Abstract
Battery charging systems are crucial for energy storage in off-grid photovoltaic (PV) installations. Since the power generated by a PV panel is conditioned by climatic conditions and load characteristics, a maximum power point tracking (MPPT) technique is required to maximize PV power and accelerate battery charging. On the other hand, a battery must be carefully charged, ensuring that its charging current and voltage limits are not exceeded, thereby preventing premature degradation. However, the voltage generated by the PV panel during MPPT operation fluctuates, which can harm the battery, particularly during periods of intense radiation when overvoltages are likely to occur. To address these issues, the design and construction of an enhanced solar battery charger utilizing a single-ended primary-inductor converter (SEPIC) and soft computing (SC)-based control is presented. A control strategy is employed that integrates voltage stabilization and MPPT functions through two dedicated fuzzy logic controllers (FLCs), which manage battery charging using a three-mode scheme: MPPT, Absorption, and Float. This approach optimizes available PV power while guaranteeing fast and safe battery charging. The developed charger leverages the SEPIC’s notable features for PV applications, including a wide input voltage range, minimal input current ripple, and an easy-to-drive switch. Moreover, unlike most PV charger control strategies in the literature that combine improved traditional MPPT methods with classical proportional integral (PI)-based control loops, the proposed control adopts a fully SC-based strategy, effectively addressing common drawbacks of conventional methods, such as slowness and inaccuracy during sudden atmospheric fluctuations. Simulations in MATLAB/Simulink compared the FLCs’ performance with conventional methods (P&O, IncCond, and PID). Additionally, a low-power hardware prototype using an Arduino Due microcontroller was built to evaluate the battery charger’s behavior under real weather conditions. The simulated and experimental results both demonstrate the robustness and effectiveness of the solar charger.
1. Introduction
In recent years, photovoltaic (PV) generation systems have emerged as one of the leading forms of clean energy to address the problems caused by fossil fuel use. Indeed, the global installed solar PV capacity exceeded 1046 GW in 2022 [1]. Nonetheless, the power output of a PV panel is highly sensitive to changes in ambient conditions, such as solar irradiance and temperature, along with load characteristics, which significantly affect the efficiency of PV power conversion [2]. Therefore, employing a maximum power point tracking (MPPT) method is indispensable to efficiently harness PV power.
Throughout the years, many MPPT techniques have been proposed [3,4,5,6,7,8], with Perturb and Observe (P&O), Hill Climbing (HC), and Incremental Conductance (IncCond) standing out as the most widely used conventional algorithms. These methods are effective, straightforward, and suitable for low-cost microcontrollers. Nevertheless, they are prone to failure when the incident irradiance on the PV modules is not uniform or when sudden changes in weather conditions occur [9,10,11,12,13,14,15]. With the growing availability of affordable computing power, MPPT methods based on soft computing (SC) techniques have been introduced to tackle the major problems of traditional algorithms. SC algorithms have demonstrated superior performance, effectively handling the nonlinearities inherent in photovoltaic systems [16]. Examples of these SC algorithms include Fuzzy Logic Control (FLC) [17], Cuckoo Search (CS) [18], Particle Swarm Optimization (PSO) [19], Artificial Neural Networks (ANNs) [20], Ant Colony Optimization (ACO) [21], and Genetic Algorithm (GA) [22]. The FLC approach, in particular, is a powerful controller for PV systems due to its rapid convergence and minimal fluctuation around the maximum power point (MPP) of a PV panel [23]. Its advantages include not requiring rigorous mathematical modeling, relative ease of implementation, the ability to handle inaccurate inputs, and low memory requirements. However, its primary drawback lies in the lack of a systematic approach for defining parameters, shaping membership functions, selecting an appropriate size of rule base, and determining the most effective inference mechanism [24]. Consequently, constructing a robust FLC controller requires experience and knowledge about the system, along with a tuning technique using trial and error.
Meanwhile, battery charging systems are crucial across a wide range of uses, including space applications, autonomous PV systems, and electric vehicles [25,26,27]. For stand-alone PV systems, battery chargers have the task of ensuring a safe, fast, and efficient charging process while improving the PV panels’ energy production. Thus, two key functions must be considered in the design of an efficient PV battery charger: the MPPT function and the battery charging function [28].
Over the years, different power converter topologies and control strategies have been devised for PV chargers. A common approach involves the utilization of two cascaded DC-DC converters, with one dedicated to managing battery charging and the other to MPPT operation [29,30,31]. This approach simplifies the overall control system because the battery charging regulation and the MPPT function operate independently. Nonetheless, while converters are typically designed to function stably and efficiently on their own, cascading different converters can reduce the overall efficiency and stability of the system [32,33,34].
To avoid the above-mentioned limitations, other works have proposed accomplishing MPPT and voltage regulation simultaneously using a single-stage converter. For instance, a PV charger for low-power applications was described, integrating a novel pulse-current charging method with the classical P&O algorithm and utilizing a boost converter [35]. In [36], a simplified solar charger that combined the P&O technique with an overvoltage control using a buck converter was proposed. This voltage control consisted of two cascaded proportional integral (PI) compensators. Moreover, ref. [37] presented a PV charger utilizing a single-ended primary inductor converter (SEPIC). In that work, the authors integrated an adaptive IncCond-based MPPT technique with a power balance control strategy composed of four compensators: a peak current mode controller, a PV voltage controller, and two PI regulators for battery charging. In [38], a low-cost PV charger with reduced number of sensors using a buck converter was introduced. This control combined a simplified P&O MPPT algorithm with a precise battery charging regulator, utilizing two cascade PI compensators for charging the battery according to the constant voltage (CV) and constant current (CC) charge scheme. In addition, a control strategy that combining GA-based MPPT logic and a multi-phase charging method based on the CV and CC approach implemented using a boost converter was developed [39]. In [40], a solar charger incorporating the IncCond MPPT algorithm and the three-stage charging approach was proposed, designed on a traditional configuration of two PI controllers in cascade and implemented using a buck converter. Furthermore, an efficient solar-powered SEPIC combining the IncCond MPPT with PI controllers based on GA/ACO algorithms has been introduced [41]. In [42], a PV charger was designed that utilized the IncCond MPPT algorithm and a dynamic energy regulation (DER) strategy implemented using a boost converter. Another study presented an optimized power balance control scheme comprising two cascaded anti-windup PI regulators and an enhanced IncCond MPPT technique implemented using a buck converter [43].
As observed, the aforementioned control strategies mostly utilize combinations of the original or enhanced versions of conventional MPPT methods with control loops based on classic linear PI compensators. However, traditional MPPT methods are prone to failure during sudden weather variations, thereby affecting the efficiency of solar power generation. Meanwhile, PI controllers are widely used in industrial applications due to their simplicity and robust performance. However, their inability to handle nonlinear systems requires linearizing the DC-DC converter that serves as the interface between the PV source and the load. This complicates design and restricts the performance of PI controllers to a narrow range around a specific operating point, making them less effective under common uncertainties in PV systems, such as variable atmospheric and load conditions. As previously mentioned, cascaded PI controllers are often used to regulate battery charging current and voltage, requiring dynamic decoupling with a faster inner current loop and a slower outer voltage loop. Nonetheless, they face issues like limited voltage regulation, loop conflicts, and narrow stability regions, which can compromise the system’s efficiency and reliability in dynamic scenarios. To address these drawbacks, a control strategy based on FLCs for a buck converter was proposed [44]. Nevertheless, buck converters lack flexible output voltage, limiting their operation. Specifically, if the solar panel’s maximum power voltage is lower than the battery voltage, MPP tracking cannot be achieved with a buck converter [45], preventing continuous charging with MPPT operation.
Considering the above, this work presents the development of an enhanced solar charger employing a SEPIC and fuzzy logic-based control. Among various step-up/step-down power converters capable of covering the complete V-I curve of a PV module to enable uninterrupted MPPT functionality, the SEPIC was selected for this study due to its advantageous features for low-power PV systems. These features include a good dynamic response, minimal input current ripple for accurate MPPT, positive output voltage, and an easy-to-drive switch [37,41,46]. These characteristics make the proposed PV charger efficient and reliable. The charger control integrates MPPT and voltage regulation, aiming to optimize PV power output and ensure fast and safe battery charging, using a typical three-phase strategy: MPPT, Absorption, and Float. Additionally, since the control is based entirely on an SC technique, it can effectively handle the usual issues associated with traditional methods, like slow response and reduced precision under abrupt climatic changes. To further enhance reliability, the designed FLCs utilize triangular membership functions to minimize computational complexity, facilitating their implementation in low-cost microcontrollers. Finally, because the control operates independently of the power converter, it can be easily adapted to various step-up/step-down converters, enabling quick implementation across a wide range of PV applications.
The key contributions of this work are outlined below:
- An accurate fuzzy logic MPPT controller (FL-MPPT) was designed to maximize the PV power. Its performance regarding efficiency of tracking and convergence time was compared with two conventional MPPT techniques: P&O and IncCond.
- An effective fuzzy logic-based voltage controller (FL-VC) was developed to prevent battery overcharge and ensure long battery lifetime. Its performance in transient response (settling time and overshoot) to reference changes and load disturbances was compared with that of a classical PID controller.
- MATLAB/Simulink simulations were performed, and an experimental prototype utilizing a low-cost Arduino Due microcontroller was built to assess the robustness of the solar battery charger under real-world conditions.
This article is arranged as follows: Section 2 offers a quick overview of the battery charging system, detailing the modeling of the PV panel, the charging management algorithm, and the design of the SEPIC. Section 3 specifies the design of the FLCs. Section 4 showcases the simulation results. Section 5 discusses the experimental findings. Finally, Section 6 states the paper’s conclusions.
2. Battery Charger Overview
The structure of the PV charger is illustrated in Figure 1. In this scheme, the battery is powered by the PV panel through a SEPIC. An intelligent control algorithm optimizes the power output from the panel while ensuring efficient battery charging. To obtain the power supplied by the PV panel and the battery’s state of charge (SOC), current and voltage measurements are taken from both the panel and the battery. An Arduino Due has been employed as the control device due to its powerful computing capabilities, flexibility, low power consumption, user-friendly hardware and software, and affordability.
Figure 1.
Layout of the proposed solar charger.
The proposed control algorithm consists of two FLCs responsible for generating the appropriate duty cycle increments for the SEPIC, using a differentiated charging scheme. In this structure, the first FLC operates as an MPP tracker, optimizing the panel’s output power. In this context, the SEPIC’s input inductor acts as a filter, smoothing the current coming from the PV panel. By minimizing current fluctuations, the PV panel operates more stably, enhancing energy extraction efficiency. Moreover, the reduced input ripple current, which lowers the peak inductor current, minimizes inductor losses, thereby improving the overall efficiency of the PV charger. Meanwhile, the second FLC regulates the battery charging voltage. This voltage regulation benefits from the SEPIC’s high voltage gain, which efficiently handles large fluctuations in the PV panel’s output voltage, ensuring the battery can be charged under both very low and very high irradiance conditions.
2.1. PV Panel Modelling
In Figure 2 [47], the equivalent electrical circuit of an ideal PV cell is depicted.
Figure 2.
Equivalent electrical model of an ideal PV cell.
Equation (1) [48] defines the behavior of the PV cell:
where Iph denotes the generated photocurrent, Ir stands for the diode’s reverse saturation current, n is the diode’s ideality factor, RP and RS are the parallel and series resistances, respectively; IPV and VPV are the current and voltage supplied by the PV module, respectively, while Vt represents the thermal voltage.
To carry out the simulations, a model was used as previously developed [44] for the WANT-M55 solar panel utilized for the experimental setup in this work. Table 1 lists the main electrical parameters of the commercial PV panel as provided by the manufacturer, and Table 2 presents the parameters that were estimated for the model following the procedure described in [49]. Moreover, to establish more realistic operating conditions, the PV panel’s temperature was considered dependent on both surrounding air temperature and solar irradiance, according to Equation (2) [50]:
Table 1.
Electrical parameters of the WANT-M55W PV module [51].
Table 2.
Adjusted parameters for the WANT-M55W PV module [44].
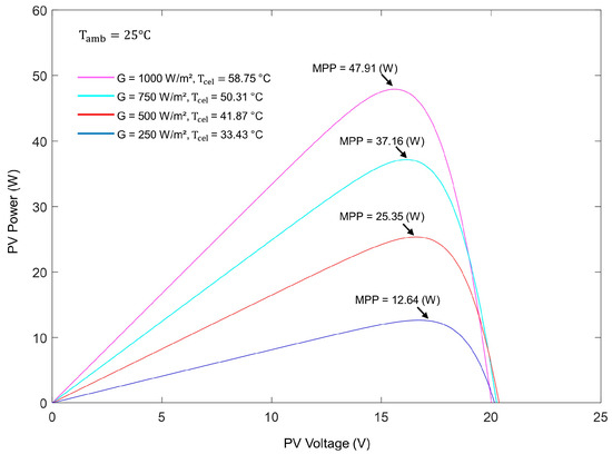
In Equation (2), NOCT refers to the nominal operating cell temperature specified by the manufacturer, G represents the solar irradiance, and Tamb denotes the environmental temperature. Figure 3 presents the power curves generated by the panel operating at a fixed ambient temperature of 25 °C under varying irradiance intensities and a NOCT of 47 °C.
Figure 3.
P-V characteristics of WANT-M55W solar module at a constant environmental temperature of 25 °C, a NOCT of 47 °C, and varying irradiance levels.
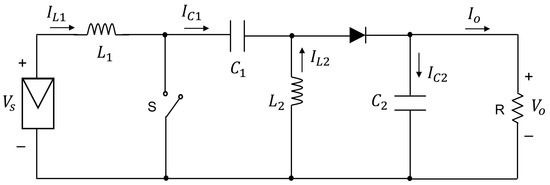
2.2. Design of the SEPIC
Continuous conduction mode (CCM) was chosen for operation of the SEPIC converter as it reduces component stress, which improves conversion efficiency. Additionally, it helps to minimize the issue of electromagnetic interference [52]. Figure 4 shows the configuration of a SEPIC, while Table 3 [53] provides expressions for operational design of the SEPIC in CCM, assuming negligible losses. In the figure and table, Vs represents the DC input voltage, Vo the DC output voltage, D the converter’s duty cycle, ΔIL1 the ripple current at L1, ΔIL2 the ripple current at L2, ΔVC1 the ripple voltage at C1, ΔVC2 the ripple voltage at C2, Po the power consumption of the resistive load, IL1 the average current at L1, IL2 the average current at L2, and fs the switching frequency. The energy storage elements of the converter were determined considering the following operating specifications: Vs = 17.4 V (potential difference around the MPP), Vo = 12 V (nominal voltage of a typical valve-regulated lead–acid battery), Po = 72 W, fs = 30 kHz, ΔIL1 = 10% of IL1, ΔIL2 = 20% of IL2, ΔVC1 = 2% of Vo, and ΔVC2 = 5% of Vo. Table 4 shows the calculated values for the passive components and the close-valued commercial components used in both the simulations described in Section 4 and in the experimental prototype in Section 5.
Figure 4.
SEPIC circuit.
Table 3.
SEPIC setting equations.
Table 4.
Passive components of the SEPIC.
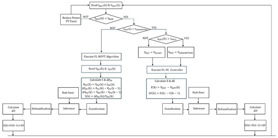
2.3. Power Management Algorithm
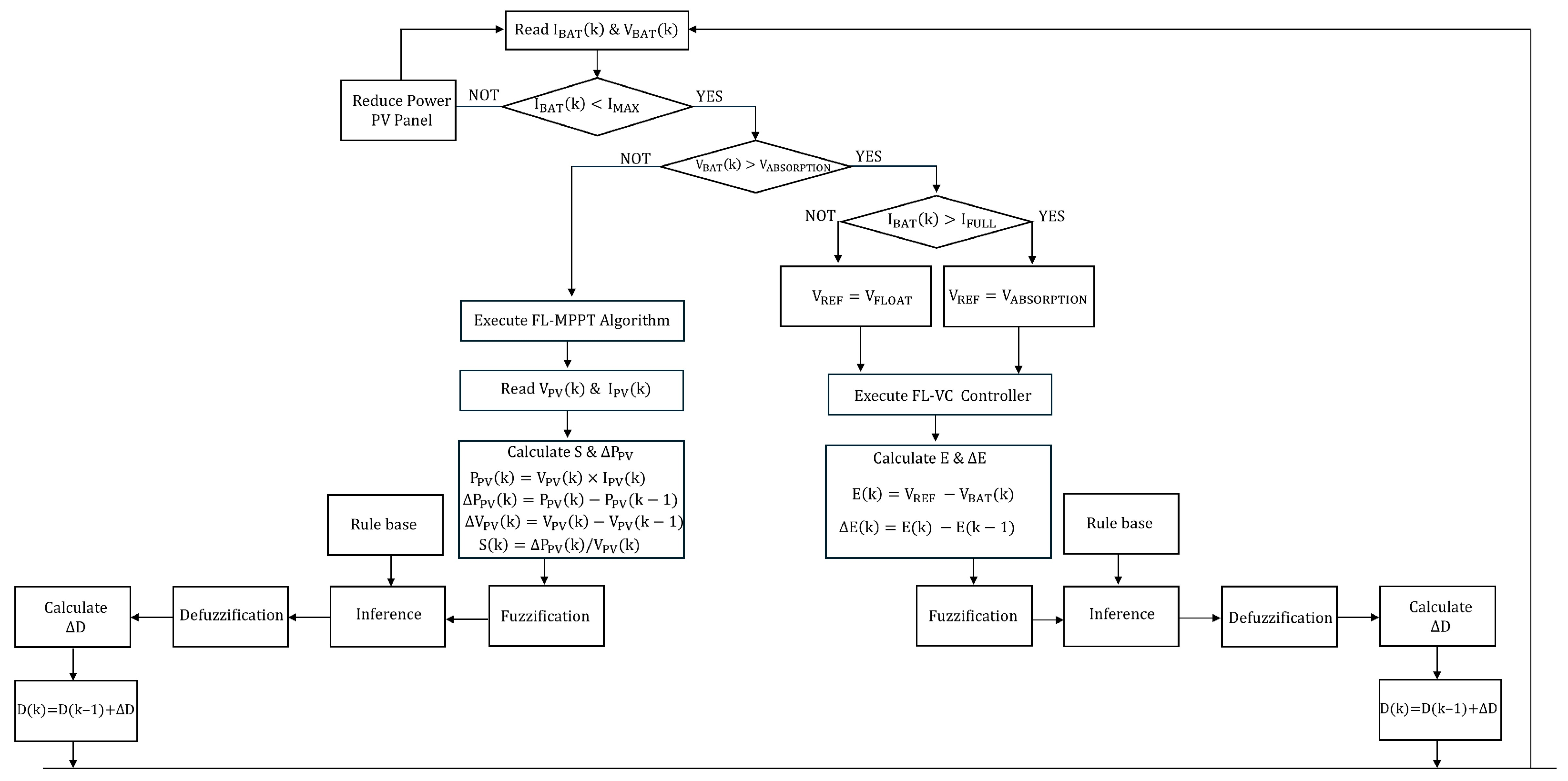
To achieve efficient operation of the battery charger, a simple yet effective management algorithm, adapted from [44], has been utilized. This algorithm is specifically designed to balance optimal utilization of available solar power while ensuring a proper and reliable battery charging process. The strategy consists of three control phases: MPPT, Absorption, and Float. As shown in Figure 5, the algorithm determines the operating region using the battery’s current and voltage measurements. Figure 6 presents the flowchart outlining the control algorithm.
Figure 5.
Battery charging phases.
Figure 6.
Flow diagram of the power management strategy.
In MPPT mode, when the battery is discharged, meaning the battery voltage (VBAT) is inferior to the absorption voltage value (VABSORPTION) and the battery current (IBAT) exceeds the full charge current value (IFULL), as illustrated in Figure 5, the FL-MPPT algorithm is activated to maximize power extraction from the PV panel and accelerate recharging. To prevent excessive heating and early degradation, the battery’s maximum charging current (IMAX) is restricted to a safe value, corresponding to a percentage of its nominal capacity. It should be noted that in this initial charging phase, the battery’s SOC is typically restored to about 80% [54].
The transition from MPPT mode to absorption mode is triggered when VBAT reaches the VABSORPTION level and IBAT does not exceed the IFULL value. In this operating mode, the FL-VC takes control, setting the voltage reference to the threshold value VABSORPTION. From this point onward, the charging process proceeds at a constant voltage, effectively preventing overvoltage conditions that could severely damage the battery. During this phase, IBAT gradually decreases over time.
The switch from absorption mode to float mode occurs when IBAT drops to the IFULL value, indicating that the battery is fully charged. During this phase, the FL-VC adjusts the voltage reference to the float value VFLOAT. This results in a minimal current, just enough to compensate for self-discharge, thus ensuring that the battery remains fully charged.
3. Fuzzy Logic Controllers
Fuzzy logic is a SC technique that offers a robust method for designing nonlinear controllers based on expert knowledge [55]. Thus, it serves as a powerful alternative for managing the high nonlinearity of stand-alone PV systems. Figure 7 illustrates the four parts that make up a typical FLC: (a) fuzzification, which transforms precise numerical input values into degrees of membership in fuzzy sets, enabling the handling of imprecise or subjective information for decision-making; (b) the rule base, defined by a set of If–Then statements that determine the controller’s behavior; (c) the inference engine, which applies fuzzy rules to fuzzy inputs to determine fuzzy outputs; and (d) defuzzification, which converts the fuzzy values obtained from the inference engine into crisp values to be used as control output [56].
Figure 7.
Block diagram of an FLC controller.
The following considerations were established for the development of the FLCs:
- Triangular membership functions were chosen due to their simplicity and ability to reduce computational cost;
- The inference engine was developed using the Mamdani method of fuzzy minima implication;
- The membership function shapes and their ranges for the fuzzy sets were determined through a trial-and-error method employing the Fuzzy Logic Toolbox in MATLAB, ensuring that the input data appropriately filled the area of focus;
- For the defuzzification procedure, the center-of-gravity technique was employed.
The numerical control output generated for each FLC is transformed into the converter’s duty cycle as indicated in Equation (3):
where ΔD represents the size of the duty cycle variation calculated by the FLC, D denotes the SEPIC’s duty cycle, and k indicates the sampling time.
3.1. Tunning Procedure
The tuning of the fuzzy controllers was carried out using the following procedure:
- The behavior of the selected input variables was simulated over a wide range of incident irradiation (250 to 1000 w/m2). Based on the results, the universe of discourse for each variable was defined.
- The range for each triangular membership function was initially estimated, guided by prior experience and system knowledge.
- The system was simulated, and the performance of the controllers was evaluated using key parameters including settling time and overshoot.
- Based on the assessment, the ranges of the membership functions were adjusted.
- Steps 3 and 4 were repeated iteratively until the performance met the desired behavior.
3.2. FL-MPPT
Considering the P-V characteristics of a solar module, various inputs can be selected. In this research, the power variation (ΔPPV) and the slope (S) were chosen, as shown in Figure 8. S is used to quickly determine the relative position of the MPP to the operating point. Meanwhile, ΔPPV is utilized to identify minor irradiance fluctuations, enhancing the algorithm’s response speed. Equations (4) and (5) define S and ΔPPV, in that order. To improve the MPPT tracking performance, asymmetric triangle-shaped membership functions have been adopted. According to [57], these functions outperform conventional symmetric ones in extracting maximum power. The linguistic terms of the membership functions for both the output and inputs were specified as follows: reduced positive (RP), large positive (LP), reduced negative (RN), large negative (LN), and neutral (N). The adjusted intervals for the inputs and output are shown in Table 5.
Figure 8.
Representation of power variations against voltage variations.
Table 5.
Adjusted ranges for ΔD, ΔPPV and S.
To build the rule base, the following general operating criteria were used:
- When ΔPPV and S are both positive, this implies that the operating point (OP) is located to the left of the MPP and is moving toward it. Therefore, ΔD needs to be negative to keep moving along that trajectory;
- When ΔPPV and S are both negative, this implies that the OP is to the right of the MPP and moving in the opposite direction. Therefore, ΔD needs to be positive in reverse direction;
- When ΔPPV is positive and S is negative, this indicates that the OP is to the right of the MPP and heading towards it. Hence, ΔD ought to be positive to maintain the current trajectory;
- When ΔPPV is negative and S is positive, this suggests that the OP is to the left of the MPP at an increasing distance from it. In this case, ΔD should be negative to reverse the direction and approach the MPP;
- When ΔPPV is zero, this signifies that the OP is particularly near the MPP. Two possibilities arise. If S is positive, the OP is to the left of the MPP, and ΔD should be negative to move it rightward. If S is negative, the OP is to the right of the MPP, and ΔD should be positive to move it leftward;
- When S equals zero, this indicates that the OP is at the MPP. Consequently, ΔD should be set to zero to maintain the OP at the MPP.
The control rules obtained are summarized in Table 6. Figure 9 illustrates the shapes of the controller’s membership functions and its corresponding control surface.
Table 6.
Rule matrix of the FL-MPPT.
Figure 9.
Parameters of the proposed FL-MPPT algorithm: (a) S; (b) ΔPPV; (c) ΔD; (d) control surface.
3.3. FL-VC
The proposed voltage regulator takes error (E) and error variation (ΔE) as inputs, as described in Equations (6) and (7), respectively. Asymmetric triangles were employed as membership functions. The fuzzy terms were defined as follows: reduced positive (RP), large positive (LP), reduced negative (RN), large negative (LN), and neutral (N). The adjusted intervals for E, ΔE, and ΔD are shown in Table 7.
Table 7.
Adjusted ranges for E, ΔE, and ΔD.
In Equation (6), VREF is the reference voltage for battery charging.
For the formulation of the control rules, the following general criteria were considered:
- When E is significantly large, a substantial modification in ΔD is necessary for VBAT to rapidly approach VREF;
- When both ΔE and E are zero, ΔD should be maintained at the same value;
- When E decreases, only a minor adjustment in ΔD is required;
- When ΔE is different from zero and E is zero, a slight adjustment in ΔD is required to ensure VBAT stays close to VREF;
- When E is negative, ΔD needs to be positive;
- When E is positive, ΔD needs to be negative.
The rule base developed is shown in Table 8. Figure 10 presents the membership functions of the voltage regulator, as well as its control surface.
Table 8.
Rule matrix of the FL-CV.
Figure 10.
Parameters of the designed FL-VC: (a) E; (b) ΔE; (c) ΔD; (d) control surface.
4. Simulation Results
To test the robustness of the controllers, the simulation layout presented in Figure 11 was developed. In this configuration, the PV source is represented by a functional block containing the model for the WANT55 commercial solar module. The single-ended primary-inductor converter was built according to the commercial passive components specified for the experimental prototype, as listed in Table 4, with a PWM switching frequency set at 30 kHz.
Figure 11.
Simulation scheme implemented.
4.1. Assessment of the FL-MPPT Controller
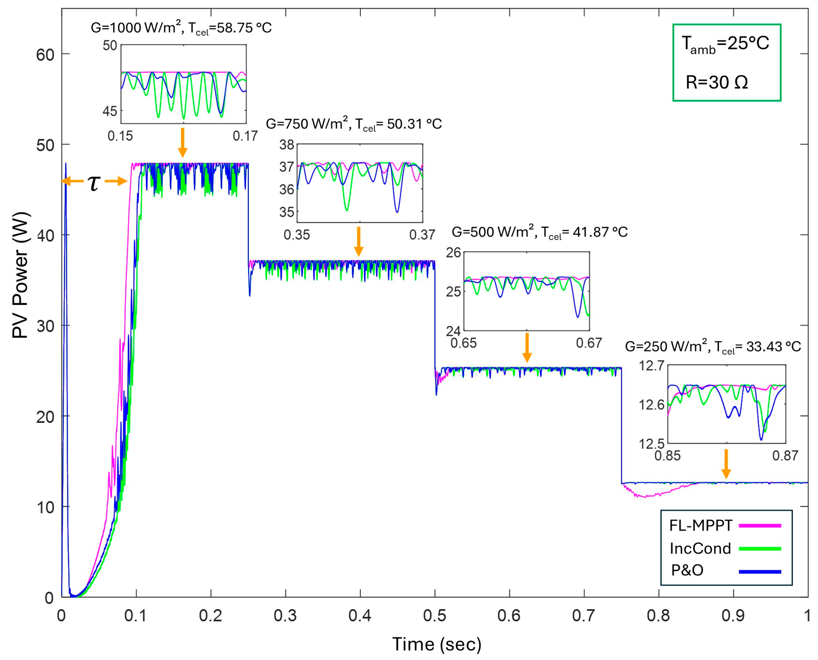
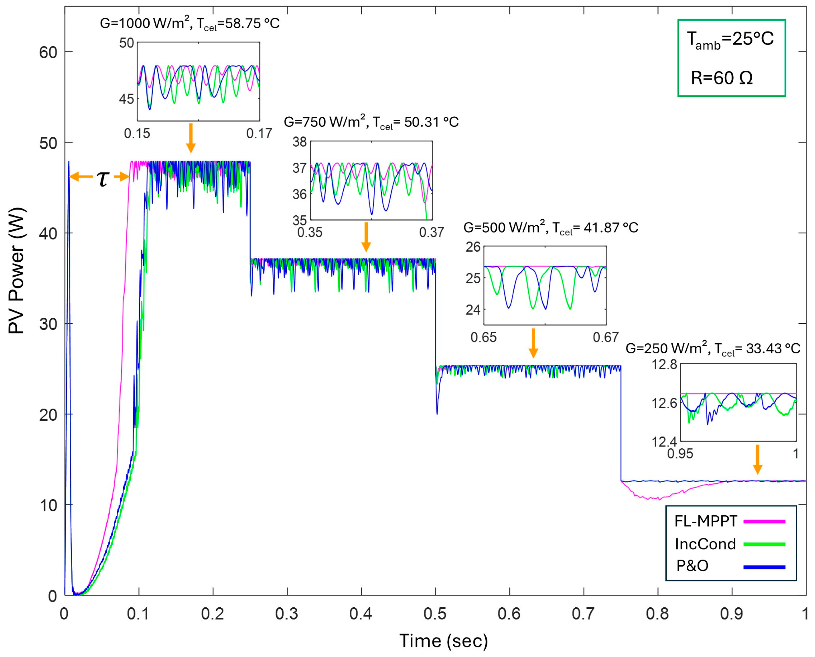
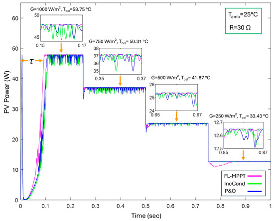
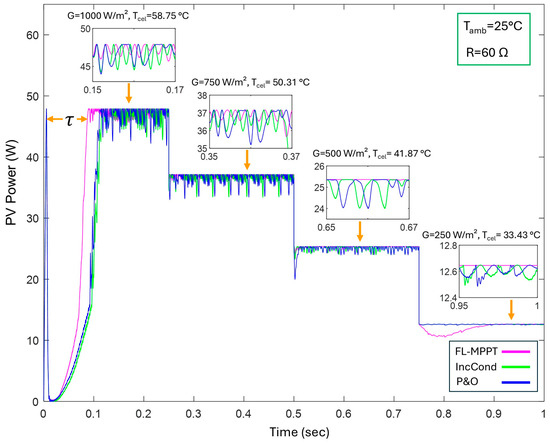
To evaluate the transient response and tracking efficiency of the designed FL-MPPT controller, a scenario of environmental conditions characterized by a fixed air temperature of 25 °C alongside abrupt changes in irradiance was applied. The incident irradiance was gradually reduced from 1000 W/m2 to 250 W/m2, stepping down by 250 W/m2 every 0.25 s. The convergence time (τ), specified by the interval required for an MPPT technique to achieve 95% of the MPP [58], and the average efficiency (η), as detailed in Equation (8), were calculated. The algorithm’s performance was evaluated under three different load conditions: R = 15 Ω, R = 30 Ω, and R = 60 Ω. The results obtained were contrasted with those generated by common traditional MPPT algorithms: IncCond and P&O. Figure 12, Figure 13 and Figure 14 show the behavior of the algorithms for R = 15 Ω, R = 30 Ω, and R = 60 Ω, respectively. Table 9, Table 10 and Table 11 present the response times of the algorithms for the corresponding resistance values. Similarly, Table 12, Table 13 and Table 14 display the average efficiency, maximum power ripple, and percentage power ripple relative to the MPP of the algorithms for the same resistance values.
Figure 12.
Behavior of the MPPT methods at a fixed air temperature of 25 °C with various irradiance levels and a load of R = 15 Ω.
Figure 13.
Behavior of the MPPT methods at a fixed air temperature of 25 °C with various irradiance levels and a load of R = 30 Ω.
Figure 14.
Behavior of the MPPT methods for a fixed air temperature of 25 °C and various irradiance levels and a load of R = 60 Ω.
Table 9.
MPPT algorithm settling times with a load of R = 15 Ω.
Table 10.
MPPT algorithm settling times with a load of R = 30 Ω.
Table 11.
MPPT algorithm settling times with a load of R = 60 Ω.
Table 12.
Efficiency comparison of the MPPT methods for variable irradiance with a load of R = 15 Ω.
Table 13.
Efficiency comparison of the MPPT methods for variable irradiance and a load of R = 30 Ω.
Table 14.
Efficiency comparison of the MPPT methods for variable irradiance and a load of R = 60 Ω.
An analysis of Table 9, Table 10 and Table 11 showed that the FL-MPPT achieved the shortest response time under the simulated load conditions, followed by P&O and then IncCond. Notably, the response time of the FL-MPPT remained consistent at approximately 90 ms, demonstrating less sensitivity to variations in load current. In contrast, both P&O and IncCond exhibited progressively slower response times as the load current decreased (i.e., as the resistance value increased). This behavior aligned with the expected performance of fixed-step MPPT techniques. P&O and IncCond track the MPP by applying fixed-size periodic perturbations to the PV panel’s output voltage and assessing the new relative position of the operating point with respect to the MPP. Based on this assessment, they decide whether the next perturbation should be applied in the same direction, in the opposite direction, or not at all, as in the case of IncCond. Once the direction of the current change is determined, the PV panel’s output voltage is adjusted at a constant rate. To improve tracking speed and reduce the time required to locate the MPP, it is necessary to increase the size of the applied perturbations. However, this approach introduces larger power oscillations during steady-state operation, ultimately reducing the overall efficiency of the algorithm.
Table 12, Table 13 and Table 14 show that regardless of the connected load or the level of incident irradiance, all three MPPT techniques delivered excellent performance, achieving efficiencies exceeding 97% in every case. Among them, the FLC consistently obtained the highest average steady-state efficiency, followed by IncCond and then, P&O. On the other hand, P&O and IncCond reached nearly identical efficiency levels for a connected load of R = 15 Ω. Additionally, all the MPPT methods demonstrated reduced efficiency when operating with a load of R = 60 Ω. Moreover, the FL-MPPT achieved the highest average steady-state efficiency under an irradiance of 250 W/m2, reaching an efficiency of 99.95%. In contrast, the lowest efficiency was observed with the IncCond method under an irradiance of 1000 W/m2 and a load of R = 60 Ω, achieving an efficiency of 97.35%. Furthermore, the behavior of the power oscillations aligned with the steady-state efficiency values obtained. The maximum power oscillations generated by the FL-MPPT were consistently smaller than those produced by the P&O and IncCond techniques. The FL-MPPT achieved the lowest percentage power oscillation relative to the MPP, operating with a load of R = 60 Ω under an irradiance of 250 W/m2, with a value of 0.04%, corresponding to an absolute power ripple of 4.8 mW. Conversely, the P&O method produced the highest oscillation, also operating with R = 60 Ω under the same irradiance of 250 W/m2, reaching 11.79%, corresponding to an absolute power oscillation of 5.65 W.
The P&O and IncCond methods are frequently cited in the literature as being less efficient in extracting maximum power compared with more advanced techniques, such as fuzzy logic, due to the power oscillations inherent in their operation, as confirmed by this study. However, based on these same results, it can also be concluded that when the tracking step value is properly chosen, both P&O and IncCond can achieve efficiencies comparable to those of more sophisticated methods, making them attractive and easier-to-implement alternatives for applications that do not require high precision.
Finally, it is worth mentioning that although the FL-MPPT algorithm demonstrated superior overall performance in the analyzed metrics compared with the P&O and IncCond methods, undesirable behavior was observed in its dynamic response. As seen in Figure 12, Figure 13 and Figure 14, the fuzzy control designed for the specific case of a sudden reduction in irradiance (from 500 to 250 W/m2) exhibited slow recovery in reaching the MPP.
where PMPP represents the ideal maximum PV module power, and PPV refers to the instantaneous PV module power.
4.2. Evaluation of the FL-VC Controller
To assess the performance of the designed voltage regulator, two tests were conducted. Initially, the voltage set point was modified from 14.4 V to 13.6 V at t = 0.2 s, and then restored to 14.4 V at t = 0.4 s. Following this, a disturbance in the load resistance was introduced, shifting from 30 Ω to 40 Ω at t = 0.6 s and returning to 30 Ω at t = 0.8 s. The fuzzy controller’s response was evaluated in relation to a classical PID compensator, tuned according to the Ziegler–Nichols method [59]. Figure 15 shows the voltage evolution at the load for both controllers, Table 15 presents the tuned gains of the PID controller, and Table 16 summarizes the values obtained for overshoot and convergence time. It was observed that the FL-VC outperformed the PID controller, providing a faster response to achieve the new reference, quicker voltage stabilization during load perturbations, and a smaller overshoot in response to disturbances in the load current.
Figure 15.
Comparative performance analysis of the voltage controllers.
Table 15.
PID gains.
Table 16.
Voltage controller performance metrics.
5. Experimental Results and Discussion
To prove the effectiveness of the battery charger, a low-power experimental platform was built, as shown in Figure 16. The practical hardware comprised a WANT-M55W (Want energía positive, Santiago, Chile) monocrystalline solar panel, a 12 V/12 Ah ULTRACELL battery (ULTRACELL, Santiago, Chile), two auxiliary power sources, and the battery charger prototype. The prototype itself included the designed single-ended primary-inductor converter, a current and voltage measurement circuit, and an Arduino Due microcontroller (Arduino, Santiago, Chile) as the control unit.
Figure 16.
The practical hardware setup.
Data acquisition and storage were carried out using the DAQ USB 6009 system (National Instruments, Santiago, Chile) and LabVIEW software (Version 15.0) from National Instruments. To ensure accurate measurements, the DAQ was configured in differential mode. A Tektronix TBS1102B digital oscilloscope (Tektronix, Santiago, Chile) was employed to monitor the PWM signal generated by the Arduino DUE and the drain-source voltage of the MOSFET, with the test probes calibrated prior to the experimental tests. To reduce noise in the current and voltage signals, simple first-order RC passive low-pass filters were included in the measurement circuit. Figure 17 shows the MOSFET’s drain-source voltage in the SEPIC throughout the testing phase, while Table 17 lists the main components of the charger prototype.
Figure 17.
MOSFET drain-source signal.
Table 17.
Main components of the battery charger prototype.
5.1. FL-MPPT Results
A practical test was devised in order to examine the transient behavior of the designed MPPT algorithm. In the presence of stable air temperature and irradiance levels, a climatic scenario achievable for a few seconds on a clear day, the control was tested by applying load perturbation from 30 Ω to 40 Ω. Figure 18 shows that the PV panel’s power initially decreased by 3.54 W from 33.4 W to 29.86 W. The control then adjusted the duty cycle of the power converter to boost the PV voltage, compensating for the reduction in the PV current and restoring the panel’s operating point to the MPP in 3.67 s. During this action, the duty cycle increased from approximately 0.62 to 0.64. Additionally, another test was conducted to assess tracking performance. In a scenario with nearly constant environmental conditions, the panel’s instantaneous power was measured at a time interval of 20 s, and its average value determined thereafter. Efficiency was then determined according to Equation (8). This procedure was repeated at three different times to capture various irradiance levels. The developed MPPT demonstrated excellent performance, achieving efficiencies above 96.08% in all cases, as can be seen in Figure 19. A summary of the results obtained is presented in Table 18.
Figure 18.
FL-MPPT transient behavior in response to load disturbance.
Figure 19.
FL-MPPT efficiency at distinct irradiance intensities: (a) low intensity; (b) medium intensity; (c) high intensity.
Table 18.
FL-MPPT efficiency.
5.2. FL-VC Results
With the aim of testing the voltage regulation’s effectiveness under real climatic conditions, the same two tests previously simulated (as described in Section 4) were repeated.
5.2.1. Reference Voltage Change
For this test, a 30 Ω resistor was used as the load. The voltage reference was initially increased from 13.6 V to 14.4 V and then reverted back to 13.6 V. As observed in Figure 20, when the set point value was modified from 13.6 V to 14.4 V, the converter’s duty cycle was accordingly regulated by the control to achieve the new reference, resulting in a slight increase in the PV panel power. As a result of the test, the load voltage exhibited an overshoot of 3.19% (0.46 V) and reached a convergence time of 3.75 s. For the transition from 14.4 V to 13.6 V, the voltage reference was reached with a settling time of 1.57 s and no undershoot.
Figure 20.
Reference change test for the FL-VC.
5.2.2. Load Disturbance
With the reference value set to 14.4 V, changes in the load resistance were executed: first from 40 Ω to 30 Ω and subsequently, back to 40 Ω. Increasing the load current (stepping from 40 Ω to 30 Ω) prompted the controller to regulate the duty cycle of the SEPIC, boosting power from the solar panel and stabilizing the output voltage, as evidenced in Figure 21. For this increase in load current, the load voltage presented a settling time of 4.29 s with an undershoot of 5.34% (0.77 V). On the other hand, when the load current dropped (stepping from 30 Ω to 40 Ω), the controller reduced the PV panel power, stabilizing the output voltage in 3.06 s and resulting in a 7.22% overshoot.
Figure 21.
Load disturbance test for the FL-VC.
The results presented herein prove the voltage regulator’s capability to promptly stabilize load voltage amid sudden current fluctuations, such as those occurring during abrupt changes in incident irradiance. Additionally, the controller can effectively follow reference changes.
5.3. Performance of the Three-Mode Strategy
A test was conducted to check how the power management algorithm performed. Data were recorded at regular intervals of 30 s on a sunny day with minimal cloudiness, from 10:00 AM until 6:00 PM. Based on the technical specifications obtained from the datasheet of the battery used in the experimental assessment [60], the parameters of the control flowchart in Figure 6 were specified as follows: IFULL = 0.36 A, IMAX = 3.6 A, VFLOAT = 13.6 V, and VABSORPTION = 14.4 V. To ensure a valid test, the battery was partially discharged, resulting in a voltage of 12.78 V at the beginning of the test. The collected data are presented in Figure 22. There, it is noted that from 10:00 AM to 12:29 PM, with the battery in a discharged state, the FL-MPPT control operated to optimize the PV module power. During this deep charging phase, the charging current increased as the panel’s power rose, causing a gradual increase in the battery voltage. When the threshold VABSORPTION = 14.4 V was reached, the voltage controller took over to continue charging the battery at a fixed voltage, using this threshold value as the set point. In this absorption mode, from 12:29 PM to 2:11 PM, the charging current gradually reduced, leading to a reduction in both PV power and PV current. When the battery current reached IFULL = 0.36 A, the FL-VC adjusted the set point to the float voltage value VFLOAT = 13.6 V. In float mode, a minimal current flows to counteract self-consumption, ensuring a full 100% charge. Over the course of the test, the SEPIC operated in step-down mode, with its duty cycle varying between 0.37 and 0.44.
Figure 22.
Experimental results for the three-mode charging strategy.
6. Conclusions
In this work, an enhanced solar battery charger using a SEPIC with fuzzy logic-based control implemented via a low-cost Arduino Due microcontroller is presented. A power management strategy is used to control the battery charger’s operation, utilizing two robust controllers, FL-VC and FL-MPPT, that respond to the battery’s SOC through a three-mode scheme: MPPT, Absorption, and Float.
Simulations conducted to assess the effectiveness of the developed FLCs showed that, under varying levels of irradiance, the FL-MPPT outperformed conventional MPPT methods (P&O and IncCond), with faster convergence, improved tracking efficiency, and minimized steady-state power oscillations. On the other hand, in comparison with a standard PID controller, the FL-VC exhibited a shorter settling time and smaller overshoot for step changes in the charging current, along with a faster transient response for tracking voltage references.
To evaluate the charger’s performance under real weather conditions, a low-power hardware prototype was built. The experimental results demonstrated that the charger effectively maximized PV panel power across various irradiance levels within a wide operating range, reaching efficiencies between 96.08% and 98.14%. Furthermore, it successfully stabilized the panel’s MPP in the presence of abrupt changes in the charging current, with a convergence time of 3.67 s. Moreover, the output voltage was stabilized in response to load current variations, achieving settling times between 3.06 s and 4.29 s, with overshoot ranging from 5.34% to 7.22%.
In conclusion, the reliability and robustness of the battery charger were confirmed by both the simulated and practical results. PV power was effectively utilized, and the battery charged properly, ensuring a long lifespan. The charging system combines the remarkable features of the SEPIC for PV applications with a fully SC-based control approach that effectively addresses the usual issues found in conventional PV charger control strategies. Additionally, the control approach is well suited for affordable microcontrollers and can be readily adapted to different DC-DC step-up/step-down converters without requiring any modeling.
The proposed control strategy demonstrated promising results. Nevertheless, future research could explore its application to higher power systems and various battery types to assess its feasibility in industrial applications and emerging storage technologies. Moreover, conducting scalability and cost analysis would strengthen its potential for real-world implementation.
Author Contributions
Conceptualization, J.L.S.; methodology, J.L.S., S.Z. and C.A.; software, J.L.S., S.Z. and C.A.; validation, J.R. and M.A.; formal analysis, S.I.S.J. and L.M.F.M.; investigation, J.L.S., S.Z. and C.A.; data curation, J.L.S.; writing—original draft preparation, J.L.S.; writing—review and editing, J.L.S., J.R., M.A., S.I.S.J. and L.M.F.M.; visualization, J.L.S. All authors have read and agreed to the published version of the manuscript.
Funding
This research received no external funding.
Data Availability Statement
The data presented in this study are available on request from the corresponding author.
Acknowledgments
During the preparation of this manuscript/study, the authors used free version of chatGPT exclusively to improve the readability and language of the manuscript. The authors have reviewed and edited the output and take full responsibility for the content of this publication.
Conflicts of Interest
The authors declare no conflicts of interest.
References
- Pourasl, H.; Vatankhah, R.; Khojastehnezhad, V. Solar energy status in the world: A comprehensive review. Energy Rep. 2023, 10, 3474–3493. [Google Scholar] [CrossRef]
- Shadlu, M. Comparison of Maximum Power Point Tracking (MPPT) Algorithms to Control DC-DC Converters in Photovoltaic Systems. Recent. Adv. Electr. Electron. Eng. 2019, 12, 355–367. [Google Scholar] [CrossRef]
- Karami, N.; Moubayed, N.; Outbib, R. General review and classification of different MPPT Techniques. Renew. Sustain. Energy Rev. 2017, 68, 1–18. [Google Scholar] [CrossRef]
- Reisi, A.; Moradi, M.; Jamasb, S. Classification and comparison of maximum power point tracking techniques for photovoltaic system: A review. Renew. Sustain. Energy Rev. 2013, 19, 433–443. [Google Scholar] [CrossRef]
- Messalti, S.; Harrag, A.; Loukriz, A. A new variable step size neural networks MPPT controller: Review, simulation and hardware implementation. Renew. Sustain. Energy Rev. 2017, 68, 221–233. [Google Scholar] [CrossRef]
- Chekired, F.; Larbes, C.; Rekioua, D.; Haddad, F. Implementation of a MPPT fuzzy controller for photovoltaic systems on FPGA circuit. Energy Procedia 2011, 6, 541–549. [Google Scholar] [CrossRef]
- Robles, C.; Liñán, R.; Ospino, A. Implementation of a cost-effective fuzzy MPPT controller on the Arduino board. Int. J. Smart Sens. Intell. Syst. 2018, 11, 1–10. [Google Scholar]
- Mohanty, P.; Bhuvaneswari, G.; Balasubramanian, R.; Dhaliwal, N. MATLAB based modeling to study the performance of different MPPT techniques used for solar PV system under various operating conditions. Renew. Sustain. Energy Rev. 2014, 38, 581–593. [Google Scholar] [CrossRef]
- Faranda, R.; Leva, S. Energy comparison of mppt techniques for pv systems. WSEAS Trans. Power Syst. 2008, 3, 446–455. [Google Scholar]
- Hussaian, C.; Rani, C. Different Conventional and Soft Computing MPPT Techniques for Solar PV Systems with High Step-Up Boost Converters: A Comprehensive Analysis. Energies 2020, 13, 371. [Google Scholar] [CrossRef]
- Rezk, H.; Eltamaly, A. A comprehensive comparison of different MPPT techniques for photovoltaic systems. Sol. Energy. 2015, 112, 1–11. [Google Scholar] [CrossRef]
- Kchaou, A.; Naamane, A.; Koubaa, Y.; Sirdi, N. Comparative Study of Different MPPT techniques for a Stand-alone PV System. In Proceedings of the 17th International Conference on Sciences and Techniques of Automatic Control & Computer Engineering (STA), Sousse, Tunisia, 19–21 December 2016; pp. 629–634. [Google Scholar]
- Verma, D.; Nema, S.; Shandilya, A.; Dash, S. Maximum power point tracking (MPPT) techniques: Recapitulation in solar photovoltaic systems. Renew. Sustain. Energy Rev. 2016, 54, 1018–1034. [Google Scholar] [CrossRef]
- Esram, T.; Chapman, P. Comparison of photovoltaic array maximum power point tracking techniques. IEEE Trans. Energy Convers. 2007, 22, 439–449. [Google Scholar] [CrossRef]
- Allah, A.; Saied, M.; Mostafa, M.; Abdel, T. A survey of maximum PPT techniques of PV systems. In Proceedings of the IEEE Energytech, Cleveland, OH, USA, 29–31 May 2012. [Google Scholar]
- Sameera; Tariq, M.; Rihan, M.; Ayan, M. A comprehensive review on the application of recently introduced optimization techniques obtaining maximum power in the solar PV System. Renew. Energy Focus 2024, 49, 100564. [Google Scholar] [CrossRef]
- Farajdadian, S.; Hassan, S. Design of an optimal fuzzy controller to obtain maximum power in solar power generation system. Sol. Energy. 2019, 182, 161–178. [Google Scholar] [CrossRef]
- Ahmed, J.; Salam, Z. A Maximum Power Point Tracking (MPPT) for PV system using Cuckoo Search with partial shading capability. Appl. Energy 2014, 119, 118–130. [Google Scholar] [CrossRef]
- Dagal, I.; Akın, B.; Akboy, E. MPPT mechanism based on novel hybrid particle swarm optimization and salp swarm optimization algorithm for battery charging through Simulink. Sci. Rep. 2022, 12, 2664. [Google Scholar] [CrossRef]
- Ramana, V.; Jena, D. Maximum power point tracking of PV array under non-uniform irradiance using artificial neural network. In Proceedings of the 2015 IEEE International Conference on Signal Processing, Informatics, Communication and Energy Systems (SPICES), Kozhikode, India, 19–21 February 2015. [Google Scholar]
- Krishnan, S.; Kinattingal, S.; Simon, S.; Nayak, P. MPPT in PV systems using ant colony optimization with dwindling population. IET Renew. Power Gener. 2020, 14, 1105–1112. [Google Scholar] [CrossRef]
- Dzonde, S.; Saatong, K.; Jacques, R.; Mbasso, W.; Bajaj, M.; Louzazni, M.; Berhanu, M.; Kamel, S. Enhancing MPPT performance for partially shaded photovoltaic arrays through backstepping control with Genetic Algorithm-optimized gains. Sci. Rep. 2022, 14, 3334. [Google Scholar]
- Al-Majidi, S.; Abbod, M.; Al-Raweshidy, H. A novel maximum power point tracking technique based on fuzzy logic for photovoltaic systems. Int. J. Hydrog. Energy 2018, 43, 14158–14171. [Google Scholar] [CrossRef]
- Mao, M.; Cui, L.; Zhang, Q.; Guo, K.; Zhou, L.; Huang, H. Classification and summarization of solar photovoltaic MPPT techniques: A review based on traditional and intelligent control strategies. Energy Rep. 2020, 6, 1312–1327. [Google Scholar] [CrossRef]
- Javed, U.; Veerachary, M. Battery-integrated ZVT boost converter based stand-alone PV system. Electr. Power Energy Syst. 2024, 155, 109633. [Google Scholar] [CrossRef]
- Bayati, M.; Abedi, M.; Gharehpetian, G.; Farahmandrad, M. Sinusoidal-Ripple Current Control in Battery Charger of Electric Vehicles. IEEE Trans. Veh. Technol. 2020, 69, 7201–7210. [Google Scholar] [CrossRef]
- Peng, L.; Jun, Z.; Xiaozhou, Y. Design and On-Orbit Verification of EPS for theWorld’s First 12U Polarized Light Detection CubeSat. Int. J. Aeronaut. Space Sci. 2018, 19, 718–729. [Google Scholar] [CrossRef]
- Dalala, Z.; Saadeh, O. A New Robust Control Strategy for Multistage PV Battery Chargers. In Proceedings of the 2018 9th IEEE International Symposium on Power Electronics for Distributed Generation Systems (PEDG), Charlotte, NC, USA, 25–28 June 2018. [Google Scholar]
- Yilmaz, U.; Kircay, A.; Borekci, S. PV system fuzzy logic MPPT method and PI control as a charge controller. Renew. Sustain. Energy Rev. 2018, 81, 994–1001. [Google Scholar] [CrossRef]
- Pathak, P.; Yadav, A. Design of battery charging circuit through intelligent MPPT using SPV system. Sol. Energy. 2019, 178, 79–89. [Google Scholar] [CrossRef]
- Lalouni, S.; Rekioua, D.; Rekioua, T.; Matagne, E. Fuzzy logic control of stand-alone photovoltaic system with battery storage 2009. J. Power Sources 2009, 193, 899–907. [Google Scholar] [CrossRef]
- Sánchez, J.; Trujillo, C.; Montoya, O. Implementation of a strategy to improve the efficiency of battery chargers with double conversion topology, high power factor, and low THDi. Ain Shams Eng. J. 2024, 15, 102379. [Google Scholar] [CrossRef]
- Li, H.; Guo, Z.; Liu, C.; Zheng, T. An extensible stability analysis method in time domain for cascaded DC-DC converters in electrical vehicles. Microelectron. Reliab. 2018, 88–90, 1293–1299. [Google Scholar] [CrossRef]
- Debnath, D.; Chatterjee, K. A Two Stage Solar Photovoltaic Based Stand Alone Scheme Having Battery as Energy Storage Element for Rural Deployment. IEEE Trans. Ind. Electron. 2015, 62, 4148–4157. [Google Scholar] [CrossRef]
- Lin, C.; Chiu, H.; Lo, Y.; Lee, T.; Chen, Q.; Yu, W.; Lee, J.; Wang, J.; Shih, F. A battery charger with maximum power point tracking function for low-power photovoltaic system applications. In Proceedings of the 2009 International Conference on Power Electronics and Drive Systems (PEDS), Taipei, Taiwan, 2–5 November 2009; pp. 204–209. [Google Scholar]
- Tesfahunegn, S.; Ulleberg, O.; Undeland, T.; Vie, P. A simplified battery charge controller for safety and increased utilization in standalone PV applications. In Proceedings of the International Conference on Clean Electrical Power (ICCEP), Ischia, Italy, 14–16 June 2011; pp. 137–144. [Google Scholar]
- Chiang, S.; Shieh, H.; Chen, M. Modeling and Control of PV Charger System With SEPIC Converter. IEEE Trans. Ind. Electron. 2009, 56, 4344–4353. [Google Scholar] [CrossRef]
- Nguyen, T.; Kim, H.; Lee, G.; Choi, W. Design and implementation of the low cost and fast solar charger with the rooftop PV array of the vehicle. Sol. Energy. 2013, 96, 83–95. [Google Scholar] [CrossRef]
- Abu, Y.; Saad, N.; Zekry, A. Enhancing the design of battery charging controllers for photovoltaic systems. Renew. Sustain. Energy Rev. 2016, 58, 646–655. [Google Scholar]
- López, J.; Seleme, I.; Donoso, P.; Morais, L.; Cortizo, P.; Severo, M. Digital control strategy for a buck converter operating as a battery charger for stand-alone photovoltaic systems. Sol. Energy 2016, 140, 171–187. [Google Scholar] [CrossRef]
- Lekshmi, B.; Umamaheswari, M. A Hankel matrix reduced order SEPIC model for simplified voltage control optimization and MPPT. Sol. Energy 2018, 170, 280–292. [Google Scholar] [CrossRef]
- Tang, C.; Hsieh, T. Dynamic Energy Regulation Strategies with Multi Charging Methods for Photovoltaic Chargers. IEEE Trans. Sustain. Energy 2020, 11, 1985–1994. [Google Scholar] [CrossRef]
- Chtita, S.; Derouich, A.; El Ghzizal, A.; Motahhir, S. An improved control strategy for charging solar batteries in off-grid photovoltaic systems. Sol. Energy 2021, 220, 927–941. [Google Scholar] [CrossRef]
- López, J.; Seleme, I. Robust Digital Control Strategy Based on Fuzzy Logic for a Solar Charger of VRLA Batteries. Energies 2021, 14, 1001. [Google Scholar] [CrossRef]
- Reshma, R.; Sreejith, S. Converter topologies in photovoltaic applications—A review. Renew. Sustain. Energy Rev. 2018, 94, 1–14. [Google Scholar] [CrossRef]
- Maharjan, M.; Tandukar, P.; Bajracharya, A.; dos Reis, F.; Tamrakar, U.; Shrestha, D.; dos Reis, F.; Tonkoski, R. SEPIC Converter With Wide Bandgap Semiconductor for PV Battery Charger. In Proceedings of the 2017 Brazilian Power Electronics Conference (COBEP), Juiz de Fora, Brazil, 19–22 November 2017. [Google Scholar]
- Pandey, N.; Pachauri, R.; Choudhury, S.; Sahu, R. Asymmetrical interval Type-2 Fuzzy logic controller based MPPT for PV system under sudden irradiance changes. Mater. Today Proc. 2023, 80, 710–716. [Google Scholar] [CrossRef]
- Traiki, G.; El Magri, A.; Lajouad, R.; Bouattane, O. Multi-objective control and optimization of a stand-alone photovoltaic power conversion system with battery storage energy management. IFAC J. Syst. Control. 2023, 26, 100227. [Google Scholar] [CrossRef]
- Mendes, M.; Cruz, D. Photovoltaic array model aimed to analyses in power electronics through simulation. Braz. J. Power Electron. 2008, 13, 141–146. [Google Scholar]
- Alnejaili, T.; Labdai, S.; Chrifi-Alaoui, L. Predictive Management Algorithm for Controlling PV-Battery Off-Grid Energy System. Sensors. 2021, 21, 6427. [Google Scholar] [CrossRef] [PubMed]
- WANT Energia. Available online: https://wantenergia.cl/wp-content/uploads/2020/05/P55W.pdf (accessed on 6 December 2024).
- Singh, K.; Anand, A.; Mishra, A.; Singh, B.; Sahay, K. SEPIC Converter for Solar PV Array Fed Battery Charging in DC Homes. J. Inst. Eng. 2021, B102, 455–463. [Google Scholar] [CrossRef]
- Hart, D. Power Electronics, 1st ed.; McGraw Hill: Valparaíso, IN, USA, 2011. [Google Scholar]
- Armstrong, S.; Glavin, M.; Hurley, W. Comparison of Battery Charging Algorithms for Stand Alone Photovoltaic Systems. In Proceedings of the 2008 IEEE Power Electronics Specialists Conference, Rhodes, Greece, 15–19 June 2008; pp. 1469–1475. [Google Scholar]
- Sharma, K.; Kumar, D. Robust controller design for DC-DC converters using fuzzy logic. In Proceedings of the 4th International Conference on Signal Processing, Computing and Control (ISPCC), Solan, India, 21–23 September 2017; pp. 477–481. [Google Scholar]
- Messai, A.; Mellit, A.; Guessoum, A.; Kalogirou, S. Maximum power point tracking using a GA optimized fuzzy logic controller and its FPGA implementation. Sol. Energy 2011, 85, 265–277. [Google Scholar] [CrossRef]
- Cheng, P.; Peng, B.; Liu, Y.; Cheng, Y.; Huang, J. Optimization of a Fuzzy-Logic-Control-Based MPPT Algorithm Using the Particle Swarm Optimization Technique. Energies 2015, 8, 5338–5360. [Google Scholar] [CrossRef]
- Jain, S.; Agarwal, V. Comparison of the performance of maximum power point tracking schemes applied to single-stage grid-connected photovoltaic systems. IET Electr. Power Appl. 2007, 1, 753–762. [Google Scholar] [CrossRef]
- Ogata, K. Modern Control Engineering, 5th ed.; Prentice Hall: New Jersey, NJ, USA, 2010. [Google Scholar]
- Eldawlia. Available online: https://eldawlia-ups.com/wp-content/uploads/2019/08/UL12-12.pdf (accessed on 6 December 2024).
Disclaimer/Publisher’s Note: The statements, opinions and data contained in all publications are solely those of the individual author(s) and contributor(s) and not of MDPI and/or the editor(s). MDPI and/or the editor(s) disclaim responsibility for any injury to people or property resulting from any ideas, methods, instructions or products referred to in the content. |
© 2025 by the authors. Licensee MDPI, Basel, Switzerland. This article is an open access article distributed under the terms and conditions of the Creative Commons Attribution (CC BY) license (https://creativecommons.org/licenses/by/4.0/).





















