Abstract
The performance of proppants is critical to the effectiveness of reservoir hydraulic fracturing. Traditional methods such as sieving and visual inspection are commonly used in proppant production lines, at fracturing sites, and in research institutions to assess particle size and shape. However, these methods are highly subjective, inefficient, and prone to significant random errors. To address these issues, an automated particle size and shape detection method based on image processing algorithms was developed, leading to the design of a proppant parameter detection system. The system’s detection results on the Krumbein–Sloss chart closely align with standard templates, with a maximum error of only 3%. This method enables precise particle extraction and analysis from images, accurately determining particle size and shape parameters. Comparative experiments conducted on commonly used quartz sand samples in 20/40 mesh, 30/50 mesh, and 40/70 mesh specifications demonstrated that the new method can evaluate the particle size without damaging the particles; the detection process does not create proppant waste, has environmental benefits, and can reduce the cost of professional inspection personnel, with the detection efficiency improved by over 200 times compared to traditional sieving and visual inspection methods, with repeatability errors within 1.9%. This study introduces a novel approach to particle size and shape detection, providing technical references for optimizing proppant selection, enhancing material quality control for hydraulic fracturing, and reducing costs while improving efficiency.
1. Introduction
In recent years, the development of unconventional reservoirs has increasingly relied on large-scale hydraulic fracturing [1], driving up the global demand for proppants among oil companies and oilfield service providers [2]. The preparation and quality inspection of quartz sand proppants has attracted significant attention [3]. However, traditional methods are hindered by low efficiency. As a result, research into automated particle size and shape detection has become crucial for large-scale proppant optimization. Particle size reflects the dimensions of clastic particles, while particle shape includes two aspects: roundness, which measures the regularity of a particle’s 2D shape compared to a perfect circle, and sphericity, which indicates the similarity of a particle’s 3D shape to a sphere [4]. Wadell defined roundness as the ratio of the mean curvature radius of all corner points on a particle to the radius of its largest inscribed circle. Similarly, sphericity is defined as the ratio of the diameter of a circle with an area equal to the particle’s 2D projection area to the diameter of its smallest circumscribed circle [5]. To simplify the complex manual measurement process, the Krumbein–Sloss chart (Figure 1) was developed as a reference template correlating roundness and sphericity values. Currently, the original definitions and subjective template comparison methods remain widely used. Proppant properties such as particle size distribution, roundness, and sphericity are typically evaluated following the standards outlined in API RP 19C [6] and SY/T 5108-2019 [7]. Particle size distribution is determined using sieving methods, while particle shape requires experienced inspectors to visually assess the roundness and sphericity of particles using a microscope. This traditional manual measurement method is costly, labor-intensive, and inefficient. Additionally, it has poor timeliness in value transmission, is susceptible to human subjective factors, leading to significant measurement errors, and exhibits poor stability. Moreover, the measurement stability is poor, and the methods are restricted to laboratory environments, making them unsuitable for real-time on-site testing in quartz sand production lines or oilfield operations. Consequently, they fail to identify defective products promptly or enable large-scale, assembly-line testing. According to industry regulations, natural quartz proppants must have an average roundness and sphericity value greater than 0.6 to ensure sufficient crush resistance, good flowability, and effective packing performance. However, the results from standard manual visual inspections are often rounded to one decimal place, resulting in lower precision [8].
Figure 1.
Krumbein–Sloss chart. X—roundness; Y—sphericity.
With the development of digital imaging [9,10], Wang et al. [11] used computer technology, fractal geometry theory, and Fourier analysis to describe the morphological complexity and irregularity of particle contour lines, comparing the measurement results with standard templates. Ales et al. [12] proposed that roundness is an effective measure of particle shape and described six advanced automated methods for measuring roundness. Zheng et al. [13] used a robust numerical method based on computational geometry to accurately calculate traditional values from particle two-dimensional images and conducted in-depth research and analysis of particle shape characteristics. However, some methods in the aforementioned literature have issues, such as overly complex principles and models, leading to poor practical applicability, limited particle count in a single detection, and failure to meet API standards. Additionally, some related studies used relatively regular ceramic proppants for testing methods, limiting their applicability [14].
Proppant quality is a critical factor in reservoir hydraulic fracturing design [15]. The mineral composition and crystalline structure of the proppant are intrinsic attributes of the sand source, and improving proppant quality primarily depends on controlling the particle size distribution of the final sand product and optimizing surface treatment processes [16]. Research by Zheng [17] et al. indicates that proppants are essential for enhancing oil and gas flow channels and ensuring the formation of fractures with high conductivity [18]. Selecting optimal proppants can significantly improve reservoir stimulation outcomes. Miao [19] studied the influence of polymer proppants on fracture conductivity under varying formation parameters, while Song et al. [20] demonstrated the impact of quartz sand coated with polymers on short-term conductivity. These studies collectively reveal that proppant particles with high roundness and sphericity can fill fractures more uniformly [21]. As the roundness and sphericity values increase, particle packing density improves due to reduced inter-particle gaps, resulting in more balanced stress distribution within the particles. This enhances the proppants’ crush resistance, improving both their packing efficiency and fracture conductivity during hydraulic fracturing operations [22].
This study proposes an automated method for particle shape and size detection based on digital imaging, using quartz sand particles as samples to optimize proppant selection. Focusing on practical needs and applications in oilfield production, the proposed method was evaluated through comparative testing with traditional sieving and manual visual inspection methods to assess its overall applicability.
2. Methodology
Traditional methods for particle size distribution and shape analysis are conducted according to the standards outlined in API RP 19C and SY/T 5108-2019. Particle size distribution is measured using the sieving method. Standard sieves with different mesh sizes are selected based on the type of quartz sand being tested and are stacked sequentially from the smallest to largest mesh size [23]. The sieves are then fixed onto a vibrating screen machine, with parameters such as rotational speed, tapping frequency, and operating time set accordingly to ensure proper vibration. After the vibration process, the quartz sand retained on each sieve is weighed, providing the particle size distribution of the sample [24].
For roundness and sphericity, manual microscopic observation is used. More than 20 quartz sand particles are randomly selected from the test sample and placed on the observation stage of a microscope. Each particle is individually compared against the standard particles on the Krumbein–Sloss chart to determine its roundness and sphericity. The average roundness and sphericity of the quartz sand sample are then calculated based on these measurements (Figure 2).
Figure 2.
Flow chart of a method for automatic measurement of roundness and sphericity.
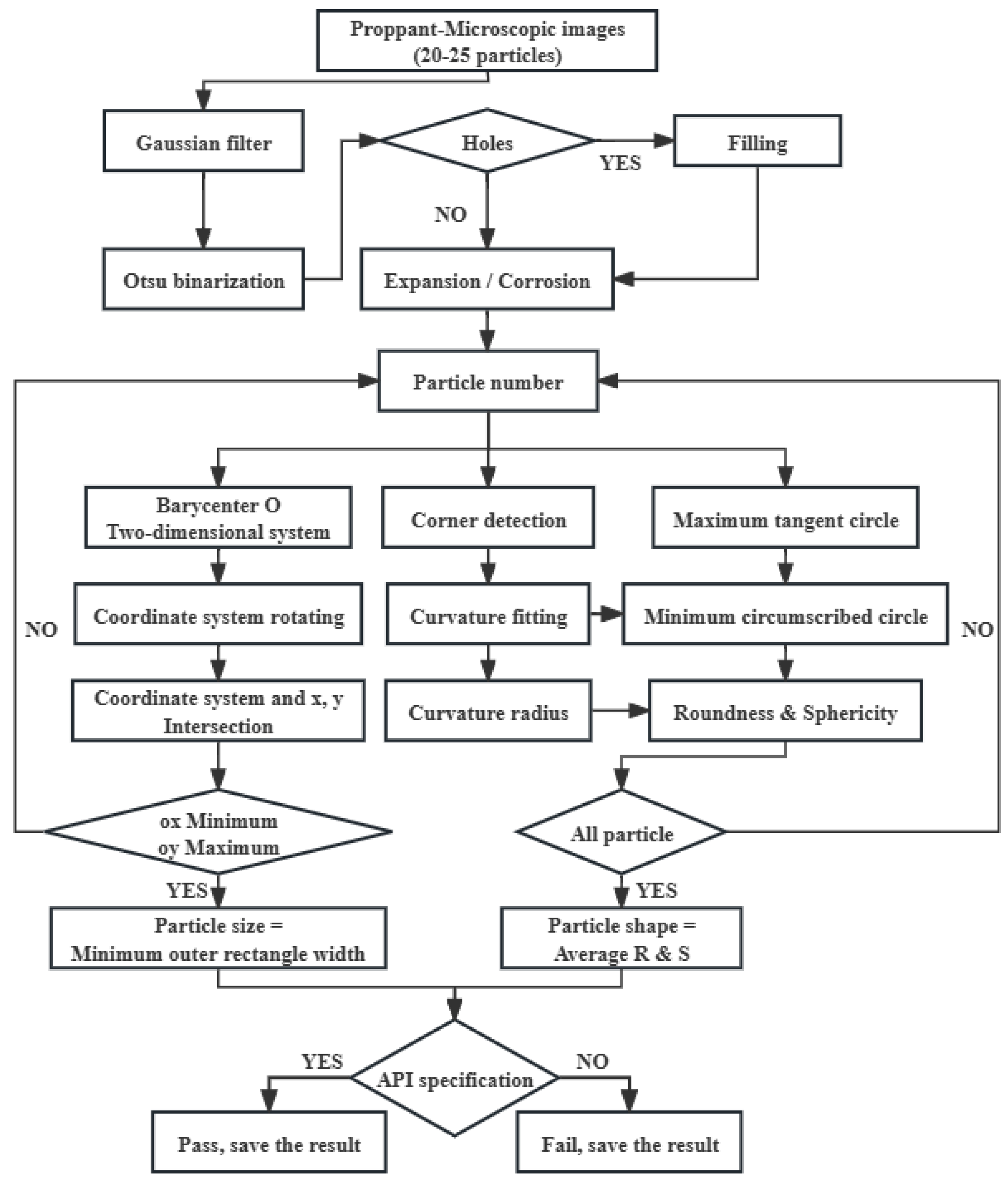
The automated detection method for particle size and shape primarily involves two key steps:
Image Preprocessing: High-resolution images of particles (each image containing 20–25 particles) are preprocessed to extract the raw images and contour images of individual particles.
Analysis and Parameter Calculation: All particles in the image are analyzed to calculate their corresponding size and shape parameters (Figure 3).
Figure 3.
Proppant image preprocessing. (a)—Microscopic image; (b)—Grayscale image; (c)—Binary image; (d)—Hole-filled image.
2.1. Image Preprocessing
Before conducting roundness and sphericity tests on fracturing proppant particles, the microscope-captured images of the particles must be processed (Figure 3a). The Canny operator, known for its excellent noise resistance and high edge localization accuracy, exhibits better adaptability than other edge detection operators. In this study, the method was improved and applied for edge detection on particle images to distinguish targets from backgrounds, targets from other targets, and backgrounds from other backgrounds, thereby representing the apparent contour characteristics of the objects. An edge, in this context, refers to a collection of pixels where the surrounding pixel gray values exhibit step-like changes or roof-shaped variations. The process primarily involves the following steps [25]:
- ①
- Image smoothing: Gaussian filtering is applied to reduce noise generated during the microscopic imaging process. This technique involves convolving the (grayscale) image with a Gaussian kernel where pixels closer to the target pixel are assigned higher weights and those farther away are assigned lower weights, achieving a smoothing effect (Figure 3b), as shown in Formulas (1) and (2):where is the pixel coordinate of the particle; is the standard deviation, ; is the Gaussian convolution kernel; is the grayscale image; is the filtered image.
- ②
- Particle separation facilitates subsequent morphological analysis and feature extraction. Otsu’s thresholding method is widely chosen due to its automation, effectiveness, and robustness, especially for images with bimodal histograms (where there is a clear distinction between the foreground and background). By setting a threshold, it separates each fracturing proppant particle from the background in the proppant image (Figure 3c). The relationship for the maximum inter-class variance between the background and the target is shown in Formula (3) [26]:where is the between-class variance; is the pixel mean of the whole image; is the pixel mean of the target; is the pixel mean of the background; and is the proportion of pixels occupied by particles and background; ; is the binarized image.
- ③
- Hole filling in the binary image: To fully extract the shape information of the fracturing proppant particles [27], any existing holes are filled to ensure that the shape of each particle is not compromised by these gaps. This prevents errors in edge detection when extracting the particle boundaries later. The hole filling in the binary image during this process is shown in Formula (4) (Figure 3d):where is the complement of ; is the filling structure element; is the map where the pixel point at the void is white and the rest of the pixel points are black; is the iterative image.
- ④
- To improve particle boundary accuracy, the dilation operation is first performed to detect the edges of each particle. This expands the boundaries by absorbing background areas connected to the edges, effectively filling defects along the particle boundaries and producing more complete particle images [28]. Following this, the erosion operation is applied to contract the boundary points inward, removing small, irrelevant regions and protrusions along the edges, thus resulting in smoother particle boundaries. These operations are shown in Formulas (5) and (6) (Figure 4):where is the particle edge, is the background of the particle edge, and is the background pixel coordinate.
Figure 4. Image preprocessing and particle edge smoothing. - ⑤
- Non-maximum suppression is used to ensure edge refinement by guaranteeing that edge pixels are local maxima within their neighborhood. This process helps remove non-edge pixels caused by noise or other factors, resulting in more precise and clearer detected edges. The formula for non-maximum suppression is shown in Formula (7):where is gradient direction at pixel (x, y); , is a gradient in the y, x direction.
- ⑥
- The geometric features of the extracted edges are analyzed to derive key parameters, including the area and perimeter of the particles, as well as the radii of the largest inscribed circle and the smallest circumscribed circle within the particle images. These features provide essential quantitative data for characterizing the shape and size of the particles.
2.2. Automatic Particle Size Detection
According to GB/T 15445.6-2014 [8] stipulated, particle size has a variety of definitions (Figure 5), is the area-equivalent circular particles; is the circumference-equivalent circular particle size; is the maximum tangent circular particle size; is the smallest external circular particle size; is large Ferrite diameter and is small Ferrite diameter (distance between the largest and smallest pair of parallel lines tangent to the projected contour of the particle); and are the minimum external rectangular width and length, respectively [29].
Figure 5.
Particle size calculation diagram.
From the different definitions of particle size and the principle of the sieving method, the particles with the minimum outer rectangle width are likely to pass through the sieve, so the minimum outer rectangle width is closer to the value of the particle size of the sieving method. To better compare with the sieving method, the automatic determination of particle size is calculated by the minimum external rectangle width of the particles:
- ①
- Extract the edge contour of the particles after image preprocessing and select the maximum tangent circle of the particle O as a reference point to establish a two-dimensional coordinate system.
- ②
- Coordinate system to O as the center of the circle rotated clockwise for one week, then record the x-axis, y-axis, and the edge of the intersection of pixel coordinates.
- ③
- Calculate the minimum and maximum values of the pixel points in the direction of the x-axis and y-axis from point O as the minimum outer rectangle of the particle.
- ④
- The minimum outer rectangle width is the particle size [30].
2.3. Automatic Particle Shape Detection
2.3.1. Roundness
The corner point determination method (the authors use the five points, see Figure 6):
Figure 6.
Determination of particle corners.
- ①
- Extract the edge contour of each particle image and select the center of the largest tangent circle of the particles as a reference point.
- ②
- Take the coordinates of three adjacent contour pixels to make a circle; if the center of the circle is in the interior of the contour and the radius is smaller than the maximum tangent circle radius, then mark the middle of these three points as an endpoint.
- ③
- Use the point and its closest endpoints on both sides and make the intersection of the straight-line segment and as .
- ④
- If , then the point is a corner point. On the contrary, if , then is not a corner point.
- ⑤
- Repeat this process for each endpoint on the outline of the particle. Finally, determine all the corner points on the edge of the outline [31].
Calculation of roundness:
- ①
- Fit the maximum tangent circle of the current particle, calculate the maximum tangent circle radius , and get the center of the circle .
- ②
- Identify the four corner points and then calculate the radius of curvature and its mean value by fitting a circle at the corner points based on the sharpness according to Formulas (8) and (9) (the curvature is directly proportional to the degree of curvature of a curve, and the radius of curvature is the inverse of the curvature).
- ③
- Mark the fitting result on the image.
- ④
- Calculate roundness by combining the mean curvature radius and maximum radius of curvature of the corner points of the current particle with the average curvature radius of the corner points of the current particle (Figure 7):where is curvature radius, cm, is the first-order derivative with respect to ; is y second order derivative with respect to ; is the radius of curvature of a corner point of a particle, cm; is the number of corners; is the maximum radius of the tangent circle of the particle, cm.
Figure 7. A determination diagram of particle corner points.
2.3.2. Sphericity
Area sphericity , diameter sphericity , the ratio of roundness to sphericity , perimeter sphericity , and aspect ratio sphericity are five traditional definitions of sphericity in terms of an area perimeter sphericity that is currently the most commonly used for digital images , as shown in Formulas (1)–(15):
where is the projection area of particles, cm2; is the minimum external circular area of particles, cm2; is the particle area-equivalent circular diameter, cm; is the minimum outer diameter of particles, cm; is the maximum internal tangential diameter of particles, cm; is the particle area-equivalent circumference, cm; is the perimeter of a particle, cm; and are the width and length of the particle, respectively, cm; is edge pixel coordinate; is the maximum value, is the minimum value, and is sphericity.
- ①
- Take the edge contour of each particle image and select the center of the largest outer circle of the particle as the reference point [32].
- ②
- Calculate the value of the distance of the pixel point at the edge of the particle as shown in Formula (16).
- ③
- Calculate along the pixel point at the edge of the particle sequentially in order to achieve a higher degree of accuracy and obtain the minimum and maximum values to obtain the sphericity.
- ④
- For easy differentiation and observation, mark the particles in random colors and mark the smallest outer circle with a red dashed circle in template particles [33].
In the Krumbein–Sloss template, there are 20 template particle images in 4 rows where each row corresponds to a sphericity value. Using the six methods, we calculated the sphericity of each soil particle in the Krumbein–Sloss template and compared it with the Krumbein–Sloss plate values (Figure 1). , , and methods, regardless of particle regularity, tend to overestimate the perimeter and area of the equivalent projection circle. This leads to significant errors when detecting particles with low sphericity values but achieves relatively accurate results for particles with high sphericity values around 0.9. Both and methods are fundamentally based on image area calculations, resulting in similar detection patterns. However, both methods simplify the 3D characteristic of sphericity by projecting it onto a 2D image, leading to relatively large errors. and method application to particles with low sphericity is affected by interference from the farthest pixel points, leading to an overestimation of the results. Conversely, for particles with high roundness and sphericity, such as those approximating an elliptical shape, the detection results tend to be underestimated. The new method demonstrates fewer errors and higher accuracy compared to the previous six methods. (Figure 8).
Figure 8.
Comparison of seven types of sphericity to Krumbein–Sloss (1951) chart values.
3. Experiment and Result
3.1. Particle Size and Shape Detection System
Figure 9 illustrates the automated particle size and shape detection system, which primarily consists of a sampling device, a sample container, a microscopic imaging device, an image processing unit, a display unit, and a database. The sampling device features a vacuum suction cup engraved with 25 recessed positioning points. The suction cup quantitatively collects 20–25 particle samples and deposits them into a container located on the platform beneath the microscopic imaging device.
Figure 9.
Schematic diagram of particle size and shape measurement system.
The microscopic imaging device captures high-resolution images (higher resolution ensures more accurate automatic detection results). These images are then processed by the image processing unit, which automatically detects and calculates the size and shape parameters of all particles in the images. The detection results are saved to the database and displayed on the display unit for review and analysis [34].
The sieving equipment used is a standard rotating tapping sieve shaker, operating at a rotational speed of approximately 290 r/min with about 156 taps per minute and a hammer height of approximately 33.4 mm. There is always an optimal magnification for different mesh sizes of proppant, and the best resolution images can be taken at this time:
For 20/40 mesh samples, the sieve mesh apertures are 425 μm, 580 μm, 700 μm, and 830 μm, with the microscope magnification set to 10–15 times.
For 30/50 mesh samples, the sieve mesh apertures are 300 μm, 425 μm, 500 μm, and 600 μm, with the microscope magnification set to 20–30 times.
For 70/140 mesh samples, the sieve mesh apertures are 106 μm, 150 μm, 180 μm, and 212 μm, with the microscope magnification set to 40–45 times.
The hardware configuration details of the image processing and image acquisition devices are provided in Table 1. Figure 10 shows the quartz sand samples prepared for testing in the laboratory.
Table 1.
Image processing equipment and Image acquisition equipment hardware configuration information.
Figure 10.
Laboratory quartz sand samples.
3.2. Experimental Samples and Procedures
3.2.1. Sample Preparation
For the commonly used quartz sand proppants, which primarily include 20/40 mesh, 30/50 mesh, and 70/140 mesh types, the experiment selected three groups of samples for each mesh size, totaling nine groups:
- G_1–G_3: three groups of 20/40 mesh quartz sand.
- G_4–G_6: three groups of 30/50 mesh quartz sand.
- G_7–G_9: three groups of 70/140 mesh quartz sand.
Additionally, to further verify the accuracy of the proposed automated detection method, three types of standard steel ball samples were prepared with diameters of 0.5 mm, 0.8 mm, and 1.0 mm, respectively.
3.2.2. Experimental Process
- (1)
- Comparison with Sieving Method for Particle Size Detection
- ①
- G_1–G_9 quartz sand samples were tested three times each using the same sieving equipment, under identical conditions, by the same operator at the same laboratory location. A total of 27 sets of particle size distribution data were recorded.
- ②
- G_1–G_9: the experiment was conducted under the same conditions as in ①. Another 27 sets of particle size distribution data were recorded.
- ③
- To verify the accuracy of the automated detection system, three types of steel ball samples (0.5 mm, 0.8 mm, and 1.0 mm in diameter) were tested. From each type of steel ball, 20–25 particles were randomly selected, and their diameters were measured individually using a micrometer (accuracy: 0.01 mm) to calculate the average size. These measurements were compared with the particle size averages calculated by the automated detection system.
Using the data from the above tests:
Repeatability Error Analysis: The consistency of the particle size detection results between the sieving method and the automated detection system was analyzed.
Method Comparison: The results from the two methods for the same quartz sand samples were compared to qualitatively describe the differences in particle size measurement accuracy and efficiency.
- (2)
- Comparison with Manual Visual Inspection for Particle Shape Detection
- ①
- From each of the G_1–G_9 quartz sand sample groups, three subsets of samples were randomly selected, each containing 20–25 quartz sand particles, for a total of 27 subsets.
- ②
- The 27 subsets were observed under the same microscope by the same operator, at the same laboratory location, and their roundness and sphericity values were recorded by comparing them to the Krumbein–Sloss chart.
- ③
- The same 27 subsets were tested for roundness and sphericity using the automated detection system under identical conditions.
- ④
- To verify the accuracy of the automated detection system, three types of steel ball samples (0.5 mm, 0.8 mm, and 1.0 mm in diameter) were tested. From each type of steel ball, 20–25 particles were randomly selected, and their shape parameters were calculated using the automated detection system.
Using the data from the above tests:
Error Analysis: The results from the automated detection method were compared to those from manual visual inspection to assess differences in measurement accuracy.
Method Comparison: The differences in shape detection accuracy and efficiency between the automated detection method and manual visual inspection were qualitatively described [35].
3.3. Method Validity Verification
To further validate the effectiveness of the automated detection method, shape detection was conducted on 20 particles selected from the Krumbein–Sloss chart. The results, as shown in the matrix values in Figure 10, indicate that the detection results of the proposed automated method align closely with the reference values provided by the Krumbein–Sloss chart. The maximum error observed was approximately 3%, demonstrating the accuracy and reliability of the automated detection method (Figure 11) [36].
Figure 11.
Krumbein–Sloss indicates the result of roundness and sphericity detection on the chart.
The automated detection method was compared with micrometer measurements of standard steel balls to quantitatively assess its accuracy. From Table 2, the particle size measurement error of the automated method was approximately 10 μm, with an average error of around 1.3%. For the shape parameters of the standard steel balls, the automated detection results were very close to 1, with an average error also around 1.3%. Additionally, due to the higher frame rate and resolution of larger particle images, the measurement accuracy for larger particles was slightly better than that for smaller particles.
Table 2.
Measurements on standard steel balls using the automated method with a micrometer.
Figure 12 illustrates the detection process and results for the G4 sample, a 30/50 mesh quartz sand proppant (20–25 particles under 30× microscope magnification):
Figure 12.
30/50 mesh quartz sand roundness sphericity determination process diagram.
(Figure 12a): Microscopic image of the 30/50 mesh quartz sand. (Figure 12b): Binary image after preprocessing. (Figure 12c): Image showing the results of roundness detection, with corner curvature radii corresponding to corner circles and the fitted largest inscribed circle. (Figure 12d): Image showing the results of sphericity detection, with particles differentiated by color coding.
3.4. Test Efficiency Comparison
Traditional manual detection methods involve multiple steps: manual sampling, weighing the total sample mass, arranging sieves, loading sand into the vibrating sieve machine, vibrating the sieves [37], collecting and weighing sand from each sieve, recording data, analyzing and calculating particle size distribution, randomly selecting 20 quartz sand particles, individually observing them under a microscope, recording test data, and analyzing and calculating particle shape data.
A single detection process can take 1–3 h, making it highly inefficient. This is particularly problematic for proppant performance testing at hydraulic fracturing sites where manual sampling is slower and more challenging, significantly affecting material quality control during well operations [38].
In contrast, the automated detection method uses a vacuum suction cup to enable fully automated sampling, while image processing can handle at least 50 images per second. The detection device has a small footprint, is easy to install and operate, and can provide on-site results at hydraulic fracturing locations. The entire detection process takes less than 5 min per sample, improving detection efficiency by over 200 times compared to traditional methods.
3.5. Test Results Comparison
3.5.1. Comparative Analysis of the Particle Size with the Sieving Method
GB/T 19077.1-2008 [39] stipulated that the repeatability of characteristic particle size is as follows: for the median value of particle size distribution, the coefficient of variation should be less than 3%; for the values on both sides of the particle size distribution, such as and , the coefficient of variation should be no more than 5%. To evaluate the reproducibility of the two testing methods, the results of the automatic method and the sieving method of G_3, G_6, and G_9 samples were selected for comparison and analysis (Figure 13). It is concluded that the average repeatability error of the automatic method is 1.8%, the average repeatability error is 1.8%, and the average repeatability error is 1.9% for different types of quartz sand, which is better than that of the sieving method, which has relatively poorer repeatability due to the limitations of the uniformity of the mesh size, the wear and tear degree of the mesh, and the operation practices. Also, higher frame rate and resolution resulted in slightly better repeatability error for large particles (20/40 mesh) than for small particles (70/140 mesh). Repeatability is calculated in Formula (18):
where is repeatability error, uncalculated; is average particle diameter, μm; is particle size, μm.
Figure 13.
A comparison of particle size determination by automatic and manual methods. (a) Repeatability comparison. (b) Accuracy comparison.
In order to compare the detection accuracy of the automatic method and sieving method, firstly, we selected G_3, G_6, and G_9 quartz sand samples of the sieving method and the automatic method from one test result to draw the gradation curves, see Figure 13a,b. The automatic method relies on the calculated value of particle size analysis, and the determination of large particles is more accurate; the sieving method relies on the quality of the particle size analysis, and the precision of the large particles of the sieve mesh production is more accurate. So, for the large particles of 20/40 mesh and 30/50 mesh, the gradation curves of the two methods have a higher degree of coincidence and a smaller error. The results indicate that both test methods can be applied to particle size testing, but the speed of the automatic method has an advantage [40].
3.5.2. Comparative Analysis of Particle Size with Manual Visual Inspection Method
To analyze the accuracy of the particle shape detection using the automated method versus manual visual inspection [41], the particle shape results from three tests, each for the G_1–G_9 quartz sand samples, were compared (Figure 14). Due to human subjectivity, manual visual inspection tends to overestimate the shape parameters for particles with a near-circular shape and underestimate the parameters for particles with a poorer shape. In contrast, the results from the automated method for the three tests are more consistent and concentrated, demonstrating better repeatability and higher precision. These results align more closely with the Krumbein–Sloss chart, offering higher reliability compared to manual inspection [42].
Figure 14.
A comparison of particle shape determination by automatic and manual methods. (a) Comparison of Roundness test results. (b) Comparison of Sphericity test results.
4. Discussion
4.1. Method Applicability
The automated detection method proposed in this study can be effectively applied to proppant quality control, ensuring that particles meet specific specification requirements during hydraulic fracturing proppant production [43]. The results of applying this method to soil particles, irregular particles and other minerals (Figure 15). Unlike proppants, soil particles exhibit greater variability in size and irregular shapes. Nevertheless, the automated detection method successfully identifies and distinguishes individual particles, completing recognition and calculations. This demonstrates the method’s potential applicability in fields such as soil science, geology, and materials science for studying particle physical properties, highlighting its versatility [44].
Figure 15.
Results of automatic detection of soil particles.
However, particle contrast and clarity are critical for accurate recognition, significantly influencing its applicability in different environments. Factors such as low-resolution or poor-quality images, complex image backgrounds, and varying lighting conditions can impact detection results. Further research is needed to evaluate the method’s performance when processing more complex or larger-scale images and to explore algorithm optimizations to enhance processing speed and accuracy [45].
4.2. Cost and Environmental Benefits
The automated particle size and shape detection method proposed in this study falls under the category of nondestructive testing (NDT) technologies, enabling the evaluation of physical properties without damaging the object being tested. In Table 3, Compared to traditional methods, this automated approach offers significant advantages in terms of operational, labor, and time costs [46]. It provides an advanced and reliable solution for improving the quality control of hydraulic fracturing materials, as well as for environmental monitoring and protection. By reducing natural resource waste, this method contributes to sustainable development initiatives [47].
Table 3.
Automatic detection methods compared with traditional methods.
5. Conclusions
This paper presents an automated method for particle size and shape detection, with a focus on image processing algorithms. A complete automated detection system was designed, effectively addressing the challenges of traditional sieving and visual inspection methods, such as low efficiency, high random error, and the inability to perform large-scale sample testing:
- (a)
- The automated detection method’s results on the Krumbein–Sloss chart closely match the standard template, with a maximum error of only 3%. When applied to proppant optimization, the system extracts and analyzes particles from the images, allowing for accurate calculation of particle size and shape parameters. It was also found that larger particles, due to higher frame rates and resolution, exhibit slightly higher measurement accuracy than smaller particles.
- (b)
- Experimental validation shows that the repeatability error of the automated detection method is within 1.9%, outperforming the sieving method. The grading curves of the two methods are similar, proving that both methods can be used for particle size testing. However, the sieving method is more influenced by various subjective and objective factors, while the automated method offers a significant speed advantage, with detection efficiency more than 200 times higher than that of the sieving method. Thus, the automated method demonstrates clear superiority.
- (c)
- The study also found that for particles with a near-circular shape, the manual visual inspection method tends to overestimate the shape parameters, while it underestimates the shape parameters for particles with poorer shapes. In contrast, the three test results of the automated method are more concentrated, with better repeatability, higher precision, and greater alignment with the Krumbein–Sloss chart, offering higher reliability.
- (d)
- The results of particle size and shape detection meet the requirements of engineering applications and industry standards, providing a basis for the goal of autonomous, intelligent detection. This study opens up new approaches for particle size and shape testing, offering technical guidance for proppant optimization in hydraulic fracturing design and improving material quality control in wellbore operations.
Further research is necessary to advance the contribution of artificial intelligence (AI) and big data to reservoir engineering and reservoir modeling. First, more nondestructive testing (NDT) technologies should be applied to evaluate additional performance parameters of proppants, such as density, turbidity, and crush resistance, to achieve cost reduction and efficiency improvements. Second, the automated detection method proposed here can also be extended to identify the size and shape of other types of soil particles. Currently, AI models in this area are limited by a lack of standardized image datasets and large-scale labeled data. With the integration of large language models like ChatGPT for image labeling, future advancements in machine learning models, such as those based on CNN or YOLO, can further enhance target detection tasks. Lastly, for proppant production lines or hydraulic fracturing sites, where extensive proppant detection tasks are required, high-speed cameras can be employed to capture particles automatically falling onto conveyor belts from mixers, enabling a real-time, assembly-line detection system. However, challenges such as low-light environments, dust interference, and vibrations caused by production line operations must be addressed during deployment. Further studies on improving the performance of machine learning models under these conditions will enhance the effectiveness of automated detection systems in such scenarios.
Author Contributions
J.W.: conceptualization, methodology, validation, drafting. D.X.: project management, access to funds, validation. C.L. and Z.L.: project management, validation. Y.G. and X.Q.: verification, validation. Y.W.: project management, validation, writing. All authors have read and agreed to the published version of the manuscript.
Funding
This study was supported by the Open Fund of Sinopec Key Laboratory of Shale Oil/Gas Exploration and Production Technology (“Study on stimulation mechanism of fracturing, soaking and production integration of shale oil reservoir” (33550000-22-ZC0613-0216)).
Data Availability Statement
All data generated or analyzed during this study are included in the published article.
Acknowledgments
The authors thank the Open Fund of Sinopec Key Laboratory of Shale Oil/Gas Exploration and Production Technology for support of this study.
Conflicts of Interest
Authors Zhiwen Li, Changheng Li and Yong Wang were employed by the company Oil & Gas Technology Institute, PetroChina Changqing Oilfield Company. Author Yukai Guo was employed by the company Technology Monitoring Center, PetroChina Changqing Oilfield Company. The remaining authors declare that the research was conducted in the absence of any commercial or financial relationships that could be construed as a potential conflict of interest.
References
- Schomburg, G.M. Community Mobilization: Conventional Tactics in Unconventional Oil and Gas Development. Volunt. Int. J. Volunt. Nonprofit Organ. 2022, 33, 1077–1090. [Google Scholar] [CrossRef]
- Xu, Y.; Chen, P.; Wang, K.; Wang, S.; Meng, Q.; Li, M.; Ma, Y.; Zeng, J. A Novel Slickwater System with Strong-Polarity Fibers for High-Efficiency Proppant Flowback Mitigation. Processes 2024, 12, 724. [Google Scholar] [CrossRef]
- Zhang, L.; He, C.; Li, L.; Wen, R.; Liang, Y. Propped fracture conductivity in shale oil reservoirs: Prediction model and influencing factors. Geoenergy Sci. Eng. 2025, 246, 213537. [Google Scholar] [CrossRef]
- Wang, X.; Chen, F.; Zhu, X.; Fang, Y.; Hu, A.; Nie, F. Study on the Effect of an Alternate Injection Pattern of Proppant on Hydraulic Fracture Closure Morphology. Processes 2024, 12, 2332. [Google Scholar] [CrossRef]
- Wadell, H. Volume, Shape, and Roundness of Rock Particles. J. Geol. 1932, 40, 443–451. [Google Scholar] [CrossRef]
- API RP 19C; Recommended Practices for Testing Sand Used in Hydraulic Fracturing Operations. API: Washington, DC, USA, 1995.
- SY/T 5108-2019; Test Method for Proppant Performance for Hydraulic Fracturing and Gravel Filling. SY/T: Beijing, China, 2014.
- GB/T 15445.6-2014; Formulation of Particle Size Analysis Results Part 6: Qualitative and Quantitative Characterization of Particle Shape and Morphology. SY/T: Beijing, China, 2014.
- Pei, R.; Xie, C.; Hu, K.; Lv, X. Fracturing proppant roundness measuring method of the sphericity study. J. Electron. Meas. Technol. 2015, 38, 21–24+46. [Google Scholar] [CrossRef]
- Pan, W.; Yao, L.; Ji, W. A new method for measuring the roundness and sphericity of fracturing proppant. Autom. Technol. Appl. 2015, 34, 91–96. [Google Scholar]
- Wang, W.; Xu, L.; Liu, Z.; Huang, R.; Lai, Y.; Liu, Y.; Deng, R. Three kinds of clastic particles morphology quantitative analysis method of comparison and application. Geol. LunPing 2013, 59, 553–562. [Google Scholar] [CrossRef]
- Ales, K.; Kamil, R. Minimal prerequisites for measuring two-dimensional contour roundness in a particle classification context. Powder Technol. 2015, 284, 486–495. [Google Scholar]
- Zheng, J.; Roman, D.H. Traditional soil particle sphericity, roundness and surface roughness by computational geometry. Geotechnique 2015, 65, 494–506. [Google Scholar] [CrossRef]
- Roman, D.H.; Zheng, J.; Kristen, S. Particle Roundness and Sphericity from Images of Assemblies by Chart Estimates and Computer Methods. J. Geotech. Geoenviron. Eng. 2016, 142, 6038. [Google Scholar]
- Zhang, J.; Ren, H.; Yu, T.; Yin, J.; Zhou, J.; Zhou, H. Progress in research and application of fracturing proppants. Xinjiang Pet. Nat. Gas 2023, 19, 27–34. [Google Scholar]
- Liu, B.; Zhang, S.; Li, Z.; He, J.; Lu, L. Application of new fracturing technologies in unconventional oil and gas development. Unconv. Oil Gas 2015, 2, 78–86. [Google Scholar]
- Zheng, X.; Wang, X.; Zheng, F.; Yang, N.; Cai, B.; Liang, T.; Meng, C.; Lu, H.; Yi, X.; Yan, Y. Domestic sand proppant evaluation and research progress of sand source localization and its prospects. China Pet. Explor. 2021, 26, 131–137. [Google Scholar] [CrossRef]
- Pu, C.; Wang, S.; Ren, W.; Liu, T. Study on Performance evaluation and optimization analysis of Different types of proppants in shale gas fracturing. Inn. Mong. Petrochem. Ind. 2023, 49, 106–112. [Google Scholar]
- Miao, B. Research on the Conductivity of Ultra-Light Density Proppant of Polymer Materials; China University of Petroleum (East China): Qingdao, China, 2018. [Google Scholar]
- Song, E.; Xue, K.; Xiong, L.; Ji, Q.; Cai, K. Effect of organic polymer coating types on short-term conductivity of natural quartz sand fracturing proppant. Contemp. Chem. Ind. 2019, 52, 2378–2382. [Google Scholar] [CrossRef]
- Xiang, H.; Sui, Y.; Wang, J.; Wang, B.; Yang, X. Subdivision cutting volume fracturing technology for horizontal wells in Shengbei deep tight sandstone gas reservoirs. Pet. Drill. Prod. Technol. 2021, 43, 368–373. [Google Scholar] [CrossRef]
- Shang, J.; Dong, Z.; Tan, W.; Zhang, Y.; Liang, T.; Xing, L.; Wang, Z. A Review of Fracturing and Enhanced Recovery Integration Working Fluids in Tight Reservoirs. Processes 2024, 12, 1241. [Google Scholar] [CrossRef]
- Yang, S.; Han, J.; Liu, L.; Wang, X.; Yin, L.; Ci, J. Optimization of Abnormal Hydraulic Fracturing Conditions of Unconventional Natural Gas Reservoirs Based on a Surrogate Model. Processes 2024, 12, 918. [Google Scholar] [CrossRef]
- Zhao, Z.; Wang, D.; Wang, G. Experimental study on variation law of long-term conductivity of quartz sand. Drill. Prod. Technol. 2022, 45, 72–77. [Google Scholar]
- Chen, Q.; Zhou, J.; Chen, W.; Gao, S.; Song, A.; Zhang, C.; An, H. Experimental study on the variation of flow conductivity of different particle size proppant combinations. Liaoning Chem. Ind. 2022, 51, 593–595. [Google Scholar]
- Lu, G.; Li, K. Smoothing denoising method of spatial filtering image based on Contourlet transform. J. Radiat. Res. Appl. Sci. 2024, 17, 100803. [Google Scholar] [CrossRef]
- Wu, Q.; Xu, Y.; Wang, X.; Wang, T.; Guan, B. Unconventional oil and gas reservoir volume reconstruction technology-Connotation, optimization design and implementation. Pet. Explor. Dev. 2012, 39, 352–358. [Google Scholar] [CrossRef]
- Fei, W.; Narsilio, A.G. Impact of Three-Dimensional Sphericity and Roundness on Coordination Number. J. Geotech. Geoenviron. Eng. 2020, 146, 06020025. [Google Scholar] [CrossRef]
- Kim, D.; Youn, H. Classifying roundness and sphericity of sand particles using CNN regression models to alleviate data imbalance. Acta Geotech. 2024, 19, 6569–6584. [Google Scholar] [CrossRef]
- Kim, T.; Jung, Y.-H. Correlation of Roundness and Sphericity with Complex Fourier Descriptors of 2-Dimensional Projected Images of Soil Particles. KSCE J. Civ. Eng. 2021, 26, 1089–1094. [Google Scholar] [CrossRef]
- Kawashima, N.; Kondo, Y.; Hirai, A.; Bitou, Y. Novel analysis of alignment error on spherical Fizeau interferometer and uncertainty evaluation of sphericity calibration system based on random ball test. Opt. Lasers Eng. 2025, 184, 108646. [Google Scholar] [CrossRef]
- Mian, H.S.; Almutairi, Z.; Aboudaif, K.M. Assessment of Femoral Head Sphericity Using Coordinate Data through Modified Differential Evolution Approach. Mathematics 2024, 12, 2989. [Google Scholar] [CrossRef]
- Wojtunik, M.; Łuczak, P.; Rybus, T.; Granosik, G. Application of the Kuka Kube Test-Bed for the Hardware-in-the-Loop Validation of the Space Manipulator Control System. Artif. Satell. 2023, 58, 230–248. [Google Scholar] [CrossRef]
- Mohamed, M.; Samad, B.A.; Anayi, F.; Packianather, M.; Yahya, K. Analysing Various Control Technics for Manipulator Robotic System (Robogymnast). Comput. Mater. Contin. 2023, 75, 4681–4696. [Google Scholar] [CrossRef]
- Ershov, E.I.; Korchagin, S.A.; Bezmaternykh, P.V. A generalization of Otsu method for linear separation of two unbalanced classes in document image binarization. Comput. Opt. 2021, 45, 66–76. [Google Scholar] [CrossRef]
- Maks, B. Analysis of Image Processing Using Morphological Erosion and Dilation. J. Phys. Conf. Ser. 2021, 2071, 012033. [Google Scholar]
- Feng, Y.; Han, B.; Wang, X.; Shen, J.; Guan, X.; Ding, H. Self-Supervised Transformers for Unsupervised SAR Complex Interference Detection Using Canny Edge Detector. Remote Sens. 2024, 16, 306. [Google Scholar] [CrossRef]
- Li, T.; Mao, Y.; Guo, X. Vertex radius of curvature fabrication error measurement of aspheric surface based on aberration analysis in partial compensation interferometry. In Proceedings of the International Conference on Optical Instruments and Technology, Beijing, China, 26–28 October 2019. [Google Scholar]
- GB/T 19077.1-2008; Particle Size Analysis. Laser Diffraction Methods. Part 1: General Principles. SY/T: Beijing, China, 2008.
- Liu, S.; Zhang, Y.; Wu, Q.; Ayers, W.B.; Wang, Y.; Ott, W.K. Crucial Development Technologies for Volcanic Hydrocarbon Reservoirs: Lessons Learned from Asian Operations. Processes 2023, 11, 3052. [Google Scholar] [CrossRef]
- Yin, B.; Zhang, Y.; Lou, Y.; Liu, S. Damage mechanism of proppant and conductivity reduction post fracturing in unconventional reservoirs. Fuel 2025, 380, 133086. [Google Scholar] [CrossRef]
- Gong, F.; Babadagli, T.; Huang, H.; Li, H. Resolved CFD-DEM simulation of proppant aggregating and bridging mechanisms in a narrowing fracture. Powder Technol. 2024, 437, 119548. [Google Scholar] [CrossRef]
- Timoumi, A.; Nguyen, T.C.; Le, T.; Kraiem, H.; Cescut, J.; Anne-Archard, D.; Gorret, N.; Molina-Jouve, C.; To, K.A.; Fillaudeau, L. Comparison of methods to explore the morphology and granulometry of biological particles with complex shapes: Interpretation and limitations. Powder Technol. 2023, 415, 118067. [Google Scholar] [CrossRef]
- Wang, C.; Hui, F.; Wang, Z.; Zhu, X.; Zhang, X. Chemical characteristics of size-fractioned particles at a suburban site in Shijiazhuang, North China: Implication of secondary particle formation. Atmos. Res. 2021, 259, 105680. [Google Scholar] [CrossRef]
- Li, L.; Beemer, R.D.; Iskander, M. Granulometry of Two Marine Calcareous Sands. J. Geotech. Geoenviron. Eng. 2021, 147, 04020171. [Google Scholar] [CrossRef]
- Elmaraghy, W.H.; Nada, O.A.; Elmaraghy, H.A. Quality prediction for reconfigurable manufacturing systems via human error modelling. Int. J. Comput. Integr. Manuf. 2008, 21, 584–598. [Google Scholar] [CrossRef]
- Chigozie, E.N.; Winifred, I.; Anthony, G. Design for automated inspection in remanufacturing: A discrete event simulation for process improvement. Clean. Eng. Technol. 2021, 4, 100199. [Google Scholar]
Disclaimer/Publisher’s Note: The statements, opinions and data contained in all publications are solely those of the individual author(s) and contributor(s) and not of MDPI and/or the editor(s). MDPI and/or the editor(s) disclaim responsibility for any injury to people or property resulting from any ideas, methods, instructions or products referred to in the content. |
© 2024 by the authors. Licensee MDPI, Basel, Switzerland. This article is an open access article distributed under the terms and conditions of the Creative Commons Attribution (CC BY) license (https://creativecommons.org/licenses/by/4.0/).














