An Order-Picking Problem in a Medical Facility Using Genetic Algorithm
Abstract
1. Introduction
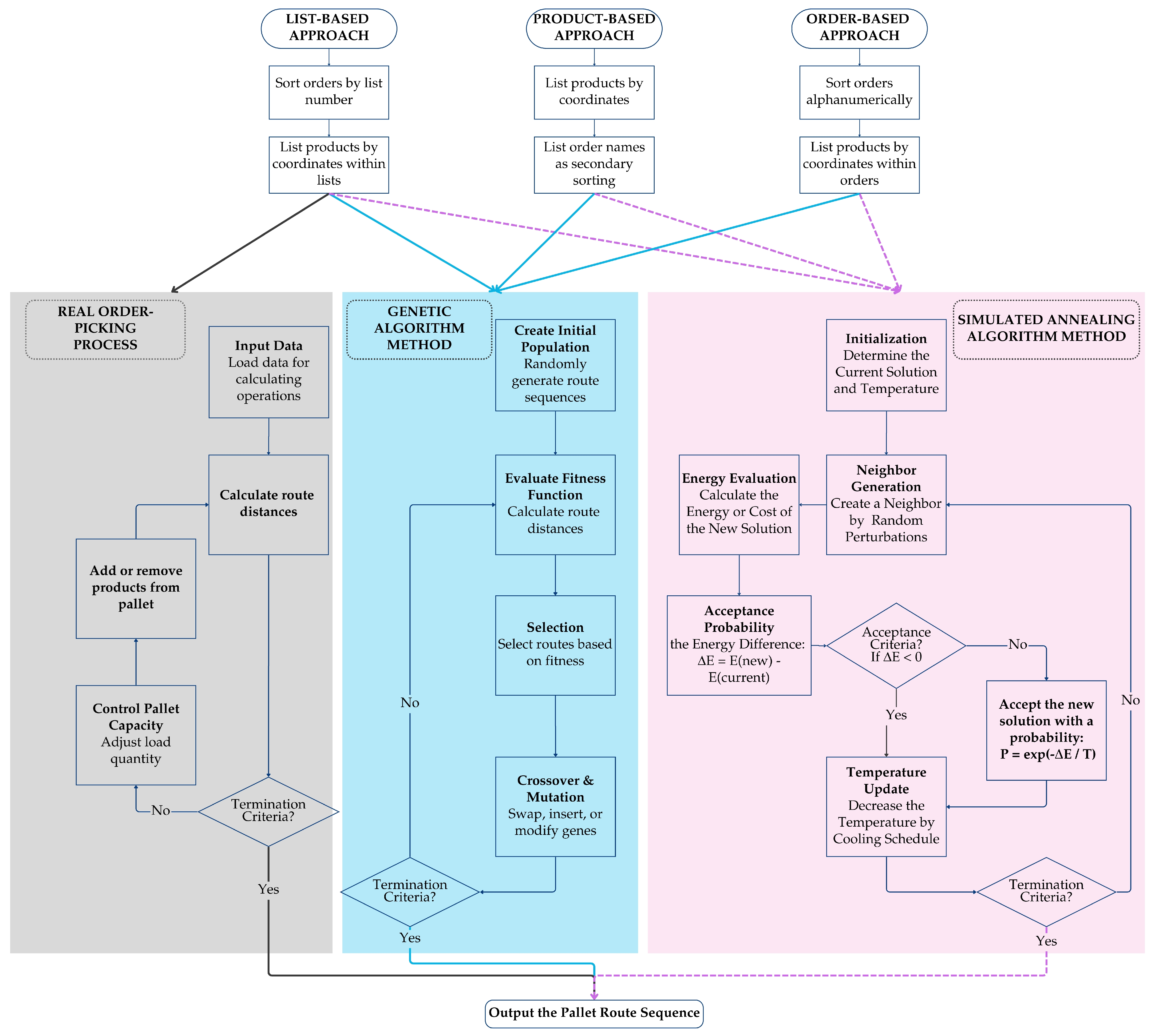
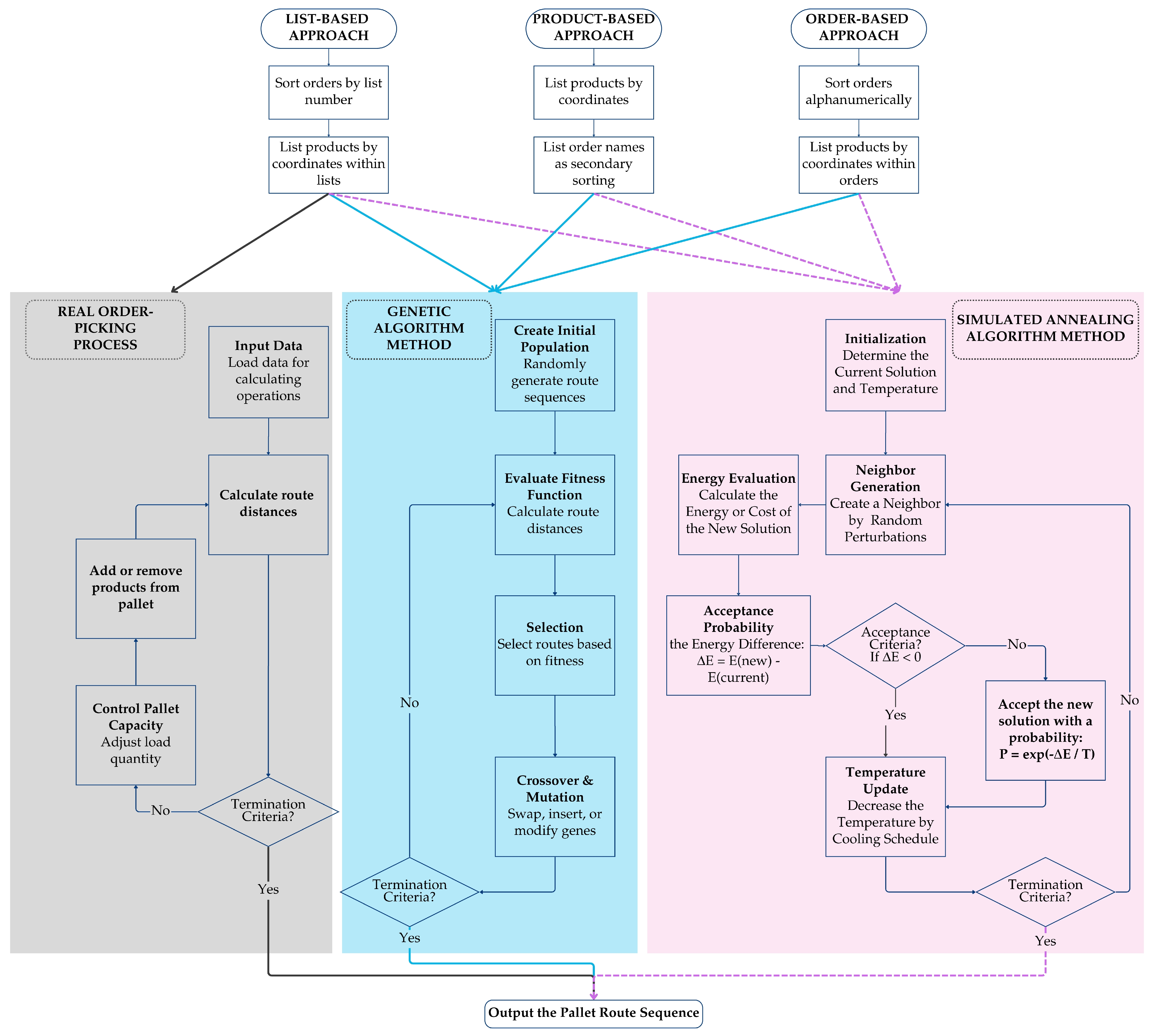
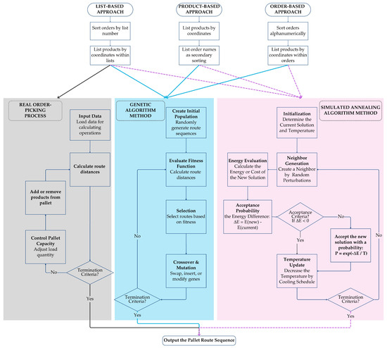
2. Materials and Methods
2.1. Genetic Algorithm and Simulated Annealing
- This study concentrates on lightweight and essential medical textile items, particularly utilizing empirical data.
- It enhances the literature by comparing the performance of GA and SA optimization techniques, addressing the complexities inherent in real-world scenarios characterized by a variety of products and orders.
- By including actual warehouse data, the research enhances the practical relevance of its findings and bridges the divide between theoretical models and real-world implementations.
- The paper examines the performance of three scenarios classified by dataset size and order selection procedures, specifically product-based, list-based, and order-based approaches, offering a comprehensive comparison of GA and SA methodologies.
- Concurrently, the order lists in these three scenarios indicate variations regarding products, volume, and order quantity in alignment with reality.
- Incorporating adaptive pallet capacity limits, the model accurately represents real-world fluctuations in resource availability and operating requirements, hence enhancing its adaptability to dynamic contexts.
- Sensitivity evaluations examine the impacts of variations in order volume and adjustments to genetic algorithm parameters, illustrating the scalability and adaptability of the offered methodologies.
2.2. Manhattan Distance
3. Problem Definition
- High-volume orders: A production order is generated, and production begins to meet the demand;
- Low-volume orders: The company fulfills demand using existing inventory from the central warehouse while maintaining production efficiency.
- Product-based picking: Products are arranged and collected based on their proximity within the warehouse to minimize travel distances. This method emphasizes grouping items by location while considering capacity constraints, resulting in 169 distinct groups.
- List-based picking: Products are picked according to predefined selection lists that came directly from the company, yielding 10 groups. The company uses this list as a stable order-picking method for collecting orders.
- Order-based picking: Products are gathered based on order sequences to fulfill multiple orders in a single trip, minimizing overall travel distances and maximizing efficiency, resulting in 29 groups.
4. Results
4.1. The Real-World Dataset
4.2. Comparative Results
4.3. Sensitivity Analysis Made by Order Amount Increased
4.3.1. Order-Based Strategy
4.3.2. List-Based Strategy
4.3.3. Product-Based Strategy
4.4. Sensitivity Analysis of Population Size—Genetic Algorithm Parameter
4.4.1. Population Size Impact
4.4.2. Correlation Analysis
5. Conclusions
Author Contributions
Funding
Data Availability Statement
Conflicts of Interest
References
- Coyle, J.J.; Bardi, E.J.; Langley, C.J. The Management of Business Logistics; West Publishing Company: St. Paul, MN, USA, 1992. [Google Scholar]
- Bowen, B.; Galceran Borja, C.; Karim, S.; Weinstein, W. Optimizing Health System Supply Chain Performance; McKinsey & Company: Chicago, IL, USA, 2023; Available online: https://www.mckinsey.com/industries/healthcare/our-insights/optimizing-health-system-supply-chain-performance (accessed on 24 November 2024).
- Bradley, P. Taking on the Health Care Supply Chain. Available online: https://www.proquest.com/trade-journals/taking-on-health-care-supply-chain/docview/205962882/se-2 (accessed on 24 November 2024).
- Chandra, C. The case for healthcare supply chain management: Insights from problem-solving approaches. Int. J. Procure. Manag. 2008, 1, 261. [Google Scholar] [CrossRef]
- Battini, D.; Faccio, M.; Persona, A.; Sgarbossa, F. Healthcare supply chain modeling: A conceptual framework. In Proceedings of the POMS (Production and Operations Management Society) 20th Annual Conference, Orlando, FL, USA, 1–4 May 2009. [Google Scholar]
- Lewczuk, K.; Kłodawski, M.; Gepner, P. Energy consumption in a distributional warehouse: A practical case study for different warehouse technologies. Energies 2021, 14, 2709. [Google Scholar] [CrossRef]
- Dallari, F.; Marchet, G.; Melacini, M. Design of order picking system. Int. J. Adv. Manuf. Technol. 2008, 42, 1–12. [Google Scholar] [CrossRef]
- Pan, J.C.H.; Shih, P.H. Evaluation of the throughput of a multiple-picker order picking system with congestion consideration. Comput. Ind. Eng. 2008, 55, 379–389. [Google Scholar] [CrossRef]
- Yener, F.; Yazgan, H.R.; Cömert, S.E.; Kır, S.; Kaya, Y. Solution of Order Batching Problem with Association Rules and Genetic Algorithm: A Case Study in Pharmacy Warehouse. J. Transp. Logist. 2016, 1, 129–142. [Google Scholar] [CrossRef][Green Version]
- Yang, J.; Zhou, L.; Liu, H.; Wang, Y. Hybrid genetic algorithm-based optimisation of the batch order picking in a dense mobile rack warehouse. PLoS ONE 2021, 16, e0249543. [Google Scholar] [CrossRef]
- Yousefi Nejad Attari, M.; Ebadi Torkayesh, A.; Malmir, B.; Neyshabouri Jami, E. Robust possibilistic programming for joint order batching and picker routing problem in warehouse management. Int. J. Prod. Res. 2021, 59, 4434–4452. [Google Scholar] [CrossRef]
- Ho, Y.-C.; Lin, J.-W. Improving order-picking performance by converting a sequential zone-picking line into a zone-picking network. Comput. Ind. Eng. 2017, 113, 241–255. [Google Scholar] [CrossRef]
- Yu, M.; de Koster, R. The impact of order batching and picking area zoning on order picking system performance. Eur. J. Oper. Res. 2009, 198, 480–490. [Google Scholar] [CrossRef]
- Yu, M.; de Koster, R. Performance approximation and design of pick-and-pass order picking systems. IIE Trans. 2008, 40, 1054–1069. [Google Scholar] [CrossRef]
- Lorenc, A.; Burinskiene, A. Improve the orders picking in eCommerce by using WMS data and BigData analysis. FME Trans. 2021, 49, 233–243. [Google Scholar] [CrossRef]
- Saylam, S.; Çelik, M.; Süral, H. The min–max order picking problem in synchronised dynamic zone-picking systems. Int. J. Prod. Res. 2023, 61, 2086–2104. [Google Scholar] [CrossRef]
- Yener, F.; Yazgan, H.R. Green order sorting problem in cold storage solved by genetic algorithm. Sustainability 2024, 16, 9062. [Google Scholar] [CrossRef]
- Yener, F. Determination of Picking Policies in Robotic Compact bin Picking Storage Systems with Artificial Bee Colony Algorithm. Ph.D. Thesis, Sakarya University, Sakarya, Turkey, 2023. Available online: https://acikerisim.sakarya.edu.tr/bitstream/handle/20.500.12619/101079/T10387.pdf (accessed on 27 November 2024).
- Tutam, M. Optimizing order-picking warehouse designs using collaborative robots. Gazi Üniversitesi Mühendislik Mimarlık Fakültesi Dergisi 2023, 39, 203–216. [Google Scholar] [CrossRef]
- Pan, J.C.H.; Wu, M.H. A study of storage assignment problem for an order picking line in a pick-and-pass warehousing system. Comput. Ind. Eng. 2009, 57, 261–268. [Google Scholar] [CrossRef]
- Yener, F.; Yazgan, H.R. Simulation of Re-Arrangement and Healing in Robotic Compact Bin-Storage System. Int. J. Simul. Model. 2023, 22, 100–109. [Google Scholar] [CrossRef]
- Bolu, A.; Korçak, Ö. Adaptive Task Planning for Multi-Robot Smart Warehouse. IEEE Access 2021, 9, 27346–27358. [Google Scholar] [CrossRef]
- Ardjmand, E.; Ghalehkhondabi, I.; Young II, W.A.; Sadeghi, A.; Shakeri, H. A hybrid artificial neural network, GA, and column generation for minimizing makespan in manual order-picking operations. Expert Syst. Appl. 2020, 159, 113566. [Google Scholar] [CrossRef]
- Kumar, S.; Sheu, J.B.; Kundu, T. Planning a parts-to-picker order-picking system with consideration of the impact of perceived workload. Transp. Res. Part E Logist. Transp. Rev. 2023, 173, 103088. [Google Scholar] [CrossRef]
- Loske, D.; Klumpp, M.; Grosse, E.H.; Modica, T.; Glock, C.H. Storage systems’ impact on order-picking time: An empirical economic analysis of flow-rack storage systems. Int. J. Prod. Econ. 2023, 261, 108887. [Google Scholar] [CrossRef]
- He, W.; Chen, J. Dynamic routing algorithm for manual order-picking systems with real-time adjustment. Transp. Res. Part C Emerg. Technol. 2018, 96, 392–407. [Google Scholar] [CrossRef]
- Petersen, C.; Aase, G. Effects of slotting optimization in warehouse order-picking. Eur. J. Oper. Res. 2021, 290, 1051–1063. [Google Scholar] [CrossRef]
- Grosse, E.H.; Glock, C.H.; Sadrnia, A.; Modica, T. Collaborative robots in parts-to-picker systems: A simulation study. Comput. Ind. Eng. 2019, 131, 597–605. [Google Scholar] [CrossRef]
- Boysen, N.; Emde, S.; Hoeck, M.; Kauderer, L. Zone-picking systems: A survey of conceptual variants and their optimization approaches. Eur. J. Oper. Res. 2020, 284, 799–818. [Google Scholar] [CrossRef]
- Coruzzolo, A.M.; Lolli, F.; Balugani, E.; Magnani, E.; Sellitto, M.A. Order-picking problem: A model for the joint optimisation of order batching, batch assignment sequencing, and picking routing. Logistics 2023, 7, 61. [Google Scholar] [CrossRef]
- Czerniachowska, K.; Wichniarek, R.; Żywicki, K. A model for an order-picking problem with a one-directional conveyor and buffer. Sustainability 2023, 15, 13731. [Google Scholar] [CrossRef]
- Kapou, V.; Ponis, S.T.; Plakas, G.; Aretoulaki, E. An innovative layout design and storage assignment method for manual order-picking with respect to ergonomic criteria. Logistics 2022, 6, 83. [Google Scholar] [CrossRef]
- Li, Y.; Zhang, R.; Jiang, D. Order-picking efficiency in e-commerce warehouses: A literature review. J. Theor. Appl. Electron. Commer. Res. 2022, 17, 1812–1830. [Google Scholar] [CrossRef]
- Çil, İ.; Pınar, D.; Araslı, A.; Kurt, A.; Topcan, A.N. Creating a Lean and Sustainable Warehouse with 5S in E-Commerce Operations Center: Trendyol Case Study. Int. J. Behav. Sustain. Manag. (JOBESAM) 2023, 10, 131–150. [Google Scholar] [CrossRef]
- Ou, S.; Ismail, Z.H.; Sariff, N. Hybrid Genetic Algorithms for Order Assignment and Batching in Picking System: A Systematic Literature Review. IEEE Access 2024, 12, 23029–23042. [Google Scholar] [CrossRef]
- Casella, G.; Volpi, A.; Montanari, R.; Tebaldi, L.; Bottani, E. Trends in order picking: A 2007–2022 review of the literature. Prod. Manuf. Res. 2023, 11, 2191115. [Google Scholar] [CrossRef]
- Yazgan, H.R.; Kir, S.; Yener, F.; Comert, S.E. A new collecting and management proposal under logistics 4.0 and green concept. In Logistics 4.0: Digital Transformation of Supply Chain Management; Paksoy, T., Kochan, C.G., Ali, S.S., Eds.; CRC Press: Boca Raton, FL, USA, 2020; pp. 320–337. [Google Scholar] [CrossRef]
- Holland, J.H. Adaptation in Natural and Artificial Systems: An Introductory Analysis with Applications to Biology, Control, and Artificial Intelligence; MIT Press: Cambridge, MA, USA, 1992. [Google Scholar]
- Holland, J.H. Adaptation in Natural and Artificial Systems; University of Michigan Press: Ann Arbor, MI, USA, 1975. [Google Scholar]
- Yıldırım, E.; Denizhan, B. A Two-Echelon Pharmaceutical Supply Chain Optimization via Genetic Algorithm. In Recent Advances in Intelligent Manufacturing and Service Systems; Sen, Z., Oztemel, E., Erden, C., Eds.; Springer: Singapore, 2022; pp. 77–87. [Google Scholar] [CrossRef]
- Goldberg, D.E. Genetic Algorithms in Search, Optimization, and Machine Learning; Addison-Wesley: Reading, MA, USA, 1989. [Google Scholar]
- Dalle Mura, M.; Dini, G. Optimizing ergonomics in assembly lines: A multi-objective genetic algorithm. CIRP J. Manuf. Sci. Technol. 2019, 27, 31–45. [Google Scholar] [CrossRef]
- Gabellini, M.; Calabrese, F.; Regattieri, A.; Loske, D.; Klumpp, M. A hybrid approach integrating GA and machine learning to solve the order-picking batch assignment problem considering learning and fatigue of pickers. Comput. Ind. Eng. 2024, 191, 110175. [Google Scholar] [CrossRef]
- Pan, J.C.H.; Shih, P.H.; Wu, M.H. Order batching in a pick-and-pass warehousing system with group genetic algorithm. Omega 2015, 57, 238–248. [Google Scholar] [CrossRef]
- Jiang, X.; Sun, L.; Zhang, Y.; Hu, X. Order batching and sequencing for minimizing the total order completion time in pick-and-sort warehouses. Expert Syst. Appl. 2022, 187, 115943. [Google Scholar] [CrossRef]
- Eckrot, A. A Simulated Annealing Approach to Optimal Storing in a Multi-Level Warehouse. arXiv 2017, arXiv:1704.01049. [Google Scholar]
- Jin, H.; Wang, W.; Cai, M.; Wang, G.; Chen, Y. Ant colony optimization model with characterization-based speed and multi-driver for the refilling system in hospital. Adv. Mech. Eng. 2017, 9, 168781401771370. [Google Scholar] [CrossRef]
- Ardjmand, E.; Bajgiran, O.; Youssef, E. Using list-based simulated annealing and genetic algorithm for order batching and picker routing in put wall-based picking systems. Appl. Soft Comput. 2019, 75, 106–119. [Google Scholar] [CrossRef]
- Nathania, F. An Efficient Simulated Annealing Algorithm for the Joint Order Batching and Picker Routing Problem in Manual Order Picking Systems. In Proceedings of the 8th North American Conference on Industrial Engineering and Operations Management, Houston, TX, USA, 12–15 June 2023. [Google Scholar] [CrossRef]
- Castier, M.; Martínez-Toro, E. Planning and picking in small warehouses under industry-relevant constraints. Prod. Eng. 2022, 17, 575–590. [Google Scholar] [CrossRef]
- Kirkpatrick, S.; Gelatt, C.D.; Vecchi, M. Optimization by simulated annealing. Science 1983, 220, 671–680. [Google Scholar] [CrossRef]
- Küçükoğlu, İ.; Ene, S.; Aksoy, A.; Öztürk, N. A memory structure adapted simulated annealing algorithm for a green vehicle routing problem. Environ. Sci. Pollut. Res. 2015, 22, 3279–3297. [Google Scholar] [CrossRef] [PubMed]
- Atmaca, E.; Ozturk, A. Defining order picking policy: A storage assignment model and a simulated annealing solution in AS/RS systems. Appl. Math. Model. 2013, 37, 5069–5079. [Google Scholar] [CrossRef]
- Kostrzewski, M. Sensitivity Analysis of Selected Parameters in the Order Picking Process Simulation Model, with Randomly Generated Orders. Entropy 2020, 22, 423. [Google Scholar] [CrossRef] [PubMed]
- Kucuksari, Z. Optimal Order Batching for Automated Warehouse Picking. Ph.D. Thesis, University of Waterloo, Waterloo, ON, Canada, 2023. Available online: http://hdl.handle.net/10012/19869 (accessed on 27 November 2024).
- Więckowski, J.; Kizielewicz, B.; Kołodziejczyk, J. Finding an approximate global optimum of characteristic objects preferences by using simulated annealing. Intell. Decis. Technol. 2020, 193, 365–375. [Google Scholar] [CrossRef]
- Michalewicz, Z.; Fogel, D.B. How to Solve It: Modern Heuristics; Springer: Berlin/Heidelberg, Germany, 2004. [Google Scholar] [CrossRef]
- Zhao, Y. Manufacturing cell integrated layout method based on RNS-FOA algorithm in smart factory. Processes 2022, 10, 1759. [Google Scholar] [CrossRef]
- Can, Z.; Colak, Z.; Yıldırım, K.; Gelişgen, O. A Note on Some Distance Formulae in 3-Dimensional Maximum Space. J. Mahani Math. Res. 2021, 10, 95–102. [Google Scholar] [CrossRef]







| Symbol | Description | Type |
|---|---|---|
| T | Set of trips | Index |
| P | Set of products | Index |
| O | Set of orders | Index |
| Product indices (specific products in P) | Index | |
| k | Order index (specific order in O) | Index |
| Coordinates of product i in the warehouse | Parameter | |
| Coordinates of the starting and ending point in the warehouse | Parameter | |
| Volume of product i | Parameter | |
| C | Maximum capacity per trip | Parameter |
| Manhattan distance between products i and j | Parameter | |
| Manhattan distance between the starting point and product i | Parameter | |
| Binary variable indicating if product i is collected in trip t | Decision Variable | |
| Binary variable indicating if order k is included in trip t | Decision Variable | |
| Set of shared products between orders | Set |
| Scenario: List ID | Problem Size | Count of Unique Orders | Count of Unique Products | Total Products | Total Volume | Min Expected Trip Number |
|---|---|---|---|---|---|---|
| 1 | Large | 6 | 23 | 2837 | 4.017125 | 4 |
| 2 | Medium | 3 | 51 | 920 | 3.41414 | 4 |
| 3 | Medium | 2 | 45 | 1976 | 3.67986 | 4 |
| 4 | Medium | 2 | 35 | 660 | 2.26585 | 3 |
| 5 | Large | 2 | 67 | 2663 | 9.95921 | 9 |
| 6 | Medium | 2 | 39 | 558 | 2.53745 | 3 |
| 7 | Small | 4 | 24 | 339 | 1.664875 | 2 |
| 8 | Small | 3 | 23 | 724 | 1.6945 | 2 |
| 9 | Medium | 3 | 16 | 1240 | 4.0205 | 4 |
| 10 | Medium | 2 | 34 | 1605 | 4.4378 | 5 |
| 11 | Very Large | 29 | 169 | 13,522 | 37.69131 | 32 |
| Scenario | Approach | Method | Total Distance (m) | Total Trips |
|---|---|---|---|---|
| 1 | List-Based | GA | 420 | 4 |
| Order-Based | GA | 430 | 4 | |
| Product-Based | GA | 240 | 4 | |
| List-Based | Real Process | 487 | 7 | |
| List-Based | SA | 439.5 | 5 | |
| Order-Based | SA | 435 | 4 | |
| Product-Based | SA | 288 | 4 | |
| 2 | List-Based | GA | 85 | 3 |
| Order-Based | GA | 119 | 3 | |
| Product-Based | GA | 89 | 3 | |
| List-Based | Real Process | 137.5 | 5 | |
| List-Based | SA | 124 | 4 | |
| Order-Based | SA | 130 | 4 | |
| Product-Based | SA | 124 | 4 | |
| 3 | List-Based | GA | 153 | 4 |
| Order-Based | GA | 158 | 4 | |
| Product-Based | GA | 150 | 4 | |
| List-Based | Real Process | 165.5 | 5 | |
| List-Based | SA | 150 | 4 | |
| Order-Based | SA | 174 | 4 | |
| Product-Based | SA | 126 | 4 | |
| 4 | List-Based | GA | 78 | 2 |
| Order-Based | GA | 79 | 2 | |
| Product-Based | GA | 74 | 2 | |
| List-Based | Real Process | 94.5 | 3 | |
| List-Based | SA | 103 | 2 | |
| Order-Based | SA | 95 | 2 | |
| Product-Based | SA | 93 | 2 | |
| 5 | List-Based | GA | 342 | 9 |
| Order-Based | GA | 419 | 9 | |
| Product-Based | GA | 347 | 9 | |
| List-Based | Real Process | 378.5 | 11 | |
| List-Based | SA | 359 | 10 | |
| Order-Based | SA | 347 | 11 | |
| Product-Based | SA | 359 | 10 | |
| 6 | List-Based | GA | 146 | 3 |
| Order-Based | GA | 178 | 3 | |
| Product-Based | GA | 145 | 3 | |
| List-Based | Real Process | 152.5 | 3 | |
| List-Based | SA | 154.5 | 3 | |
| Order-Based | SA | 188.5 | 3 | |
| Product-Based | SA | 156.5 | 3 | |
| 7 | List-Based | GA | 75 | 2 |
| Order-Based | GA | 78 | 2 | |
| Product-Based | GA | 74 | 2 | |
| List-Based | Real Process | 90 | 4 | |
| List-Based | SA | 79 | 2 | |
| Order-Based | SA | 83 | 2 | |
| Product-Based | SA | 81 | 2 | |
| 8 | List-Based | GA | 120 | 2 |
| Order-Based | GA | 165 | 2 | |
| Product-Based | GA | 118 | 2 | |
| List-Based | Real Process | 154.5 | 3 | |
| List-Based | SA | 127 | 2 | |
| Order-Based | SA | 125 | 2 | |
| Product-Based | SA | 123 | 2 | |
| 9 | List-Based | GA | 210 | 4 |
| Order-Based | GA | 240 | 4 | |
| Product-Based | GA | 215 | 4 | |
| List-Based | Real Process | 215.5 | 5 | |
| List-Based | SA | 213.5 | 5 | |
| Order-Based | SA | 234 | 4 | |
| Product-Based | SA | 225.5 | 5 | |
| 10 | List-Based | GA | 125 | 4 |
| Order-Based | GA | 132 | 4 | |
| Product-Based | GA | 124 | 4 | |
| List-Based | Real Process | 133.5 | 5 | |
| List-Based | SA | 132.5 | 5 | |
| Order-Based | SA | 124.2 | 4 | |
| Product-Based | SA | 126.2 | 4 | |
| 11 | List-Based | GA | 1754 | 32 |
| Order-Based | GA | 1998 | 32 | |
| Product-Based | GA | 980 | 32 | |
| List-Based | Real Process | 2009 | 51 | |
| List-Based | SA | 1992 | 36 | |
| Order-Based | SA | 1998 | 36 | |
| Product-Based | SA | 1723.5 | 37 |
Disclaimer/Publisher’s Note: The statements, opinions and data contained in all publications are solely those of the individual author(s) and contributor(s) and not of MDPI and/or the editor(s). MDPI and/or the editor(s) disclaim responsibility for any injury to people or property resulting from any ideas, methods, instructions or products referred to in the content. |
© 2024 by the authors. Licensee MDPI, Basel, Switzerland. This article is an open access article distributed under the terms and conditions of the Creative Commons Attribution (CC BY) license (https://creativecommons.org/licenses/by/4.0/).
Share and Cite
Denizhan, B.; Yıldırım, E.; Akkan, Ö. An Order-Picking Problem in a Medical Facility Using Genetic Algorithm. Processes 2025, 13, 22. https://doi.org/10.3390/pr13010022
Denizhan B, Yıldırım E, Akkan Ö. An Order-Picking Problem in a Medical Facility Using Genetic Algorithm. Processes. 2025; 13(1):22. https://doi.org/10.3390/pr13010022
Chicago/Turabian StyleDenizhan, Berrin, Elif Yıldırım, and Öznur Akkan. 2025. "An Order-Picking Problem in a Medical Facility Using Genetic Algorithm" Processes 13, no. 1: 22. https://doi.org/10.3390/pr13010022
APA StyleDenizhan, B., Yıldırım, E., & Akkan, Ö. (2025). An Order-Picking Problem in a Medical Facility Using Genetic Algorithm. Processes, 13(1), 22. https://doi.org/10.3390/pr13010022

