Pour Point Prediction Method for Mixed Crude Oil Based on Ensemble Machine Learning Models
Abstract
1. Introduction
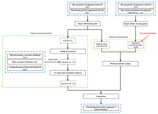
2. Prediction Model
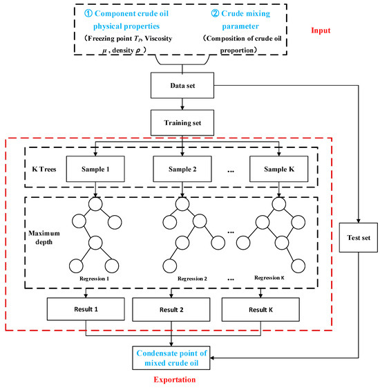
2.1. Ensemble Learning Algorithms
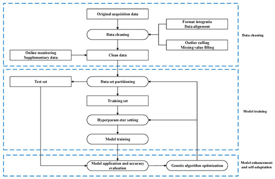
2.2. Model Procedure
2.2.1. Data Analysis
2.2.2. Evaluation Criteria for Crude Oil Pour Point Prediction Models
- (1)
- Classical machine learning evaluation metrics
- (2)
- Evaluation Metrics for Pour Point Prediction Models
3. Numerical Analysis
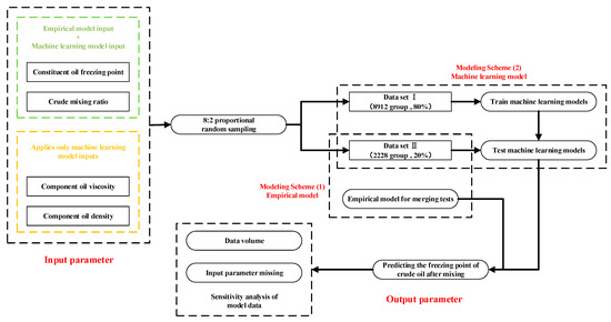
3.1. Data Infrastructure
3.2. Modeling Strategy
3.3. Prediction Results
3.3.1. Validation Results of the Empirical Model
3.3.2. Experimental Results of Machine Learning Models
3.3.3. Model Sensitivity Analysis
- (1)
- Sensitivity of Models to Data Volume
- (2)
- Sensitivity Analysis of Models to Missing Input Parameters
4. Conclusions
Author Contributions
Funding
Data Availability Statement
Conflicts of Interest
References
- Xu, H.; Wang, Y.; Wang, K. Review on the gelation of wax and pour point depressant in crude oil multiphase system. Int. J. Mod. Phys. B 2021, 35, 2130005. [Google Scholar] [CrossRef]
- Jinjun, Z.; Bo, Y.; Hongying, L.; Qiyu, H. Advances in rheology and flow assurance studies of waxy crude. Pet. Sci. 2013, 10, 538–547. [Google Scholar]
- Srikanth, B.; Papineni, S.-L.; Sridevi, G.; Indira, D.-N.-V.-S.; Radhika, K.-S.-R.; Syed, K. Adaptive XGBOOST Hyper Tuned Meta Classifier for Prediction of Churn Customers. Intell. Autom. Soft Comput. 2022, 33, 21–34. [Google Scholar] [CrossRef]
- Li, Y.; Zhang, J. Prediction of Viscosity Variation for Waxy Crude Oils Beneficiated by Pour Point Depressants During Pipelining. Pet. Sci. Technol. 2005, 23, 915–930. [Google Scholar] [CrossRef]
- Liu, T.; Sun, W.; Gao, Y.; Xu, C. Study on the Ordinary Temperature Transportation Process of Multi-blended Crude oil. Oil Gas Storage Transp. 1999, 18, 1–7. [Google Scholar]
- Li, N.; Mao, G.; Shi, X.; Tian, S.; Liu, Y. Advances in the research of polymeric pour point depressant for waxy crude oil. J. Dispers. Sci. Technol. 2018, 39, 1165–1171. [Google Scholar] [CrossRef]
- Chen, J.; Zhang, J.; Zhang, F. A new model for determining gel points of mixed crude. J. Univ. Pet. China 2003, 27, 76–80. [Google Scholar]
- Loskutova, Y.-V.; Yudina, N.-V. Prediction of the effectiveness of pour-point depressant additives from data on the antioxidant properties of crude oil. Chem. Technol. Fuels Oils 2015, 50, 483–488. [Google Scholar] [CrossRef]
- Majhi, A.; Sharma, Y.-K.; Kukreti, V.-S.; Bhatt, K.-P.; Khanna, R. Wax Content of Crude Oil: A Function of Kinematic Viscosity and Pour Point. Pet. Sci. Technol. 2015, 33, 381–387. [Google Scholar] [CrossRef]
- Hou, L.; Xu, X.; Liu, X. Application of BP Neural Network in the Gel Point Prediction of Blend Crude Oil. J. Petrochem. Univ. 2009, 3, 86–88. [Google Scholar]
- Hu, K.; Zhang, F.; Wang, S.; Zhang, Y.; Zhang, Y.; Liu, K.; Gao, Q.; Meng, X.; Meng, J. Application of bayesian regularized artificial neural networks to predict pour point of crude oil treated by pour point depressant. Pet. Sci. Technol. 2017, 35, 1349–1354. [Google Scholar] [CrossRef]
- Khamehchi, E.; Mahdiani, M.-R.; Amooie, M.-A.; Hemmati-Sarapardeh, A. Modeling viscosity of light and intermediate dead oil systems using advanced computational frameworks and artificial neural networks. J. Pet. Sci. Eng. 2020, 193, 107388. [Google Scholar] [CrossRef]
- Li, B.; Guo, Z.; Zheng, L.; Shi, E.; Qi, B. A comprehensive review of wax deposition in crude oil systems: Mechanisms, influencing factors, prediction and inhibition techniques. Fuel 2024, 357, 129676. [Google Scholar] [CrossRef]
- Arabameri, A.; Pal, S.-C.; Costache, R.; Saha, A.; Rezaie, F.; Danesh, A.-S.; Pradhan, B.; Lee, S.; Hoang, N.-D. Prediction of gully erosion susceptibility mapping using novel ensemble machine learning algorithms. Geomat. Nat. Hazards Risk 2021, 12, 469–498. [Google Scholar] [CrossRef]
- Zhou, Y.; Li, T.; Shi, J.; Qian, Z.; Marisol, B.-C.; Correia, M.-B. A CEEMDAN and XGBOOST-Based Approach to Forecast Crude Oil Prices. Complexity 2019, 2019, 4392785. [Google Scholar] [CrossRef]
- Nguyen, H.; Cao, M.-T.; Tran, X.-L.; Tran, T.-H.; Hoang, N.-D. A novel whale optimization algorithm optimized XGBoost regression for estimating bearing capacity of concrete piles. Neural Comput. Appl. 2023, 35, 3825–3852. [Google Scholar] [CrossRef]
- Sheng, K.; He, Y.; Du, M.; Jiang, G. The Application Potential of Artificial Intelligence and Numerical Simulation in the Research and Formulation Design of Drilling Fluid Gel Performance. Gels 2024, 10, 403. [Google Scholar] [CrossRef] [PubMed]
- SY/T0541-2009; Test Method for Gel Point of Crude Oils. National Energy Administration: Beijing, China, 2009.
- Saleh, A.; Yuzir, A.; Sabtu, N.; Abujayyab, S.K.; Bunmi, M.-R.; Pham, Q.-B. Flash flood susceptibility mapping in urban area using genetic algorithm and ensemble method. Geocarto Int. 2022, 37, 10199–10228. [Google Scholar] [CrossRef]
- Gu, Z.; Cao, M.; Wang, C.; Yu, N.; Qing, H. Research on Mining Maximum Subsidence Prediction Based on Genetic Algorithm Combined with XGBoost Model. Sustainability 2022, 14, 10421. [Google Scholar] [CrossRef]
- Wang, M.; Xie, Y.; Gao, Y.; Huang, X.; Chen, W. Machine learning prediction of higher heating value of biochar based on biomass characteristics and pyrolysis conditions. Bioresour. Technol. 2024, 395, 130364. [Google Scholar] [CrossRef]
- Hanna, E.G.; Younes, K.; Amine, S.; Roufayel, R. Exploring Gel-Point Identification in Epoxy Resin Using Rheology and Unsupervised Learning. Gels 2023, 9, 828. [Google Scholar] [CrossRef]
- Mo, T.; Li, S.; Li, G. An interpretable machine learning model for predicting cavity water depth and cavity length based on XGBoost–SHAP. J. Hydroinform. 2023, 25, 1488–1500. [Google Scholar] [CrossRef]
- Dhankar, S.; Sharma, D.; Mohanta, H.-K.; Sande, P.-C. Machine Learning Applied to Predict Key Petroleum Crude Oil Constituents. Chem. Eng. Technol. 2024, 47, 365–374. [Google Scholar] [CrossRef]
- Ganesh, S.; Ramakrishnan, S.K.; Palani, V.; Sundaram, M.; Sankaranarayanan, N.; Ganesan, S.-P. Investigation on the mechanical properties of ramie/kenaf fibers under various parameters using GRA and TOPSIS methods. Polym. Compos. 2022, 43, 130–143. [Google Scholar] [CrossRef]
- Lennon, K.-R.; Rathinaraj, J.-D.-J.; Cadena, M.-A.G.; Santra, A.; McKinley, G.-H.; Swan, J.-W. Anticipating gelation and vitrification with medium amplitude parallel superposition (MAPS) rheology and artificial neural networks. Rheol. Acta 2023, 62, 535–556. [Google Scholar] [CrossRef]









| Empirical Model Formulation for Pour Point Prediction | Number | References |
|---|---|---|
| (1) | [4] | |
| (2) | [5] | |
| (3) | [6] | |
| (4) | [7] | |
| (5) | [8] | |
| (6) | [9] |
| Crude Oil ID | Range (°C) | Mean (°C) | Standard Deviation (°C) | 15 °C, 20 s−1 Viscosity (mPa·s) | Density of 20 °C (kg/m3) |
|---|---|---|---|---|---|
| Crude Oil 1 | −24~0 | −10.47 | 5.00 | 20~80 | 855~875 |
| Crude Oil 2 | −23~10 | −0.62 | 5.30 | 10~250 | 830~890 |
| Crude Oil 3 | −28~5 | −12.83 | 8.44 | 5~450 | 800~860 |
| Crude Oil 4 | −16~22 | −11.98 | 4.17 | 5~500 | 810~870 |
| Model | MAD (°C) | RMSD (°C) | R2 | Dp (%) | ADmax (°C) |
|---|---|---|---|---|---|
| Equation (1) | 3.77 | 5.25 | 0.76 | 7.7 | 15.07 |
| Equation (4) | 2.65 | 4.74 | 0.89 | 9.6 | 13.06 |
| Equation (5) | 2.87 | 4.39 | 0.86 | 8.5 | 11.07 |
| Equation (6) | 3.17 | 4.62 | 0.82 | 8.2 | 12.19 |
| Model | MAD (°C) | RMSD (°C) | R2 | Dp (%) | ADmax (°C) |
|---|---|---|---|---|---|
| MLR | 4.03 | 5.25 | 0.69 | 19.56 | 15.31 |
| RF | 2.83 | 3.74 | 0.74 | 17.96 | 13.71 |
| BPNN | 1.70 | 2.06 | 0.92 | 12.80 | 7.68 |
| SVR | 2.17 | 5.39 | 0.85 | 13.26 | 12.10 |
| LightGBM | 2.21 | 2.86 | 0.89 | 15.81 | 10.04 |
| XGBoost | 1.12 | 1.74 | 0.94 | 11.98 | 5.28 |
| Scenarios | Data Gaps | The Minimum Sample Size Required for an Average Absolute Deviation below 2 °C |
|---|---|---|
| 1 | The density (ρ) of the crude oil at 20 °C and the viscosity (μ) of the crude oil at 15 °C | 4213 |
| 2 | the viscosity (μ) of the crude oil at 15 °C | 4122 |
| 3 | The density (ρ) of the crude oil at 20 °C | 3454 |
| 4 | The pour point (Tg) of the crude oil components | 6796 |
| 5 | No Missing Values | 892 |
Disclaimer/Publisher’s Note: The statements, opinions and data contained in all publications are solely those of the individual author(s) and contributor(s) and not of MDPI and/or the editor(s). MDPI and/or the editor(s) disclaim responsibility for any injury to people or property resulting from any ideas, methods, instructions or products referred to in the content. |
© 2024 by the authors. Licensee MDPI, Basel, Switzerland. This article is an open access article distributed under the terms and conditions of the Creative Commons Attribution (CC BY) license (https://creativecommons.org/licenses/by/4.0/).
Share and Cite
Duan, J.; Kou, Z.; Liu, H.; Lin, K.; He, S.; Chen, S. Pour Point Prediction Method for Mixed Crude Oil Based on Ensemble Machine Learning Models. Processes 2024, 12, 1783. https://doi.org/10.3390/pr12091783
Duan J, Kou Z, Liu H, Lin K, He S, Chen S. Pour Point Prediction Method for Mixed Crude Oil Based on Ensemble Machine Learning Models. Processes. 2024; 12(9):1783. https://doi.org/10.3390/pr12091783
Chicago/Turabian StyleDuan, Jimiao, Zhi Kou, Huishu Liu, Keyu Lin, Sichen He, and Shiming Chen. 2024. "Pour Point Prediction Method for Mixed Crude Oil Based on Ensemble Machine Learning Models" Processes 12, no. 9: 1783. https://doi.org/10.3390/pr12091783
APA StyleDuan, J., Kou, Z., Liu, H., Lin, K., He, S., & Chen, S. (2024). Pour Point Prediction Method for Mixed Crude Oil Based on Ensemble Machine Learning Models. Processes, 12(9), 1783. https://doi.org/10.3390/pr12091783

