Optimizing Elemental Transfer Predictions in Submerged Arc Welding via CALPHAD Technology under Varying Heat Inputs: A Case Study into SiO2-Bearing Flux
Abstract
1. Introduction
2. Materials and Methods
3. Assumptions and Modeling
3.1. Scientific Assumptions
3.2. Modeling Processes
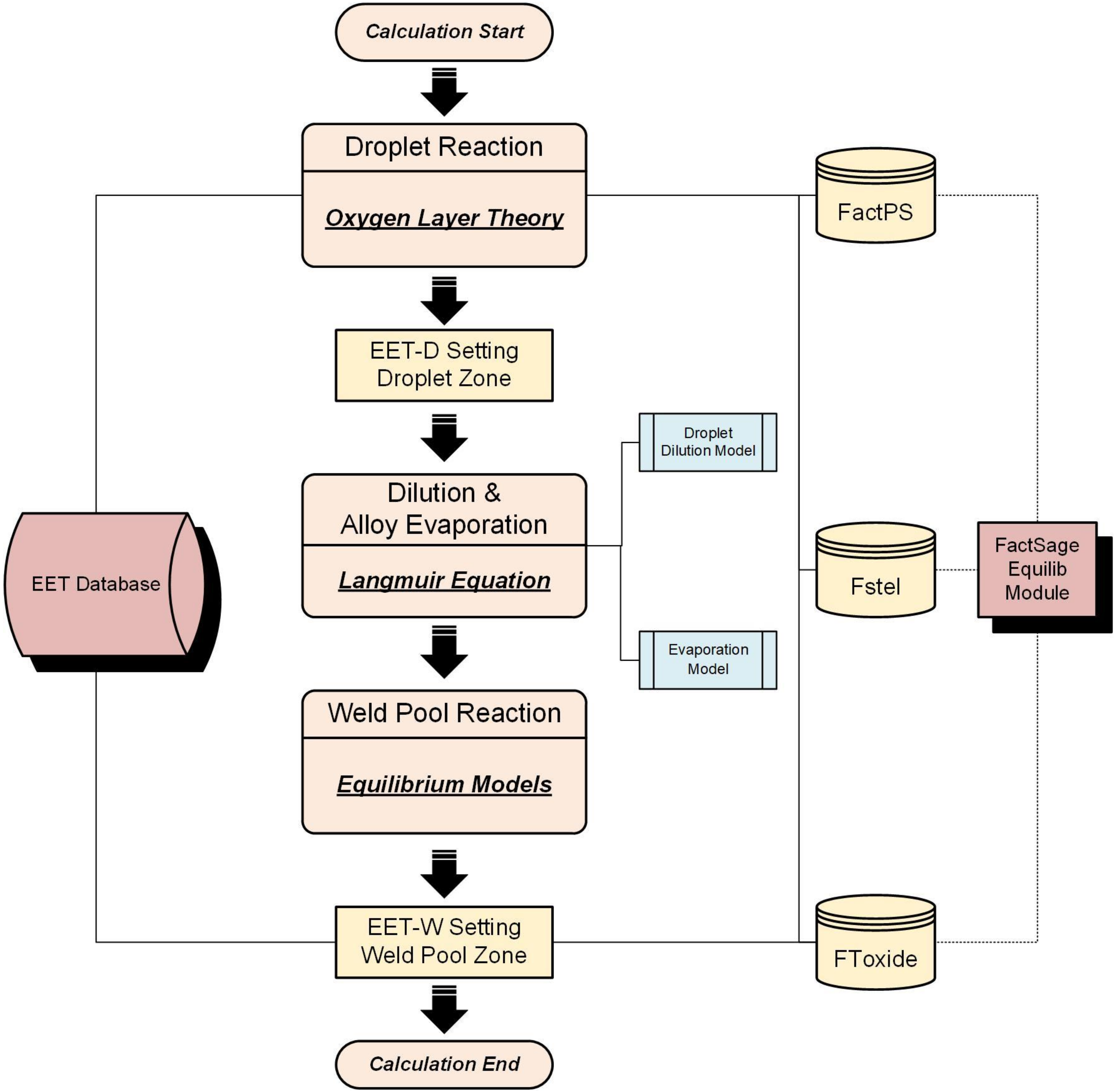
3.2.1. Droplet Zone (Figure 2b) [24]
- Step 1: Database selection and phase simulation.
- The databases chosen for the model include FToxid, Fstel, and FactPS.
- These databases were set up within the Equilib module for phase simulation purposes.
- Step 2: Setting the equilibrium temperature for the SAW process.
- For accurate modeling of the SAW process, the equilibrium temperature was set at 2300 and 2500 °C, which corresponds to boundary the EET of the arc plasma.
- The input metal compositions were obtained from the BM chemistries.
3.2.2. Weld-Pool Zone
- The FToxid, Fstel, and FactPS databases were selected for this study. Solution phases from ASlag-liq (all oxides), S (FToxid-SLAGA), and LIQUID (FStel-Liqu) were chosen to model the molten-slag and steel phases.
- Temperatures were set as 1700 and 2100 °C.
- Nominal compositions were used as the input metal chemistries, and the flux compositions from Table 2 were utilized as the flux compositional input.
3.2.3. Quantization of Elemental Transfer
4. Results and Discussion
4.1. Transfer Behavior of O
4.2. Transfer Behavior of Si
4.3. Transfer Behavior of Mn
- During the SAW process, achieving complete thermodynamic equilibrium is not feasible, leading to potential errors.
- In addition to thermodynamic factors, physical factors such as slag entrapment during the SAW process may affect the accuracy of composition predictions.
- The concept of EET is currently not fully developed. More data are necessary to establish a comprehensive model for EET and welding heat input to further enhance prediction accuracy.
- This model can predict the impact of welding heat input on the transfer behaviors of O, Si, and Mn elements, which may guide the design of flux formulations, enabling their optimization under varying welding heat inputs.
- This model may help in matching the flux, for instance, as the heat input increases, more O and Si tend to transfer from the flux to the WM. As such, it is advisable to use BMs and electrodes with lower O and Si contents for high-heat-input SAW.
5. Conclusions
- The proposed model can predict the flux O potential under different heat inputs. The predicted data demonstrate that the flux O potential increases with higher heat input. Thermodynamic analysis indicates that such enhancement is induced by the rise in the equilibrium partial pressure of O2.
- With increasing heat input, a higher level of Si is transferred from the flux into the metal, as predicted by the proposed model in this study.
- Due to the absence of MnO in the initial flux, Mn is lost from the weld pool. Traditional slag-metal equilibrium thermodynamic models are unable to predict such a transfer direction, whereas the model proposed in this study is capable of forecasting the transfer behavior of Mn elements under such conditions. Moreover, as heat input increases, the loss of Mn decreases, which can be predicted by the proposed model.
Author Contributions
Funding
Data Availability Statement
Conflicts of Interest
References
- Natalie, C.A.; Olson, D.L.; Blander, M. Physical and Chemical Behavior of Welding Fluxes. Annu. Rev. Mater. Sci. 1986, 16, 389–413. [Google Scholar] [CrossRef]
- Sengupta, V.; Havrylov, D.; Mendez, P. Physical Phenomena in the Weld Zone of Submerged Arc Welding—A Review. Weld. J. 2019, 98, 283–313. [Google Scholar]
- Xu, K.; Fang, T.; Zhao, L.; Cui, H.; Lu, F. Effect of Trace Element on Microstructure and Fracture Toughness of Weld Metal. Acta Metall. Sin. Engl. Lett. 2020, 33, 425–436. [Google Scholar] [CrossRef]
- Sharma, L.; Chhibber, R.; Kumar, V.; Khan, W.N. Element Transfer Investigations on Silica Based Submerged Arc Welding Fluxes. Silicon 2023, 15, 305–319. [Google Scholar] [CrossRef]
- Liu, Z.-K. Thermodynamics and its prediction and CALPHAD modeling: Review, state of the art, and perspectives. Calphad 2023, 82, 102580. [Google Scholar] [CrossRef]
- Cho, D.-W.; Song, W.-H.; Cho, M.-H.; Na, S.-J. Analysis of submerged arc welding process by three-dimensional computational fluid dynamics simulations. J. Mater. Process. Technol. 2013, 213, 2278–2291. [Google Scholar] [CrossRef]
- Olson, D.; Liu, S.; Frost, R.; Edwards, G.; Fleming, D. Nature and Behavior of Fluxes Used for Welding; ASM Handbook; ASM International: Cleveland, OH, USA, 1993; Volume 6, pp. 55–63. [Google Scholar]
- Indacochea, J.E.; Blander, M.; Christensen, N.; Olson, D.L. Chemical Reactions During Submerged Arc Welding with FeO-MnO-SiO2 Fluxes. Metall. Mater. Trans. B 1985, 16, 237–245. [Google Scholar] [CrossRef]
- Mitra, U.; Eagar, T. Slag-metal Reactions During Welding: Part II. Theory. Metall. Trans. B 1991, 22, 73–81. [Google Scholar] [CrossRef]
- Mitra, U.; Eagar, T. Slag-metal Reactions during Welding: Part I. Evaluation and Reassessment of Existing Theories. Metall. Trans. B 1991, 22, 65–71. [Google Scholar] [CrossRef]
- Liby, A.; Dixon, R.; Olson, D. Welding: Theory and Practice; Elsevier Science Publishers B. V: Amsterdam, The Netherlands, 1990; Volume 389. [Google Scholar]
- Singh, B.; Khan, Z.A.; Siddiquee, A.N.; Maheshwari, S. Experimental Study on Effect of Flux Composition on Element Transfer During Submerged Arc Welding. Weld. J. 2018, 43, 26. [Google Scholar] [CrossRef]
- Chai, C.; Eagar, T. Prediction of Weld-metal Composition during Flux-shielded Welding. J. Mater. Energy Syst. 1983, 5, 160–164. [Google Scholar] [CrossRef]
- Chai, C.; Eagar, T. Slag Metal Reactions in Binary CaF2-Metal Oxide Welding Fluxes. Weld. J. 1982, 61, 229–232. [Google Scholar]
- Tuliani, S.; Boniszewski, T.; Eaton, N. Notch Toughness of Commercial Submerged Arc Weld Metal. Weld. Met. Fabr. 1969, 37, 327–339. [Google Scholar]
- Chai, C.; Eagar, T. Slag-metal Equilibrium during Submerged Arc Welding. Metall. Trans. B 1981, 12, 539–547. [Google Scholar] [CrossRef]
- Chai, C.-S. Slag-metal Reactions during Flux Shielded Arc Welding. Ph.D. Thesis, Massachusetts Institute of Technology, Cambridge, MA, USA, 1980. [Google Scholar]
- Zhang, J.; Shao, G.; Fan, J.; Wang, L.; Zhang, D. A Review on Parallel Development of Flux Design and Thermodynamics Subject to Submerged Arc Welding. Processes 2022, 10, 2305. [Google Scholar] [CrossRef]
- Ghosh, A.; Chattopadhyaya, S.; Das, R. Effect of Heat Input on Submerged Arc Welded Plates. Procedia Eng. 2011, 10, 2791–2796. [Google Scholar] [CrossRef]
- Zhang, D.; Zhang, J.; Yang, S.; Shao, G.; Liu, Z. Element Transfer Behavior for CaF2-Na2O-SiO2 Agglomerated Flux Subject in Submerged Arc Welding Process. Processes 2022, 10, 1847. [Google Scholar] [CrossRef]
- Mitra, U.; Eagar, T. Slag-metal Reactions during Welding: Part III. Verification of the Theory. Metall. Trans. B 1991, 22, 83–100. [Google Scholar] [CrossRef]
- Zhang, D.; Shao, G.; Zhang, J.; Liu, Z. On the Moving of Neutral Point for Mn Subject to Submerged Arc Welding under Various Heat Inputs: Case Study into CaF2-SiO2-Na2O-MnO Agglomerated Fluxes. Processes 2022, 10, 1888. [Google Scholar] [CrossRef]
- Bale, C.W.; Bélisle, E.; Chartrand, P.; Decterov, S.; Eriksson, G.; Gheribi, A.; Hack, K.; Jung, I.-H.; Kang, Y.-B.; Melançon, J. Reprint of: FactSage thermochemical software and databases, 2010–2016. Calphad 2016, 55, 1–19. [Google Scholar] [CrossRef]
- Zhang, J.; Liu, P.; Zhang, D. Advancing Manganese Content Prediction in Submerged Arc Welded Metal: Development of a Multi-Zone Model via the Calphad Technique. Processes 2023, 11, 1265. [Google Scholar] [CrossRef]
- Kou, S. Welding Metallurgy, 3rd ed.; JohnWiley & Sons, Inc.: Hoboken, NJ, USA, 2003; pp. 22–122. [Google Scholar]
- Zhu, J.; Wang, Y.; Shi, H.; Huang, L.; Mao, Z. Element Loss Behavior and Compensation in Additive Manufacturing of Memory Alloys. Trans. China Weld. Inst. 2022, 43, 50–55. [Google Scholar]
- Lau, T.; Weatherly, G.; McLean, A. The sources of oxygen and nitrogen contamination in submerged arc welding using CaO-Al2O3 based fluxes. Weld. J. 1985, 64, 343–347. [Google Scholar]
- Mills, A.; Thewlis, G.; Whiteman, J. Nature of Inclusions in Steel Weld Metals and Their Influence on Formation of Acicular Ferrite. Mater. Sci. Technol. 1987, 3, 1051–1061. [Google Scholar] [CrossRef]
- Eagar, T. Sources of Weld Metal Oxygen Contamination during Submerged Arc Welding. Weld. J. 1978, 57, 76–80. [Google Scholar]
- Indacochea, J.; Olson, D. Relationship of Weld-Metal Microstructure and Penetration to Weld-Metal Oxygen Content. J. Mater. Energy Syst. 1983, 5, 139–148. [Google Scholar] [CrossRef]
- Lau, T.; Weatherly, G.; McLean, A. Gas/metal/slag Reactions in Submerged Arc Welding Using CaO-Al2O3 Based Fluxes. Weld. J. 1986, 65, 31–38. [Google Scholar]
- Jackson, C. Flux and Slag in Welding; Welding Research Council: New York, NY, USA, 1973; No. 190. [Google Scholar]
- Ricks, R.; Howell, P.; Barritte, G. The Nature of Acicular Ferrite in HSLA Steel Weld Metals. J. Mater. Sci. 1982, 17, 732–740. [Google Scholar] [CrossRef]
- Loder, D.; Michelic, S.K.; Mayerhofer, A.; Bernhard, C. On the Capability of Nonmetallic Inclusions to Act as Nuclei for Acicular Ferrite in Different Steel Grades. Metall. Mater. Trans. B 2017, 48, 1992–2006. [Google Scholar] [CrossRef]
- Zhang, J.; Wang, L. Upgrading the Prediction Model for Mn Content in Submerged Arc Welded Metal via CALPHAD Technology: Case Study into Typical Acidic and Basic Fluxes. Ceram. Int. 2022, 49, 6573–6579. [Google Scholar] [CrossRef]






| Flux | CaF2 | SiO2 |
|---|---|---|
| F-1 | 90 | 10 |
| F-2 | 80 | 20 |
| F-3 | 70 | 30 |
| F-4 | 60 | 40 |
| F-5 | 50 | 50 |
| Flux | CaF2 | Na2O | SiO2 |
|---|---|---|---|
| F-1 | 88.77 | 1.21 | 10.02 |
| F-2 | 78.87 | 1.24 | 19.89 |
| F-3 | 68.67 | 1.23 | 30.10 |
| F-4 | 58.62 | 1.19 | 40.19 |
| F-5 | 48.84 | 1.22 | 49.94 |
| C | Si | Mn | Ti | Cr | O | |
|---|---|---|---|---|---|---|
| BM | 0.112 | 0.142 | 1.540 | 0.015 | 0.018 | 0.003 |
| Electrode | 0.127 | 0.049 | 1.650 | 0.015 | 0.015 | 0.003 |
| Flux | 2300 °C | 2500 °C |
|---|---|---|
| F-1 | 1.09 × 10-7 | 2.96 × 10-6 |
| F-2 | 1.64 × 10-7 | 5.05 × 10-6 |
| F-3 | 2.01 × 10-7 | 6.49 × 10-6 |
| F-4 | 2.28 × 10-7 | 7.55 × 10-6 |
| F-5 | 2.56 × 10-7 | 8.57 × 10-6 |
| Flux | 2300 °C | 2500 °C |
|---|---|---|
| F-1 | 0.071 | 0.227 |
| F-2 | 0.087 | 0.296 |
| F-3 | 0.096 | 0.336 |
| F-4 | 0.103 | 0.362 |
| F-5 | 0.109 | 0.386 |
| EET-W | F-1 | F-2 | F-3 | F-4 | F-5 | |
|---|---|---|---|---|---|---|
| 1700 °C | ΔO | 0.0033 | 0.0032 | 0.0031 | 0.0029 | 0.0029 |
| ΔSi | 0.239 | 0.365 | 0.521 | 0.720 | 0.947 | |
| ΔMn | −0.425 | −0.529 | −0.585 | −0.620 | −0.644 | |
| 2100 °C | ΔO | 0.0426 | 0.0466 | 0.0471 | 0.0470 | 0.0475 |
| ΔSi | 0.298 | 0.417 | 0.598 | 0.852 | 1.182 | |
| ΔMn | −0.299 | −0.413 | −0.472 | −0.508 | −0.532 |
Disclaimer/Publisher’s Note: The statements, opinions and data contained in all publications are solely those of the individual author(s) and contributor(s) and not of MDPI and/or the editor(s). MDPI and/or the editor(s) disclaim responsibility for any injury to people or property resulting from any ideas, methods, instructions or products referred to in the content. |
© 2024 by the authors. Licensee MDPI, Basel, Switzerland. This article is an open access article distributed under the terms and conditions of the Creative Commons Attribution (CC BY) license (https://creativecommons.org/licenses/by/4.0/).
Share and Cite
Fan, J.; Zhang, J.; Zhang, D. Optimizing Elemental Transfer Predictions in Submerged Arc Welding via CALPHAD Technology under Varying Heat Inputs: A Case Study into SiO2-Bearing Flux. Processes 2024, 12, 1541. https://doi.org/10.3390/pr12071541
Fan J, Zhang J, Zhang D. Optimizing Elemental Transfer Predictions in Submerged Arc Welding via CALPHAD Technology under Varying Heat Inputs: A Case Study into SiO2-Bearing Flux. Processes. 2024; 12(7):1541. https://doi.org/10.3390/pr12071541
Chicago/Turabian StyleFan, Jun, Jin Zhang, and Dan Zhang. 2024. "Optimizing Elemental Transfer Predictions in Submerged Arc Welding via CALPHAD Technology under Varying Heat Inputs: A Case Study into SiO2-Bearing Flux" Processes 12, no. 7: 1541. https://doi.org/10.3390/pr12071541
APA StyleFan, J., Zhang, J., & Zhang, D. (2024). Optimizing Elemental Transfer Predictions in Submerged Arc Welding via CALPHAD Technology under Varying Heat Inputs: A Case Study into SiO2-Bearing Flux. Processes, 12(7), 1541. https://doi.org/10.3390/pr12071541
