Next Article in Journal
Fracture Propagation of Multi-Stage Radial Wellbore Fracturing in Tight Sandstone Reservoir
Previous Article in Journal
Identification of Multi-Parameter Fluid in Igneous Rock Reservoir Logging—A Case Study of PL9-1 in Bohai Oilfield
 
 
Font Type:
Arial Georgia Verdana
Font Size:
Aa Aa Aa
Line Spacing:
Column Width:
Background:
Article

Detecting Steam Leakage in Nuclear Power Systems Based on the Improved Background Subtraction Method

1
Nuclear Power Institute of China, Chengdu 610213, China
2
School of Mechanical and Electrical Engineering, University of Electronic Science and Technology of China, Chengdu 611731, China
*
Author to whom correspondence should be addressed.
Processes 2024, 12(7), 1538; https://doi.org/10.3390/pr12071538
Submission received: 23 June 2024 / Revised: 17 July 2024 / Accepted: 19 July 2024 / Published: 22 July 2024
(This article belongs to the Section Energy Systems)

Abstract

As a key system in nuclear power plants, nuclear power systems contain high-temperature, high-pressure water media. A steam leak, if it occurs, can at minimum cause system functional loss and at worst lead to casualties. Therefore, it is urgent to carry out steam leakage detection work for high-temperature, high-pressure loop systems. Currently, steam leaks are primarily detected through visual monitoring and pressure gauges. However, if there is a minor leak under high system pressure, the slight decrease in pressure may not be enough to alert the operators, leading to a delay in detecting the steam leak. Thus, this detection method has certain drawbacks. In view of these issues, this paper introduces computer vision technology to monitor the high-temperature, high-pressure loop system and proposes the use of an improved background subtraction method to detect steam leaks in the loop system. The results show the following advantages of this method: (1) It can effectively identify steam leaks at an early stage; (2) it overcomes the difficulty of determining the threshold value for the binarization of grayscale images in traditional background subtraction methods; (3) it eliminates the noise impact brought by the binarization of grayscale images in existing improved background subtraction methods. The introduction of this method provides a new approach for detecting steam leaks in high-temperature, high-pressure loop systems and can be effectively applied in engineering fields. It also offers reference value for the detection of high-temperature, high-pressure media leaks in other fields.

1. Introduction

The nuclear power system, as a critical component of nuclear power plants, bears the important responsibility of powering the plant [1,2]. It mainly consists of a primary loop system and a secondary loop system [3]. The primary loop system is filled with high-temperature and high-pressure coolant, which converts thermal energy into mechanical and electrical energy through changes in coolant temperature [4]. Currently, water coolant remains predominant in nuclear power plants, with relatively less use of gas coolants such as carbon dioxide and metal coolants like sodium and lead–bismuth alloys [5]. A leak of the high-temperature, high-pressure water medium within it can, at best, cause power loss to the nuclear power plant, leading to economic damage, and at worst, result in casualties [6,7]. To prevent economic losses and casualties, it is imperative to carry out steam leakage detection in nuclear power systems. Currently, the means of detecting steam leaks are relatively limited, primarily relying on pressure gauges, ceramic humidity sensors [8], or multiple temperature monitoring points [9]. Although these methods can identify steam leaks in the nuclear power system, they are subject to certain subjective factors. Particularly in high-temperature, high-pressure situations, minor leaks can cause a slight decrease in pressure readings, which operators often misinterpret as normal pressure fluctuations within the loop. Similarly, minor steam leaks are often overlooked by staff in surveillance videos. Therefore, it is important to investigate an effective method for detecting leakage within a nuclear power system. In addition, due to the harsh working conditions of the nuclear power system, irradiation, vibration, high temperature [10] and other environmental factors, such as pressure gauge fluctuations on site, may be mistaken for normal conditions, and inspectors cannot be sent to check during the loop operation, resulting in misjudgments and other situations.
Given the urgency of steam leakage detection in nuclear power systems and the singularity and subjectivity of detection methods, this paper proposes an improved background difference method for steam leakage detection in nuclear power systems. Based on the traditional background difference method [11,12], this method adopts an adaptive approach to obtain the binarization threshold [13,14] of the background difference image, effectively overcoming the problem of threshold setting relying on expert experience. For example, in Ref. [15], the combination of the three-frame difference method and background difference method was effectively utilized to develop a multi-decision, efficient, multi-target tracking method, which can track the motion target speed faster and can be effectively applied to speed estimation and vehicle counting tasks. Similarly, in Ref. [16], the combination of the three-frame difference method and background difference method effectively solved the problem of voids being present in the two-frame difference method, making the target detection area wider and more accurate, and can allow for the effective detection of moving targets. However, the application of image recognition in the nuclear field, especially in the identification of steam leakage in nuclear power systems, is relatively limited. As far as the domestic nuclear power plants are concerned, the image recognition method has not been used to identify the steam leakage of the nuclear power system, and the image recognition method is only used in the aspect of human behavior to avoid the occurrence of major accidents caused by human factors.
To contrast and demonstrate the accuracy and effectiveness of the proposed method in this paper, two case studies of high-temperature and high-pressure steam leaks in the circuits are taken as examples. Traditional background difference method, adaptive threshold improvement algorithm, and the proposed method in this paper are used for comparison. It is found that the traditional background difference method and the adaptive threshold improvement algorithm are not applicable in threshold setting and noise processing. However, the proposed method in this paper further improves the background difference method based on adaptive threshold, effectively overcoming the above shortcomings. Therefore, this method can accurately and effectively detect steam leakage in nuclear power systems. Moreover, since the proposed method does not require a large number of steam leakage images for model training, it avoids the problem of the difficult acquisition of engineering data. Thus, it provides an effective and practical detection method for steam leakage detection in nuclear power systems and also serves as a reference for leakage detection of high-temperature and high-pressure media in other fields.
The method proposed in this paper can effectively detect steam leaks in nuclear power systems. The rest of this paper briefly introduces the background subtraction, adjacent frame difference method, and improved adaptive threshold method in Section 2. In Section 3, the implementation process of the method proposed in this paper is systematically introduced. In addition, Section 4 details two cases to demonstrate the effectiveness of the proposed method. Finally, Section 5 summarizes the main conclusions drawn from this review.

2. Basic Theory

2.1. Background Subtraction

Background subtraction [11] is a common method used in object detection. Its basic principle involves comparing the input image with a background model and segmenting the target image based on changes in features such as the grayscale. To conduct object detection using background subtraction, it is first necessary to establish a background model [17]. The current frame image is then different to this background model. If the result of the difference operation is greater than or equal to a set threshold, the pixel is identified as part of the foreground object. If the difference [18] is less than the set threshold, the pixel is identified as part of the background image, as shown in the following equation:
D x , y = 1 ,       f x , y B ( x , y ) T 0 ,       f x , y B ( x , y ) < T
where B ( x , y ) represents the background model, f x , y represents the previous frame image, D x , y represents the difference image of two images, and T is the threshold. If D x , y = 1 , then it indicates that this pixel is part of the foreground target area to be detected; if D x , y = 0 , then this pixel is part of the background area.

2.2. Adjacent Frame Difference Method

The adjacent frame difference method was proposed by T. Meier and K. N. Ngan in 1998 [19]. This method targets an image sequence and selects two adjacent frames for pixel difference calculation. If the result of the difference operation is greater than or equal to a set threshold, then the pixel is considered to be part of a moving target to be detected. If the result of the difference operation is less than the set threshold, then the pixel is considered to be part of the background. The calculation formula is shown in Equation (2).
D k x , y = 1 ,       f k x , y f k 1 ( x , y ) T 0 ,       f k x , y f k 1 ( x , y ) < T
where D k x , y denotes the difference result between kth frame image and the (k-1)th frame image f k x , y . If D k x , y = 1 , then it indicates that this pixel is part of the foreground target area to be detected; if D k x , y = 0 , then this pixel is part of the background area.

2.3. Improved Adaptive Threshold Method

Setting or calculating the threshold is an inevitable key step in the image differencing method [20]. The traditional method of obtaining thresholds is through manual setting based on extensive practical experience. In this approach, the threshold remains constant during the target detection process and involves certain subjective factors. Another method is the adaptive threshold technique [21], which includes methods like Otsu’s method [22] and the mean method [23,24]. This technique dynamically determines the threshold size for each pixel based on the distribution of pixel values within its neighborhood block.
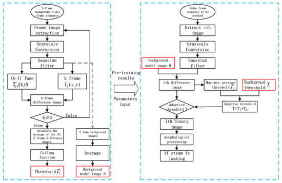
Although the adaptive threshold method can dynamically determine the threshold size for each pixel without relying on subjective experience, it cannot handle low noise issues. In the following cases, the above problems will be compared and explained, including (1) the influence of threshold setting on steam leakage detection, and (2) the drawbacks of traditional adaptive methods. Based on this, this paper proposes an improved adaptive threshold method, where the threshold is obtained by adding the background threshold to the combined maximum and minimum average thresholds. Background threshold T 1 is obtained by calculating the average of corresponding pixel points in the background difference image of S-1 frames, and the process is shown in Figure 1.
The calculation formula for the background threshold T 1 in Figure 1 is shown in Equation (3):
f i , j = k = 1 k = S 1 f i . j k S 1 ( 1 i m , 1 j n )
where f i , j is the average pixel difference value of the S 1 frames difference image, S 1 is the number of difference image, m and n are the range of values for pixel positions.
The combined maximum and minimum average thresholds can be derived using the following equation:
T 2 x , y = max w a w w b w f ( x + a , y + b ) + min w a w w b w f ( x + a , y + b ) 2
where T 2 is calculated by taking the pixel value at a certain point in the image as the center and computing the average value of the pixel values in its neighborhood block, and w is the length of the pixel point. Suppose that the pixel value f ( x , y ) is the point ( x , y ) in the image, the size of the neighborhood block centered on that point is then (2w + 1) × (2w + 1).
In Equation (4), by changing the values of a and b, it is possible to access all the pixel points within the neighborhood of the current pixel. Ultimately, the adaptive threshold T can be obtained through Equation (5).
T = T 1 + T 2

3. Improved Algorithm

Considering the urgency of detecting steam leaks in nuclear power systems [1] and the fact that the threshold acquisition in traditional background subtraction methods relies too heavily on experience [25,26] and existing improved background subtraction methods cannot eliminate low noise influence, this paper proposes an improved background subtraction method for the detection of steam leaks in nuclear power systems. The proposed method can not only overcome the subjective influence of threshold setting, but also eliminate the influence of noise on the detection results, and at the same time meet the high efficiency and accuracy of steam leakage detection. The algorithmic process of this method is shown in Figure 2.
According to Figure 2, the improved background subtraction method is divided into two parts: pre-training and detection. The pre-training is carried out to provide a background threshold and a background model image for detection. The specific detection steps are as follows:
A. Pre-training
Step 1: Obtain S-frame background surveillance video;
Step 2: Extract the background video into S frames of background images;
Step 3: Convert S frames of background images into S frames of background grayscale images;
Step 4: Apply Gaussian smoothing filtering to each frame of the background grayscale images;
Step 5: Calculate the mean of the S frames of background grayscale images to obtain the background model image H;
Step 6: For the S frames of background grayscale images, apply the adjacent frame difference method to obtain S-1 frames of background difference images;
Step 7: Calculate the average of the S-1 frames of background difference images, round the result up to the nearest integer, and obtain the background threshold image T 1 .
B. Detection
Step 1: For the current surveillance video to be inspected, extract the current frame image (the i t h frame image);
Step 2: Convert the current frame image into grayscale and use Gaussian smoothing filtering to obtain a low-noise grayscale image;
Step 3: Use the low-noise grayscale image and the background model image H to obtain the i t h frame difference image;
Step 4: Process the i t h frame difference image using the maximum–minimum average method to obtain the threshold T 2 ;
Step 5: Sum the background threshold T 1 and the threshold T 2 to obtain the adaptive threshold T ;
Step 6: Use the adaptive threshold T to binarize the i t h frame difference image, obtaining a binarized image;
Step 7: After morphological processing of the binarized image, the areas where the value is 255 are identified as leaked steam.
The above steps make full use of the background model diagram to eliminate the effects of image noise and improve the adaptive threshold.

4. Experimental Case Study

An experimental case study will be introduced to demonstrate the proposed method. In this section, two types of nuclear-grade valve reliability tests involving steam leaks are used as examples. In particular, the test loop involved in the test is consistent with the material and equipment of the loop in the actual use scenario of the valve, so the steam leakage of the test is very representative.
In order to verify the effectiveness of the proposed method, it is compared with the traditional adaptive method (AM_ONE), the adaptive method (AM_TWO) in Ref. [27], and the adaptive method (AM_THREE) in Ref. [28]. AM_ONE adopts the adaptive method before the improvement in this paper; that is, the threshold T 2 obtained by the max-min average method. AM_TWO in Ref. [27] uses the calculation results for the mean value and standard deviation of the entire difference image as the adaptive threshold, which is unable to reflect the local features of the difference image. AM_THREE in Ref. [28] determines the adaptive threshold using stationary wavelet transforms and a weighted median.
Both the method proposed in this paper and traditional methods are used for detection to illustrate the advantages of the method proposed in this paper.

4.1. Example One

During the reliability test of a certain type of nuclear-grade electric regulating valve, steam leakage occurred during the filling due to process issues. In the initial stage of steam leakage, the system pressure did not decrease, causing the operating personnel to fail to detect the system leakage in time. It was not until the sudden drop in pressure due to the large-scale leakage was noticed that the leakage in the circuit was discovered. To illustrate the steam leakage, image recognition methods were used for judgment. Firstly, this paper adopted the traditional background difference method, adjacent two-frame difference method, and three-frame difference method for detection. The threshold was iteratively set to T = 4. The detection results for the same frame image out of 1013 frames are shown in Figure 3, Chinese characters in the figure indicate the location of the surveillance video.
Figure 3a–c are the difference, binary, and detection images obtained using the traditional background subtraction method, respectively. Figure 3d–f are the difference, binary, and detection images obtained using the two-frame difference method. Figure 3g–i are the difference, binary, and detection images obtained using the three-frame difference method. Different colored boxes in the detection image indicate where the steam leak was detected.
According to Figure 3, when the threshold for the difference method is set appropriately, the traditional difference method can effectively detect steam leaks. However, the setting of the threshold relies too heavily on subjective factors and is prone to causing errors in the detection results. A threshold set too low can easily generate noise, while a threshold set too high may fail to detect leaks. Therefore, this paper adopts an improved adaptive threshold method for threshold setting. It also compares the detection results of the same frame image with the traditional background subtraction method, AM_ONE, AM_TWO, AM_THREE, and the proposed method, and the results are shown in Figure 4. Chinese characters in Figure 4 indicate the location of the surveillance video.
Figure 4a–c are the difference, binary, and detection images obtained using the traditional background subtraction method with threshold T = 0.5, respectively. Figure 4d–f are the difference, binary, and detection images obtained using the traditional background subtraction method with threshold T = 146. Figure 4g–o are the difference, binary, and detection images obtained by AM_ONE, AM_TWO and AM_THREE. Figure 4p–r are the difference, binary, and detection images obtained using the proposed method. The green boxes in the detection image indicate where the steam leak was detected.
As can be seen from Figure 4, when the threshold of the traditional background difference method is set to 0.5, there are a lot of noise signals in the detected image, and when the threshold is set to 146, steam leakage cannot be effectively detected. However, there are a lot of low noise signals in the detection of AM_ONE and AM_THREE. AM_TWO also has some noise, especially when the leakage is small and the dynamic target is not obvious, the noise is more serious. Therefore, the method proposed in this paper can effectively overcome the shortcomings of traditional background difference method, AM_ONE, AM_TWO and AM_THREE, and improve the detection effect of steam leakage. To further demonstrate the importance of the threshold value in the frame difference method, Figure 5 calculates the comparative relationship between the background subtraction method, the adjacent two-frame difference method, and the three-frame difference method with the method suggested in this paper under different threshold conditions.
According to Figure 5, the total number of leaked image frames detected by the background difference method, two-frame difference method, and three frame difference method decreases with the increase in the threshold value, but the method proposed in this paper is not affected by the threshold value, and the number of leaked image frames detected by the method proposed is significantly better than the two-frame difference method and three-frame difference method, and is better than the background difference method in most intervals of the threshold set. At the same time, the number of image frames in which steam leakage is first detected is consistent with two-frame difference method, three-frame difference method, and background difference method when the threshold is optimally set and is not affected by the threshold value. However, to begin with, the two-frame difference method, three-frame difference method, and background difference method detect that the frame number of steam leakage image increases with the increase in threshold value, which proves that the detection efficiency of the proposed method is improved.

4.2. Example Two

During the certification test of a certain type of nuclear-grade electric valve, steam leakage occurred at the electric heater plug. The background of the test site resulted in the failure of the operator to detect the steam leak in time. The traditional background subtraction method, the adjacent two-frame difference method, and the three-frame difference method were used for detection. The threshold was iteratively set to T = 4 . The detection results for the same frame image in a total of 1814 frames are shown in Figure 6.
Figure 6a–c are the difference, binary, and detection images obtained using the traditional background subtraction method, respectively. Figure 6d–f are the difference, binary, and detection images obtained using the two-frame difference method. Figure 6g–i are the difference, binary, and detection images obtained using the three-frame difference method. The green boxes in the detection image indicate where the steam leak was detected.
According to Figure 6, similar to the first case, when the threshold of the difference method is set appropriately, the traditional difference method can effectively detect steam leaks. However, the setting of the threshold relies too heavily on subjective factors. The same improved adaptive threshold method suggested in this paper was used for threshold setting. The detection results of the same frame image are compared with those of the traditional background subtraction method, AM_ONE, AM_TWO, and AM_THREE. The results show that with the traditional method, when the threshold is set too low, there is interference from other noises, and when the threshold is set too high, the detection of steam leaks is incomplete. The traditional adaptive threshold method also cannot completely avoid the issue of noise interference, as specifically shown in Figure 7.
Figure 7a–c are the difference, binary, and detection images obtained using the traditional background subtraction method with threshold T = 1, respectively. Figure 7d–f are the difference, binary, and detection images obtained using the traditional background subtraction method with threshold T = 45. Figure 7g–o are the difference, binary, and detection images obtained using AM_ONE, AM_TWO, and AM_THREE. Figure 7p–r are the difference, binary, and detection images obtained using the proposed method. The green boxes in the detection image indicate where the steam leak was detected.
As can be seen from Figure 7, when the threshold of the traditional background difference method is set to 1, there are a large number of noise signals in the detected image, and when the threshold is set to 45, steam leakage cannot be effectively detected. However, there are a lot of low noise signals in the detection of AM_ONE, AM_TWO, and AM_THREE. Therefore, case two also proves that the method proposed in this paper can effectively overcome the shortcomings of the traditional background difference method and traditional adaptive background difference method, and improve the detection of steam leakage. To specifically illustrate steam leak detection, Figure 8 shows the comparative relationship between the background subtraction method, the adjacent two-frame difference method, and the three-frame difference method with the method suggested in this paper under different threshold conditions.
In Figure 8, the upper graph has the threshold setting value as the x-axis and the total number of detectable frames as the y-axis. The lower graph has the number of frames when steam leakage is first detected as the y-axis. The figure shows that the method proposed in this paper can overcome the issue of threshold values being dependent on expert experience, and its detection effectiveness is significantly better than the adjacent frame difference method and is comparable to the best threshold effect of the traditional background subtraction method. Specifically, the total frame number of steam leakage images detected by the proposed method is greater than two difference method and three difference method, and it is also better than the background difference method within a certain threshold range, and is not affected by the threshold fluctuation. At the same time, the sensitivity of the proposed method to detect steam leakage for the first time is better than two frame difference method and three frame difference method, and it is better than the background difference method within a certain threshold range, and it is not affected by the threshold fluctuation.

4.3. Results and Discussion

The following results were obtained from case one and case two:
(1) The traditional background difference method, two-frame difference method, and three-frame difference method can identify steam leakage, but these methods rely too much on threshold setting and cannot accurately identify whether steam leakage occurs.
(2) The traditional adaptive method can identify steam leakage, but it is easy to introduce low-noise signals, resulting in misjudgment. From the comparison results, it can be seen that there is obvious noise in AM_ONE and AM_THREE, and there is also some noise in AM_TWO when there is a small amount of leakage.
(3) The method proposed in this paper is significantly better than the traditional method in detecting steam leakage. This method can not only identify steam leakage, but can also avoid noise problems in the whole process.

5. Conclusions

The detection of steam leaks in nuclear power systems, the enhancement of early warning capabilities for steam leakage, and the assurance of system operator safety are addressed in this paper through the proposition of a steam leak detection method based on an improved background subtraction technique. This method has been implemented in the detection of steam leaks within two sets of primary circuit system nuclear-grade valve test devices. The outcomes of this study reveal that the proposed method mitigates the issue of relying on expert experience for threshold settings in traditional difference methods, while also tackling the challenge of noise elimination, which is often arduous with traditional adaptive threshold difference approaches.
Through the comparison of multiple detection methods, it is evident that the method advocated in this paper effectively identifies steam leaks in their early stages. Consequently, it facilitates the provision of timely and efficient early warnings during the onset of steam leakage in nuclear power systems, thereby mitigating potential economic losses and reducing the likelihood of personnel casualties.
Future research endeavors will focus on further optimization of the detection algorithm with the objective of shortening the duration required for steam leak detection. Additionally, efforts will be directed towards the attainment of online detection capabilities to ensure the safety of operational personnel.

Author Contributions

Algorithm analysis, J.L. and L.Z.; experimental analysis, J.L. and Y.H.; data sorting and analysis, M.Z., S.Z. and C.N.; manuscript writing, J.L. and M.L. All authors have read and agreed to the published version of the manuscript.

Funding

This research was funded by the Key Research Program of Sichuan Province, grant number 2023YFG0185.

Data Availability Statement

The original contributions presented in the study are included in the article, further inquiries can be directed to the corresponding author.

Conflicts of Interest

The authors declare no conflicts of interest.

References

  1. Zhou, G.; Tan, D. Review of nuclear power plant control research: Neural network-based methods. Ann. Nucl. Energy 2023, 181, 109513. [Google Scholar] [CrossRef]
  2. Adamantiades, A.; Kessides, I. Nuclear power for sustainable development: Current status and future prospects. Energy Policy 2009, 37, 5149–5166. [Google Scholar] [CrossRef]
  3. Zhang, J.; Yin, S.S.; Chen, L.; Ma, Y.; Wang, M.; Fu, H.; Wu, Y.; Tian, W.; Qiu, S.; Su, G. A study on the dynamic characteristics of the secondary loop in nuclear power plant. Nucl. Eng. Technol. 2021, 53, 1436–1445. [Google Scholar] [CrossRef]
  4. Böttcher, M.; Krüßmann, R. Primary loop study of a VVER-1000 reactor with special focus on coolant mixing. Nucl. Eng. Des. 2010, 240, 2244–2253. [Google Scholar] [CrossRef][Green Version]
  5. Rahman, M.M.; Dongxu, J.; Jahan, N.; Salvatores, M.; Zhao, J. Design concepts of supercritical water-cooled reactor (SCWR) and nuclear marine vessel: A review. Prog. Nucl. Energy 2020, 124, 103320. [Google Scholar] [CrossRef]
  6. Kim, H.J.; Shin, H.Y.; Pyeon, C.H.; Kim, S.; Lee, B. Fiber-optic humidity sensor system for the monitoring and detection of coolant leakage in nuclear power plants. Nucl. Eng. Technol. 2020, 52, 1689–1696. [Google Scholar] [CrossRef]
  7. Huang, X.; Qu, W.; Xiao, L. Identification method of internal leakage in nuclear power plants valves using convolutional block attention module. Nucl. Eng. Des. 2024, 424, 113239. [Google Scholar] [CrossRef]
  8. Lee, N.Y.; Hwang, I.S.; Yoo, H.I. New leak detection technique using ceramic humidity sensor for water reactors. Nucl. Eng. Des. 2001, 205, 23–33. [Google Scholar] [CrossRef]
  9. Fischer, K.; Preusser, G. Methods for leak detection for KWU pressurized and boiling water reactors. Nucl. Eng. Des. 1991, 128, 43–49. [Google Scholar] [CrossRef]
  10. Jahanshahi, M.R.; Chen, F.C.; Joffe, C.; Masri, S.F. Vision-based quantitative assessment of microcracks on reactor internal components of nuclear power plants. Struct. Infrastruct. Eng. 2017, 13, 1013–1026. [Google Scholar] [CrossRef]
  11. Piccardi, M. Background subtraction techniques: A review. In Proceedings of the 2004 IEEE International Conference on Systems, Man and Cybernetics (IEEE Cat. No. 04CH37583), The Hague, The Netherlands, 10–13 October 2004; IEEE: Piscataway, NJ, USA, 2004; Volume 4, pp. 3099–3104. [Google Scholar]
  12. Xu, F.; Li, G. Feature extraction algorithm of basketball trajectory based on the background difference method. Math. Probl. Eng. 2022, 2022, 2653279. [Google Scholar] [CrossRef]
  13. Chen, Q.; Sun, Q.; Heng, P.A.; Xia, D.-S. A double-threshold image binarization method based on edge detector. Pattern Recognit. 2008, 41, 1254–1267. [Google Scholar] [CrossRef]
  14. Rusyn, B.; Lutsyk, O.; Kosarevych, R.; Maksymyuk, T.; Gazda, J. Features extraction from multi-spectral remote sensing images based on multi-threshold binarization. Sci. Rep. 2023, 13, 19655. [Google Scholar] [CrossRef] [PubMed]
  15. Silpaja Chandrasekar, K.; Geetha, P. Multiple objects tracking by a highly decisive three-frame differencing-combined-background subtraction method with GMPFM-GMPHD filters and VGG16-LSTM classifier. J. Vis. Commun. Image Represent. 2020, 72, 102905. [Google Scholar] [CrossRef]
  16. Srivastav, N.; Agrwal, S.L.; Gupta, S.K.; Srivastava, S.R.; Chacko, B.; Sharma, H. Hybrid object detection using improved three frame differencing and background subtraction. In Proceedings of the 2017 7th International Conference on Cloud Computing, Data Science & Engineering-Confluence, Noida, India, 12–13 January 2017; pp. 613–617. [Google Scholar]
  17. Shaikh, S.H.; Saeed, K.; Chaki, N. Moving Object Detection Using Background Subtraction; Springer International Publishing: Cham, Switzerland, 2014. [Google Scholar]
  18. Chen, J.; Wu, Q.; Liu, D.; Xu, T. Foreground-background imbalance problem in deep object detectors: A review. In Proceedings of the 2020 IEEE Conference on Multimedia Information Processing and Retrieval (MIPR), Shenzhen, China, 6–8 August 2020; IEEE: Piscataway, NJ, USA, 2020; pp. 285–290. [Google Scholar]
  19. Meier, T.; Ngan, K.N. Automatic segmentation of moving objects for video object plane generation. IEEE Trans. Circuits Syst. Video Technol. 1998, 8, 525–538. [Google Scholar] [CrossRef]
  20. Su, Z.; Liu, W.; Yu, Z.; Hu, D.; Liao, Q.; Tian, Q.; Pietikäinen, M.; Liu, L. Pixel difference networks for efficient edge detection. In Proceedings of the IEEE/CVF International Conference on Computer Vision, Montreal, QC, Canada, 10–17 October 2021; pp. 5117–5127. [Google Scholar]
  21. Soeleman, M.A.; Nurhindarto, A.; Muslih, M.; Karis, W.; Muljono, M.; Al Zami, F.; Pramunendar, R.A. Adaptive threshold for moving objects detection using gaussian mixture model. Telkomnika (Telecommun. Comput. Electron. Control.) 2020, 18, 1122–1129. [Google Scholar] [CrossRef]
  22. Barron, J.T.A. Generalization of Otsu’s method and minimum error thresholding. In Proceedings of the Computer Vision–ECCV 2020 16th European Conference, Glasgow, UK, 23–28 August 2020; Proceedings, Part V 16. Springer International Publishing: Cham, Switzerland, 2014; pp. 455–470. [Google Scholar]
  23. Laiginhas, R.; Cabral, D.; Falcão, M. Evaluation of the different thresholding strategies for quantifying choriocapillaris using optical coherence tomography angiography. Quant. Imaging Med. Surg. 2020, 10, 1994. [Google Scholar] [CrossRef] [PubMed]
  24. Xie, B.; Xiong, Z.; Wang, Z.; Zhang, L.; Zhang, D.; Li, F. Gamma spectrum denoising method based on improved wavelet threshold. Nucl. Eng. Technol. 2020, 52, 1771–1776. [Google Scholar] [CrossRef]
  25. Kalli, S.N.R.; Suresh, T.; Prasanth, A.; Muthumanickam, T.; Mohanram, K. An effective motion object detection using adaptive background modeling mechanism in video surveillance system. J. Intell. Fuzzy Syst. 2021, 41, 1777–1789. [Google Scholar] [CrossRef]
  26. Zhang, J.; Wang, M.J.; Zhang, Z.; Sun, H.; Wu, Y.; Tian, W.; Qiu, S.; Su, G. A comprehensive review of the leak flow through micro-cracks (in LBB) for nuclear system: Morphologies and thermal-hydraulic characteristics. Nucl. Eng. Des. 2020, 362, 110537. [Google Scholar] [CrossRef]
  27. Christodoulou, L.; Kasparis, T.; Marques, O. Advanced statistical and adaptive threshold techniques for moving object detection and segmentation. In Proceedings of the 2011 17th International Conference on Digital Signal Processing (DSP), Corfu, Greece, 6–8 July 2011; IEEE: Piscataway, NJ, USA, 2011; pp. 1–6. [Google Scholar]
  28. Boufares, O.; Aloui, N.; Cherif, A. Adaptive threshold for background subtraction in moving object detection using stationary wavelet transforms 2D. Int. J. Adv. Comput. Sci. Appl. 2016, 7, 29–36. [Google Scholar] [CrossRef]
Figure 1. Background threshold determination process.
Figure 1. Background threshold determination process.
Processes 12 01538 g001
Figure 2. Improved algorithm flowchart.
Figure 2. Improved algorithm flowchart.
Processes 12 01538 g002
Figure 3. Traditional difference method detection images. (a) Difference image using the traditional background subtraction method. (b) Binary image using the traditional background subtraction method. (c) Detection image using the traditional background subtraction method. (d) Difference image using the two-frame difference method. (e) Binary image using the two-frame difference method. (f) Detection image using the two-frame difference method. (g) Difference image using the three-frame difference method. (h) Binary image using the three-frame difference method. (i) Detection image using the three-frame difference method.
Figure 3. Traditional difference method detection images. (a) Difference image using the traditional background subtraction method. (b) Binary image using the traditional background subtraction method. (c) Detection image using the traditional background subtraction method. (d) Difference image using the two-frame difference method. (e) Binary image using the two-frame difference method. (f) Detection image using the two-frame difference method. (g) Difference image using the three-frame difference method. (h) Binary image using the three-frame difference method. (i) Detection image using the three-frame difference method.
Processes 12 01538 g003aProcesses 12 01538 g003b
Figure 4. Comparison of results between the traditional method and the proposed method. (a) Difference image using the traditional background subtraction method; threshold T = 0.5. (b) Binary image using the traditional background subtraction method; threshold T = 0.5. (c) Detection image using the traditional background subtraction method; threshold T = 0.5. (d) Difference image using the traditional background subtraction method; threshold T = 146. (e) Binary image using the traditional background subtraction method; threshold T = 146. (f) Detection image using the traditional background subtraction method; threshold T = 146. (g) AM_ONE difference image. (h) AM_ONE binary image. (i) AM_ONE detection image. (j) AM_TWO difference image. (k) AM_TWO binary image. (l) AM_TWO detection image. (m) AM_THREE difference image. (n) AM_THREE binary image. (o) AM_THREE detection image. (p) Difference image using the proposed method. (q) Binary image using the proposed method. (r) Detection image using the proposed method.
Figure 4. Comparison of results between the traditional method and the proposed method. (a) Difference image using the traditional background subtraction method; threshold T = 0.5. (b) Binary image using the traditional background subtraction method; threshold T = 0.5. (c) Detection image using the traditional background subtraction method; threshold T = 0.5. (d) Difference image using the traditional background subtraction method; threshold T = 146. (e) Binary image using the traditional background subtraction method; threshold T = 146. (f) Detection image using the traditional background subtraction method; threshold T = 146. (g) AM_ONE difference image. (h) AM_ONE binary image. (i) AM_ONE detection image. (j) AM_TWO difference image. (k) AM_TWO binary image. (l) AM_TWO detection image. (m) AM_THREE difference image. (n) AM_THREE binary image. (o) AM_THREE detection image. (p) Difference image using the proposed method. (q) Binary image using the proposed method. (r) Detection image using the proposed method.
Processes 12 01538 g004aProcesses 12 01538 g004b
Figure 5. Correlation between the detection results of the traditional difference method and the threshold values.
Figure 5. Correlation between the detection results of the traditional difference method and the threshold values.
Processes 12 01538 g005
Figure 6. Detection image using the traditional difference method. (a) Difference image using the traditional background subtraction method. (b) Binary image using the traditional background subtraction method. (c) Detection image using the traditional background subtraction method. (d) Difference image using the two-frame difference method. (e) Binary image using the two-frame difference method. (f) Detection image using the two-frame difference method. (g) Difference image using the three-frame difference method. (h) Binary image using the three-frame difference method. (i) Detection image using the three-frame difference method.
Figure 6. Detection image using the traditional difference method. (a) Difference image using the traditional background subtraction method. (b) Binary image using the traditional background subtraction method. (c) Detection image using the traditional background subtraction method. (d) Difference image using the two-frame difference method. (e) Binary image using the two-frame difference method. (f) Detection image using the two-frame difference method. (g) Difference image using the three-frame difference method. (h) Binary image using the three-frame difference method. (i) Detection image using the three-frame difference method.
Processes 12 01538 g006
Figure 7. Comparison of the method proposed in this paper with traditional methods. (a) Difference image using the traditional background subtraction method; threshold T = 1. (b) Binary image using the traditional background subtraction method; threshold T = 1. (c) Detection image using the traditional background subtraction method; threshold T = 1. (d) Difference image using the traditional background subtraction method; threshold T = 45. (e) Binary image using the traditional background subtraction method; threshold T = 45. (f) Detection image using the traditional background subtraction method; threshold T = 45. (g) AM_ONE difference image. (h) AM_ONE binary image. (i) AM_ONE detection image. (j) AM_TWO difference image. (k) AM_TWO binary image. (l) AM_TWO detection image. (m) AM_THREE difference image. (n) AM_THREE binary image. (o) AM_THREE detection image. (p) Difference image using the proposed method. (q) Binary image using the proposed method. (r) Detection image using the proposed method.
Figure 7. Comparison of the method proposed in this paper with traditional methods. (a) Difference image using the traditional background subtraction method; threshold T = 1. (b) Binary image using the traditional background subtraction method; threshold T = 1. (c) Detection image using the traditional background subtraction method; threshold T = 1. (d) Difference image using the traditional background subtraction method; threshold T = 45. (e) Binary image using the traditional background subtraction method; threshold T = 45. (f) Detection image using the traditional background subtraction method; threshold T = 45. (g) AM_ONE difference image. (h) AM_ONE binary image. (i) AM_ONE detection image. (j) AM_TWO difference image. (k) AM_TWO binary image. (l) AM_TWO detection image. (m) AM_THREE difference image. (n) AM_THREE binary image. (o) AM_THREE detection image. (p) Difference image using the proposed method. (q) Binary image using the proposed method. (r) Detection image using the proposed method.
Processes 12 01538 g007aProcesses 12 01538 g007b
Figure 8. Comparison of detection results.
Figure 8. Comparison of detection results.
Processes 12 01538 g008
Disclaimer/Publisher’s Note: The statements, opinions and data contained in all publications are solely those of the individual author(s) and contributor(s) and not of MDPI and/or the editor(s). MDPI and/or the editor(s) disclaim responsibility for any injury to people or property resulting from any ideas, methods, instructions or products referred to in the content.

Share and Cite

MDPI and ACS Style

Liu, J.; Huang, Y.; Zhang, M.; Zhou, S.; Nie, C.; Li, M.; Zhang, L. Detecting Steam Leakage in Nuclear Power Systems Based on the Improved Background Subtraction Method. Processes 2024, 12, 1538. https://doi.org/10.3390/pr12071538

AMA Style

Liu J, Huang Y, Zhang M, Zhou S, Nie C, Li M, Zhang L. Detecting Steam Leakage in Nuclear Power Systems Based on the Improved Background Subtraction Method. Processes. 2024; 12(7):1538. https://doi.org/10.3390/pr12071538

Chicago/Turabian Style

Liu, Jie, Yanping Huang, Minglu Zhang, Suting Zhou, Changhua Nie, Minggang Li, and Lin Zhang. 2024. "Detecting Steam Leakage in Nuclear Power Systems Based on the Improved Background Subtraction Method" Processes 12, no. 7: 1538. https://doi.org/10.3390/pr12071538

APA Style

Liu, J., Huang, Y., Zhang, M., Zhou, S., Nie, C., Li, M., & Zhang, L. (2024). Detecting Steam Leakage in Nuclear Power Systems Based on the Improved Background Subtraction Method. Processes, 12(7), 1538. https://doi.org/10.3390/pr12071538

Note that from the first issue of 2016, this journal uses article numbers instead of page numbers. See further details here.

Article Metrics

Back to TopTop