A Promising Biocontrol Agent of Bacillus velezensis VC3 against Magnaporthe oryzae and Colletotrichum gloeosporioides in Plants
Abstract
1. Introduction
2. Material and Methods
2.1. Microorganisms, Plants, and Growth Conditions
2.2. In Vitro Effect on Mycelial Growth
2.3. Sequencing and Annotation of the Strain VC3 Genome
2.4. Taxonomic Classification of the Strain VC3
2.5. Determination of the Gene Expression Level of the Strain VC3
2.6. Isolation of LPs and AMPs
2.7. Effect on Conidia Gemination and Appressorium Formation of M. oryzae and C. gloeosporioides
2.8. Plant-Growth-Promoting Assays in a Greenhouse
2.9. In Planta Biological Control
2.10. Data Analysis
3. Results
3.1. Inhibitory Effects of B. velezensis VC3 against Eight Fungal Phytopathogens
3.2. Effect of VC3 on Rice and Pepper Seedling Growth
3.3. Genome Analysis of Bacillus Velezensis VC3
3.4. Gene Clusters Involved in the Synthesis of Secondary Metabolites
3.5. Analysis of the Secondary Metabolite Gene Expression Levels in Bacillus Velezensis VC3
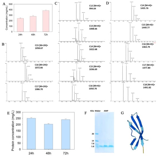
3.6. Isolation and Characterization of LPs and AMPs in B. velezensis VC3
3.7. Effect on Spore Germination and Appressorium Formation
3.8. In Planta Biological Control
4. Discussions
5. Conclusions
Supplementary Materials
Author Contributions
Funding
Data Availability Statement
Conflicts of Interest
References
- Roca-Couso, R.; Flores-Felix, J.D.; Rivas, R. Mechanisms of action of microbial biocontrol agents against Botrytis cinerea. J. Fungi 2021, 7, 1045. [Google Scholar] [CrossRef] [PubMed]
- Jepson, P.C.; Murray, K.; Bach, O.; Bonilla, M.A.; Neumeister, L. Selection of pesticides to reduce human and environmental health risks: A global guideline and minimum pesticides list. Lancet Planet. Health 2020, 4, E56–E63. [Google Scholar] [CrossRef] [PubMed]
- Pirttila, A.M.; Mohammad Parast Tabas, H.; Baruah, N.; Koskimaki, J.J. Biofertilizers and biocontrol agents for agriculture: How to identify and develop new potent microbial strains and traits. Microorganisms 2021, 9, 817. [Google Scholar] [CrossRef] [PubMed]
- Karthika, S.; Varghese, S.; Jisha, M.S. Exploring the efficacy of antagonistic rhizobacteria as native biocontrol agents against tomato plant diseases. 3 Biotech 2020, 10, 320. [Google Scholar] [CrossRef] [PubMed]
- Nifakos, K.; Tsalgatidou, P.C.; Thomloudi, E.E.; Skagia, A.; Kotopoulis, D.; Baira, E.; Delis, C.; Papadimitriou, K.; Markellou, E.; Venieraki, A.; et al. Genomic analysis and secondary metabolites production of the endophytic Bacillus velezensis Bvel1: A biocontrol agent against Botrytis cinerea causing bunch rot in post-harvest table grapes. Plants 2021, 10, 1716. [Google Scholar] [CrossRef] [PubMed]
- Lei, L.; Xiong, Z.; Li, J.; Yang, D.; Li, L.; Chen, L.; Zhong, Q.-F.; Yin, F.-Y.; Li, R.-X.; Cheng, Z.-Q.; et al. Biological control of Magnaporthe oryzae using natively isolated Bacillus subtilis G5 from Oryza officinalis roots. Front. Microbiol. 2023, 14, 1264000. [Google Scholar] [CrossRef]
- Vu, T.X.; Tran, T.B.; Tran, M.B.; Do, T.T.K.; Do, L.M.; Dinh, M.T.; Thai, H.-D.; Pham, D.-N.; Tran, V.-T. Efficient control of the fungal pathogens Colletotrichum gloeosporioides and Penicillium digitatum infecting citrus fruits by native soilborne Bacillus velezensis strains. Heliyon 2023, 9, e13663. [Google Scholar] [CrossRef] [PubMed]
- Fan, B.; Blom, J.; Klenk, H.P.; Borriss, R. Bacillus amyloliquefaciens, Bacillus velezensis, and Bacillus siamensis form an “operational group B. amyloliquefaciens” within the B. subtilis species complex. Front. Microbiol. 2017, 8, 22. [Google Scholar] [CrossRef]
- Gautam, S.; Chauhan, A.; Sharma, R.; Sehgal, R.; Shirkot, C.K. Potential of Bacillus amyloliquefaciens for biocontrol of bacterial canker of tomato incited by Clavibacter michiganensis ssp. michiganensis. Microb. Pathog. 2019, 130, 196–203. [Google Scholar] [CrossRef]
- Yan, H.; Qiu, Y.; Yang, S.; Wang, Y.; Wang, K.; Jiang, L.; Wang, H. Antagonistic activity of Bacillus velezensis SDTB038 against Phytophthora infestans in potato. Plant Dis. 2021, 105, 1738–1747. [Google Scholar] [CrossRef]
- Ali, S.A.M.; Sayyed, R.Z.; Mir, M.I.; Khan, M.Y.; Hameeda, B.; Alkhanani, M.F.; Haque, S.; Al Tawaha, A.R.M.; Poczai, P. Induction of systemic resistance in maize and antibiofilm activity of surfactin from Bacillus velezensis MS20. Front. Microbiol. 2022, 13, 879739. [Google Scholar] [CrossRef]
- Jang, S.; Choi, S.K.; Zhang, H.; Zhang, S.; Ryu, C.M.; Kloepper, J.W. History of a model plant growth-promoting rhizobacterium, Bacillus velezensis GB03: From isolation to commercialization. Front. Plant Sci. 2023, 14, 1279896. [Google Scholar] [CrossRef]
- Chaudhary, P.; Singh, S.; Chaudhary, A.; Sharma, A.; Kumar, G. Overview of biofertilizers in crop production and stress management for sustainable agriculture. Front. Plant Sci. 2022, 13, 930340. [Google Scholar] [CrossRef]
- Zhang, D.; Gao, Y.; Wang, Y.; Liu, C.; Shi, C. Advances in taxonomy, antagonistic function and application of Bacillus velezensis. Microbiol. China 2020, 47, 3634–3649. [Google Scholar]
- Dean, R.; Kan, J.A.L.; Pretorius, Z.A.; Kosack, K.E.H.; Pietro, A.D.; Spanu, P.D.; Rudd, J.J.; Dickman, M.; Kahmann, R.; Ellis, J.; et al. The Top 10 fungal pathogens in molecular plant pathology. Mol. Plant Pathol. 2012, 13, 414–430. [Google Scholar] [CrossRef]
- Mendgen, K.; Hahn, M. Plant infection and the establishment of fungal biotrophy. Trends Plant Sci. 2002, 7, 352–356. [Google Scholar] [CrossRef]
- Talbot, N.J. On the trail of a cereal killer: Exploring the biology of Magnaporthe grisea. Annu. Rev. Microbiol. 2003, 57, 177–202. [Google Scholar] [CrossRef]
- Borriss, R. Use of plant-associated Bacillus strains as biofertilizers and biocontrol agents in agriculture. In Bacteria in Agrobiology: Plant Growth Responses; Maheshwari, D., Ed.; Springer: Berlin/Heidelberg, Germany, 2011; pp. 41–76. [Google Scholar]
- Tamura, K.; Stecher, G.; Kumar, S. MEGA11: Molecular evolutionary genetics analysis version 11. Mol. Biol. Evol. 2021, 38, 3022–3027. [Google Scholar] [CrossRef]
- Mortazavi, A.; Williams, B.A.; McCue, K.; Schaeffer, L.; Wold, B. Mapping and quantifying mammalian transcriptomes by RNA-Seq. Nat. Methods 2008, 5, 621–628. [Google Scholar] [CrossRef]
- Zhi, Y.; Wu, Q.; Xu, Y. Genome and transcriptome analysis of surfactin biosynthesis in Bacillus amyloliquefaciens MT45. Sci. Rep. 2017, 7, 40976. [Google Scholar] [CrossRef]
- Zhang, H.; Tang, W.; Liu, K.; Huang, Q.; Zhang, X.; Yan, X.; Chen, Y.; Wang, J.; Qi, Z.; Wang, Z.; et al. Eight RGS and RGS-like proteins orchestrate growth, differentiation, and pathogenicity of Magnaporthe oryzae. PLoS Pathog. 2011, 7, e1002450. [Google Scholar] [CrossRef]
- Chen, Y.; Zeng, Q.; Man, Y.; Liu, S.; Ouyang, C.; Li, C.; Wu, X.; Zhang, D.; Liu, Y.; Tan, X. Simple sequence repeat markers reflect the biological phenotype differentiation and genetic diversity of Colletotrichum gloeosporioides Strains from Capsicum annuum L. in China. J. Phytopathol. 2021, 169, 701–709. [Google Scholar] [CrossRef]
- Li, G.; Zhou, X.; Kong, L.; Wang, Y.; Zhang, H.; Zhu, H.; Mitchell, T.K.; Dean, R.A.; Xu, J.-R. MoSfl1 is important for virulence and heat tolerance in Magnaporthe oryzae. PLoS ONE 2011, 6, e19951. [Google Scholar] [CrossRef]
- Thomma, B.P.; Nürnberger, T.; Joosten, M.H. Of PAMPs and effectors: The blurred PTI-ETI dichotomy. Plant Cell 2011, 23, 4–15. [Google Scholar] [CrossRef]
- Zhou, J.; Xie, Y.; Liao, Y.; Li, X.; Li, Y.; Li, S.; Ma, X.; Lei, S.; Lin, F.; Jiang, W.; et al. Characterization of a Bacillus velezensis strain isolated from Bolbostemmatis Rhizoma displaying strong antagonistic activities against a variety of rice pathogens. Front. Microbiol. 2022, 13, 983781. [Google Scholar] [CrossRef]
- Wilson, R.A.; Talbot, N.J. Under pressure: Investigating the biology of plant infection by Magnaporthe oryzae. Nat. Rev. Microbiol. 2009, 7, 185–195. [Google Scholar] [CrossRef]
- Yan, Y.; Yuan, Q.; Tang, J.; Huang, J.; Hsiang, T.; Wei, Y.; Zheng, L. Colletotrichum higginsianum as a model for understanding host-pathogen interactions: A review. Int. J. Mol. Sci. 2018, 19, 2142. [Google Scholar] [CrossRef]
- Surovy, M.Z.; Rahman, S.; Rostás, M.; Islam, T.; von Tiedemann, A. Suppressive effects of volatile compounds from Bacillus spp. on Magnaporthe oryzae triticum (mot) pathotype, causal agent of wheat blast. Microorganisms 2023, 11, 1291. [Google Scholar] [CrossRef]
- Jin, P.; Wang, H.; Tan, Z.; Xuan, Z.; Dahar, G.Y.; Li, Q.X.; Miao, W.; Liu, W. Antifungal mechanism of bacillomycin D from Bacillus velezensis HN-2 against Colletotrichum gloeosporioides Penz. Pestic. Biochem. Physiol. 2020, 163, 102–107. [Google Scholar] [CrossRef]
- Choub, V.; Maung, C.E.H.; Won, S.J.; Moon, J.H.; Kim, K.Y.; Han, Y.S.; Cho, J.Y.; Ahn, Y.S. Antifungal activity of cyclic tetrapeptide from Bacillus velezensis CE 100 against plant pathogen Colletotrichum gloeosporioides. Pathogens 2021, 10, 209. [Google Scholar] [CrossRef]
- Choub, V.; Ajuna, H.B.; Won, S.J.; Moon, J.H.; Choi, S.I.; Maung, C.E.H.; Kim, C.-W.; Ahn, Y.S. Antifungal activity of Bacillus velezensis CE 100 against anthracnose disease (Colletotrichum gloeosporioides) and growth promotion of walnut (Juglans regia L.) Trees. Int. J. Mol. Sci. 2021, 22, 10438. [Google Scholar] [CrossRef]
- Shin, J.H.; Park, B.S.; Kim, H.Y.; Lee, K.H.; Kim, K.S. Antagonistic and plant growth-promoting effects of Bacillus velezensis BS1 isolated from rhizosphere soil in a pepper field. Plant Pathol. J. 2021, 37, 307–314. [Google Scholar] [CrossRef]
- Chen, Z.; Zhao, L.; Dong, Y.; Chen, W.; Li, C.; Gao, X.; Chen, R.; Li, L.; Xu, Z. The antagonistic mechanism of Bacillus velezensis ZW10 against rice blast disease: Evaluation of ZW10 as a potential biopesticide. PLoS ONE 2021, 16, e0256807. [Google Scholar] [CrossRef]
- Kgosi, V.T.; Tingting, B.; Ying, Z.; Liu, H. Anti-Fungal Analysis of Bacillus subtilis DL76 on conidiation, appressorium formation, growth, multiple stress response, and pathogenicity in Magnaporthe oryzae. Int. J. Mol. Sci. 2022, 23, 5314. [Google Scholar] [CrossRef]
- Guerrero-Barajas, C.; Constantino-Salinas, E.A.; Amora-Lazcano, E.; Tlalapango-ángeles, D.; Mendoza-Figueroa, J.S.; Cruz-Maya, J.A.; Jan-Roblero, J. Bacillus mycoides A1 and Bacillus tequilensis A3 inhibit the growth of a member of the phytopathogen Colletotrichum gloeosporioides species complex in avocado. J. Sci. Food Agric. 2020, 100, 4049–4056. [Google Scholar] [CrossRef]
- Guo, M.; Chen, Y.; Du, Y.; Dong, Y.; Guo, W.; Zhai, S.; Zhang, H.; Dong, S.; Zhang, Z.; Wang, Y.; et al. The bZIP transcription factor MoAP1 mediates the oxidative stress response and is critical for pathogenicity of the rice blast fungus Magnaporthe oryzae. PLoS Pathog. 2011, 7, e1001302. [Google Scholar] [CrossRef]
- Zhang, Y.; An, B.; Wang, W.; Zhang, B.; He, C.; Luo, H.; Wang, Q. Actin-bundling protein fimbrin regulates pathogenicity via organizing F-actin dynamics during appressorium development in Colletotrichum gloeosporioides. Mol. Plant Pathol. 2022, 23, 1472–1486. [Google Scholar] [CrossRef]
- Patzer, S.I.; Albrecht, R.; Braun, V.; Zeth, K. Structural and mechanistic studies of pesticin, a bacterial homolog of phage lysozymes. J. Biol. Chem. 2012, 287, 23381–23396. [Google Scholar] [CrossRef]
- Sumi, C.D.; Yang, B.W.; Yeo, I.C.; Hahm, Y.T. Antimicrobial peptides of the genus Bacillus: A new era for antibiotics. Can. J. Microbiol. 2015, 61, 93–103. [Google Scholar] [CrossRef]








| Treatments | Inhibition Rate (%) |
|---|---|
| Magnaporthe oryzae | 59.28 ± 1.18 b |
| Colletotrichum gloeosporioides | 53.39 ± 6.59 b |
| Sclerotinia sclerotiorum | 81.34 ± 5.34 a |
| Phytophthora capsici | 34.96 ± 4.04 c |
| Exserohilum mrcicum | 32.28 ± 13.92 c |
| Fusarium oxysporum | 40.53 ± 1.64 c |
| Rhizoctonia solani | 35.86 ± 8.69 c |
| Selerotium rolfsii | 42.02 ± 7.58 c |
| Product | Gene Cluster | Size (bp) |
|---|---|---|
| Fengycin (NRPS a) | fenABCDE | 47,585 |
| Surfactin (NRPS) | srfAABCD | 43,672 |
| Iturin (NRPS) | ituDABC | 69,391 |
| Bacillibactin (PKS b) | dhbACEBF | 51,791 |
| Bacillaene (PKS) | baeBCDE, acpK, baeGHIJLMNRS | 72,467 |
| Difficidin (transAT-PKS) | difABCDEFGHIJKLMNO | 70,775 |
| Macrolactin H (transAT-PKS) | mlnABCDEFGHI | 54,820 |
| Bacilysin (dipeptide) | bacABCDEFG | 41,419 |
| Antipeptide | AMP LCI | 285 |
Disclaimer/Publisher’s Note: The statements, opinions and data contained in all publications are solely those of the individual author(s) and contributor(s) and not of MDPI and/or the editor(s). MDPI and/or the editor(s) disclaim responsibility for any injury to people or property resulting from any ideas, methods, instructions or products referred to in the content. |
© 2024 by the authors. Licensee MDPI, Basel, Switzerland. This article is an open access article distributed under the terms and conditions of the Creative Commons Attribution (CC BY) license (https://creativecommons.org/licenses/by/4.0/).
Share and Cite
Li, K.; Zhang, X.; Chen, Y.; Zhang, T.; Sun, Q.; Wu, H.; Chen, Z.; Sun, Y.; Liu, D.; Tan, X. A Promising Biocontrol Agent of Bacillus velezensis VC3 against Magnaporthe oryzae and Colletotrichum gloeosporioides in Plants. Processes 2024, 12, 1490. https://doi.org/10.3390/pr12071490
Li K, Zhang X, Chen Y, Zhang T, Sun Q, Wu H, Chen Z, Sun Y, Liu D, Tan X. A Promising Biocontrol Agent of Bacillus velezensis VC3 against Magnaporthe oryzae and Colletotrichum gloeosporioides in Plants. Processes. 2024; 12(7):1490. https://doi.org/10.3390/pr12071490
Chicago/Turabian StyleLi, Kui, Xin Zhang, Yue Chen, Tong Zhang, Qianlong Sun, Hongtao Wu, Zhen Chen, Yan Sun, Dehua Liu, and Xinqiu Tan. 2024. "A Promising Biocontrol Agent of Bacillus velezensis VC3 against Magnaporthe oryzae and Colletotrichum gloeosporioides in Plants" Processes 12, no. 7: 1490. https://doi.org/10.3390/pr12071490
APA StyleLi, K., Zhang, X., Chen, Y., Zhang, T., Sun, Q., Wu, H., Chen, Z., Sun, Y., Liu, D., & Tan, X. (2024). A Promising Biocontrol Agent of Bacillus velezensis VC3 against Magnaporthe oryzae and Colletotrichum gloeosporioides in Plants. Processes, 12(7), 1490. https://doi.org/10.3390/pr12071490

