Research on Solidification Layer Detection in Coal Transportation Process Based on Improved YOLOv8 Algorithm
Abstract
1. Introduction
2. Object Detection Model
2.1. YOLOv8 Object Detection Algorithm
- (1)
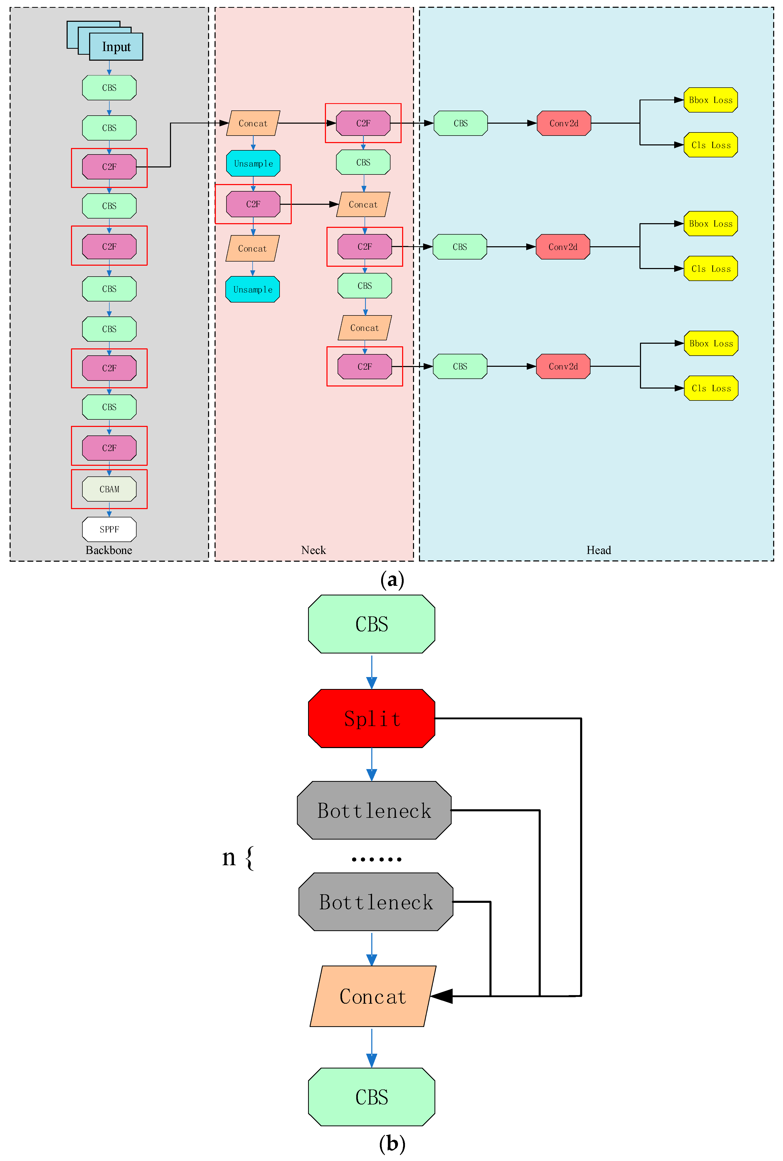
- The backbone uses the basic structure of CSPDarkNet53, and the image input is convolved at the first layer to obtain the output with the number of channels 64. After multiple convolution–batch normalization–SiLU activation and adding the C2f module, the three-scale spatial pyramid feature map is integrated by the fast spatial pyramid layer (SPPF). Enter to the neck section. In order to obtain more abundant gradient flow information, the backbone and neck replace the C3 module of YOLOv5 with the C2f module, which is composed of cross-layer convolution channels and several residual modules. Compared to the C3 module used by YOLO v5, C2f has more split modules and added skip links, which allows the C2f module of YOLOv8 to consider more information. Due to the deletion of a parallel convolution module, the parameter number of YOLO v5 is not much different from that of YOLO v5 under the condition of increasing skip layer links, and the real-time characteristics of the YOLO algorithm are maintained. The module structure diagram is shown in Figure 2b.
- (2)
- The neck part uses FPN+PAN architecture (PAFPN for short) to fuse multi-layer semantic information and make up for the underlying positioning features that are blurred after strengthening multi-layer convolution pooling. The early YOLO algorithm only used FPN, added top-down lines and horizontal connections, fused features at various levels, and built a feature pyramid with different scales and rich semantic information. In the top-down path, although FPN tries to recover the lost low-level features through horizontal connections, there is still a certain degree of information loss in the process. PAFPN is a further improved network architecture based on FPN. Through a more complex path aggregation strategy, PAFPN can combine features from different levels more effectively, which helps to detect targets of different sizes more accurately, and at the same time can improve the problem of information loss in the information transmission process of FPN. The structure diagram of FPN and PAFPN is shown in Figure 2c.
- (3)
- The previous coupling head coupled multiple tasks to the same head to identify, and the model recognition accuracy was very low. Therefore, the decoupled head structure is chosen for the head part of this paper. Its core idea is to divide the complex model into multiple sub-models, each of which is responsible for performing a specific task or learning a specific representation. These sub-models are called “heads”. Each head can be trained independently, which reduces the complexity of the overall model, and then takes advantage of parallel computing to improve training efficiency. The network structure of the decoupling head is shown in Figure 2d. The feature graph obtained from the PAFPN structure is initially downsampled by 1 × 1 convolution, and the dimension of the feature channel is reduced to 256. Then, two parallel 3 × 3 convolution layer branches are introduced to complete the separation operation of classification and localization tasks. After the two parallel convolution layers, two parallel 1 × 1 convolution layers are connected to complete the localization and confidence detection tasks. After the above operations are completed, such a design reduces the dimension in feature processing and can simultaneously capture classification and position information in image features through parallel convolution branches, thus supporting model learning more effectively. At this point, the purpose of decoupling the head is basically realized.
2.2. Introduction of CBAM Attention Module
2.3. Replacing Activation Functions
2.4. Introduction of CQDs-MIPs Fluorescence Detection Technology
3. Experimental Analysis
3.1. Experimental Environment and Data
3.2. Recognition Effect of the Model
3.3. Analysis of Model Recognition Effect
3.4. Ablation Experiment
4. Conclusions
- (1)
- Firstly, introducing the CBAM attention module into the YOLOv8 model can enhance its feature extraction and antiredundant feature capabilities. Compared with the original YOLOv8 model, the improved model increased accuracy (P) and recall (R) by 1.79% and 2.01%, respectively, indicating that the attention mechanism plays a crucial role in improving the accuracy of object detection tasks.
- (2)
- Replacing FReLU as the activation function effectively maps the activated neuron features by retaining basic features and eliminating redundancy, thereby enhancing the expressive power of convolutional neural networks and improving the frame rate (FPs) of the model to a certain extent. We believe that this can improve real-time performance in practical applications.
- (3)
- The introduction of CQDs-MIPs fluorescence detection technology, with its high sensitivity and resolution, can quickly identify whether the coal solidification layer is damaged and has great development space in practical application scenarios.
- (4)
- By introducing CBAM, replacing activation functions, and introducing fluorescence detection technology, the accuracy and recognition speed of the improved YOLOv8 model have been significantly improved. In the experiment, the accuracy (P) of the model was 95.85%, the recall (R) was 94.27%, and the recognition speed was 44 frames per second. This indicates that the model has strong practicality in object detection tasks.
Author Contributions
Funding
Data Availability Statement
Conflicts of Interest
References
- Wang, Y.J.; Sun, Q.Q.; Wu, J.J. Research on the low carbon development path of China’s coal industry under carbon peaking & carbon neutral target: Based on the RCPs-SSPs framework. Resour. Policy 2023, 86, 104091. [Google Scholar]
- Lu, M.; Yan, P.; Li, T.C. Research on dust control countermeasures based on Zhangshuanglou Coal Mine Industrial square. Energy Technol. Manag. 2023, 48, 197–198. [Google Scholar]
- Trechera, P.; Moreno, T. Comprehensive evaluation of potential coal mine dust emissions in an open-pit coal mine in Northwest China. Int. J. Coal Geol. 2021, 15, 103677. [Google Scholar] [CrossRef]
- Khachatryan, N.K.; Akopov, A.S. Model for organizing cargo transportation with an initial station of departure and a final station of cargo distribution. Бизнес-Инфoрматика 2017, 1, 25–35. [Google Scholar] [CrossRef]
- Yuan, Y.; Jiang, X.; Yuanxun, L. An ineffective transport-focused, causality-based approach to station-to-station railway freight network design. IEEE Access 2020, 8, 143891–143901. [Google Scholar] [CrossRef]
- Qiu, J.; Su, Z.T.; Wu, D.H. Study on comprehensive evaluation of coal mine dust health risk. China Min. Mag. 2021, 30, 155–162. [Google Scholar]
- Cao, C.; Wang, B.; Zhang, W. An improved faster R-CNN for small object detection. IEEE Access 2019, 7, 106838–106846. [Google Scholar] [CrossRef]
- Cai, Z.; Vasconcelos, N. Cascade R-CNN: High quality object detection and instance segmentation. IEEE Trans. Pattern Anal. Mach. Intell. 2019, 43, 1483–1498. [Google Scholar] [CrossRef] [PubMed]
- Richard, B.; Karen, S.; Julio, C. A deep learning system for collotelinite segmentation and coal reflectance determination. Int. J. Coal Geol. 2022, 263, 104111. [Google Scholar]
- Li, D.Y.; Wang, G.F.; Guo, Y.C. An identification and positioning method for coal gangue based on lightweight mixed domain attention. Int. J. Coal Prep. Util. 2023, 43, 1542–1560. [Google Scholar] [CrossRef]
- Li, M.; He, X.L.; Yuan, X.Y. Multiple factors influence coal and gangue image recognition method and experimental research based on deep learning. Int. J. Coal Prep. Util. 2023, 43, 1411–1427. [Google Scholar] [CrossRef]
- Ahmad, T.; Ma, Y.; Yahya, M.; Ahmad, B.; Nazir, S.; Haq, A.U. Object detection through modified YOLO neural network. Sci. Program. 2020, 2020, 1–10. [Google Scholar] [CrossRef]
- Wang, G.; Chen, Y.F.; An, P. UAV-YOLOv8: A Small-Object-Detection Model Based on Improved YOLOv8 for UAV Aerial Photography Scenarios. Sensors 2023, 23, 7190. [Google Scholar] [CrossRef] [PubMed]
- Yang, G.L.; Wang, J.X.; Nie, Z.L. A Lightweight YOLOv8 Tomato Detection Algorithm Combining Feature Enhancement and Attention. Agronomy 2023, 13, 1824. [Google Scholar] [CrossRef]
- Luo, B.X.; Kou, Z.M.; Han, C. A “Hardware-Friendly” Foreign Object Identification Method for Belt Conveyors Based on Improved YOLOv8. Appl. Sci. 2023, 13, 11464. [Google Scholar] [CrossRef]
- Xue, Q.L.; Lin, H.F.; Wang, F. FCDM: An Improved Forest Fire Classification and Detection Model Based on YOLOv5. Forests 2022, 13, 2129. [Google Scholar] [CrossRef]
- YOLOv8-TensorRT. Available online: https://github.com/triple-Mu/YOLOv8-TensorRT (accessed on 24 March 2024).
- Gou, X.T.; Tao, M.J.; Li, X. Real-time human pose estimation network based on wide receiving domain. Comput. Eng. Des. 2023, 44, 247–254. [Google Scholar]
- Ma, N.N.; Zhang, X.Y.; Sun, J. Funnel Activation for Visual Recognition. Comput. Vis.-ECCV 2020 2020, 12356, 351–368. [Google Scholar]
- Guo, X.; Zhou, L.; Liu, X. Fluorescence detection platform of metal-organic frameworks for biomarkers. Colloids Surf. B Biointerfaces 2023, 229, 113455. [Google Scholar] [CrossRef]
- He, H.; Sun, D.W.; Wu, Z. On-off-on fluorescent nanosensing: Materials, detection strategies and recent food applications. Trends Food Sci. Technol. 2022, 119, 243–256. [Google Scholar] [CrossRef]
- Sargazi, S.; Fatima, I.; Kiani, M.H. Fluorescent-based nanosensors for selective detection of a wide range of biological macromolecules: A comprehensive review. Int. J. Biol. Macromol. 2022, 206, 115–147. [Google Scholar] [CrossRef] [PubMed]
- Xiong, H.; Qian, N.; Miao, Y. Super-resolution vibrational microscopy by stimulated Raman excited fluorescence. Light Sci. Appl. 2021, 10, 87. [Google Scholar] [CrossRef] [PubMed]
- Zhang, M.; Zhang, Y.; Zhou, M. Application of Lightweight Convolutional Neural Network for Damage Detection of Conveyor Belt. Appl. Sci 2021, 11, 7282. [Google Scholar] [CrossRef]
- Lou, H.; Duan, X.; Guo, J. DC-YOLOv8: Small-Size Object Detection Algorithm Based on Camera Sensor. Electronics 2023, 12, 2323. [Google Scholar] [CrossRef]
- Huang, K.F.; Li, S.Y.; Cai, F. Detection of Large Foreign Objects on Coal Mine Belt Conveyor Based on Improved. Processes 2023, 11, 2469. [Google Scholar] [CrossRef]
- Fu, H.; Song, G.; Wang, Y. Improved YOLOv4 marine target detection combined with CBAM. Symmetry 2021, 13, 623. [Google Scholar] [CrossRef]
- Varshney, M.; Singh, P. Optimizing nonlinear activation function for convolutional neural networks. Signal Image Video Process. 2021, 15, 1323–1330. [Google Scholar] [CrossRef]
- Xiang, X.; Kong, X.; Qiu, Y. Self-supervised monocular trained depth estimation using triplet attention and funnel activation. Neural Process. Lett. 2021, 53, 4489–4506. [Google Scholar] [CrossRef]
- Li, J.; Huang, Z.; Wang, Y. Sea and Land Segmentation of Optical Remote Sensing Images Based on U-Net Optimization. Remote Sens. 2022, 14, 4163. [Google Scholar] [CrossRef]
- Xu, Q.; Xiao, F.; Xu, H. Fluorescent detection of emerging virus based on nanoparticles: From synthesis to application. TrAC Trends Anal. Chem. 2023, 161, 116999. [Google Scholar] [CrossRef]











| Configuration Name | Version Parameter |
|---|---|
| Operating system | Windows 11 |
| CPU | AMD Ryzen 5 5600H |
| GPU | NVIDIA GeForce RTX 3050 |
| Store | 8 GB |
| Algorithm framework | PyTorch 1.11.0 |
| Model | P/% | R/% | mAP@0.5/% | Weight/MB | FPs |
|---|---|---|---|---|---|
| YOLO_v8 | 91.89 | 87.63 | 84.6 | 7.2 | 34.3 |
| YOLOv8_C | 92.46 | 89.52 | 88.7 | 7.4 | 19.8 |
| YOLOv8_F | 94.38 | 92.87 | 86.9 | 7.6 | 23.5 |
| YOLOv8_M | 97.12 | 95.38 | 90.8 | 7.2 | 32.6 |
| Model | YOLOv8 | FReLu | CBAM | CQDs-MIPs | P/% | R/% | FPs |
|---|---|---|---|---|---|---|---|
| A | √ | 90.89 | 87.63 | 34.3 | |||
| B | √ | √ | 91.37 | 88.59 | 36.8 | ||
| C | √ | √ | 92.68 | 89.64 | 35.4 | ||
| D | √ | √ | 92.43 | 89.91 | 34.3 | ||
| E | √ | √ | √ | 96.74 | 95.82 | 38.5 | |
| F | √ | √ | √ | 93.62 | 90.75 | 42.5 | |
| G | √ | √ | √ | 94.98 | 93.72 | 41.1 | |
| H | √ | √ | √ | √ | 95.85 | 94.27 | 44 |
Disclaimer/Publisher’s Note: The statements, opinions and data contained in all publications are solely those of the individual author(s) and contributor(s) and not of MDPI and/or the editor(s). MDPI and/or the editor(s) disclaim responsibility for any injury to people or property resulting from any ideas, methods, instructions or products referred to in the content. |
© 2024 by the authors. Licensee MDPI, Basel, Switzerland. This article is an open access article distributed under the terms and conditions of the Creative Commons Attribution (CC BY) license (https://creativecommons.org/licenses/by/4.0/).
Share and Cite
Xiang, B.; Zhou, R.; Huang, K.; Dou, L. Research on Solidification Layer Detection in Coal Transportation Process Based on Improved YOLOv8 Algorithm. Processes 2024, 12, 1211. https://doi.org/10.3390/pr12061211
Xiang B, Zhou R, Huang K, Dou L. Research on Solidification Layer Detection in Coal Transportation Process Based on Improved YOLOv8 Algorithm. Processes. 2024; 12(6):1211. https://doi.org/10.3390/pr12061211
Chicago/Turabian StyleXiang, Baokang, Ruihong Zhou, Kaifeng Huang, and Litong Dou. 2024. "Research on Solidification Layer Detection in Coal Transportation Process Based on Improved YOLOv8 Algorithm" Processes 12, no. 6: 1211. https://doi.org/10.3390/pr12061211
APA StyleXiang, B., Zhou, R., Huang, K., & Dou, L. (2024). Research on Solidification Layer Detection in Coal Transportation Process Based on Improved YOLOv8 Algorithm. Processes, 12(6), 1211. https://doi.org/10.3390/pr12061211

