Next Article in Journal
Investigation on Synergism and Its Influence Parameters between Coal and Biomass during Co-Gasification Based on Aspen Plus
Next Article in Special Issue
A Hybrid Grey System Model Based on Stacked Long Short-Term Memory Layers and Its Application in Energy Consumption Forecasting
Previous Article in Journal
Quantitative Description of Pore and Fracture Distribution Heterogeneity Using Mercury Removal Curve and Applicability of Fractal Models
Previous Article in Special Issue
Forecasting Gas Well Classification Based on a Two-Dimensional Convolutional Neural Network Deep Learning Model
 
 
Font Type:
Arial Georgia Verdana
Font Size:
Aa Aa Aa
Line Spacing:
Column Width:
Background:
Article

Optimization of Abnormal Hydraulic Fracturing Conditions of Unconventional Natural Gas Reservoirs Based on a Surrogate Model

1
Petroleum Engineering Technology Research Institute, Sinopec Southwest Oil and Gas Company, Deyang 618000, China
2
School of Vehicle and Energy, Yanshan University, Qinhuangdao 066000, China
*
Author to whom correspondence should be addressed.
Processes 2024, 12(5), 918; https://doi.org/10.3390/pr12050918
Submission received: 26 February 2024 / Revised: 19 April 2024 / Accepted: 24 April 2024 / Published: 30 April 2024

Abstract

Abnormal conditions greatly reduce the efficiency of hydraulic fracturing of unconventional gas reservoirs. Optimizing the fracturing scheme is crucial to minimize the likelihood of abnormal operational conditions, such as pressure channeling, casing deformation, and proppant plugging. This paper proposes a novel machine learning-based method for optimizing abnormal conditions during hydraulic fracturing of unconventional natural gas reservoirs. Firstly, the main controlling factors of abnormal conditions are selected through a hybrid controlling analysis, upon which a surrogate model is established for predicting the occurrence probability of abnormal conditions, rather than whether abnormal conditions happen or not. Subsequently, a machine learning-based optimization algorithm is developed to minimize the occurrence probability of abnormal conditions, acknowledging their inevitability during the fracturing process. The optimal results demonstrate the proposed method outperforms traditional methods, on average. The proposed methodology is more in line with the needs of practical operation in an environment full of uncertainty.

1. Introduction

The prediction of abnormal working conditions plays an important role in the improvement of construction success and work efficiency during unconventional natural gas hydraulic fracturing [1]. Most unconventional natural gas is characterized by low permeability and low porosity, which makes it difficult to achieve better extraction results with conventional extraction methods [2]. Therefore, large-scale hydraulic fracturing is needed to expand the seepage channel to obtain industrial gas flow. Indeed, during large-scale hydraulic fracturing, it is common to encounter abnormal operating conditions, such as pressure channeling, casing deformation, and proppant plugging [3,4,5]. These abnormal conditions will lead to a series of serious consequences, such as production loss, environmental pollution, and waste of resources, and increase the difficulty and risk of the unconventional natural gas mining process [6]. Prior to conducting large-scale hydraulic fracturing operations, it is crucial to optimize the operational scheme and implement effective preventive measures [7]. This should be performed based on accurate predictions of these abnormal conditions. Currently, research on methods to prevent abnormal working conditions in hydraulic fracturing is centered around several aspects [8]. These include the establishment of complex working condition models, the utilization of multivariate sensor fusion technology, the application of intelligent algorithms, and the development of advanced control methods [9,10].
These approaches aim to enhance the ability to detect and mitigate abnormal conditions, thereby improving the overall operational efficiency and safety of hydraulic fracturing processes [11]. Certainly, it is important to acknowledge that these methods do have certain limitations and challenges. Some of the shortcomings include difficulties in establishing accurate models and adjusting parameters, uncertainties associated with sensor data, the high complexity of algorithms, and increased computational overhead [12,13]. These limitations highlight the need for further research and development to address these issues and find more efficient and reliable solutions for preventing abnormal working conditions in hydraulic fracturing operations [14].
With the development of artificial intelligence, people have begun to turn to the use of machine learning methods to predict and prevent abnormal working conditions. A neural network algorithm is employed to monitor the oil pressure and casing pressure in the process of hydraulic fracturing in real-time to carry out early warning of accidents [15]. By using a support vector machine algorithm, the fracture parameters and reservoir properties (permeability and oil saturation) in the fracturing process are studied and analyzed to carry out prediction of the post-fracturing effect [16,17]. By using a restricted Boltzmann machine algorithm, post-fracturing production prediction of unconventional natural gas reservoirs is carried out to achieve prediction of the post-fracturing effect [18]. By using a decision tree algorithm, the open flow capacity of the gas well after fracturing is analyzed to evaluate the fracturing effect [19]. A decision tree algorithm is employed to analyze the open flow capacity of the gas well after fracturing to predict the effect after fracturing [20]. A data-driven method is employed to analyze the production of unconventional reservoirs such as shale and tight sandstone to predict the post-fracturing effect [21]. A random forest algorithm is employed to predict the production of fractured oil wells and the optimal fracturing parameters to predict the post-fracturing effect [22].
In this paper, a machine learning-based surrogate model is constructed to predict the occurrence probability of abnormal conditions. Additionally, a probabilistic optimization model for abnormal conditions is established based on the predictions of the machine learning model. In this optimization model, the prediction results of the machine learning model are not classified using a softmax operation. Instead, they directly output the expected probabilities of various abnormal conditions. According to the content of the article, optimization of fracturing construction parameters is achieved by optimizing the probability of abnormal conditions occurring. By leveraging a probabilistic optimization model based on machine learning predictions, construction parameters can be adjusted and optimized to minimize the likelihood of abnormal conditions during the fracturing process.
The rest of this paper is organized as follows: Section 2 describes the machine learning prediction model, including data collection and processing, principal control factor analysis, model construction and optimization, and comparative analysis of model results. Section 3 discusses the optimization model construction and the comparative analysis of a series of experimental results obtained using the optimization model algorithm. Finally, Section 4 is the conclusion of this study.

2. Prediction of the Odds of Abnormal Conditions Based on Machine Learning

2.1. Data Acquisition and Processing

In practice, due to improper behavior during the recording or operation process, the collected data was of low quality and needed to be preprocessed first. This preprocessing included data cleaning, segmentation, normalization, etc. Basic information and processing of the datasets used in this study are introduced in this section. According to the data analysis process shown in Figure 1, the analysis of the parameters required for abnormal conditions was performed.
Outlier screening primarily utilizes the 3 σ method to identify abnormal data and determine abnormal conditions in order to facilitate screening. The sources of anomalies mainly consist of data anomalies (valuable) and entry anomalies (worthless, deleted, or modified) caused by accidents. The 3 σ method is a commonly employed criterion for outlier screening. An outlier refers to a measured value that deviates from the mean value in a set of measured values by more than twice the standard deviation. During data processing, it is necessary to eliminate high anomalies, and whether to eliminate the abnormal values depends on the specific circumstances.
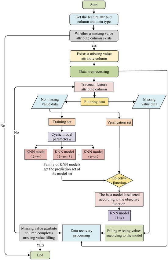
The K-Nearest Neighbor (KNN) classification algorithm is a relatively mature classification method in theory, and it is also a machine learning algorithm. The algorithm utilizes the correlation and similarity of data on different factors to fill in and correct missing values or outliers in data. The concept behind this method is that if a sample has the k most similar samples in the feature space (i.e., the nearest neighbors in the feature space), and a majority of these samples belong to a certain category, then it can be inferred that the sample also belongs to that category. Consequently, the KNN classification algorithm can be employed to automatically fill in default data. The flow chart illustrating the process of default value filling is depicted in Figure 2 [23,24].
The target oilfield reflects typical hydraulic fracturing of conventional shale gas in China. We performed the experiment on a real-world oilfield dataset sampled from the shale gas reservoir in Sichuan Province, China. Notably, the total dimension and records were 18 and 538, respectively. There were some outliers in the dataset, and we adopted related algorithms to identify and remove the outliers.

2.2. Hybrid Analysis of the Main Controlling Factors of Abnormal Conditions

To determine the influence intensity of each controlling variable impacting on a target variable, five machine learning methods were utilized for further analysis, including correlation analysis, grey correlation analysis, main control factor identification based on mutual information, feature importance ranking based on embedded method, and Apriori correlation analysis, in which the occurrence of abnormal conditions was the target variable and the factors affecting the abnormal conditions were the input variables, whose dimension was 17, corresponding to Table 1. Based on the influence intensity values obtained, quantitative sorting was conducted from largest to smallest. The factors at the forefront of the sorting were selected as the main control factors that impact the occurrence of abnormal conditions [25,26].

2.2.1. The Sorted Significance of Factors for Abnormal Conditions

-
Rank Correlation Analysis
Rank correlation analysis, including correlation analysis, grey correlation analysis, and Apriori correlation analysis, is a type of non-parametric statistical method used to measure the correlation between two variables. Its main significance lies in the fact that the degree of correlation can be evaluated by the rank correlation coefficient, which is not affected by the data distribution [27].
The calculation formula for the rank correlation coefficient, specifically Spearman’s rank correlation coefficient, grey correlation analysis, and Apriori correlation analysis, is as follows:
ρ = 1 6 Σ d 2 n n 2 1
where ρ represents Spearman’s rank correlation coefficient, d denotes the rank difference corresponding to the two variables, and n is the number of samples.
Based on the rank correlation analysis, the sorted significance of factors impacting on pressure channeling, casing deformation, and proppant plugging were analyzed. The results, named as A i c , are shown in Figure 3 and Table 2.
-
Mutual Information
Mutual information is an index employed to measure the correlation or dependence between two random variables. Its calculation formula is as follows:
I X ; Y = P X , Y l o g P X , Y P X P Y
where X and Y are two random variables, P ( X , Y ) is the probability of X and Y occurring at the same time, and P X and P ( Y ) are the probability of X and Y occurring alone, respectively [28].
Based on mutual information, the sorted significance of factors impacting on pressure channeling, casing deformation, and proppant plugging were analyzed. The results, named as A i m , are shown in Figure 4 and Table 3.
-
Embedded Method
The embedded method is a machine learning method for feature selection. Its main significance is to improve model performance and generalization ability by automatically selecting the most relevant and important features during model training [29].
Taking L1 regularization as an example, the calculation formula is as follows:
min L o s s θ + λ * θ 1
where L o s s ( θ ) represents the loss function of the model, θ denotes the parameter of the model, θ 1 represents the L1 norm (the sum of absolute values) of θ , and λ denotes the regularization parameter, which is used to control the degree of feature selection.
Based on the embedded method, the sorted significance of factors impacting on pressure channeling, casing deformation, and proppant plugging were analyzed. The results, named as A i e , are shown in Figure 5 and Table 4.

2.2.2. The Main Controlling Factors of Abnormal Conditions

Through the analysis of the sorted significance of factors impacting on abnormal conditions in Table 2, Table 3 and Table 4 of Section 2.1, we found that different methods in evaluating the significance of factors have distinct results. To alleviate the effects caused by the difference existing in machine learning, we proposed a comprehensive method for determining the main controlling factors from the perspectives of subjective and objective. For the perspective of subjective, the experts’ experience method was applied to calculate the sorted significance of factors, named as j , A i s , where i , j = 1,2 , , 17 , and i , j denote the indexes of factors and sorting significance of factors, respectively. Then, the combined weighting method can be formulized as follows:
A i = α i A i s + β i A i o , i = 1,2 , , 17
where A i is the sorted significance of factors; α i and β i denote the subjective and objective weights, respectively; · denotes a function aiming at returning the indexes of sorting significance of factors; and A i o = A i c , A i m , A i e denotes the objective sorted significance of factors.
By setting α i = 0.4 , β i = [ 0.1 ,   0.2 ,   0.3 ] , we obtained the comprehensive sorting results of significance regraded to each factor impacting on abnormal conditions, as shown in Table 5.
According to Table 5, we can conclude that the main controlling factors that have a greater impact on abnormal conditions are the average cluster spacing A 2 , the average pump stop pressure gradient A 3 , the average segment length A 4 , the construction displacement A 6 , the flow back ratio A 7 , the TOC A 14 , and the total fracturing fluid A 16 .

2.3. Machine Learning-Based Surrogate Models

2.3.1. Model Construction

Firstly, taking the abnormal conditions as the output variables and the main controlling factors affecting abnormal conditions as the input variables, a machine learning model was established aimed at predicting the occurrence probability of abnormal conditions. Secondly, the field data were divided into training data with the size of training data set as 0.8, and test data with the size of test data set as 0.2, and then the model was trained and tested based on corresponding data, and consequently obtained multiple training confusing matrices and test confusing matrices for the three typical abnormal conditions. Thirdly, the results in confusing matrices were employed to judge whether the selected main control factors were reasonable. If reasonable, the current main controlling factors were retained for the next step. If it was unreasonable, we analyzed whether the unreasonable reason was improper selection of the main controlling factors or improper selection of models. Finally, according the unreasonable reason, the corresponding experiment was adjusted. If the main controlling factors were improperly selected, the quantitative sorting steps Y = F X 1 of the main controlling factors in the analysis of abnormal conditions were returned. If the model was improperly selected, the experiment went back to the model selection step in the establishment of the machine learning model [30,31].
The above clearly illustrates how reasonable and unreasonable subsequent processes should be carried out when the results of the confusion matrix are used to determine whether the selected control factors are reasonable, with emphasis on the treatment process when the results are unreasonable. The specific process is clearly shown in Figure 6 below.
Taking the occurrence of abnormal conditions Y = f X 1 , X 2 , X n as the output variable and the main control factors affecting abnormal conditions as the input variables, a machine learning model aimed at predicting abnormal conditions was established based on the negative log-likelihood loss function, which is shown as follows:
L y , Y = y * log Y + 1 y log 1 Y
where X represents the occurrence index of pressure channeling, casing deformation, and proppant plugging; X i represents the influencing factors; f represents the regression model; and y , Y represent the real and predicted values of whether the abnormal working condition occurs, respectively.
According to the main controlling factors of abnormal conditions obtained from Table 5, this section uses a variety of typical machine learning algorithms, including SVM, decision tree, random forest, extra trees, extra tress forest, gradient boosting, AdaBoost, bagging, gradient boosting trees, XGBoost, LightGBM, CatBoost, and CART, to model and predict the abnormal conditions in the study block, and uses 20% of the model data to validate. At the same time, the input and output parameters of the model, taking the abnormal conditions as the output parameters and the main controlling factors affecting abnormal conditions as the input parameters, are listed in Table 6.

2.3.2. Model Validation

By using various machine learning algorithms (support vector machine and decision tree) and ensemble learning algorithms (random forest, extra trees, etc.), prediction and modeling were carried out based on three abnormal conditions in the study area. Thus, the training and verification results of each algorithm for casing deformation, pressure channeling, and proppant plugging prediction were obtained from corresponding experiments. The results are shown in Table 7 [32,33].
By comparing the performance of various machine learning algorithms (support vector machine, decision tree, random forest, extra trees, etc.) in abnormal condition prediction, it was found that the extra trees and AdaBoost methods had optimal performance in predicting casing deformation. Random forest, AdaBoost, and bagging methods had optimal performance in predicting pressure channeling, while the random forest and extra trees methods had optimal performance in predicting proppant plugging. Overall, ensemble learning, including extra trees, random forest, AdaBoost and bagging, had higher accuracy in the training and testing performances of predicting casing deformation, pressure channeling, and proppant plugging. This is because, in the case of a small sample size, ensemble learning can realize the integration of weak learners, and then can comprehensively utilize the diversity of sample attributes to improve the accuracy of fitting and prediction.
On average, the AdaBoost algorithm had higher accuracy in the training and testing performances of predicting casing deformation, pressure channeling, and proppant plugging situations. Next, the confusion matrices of the ensemble learning algorithm on casing deformation, pressure channeling, and proppant plugging in the training set and test set are presented in Figure 7.
As shown in Figure 7a–c represent the test confusion matrices based on pressure channeling, casing deformation, and proppant plugging obtained by the AdaBoost algorithm, respectively. The test confusion matrix is further explained below. The test confusion matrix in (a) shows that there are 83 observations labeled as 0 where 71 prediction results (TN) are correct and 12 prediction results (FP) are incorrect, while there are 24 observations labeled as 1 where 6 prediction results (FN) are incorrect and 18 prediction results (TP) are correct. Similarly, Figure 7b,c test confusion matrices are also explained in this way. In particular, 0 means that the corresponding abnormal conditions do not occur, and 1 means that the corresponding abnormal conditions occur. Therefore, the accuracy of the verification sets of casing deformation, pressure channeling, and proppant plugging obtained by the AdaBoost algorithm were 83%, 94%, and 88%, respectively.
a c c u r a c y = T N + T P / T N + F P + F N + T P
Overall, it can be found that the AdaBoost algorithm had higher accuracy in the training and testing stages of predicting pressure channeling, casing deformation, and proppant plugging situations.

3. Optimization of the Fracturing Scheme Based on a Surrogate Model

In the process of unconventional natural gas hydraulic fracturing, it is impossible to completely avoid the occurrence of abnormal conditions due to the uncertainty of the construction site. The only thing we can do is to minimize the probability of abnormal conditions by optimizing the prediction of abnormal conditions, thereby improving the efficiency and safety of fracturing operations.

3.1. Model Construction

To address continuous optimization in classification tasks, the aforementioned machine learning methods were employed to calculate the occurring probability, not the occurring classification. Here, the output of the machine learning model was a three-dimensional vector Y = y 1 ,   y 2 ,   y 3 where y 1 ,   y 2 ,   and   y 3 are real values in [0, 1], standing for the occurring classification of abnormal conditions, pressure channeling [ 1 ,   0 ,   0 ] , casing deformation [ 0 ,   1 ,   0 ] , and proppant plugging [ 0 ,   0 ,   1 ] , respectively.
Then, a single-objective optimization model was established to reduce the occurrence of abnormal conditions. The decision variables were the controlling factors shown in Table 6, including average cluster spacing, average pump stop pressure gradient, average segment length, construction displacement, flow back ratio, TOC, and total fracturing fluid, represented by X 1 , , X 6 . The constraints were engineering parameters and their drainage region, including high-quality reservoir thickness, high-quality reservoir drilling rate, maximum principal stress, minimum principal stress, TOC, gas content, porosity, total hydrocarbons, etc. Moreover, the parameter θ denotes the model parameter.
Then, we have the following objective function:
m i n i = 1 n   f i X , θ i p i X , θ i s . t . X i X i X i , 1 i 6
where f i X , θ i represents whether the abnormal condition occurs or not; p i X , θ i represents the occurrence probability of abnormal conditions [34,35]; and X i and X i represent the lower and upper bound of the i -th construction parameter, respectively.
A genetic algorithm, also known as a genetic optimization algorithm (GO) is a heuristic search algorithm, inspired by the theory of biological evolution, and used to solve optimization problems. A genetic algorithm simulates the process of biological evolution, and searches the solution space of the problem by simulating natural selection, crossover, and mutation mechanisms to find the optimal solution or approximate optimal solution. The flow chart illustrating the process of a GO is depicted in Figure 8.
The core idea of particle swarm optimization (PSO) is derived from the behavior law of birds foraging (Table 8). By using the information sharing of individuals in a group, the whole group can complete the retrieval of each region in the exploration of space, and finally find the location of food, that is, the existence of the optimal solution. Then, we have the following interpretation function:
v k + 1 = ω x k + c 1 r 1 P p b s e t k x k + c 2 r 2 P g b s e t k x k
A differential evolution algorithm (DE) is a kind of efficient global optimization algorithm. It is also a heuristic search algorithm based on groups, where each individual in the group corresponds to a solution vector. Now, the DE is widely used to solve complex optimization problems, and has achieved very good results. It simulates the process of biological evolution and generates a set of solutions through continuous evolution in order to find the optimal solution to the problem. The flow chart illustrating the process of a DE is depicted in Figure 9.

3.2. Model Solution and Result Comparison

As shown in Table 9, a series of machine learning methods are applied to map the classification into probability, aiming at optimizing the hydraulic fracturing scheme. The mapping probability denotes the occurrence probability of abnormal conditions, whose results should approximate 1, e.g., 1 ,   0 ,   0 0.86 means the occurring probability of pressure channeling is 0.86 under the extra trees method for well 1.
Due to the machine learning model in Section 2 not having explicit expressions, the generic gradient-based optimization algorithm was no longer applicable. Therefore, it was necessary to employ heuristic algorithms based on evolutionary strategies, including a genetic optimization algorithm (GO), particle swarm optimization (PSO) algorithm, and differential evolution algorithm (DE) to achieve scheme optimization [36,37,38,39,40].
By using three optimization algorithms to optimize the three abnormal conditions, we found that the optimization effects of these three optimization algorithms were different. From this, we present data on the changes in the values of the main control factors before and after the optimization of the three algorithms, as well as the corresponding changes in the probability of occurrence of abnormal working conditions (Figure 10).
According to Table 10, comparing the occurring probability of abnormal conditions before and after optimization, we can conclude the following observations for better understanding the optimization results: First, for wells 1–3, any optimization algorithm (GO, PSO, and DE) can better reduce the probability of occurrence of any abnormal conditions (pressure channeling, casing deformation, and proppant plugging) by the corresponding optimized construction parameters, e.g., the occurring probability of pressure channeling in well 1 reduces from 0.86 to 0.27 under the GO, where A 2 = 9.01 , A 4 = 76.19 , A 5 = 3.95 , A 6 = 12.05 , A 7 = 35.19 , A 14 = 5.07 , and A 16 = 43,869 are optimized as A 2 = 8.64 , A 4 = 66.07 , A 5 = 7.15 , A 6 = 10.90 , A 7 = 46.34 , A 14 = 6.65 , and A 16 = 27,148 . Second, to avoid pressure channeling in well 1, the GO and DE were more efficient than the PSO algorithm, i.e., the original probability 0.86 was optimized as 0.27 by the GO and DE, while the optimized result of PSO was 0.30; to avoid casing deformation in well 2, the DE was more efficient than the GO and PSO, i.e., the original probability 0.98 was optimized as 0.34 by the DE, while the optimized results of the GO and PSO were 0.35 and 0.36, respectively; to avoid proppant plugging in well 3, the PSO algorithm was more efficient than the GO and DE, i.e., the original probability 0.72 was optimized as 0.28 by PSO, while the optimized result of the GO and DE was 0.29. Third, the average optimization reduction probabilities of the three algorithms, the GO, PSO, and DE, for abnormal conditions were 0.86 0.27 ,   0.30 ,   0.27 = [ 0.59 ,   0.56 ,   0.59 ] , 0.98 0.35 ,   0.36 ,   0.34 = [ 0.63 ,   0.62 ,   0.64 ] , and 0.72 0.29 ,   0.28 ,   0.29 = [ 0.43 ,   0.44 ,   0.43 ] , respectively, which means the PSO algorithm has the most significant optimization effect and the DE has the lowest optimization result in occurring probability.
According to the optimized results of features A 2 ,   A 4 ,   A 5 ,   A 6 ,   A 7 ,   A 14 ,   and   A 16 in Table 10, reducing the A 6   (construction displacement) helps to reduce the probability of pressure channeling, casing deformation, and proppant plugging, and increasing the A 4 (average segment length) helps to reduce the probability of casing deformation and proppant plugging.

4. Conclusions

This paper firstly focuses on establishing a machine learning model to analyze the primary controlling factors that affect abnormal conditions during unconventional natural gas hydraulic fracturing. Then, to avoid the occurrence of abnormal conditions, a series of machine learning methods were applied to predict abnormal conditions in hydraulic fracturing. Subsequently, under the pretrained model of prediction, three typical optimization algorithms, including the GO, PSO algorithm, and DE, were conducted to optimize the fracturing parameters for reducing the occurrence probability of abnormal conditions.
Based on the analysis of the primary control factors and the optimization model prediction, the specific conclusions of this study are as follows:
(1)
The main factors affecting abnormal conditions.
For pressure channeling, the main controlling factors are the total amount of fracturing fluid, liquid strength, comprehensive sand ratio, maximum sand ratio, and average cluster spacing.
For casing deformation, the main controlling factors are liquid strength, Young’s modulus, and the mechanical brittleness index.
For proppant plugging, the main controlling factors are 100–200 mesh sand dosage, construction displacement, total amount of fracturing fluid, and sand strength.
(2)
Prediction of abnormal conditions.
By comparing diverse machine learning algorithms, it can be concluded that the random forest algorithm, additional tree algorithm, and AdaBoost algorithm have higher accuracy when training and testing whether abnormal conditions occur, which provides a fundamental for choosing the optimal machine learning method for optimization in avoiding the occurrence of abnormal conditions.
(3)
A single-objective optimization model to reduce the occurrence probability of abnormal conditions was established.
(4)
By comparing three different optimization algorithms, it can be concluded that different evolution algorithms have different optimization effects.
(5)
In particular, proper parameters in hydraulic fracturing can help to reduce the probability of pressure channeling, casing deformation, and proppant plugging, and increasing the average segment length helps to reduce the probability of casing deformation and proppant plugging.
In addition to the factors collected in this paper, abnormal conditions may also be related to factors such as in-situ stress distribution, well completion, natural fractures, and adjacent well construction. These data are typical multi-source heterogeneous data. Consequently, future research will aim to develop a predictive method for abnormal conditions that incorporates spatiotemporal information. Additionally, the goal is to establish a more accurate and reasonable optimization model for abnormal conditions.

Author Contributions

Conceptualization, S.Y. and L.L.; methodology, S.Y. and J.H.; software, S.Y. and L.Y.; validation, S.Y., J.H. and L.L.; formal analysis, S.Y.; investigation, S.Y.; resources, J.C. and X.W.; data curation, L.L.; writing—original draft preparation, S.Y. and J.H.; writing—review and editing, S.Y.; visualization, L.Y.; supervision, L.L. and X.W.; project administration, S.Y. and X.W.; funding acquisition, S.Y. All authors have read and agreed to the published version of the manuscript.

Funding

This research and the APC was funded by the Science and Technology Project of Sinopec Southwest Oil and Gas Company, grant number KJ-702-2220.

Data Availability Statement

The raw data supporting the conclusions of this article will be made available by the authors on request.

Acknowledgments

All the editors and anonymous reviewers are gratefully acknowledged.

Conflicts of Interest

Authors Su Yang, Lin Liu, Xingwen Wang, Lang Yin and Jianfa Ci were employed by the company Sinopec Southwest Oil and Gas Company. The remaining authors declare that the research was conducted in the absence of any commercial or financial relationships that could be construed as a potential conflict of interest. The Sinopec Southwest Oil and Gas Company had no role in the design of the study; in the collection, analyses, or interpretation of data; in the writing of the manuscript, or in the decision to publish the results.

References

  1. Zhang, H.; Zhang, G.; Wang, G.; Wang, L.; Liu, Y.; Ren, Y.; Zheng, S. Classification and prediction method for ROP based on genetic algorithm optimization random forest model. Sci. Technol. Eng. 2022, 22, 15572–15578. [Google Scholar]
  2. Bao, J.; Yang, C.; Xu, J.; Liu, H.; Wang, G.; Zhang, G.; Zhou, D. A fully coupled and full 3D finite element model for hydraulic fracturing and its verification with physical experiments. J. Tsinghua Univ. 2021, 61, 833–841. [Google Scholar]
  3. Yang, P.; Zhang, S.; Zou, Y.; Lim, J.; Ma, X.; Tian, G.; Wang, J. Fracture propagation, proppant transport and parameter optimization of multi-well pad fracturing treatment. Pet. Explor. Dev. 2023, 50, 1225–1235. [Google Scholar] [CrossRef]
  4. Gong, D.; Chen, J.; Qu, Z.; Guo, T. Effect of radial well guidance on hydraulic fracturing crack propagation mechanism. J. Southwest Pet. Univ. 2018, 40, 122. [Google Scholar]
  5. Wang, J.; Qu, Z.; Guo, T.; Chen, M.; Lü, M. Numerical simulation of post-fracturing flowback considering fracturing fluid imbibition. J. Shenzhen Univ. Sci. Eng. 2023, 40, 56. [Google Scholar]
  6. Fei, W.; Tong, Z.; Jiaxin, X.; Jingjing, G.; Jielin, S.; Shicheng, Z.; Yushi, Z. Fracturing pump-stopping pressure drop model considering proppant migration. Acta Pet. Sin. 2023, 44, 647. [Google Scholar]
  7. Liu, X.; Guo, T.; Qu, Z. Feasibility evaluation model and application of hydraulic fracturing in hydrate reservoir. J. Cent. South Univ. 2022, 53, 1058–1068. [Google Scholar]
  8. Zhang, X.; Wang, X.Z.; Guo, T.K. Experiment on evaluation of temporary plugging agent for in-fracture steering fracturing in Shunbei oilfield. Lithol. Reserv. 2020, 32, 170–176. [Google Scholar]
  9. Guo, T.; Lyu, M.; Chen, M.; Xu, Y.; Weng, D.; Qu, Z.; Liu, X. Proppant transport law in multi-branched fractures induced by volume fracturing. Pet. Explor. Dev. 2023, 50, 955–970. [Google Scholar] [CrossRef]
  10. Zheng, D.; Miska, S.; Ziaja, M.; Zhang, J. Study of anisotropic strength properties of shale. AGH Drill. Oil Gas 2019, 36, 93–112. [Google Scholar] [CrossRef]
  11. Lyu, M.; Qu, Z.; Guo, T.; Wang, X.; Li, J.; Wang, Z. Formation process and influence factors of proppant agglomerates in channel fracturing. J. Xi’an Shiyou Univ. 2021, 36, 63–69. [Google Scholar]
  12. Zhao, Z.; Zhang, Y.; Wang, J.; Qu, Z.; Guo, T.; Lu, M. Experiment on proppant placement for channel fracturing. J. China Univ. Pet. 2019, 43, 104–111. [Google Scholar]
  13. Zheng, D.; Turhan, C.; Wang, N.; Ashok, P.; van Oort, E. Prioritizing Wells for Repurposing or Permanent Abandonment Based on Generalized Well Integrity Risk Analysis. In Proceedings of the IADC/SPE International Drilling Conference and Exhibition, Galveston, TX, USA, 5–7 March 2024. [Google Scholar]
  14. Fan, Y.; Zhou, F.; Jiang, T.; Zhang, S.; Bai, S.; Zhao, X.; Yang, Q.; Yu, W. Research and Application of Environmentally Friendly Variable-viscosity Fracturing Fluid for Shale Gas. Spec. Oil Gas Reserv. 2023, 30, 147–152. [Google Scholar]
  15. Zou, Y.; Shi, S.; Zhang, S.; Li, J.; Wang, F.; Wang, J.; Zhang, X. Hydraulic fracture geometry and proppant distribution in thin interbedded shale oil reservoirs. Pet. Explor. Dev. 2022, 49, 1185–1194. [Google Scholar] [CrossRef]
  16. Zhang, L.; Qu, Z.; Lyu, M.; Guo, T.; Liu, X.; Wang, X. Support effect of different particle proppant combinations on complex fractures. Fault Block Oil Gas Field 2021, 28, 278–283. [Google Scholar]
  17. Jia, B.; Xian, C.; Tsau, J.S.; Zuo, X.; Jia, W. Status and outlook of oil field chemistry-assisted analysis during the energy transition period. Energy Fuels 2022, 36, 12917–12945. [Google Scholar] [CrossRef]
  18. Chen, Y.; Qu, Z.; Ding, Y.; Guo, T.; Bai, Y.; Wang, J. Unified backflow model after multilayer hydraulic fracturing. Fault-Block Oil Gas Field 2020, 27, 484–488. [Google Scholar]
  19. Qi, L.; Fengtao, Q.; Jingbin, H. Prediction model of mechanical ROP during drilling based on BAS-BP. J. Xi’an Pet. Univ. 2021, 36, 89–95. [Google Scholar]
  20. Qu, Z.Q.; Zhang, W.; Guo, T.K.; Sun, J.; Gong, F.C.; Tian, Y.; Li, X.L. Numerical simulation of heat mining performance of hot dry rocks with fracture network based on a local thermal non-equilibrium model. J. China Univ. Pet. 2019, 43, 90–98. [Google Scholar]
  21. Xu, R.; Guo, T.; Qu, Z.; Chen, M.; Qin, J.; Mou, S.; Zhang, Y. Numerical simulation of fractured imbibition in a shale oil reservoir based on the discrete fracture model. Chin. J. Eng. 2022, 44, 451–463. [Google Scholar]
  22. Pan, Y.; Wang, Y.; Che, M.; Liao, R.; Zheng, H. Post-fracturing production prediction and fracturing parameter optimization of horizontal wells based on grey relation projection random forest algorithm. J. Xi’Shiyou Univ. 2021, 36, 71–76. [Google Scholar]
  23. Huang, A.; Xu, R.; Chen, Y.; Guo, M. Research on multi-label user classification of social media based on ML-KNN algorithm. Technol. Forecast. Soc. Change 2023, 188, 122271. [Google Scholar] [CrossRef]
  24. Huang, L.; Song, T.; Jiang, T. Linear regression combined KNN algorithm to identify latent defects for imbalance data of ICs. Microelectron. J. 2023, 131, 105641. [Google Scholar] [CrossRef]
  25. Tong, S.; Mohanty, K.K. Proppant transport study in fractures with intersections. Fuel 2016, 181, 463–477. [Google Scholar] [CrossRef]
  26. Zheng, D.; Ozbayoglu, E.; Miska, S.Z.; Liu, Y.; Li, Y. Cement sheath fatigue failure prediction by ANN-based model. In Proceedings of the Offshore Technology Conference, Houston, TX, USA, 2–5 May 2022. [Google Scholar]
  27. Abbasi, M.A. A comparative Study of Flowback Rate and Pressure Transient Behaviour in Multifractured Horizontal Wells. Master’s Thesis, University of Alberta, Edmonton, AL, Canada, 2013. [Google Scholar]
  28. Wu, Z.; Dong, L.; Cui, C.; Cheng, X.; Wang, Z. A numerical model for fractured horizontal well and production characteristics: Comprehensive consideration of the fracturing fluid injection and flowback. J. Pet. Sci. Eng. 2020, 187, 106765. [Google Scholar] [CrossRef]
  29. Yamina, A.; Hammerquist, C.; Ouenes, A. Anisotropic damage mechanics for asymmetric hydraulic fracture height propagation in a layered unconventional gas reservoir. J. Nat. Gas Sci. Eng. 2019, 67, 1–13. [Google Scholar]
  30. Cui, C.; Wang, Z.; Wu, Z.; Cheng, X.; Ye, Y. Comprehensive proppant settling model in hydraulic fractures of unconventional gas reservoir considering multifactorial influence. Arab. J. Geosci. 2020, 13, 788. [Google Scholar] [CrossRef]
  31. Wang, K.; Zhang, G.; Wang, Y.; Zhang, X.; Li, K.; Guo, W.; Du, F. A numerical investigation of hydraulic fracturing on coal seam permeability based on PFC-COMSOL coupling method. Int. J. Coal Sci. Technol. 2022, 9, 10. [Google Scholar] [CrossRef]
  32. Abbasi, M.A.; Dehghanpour, H.; Hawkes, R.V. Flowback analysis for fracture characterization. In Proceedings of the SPE Canadian Unconventional Resources Conference, Calgary, AB, Canada, 30 October–1 November 2012. [Google Scholar]
  33. Alotaibi, M.A.; Miskimins, J.L. Slickwater proppant transport in hydraulic fractures: New experimental findings and scalable correlation. SPE Prod. Oper. 2018, 33, 164–178. [Google Scholar] [CrossRef]
  34. Al Tammar, M.J.; Agrawal, S.; Sharma, M.M. Effect of geological layer properties on hydraulic-fracture initiation and propagation: An experimental study. SPE J. 2019, 24, 757–794. [Google Scholar] [CrossRef]
  35. Hu, X.; Wu, K.; Song, X.; Yu, W.; Zuo, L.; Li, G.; Shen, Z. Development of a new mathematical model to quantitatively evaluate equilibrium height of proppant bed in hydraulic fractures for slickwater treatment. SPE J. 2018, 23, 2158–2174. [Google Scholar] [CrossRef]
  36. Veza, I.; Spraggon, M.; Fattah, I.R.; Idris, M. Response surface methodology (RSM) for optimizing engine performance and emissions fueled with biofuel: Review of RSM for sustainability energy transition. Results Eng. 2023, 18, 101213. [Google Scholar] [CrossRef]
  37. Nakkeeran, G.; Krishnaraj, L. Prediction of cement mortar strength by replacement of hydrated lime using RSM and ANN. Asian J. Civ. Eng. 2023, 24, 1401–1410. [Google Scholar] [CrossRef]
  38. Khatri, K.A.; Shah, K.B.; Logeshwaran, J.; Shrestha, A. Genetic algorithm based techno-economic optimization of an isolated hybrid energy system. CRF 2023, 8, 1447–1450. [Google Scholar]
  39. Du, W.; Ma, J.; Yin, W. Orderly charging strategy of electric vehicle based on improved PSO algorithm. Energy 2023, 271, 127088. [Google Scholar] [CrossRef]
  40. Song, Y.; Zhao, G.; Zhang, B.; Chen, H.; Deng, W.; Deng, W. An enhanced distributed differential evolution algorithm for portfolio optimization problems. Eng. Appl. Artif. Intell. 2023, 121, 106004. [Google Scholar] [CrossRef]
Figure 1. Flow chart of the proposed approach.
Figure 1. Flow chart of the proposed approach.
Processes 12 00918 g001
Figure 2. Data preprocessing.
Figure 2. Data preprocessing.
Processes 12 00918 g002
Figure 3. The correlation value between factors and the three abnormal conditions based on the rank correlation analysis. In (ac), A i ( i = 1,2 , ) represents different main control factors. For example, A 1 represents the actual total number of temporary plugging sections, and A 2 denotes the average cluster spacing. For more details, please refer to Table 1.
Figure 3. The correlation value between factors and the three abnormal conditions based on the rank correlation analysis. In (ac), A i ( i = 1,2 , ) represents different main control factors. For example, A 1 represents the actual total number of temporary plugging sections, and A 2 denotes the average cluster spacing. For more details, please refer to Table 1.
Processes 12 00918 g003
Figure 4. The correlation value between factors and the three abnormal conditions based on mutual information (ac).
Figure 4. The correlation value between factors and the three abnormal conditions based on mutual information (ac).
Processes 12 00918 g004
Figure 5. The correlation value between factors and the three abnormal conditions based on the embedded method (ac).
Figure 5. The correlation value between factors and the three abnormal conditions based on the embedded method (ac).
Processes 12 00918 g005
Figure 6. A flow chart of subsequent results using the results of the confusion matrix to determine whether the selected control factors are reasonable.
Figure 6. A flow chart of subsequent results using the results of the confusion matrix to determine whether the selected control factors are reasonable.
Processes 12 00918 g006
Figure 7. Confusion matrix based on different conditions.
Figure 7. Confusion matrix based on different conditions.
Processes 12 00918 g007
Figure 8. Flow chart of a genetic optimization algorithm.
Figure 8. Flow chart of a genetic optimization algorithm.
Processes 12 00918 g008
Figure 9. Flow chart of a differential evolution algorithm.
Figure 9. Flow chart of a differential evolution algorithm.
Processes 12 00918 g009
Figure 10. Comparison of the probability before and after optimization.
Figure 10. Comparison of the probability before and after optimization.
Processes 12 00918 g010
Table 1. Parameters and the corresponding symbols.
Table 1. Parameters and the corresponding symbols.
Parameter NameSymbols
Actual total number of temporary plugging sections A 1
Average cluster spacing (m) A 2
Average pump stop pressure gradient (%) A 3
Average segment length (m) A 4
Comprehensive sand ratio (%) A 5
Construction displacement (m3) A 6
Flow back ratio (%) A 7
Normal temporary blocking pitch proportion range (%) A 8
Overall proportion of temporary plugging section (%) A 9
Normal temporary plugging ratio of temporary plugging section (%) A 10
Seam temporary plugging in place average pressure rise A 11
Seam temporary plugging in place pressure range A 12
The duration of the well is long (h) A 13
TOC (%) A 14
Total cumulative gas production (m3) A 15
Total fracturing fluid (m3) A 16
Young’s modulus (GPa) A 17
Table 2. The sorted significance of factors for each abnormal condition based on the rank correlation analysis.
Table 2. The sorted significance of factors for each abnormal condition based on the rank correlation analysis.
Abnormal ConditionsSorted Significance of Factors
pressure channeling A 16 > A 6 > A 14 > A 17 > A 5 > A 15 > A 11 > A 12 >
A 4 > A 8 > A 2 > A 9 > A 7 > A 1 > A 10 > A 13 > A 3
casing deformation A 10 > A 9 > A 6 > A 3 > A 12 > A 11 > A 16 > A 1 >
A 14 > A 7 > A 5 > A 2 > A 13 > A 17 > A 15 > A 8 > A 4
proppant plugging A 1 > A 16 > A 13 > A 14 > A 2 > A 5 > A 17 > A 8 >
A 15 > A 7 > A 6 > A 11 > A 12 > A 3 > A 4 > A 9 > A 10
Table 3. The sorted significance of factors for each abnormal condition based on mutual information.
Table 3. The sorted significance of factors for each abnormal condition based on mutual information.
Abnormal ConditionsSorted Significance of Factors
pressure channeling A 16 > A 13 > A 1 > A 3 > A 9 > A 4 > A 5 > A 8 >
A 12 > A 14 > A 10 > A 7 > A 2 > A 17 > A 15 > A 15 > A 11
casing deformation A 10 > A 2 > A 13 > A 12 > A 16 > A 4 > A 9 > A 3 >
A 7 > A 8 > A 17 > A 14 > A 1 > A 15 > A 11 > A 5 > A 6
proppant plugging A 16 > A 6 > A 5 > A 4 > A 11 > A 15 > A 1 > A 12 >
A 14 > A 17 > A 13 > A 10 > A 9 > A 8 > A 7 > A 3 > A 2
Table 4. The sorted significance of factors for each abnormal condition based on the embedded method.
Table 4. The sorted significance of factors for each abnormal condition based on the embedded method.
Abnormal ConditionsSorted Significance of Factors
pressure channeling A 7 > A 6 > A 3 > A 8 > A 13 > A 1 > A 2 > A 16 >
A 9 > A 15 > A 10 > A 14 > A 4 > A 17 > A 5 > A 12 > A 11
casing deformation A 10 > A 9 > A 3 > A 1 > A 13 > A 16 > A 12 > A 11 >
A 2 > A 5 > A 7 > A 6 > A 4 > A 8 > A 15 > A 17 > A 14
proppant plugging A 16 > A 6 > A 3 > A 5 > A 8 > A 11 > A 1 > A 12 >
A 15 > A 17 > A 4 > A 14 > A 13 > A 7 > A 10 > A 2 > A 9
Table 5. The sorted significance of factors for each abnormal condition based on subjective and objective analysis.
Table 5. The sorted significance of factors for each abnormal condition based on subjective and objective analysis.
Abnormal ConditionsSorted Significance of Factors
pressure channeling A 6 > A 16 > A 3 > A 13 > A 7 > A 1 > A 8 > A 2 >
A 14 > A 9 > A 4 > A 17 > A 10 > A 17 > A 5 > A 12 > A 11
casing deformation A 16 > A 3 > A 2 > A 12 > A 4 > A 6 > A 7 > A 8 >
A 10 > A 9 > A 14 > A 13 > A 1 > A 15 > A 11 > A 5 > A 17
proppant plugging A 16 > A 6 > A 4 > A 14 > A 3 > A 1 > A 12 > A 5 >
A 15 > A 17 > A 7 > A 10 > A 11 > A 9 > A 8 > A 13 > A 2
Table 6. Controlling factors and output variables.
Table 6. Controlling factors and output variables.
Input ParameterOutput Variable
A 2 , A 3 , A 4 , A 6 , A 7 , A 14 , A 16 Whether pressure channeling occurs
Whether casing deformation occurs
Whether proppant plugging occurs
Table 7. Fitting results of machine learning model for abnormal working condition prediction.
Table 7. Fitting results of machine learning model for abnormal working condition prediction.
AlgorithmCasing DeformationPressure ChannelingProppant Plugging
AOTSAOVSAOTSAOVSAOTSAOVS
SVM0.710.830.920.880.950.94
Decision tree1.000.611.000.881.000.88
Random forest1.000.721.000.941.000.94
Extra trees1.000.771.000.881.000.94
Extra trees forest1.000.721.000.831.000.88
Gradient Boosting1.000.661.000.881.000.83
Ada Boost1.000.831.000.941.000.88
Bagging0.950.660.980.941.000.88
Gradient Boosting Trees1.000.671.000.871.000.85
XG Boost1.000.731.000.841.000.83
Light GBM1.000.761.000.781.000.85
Cat Boost1.000.741.000.921.000.83
CART0.980.760.980.931.000.82
Note: the accuracy of the training set and the verification set for each algorithm are denoted by AOTS and AOVS, respectively.
Table 8. Description of parameters in the PSO algorithm expression.
Table 8. Description of parameters in the PSO algorithm expression.
ParameterMeaning
k Iterations
ω Inertia weight
c 1 Individual learning factor
c 2 Group learning factor
r 1 ,   r 1 Random numbers in [0, 1] increase the randomness of the search
x k In the k iteration, the position of the particle
v k In the k iteration, the displacement of the particle
P p b s e t k The optimal location to which individual particles arrive
P g b s e t k   The optimal location for the particle population to reach
Table 9. The predictive probability of abnormal conditions under machine learning.
Table 9. The predictive probability of abnormal conditions under machine learning.
Extra TreesDecision TreeRandom Forest
WellWell 1Well 2Well 3Well 1Well 2Well 3Well 1Well 2Well 3
Abnormal conditions[1, 0, 0][0, 1, 0][0, 0, 1][1, 0, 0][0, 1, 0][0, 0, 1][1, 0, 0][0, 1, 0][0, 0, 1]
Occurring Probability0.860.990.740.980.990.960.860.980.72
Logistic RegressionAda BoostBagging
WellWell 1Well 2Well 3Well 1Well 2Well 3Well 1Well 2Well 3
Abnormal conditions[1, 0, 0][0, 1, 0][0, 0, 1][1, 0, 0][0, 1, 0][0, 0, 1][1, 0, 0][0, 1, 0][0, 0, 1]
Occurring Probability0.580.580.580.680.820.890.980.980.83
Note: [1, 0, 0], [0, 1, 0], and [0, 0, 1] denote the occurrence of pressure channeling, casing deformation, and proppant plugging, respectively.
Table 10. Comparison of the results before and after optimization.
Table 10. Comparison of the results before and after optimization.
Pressure Channeling before and after Optimization in Well 1.
Pressure Channeling A 2 A 4 A 5 A 6 A 7 A 14 A 16 Probability
Original input/output9.0176.193.9512.0535.915.0743,8690.86
Optimized by GO8.6466.077.1510.9046.346.8527,1480.27
Optimized by PSO23.1457.687.5513.5547.626.7620,0000.30
Optimized by DE8.6466.077.1310.9046.736.6927,1480.27
Casing deformationbefore and after optimization in well 2.
Casing deformation A 2 A 4 A 5 A 6 A 7 A 14 A 16 Probability
Original input/output9.5172.13.7812.0032.033.8345,8380.98
Optimized by GO10.1876.794.0911.3629.125.3146,8490.35
Optimized by PSO10.0993.094.399.7819.235.4233,3820.36
Optimized by DE10.1876.793.8711.3628.855.5746,8490.34
Proppant pluggingbefore and after optimization in well 3.
Proppant plugging A 2 A 4 A 5 A 6 A 7 A 14 A 16 Probability
Original input/output8.9174.357.1813.5023.113.4638,5540.72
Optimized by GOA10.6893.206.3812.6922.313.2432,4000.29
Optimized by PSOA9.90100.07.5614.0621.953.8733,1250.28
Optimized by DEA10.6893.206.2912.6922.622.8932,4000.29
Note: The GO, PSO algorithm, and DE are denoted by bold GO, PSO, and DE, respectively. A 2 ,   A 4 ,   A 5 ,     A 6 ,   A 7 ,   A 14 ,   and   A 16 denote the average cluster spacing, average segment length, comprehensive sand ratio, construction displacement, flow back ratio, TOC, and total fracturing fluid parameter, respectively.
Disclaimer/Publisher’s Note: The statements, opinions and data contained in all publications are solely those of the individual author(s) and contributor(s) and not of MDPI and/or the editor(s). MDPI and/or the editor(s) disclaim responsibility for any injury to people or property resulting from any ideas, methods, instructions or products referred to in the content.

Share and Cite

MDPI and ACS Style

Yang, S.; Han, J.; Liu, L.; Wang, X.; Yin, L.; Ci, J. Optimization of Abnormal Hydraulic Fracturing Conditions of Unconventional Natural Gas Reservoirs Based on a Surrogate Model. Processes 2024, 12, 918. https://doi.org/10.3390/pr12050918

AMA Style

Yang S, Han J, Liu L, Wang X, Yin L, Ci J. Optimization of Abnormal Hydraulic Fracturing Conditions of Unconventional Natural Gas Reservoirs Based on a Surrogate Model. Processes. 2024; 12(5):918. https://doi.org/10.3390/pr12050918

Chicago/Turabian Style

Yang, Su, Jinxuan Han, Lin Liu, Xingwen Wang, Lang Yin, and Jianfa Ci. 2024. "Optimization of Abnormal Hydraulic Fracturing Conditions of Unconventional Natural Gas Reservoirs Based on a Surrogate Model" Processes 12, no. 5: 918. https://doi.org/10.3390/pr12050918

APA Style

Yang, S., Han, J., Liu, L., Wang, X., Yin, L., & Ci, J. (2024). Optimization of Abnormal Hydraulic Fracturing Conditions of Unconventional Natural Gas Reservoirs Based on a Surrogate Model. Processes, 12(5), 918. https://doi.org/10.3390/pr12050918

Note that from the first issue of 2016, this journal uses article numbers instead of page numbers. See further details here.

Article Metrics

Back to TopTop