Chaos-Enhanced Archimede Algorithm for Global Optimization of Real-World Engineering Problems and Signal Feature Extraction
Abstract
1. Introduction
- (a)
- With the aim of achieving an optimal balance between exploitation and exploration for the Archimedean optimization (AO) algorithm, we introduce a new Archimedean optimization algorithm enhanced by chaotic maps (CAO).
- (b)
- To assess the effectiveness of the CAO method, we conducted extensive experiments using a set of twenty-three well-known numerical reference functions. In addition, the method was successfully applied to three real-world engineering problems, confirming its relevance in real-world contexts.
- (c)
- As an innovative application, CAO is used to optimize the selection of Meixner polynomial parameters, contributing to optimal reconstruction of medical signals and images. This application demonstrates the versatility of the CAO method for solving a variety of problems, from numerical optimization to medical image reconstruction.
2. Problem Formulation
- Objective function
- Decision variables
- Bounds for each coordinatewhere and are the specified lower and upper bounds for each coordinate , and n is the number of variables.
3. The Standard Archimedes Optimization Algorithm
4. Chaotic Maps
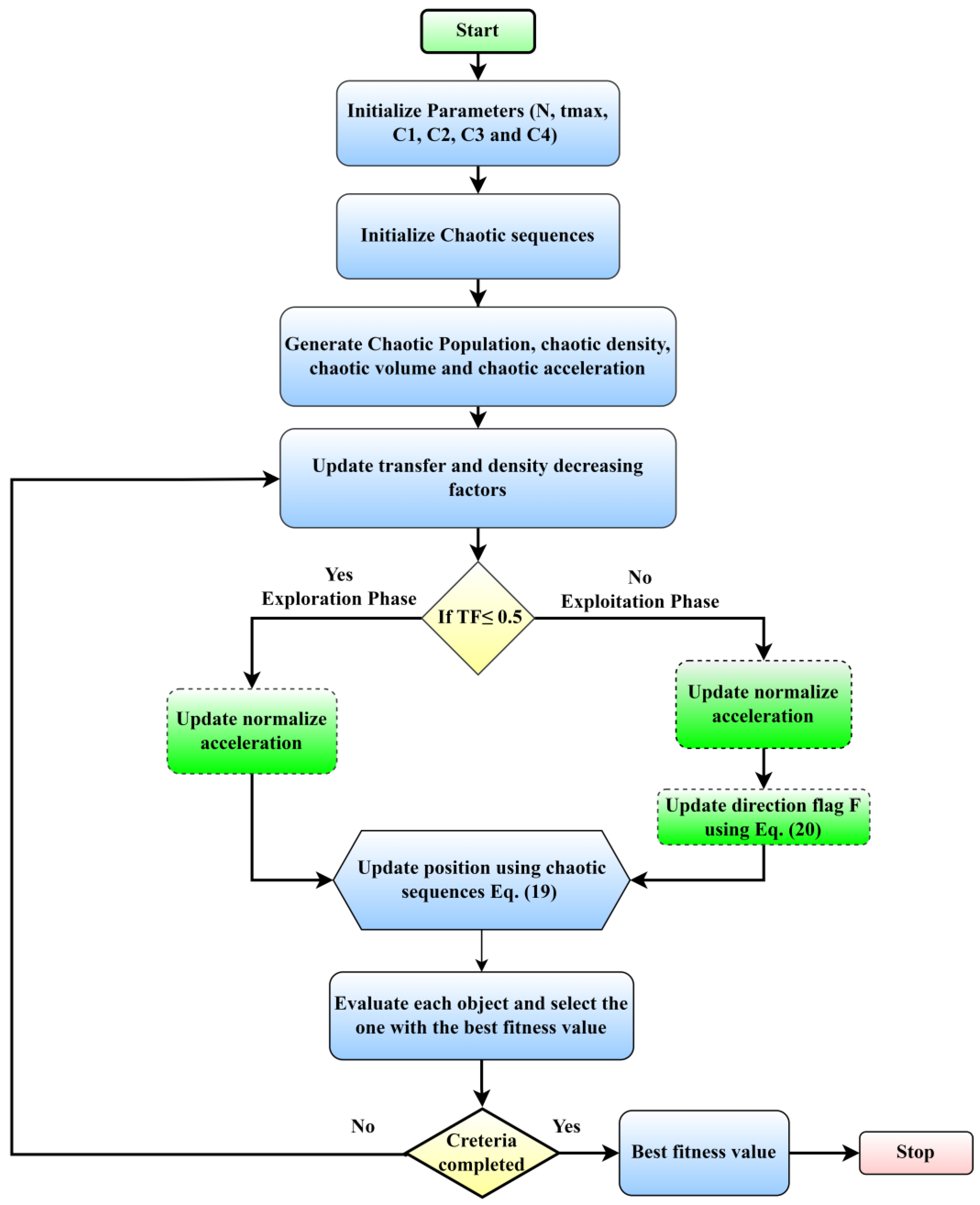
5. Proposed Chaotic-Archimede Optimization Algorithm (CAO)
| Algorithm 1. pseudo code of CAO |
| 1 Initialization (N, tmax, C1, C2, C3 and C4). 2 Initialize chaotic value . 3 for i = 1:n 4 for j = 1: n 5 ; 6 ; 7 ; 8 ; 9 ; 10 end 11 end 12 Evaluate the initial population and select the one with the best fitness value. 13 t (iteration counter) = 1 14 While t < tmax do 15 for each object i do 16 for j = 1: n 17 //Update density and volume of each object. 18 ; 19 ; 20 end 21 //Update transfer and density decreasing factors TF and . 22 ; ; 23 if TF ≤ 0.5 then ---//Exploration phase 24 //Update acceleration and normalize acceleration. 25 ; 26 for i = 1:n 27 ; 28 ; 29 end 30 else ---//Exploitation phase 31 //Update acceleration and normalize acceleration. 32 ; 33 for i = 1:n 34 ; 35 ; 36 ; 37 end 38 end 39 end while 40 Evaluate each object and select the one with the best fitness value. 41 t = t + 1 42 Return |
- (a)
- Utilization of chaotic maps in initializing the population
- (b)
- Chaotic maps applied to update density and volume
- (c)
- Chaotic maps applied to update position
6. Simulation Results
6.1. Reference Function Validation
- (a)
- Extensibility test
- (1)
- In statistics, the standard deviation is a fundamental measure used to quantify the amplitude of variation and dispersion within a data set. A standard deviation close to zero indicates that optimal solutions tend to be very close to the mean, reflecting a high concentration of results. On the other hand, a high standard deviation reflects a greater dispersion of optimal solutions over a wide range of values, suggesting greater variability. Table 3, Table 4, Table 5, Table 6, Table 7, Table 8, Table 9, Table 10 and Table 11 show the mean error and standard deviation of solutions obtained from experiments with the ten CAO optimization algorithms and the standard AO for dimensions of 20, 30, and 50, respectively. Analysis of these results reveals that CAO optimization algorithms outperform AO in all functions (F1-F23), regardless of the number of dimensions. Moreover, these CAO algorithms systematically display a clear superiority in the higher dimensions, underlining their ability to handle complex problems. Notably, the CAO10 algorithm stands out as offering exceptional accuracy compared to other CAO variants, reinforcing its status as the preferred choice for optimizing varied, multidimensional problems. These results demonstrate that integrating chaotic maps into CAO optimization algorithms can significantly improve their efficiency, paving the way for more accurate solutions and greater convergence in complex optimization contexts.
- (2)
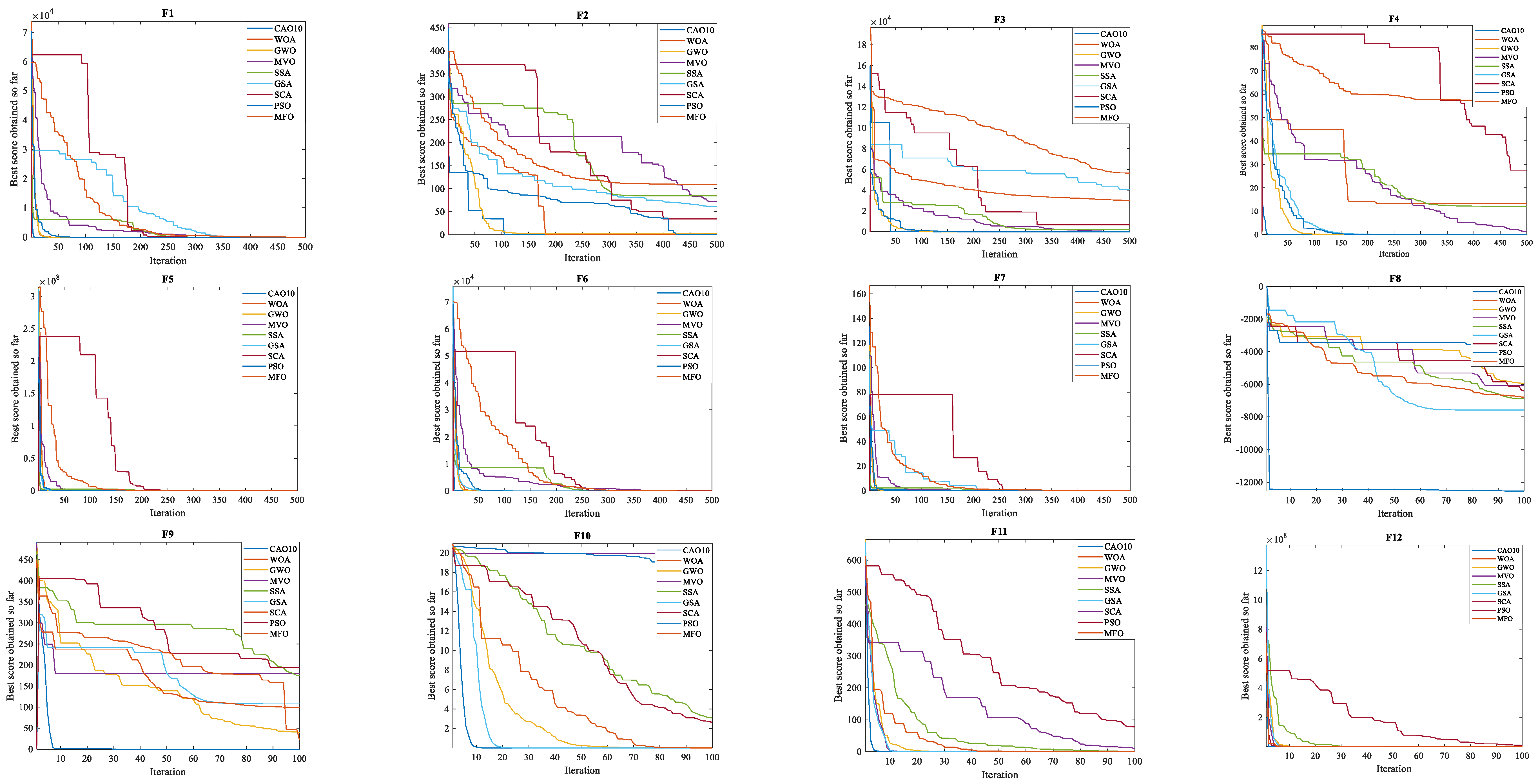
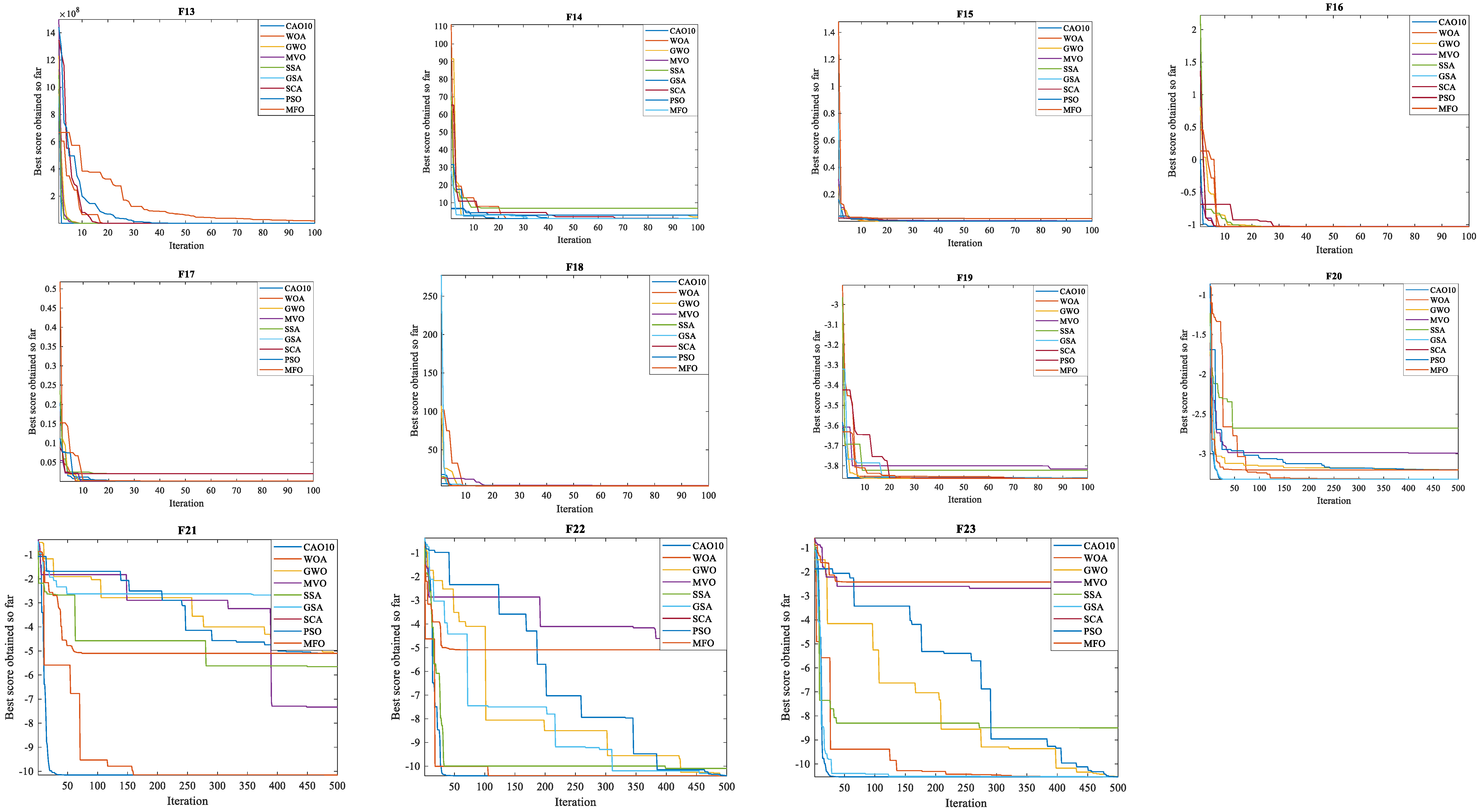
- The convergence test represents an essential criterion for assessing the performance of algorithms in achieving the global optimum. Figure 4, Figure 5 and Figure 6 illustrate the convergence curves of test functions using CAO optimization algorithms and standard AO for dimensions of 20, 30, and 50, respectively. As these figures show, all CAO algorithms demonstrate a remarkable ability to find optimal solutions to reference functions in all functions (F1–F23). These algorithms demonstrate reliability and stability, standing out for their ability to explore search spaces more thoroughly than the standard AO algorithm. Moreover, they converge on optimal solutions considerably faster than the standard algorithm. These observations show that the use of chaotic maps in optimization significantly improves algorithm performance, contributing to greater efficiency and a significant reduction in the time needed to reach optimal solutions.
- (3)
- In ranking-based analysis, algorithms are evaluated and ranked according to their average performance. For this purpose, a standard ranking system is used to establish the competition between algorithms. Figure 7 show the ranking of algorithms according to their performance in 20, 30, and 50 dimensions. In this ranking system, the ranking value 1 indicates the best performance, while the ranking value 11 reflects the least favorable performance. Clearly, the ten chaotic maps outperform the original AO algorithm. In addition, the CAO10 algorithm stands out by achieving significantly higher rankings than the other CAO variants.
- (b)
- Comparison test with other optimization algorithms
6.2. Comparative Study on Two Real-World Applications
- (a)
- The welded beam design problem (WBDP)
- (b)
- The problem of tension/compression springs (TCSP)
- (c)
- Pressure vessel design problem (PVDP)
6.3. Reconstruction of 2D and 3D Signals and Images Using Meixner Moments and the Chaos-Archimède Algorithm (CAO)
- (a)
- Optimal bio signal reconstruction using MMs and the CAO algorithm
- (b)
- Optimal reconstruction of 2D medical images using CAO-optimized MMs
- (c)
- Optimal reconstruction of 3D images by MMs and the CAO algorithm
7. Conclusions
Author Contributions
Funding
Data Availability Statement
Conflicts of Interest
References
- Ayyarao, T.S.L.V.; Ramakrishna, N.S.S.; Elavarasan, R.M.; Polumahanthi, N.; Rambabu, M.; Saini, G.; Khan, B.; Alatas, B. War Strategy Optimization Algorithm: A New Effective Metaheuristic Algorithm for Global Optimization. IEEE Access 2022, 10, 25073–25105. [Google Scholar] [CrossRef]
- Abdollahzadeh, B.; Gharehchopogh, F.S.; Khodadadi, N.; Mirjalili, S. Mountain Gazelle Optimizer: A new Nature-inspired Metaheuristic Algorithm for Global Optimization Problems. Adv. Eng. Softw. 2022, 174, 103282. [Google Scholar] [CrossRef]
- Hajizadeh, Y.; Christie, M.; Demyanov, V. Ant colony optimization for history matching and uncertainty quantification of reservoir models. J. Pet. Sci. Eng. 2011, 77, 78–92. [Google Scholar] [CrossRef]
- Premkumar, M.; Jangir, P.; Kumar, B.S.; Sowmya, R.; Alhelou, H.H.; Abualigah, L.; Yildiz, A.R.; Mirjalili, S. A New Arithmetic Optimization Algorithm for Solving Real-World Multiobjective CEC-2021 Constrained Optimization Problems: Diversity Analysis and Validations. IEEE Access 2021, 9, 84263–84295. [Google Scholar] [CrossRef]
- Azizi, M.; Talatahari, S.; Gandomi, A.H. Fire Hawk Optimizer: A novel metaheuristic algorithm. Artif. Intell. Rev. 2023, 56, 287–363. [Google Scholar] [CrossRef]
- Bencherqui, A.; Karmouni, H.; Daoui, A.; Alfidi, M.; Qjidaa, H.; Sayyouri, M. Optimization of Jacobi Moments Parameters using Artificial Bee Colony Algorithm for 3D Image Analysis. In Proceedings of the 2020 Fourth International Conference on Intelligent Computing in Data Sciences (ICDS), Fez, Morocco, 21–23 October 2020; pp. 1–7. [Google Scholar]
- Mareli, M.; Twala, B. An adaptive Cuckoo search algorithm for optimisation. Appl. Comput. Inform. 2018, 14, 107–115. [Google Scholar] [CrossRef]
- Alia, O.M.; Mandava, R. The variants of the harmony search algorithm: An overview. Artif. Intell. Rev. 2011, 36, 49–68. [Google Scholar] [CrossRef]
- Alsalibi, B.; Abualigah, L.; Khader, A.T. A novel bat algorithm with dynamic membrane structure for optimization problems. Appl. Intell. 2021, 51, 1992–2017. [Google Scholar] [CrossRef]
- Majak, J.; Pohlak, M.; Eerme, M.; Velsker, T. Design of car frontal protection system using neural network and genetic algorithm. Mechanika 2012, 18, 453–460. [Google Scholar] [CrossRef]
- Kers, J.; Majak, J.; Goljandin, D.; Gregor, A.; Malmstein, M.; Vilsaar, K. Extremes of apparent and tap densities of recovered GFRP filler materials. Compos. Struct. 2010, 92, 2097–2101. [Google Scholar] [CrossRef]
- Kers, J.; Majak, J. Modelling a new composite from a recycled GFRP. Mech. Compos. Mater. 2008, 44, 623–632. [Google Scholar] [CrossRef]
- Abdelhamid, A.A.; Towfek, S.K.; Khodadadi, N.; Alhussan, A.A.; Khafaga, D.S.; Eid, M.M.; Ibrahim, A. Waterwheel Plant Algorithm: A Novel Metaheuristic Optimization Method. Processes 2023, 11, 1502. [Google Scholar] [CrossRef]
- Agushaka, J.O.; Ezugwu, A.E. Initialisation Approaches for Population-Based Metaheuristic Algorithms: A Comprehensive Review. Appl. Sci. 2022, 12, 896. [Google Scholar] [CrossRef]
- Louzazni, M.; Khouya, A.; Amechnoue, K.; Gandelli, A.; Mussetta, M.; Crăciunescu, A. Metaheuristic Algorithm for Photovoltaic Parameters: Comparative Study and Prediction with a Firefly Algorithm. Appl. Sci. 2018, 8, 339. [Google Scholar] [CrossRef]
- Rahman, A.; Sokkalingam, R.; Othman, M.; Biswas, K.; Abdullah, L.; Kadir, E.A. Nature-Inspired Metaheuristic Techniques for Combinatorial Optimization Problems: Overview and Recent Advances. Mathematics 2021, 9, 2633. [Google Scholar] [CrossRef]
- Kisi, O. Machine Learning with Metaheuristic Algorithms for Sustainable Water Resources Management. Sustainability 2021, 13, 8596. [Google Scholar] [CrossRef]
- Ikotun, A.M.; Almutari, M.S.; Ezugwu, A.E. K-Means-Based Nature-Inspired Metaheuristic Algorithms for Automatic Data Clustering Problems: Recent Advances and Future Directions. Appl. Sci. 2021, 11, 11246. [Google Scholar] [CrossRef]
- Hashim, F.A.; Hussain, K.; Houssein, E.H.; Mabrouk, M.S.; Al-Atabany, W. Archimedes optimization algorithm: A new metaheuristic algorithm for solving optimization problems. Appl. Intell. 2020, 51, 1531–1551. [Google Scholar] [CrossRef]
- Qayyum, A.; Ahmad, J.; Boulila, W.; Rubaiee, S.; Arshad; Masood, F.; Khan, F.; Buchanan, W.J. Chaos-Based Confusion and Diffusion of Image Pixels Using Dynamic Substitution. IEEE Access 2020, 8, 140876–140895. [Google Scholar] [CrossRef]
- Hu, T. Discrete Chaos in Fractional Henon Map. Appl. Math. 2014, 5, 2243–2248. [Google Scholar] [CrossRef]
- Setoudeh, F.; Dezhdar, M.M.; Najafi, M. Nonlinear analysis and chaos synchronization of a memristive-based chaotic system using adaptive control technique in noisy environments. Chaos Solitons Fractals 2022, 164, 112710. [Google Scholar] [CrossRef]
- Thounaojam, U.S. Stochastic chaos in chemical Lorenz system: Interplay of intrinsic noise and nonlinearity. Chaos Solitons Fractals 2022, 165, 112763. [Google Scholar] [CrossRef]
- Chuang, L.-Y.; Hsiao, C.-J.; Yang, C.-H. Chaotic particle swarm optimization for data clustering. Expert Syst. Appl. 2011, 38, 14555–14563. [Google Scholar] [CrossRef]
- Tahir, M.; Tubaishat, A.; Al-Obeidat, F.; Shah, B.; Halim, Z.; Waqas, M. A novel binary chaotic genetic algorithm for feature selection and its utility in affective computing and healthcare. Neural Comput. Appl. 2020, 34, 11453–11474. [Google Scholar] [CrossRef]
- Yang, L.; Li, K.; Zhang, W.; Ke, Z.; Xiao, K.; Du, Z. An improved chaotic ACO clustering algorithm. In Proceedings of the 2018 IEEE 20th International Conference on High Performance Computing and Communications; IEEE 16th International Conference on Smart City; IEEE 4th International Conference on Data Science and Systems (HPCC/SmartCity/DSS), Exeter, UK, 28–30 June 2018; pp. 1642–1649. [Google Scholar]
- Masdari, M.; Barshande, S.; Ozdemir, S. CDABC: Chaotic discrete artificial bee colony algorithm for multi-level clustering in large-scale WSNs. J. Supercomput. 2019, 75, 7174–7208. [Google Scholar] [CrossRef]
- Kharrich, M.; Selim, A.; Kamel, S.; Kim, J. An effective design of hybrid renewable energy system using an improved Archimedes Optimization Algorithm: A case study of Farafra, Egypt. Energy Convers. Manag. 2023, 283, 116907. [Google Scholar] [CrossRef]
- Akdag, O. A Improved Archimedes Optimization Algorithm for multi/single-objective Optimal Power Flow. Electr. Power Syst. Res. 2022, 206, 107796. [Google Scholar] [CrossRef]
- Nassef, A.M.; Abdelkareem, M.A.; Maghrabie, H.M.; Baroutaji, A. Metaheuristic-Based Algorithms for Optimizing Fractional-Order Controllers—A Recent, Systematic, and Comprehensive Review. Fractal Fract. 2023, 7, 553. [Google Scholar] [CrossRef]
- Chu, H.; Yi, J.; Yang, F. Chaos Particle Swarm Optimization Enhancement Algorithm for UAV Safe Path Planning. Appl. Sci. 2022, 12, 8977. [Google Scholar] [CrossRef]
- Valencia-Ponce, M.A.; González-Zapata, A.M.; de la Fraga, L.G.; Sanchez-Lopez, C.; Tlelo-Cuautle, E. Integrated Circuit Design of Fractional-Order Chaotic Systems Optimized by Metaheuristics. Electronics 2023, 12, 413. [Google Scholar] [CrossRef]
- Adeyemi, V.-A.; Tlelo-Cuautle, E.; Perez-Pinal, F.-J.; Nuñez-Perez, J.-C. Optimizing the Maximum Lyapunov Exponent of Fractional Order Chaotic Spherical System by Evolutionary Algorithms. Fractal Fract. 2022, 6, 448. [Google Scholar] [CrossRef]
- Wang, S.; Rao, H.; Wen, C.; Jia, H.; Wu, D.; Liu, Q.; Abualigah, L. Improved Remora Optimization Algorithm with Mutualistic Strategy for Solving Constrained Engineering Optimization Problems. Processes 2022, 10, 2606. [Google Scholar] [CrossRef]
- Wang, W.; Tian, J.; Wu, D. An Improved Crystal Structure Algorithm for Engineering Optimization Problems. Electronics 2022, 11, 4109. [Google Scholar] [CrossRef]
- Mirjalili, S.; Lewis, A. The Whale Optimization Algorithm. Adv. Eng. Softw. 2016, 95, 51–67. [Google Scholar] [CrossRef]
- Li, Y.; Lin, X.; Liu, J. An Improved Gray Wolf Optimization Algorithm to Solve Engineering Problems. Sustainability 2021, 13, 3208. [Google Scholar] [CrossRef]
- Mirjalili, S.; Gandomi, A.H.; Mirjalili, S.Z.; Saremi, S.; Faris, H.; Mirjalili, S.M. Salp Swarm Algorithm: A bio-inspired optimizer for engineering design problems. Adv. Eng. Softw. 2017, 114, 163–191. [Google Scholar] [CrossRef]
- Fu, Y.; Zhou, M.; Guo, X.; Qi, L.; Sedraoui, K. Multiverse Optimization Algorithm for Stochastic Biobjective Disassembly Sequence Planning Subject to Operation Failures. IEEE Trans. Syst. Man Cybern. Syst. 2022, 52, 1041–1051. [Google Scholar] [CrossRef]
- Duman, S.; Güvenç, U.; Sönmez, Y.; Yörükeren, N. Optimal power flow using gravitational search algorithm. Energy Convers. Manag. 2012, 59, 86–95. [Google Scholar] [CrossRef]
- Sindhu, R.; Ngadiran, R.; Yacob, Y.M.; Zahri, N.A.H.; Hariharan, M. Sine–cosine algorithm for feature selection with elitism strategy and new updating mechanism. Neural Comput. Appl. 2017, 28, 2947–2958. [Google Scholar] [CrossRef]
- Cui, Y.; Meng, X.; Qiao, J. A multi-objective particle swarm optimization algorithm based on two-archive mechanism. Appl. Soft Comput. 2022, 119, 108532. [Google Scholar] [CrossRef]
- Li, Y.; Zhu, X.; Liu, J. An Improved Moth-Flame Optimization Algorithm for Engineering Problems. Symmetry 2020, 12, 1234. [Google Scholar] [CrossRef]
- Bencherqui, A.; Daoui, A.; Karmouni, H.; Qjidaa, H.; Alfidi, M.; Sayyouri, M. Optimal reconstruction and compression of signals and images by Hahn moments and artificial bee Colony (ABC) algorithm. Multimed. Tools Appl. 2022, 81, 29753–29783. [Google Scholar] [CrossRef]
- Tahiri, M.A.; Bencherqui, A.; Karmouni, H.; Jamil, M.O.; Sayyouri, M.; Qjidaa, H. Optimal 3D object reconstruction and classification by separable moments via the Firefly algorithm. In Proceedings of the 2022 International Conference on Intelligent Systems and Computer Vision (ISCV), Fez, Morocco, 18–20 May 2022; pp. 1–8. [Google Scholar] [CrossRef]
- Tahiri, M.A.; Karmouni, H.; Azzayani, A.; Sayyouri, M.; Qjidaa, H. Fast 3D Image Reconstruction by Separable Moments based on Hahn and Krawtchouk Polynomials. In Proceedings of the 2020 Fourth International Conference on Intelligent Computing in Data Sciences (ICDS), Fez, Morocco, 21–23 October 2020. [Google Scholar]
- Tahiri, M.A.; Karmouni, H.; Bencherqui, A.; Daoui, A.; Sayyouri, M.; Qjidaa, H.; Hosny, K.M. New color image encryption using hybrid optimization algorithm and Krawtchouk fractional transformations. Vis. Comput. 2022, 39, 6395–6420. [Google Scholar] [CrossRef]
- Rabab, O.; Tahiri, M.A.; Bencherqui, A.; Amakdouf, H.; Jamil, M.O.; Qjidaa, H. Efficient Localization and Reconstruction Of 3D Objects Using The New Hybrid Squire Moment. In Proceedings of the 2022 International Conference on Intelligent Systems and Computer Vision (ISCV), Fez, Morocco, 18–20 May 2022; pp. 1–8. [Google Scholar] [CrossRef]
- Tahiri, M.A.; Karmouni, H.; Sayyouri, M.; Qjidaa, H. 2D and 3D image localization, compression and reconstruction using new hybrid moments. Multidimens. Syst. Signal Process. 2022, 33, 769–806. [Google Scholar] [CrossRef]
- Moody, G.B.; Mark, R.G. The impact of the MIT-BIH Arrhythmia Database. IEEE Eng. Med. Biol. Mag. 2001, 20, 45–50. [Google Scholar] [CrossRef]




















| Maps Name | Function | Range |
|---|---|---|
| Map of Chebyshev | (−1, 1) | |
| Circular map | (0, 1) | |
| Gauss map | (0, 1) | |
| Iterative map | (−1, 1) | |
| Logistic map | (0, 1) | |
| Piecewise map | (0, 1) | |
| Sine map | (0, 1) | |
| Singer map | (0, 1) | |
| Sinusoidal map | (0, 1) | |
| Tent map | (0, 1) |
| Functions | Descriptions | Dimensions | Range | |
|---|---|---|---|---|
| Unimodal functions | F1 | |||
| F2 | ||||
| F3 | ||||
| F4 | ||||
| F5 | ||||
| F6 | ||||
| F7 | ||||
| Multimodal functions | F8 | |||
| F9 | ||||
| F10 | ||||
| F11 | ||||
| F12 | ||||
| F13 | ||||
| Multimodal functions with a fixed dimension | F14 | |||
| F15 | ||||
| F16 | ||||
| F17 | ||||
| F18 | ||||
| F19 | ||||
| F20 | ||||
| F21 | ||||
| F22 | ||||
| F23 |
| Algorithms | Metric | F1 | F2 | F3 | F4 | F5 | F6 | F7 |
|---|---|---|---|---|---|---|---|---|
| CAO1 | Mean | 3.1594 × 10−62 | 4.2767 × 10−45 | 1.4931 × 10−45 | 7.3686 × 10−43 | 0.0042 | 0.0514 | 9.7338 × 10−3 |
| Std | 1.4107 × 10−61 | 9.2632 × 10−54 | 5.5336 × 10−44 | 3.7618 × 10−42 | 0.0186 | 0.1182 | 0.0319 | |
| CAO2 | Mean | 1.9363 × 10−47 | 1.7334 × 10−62 | 5.7325 × 10−44 | 1.7001 × 10−53 | 0.0023 | 0.0812 | 0.0013 |
| Std | 1.1737 × 10−46 | 9.4942 × 10−62 | 4.3096 × 10−42 | 1.1469 × 10−51 | 0.0035 | 0.1345 | 0.0280 | |
| CAO3 | Mean | 1.6439 × 10−46 | 3.7819 × 10−48 | 6.1514 × 10−40 | 7.1135 × 10−43 | 0.0017 | 0.0905 | 0.0034 |
| Std | 2.3888 × 10−45 | 2.5496 × 10−47 | 4.3359 × 10−38 | 1.7891 × 10−42 | 0.0035 | 0.1602 | 0.0198 | |
| CAO4 | Mean | 1.8571 × 10−51 | 1.5478 × 10−51 | 9.7073 × 10−41 | 4.7818 × 10−39 | 0.0017 | 0.0883 | 1.5364 × 10−4 |
| Std | 1.5543 × 10−50 | 9.8913 × 10−51 | 2.4082 × 10−39 | 5.4813 × 10−38 | 0.0031 | 0.1391 | 0.0173 | |
| CAO5 | Mean | 1.2846 × 10−42 | 5.0386 × 10−43 | 1.0864 × 10−38 | 3.6411 × 10−47 | 0.0044 | 0.0580 | 0.0022 |
| Std | 4.3618 × 10−41 | 2.2073 × 10−42 | 9.4501 × 10−37 | 1.8711 × 10−46 | 0.0181 | 0.1135 | 0.0167 | |
| CAO6 | Mean | 2.1626 × 10−41 | 6.9392 × 10−45 | 1.3965 × 10−38 | 8.9057 × 10−40 | 0.0013 | 0.0804 | 0.0044 |
| Std | 8.1082 × 10−41 | 2.3261 × 10−43 | 4.0487 × 10−37 | 1.1046 × 10−38 | 0.0024 | 0.1502 | 0.0224 | |
| CAO7 | Mean | 2.5815 × 10−45 | 7.3256 × 10−44 | 7.4666 × 10−37 | 1.0667 × 10−40 | 0.0016 | 0.0543 | 0.0016 |
| Std | 1.5931 × 10−42 | 6.6050 × 10−43 | 2.2757 × 10−35 | 2.3155 × 10−40 | 0.0032 | 0.0976 | 0.0130 | |
| CAO8 | Mean | 3.0509 × 10−42 | 7.5109 × 10−44 | 2.3251 × 10−37 | 3.0214 × 10−39 | 0.0012 | 0.0717 | 0.0017 |
| Std | 2.4369 × 10−40 | 9.4416 × 10−42 | 2.9999 × 10−35 | 5.0822 × 10−38 | 0.0023 | 0.1229 | 0.0120 | |
| CAO9 | Mean | 1.3773 × 10−42 | 4.1022 × 10−43 | 5.3556 × 10−40 | 2.2169 × 10−39 | 0.0021 | 0.0562 | 0.0011 |
| Std | 1.6850 × 10−41 | 1.4126 × 10−42 | 2.1538 × 10−38 | 2.3310 × 10−38 | 0.0034 | 0.1030 | 0.0205 | |
| CAO10 | Mean | 4.3124 × 10−68 | 2.5689 × 10−70 | 2.0973 × 10−54 | 1.0760 × 10−62 | 0.0071 | 0.0805 | 0.0012 |
| Std | 4.7876 × 10−67 | 1.2543 × 10−68 | 1.5917 × 10−52 | 3.1530 × 10−62 | 0.0257 | 0.1208 | 0.0156 | |
| AO | Mean | 3.6324 × 10−41 | 2.9733 × 10−42 | 7.8430 × 10−36 | 9.6616 × 10−39 | 0.0125 | 0.3160 | 0.0132 |
| Std | 3.3158 × 10−40 | 2.3904 × 10−41 | 7.8266 × 10−34 | 7.1005 × 10−38 | 0.0266 | 0.2063 | 0.0242 |
| Algorithms | Metric | F8 | F9 | F10 | F11 | F12 | F13 |
|---|---|---|---|---|---|---|---|
| CAO1 | Mean | 1.128 × 103 | 0.227400 | 7.881 × 10−10 | 1.440 × 10−6 | 0.2511 | 0.0018 |
| Std | 5.164 × 103 | 0.858809 | 7.519 × 10−10 | 9.349 × 10−6 | 0.4087 | 0.0028 | |
| CAO2 | Mean | 25.134100 | 9.274 × 10−11 | 6.312 × 10−10 | 1.482 × 10−9 | 0.1523 | 0.0482 |
| Std | 2.730 × 102 | 7.059 × 10−9 | 6.498 × 10−10 | 4.489 × 10−9 | 0.2858 | 0.1142 | |
| CAO3 | Mean | 1.588 × 102 | 3.333 × 10−9 | 2.921 × 10−5 | 6.270 × 10−10 | 0.1919 | 0.0670 |
| Std | 5.571 × 102 | 5.292 × 10−8 | 1.629 × 10−4 | 4.489 × 10−9 | 0.3959 | 0.2197 | |
| CAO4 | Mean | 47.835000 | 1.316 × 10−9 | 3.727 × 10−9 | 1.117 × 10−9 | 0.2230 | 0.0337 |
| Std | 4.622 × 102 | 4.845 × 10−9 | 1.593 × 10−8 | 8.992 × 10−9 | 0.3903 | 0.1814 | |
| CAO5 | Mean | 5.288 × 102 | 4.422 × 10−9 | 2.357 × 10−9 | 3.155 × 10−8 | 0.2683 | 0.0550 |
| Std | 1.922 × 103 | 1.084 × 10−8 | 2.638 × 10−8 | 1.044 × 10−8 | 0.4091 | 0.2154 | |
| CAO6 | Mean | 1.141 × 102 | 6.606 × 10−9 | 8.621 × 10−9 | 5.130 × 10−9 | 0.1631 | 0.0227 |
| Std | 4.698 × 102 | 3.252 × 10−8 | 5.440 × 10−8 | 1.600 × 10−8 | 0.2899 | 0.1198 | |
| CAO7 | Mean | 71.133400 | 0.0871088 | 5.638 × 10−9 | 3.205 × 10−7 | 0.2318 | 0.0557 |
| Std | 3.352 × 102 | 0.4535700 | 5.563 × 10−8 | 1.986 × 10−6 | 0.3853 | 0.1901 | |
| CAO8 | Mean | 84.312066 | 1.953 × 10−9 | 1.111 × 10−7 | 1.465 × 10−6 | 0.1854 | 0.0345 |
| Std | 3.613 × 102 | 1.191 × 10−8 | 1.41 × 10−07 | 1.170 × 10−05 | 0.3095 | 0.1823 | |
| CAO9 | Mean | 29.966509 | 0.030900 | 3.551 × 10−09 | 8.202 × 10−09 | 0.1856 | 0.0650 |
| Std | 2.804 × 102 | 0.680800 | 1.962 × 10−07 | 3.330 × 10−16 | 0.2957 | 0.2426 | |
| CAO10 | Mean | 2.3081090 | 3.420 × 10−12 | 4.984 × 10−10 | 4.897 × 10−10 | 0.0837 | 0.1403 |
| Std | 2.080 × 102 | 1.540 × 10−9 | 1.753 × 10−08 | 4.489 × 10−09 | 0.2473 | 0.1641 | |
| AO | Mean | 2.420 × 104 | 0.3440844 | 0.646 × 10−04 | 1.465 × 10−06 | 0.3082 | 0.1432 |
| Std | 1.328 × 105 | 0.7684421 | 1.522 × 10−04 | 1.170 × 10−05 | 0.4069 | 0.3872 |
| Algorithms | Metric | F14 | F15 | F16 | F17 | F18 | F19 | F20 | F21 | F22 | F23 |
|---|---|---|---|---|---|---|---|---|---|---|---|
| CAO1 | Mean | 23.5815 | 0.7105 | 0.3121 | 0.6889 | 0.4504 | 0.6033 | 0.2810 | 3.7579 | 5.4131 | 3.9216 |
| Std | 10.8277 | 0.8045 | 0.5615 | 0.6711 | 0.6893 | 0.2101 | 0.1678 | 0.1280 | 3.9482 | 1.1888 | |
| CAO2 | Mean | 23.8706 | 0.2734 | 0.3081 | 0.4911 | 0.4548 | 0.5483 | 0.3202 | 3.8651 | 3.7238 | 3.8291 |
| Std | 11.4591 | 0.3355 | 0.5541 | 0.3181 | 0.6102 | 0.2939 | 0.1500 | 0.1651 | 1.3278 | 0.0517 | |
| CAO3 | Mean | 31.6299 | 1.4277 | 0.3079 | 0.6752 | 0.4524 | 0.5031 | 0.2954 | 3.7590 | 1.0592 | 3.8082 |
| Std | 0.41229 | 1.6146 | 0.5556 | 0.6677 | 0.6841 | 0.3595 | 0.1492 | 0.1682 | 0.1421 | 0.3970 | |
| CAO4 | Mean | 8.40730 | 0.6766 | 0.3040 | 0.5198 | 0.4749 | 0.5548 | 0.2938 | 3.9112 | 3.9740 | 3.8283 |
| Std | 33.6743 | 1.2477 | 0.5514 | 0.5011 | 0.6844 | 0.2472 | 0.1360 | 0.2399 | 0.1241 | 0.2028 | |
| CAO5 | Mean | 15.7013 | 0.9387 | 0.3093 | 0.4331 | 0.4683 | 0.5235 | 0.4689 | 3.8067 | 3.8458 | 3.9310 |
| Std | 22.3390 | 0.7604 | 0.5639 | 0.4098 | 0.6746 | 0.3146 | 0.2938 | 0.1692 | 0.1553 | 1.1082 | |
| CAO6 | Mean | 24.0695 | 0.3185 | 0.3139 | 0.4919 | 0.4848 | 0.5148 | 0.2917 | 5.9160 | 0.8748 | 3.7528 |
| Std | 10.5741 | 0.3032 | 0.5611 | 0.5331 | 0.0635 | 0.3276 | 0.1999 | 0.0601 | 0.1946 | 0.3190 | |
| CAO7 | Mean | 24.0737 | 0.7898 | 0.2891 | 0.7011 | 0.4567 | 0.4898 | 0.4005 | 3.9008 | 3.8113 | 3.8739 |
| Std | 10.8516 | 0.7628 | 0.5315 | 0.7910 | 0.7009 | 0.3756 | 0.2455 | 0.1454 | 0.1721 | 2.2105 | |
| CAO8 | Mean | 23.7654 | 0.6129 | 0.3119 | 0.6771 | 0.4580 | 0.5075 | 0.3241 | 4.7385 | 3.7550 | 3.8911 |
| Std | 11.4256 | 0.6960 | 0.563 | 0.6212 | 0.7014 | 0.3539 | 0.3456 | 0.3129 | 0.4660 | 1.0406 | |
| CAO9 | Mean | 31.7341 | 0.6033 | 0.2629 | 0.7104 | 0.4975 | 0.5429 | 0.3343 | 5.8325 | 4.8077 | 3.8313 |
| Std | 0.80712 | 0.5942 | 0.4756 | 0.7408 | 0.7069 | 0.3129 | 0.2659 | 2.2863 | 2.1332 | 0.234 | |
| CAO10 | Mean | 7.95817 | 0.1204 | 0.2999 | 0.2184 | 0.4882 | 0.4955 | 0.2783 | 3.6677 | 0.9978 | 3.7450 |
| Std | 33.9401 | 0.0826 | 0.5475 | 0.2718 | 0.2718 | 0.3839 | 0.1771 | 0.1095 | 0.0039 | 0.1277 | |
| AO | Mean | 32.0059 | 7.4968 | 0.3206 | 0.8011 | 0.4998 | 0.6318 | 0.4710 | 7.7926 | 7.8387 | 3.9236 |
| Std | 0.26778 | 9.0191 | 0.5494 | 0.8237 | 0.6997 | 0.1871 | 0.2549 | 0.2027 | 0.1019 | 0.2180 |
| Algorithms | Metric | F1 | F2 | F3 | F4 | F5 | F6 | F7 |
|---|---|---|---|---|---|---|---|---|
| CAO1 | Mean | 6.9002 × 10−56 | 4.3889 × 10−46 | 2.8527 × 10−50 | 4.2177 × 10−43 | 0.0013 | 0.0680 | 0.0020 |
| Std | 8.8970 × 10−55 | 1.6921 × 10−45 | 2.0478 × 10−46 | 2.9221 × 10−42 | 0.0021 | 0.1099 | 0.0301 | |
| CAO2 | Mean | 2.0179 × 10−48 | 1.7606 × 10−62 | 1.0364 × 10−50 | 5.7924 × 10−54 | 0.0012 | 0.0668 | 0.0023 |
| Std | 1.1076 × 10−47 | 1.0465 × 10−61 | 5.6617 × 10−50 | 3.0722 × 10−53 | 0.0025 | 0.1158 | 0.0081 | |
| CAO3 | Mean | 4.9040 × 10−46 | 5.7033 × 10−49 | 2.5248 × 10−43 | 1.8416 × 10−44 | 0.0022 | 0.0439 | 0.0048 |
| Std | 1.0077 × 10−44 | 4.3851 × 10−47 | 2.5420 × 10−41 | 3.2764 × 10−43 | 0.0036 | 0.0671 | 0.0174 | |
| CAO4 | Mean | 1.4185 × 10−49 | 2.7644 × 10−44 | 2.2256 × 10−41 | 2.4460 × 10−40 | 0.0013 | 0.0960 | 0.0024 |
| Std | 3.0797 × 10−49 | 1.2080 × 10−43 | 6.0544 × 10−39 | 3.0646 × 10−39 | 0.0025 | 0.1386 | 0.0181 | |
| CAO5 | Mean | 7.9361 × 10−41 | 5.5580 × 10−45 | 1.0328 × 10−45 | 1.4898 × 10−41 | 0.0033 | 0.0960 | 0.0018 |
| Std | 3.6388 × 10−40 | 8.9315 × 10−44 | 3.4739 × 10−43 | 8.7590 × 10−40 | 0.0109 | 0.0688 | 0.0114 | |
| CAO6 | Mean | 5.1744 × 10−44 | 4.4873 × 10−46 | 3.5064 × 10−41 | 1.8246 × 10−39 | 0.0017 | 0.0948 | 0.0012 |
| Std | 5.1589 × 10−43 | 4.2547 × 10−45 | 1.4646 × 10−39 | 1.6917 × 10−38 | 0.0025 | 0.1491 | 0.0231 | |
| CAO7 | Mean | 2.9060 × 10−43 | 2.1857 × 10−45 | 5.0238 × 10−41 | 8.6015 × 10−41 | 0.0019 | 0.0670 | 0.0039 |
| Std | 1.5628 × 10−42 | 6.0383 × 10−45 | 2.6723 × 10−39 | 3.1661 × 10−40 | 0.0026 | 0.1033 | 0.0190 | |
| CAO8 | Mean | 6.2145 × 10−41 | 9.7401 × 10−45 | 3.7685 × 10−39 | 4.3596 × 10−39 | 0.0052 | 0.0760 | 0.0038 |
| Std | 6.3794 × 10−40 | 6.2932 × 10−43 | 1.8435 × 10−37 | 2.9606 × 10−38 | 0.0214 | 0.1170 | 0.0218 | |
| CAO9 | Mean | 7.5027 × 10−44 | 1.0543 × 10−51 | 1.5536 × 10−37 | 2.3961 × 10−46 | 0.0031 | 0.0835 | 6.0726 × 10−04 |
| Std | 7.4475 × 10−43 | 2.3570 × 10−51 | 8.7301 × 10−36 | 3.2826 × 10−45 | 0.0040 | 0.1346 | 0.0274 | |
| CAO10 | Mean | 1.1623 × 10−66 | 4.0243 × 10−66 | 4.3410 × 10−59 | 4.8664 × 10−60 | 0.0019 | 0.1576 | 0.0013 |
| Std | 6.2719 × 10−66 | 1.8822 × 10−65 | 2.3865 × 10−57 | 1.4679 × 10−59 | 0.0031 | 0.1515 | 0.0234 | |
| AO | Mean | 1.0825 × 10−40 | 6.6106 × 10−44 | 1.9768 × 10−37 | 2.9982 × 10−38 | 0.0069 | 0.3194 | 0.0051 |
| Std | 2.2192 × 10−39 | 1.7556 × 10−43 | 7.6752 × 10−36 | 2.0650 × 10−37 | 0.0047 | 0.2003 | 0.0187 |
| Algorithms | Metric | F8 | F9 | F10 | F11 | F12 | F13 |
|---|---|---|---|---|---|---|---|
| CAO1 | Mean | 52.697001 | 3.294 × 10−08 | 1.850 × 10−09 | 5.011 × 10−09 | 0.1381 | 0.0649 |
| Std | 3.006 × 10+02 | 2.894 × 10−07 | 6.374 × 10−07 | 2.336 × 10−08 | 0.2774 | 0.1940 | |
| CAO2 | Mean | 23.330010 | 2.415 × 10−04 | 4.589 × 10−08 | 5.585 × 10−07 | 0.1574 | 0.0824 |
| Std | 3.553 × 10+02 | 0.849300 | 1.809 × 10−07 | 4.629 × 10−06 | 0.3011 | 0.1570 | |
| CAO3 | Mean | 1.214 × 10+02 | 1.329 × 10−05 | 9.265 × 10−08 | 1.992 × 10−08 | 0.1779 | 0.0556 |
| Std | 2.600 × 10+02 | 3.123 × 10−04 | 3.094 × 10−07 | 1.677 × 10−07 | 0.3364 | 0.2147 | |
| CAO4 | Mean | 91.173000 | 9.416 × 10−08 | 1.334 × 10−08 | 6.218 × 10−08 | 0.1865 | 0.0358 |
| Std | 2.387 × 10+02 | 8.232 × 10−07 | 3.551 × 10−08 | 2.195 × 10−07 | 0.3347 | 0.1818 | |
| CAO5 | Mean | 1.819 × 10+02 | 0.2393342 | 9.295 × 10−08 | 9.967 × 10−07 | 0.2566 | 0.0655 |
| Std | 2.982 × 10+02 | 1.4389110 | 3.808 × 10−07 | 4.127 × 10−06 | 0.3844 | 0.1811 | |
| CAO6 | Mean | 1.144 × 10+02 | 0.063000 | 5.721 × 10−09 | 9.769 × 10−08 | 0.1862 | 0.0909 |
| Std | 3.260 × 10+02 | 0.206623 | 3.485 × 10−08 | 5.083 × 10−07 | 0.3813 | 0.2269 | |
| CAO7 | Mean | 40.235900 | 4.242 × 10−09 | 7.161 × 10−10 | 2.315 × 10−07 | 0.1767 | 0.0773 |
| Std | 2.829 × 10+02 | 5.530 × 10−08 | 2.708 × 10−08 | 6.464 × 10−04 | 0.3302 | 0.1732 | |
| CAO8 | Mean | 1.761 × 10+02 | 2.882 × 10−08 | 1.0661 × 10−08 | 3.582 × 10−05 | 0.1563 | 0.0540 |
| Std | 1.606 × 10+03 | 1.866 × 10−07 | 5.102 × 10−08 | 1.908 × 10−06 | 0.3400 | 0.2567 | |
| CAO9 | Mean | 1.354 × 10+02 | 0.7106120 | 1.447 × 10−08 | 4.202 × 10−09 | 0.2829 | 0.0517 |
| Std | 2.710 × 10+02 | 1.0148110 | 7.504 × 10−08 | 4.608 × 10−08 | 0.3036 | 0.1689 | |
| CAO10 | Mean | 17.014212 | 6.319 × 10−10 | 2.465 × 10−11 | 5.004 × 10−09 | 0.2543 | 0.0524 |
| Std | 2.604 × 10+02 | 1.191 × 10−08 | 1.913 × 10−11 | 1.923 × 10−08 | 0.3421 | 0.1734 | |
| AO | Mean | 2.994 × 10+02 | 0.748800 | 3.492 × 10−07 | 3.396 × 10−05 | 0.3405 | 0.1537 |
| Std | 1.582 × 10+03 | 0.819100 | 1.674 × 10−06 | 3.876 × 10−05 | 0.3647 | 0.3426 |
| Algorithms | Metric | F14 | F15 | F16 | F17 | F18 | F19 | F20 | F21 | F22 | F23 |
|---|---|---|---|---|---|---|---|---|---|---|---|
| CAO1 | Mean | 31.918 | 1.1166 | 0.3081 | 0.6889 | 0.4899 | 0.5171 | 0.4047 | 3.8699 | 5.3699 | 3.8539 |
| Std | 0.0699 | 1.2725 | 0.5628 | 0.6711 | 0.6985 | 0.3029 | 0.2557 | 0.2449 | 4.8676 | 0.1391 | |
| CAO2 | Mean | 31.936 | 0.9725 | 0.3080 | 0.4911 | 0.4986 | 0.5312 | 0.4397 | 3.8709 | 0.9948 | 3.8559 |
| Std | 0.1160 | 0.9758 | 0.5600 | 0.3181 | 0.7026 | 0.3043 | 0.3033 | 0.1236 | 0.0123 | 0.1689 | |
| CAO3 | Mean | 32.037 | 0.9263 | 0.3105 | 0.6752 | 0.4977 | 0.5368 | 0.3294 | 5.8206 | 3.9013 | 3.9448 |
| Std | 0.0142 | 0.8718 | 0.5618 | 0.6677 | 0.1488 | 0.2868 | 0.1753 | 0.1237 | 0.0854 | 1.0730 | |
| CAO4 | Mean | 31.973 | 0.1353 | 0.2910 | 0.5198 | 0.4976 | 0.4685 | 0.3022 | 5.9415 | 3.8704 | 3.9107 |
| Std | 0.0211 | 0.6356 | 0.5250 | 0.5011 | 0.7081 | 0.3552 | 0.1299 | 0.0813 | 0.0246 | 0.9368 | |
| CAO5 | Mean | 31.954 | 0.3539 | 0.3036 | 0.4331 | 0.4874 | 0.4880 | 0.3211 | 7.7962 | 3.7861 | 3.9607 |
| Std | 0.0686 | 0.2355 | 0.5524 | 0.4098 | 0.6919 | 0.3801 | 0.1898 | 0.3882 | 0.2508 | 0.0660 | |
| CAO6 | Mean | 7.9194 | 0.8295 | 0.3134 | 0.4919 | 0.4779 | 0.3578 | 0.2871 | 7.8445 | 3.8344 | 3.8886 |
| Std | 33.945 | 0.7270 | 0.5640 | 0.5331 | 0.6502 | 0.5928 | 0.1834 | 0.0885 | 0.1883 | 0.2245 | |
| CAO7 | Mean | 31.964 | 0.8388 | 0.2694 | 0.7011 | 0.4820 | 0.4690 | 0.4029 | 3.8997 | 4.8758 | 3.9378 |
| Std | 0.1856 | 0.7919 | 0.4932 | 0.7910 | 0.6969 | 0.3992 | 0.2639 | 0.1499 | 2.1707 | 0.0595 | |
| CAO8 | Mean | 31.885 | 1.4273 | 0.2995 | 0.6771 | 0.4830 | 0.5411 | 0.3148 | 3.9203 | 3.8131 | 3.8889 |
| Std | 0.0522 | 2.1896 | 0.5718 | 0.6212 | 0.6941 | 0.2783 | 0.1701 | 0.1310 | 0.2318 | 0.1612 | |
| CAO9 | Mean | 15.972 | 0.5239 | 0.3012 | 0.7104 | 0.4737 | 0.4795 | 0.3305 | 3.7537 | 3.8840 | 3.7793 |
| Std | 22.601 | 0.3270 | 0.5496 | 0.7408 | 0.7095 | 0.3992 | 0.1632 | 0.2041 | 0.1461 | 1.1065 | |
| CAO10 | Mean | 7.7902 | 0.1977 | 0.3222 | 0.2184 | 0.4799 | 0.5024 | 0.2753 | 3.7018 | 0.9758 | 3.7749 |
| Std | 11.730 | 0.6718 | 0.5497 | 0.2718 | 0.6983 | 0.3657 | 0.1387 | 0.2791 | 0.0453 | 1.0418 | |
| AO | Mean | 32.998 | 1.4459 | 0.3236 | 0.8011 | 0.5868 | 0.5943 | 0.4518 | 7.9899 | 3.8359 | 5.1871 |
| Std | 0.1388 | 7.1337 | 0.5439 | 0.8237 | 0.7067 | 0.3673 | 0.1722 | 0.4604 | 2.6451 | 1.8885 |
| Algorithms | Metric | F1 | F2 | F3 | F4 | F5 | F6 | F7 |
|---|---|---|---|---|---|---|---|---|
| CAO1 | Mean | 1.4014 × 10−45 | 8.8678 × 10−57 | 1.1554 × 10−40 | 5.8719 × 10−42 | 0.0069 | 0.1093 | 0.0040 |
| Std | 7.6487 × 10−45 | 2.1708 × 10−56 | 5.5669 × 10−39 | 5.3266 × 10−41 | 0.0232 | 0.1638 | 0.0291 | |
| CAO2 | Mean | 2.6731 × 10−51 | 2.4961 × 10−59 | 1.9667 × 10−43 | 7.4677 × 10−54 | 0.0021 | 0.1861 | 5.4088 × 10−04 |
| Std | 2.0123 × 10−50 | 1.3672 × 10−58 | 1.0771 × 10−42 | 4.8434 × 10−53 | 0.0071 | 0.1962 | 0.0080 | |
| CAO3 | Mean | 1.8612 × 10−48 | 6.0549 × 10−50 | 3.6566 × 10−43 | 8.6094 × 10−43 | 0.0029 | 0.1253 | 0.0042 |
| Std | 3.3861 × 10−46 | 4.6964 × 10−49 | 2.7153 × 10−41 | 2.2832 × 10−41 | 0.0031 | 0.1751 | 0.0226 | |
| CAO4 | Mean | 2.9703 × 10−43 | 2.7805 × 10−45 | 3.0920 × 10−38 | 5.7765 × 10−39 | 0.0054 | 0.0967 | 4.6365 × 10−04 |
| Std | 1.6591 × 10−41 | 6.2944 × 10−45 | 1.6459 × 10−36 | 3.3849 × 10−38 | 0.0074 | 0.1482 | 0.0135 | |
| CAO5 | Mean | 1.4490 × 10−43 | 1.5213 × 10−45 | 1.6830 × 10−45 | 4.8799 × 10−40 | 0.0053 | 0.1653 | 0.0028 |
| Std | 1.7810 × 10−42 | 3.7847 × 10−44 | 1.6462 × 10−43 | 8.1681 × 10−39 | 0.0121 | 0.1630 | 0.0239 | |
| CAO6 | Mean | 2.8062 × 10−43 | 3.2209 × 10−47 | 2.7807 × 10−41 | 8.7902 × 10−40 | 0.0050 | 0.1185 | 0.0018 |
| Std | 1.1892 × 10−42 | 7.7997 × 10−46 | 1.5526 × 10−39 | 9.6235 × 10−39 | 0.0177 | 0.1697 | 0.0178 | |
| CAO7 | Mean | 1.2935 × 10−44 | 6.5273 × 10−49 | 3.7121 × 10−41 | 1.2178 × 10−39 | 0.0069 | 0.1665 | 0.0018 |
| Std | 7.2688 × 10−44 | 2.4915 × 10−46 | 4.7472 × 10−39 | 8.3726 × 10−38 | 0.0167 | 0.1897 | 0.0201 | |
| CAO8 | Mean | 2.1431 × 10−50 | 3.2920 × 10−53 | 1.2780 × 10−38 | 3.6523 × 10−44 | 0.0031 | 0.1188 | 0.0014 |
| Std | 8.4976 × 10−50 | 3.8756 × 10−52 | 1.4820 × 10−35 | 1.6212 × 10−43 | 0.0252 | 0.1546 | 0.0224 | |
| CAO9 | Mean | 4.8437 × 10−43 | 6.7968 × 10−46 | 1.4760 × 10−38 | 3.6295 × 10−41 | 0.0034 | 0.0841 | 8.9504 × 10−04 |
| Std | 1.8334 × 10−42 | 9.7044 × 10−45 | 3.0308 × 10−36 | 6.4156 × 10−40 | 0.0040 | 0.1349 | 0.0152 | |
| CAO10 | Mean | 3.6296 × 10−65 | 3.1257 × 10−67 | 9.5705 × 10−50 | 9.8494 × 10−58 | 0.0033 | 0.0790 | 7.4727 × 10−05 |
| Std | 8.2527 × 10−64 | 3.2552 × 10−66 | 4.1655 × 10−47 | 6.5074 × 10−57 | 0.0116 | 0.1022 | 0.0148 | |
| AO | Mean | 1.5736 × 10−41 | 9.6721 × 10−45 | 7.9429 × 10−35 | 1.1173 × 10−37 | 0.0080 | 0.4122 | 0.1962 |
| Std | 4.8437 × 10−43 | 5.4167 × 10−44 | 4.8572 × 10−33 | 1.1009 × 10−36 | 0.0090 | 0.1355 | 0.0278 |
| Algorithms | Metric | F8 | F9 | F10 | F11 | F12 | F13 |
|---|---|---|---|---|---|---|---|
| CAO1 | Mean | 50.576180 | 8.948 × 10−10 | 7.102 × 10−11 | 8.376 × 10−10 | 0.1909 | 0.0332 |
| Std | 4.529 × 10+02 | 6.276 × 10−09 | 7.895 × 10−09 | 4.557 × 10−09 | 0.3220 | 0.1311 | |
| CAO2 | Mean | 1.089 × 10+02 | 1.145 × 10−09 | 6.343 × 10−10 | 4.510 × 10−10 | 0.2746 | 0.0317 |
| Std | 3.043 × 10+02 | 6.065 × 10−09 | 7.622 × 10−09 | 3.941 × 10−09 | 0.4175 | 0.0927 | |
| CAO3 | Mean | 2.454 × 10+02 | 2.308 × 10−09 | 1.864 × 10−06 | 2.348 × 10−09 | 0.1883 | 0.1515 |
| Std | 8.856 × 10+02 | 1.333 × 10−08 | 5.692 × 10−06 | 1.071 × 10−08 | 0.3099 | 0.2685 | |
| CAO4 | Mean | 19.685672 | 1.323 × 10−08 | 8.463 × 10−09 | 1.078 × 10−09 | 0.3117 | 0.0771 |
| Std | 5.120 × 10+02 | 2.827 × 10−08 | 6.374 × 10−08 | 7.045 × 10−09 | 0.2585 | 0.2566 | |
| CAO5 | Mean | 9.737 × 10+03 | 3.089 × 10−08 | 1.829 × 10−09 | 2.185 × 10−09 | 0.3554 | 0.1723 |
| Std | 5.333 × 10+04 | 1.630 × 10−07 | 2.002 × 10−08 | 1.132 × 10−08 | 0.3874 | 0.2590 | |
| CAO6 | Mean | 75.224186 | 6.554 × 10−09 | 3.572 × 10−08 | 2.693 × 10−09 | 0.4354 | 0.0339 |
| Std | 3.022 × 10+02 | 3.432 × 10−08 | 1.473 × 10−07 | 1.040 × 10−08 | 0.4623 | 0.1805 | |
| CAO7 | Mean | 1.046 × 10+02 | 1.120 × 10−07 | 3.017 × 10−09 | 7.572 × 10−10 | 0.1572 | 0.0428 |
| Std | 3.382 × 10+02 | 2.570 × 10−06 | 2.594 × 10−08 | 3.839 × 10−09 | 0.2686 | 0.1845 | |
| CAO8 | Mean | 20.061502 | 3.531 × 10−09 | 7.303 × 10−08 | 1.915 × 10−09 | 0.3418 | 0.1002 |
| Std | 3.566 × 10+02 | 5.911 × 10−08 | 1.790 × 10−07 | 9.994 × 10−09 | 0.3668 | 0.2592 | |
| CAO9 | Mean | 24.954709 | 6.108 × 10−06 | 3.673 × 10−09 | 8.857 × 10−10 | 0.2028 | 0.0707 |
| Std | 3.791 × 10+02 | 2.172 × 10−04 | 9.125 × 10−09 | 4.306 × 10−09 | 0.2753 | 0.2037 | |
| CAO10 | Mean | 18.734093 | 7.141 × 10−10 | 6.571 × 10−10 | 3.384 × 10−10 | 0.1750 | 0.0199 |
| Std | 2.7839001 | 1.735 × 10−09 | 1.493 × 10−09 | 4.752 × 10−09 | 0.3443 | 0.1116 | |
| AO | Mean | 8.926 × 10+07 | 6.732 × 10−06 | 7.217 × 10−05 | 2.255 × 10−04 | 0.5738 | 0.2460 |
| Std | 4.315 × 10+08 | 2.183 × 10−04 | 2.243 × 10−04 | 1.122 × 10−04 | 0.4749 | 0.3448 |
| Algorithms | Metric | F14 | F15 | F16 | F17 | F18 | F19 | F20 | F21 | F22 | F23 |
|---|---|---|---|---|---|---|---|---|---|---|---|
| CAO1 | Mean | 31.874 | 0.9322 | 0.3055 | 0.1637 | 0.4995 | 0.4806 | 0.3814 | 3.8509 | 3.9448 | 3.9409 |
| Std | 0.0465 | 0.8668 | 0.5478 | 0.0409 | 0.7069 | 0.3978 | 0.4140 | 0.1732 | 1.1602 | 1.1492 | |
| CAO2 | Mean | 31.917 | 0.1638 | 0.3002 | 0.4812 | 0.4668 | 0.5282 | 0.4510 | 3.8910 | 3.7960 | 3.9572 |
| Std | 0.0682 | 0.0646 | 0.5530 | 0.3717 | 0.6909 | 0.3089 | 0.2553 | 0.1070 | 1.3177 | 0.0726 | |
| CAO3 | Mean | 24.043 | 0.2942 | 0.3040 | 1.0520 | 0.4791 | 0.4969 | 0.3017 | 3.9100 | 3.8041 | 5.9418 |
| Std | 11.334 | 0.1701 | 0.5658 | 0.9127 | 0.6936 | 0.3773 | 0.1710 | 0.1315 | 0.3023 | 0.0674 | |
| CAO4 | Mean | 31.976 | 1.8398 | 0.3109 | 0.8081 | 0.4547 | 0.5124 | 0.3173 | 3.8638 | 3.8865 | 3.9464 |
| Std | 0.0042 | 1.6369 | 0.5621 | 0.9290 | 0.7076 | 0.3391 | 0.1510 | 0.0887 | 0.0943 | 0.1587 | |
| CAO5 | Mean | 31.876 | 1.3204 | 0.3147 | 0.7224 | 0.4800 | 0.5029 | 0.3687 | 3.8620 | 3.8693 | 3.8476 |
| Std | 0.4820 | 1.5182 | 0.5641 | 0.6030 | 0.7008 | 0.3546 | 0.2967 | 0.1743 | 0.2381 | 0.1844 | |
| CAO6 | Mean | 31.930 | 2.1473 | 0.3134 | 1.1640 | 0.4993 | 0.5075 | 0.3338 | 0.9762 | 3.9215 | 5.1173 |
| Std | 0.1420 | 1.8419 | 0.5649 | 1.1249 | 0.7075 | 0.3262 | 0.1845 | 0.1684 | 0.0909 | 1.9043 | |
| CAO7 | Mean | 32.287 | 0.9121 | 0.3093 | 1.3451 | 0.4935 | 0.5137 | 0.4635 | 3.8378 | 4.8509 | 4.8710 |
| Std | 0.0970 | 0.8089 | 0.5560 | 1.2379 | 0.7043 | 0.3444 | 0.3737 | 0.2739 | 2.0968 | 2.3336 | |
| CAO8 | Mean | 31.828 | 1.8464 | 0.3057 | 0.2626 | 0.4971 | 0.5074 | 0.2967 | 5.9450 | 3.8956 | 3.8634 |
| Std | 0.0010 | 1.7214 | 0.5464 | 0.1301 | 0.7052 | 0.3633 | 0.1610 | 0.0708 | 0.1400 | 1.1657 | |
| CAO9 | Mean | 32.034 | 0.1696 | 0.2998 | 0.9402 | 0.4955 | 0.4998 | 0.4130 | 3.8688 | 3.9100 | 3.9037 |
| Std | 0.1250 | 0.0429 | 0.5620 | 0.9664 | 0.7046 | 0.3690 | 0.2628 | 0.1256 | 0.1563 | 0.9978 | |
| CAO10 | Mean | 16.075 | 1.2854 | 0.2083 | 0.6132 | 0.4493 | 0.4995 | 0.2803 | 3.9291 | 0.9998 | 3.8473 |
| Std | 22.609 | 1.1661 | 0.5630 | 0.4642 | 0.6790 | 0.3534 | 0.1555 | 0.0738 | 0.0639 | 0.1782 | |
| AO | Mean | 32.988 | 2.5993 | 0.3138 | 1.4186 | 0.4997 | 0.5326 | 0.4773 | 7.9595 | 5.8418 | 5.9869 |
| Std | 0.0990 | 1.7676 | 0.5370 | 1.2984 | 0.1453 | 0.3496 | 0.2462 | 0.0707 | 0.1536 | 0.0108 |
| Algorithms | Parameters |
|---|---|
| Proposed CAO | N (Population size) = 30, tmax = 500 C1 (Control variable 1) = 2, C2 (Control variable 2) = 6, C3 (Control variable 3) = 2 and C4 (Control variable 4) = 0.5 |
| WOA | a1 = [0, 2]; a2 = [−2, −1]; b = 1 |
| GWO | a = [0, 2]; r1 ∈ [0, 1]; r2 ∈ [0, 1] |
| MVO | Existence probability ∈ [0.2, 1]; traveling distance rate ∈ [0.6, 1] |
| SSA | 1 ∈ [0, 1]; c2 ∈ [0, 1] |
| GSA | α = 20; G 0 = 100 |
| SCA | a = 2; r 4 = [0, 1]; r 2 = [0, 2] |
| PSO | c1 = 2; c2 = 2; v max = 6 |
| MFO | b = 1; t = [ −1, 1]; a ∈ [ −2, −1] |
| Algorithms | Metric | F1 | F2 | F3 | F4 | F5 | F6 | F7 |
|---|---|---|---|---|---|---|---|---|
| CAO10 | Mean | 0 | 0 | 0 | 0 | 0.0783 | 0.0033 | 2.563 × 10−04 |
| Std | 0 | 0 | 0 | 0 | 0 | 0 | 0 | |
| WOA | Mean | 5.9699 × 10−73 | 3.2843 × 10−26 | 4.3199 × 10+04 | 48.6732 | 27.3683 | 0.2995 | 0.0010 |
| Std | 0 | 0 | 0 | 0 | 0 | 0 | 0 | |
| GWO | Mean | 7.5948 × 10+02 | 6.0593 × 10+10 | 3.3671 × 10+03 | 4.2158 | 1.7138 × 10+06 | 5.9424 × 10+02 | 0.5919 |
| Std | 5.7409 × 10+03 | 1.3549 × 10+12 | 1.4126 × 10+04 | 15.1590 | 1.6081 × 10+07 | 4.5826 × 10+03 | 6.4210 | |
| MVO | Mean | 0.6912 | 0.8424 | 6.1245 × 10+02 | 1.1334 | 44.0211 | 1.2652 | 0.0527 |
| Std | 0 | 0 | 0 | 0 | 0 | 0 | 0 | |
| SSA | Mean | 9.3343 × 10−08 | 0.7420 | 1.8868 × 10+03 | 15.7646 | 1.0708 × 10+02 | 2.4597 × 10−07 | 0.1490 |
| Std | 0 | 0 | 0 | 0 | 0 | 0 | 0 | |
| GSA | Mean | 2.3130 × 10+03 | 1.9539 × 10+04 | 5.2702 × 10+03 | 7.8291 | 7.9100 × 10+05 | 2.0677 × 10+03 | 1.1004 |
| Std | 3.2912 × 10+03 | 3.7007 × 10+05 | 1.4597 × 10+04 | 11.2299 | 1.1827 × 10+07 | 5.7917 × 10+03 | 5.2359 | |
| SCA | Mean | 8.6473 × 10+03 | 1.7905 × 10+03 | 4.5324 × 10+04 | 71.8592 | 1.0117 × 10+08 | 1.6909 × 10+04 | 39.0650 |
| Std | 1.8116 × 10+04 | 3.9504 × 10+04 | 4.8487 × 10+04 | 21.4367 | 1.2722 × 10+08 | 2.4662 × 10+04 | 50.2985 | |
| PSO | Mean | −3.4910 × 10−25 | 3.2843 × 10−26 | 2.3859 × 10−15 | −8.0173 × 10−20 | 0.5224 | −0.5000 | 0.0018 |
| Std | 6.0413 × 10−24 | 2.6330 × 10−25 | 3.0418 × 10−14 | 6.4544 × 10−19 | 0.1985 | 0.0057 | 0.0294 | |
| MFO | Mean | 1.0003 × 10+04 | 40.0700 | 2.9998 × 10+04 | 69.6565 | 4.2170 × 10+02 | 3.9826 | 3.0054 |
| Std | 0 | 0 | 0 | 0 | 0 | 0 | 0 |
| Algorithms | Metric | F8 | F9 | F10 | F11 | F12 | F13 |
|---|---|---|---|---|---|---|---|
| CAO10 | Mean | 7.1672516 | 0 | 8.881 × 10−16 | 0 | 0.025844 | 0.0017 |
| Std | 3.770 × 10+02 | 0 | 0 | 0 | 0 | 0 | |
| WOA | Mean | 3.623 × 10+03 | 7.212 × 10−10 | 31.43220 | −1.032 × 10−07 | 0.177169 | 1.328 × 10+07 |
| Std | 8.615 × 10+02 | 4.546 × 10−09 | 3.109956 | 4.394 × 10−07 | 0.344965 | 1.114 × 10+08 | |
| GWO | Mean | 1.254 × 10+04 | 1.475 × 10+02 | 9.744673 | 1.777 × 10+02 | 1.173 × 10+07 | 0.1690040 |
| Std | 0 | 1.014 × 10+02 | 3.296500 | 1.165 × 10+02 | 5.037 × 10+07 | 0.0029300 | |
| MVO | Mean | 3.760 × 10+03 | 1.297 × 10+02 | 3.265648 | 33.63071 | 1.394 × 10+07 | 4.145 × 10+07 |
| Std | 1.170 × 10+03 | 92.400120 | 5.764688 | 1.041 × 10+02 | 8.101 × 10+07 | 1.889 × 10+08 | |
| SSA | Mean | 7.170 × 10+03 | 2.190 × 10+02 | 19.90393 | 76.21996 | 4.983 × 10+07 | 5.291 × 10+07 |
| Std | 0 | 0 | 0 | 0 | 0 | 0 | |
| GSA | Mean | 7.084 × 10+03 | 1.748 × 10+02 | 3.938290 | 1.364197 | 7.186429 | 3.5204640 |
| Std | 0 | 0 | 0 | 0 | 0 | 0 | |
| SCA | Mean | 2.755 × 10+03 | 1.399 × 10+02 | 19.41303 | 2.184 × 10+02 | 3.305 × 10+08 | 5.687 × 10+08 |
| Std | 3.936 × 10+02 | 80.31465 | 2.937372 | 2.278 × 10+02 | 2.700 × 10+08 | 4.470 × 10+08 | |
| PSO | Mean | 7.317 × 10+03 | 87.71319 | 8.928028 | 10.524 | 26.664201 | 5.272 × 10+02 |
| Std | 0 | 0 | 0 | 0 | 0 | 0 | |
| MFO | Mean | 88.475008 | 4.342 × 10−07 | 1.174 × 10−06 | −8.520 × 10−05 | 0.797739 | 0.5992800 |
| Std | 3.571 × 10+02 | 1.643 × 10−05 | 3.876 × 10−05 | 0.001445 | 0.907648 | 0.4798860 |
| Algorithms | Metric | F14 | F15 | F16 | F17 | F18 | F19 | F20 | F21 | F22 | F23 |
|---|---|---|---|---|---|---|---|---|---|---|---|
| CAO10 | Mean | 0.9980 | 6.237 × 10−04 | 0.31060 | 4.957 × 10−04 | 0.4583 | 0.4961 | 0.2838 | 0.9201 | 1.1833 | 0.8968 |
| Std | 0 | 0 | 0 | 0 | 0 | 0 | 0 | 0 | 0 | 0 | |
| WOA | Mean | 23.9687 | 0.81739 | 0.9877 | 0.8630 | 4.1213 | 3.84711 | 2.6389 | 2.6353 | 3.8773 | 3.9407 |
| Std | 11.1862 | 0.83644 | 0.5634 | 0.7705 | 0.6606 | 0.3830 | 0.1299 | 0.1273 | 0.1174 | 0.0610 | |
| GWO | Mean | 4.71250 | 0.00729 | 1.0316 | 0.0232 | 3.06361 | −3.8627 | 3.1972 | 10.1484 | 7.9243 | 2.7740 |
| Std | 27.2895 | 0.01319 | 0.1565 | 0.0137 | 6.6742 | 0.0945 | 0.2608 | 1.0819 | 2.7934 | 1.6997 | |
| MVO | Mean | 10.7640 | 0.00231 | 0.9853 | 0.0226 | 5.6369 | 3.8438 | 3.0637 | 1.7879 | 10.3952 | 10.535 |
| Std | 0.00220 | 0.00649 | 0.3523 | 0.0175 | 19.1752 | 0.0340 | 0.1322 | 0.6476 | 2.8479 | 2.9281 | |
| SSA | Mean | 3.96820 | 0.00118 | 1.0316 | 0.0012 | 2.9999 | 3.8627 | 3.2031 | 5.1007 | 6.1271 | 5.5101 |
| Std | 0 | 0 | 0 | 0 | 0 | 0 | 0 | 0 | 0 | 0 | |
| GSA | Mean | 15.5038 | 0.00140 | 1.0316 | 0.0186 | 3.0002 | 3.8627 | 3.1326 | 10.147 | 10.4022 | 10.536 |
| Std | 0 | 0 | 0 | 0 | 0 | 0 | 0 | 0 | 0 | 0 | |
| SCA | Mean | 8.41915 | 0.00420 | 0.9728 | 0.0033 | 4.2623 | 3.7441 | 2.7264 | 3.8667 | 2.7515 | 10.521 |
| Std | 30.4592 | 0.00801 | 0.2243 | 0.0037 | 4.6039 | 0.5463 | 0.4135 | 0.4840 | 0.5961 | 0.1332 | |
| PSO | Mean | 4.95049 | 0.00152 | 1.0316 | 0.0192 | 3.0322 | 3.8626 | 3.1114 | 10.1534 | 1.1833 | 3.8351 |
| Std | 0 | 0 | 0 | 0 | 0 | 0 | 0 | 0 | 0 | 0 | |
| MFO | Mean | 31.9783 | 2.12677 | 0.3114 | 2.0795 | 0.5067 | 0.5076 | 0.3449 | 4.70315 | 4.3068 | 4.3554 |
| Std | 9.963 × 10−06 | 2.05953 | 0.5674 | 2.0143 | 0.7071 | 0.3713 | 0.1900 | 5.501 × 10−05 | 6.311 × 10−04 | 6.316 × 10−04 |
| Algorithms | The Optimal Values of the Variables | Optimal Cost | |||
|---|---|---|---|---|---|
| h | L | T | b | ||
| WOA | 0.203481 | 3.522134 | 9.034608 | 0.205832 | 1.728744 |
| GWO | 0.210018 | 4.685682 | 9.612054 | 0.211448 | 2.129173 |
| SSA | 0.216840 | 3.332410 | 8.801918 | 0.216850 | 1.764686 |
| MVO | 0.205868 | 3.492594 | 9.020946 | 0.206450 | 1.730838 |
| GSA | 0.203591 | 3.586508 | 9.298896 | 0.209935 | 2.445557 |
| SCA | 0.206811 | 3.482429 | 9.734118 | 0.208347 | 1.870321 |
| PSO | 0.207641 | 3.590249 | 9.370719 | 0.211037 | 1.812654 |
| MFO | 0.211980 | 3.610641 | 9.512845 | 0.207155 | 2.236191 |
| CAO10 | 0.205403 | 3.478066 | 9.036632 | 0.205732 | 1.725388 |
| Algorithms | The Optimal Values of the Variables | Optimal Weight | ||
|---|---|---|---|---|
| d | D | N | ||
| WOA | 0.054459 | 0.426290 | 8.154532 | 0.012838 |
| GWO | 0.086479 | 1.300000 | 2.000000 | 0.030506 |
| SSA | 0.071927 | 0.317342 | 14.05613 | 0.012738 |
| MVO | 0.050450 | 0.327552 | 13.27398 | 0.012734 |
| GSA | 0.053251 | 0.393056 | 9.575860 | 0.013263 |
| SCA | 0.053562 | 0.311936 | 14.37716 | 0.014633 |
| PSO | 0.067439 | 0.381298 | 9.674320 | 0.014429 |
| MFO | 0.057192 | 0.418211 | 14.11433 | 0.023833 |
| CAO10 | 0.050000 | 0.343364 | 12.11704 | 0.012671 |
| Algorithms | The Optimal Values of the Variables | Optimal Cost | |||
|---|---|---|---|---|---|
| Ts | Th | R | L | ||
| WOA | 0.787682 | 0.397850 | 40.79602 | 193.6284 | 5.93255 × 10+03 |
| GWO | 1.210365 | 14.23855 | 52.61191 | 200.0000 | 8.04630 × 10+04 |
| SSA | 1.252278 | 0.616931 | 64.64376 | 12.57938 | 7.29154 × 10+03 |
| MVO | 0.792020 | 0.404503 | 41.00121 | 191.1295 | 5.96206 × 10+03 |
| GSA | 0.872208 | 0.651819 | 40.57705 | 174.9799 | 7.40800 × 10+03 |
| SCA | 1.340987 | 0.593397 | 61.53646 | 35.53712 | 8.21843 × 10+03 |
| PSO | 0.912099 | 0.774210 | 42.83227 | 174.9999 | 6.41810 × 10+03 |
| MFO | 1.462991 | 1.018712 | 62.88539 | 65.99552 | 8.78800 × 10+03 |
| CAO10 | 0.781845 | 0.386473 | 40.51013 | 197.3649 | 5.89166 × 10+03 |
![]() | |||
|---|---|---|---|
| Methods | Optimal Values of β and u | Reconstructed Signal | MSE & PSNR |
| CAO10 | ![]() | ||
| AO | ![]() | ||
| WOA | ![]() | ||
| GWO | ![]() | ||
| SSA | ![]() | ||
| MVO | ![]() | ||
| GSA | ![]() | ||
| SCA | ![]() | ||
| PSO | ![]() | ||
| MFO | ![]() | ||
![]() | ![]() | ![]() | ![]() | ||
| CAO10 | |||||
| Errors | |||||
![]() The 3D image of the “Verterba” with size | |||||
| Methods | CAO10 | AO | WOA | GWO | SSA |
| Reconstruction errors | |||||
| Optimal values of (β, u) | |||||
| Methods | MVO | GSA | SCA | PSO | MFO |
| Reconstruction errors | |||||
| Optimal values of (β, u) | |||||
Disclaimer/Publisher’s Note: The statements, opinions and data contained in all publications are solely those of the individual author(s) and contributor(s) and not of MDPI and/or the editor(s). MDPI and/or the editor(s) disclaim responsibility for any injury to people or property resulting from any ideas, methods, instructions or products referred to in the content. |
© 2024 by the authors. Licensee MDPI, Basel, Switzerland. This article is an open access article distributed under the terms and conditions of the Creative Commons Attribution (CC BY) license (https://creativecommons.org/licenses/by/4.0/).
Share and Cite
Bencherqui, A.; Tahiri, M.A.; Karmouni, H.; Alfidi, M.; El Afou, Y.; Qjidaa, H.; Sayyouri, M. Chaos-Enhanced Archimede Algorithm for Global Optimization of Real-World Engineering Problems and Signal Feature Extraction. Processes 2024, 12, 406. https://doi.org/10.3390/pr12020406
Bencherqui A, Tahiri MA, Karmouni H, Alfidi M, El Afou Y, Qjidaa H, Sayyouri M. Chaos-Enhanced Archimede Algorithm for Global Optimization of Real-World Engineering Problems and Signal Feature Extraction. Processes. 2024; 12(2):406. https://doi.org/10.3390/pr12020406
Chicago/Turabian StyleBencherqui, Ahmed, Mohamed Amine Tahiri, Hicham Karmouni, Mohammed Alfidi, Youssef El Afou, Hassan Qjidaa, and Mhamed Sayyouri. 2024. "Chaos-Enhanced Archimede Algorithm for Global Optimization of Real-World Engineering Problems and Signal Feature Extraction" Processes 12, no. 2: 406. https://doi.org/10.3390/pr12020406
APA StyleBencherqui, A., Tahiri, M. A., Karmouni, H., Alfidi, M., El Afou, Y., Qjidaa, H., & Sayyouri, M. (2024). Chaos-Enhanced Archimede Algorithm for Global Optimization of Real-World Engineering Problems and Signal Feature Extraction. Processes, 12(2), 406. https://doi.org/10.3390/pr12020406

















