Research Progress and Prospects of Oil Saturation Evaluation Methods in Shale Oil Reservoirs
Abstract
1. Introduction
2. Current Status of Shale Oil Reservoir Saturation Logging Evaluation Research
2.1. Electrical Method Saturation Model
- (i)
- Water saturation model taking into account the overall effect of sediment quality
- (ii)
- Modeling of water saturation taking into account mud cation exchange capacity
2.2. Non-Electrical Saturation Models
- (iii)
- One-dimensional nuclear 3magnetic resonance (NMR) logging saturation interpretation models
- (iv)
- Two-dimensional nuclear magnetic resonance (NMR) logging saturation interpretation models
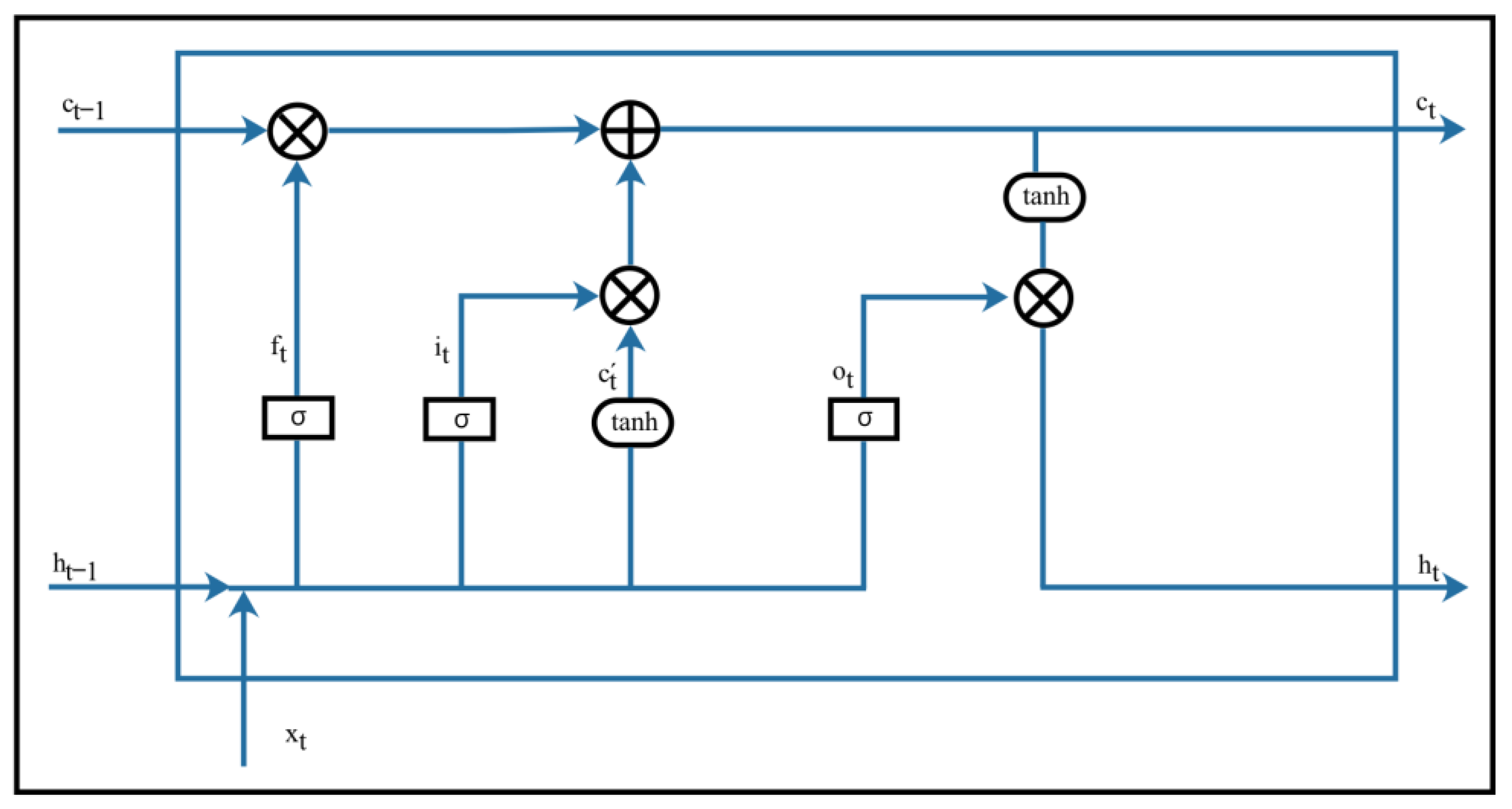
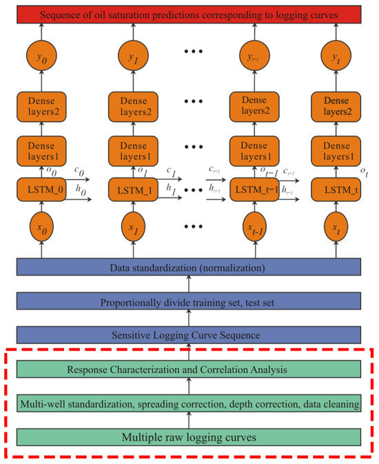
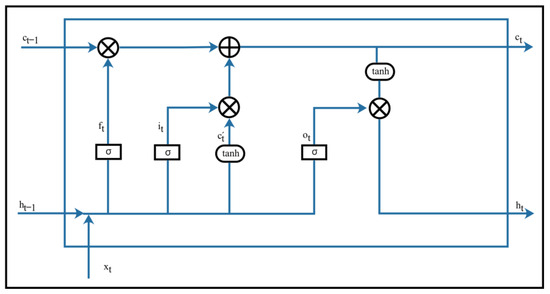
2.3. Machine Learning Models
3. Analysis of the Applicability of Typical Saturation Models
4. Conclusions and Outlook
- (1)
- Electrical modelling mainly focuses on mud’s overall and microscopic effects, such as mud content, mud resistivity, clay cation exchange capacity, and other factors. For shale oil and water storage state and wettability, whether the large and small pores contain oil and wettability characteristics of different large and small pore walls still need to be considered. In the future, an in-depth analysis of the oil–water storage state and wettability of shale oil reservoirs can be carried out, and an electrical conductivity model considering the characteristics of the oil–water storage state and wettability can be established.
- (2)
- For the NMR oil saturation model, the one-dimensional NMR T2 spectrum often makes it difficult to distinguish between the signals of oil and water and the signals of oil and water overlapping in the transverse relaxation time. Meanwhile, due to the changes in clay minerals and the formation of the pore structure, the one-dimensional NMR model based on a fixed cutoff value does not have a strong generalization, and it is challenging to meet the requirements for saturation calculation accuracy. For the two-dimensional NMR model, the T2-T1 mapping currently relies on the core two-dimensional NMR experimental calibration to establish the fluid identification plate and then calculate the saturation degree. In the future, it is necessary to combine semantic segmentation or instance segmentation in computer vision with 2D NMR mapping to accurately recognize oil, gas, and water signals and their signal quantities and then calculate the saturation degree.
- (3)
- For machine learning models, traditional shallow algorithms are less affected by the sample size, but the prediction accuracy is not enough, and the deep learning models have strong nonlinear expression ability; however, they are greatly affected by the number of samples, and there are often fewer coring data, which cannot meet the deep learning modelling needs. In the future, some optimization algorithms and deep learning networks can be fused, or different neural networks can be fused with each other to mine as much useful information as possible in the case of limited data samples.
Funding
Conflicts of Interest
References
- Li, N.; Feng, Z.; Wu, H.; Tian, H.; Liu, P.; Liu, Y.; Liu, Z.; Wang, K.; Xu, B. New advances in methods and technologies for well logging of continental shale oil in China. Acta Pet. Sin. 2023, 44, 28–44. [Google Scholar]
- Zou, C.; Yang, Z.; Zhang, G.; Hou, L.; Zhu, R.; Tao, S.; Yuan, X.; Dong, D.; Wang, Y.; Guo, Q.; et al. Conventional and unconventional Petroleum “orderly accumulation”: Concept and practical significance. Pet. Explor. Dev. 2014, 41, 14–26. [Google Scholar] [CrossRef]
- Suyun, H.; Wenzhi, Z.; Lianhua, H.; Zhi, Y.; Rukai, Z.; Songtao, W.; Bin, B.; Xu, J. Development potential and technical strategy of continental shale oil in China. Pet. Explor. Dev. 2020, 47, 819–828. [Google Scholar]
- Li, Q.; Wang, Y.; Wang, F.; Wu, J.; Usman Tahir, M.; Li, Q.; Yuan, L.; Liu, Z. Effect of thickener and reservoir parameters on the filtration property of CO2 fracturing fluid. Energy Sources 2020, 42, 1705–1715. [Google Scholar] [CrossRef]
- Li, Q.; Cheng, Y.; Li, Q.; Zhang, C.; Ansari, U.; Song, B. Establishment and evaluation of strength criterion for clayey silt hydrate-bearing sediments. Energy sources, Part A. Recovery Util. Environ. Eff. 2018, 40, 742–750. [Google Scholar]
- Ning, L.I.; Weilin, Y.A.N.; Hongliang, W.U. Current situation, Problems and countermeasures of the well-logging evaluation technology for Gulong shale oil. Pet. Geol. Oilfield Dev. Daqing 2020, 39, 117–128. [Google Scholar]
- Archie, G.E. The electrical resistivity log as an aid in determining some reservoir characteristics. Trans. Aime 1942, 146, 54–62. [Google Scholar] [CrossRef]
- DeWitte, L. Relations between resistivities and fluid contents of porous rocks. Oil Gas. J. 1950, 49, 120–134. [Google Scholar]
- Poupon, A.; Loy, M.E.; Tixier, M.P. A Contribution to electrical log interpretation in shaly sands. J. Petrol. Technol. 1954, 6, 27–34. [Google Scholar] [CrossRef]
- Simandoux, P. Mesuresd ielectriques en milieu poreux, application a mesure des saturations en eau, Etude du Comportment des massifs Argileux. Supplementary Issue. Rev. Dei’institut Fr. Du.Petrol. 1963, 193–215. [Google Scholar]
- Waxman, M.; Smits, L. Electrical Conductivities in Oil-Bearing Shaly Sands. Soc. Pet. Eng. J. 1968, 8, 107–122. [Google Scholar] [CrossRef]
- Poupon, A.; Leveaux, J. Evaluation of water saturation in shaly formations. In Proceedings of the The SPWLA 12th Annual Logging Symposium, Dallas, TX, USA, 2–5 May 1971. SPWLA-1971-O. [Google Scholar]
- Schlumberger. Log Interpretation; Schlumberger: New York, NY, USA, 1972; Volume 1—Principles, Chapter 16. [Google Scholar]
- Clavier, C.; Coates, G.; Dumanoir, J. Theoretical and Experimental Bases for the Dual-Water Model for Interpretation of Shaly Sands. Soc. Pet. Eng. J. 1984, 24, 153–168. [Google Scholar] [CrossRef]
- Zhang, L.H.; Pan, B.Z.; Li, Z.B.; Mo, X.W.; Xia, Z.L.; Xu, W.L. New three-water conduction model and its application in evaluation of low porosity and permeability reservoir. OGP 2010, 45, 431–435. [Google Scholar]
- Kadkhodaie, A.; Rezaee, R. A new correlation for water saturation calculation in gas shale reservoirs based on compensation of kerogen-clay conductivity. J. Pet. Sci. Eng. 2016, 146, 932–939. [Google Scholar] [CrossRef]
- Yu, C.; Zhang, C.; Zhang, Z.; Wang, K.; Shi, W.; Zhou, X.; Liu, W. Analysis of low- resistivity genesis and saturation calculation of marine-continental transitional shale: A case study of the Longtan Formation in A Area form southeast of Sichuan Basin. J. Northeast. Pet. Univ. 2022, 46, 55–68. [Google Scholar]
- Liu, Y.H.; Wang, C.Z.; Liu, Z.H.; Wang, H.; Liu, Y.M. A logging method for evaluating oil-bearing property of Jimsar shale oil: Case study of Sag in Junggar Basin. Nat. Gas Geosci. 2021, 32, 1084–1091. [Google Scholar]
- Zeng, J.; Zheng, Q.; Xie, X.; Yang, F.; Cheng, L.; Xia, Y. New method of saturation calculation based on NMR experiment and application. Prog. Geophys. 2023, 38, 1228–1237. [Google Scholar]
- Yan, W.; Zhang, Z.; Chen, L.; Zhao, Z.; Wang, W. New evaluating method of oil saturation in Gulong Shale based on NMR technique. Pet. Geol. Oilfield Dev. Daqing. 2021, 40, 78–86. [Google Scholar]
- Qin, Y.; Zhang, G.; Luo, C.; Zhang, J.; Wang, Z. Two-dimensional NMR characteristics of Jimsar shale oil reservoir. J. Cent. South. Univ. 2022, 53, 3387–3400. [Google Scholar]
- Li, N.; Xu, B.; Wu, H.; Feng, Z.; Li, Y.; Wang, K.; Liu, P. Application status and prospects of artificial intelligence in well logging and formation evaluation. Acta Pet. Sin. 2021, 42, 508–522. [Google Scholar]
- Nikravesh, M.; Aminzadeh, F. Past, present and future intelligent reservoir characterization trends. J. Pet. Sci. Eng. 2001, 31, 67–79. [Google Scholar] [CrossRef]
- Alkinani, H.H.; Al-Hameedi, A.T.; Dunn-norman, S. Applications of artificial neural networks in the petroleum industry: A review. In Proceedings of the SPE Middle East Oil and Gas Show and Conference, Manama, Bahrain, 18–21 March 2019; SPE: Richardson, TX, USA, 2019. 195072. [Google Scholar]
- Meng, L.; Shi, X.; Yang, W.; Zhang, C.; Xu, W. Study on the Evaluation Method of the Water Saturation Logging of a Low-Resistance Oil Reservoir in the Guantao Formation, Bohai Basin. Processes 2023, 11, 2890. [Google Scholar] [CrossRef]
- Hill, H.J.; Klein, G.E.; Shirley, O.J.; Thomas, E.C.; Waxman, W.H. Bound water in shaly sands: Its relation to Qv and other formation properties. Log. Anal. 1979, 20, 3–19. [Google Scholar]
- Wang, L.; Li, Y.; Ren, L.; Song, L.; Su, J. Comparison of W-S Model and Dual Water Model in Describing the Additional Conductivity of Argillaceous Sandstone. Well Logging Technol. 2018, 42, 622–628. [Google Scholar]
- Cui, Y.; Ming, J.; Shi, X.; Yang, W.; Zhang, Z.; Zhang, C. A New Method for Calculating Reservoir Core-Bound Water Saturation Using the Cast Thin Section. Processes 2023, 11, 1397. [Google Scholar] [CrossRef]
- Jiang, T.; Phillips, C.; Bonnie, R.J.; Correa, T.S.; Krueger, M.C.; Kelly, S.A.; Wasson, M.S. Integrated Reservoir Characterization Using Unsupervised Learning on Nuclear Magnetic Resonance (NMR) T1-T2 Logs. Petrophysics–SPWLA J. Form. Eval. Reserv. Descr. 2022, 63, 277–289. [Google Scholar] [CrossRef]
- Venkataramanan, L.; Evirgen, N.; Allen, D.F.; Mutina, A.; Cai, Q.; Johnson, A.C.; Green, A.Y.; Jiang, T. An Unsupervised Learning Algorithm to Compute Fluid Volumes From NMR T1-T2 Logs in Unconventional Reservoirs. Petrophysics–SPWLA J. Form. Eval. Reserv. Descr. 2018, 59, 617–632. [Google Scholar] [CrossRef]
- Li, J.; Huang, W.; Lu, S.; Wang, M.; Chen, G.; Tian, W.; Guo, Z. Nuclear Magnetic Resonance T1–T2 Map Division Method for Hydrogen-Bearing Components in Continental Shale. Energy Fuels 2018, 32, 9043–9054. [Google Scholar] [CrossRef]
- Li, J.; Jiang, C.; Wang, M.; Lu, S.; Chen, Z.; Chen, G.; Li, J.; Li, Z.; Lu, S. Adsorbed and free hydrocarbons in unconventional shale reservoir: A new insight from NMR T1-T2 maps. Mar. Pet. Geol. 2020, 116, 104311. [Google Scholar] [CrossRef]
- Zhang, J. Research and Application of Nuclear Magnetic Resonance Data Processing Methods for Shale Oil Reservoirs; Yangtze University: Jingzhou, China, 2023. [Google Scholar]
- Zhang, J.; Liao, G.; Xiao, L.; Luo, S. Quantitative Evaluation for Fluid Components on 2D NMR Spectrum Using Image Boundary Tracking And Modified GMM Clustering Method. In SPWLA Annual Logging Symposium; SPWLA: Houston, TX, USA, 2024; SPWLA-2024-0090. [Google Scholar]
- Qin, Y. NMR Response Mechanism and Evaluation Method for Shale Oil Reservoirs; Yangtze University: Hubei, China, 2023. [Google Scholar]
- Breiman, L. Bagging Predictors. Mach. Learn. 1996, 24, 123–140. [Google Scholar] [CrossRef]
- Breiman, L. Random forests. Mach. Learn. 2001, 45, 5–32. [Google Scholar] [CrossRef]
- Huang, L.S.; Yan, J.P.; Guo, W.; Zheng, M.J.; Zhong, G.H.; Huang, Y. Evaluation of Low Resistivity Shale Gas Reservoir Saturation Based on Random Forest Regression Method. Well Logging Technol. 2023, 47, 22–28. [Google Scholar]
- Zhou, Z. A brief introduction to weakly supervised learning. Natl. Sci. Rev. 2018, 5, 44–53. [Google Scholar] [CrossRef]
- Cover, T.; Hart, P. Nearest neighbor pattern classification. IEEE Trans. Inf. Theory 1953, 13, 21–27. [Google Scholar] [CrossRef]
- Park, T.; Casella, G. The Bayesian Lasso. J. Am. Statal Assoc. 2008, 103, 681–686. [Google Scholar] [CrossRef]
- Shao, R.; Xiao, L.; Liao, G.; Shi, Y.; Zhou, J.; Li, G.; Hou, X. Multitask Learning based reservoir parameters prediction with geophysical logs. Chin. J. Geophys. 2022, 65, 1883–1895. [Google Scholar]
- Shao, R.; Xiao, L.; Liao, G.; Zhou, J.; Li, G. A reservoir parameters prediction method for geophysical logs based on transfer learning. Chin. J. Geophys. 2022, 65, 796–808. [Google Scholar]
- Yang, W.; Zhang, C.; Yang, M.; Zhang, Y.; Wang, M.; Sun, K. Permeability logging evaluation of carbonate reservoirs in Oilfield H of Iraq in the Middle East based on long short-term memory recurrent neural network. Pet. Geol. Oilfield Dev. Daqing 2022, 41, 126–133. [Google Scholar]












| Model | Total Shale | Indonesia | Simandoux | D-W | 1D NMR | KNN | 
|---|---|---|---|---|---|---|
| absolute error | 18.6% | 8.3% | 8.6% | 7.3% | 10.8% | 9.2% | 
| relative error | 35.1% | 13.1% | 14.2% | 11.5% | 19.6% | 17.4% | 
| Disclaimer/Publisher’s Note: The statements, opinions and data contained in all publications are solely those of the individual author(s) and contributor(s) and not of MDPI and/or the editor(s). MDPI and/or the editor(s) disclaim responsibility for any injury to people or property resulting from any ideas, methods, instructions or products referred to in the content. | 
© 2024 by the authors. Licensee MDPI, Basel, Switzerland. This article is an open access article distributed under the terms and conditions of the Creative Commons Attribution (CC BY) license (https://creativecommons.org/licenses/by/4.0/).
Share and Cite
Zhao, H.; Zheng, J.; Zhang, Z.; Qin, H.; Wang, C.; Zhu, J.; Chen, A.; Chen, L.; Liu, P.; Yang, W.; et al. Research Progress and Prospects of Oil Saturation Evaluation Methods in Shale Oil Reservoirs. Processes 2024, 12, 2421. https://doi.org/10.3390/pr12112421
Zhao H, Zheng J, Zhang Z, Qin H, Wang C, Zhu J, Chen A, Chen L, Liu P, Yang W, et al. Research Progress and Prospects of Oil Saturation Evaluation Methods in Shale Oil Reservoirs. Processes. 2024; 12(11):2421. https://doi.org/10.3390/pr12112421
Chicago/Turabian StyleZhao, Haibo, Jiandong Zheng, Zhaoqian Zhang, Hao Qin, Chunyan Wang, Jianhua Zhu, Anqi Chen, Longchuan Chen, Peng Liu, Wangwang Yang, and et al. 2024. "Research Progress and Prospects of Oil Saturation Evaluation Methods in Shale Oil Reservoirs" Processes 12, no. 11: 2421. https://doi.org/10.3390/pr12112421
APA StyleZhao, H., Zheng, J., Zhang, Z., Qin, H., Wang, C., Zhu, J., Chen, A., Chen, L., Liu, P., Yang, W., & Hu, X. (2024). Research Progress and Prospects of Oil Saturation Evaluation Methods in Shale Oil Reservoirs. Processes, 12(11), 2421. https://doi.org/10.3390/pr12112421
 
        


 
       