A Study on the Breakthrough Pressure of Porous Rock Formations in Gas Storage Reservoirs
Abstract
1. Introduction
2. Experimental Measurement of Breakthrough Pressure
- (1)
- Firstly, the core samples were loaded into the feeding carousel one at a time, and the geometric parameters of each core and the required overburden pressure data were inputted in the software to start the test.
- (2)
- The instrument first pushes the core into the core gripper automatically and applies radial and axial pressures to simulate the formation of overburden pressure and start predicting the permeability. It then automatically decides whether to use helium or nitrogen to measure the permeability. Then, the measurement of porosity and permeability starts.
- (3)
- After the test is complete, the radial and axial pressures are released and a radial vacuum is applied to drop the core back into the feed carousel. At the same time, a line printer automatically prints out the real-time measurement results.
2.1. Experimental Steps
- (1)
- The core was evacuated and saturated with water and the volume of water used up for saturation was recorded;
- (2)
- The saturated sample was moved to the intermediate container, pressurized to 5 MPa and left for 24 h to fully saturate the rock samples;
- (3)
- The rock sample was placed into the core gripper and the experimental device was connected; the confining pressure was set according to the reservoir conditions;
- (4)
- The gas source was connected to the inlet end of the core holder, the starting differential pressure and back pressure were set, and the pressure was gradually increased at certain time intervals;
- (5)
- During the measurement, the situation at the outlet end of the rock sample was detected by the bubble monitoring device; when the bubbles escaped uniformly and continuously, the corresponding pressure difference between the inlet and outlet ends of the rock sample was the gas breakthrough pressure of the rock sample. The test temperature was the reservoir temperature
2.2. Analysis of Experimental Results
3. Digital Core Model Construction
4. Numerical Simulation of Fluid Mechanics
4.1. Theory and Methodology
4.2. Analysis of Simulation Results
4.3. Sensitivity Analysis
- (1)
- Average pore radius
- (2)
- Wettability
- (3)
- Roughness height
- (4)
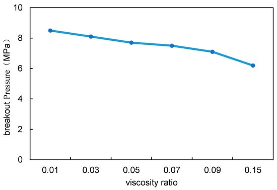
- Viscosity ratio
5. Conclusions
- (1)
- Under the conditions of stratigraphic pressure, the permeability of the caprock core is 0.001~0.221 × 10−3μm2, and the porosity is 1.6~6.3%;
- (2)
- The breakthrough pressure of the caprock core is 4.5–16.8 MPa, with the increase in permeability (or porosity) of the core, the breakthrough pressure decreases; with the increase in clay content, the breakthrough pressure increases; the gas breakthrough pressure P and permeability (porosity or clay mineral content) x satisfy the logarithmic function, i.e., P = ;
- (3)
- Compared with the physical simulation test, the numerical simulation calculates a lower value of gas breakthrough pressure in the caprock core. Overall, the difference between the two is not significant, with an average single-point error of 16.1% and an average breakthrough pressure error of 1.9%.
Author Contributions
Funding
Data Availability Statement
Conflicts of Interest
References
- Andrews, B.T.; Levy, M.L.; Dillon, W.; Weinstein, P.R. Unilateral normal perfusion pressure breakthrough after carotid endarterectomy. Neurosurgery 1987, 21, 568–571. [Google Scholar] [CrossRef] [PubMed]
- Day, A.L.; Friedman, W.A.; Sypert, G.W.; Mickle, P.J. Successful treatment of the normal perfusion pressure breakthrough syndrome. Neurosurgery 1982, 11, 625. [Google Scholar] [CrossRef] [PubMed]
- Givens, J.A. Temperature-Based Breakthrough Detection and Pressure Swing Adsorption Systems and Fuel Processing Systems Including the Same. U.S. Patent No. 7,393,382, 1 July 2008. [Google Scholar]
- Gutierrez-Rodrigo, V.; Villar, M.V.; Martin, P.L.; Romero, F.J.; Barcala, J.M. Gas-breakthrough pressure of FEBEX bentonite. Geol. Soc. Lond. Spec. Publ. 2015, 415, 47–57. [Google Scholar] [CrossRef]
- Halbach, V.V.; Higashida, R.T.; Hieshima, G.B.; Norman, D. Normal perfusion pressure breakthrough occurring during treatment of carotid and vertebral fistulas. Am. J. Neuroradiol. 1987, 8, 751. [Google Scholar]
- Heath, J.E.; Dewers, T.A.; Mcpherson, B.J.O.L.; Nemer, M.B.; Kotula, P.G. Pore-lining phases and capillary breakthrough pressure of mudstone caprocks: Sealing efficiency of geologic CO2 storage sites. Int. J. Greenh. GasControl. 2012, 11, 204–220. [Google Scholar] [CrossRef]
- Lopes, F.V.S.; Grande, C.A.; Rodrigues, A.E. Activated carbon for hydrogen purification by pressure swing adsorption: Multicomponent breakthrough curves and PSA performance. Chem. Eng. Sci. 2011, 66, 303–317. [Google Scholar] [CrossRef]
- Ma, Y.; Li, J.; Zhang, Z.; Wang, X. Evaluating Breakthrough Pressure in Gas Diffusion Layers of Proton Exchange Membrane Fuel Cells. J. Therm. Sci. 2010, 19, 79–84. [Google Scholar] [CrossRef]
- Mayer, R.P.; Stowe, R.A. Mercury porosimetry—Breakthrough pressure for penetration between packed spheres. J. Colloid Sci. 1965, 20, 893–911. [Google Scholar] [CrossRef]
- Mortazavi, M.; Tajiri, K. Liquid water breakthrough pressure through gas diffusion layer of proton exchange membrane fuel cell. Int. J. Hydrogen Energy. 2014, 39, 9409–9419. [Google Scholar] [CrossRef]
- Rezaeyan, A. Parametric analysis of caprock integrity in relation with CO2 geosequestration: Capillary breakthrough pressure of caprock and gas effective permeability. Greenh. Gases Sci.Technol. 2015, 5, 714–731. [Google Scholar] [CrossRef]
- Li, S.; Dong, M.; Li, Z.; Huang, S.; Qing, H.; Nickel, E. Gas breakthrough pressure for hydrocarbon reservoir seal rocks: Implications for the security of long-term CO2 storage in the Weyburn field. Geofluids 2005, 5, 326–334. [Google Scholar] [CrossRef]
- Sekhon, L.H.S.; Morgan, M.K.; Spence, I. Normal perfusion pressure breakthrough: The role of capillaries. J. Neurosurg. 1997, 86, 519–524. [Google Scholar] [CrossRef] [PubMed]
- Rangel-Castilla, L.; Spetzler, R.F.; Nakaji, P. Normal Perfusion Pressure Breakthrough Theory. Neurosurgery 1978, 38, 399–405. [Google Scholar]
- Spetzler, R. Normal perfusion pressure breakthrough theory. Clin. Neurosurg. 1978, 25, 651–672. [Google Scholar] [CrossRef] [PubMed]
- Liu, Y.; Tang, J.; Wang, M.; Wang, Q.; Tong, J.; Zhao, J.; Song, Y. Measurement of Interfacial Tension of CO2 and NaCl Aqueous Solution over Wide Temperature, Pressure, and Salinity Ranges. J. Chem. Eng. Data ACS J. Data 2017, 62, 1036–1046. [Google Scholar] [CrossRef]
- Zhang, N.; Wang, H.; Wang, S.; Wang, S.; Guo, Y.; Xun, X. Experimental study on the evolution law of pore structure and mechanical properties of mudstone under the effect of water rock chemistry. J. Porous Media 2023, 26, 1–22. [Google Scholar] [CrossRef]
- Guignard, S.; Grilli, S.T.; Marcer, R. Computation of shoaling and breaking waves in nearshore areas by the coupling of BEM and VOF methods In Proceedings of the ISOPE International Ocean and Polar Engineering Conference, Brest, France, 30 May 1999.
- Kim, M.S.; Lee, W.I. A new VOF-based numerical scheme for the simulation of fluid flow with free surface. Part I: New free surface-tracking algorithm and its verification. Int. J. Numer. Methods Fluids 2003, 42, 765–790. [Google Scholar] [CrossRef]
- Theodorakakos, A.; Bergeles, G. Simulation of sharp gas–liquid interface using VOF method and adaptive grid local refinement around the interface. Int. J. Numer. Methods Fluids 2004, 45, 421–439. [Google Scholar] [CrossRef]
- Zhang, X.; Duveau, G.; Colliat, J.B. Numerical modeling of gas breakthrough pressure in water-saturated argillite and gas migration pathways. In Proceedings of the 50th US Rock Mechanics/Geomechanics Symposium 2016, Houston, TX, USA, 26–29 June 2016. [Google Scholar]
- Sha, B.; Jia, Z. A very robust MMALE method based on a novel VoF method for two-dimensional compressible fluid flows. Comput. Math. Appl. 2024, 160, 86–107. [Google Scholar] [CrossRef]
- Yang, Y.; Wang, J.; Wang, J.; Zhang, Q.; Yao, J. Pore-scale numerical simulation of supercritical CO2-brine two-phase flow based on VOF method. Nat. Gas Ind. B 2023, 10, 466–475. [Google Scholar] [CrossRef]
- Song, R.; Sun, S.; Liu, J.; Yang, C. Pore scale modeling on dissociation and transportation of methane hydrate in porous sediments. Energy 2021, 237, 121630. [Google Scholar] [CrossRef]
- Liu, Y.; Ozbayoglu, E.M.; Upchurch, E.R.; Baldino, S. Computational fluid dynamics simulations of Taylor bubbles rising in vertical and inclined concentric annuli. Int. J. Multiph. Flow 2023, 159, 104333. [Google Scholar] [CrossRef]
- Tryggvason, G.; Scardovelli, R.; Zaleski, S. Direct Numerical Simulations of Gas–Liquid Multiphase Flows: Frontmatter; Cambridge University Press: Cambridge, UK, 2011. [Google Scholar]

















| Sample No. | Sample Depth (m) | Quartz (%) | Potassium Feldspar (%) | Plagioclase (Rock-Forming Mineral, Type of Feldspar) (%) | Calcite (CaCO3 as Rock-Forming Mineral) (%) | Ferric Oxide Fe2O3 (%) | Limonite (%) | Pyrite (%) | Zeolite (%) | Muscovite (%) | Total Clay Minerals (%) |
|---|---|---|---|---|---|---|---|---|---|---|---|
| 3 13/27 | 677.0 | 36.9 | 3.8 | 14.9 | 0 | 0 | 0 | 1.5 | 0 | 0 | 42.9 |
| 3 17/27 | 678.5 | 43.7 | 3.4 | 18.4 | 2.6 | 0 | 0 | 0 | 1.8 | 0 | 30.1 |
| 3 21/27 | 679.5 | 43 | 2.6 | 15.2 | 6.5 | 0 | 0 | 0 | 5 | 0 | 27.7 |
| 3 24/27 | 680.5 | 27.9 | 3 | 11.9 | 7.1 | 0 | 0.5 | 0.9 | 16.4 | 18.4 | 13.9 |
| 5 7/13 | 691.1 | 33.8 | 5.2 | 13.5 | 5.7 | 2.4 | 0 | 0 | 7.1 | 0 | 32.3 |
| 6 3/10 | 693.6 | 50 | 3.6 | 19.5 | 0 | 0 | 0 | 0 | 0 | 0 | 26.9 |
| 7 7/12 | 698.5 | 35.2 | 3.8 | 14.1 | 8.3 | 1.5 | 0 | 0 | 4.9 | 3.7 | 28.5 |
| 9 4/8 | 705.6 | 37.5 | 2.6 | 15.5 | 5.5 | 0 | 0 | 0.3 | 1.8 | 2.7 | 34.1 |
Disclaimer/Publisher’s Note: The statements, opinions and data contained in all publications are solely those of the individual author(s) and contributor(s) and not of MDPI and/or the editor(s). MDPI and/or the editor(s) disclaim responsibility for any injury to people or property resulting from any ideas, methods, instructions or products referred to in the content. |
© 2024 by the authors. Licensee MDPI, Basel, Switzerland. This article is an open access article distributed under the terms and conditions of the Creative Commons Attribution (CC BY) license (https://creativecommons.org/licenses/by/4.0/).
Share and Cite
Gao, T.; Wang, X.; Wang, H.; Gu, C.; Zhou, Z.; Yang, Z. A Study on the Breakthrough Pressure of Porous Rock Formations in Gas Storage Reservoirs. Processes 2024, 12, 2193. https://doi.org/10.3390/pr12102193
Gao T, Wang X, Wang H, Gu C, Zhou Z, Yang Z. A Study on the Breakthrough Pressure of Porous Rock Formations in Gas Storage Reservoirs. Processes. 2024; 12(10):2193. https://doi.org/10.3390/pr12102193
Chicago/Turabian StyleGao, Tao, Xiaoqiang Wang, Haiyan Wang, Chao Gu, Ziyu Zhou, and Zhao Yang. 2024. "A Study on the Breakthrough Pressure of Porous Rock Formations in Gas Storage Reservoirs" Processes 12, no. 10: 2193. https://doi.org/10.3390/pr12102193
APA StyleGao, T., Wang, X., Wang, H., Gu, C., Zhou, Z., & Yang, Z. (2024). A Study on the Breakthrough Pressure of Porous Rock Formations in Gas Storage Reservoirs. Processes, 12(10), 2193. https://doi.org/10.3390/pr12102193
