Next Article in Journal
Experimental and CFD Analysis of Hydrodynamics in Dual-Impeller Crystallizer at Different Off-Bottom Clearances
Next Article in Special Issue
Electric Vehicle Thermal System Concept Development for Multiple Variants Using Digital Prototype and AI
Previous Article in Journal
Study on the Performance of a Novel Double-Section Full-Open Absorption Heat Pump for Flue Gas Waste Heat Recovery
Previous Article in Special Issue
Optimization of Residential Hydrogen Facilities with Waste Heat Recovery: Economic Feasibility across Various European Cities
 
 
Font Type:
Arial Georgia Verdana
Font Size:
Aa Aa Aa
Line Spacing:
Column Width:
Background:
Review

Safety of Hydrogen Storage Technologies

Institute for Technical Energy Systems (ITES), Bielefeld University of Applied Sciences and Arts, 33619 Bielefeld, Germany
*
Author to whom correspondence should be addressed.
Processes 2024, 12(10), 2182; https://doi.org/10.3390/pr12102182
Submission received: 30 August 2024 / Revised: 3 October 2024 / Accepted: 6 October 2024 / Published: 8 October 2024
(This article belongs to the Special Issue Energy Storage Systems and Thermal Management)

Abstract

While hydrogen is regularly discussed as a possible option for storing regenerative energies, its low minimum ignition energy and broad range of explosive concentrations pose safety challenges regarding hydrogen storage, and there are also challenges related to hydrogen production and transport and at the point of use. A risk assessment of the whole hydrogen energy system is necessary to develop hydrogen utilization further. Here, we concentrate on the most important hydrogen storage technologies, especially high-pressure storage, liquid hydrogen in cryogenic tanks, methanol storage, and salt cavern storage. This review aims to study the most recent research results related to these storage techniques by describing typical sensors and explosion protection measures, thus allowing for a risk assessment of hydrogen storage through these technologies.

1. Introduction

With the ongoing change from fossil energy to sustainable energies, such as sun and wind energy, storing energy for days or even weeks or months becomes more and more important [1]. Large-scale storage systems must enable the ability to store unused energy from renewable resources and then use it when less renewable energies are available [2]. While low percentages of photovoltaics, wind energy, and other sustainable energies require only short-term energy storage, especially for handling daily variations in solar power, long-term energy storage will become more and more important with an increasing ratio of sustainable energies in the overall energy mix [3].
Depending on the required storage time and capacity, different energy storage techniques are advantageous. Generally, these techniques can be subdivided into electrical, mechanical, chemical, and thermal energy storage systems [4]. While capacitors and superconducting coils, as typical electrical storage systems, are typically used for short release times and have low storage capacities, hydrogen storage enables the storage of large capacities for long times in the range of 1 h to 1 y [5], making it suitable for future challenges in long-term storage.
Hydrogen storage can be classified into physical, chemical, and other hydrogen storage techniques [6], amongst which high-pressure storage is by far the most often used method at the moment [3]. Other physical storage methods are low-temperature liquid storage, storing in salt caverns, and blending in natural gas, while chemical hydrogen storage is related to storage in metal hydrides, inorganic compounds, organic liquid, methanol, or ammonia, and metal adsorption as well as clathrate hydrates belong to the other storage methods [3]. High-pressure and low-temperature storage usually allow for storage for days, while storing for months is possible in salt caverns, blending in natural gas, as well as the chemical methods [3].
Alongside research on different hydrogen production, storage, and transport methods as well as applications at the point of use, research on the safety aspects of hydrogen energy systems has also significantly increased in recent years, as illustrated in Figure 1a. This is naturally correlated with an increasing number of citations, as depicted in Figure 1b.
Corresponding to the previous discussion of possible energy storing techniques, papers about hydrogen energy safety can be classified into different categories, such as “energy fuels”, “chemistry physical”, or “electrochemistry”, while other engineering and natural sciences can be found (Figure 2).
This review gives an overview of the most recent research on the safety of hydrogen storage. Firstly, a brief overview of important storage technologies is given, including high-pressure storage, liquid hydrogen in cryogenic tanks, methanol storage, and salt cavern storage. These techniques were chosen because high-pressure storage is the most often used technique at the moment, with around 80% of all hydrogenation processes worldwide using it, while liquid hydrogen is especially used in flight and space applications where high-energy storage densities are necessary [7]. Methanol has a high-energy storage density and it can also be used directly as a fuel, and salt cavern storage was chosen as an example of large-scale storage and long discharge times [7].
The potential risks of these storage techniques are discussed, and the recent state of solutions for these problems is given, before areas of further research on hydrogen storage safety are identified.

2. Hydrogen Storage Methods

2.1. High-Pressure Storage

High pressure storage of hydrogen in gaseous state is recently the most often used method to store hydrogen. It can be stored at ambient temperatures, in contrast to liquid hydrogen, which needs vacuum-insulated vessels, and it necessitates significantly lower energy for compression than energy needed for liquefaction [8].
The energy needed for compression depends on the pressure that should be reached. For applications in vehicles, for example, a pressure of 700–1000 bar is used [8,9], necessitating approx. 10% of the energy content of the gas for this process [10]. On the other hand, a pressure increase from 1 bar to 700 bar will increase the low hydrogen density of 0.089 kg/m3 under ambient conditions to 40 kg/m3, corresponding to an increase of the energy density from 0.0033 kWh/L to 1.32 kWh/L [11]. It should be mentioned that H2 cannot be regarded as an ideal gas under high pressure; thus, the well-known ideal gas law does not hold in these calculations.
Correlated with this increase in storage density, safety issues increase, making different vessels necessary for different pressures. For the aforementioned pressures of 700–1000 bar, composites with a metallic enclosure (Type II) or carbon-fiber-reinforced polymers with metallic boss and polymer liner (Type IV) can be used, while fully metallic vessels (Type I) or composites with metallic liner (Type III) can be applied for lower pressures of up to 500 bar or 450 bar, respectively [7,9]. Besides this differentiation, Type I is commonly produced from steel and is thus the heaviest vessel, while Type IV is the most lightweight type of vessel [12]. Type III and Type IV are usually applied in vehicles where pressures of 350–700 bar are typical [12]. As an example, Figure 3 shows a Type III vessel with an aluminum liner, while a Type IV vessel would have a polymer liner instead [13].
To compare the different types of vessels in detail, Table 1 summarizes the material compositions, pressure ranges, and typical applications.
Potential risks of hydrogen high-pressure storage include the risks that metals may become more brittle upon contact with hydrogen, the temperature may increase during fast infilling, and hydrogen leakage may lead to detonation [8]. In all composites, failure can occur due to fiber breaks, delamination, or matrix cracking, while a polymer liner may develop permeation or leakage upon contact with hydrogen [11]. The severity and probability of such events has to be taken into account in a risk assessment. As an example, the risk assessment for onboard hydrogen storage in an onboard compressed hydrogen gas tank starts with the risk of a car starting to burn due to an accident or other reasons and then follows a series of events towards a catastrophic tank rupture, as depicted in Figure 4 [14].

2.2. Liquid Hydrogen Storage

Due to its small density, hydrogen has a large mass-related heating value of around 120 MJ/kg, which is more than twice the value of other common fuels, but only a small volume-related heating value [15], as mentioned before. To increase this value beyond the values mentioned before for compression of the gas, hydrogen can be liquefied to enable the transportation of more energy content per tank capacity [15].
Different processes can be used to liquefy hydrogen, which are all based on compressing, cooling, and expanding a gas from an intermediate temperature between the ambient temperature and the liquefied fluid temperature, where the stream of the fluid that should be liquefied is always kept at a pressure above a lower limit [15].
The liquefied hydrogen is stored in cryogenic tanks at a temperature of 21.2 K at ambient pressure [16]. Besides thermal insulation to reduce boiling-off as far as possible, it is also necessary to fully convert hydrogen from ortho- to para-hydrogen, i.e., from parallel to antiparallel nuclear spins [16]. While hydrogen at room temperature contains around 25% para- and 75% ortho-hydrogen, the fraction of ortho-hydrogen is reduced to 0.2% at the boiling point. This conversion usually happens on very long time-scales of around months to years, and it is exothermic, meaning that the conversion enthalpy will heat up the vessel and lead to evaporation of the stored liquid hydrogen. Speeding up the transformation from ortho-hydrogen to para-hydrogen is possible through adsorption on charcoal, different metals, or metal oxides [16].
Other important points that must be considered in reducing boil-off losses are the shape and the size of the vessel, as they are proportional to the surface-to-volume ratio [17]. These losses can be reduced from 0.4%/day for double-walled spherical vacuum vessels with a volume of 50 m3 to 0.06%/day for identical vessels with a volume of 20,000 m3 [16]. However, due to the relatively high liquefaction energy of around 30% of the hydrogen energy content [17] and the constant boil-off, this storage method is mostly used for applications in which the costs are less important and where the hydrogen is used quickly, such as in air or aerospace applications [16].
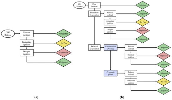
For liquid hydrogen storage, similarly to high-pressure storage, leakage is the main risk; however, there are more potentially dangerous events to be taken into account for liquid hydrogen storage, as the comparison in Figure 5 shows [18]. It should be mentioned that only possible events are shown here, while a quantitative risk assessment necessitates filling data gaps for liquid hydrogen systems [18].

2.3. Methanol Storage

It is possible to store hydrogen in different chemical hydrides that are liquid under ambient conditions, such as methanol or ammonia [19]. Methanol (CH3OH) is the simplest alcohol, and it can store up to 12.5 wt% of hydrogen, which can be released again by reacting with water or oxygen or through thermolysis [20]. The latter necessitates heating the methanol to a temperature of 230–330 °C and applying a catalyst, usually Cu/ZnO/Al2O3 [21].
Storing hydrogen in methanol has different advantages. The production of methanol from CO2 and hydrogen is a commercially applied technique in which temperatures of around 220–280 °C and pressures around 10–80 bar are necessary, which is not uncommon for industrial reactors, and similar catalysts to those used in methanol production from natural gas can be used [22]. It stores not only hydrogen but also CO2. And, finally, methanol itself is an often used chemical, and its production from methanol helps in reducing the use of fossil fuels [19].
Nowadays, research is being performed to increase the efficiency of this process, e.g., by improving the catalyst for methanol dehydrogenation. Bernskoetter and Hazari showed that combining an Fe-6 complex catalyst with a Lewis acid as a co-catalyst improved the catalytic activity compared to a Mn-3 complex with KOH as the co-catalyst, while, on the other hand, the latter showed high stability [23,24]. Applying precious metal catalysts, different ruthenium complexes with ligands, and an additional base were investigated as catalysts for methanol dehydrogenation [25,26]. For such transition-metal-catalyzed methanol dehydrogenation processes, van de Watering et al. suggested the intermediate products shown in Figure 6 [26]. Other potential catalysts are based on Ir complexes with ligands and different bases [27,28].
Another important step in the process is the production of methanol, which can either be achieved through direct CO2 hydrogenation according to the process 3H2 + CO2 → CH3OH + H2O or through formic acid hydrogenation according to the process HCOOH + 2H2 → CH3OH + H2O [29]. While direct hydrogenation of CO2 is the easier process, the negative enthalpy and entropy of this process may cause limitations. For both processes, different catalysts have been investigated.
Amongst the drawbacks of this storage technique, the release of CO2 together with H2 must be mentioned, resulting in the necessity to capture and convert CO2 [30]. In addition, further optimizing the catalysts and making them available for large-scale industrial plants is necessary to further improve the usability of this process. On the other hand, the broad range of possible applications of methanol, besides pure H2 storage, make methanol highly interesting and even a potential alternative to hydrogen as an energy resource [31].
Similarly to the aforementioned hydrogen storage techniques, leakages of the inflammable gas, which is highly toxic when inhaled, swallowed, or absorbed through the skin, are among the main risks of methanol storage [32,33].

2.4. Salt Cavern Storage

Amongst the large-scale energy storing techniques, salt caverns are potential candidates to store hydrogen with an energy content of up to hundreds of GWh for long time-scales up to months [34]. The storage capacity of salt caverns depends not only on their volume and depth but also on the geological structure [35]. Generally, storing hydrogen in salt domes or layered salt formations (Figure 7 [36]) offers the advantages of chemical inertness, low porosity, and permeability [37] in addition to their large capacity, flexible operation, and safety [38]. Salt caverns are less prone to fires or other catastrophes than other storage methods, they have large volumes, and they are available in many countries, and storing hydrogen underground is less expensive than other possibilities [39].
On the other hand, interactions of hydrogen with its environment have to be taken into account during the evaluation of potential rock salt storage facilities [40]. Another important point is that the chosen salt domes should not be disturbed by mining activity [41]. Besides these obvious restrictions, some more have been evaluated in recent years. The small H2 molecules may leak through pores that are not accessible to other gases, and microorganisms may consume the hydrogen [42]. Generally, losses in salt cavern hydrogen storage can be subdivided into chemical loss, leakage, dissolution, and adsorption loss [43]. The worst case would be a rupture at the ground of the riser pipe from the salt cavern to the ground, which may lead to jet fire, toxic chemical release, and unconfined vapor cloud explosion, which was rated as most frequent result, with an individual risk of around 5 × 10−5/yr, i.e., around 10 times higher than H2S toxic gas release, which was calculated to have an individual risk of around 6 × 10−6/yr [44].
It should be mentioned that there are more possibilities for underground hydrogen storage, such as hydrogen storage in porous reservoirs, like saline aquifers and depleted oil and gas fields [45,46]. Diverse projects in the last two decades have studied different underground storage techniques, such as Hychico, which uses a glauconitic sandstone reservoir [47], H2STORE, which aimed to test the usability of clastic sediments of depleted gas reservoirs and recently used gas storage sites [48], HyUnder, which is searching for different underground storage locations in Spain [49], and ANGUS+ for the identification of respective locations in Germany [50]. Recently already used underground hydrogen storage sites include depleted oil and gas fields, like the Diadema project in Argentina, and saline aquifers, like the Beynes project in France, as well as potential sites like Midland valley in the UK and Mount Simon in Canada [45]. While depleted hydrocarbon resources are, recently, the most often used underground storage facilities [40], they have the disadvantage of hydrogen contamination [51]. The main challenge of using deep aquifers is hydrogen loss, mostly due to chemical reactions of the hydrogen with the reservoir [46]. The focus here on storage in salt caverns was chosen due to their high efficiency without contamination of the stored hydrogen. In addition, salt caverns enable injection/extraction on an approximately monthly basis, while underground storage in deep aquifers is better suited to less injection cycles per year [52]. Finally, deep aquifers need more cushion gas than the other alternatives, i.e., gas remaining in the reservoir during the whole storage time [53,54]. An overview of some recently operating and closing underground hydrogen storage projects is given in Figure 8 [55].

3. Recent Solutions to Safety Problems

Depending on the chosen storage technique, here, the most current solutions to the aforementioned potential safety problems are described. Generally, these safety precautions include primary, secondary, and tertiary measures, i.e., exclusion of leakage and formation of explosive mixtures, avoiding mechanical or electrostatically generated sparks as ignition sources, and minimizing the effects in case of fire or explosion by installing appropriate walls and fire extinguishing systems, respectively [57]. The latter is addressed, for example, by the NFPA 2 Hydrogen Technologies code, which defines hydrogen-specific requirements for buildings, storage systems, etc. [58].

3.1. Safety Problems and Potential Solutions in High-Pressure Storage

Generally, when hydrogen is released from a leak in a high-pressure system, an under-expanded jet occurs, accompanied by complex shock waves [59]. This process has been investigated experimentally by several research groups taking into account different pressures and initial temperatures as well as different leak diameters, which can be modeled by different nozzle sizes, and measuring the shockwave structures and downstream hydrogen concentrations, e.g., through Schlieren photography and planar laser Rayleigh scatter imaging [60,61,62,63]. Such experimental approaches, however, are mostly related to relatively low storage pressures as high-pressure experiments would be more difficult and even dangerous. Instead, computational fluid dynamics simulations are performed by many groups to study hydrogen jets from high-pressure storage systems, showing a near-nozzle shock structure, a turbulent shear layer, and the general hydrogen penetration and distribution [64,65,66].
Importantly, the hydrogen cannot be treated as an ideal gas due to the high pressure, as mentioned before, meaning that pressure-dependent compressibility and other effects have to be taken into account [67]. To evaluate the effect of gas leakage in high-pressure hydrogen storage, Zhang et al. modeled the jet exit properties through numerical analysis [68]. They modeled the real gas through the cubic Peng–Robinson equation of state due to its balance between accuracy and computational efficiency, especially for high-pressure gas [69]. Comparing this real gas model with an ideal gas, they showed the distinct differences between densities and isobaric heat capacities calculated both ways, where only the first corresponded well to the NIST Chemistry WebBook [70] used as a reference [68]. The gas under-expansion process was modeled as isentropic expansion. Varying the exit pressure, exit temperature, and exit velocity, they modeled Mach disk (shock wave) and hydrogen concentrations in the near-field. Figure 9 shows a comparison of modeling with the Peng–Robinson equation of state (Figure 9a) and an ideal gas (Figure 9b), both for an initial temperature of 300 K and a pressure of 30 MPa [68]. Generally, they concluded that the mass flow rate of high-pressure hydrogen jets could be well-modeled through the isentropic expansion assumption [68].
Modeling of potential risks does not only mean modeling the physical aspects of leakage but also estimating the frequency of leakages and other failures [71,72] as well as their consequences [73]. For the latter, models based on experience with oil, gas, and process industries have to be adopted for use with hydrogen. Hansen notes that blasts will be approx. one order of magnitude shorter than those of the respective hydrocarbon scenarios; in the case of a flashfire, the flames will not propagate horizontally through clouds with hydrogen concentrations below 8%, and hydrogen jet fires will be limited in size and duration [73]. Discussing the risk of high-pressure hydrogen storage at a refueling station, he mentions very large potential release rates with the risk of strong explosions, with the risk increasing with the storage size, the consequences increasing with the bottle sizes and bottle connection diameters, and the frequencies increasing with the number of bottle connections [73]. He also mentions the potential burst of storage tanks upon impact loads and impinging fires, which would lead to blast effects, fireballs, or explosions and are more likely to occur for Type III/IV composite tanks, necessitating protection against impact and fire load. Generally, he suggests keeping all hydrogen units besides the dispenser behind robust vertical walls (without a roof) to protect the outer environment from potential explosions or jet flames [73]. Hansen also investigated a real accident at a Norwegian hydrogen refueling station where a 50 L tank at 950 bar started with a small, undetected leak for several hours, before the situation escalated by opening silicon fittings and resulting in a large hydrogen leak with subsequent explosions due to self-ignition [74]. Here, the fence around the main part mostly protected the surroundings, while the major explosion was heard and felt even miles away, windows in an office building ~65 m away shattered and airbags in cars on the highway ~ 50 m away were activated. According to Hansen’s calculation, flange and joint leaks can happen almost every year and every 1050 years, respectively. This accident thus showed the importance of regularly checking bolts and soft seals, working precisely, and, especially, detecting small leaks as early as possible to avoid escalation [74]. Hansen also mentions the necessity of finding the balance between increased ventilation to avoid the accumulation of hydrogen and having solid fences around the site to protect people from flames, projectiles, and pressure [74]. The necessary data for a quantitative risk assessment for a hydrogen system are exemplarily given in Figure 10 [75].
Muthukumar et al. discussed the safety of high-pressure hydrogen storage tanks [76]. They mentioned that cycling loading and temperature variations may lead to failure due to mechanical or thermal influences or combinations of both. In addition, permeation of the small hydrogen molecules may occur through gaps due to insufficient resin binding [76]. Another problem of metal vessels in contact with hydrogen is hydrogen embrittlement. This means the degradation of the mechanical properties of metals upon contact with hydrogen [77], i.e., a reduction in the tensile strength [78,79], fracture toughness [80,81], and fatigue strength [82,83]. This effect is known from high-strength steel used in wind foundations [84], and it has also been investigated in depth with respect to hydrogen storage [85].
While hydrogen in Type III tanks is in contact with metallic parts and will thus increase corrosion and embrittlement, these problems will not occur in Type IV tanks where permeation is the main problem, especially under strong temperature fluctuations between around 0 °C and 80 °C, as they occur upon rapid charging and discharging due to the Joule–Thomson effect [86].
Different embrittlement mechanisms are known for various metals and metal alloys due to contact with hydrogen [87], such as hydrogen diffusion into the grain boundaries of stainless steel [88], hydrogen-enhanced plasticity and decohesion due to diffusion of hydrogen into plain carbon steel [89], crack formation and electrochemical charging due to hydrogen diffusion into aluminum, copper, nickel, and titanium alloys [90,91,92,93]. Investigating the embrittlement due to contact with hydrogen is possible with diverse mechanical or microscopic tests [87]; however, these lab tests cannot be conducted on vessels in use as they destroy the material or necessitate small samples for microscopic investigations. Only few reports of integrated sensors to monitor the structural integrity of vessels, e.g., optical sensors or a fiber Bragg grating, can be found in the literature [94]; this approach, however, would further increase the vessel costs due to the evaluation equipment and may thus not be acceptable in all applications of high-pressure hydrogen storage vessels. Nevertheless, this approach may support the acceptance of hydrogen storage systems and should thus not completely be neglected.
As Okonkwo et al. suggest, understanding the hydrogen embrittlement of hydrogen storage materials is the first step to improve embrittlement prevention [87]. Common approaches to reduce this problem using surface coatings and microstructural modifications can only be successful if the mechanisms that damage the materials are well-understood. Possible coatings include producing an oxide layer on the surface [77] or coatings with specific metals [95], while modification of steels with carbon or other elements may also help to reduce hydrogen embrittlement [96]. Nevertheless, more tests and simulations are necessary to further improve the material properties of tanks for high-pressure hydrogen storage [97,98].
On the other hand, permeation of hydrogen through a polymeric liner and degradation of a polymer’s mechanical properties due to contact with hydrogen are also well-known and have to be taken into account [9], as well as swelling of a polymeric material upon absorption of hydrogen gas [99]. The permeation of hydrogen through a polymer does not only depend on temperature and pressure—which will change drastically during filling and unfilling—but also on the material properties, such as the crystallinity, potential additives, and possibly absorbed water [100].
To conclude, safety problems in high-pressure hydrogen storage can be related to material embrittlement, the permeation of hydrogen through polymeric materials or gaps due to insufficient resin binding, leaking bolts and soft seals, especially if not recognized very soon, and, generally, human failure in handling hydrogen storage vessels. The corresponding most important safety solutions are polymer coatings of metal vessel parts, generally more material research, sensors to detect gaps in time, as well as increased training of the people working with these high-pressure storage systems.

3.2. Safety Problems and Potential Solutions in Liquid Hydrogen Storage

Storing hydrogen in its liquid state, i.e., at very low temperatures, means that the surrounding material must be able to withstand these temperatures. As described before, hydrogen evaporation from the vessel through the pressure relief valve depends on the vacuum insulation, the surface-to-volume ratio of the tank, and the para- to ortho-hydrogen ratio. It can thus be unintentionally increased by heat transfer from the environment, movement of the liquid hydrogen due to moving the tank, which will increase the kinetic energy and thus the thermal energy, fast boil-off while achieving equilibrium conditions after filling the tank, or ortho- to para-hydrogen conversion [101]. However, these processes are not relevant to safety evaluation under normal circumstances as long as the evaporated hydrogen is either re-used in controlled processes or released into the environment to avoid an increase in pressure and potentially dangerous accumulation of hydrogen. Nevertheless, similarly to high-pressure hydrogen storage, several potential dangers have to be taken into account besides the aforementioned physical and chemical issues, including physiological issues, such as frostbite, hypothermia, or suffocation [102]. This leads to the necessity to avoid any direct contact with liquid hydrogen or insufficiently insulated equipment, where the latter can even lead to liquefied air dripping from it and causing cold burns [102].
While a leakage in liquid hydrogen storage systems looks, at first glance, similar to a leakage in high-pressure storage systems, there are nevertheless clear differences between these situations. Hydrogen dispersing out of a liquid storage system is significantly colder and has a higher density, which is even higher than that of air, resulting in this hydrogen staying near the ground and spreading horizontally [103]. In particular, mixing of this hydrogen with the surrounding air, which can be condensed and solidified by the cold hydrogen, can lead to an inflammable mixture [104]. These risks lead to several standards for the handling of liquid hydrogen and definitions of safe distances, including the recommendation to avoid liquid hydrogen storage vessels within buildings [105,106]. In spite of these additional problems with liquid hydrogen storage, this technique may still be safer than scaling up a compressed gas system, where the leak frequency will increase with the number of vessels and connections between them [73].
Recent research has concentrated on material investigations, such as optimizing austenite stainless steel alloys for improved low-temperature stability [107]. The cryogenic toughness of such materials has been investigated through diverse mechanical tests at cryogenic temperatures of 20 K, where different standards define slightly different evaluation methods [108]. Typical materials under research are aluminum alloys [109,110], titanium alloys [111], or even composites [112,113,114], while the latter may need an additional barrier membrane on the inner wall to impede liquid hydrogen penetration [115,116]. It is interesting to note that hydrogen embrittlement of 304 austenitic stainless steel is much less pronounced due to the slower diffusion of hydrogen at temperatures below −150 °C [117]. The temperature dependence of hydrogen embrittlement in austenitic stainless steel can also be reduced by increasing the Ni content above 12.5%, which is homogeneously distributed over the microstructure [118].
While partly already being used by NASA, such composite liquid hydrogen storage systems nevertheless require further investigation of all components and related production processes [108].
It should be mentioned that measuring the temperature and pressure of the liquid hydrogen during storage and transport as well as using leak detection systems are common safety measures for liquid hydrogen storage [119]. All in all, the hazard footprint of liquid hydrogen used as an alternative fuel storage concept is regarded as significantly lower than compressed hydrogen storage methods by Schiaroli et al., as depicted in Figure 11 [120].
To conclude, safety problems in liquid hydrogen storage are identical to those described for high-pressure hydrogen storage; however, there are new physiological risks for people handling the liquid hydrogen as well as increased danger when the colder and higher-density liquid hydrogen disperses from the storage system, in addition to the aforementioned risks of high-pressure storage systems for people working nearby the storage vessels. The corresponding main safety solutions are the same as those for high-pressure storage, as well as personal protective equipment for people handling the cryogenic liquid.

3.3. Safety Problems and Potential Solutions in Methanol Storage

Storing hydrogen in the form of methanol or other H2 carriers is less common than the previous storage techniques in pressurized tanks or cryogenic vessels. One of the main problems related to this technique is the toxicity of methanol in the vapor phase [121]. This is especially important because methanol can be absorbed through the skin as well as by breathing or swallowing [122]. While it biodegrades quickly, methanol can still have a significant environmental impact, e.g., on marine life if transported by ship [123]. On the other hand, its boiling point of 64.7 °C makes storage at room temperature less dangerous than other hydrogen carriers. Nevertheless, the flash point of methanol between 12 °C and 16 °C and the flammability range in air between 6% and 37% necessitate avoiding potentially explosive air/methanol mixtures as well as ignition sources [122].
To avoid leakage of the methanol storage tanks, they are usually made from stainless steel or have a methanol-resistant coating. Only a few non-metallic materials can be used, e.g., nylon, neoprene, or non-butyl rubber [124]. Due to methanol’s toxicity, more monitoring systems are necessary for methanol storage than for current fuels [125].
Generally, while the risks related to high-pressure or cryogenic temperatures are reduced for methanol storage of hydrogen compared to high-pressure storage and liquid hydrogen storage, respectively, the toxicity of methanol necessitates careful handling and comprehensive monitoring systems. The suggested safety solutions, besides the aforementioned ones, are thus mainly sensors to detect any leakage in time.

3.4. Safety Problems and Potential Solutions in Salt Cavern Storage

While salt caverns for hydrogen storage usually have low leakage rates, the worst-case scenario of a vertical riser pipe rupture at the ground would potentially result in jet fire, unconfined vapor cloud explosion, and release of toxic H2S [44]. Other potential risks are associated with the geological and technical integrity of the reservoir and the gas storage wells, respectively, where the latter depend on the used materials and their resistance to corrosion and leakage [40,56]. As discussed in the previous sections, the effect of hydrogen on the materials used, including not only metals but also cement, may reduce the well’s integrity, especially in combination with varying temperatures [126].
Hydrogen stored in salt caverns can additionally be polluted by bacteria that produce methane or H2S [127]. This problem should be taken into account by analyzing the bacteria in a chosen salt cavern and subsequently measuring the expected pollution of the stored hydrogen [128].
In a recent risk analysis of large-scale hydrogen storage in salt caverns, Portarapillo and di Benedetto concluded that an unconfined vapor cloud explosion could happen most frequently, but the effect zone of this event would decrease with time [44]. They underlined the necessity of a good monitoring system to detect microbial side effects not only in case of leakage [44]. Other studies have reported that the high salinity would make microorganisms’ activity in salt caverns ineffective [129,130].
Different monitoring tools that are especially suited for underground hydrogen storage are, among others, carbon isotopy to investigate methane production kinetics, electrical and seismic measurements for site monitoring, and measurements of parameters like flow rate, temperature, and gas composition, which are correlated with storage operations [131]. Odorants can be used to make leaks more detectable [132]. Besides sensors, subsurface safety valves should be used, which automatically close in case of a hydrogen leakage or even an eruption [40,56].
Before choosing a storage site, seismic hazard mapping is necessary to avoid seismic risks [133]. Another aspect related to choosing the best salt cavern was discussed by Peng et al., who mention that horizontal caverns have greater safety than vertical ones as no interlayers need to be crossed, so interlayer collapse is avoided [39]. The thickness of the salt layers above and below the cavern must also be taken into account as a function of the cavern’s diameter, where 75% and 20% of the cavern’s diameter have been suggested as the minimum salt deposit [134]. Upper and lower limits for operating pressures are mostly derived from experience with natural gas storage and should avoid rock fracture due to pressures that are too high as well as instability of the cavern due to pressures that are too low [135,136]. A compressive safety belt around the cavern, taking into account a safety factor of, usually, 1.2 (i.e., 20% higher than calculated), is necessary to ensure the long-term stability of the cavern [137]. In addition, safety pillars between neighboring caverns should have approx. twice the average cavern diameter [138,139]. Typically, these limits are defined based on numerical calculations or physical simulations and supported by experiments and monitoring of real situations [140,141,142,143].
All in all, leakage and the potential formation of gas clouds are the main safety risks that may lead to jet fires, unconfined vapor cloud explosions, or flashfires. Safety solutions are thus mainly related to sensors for leakage detection and general monitoring systems.

4. Conclusions and Outlook

This review exemplarily discusses four different hydrogen storage techniques with their respective risks, which are summarized in Table 2.
This leads, together with cost and scale considerations, to the following framework of which method is ideally suited for which application (Table 3).
Contact with hydrogen in gaseous form may lead to material embrittlement, especially in the case of metals but also in the case of cement. The very small hydrogen molecule may permeate through polymeric materials, gaps, or microcracks. Undetected small leaks may lead to catastrophic hydrogen evaporation if not detected soon.
Hydrogen in liquid form poses additional challenges due to its cryogenic temperature as well as the higher density, which keeps unintentionally evaporated hydrogen near the ground. Leakage may also occur from underground storage in salt caverns. In all cases, fires and explosions may occur.
While these risks are significantly reduced for methanol storage, the toxicity of methanol necessitates careful handling and, again, reduction of the risk of leakage as well as monitoring to detect potential leaks as soon as possible.
In the future, quantitative risk assessments based on experience gained with different hydrogen storage methods are necessary to identify optimum storage techniques and the corresponding monitoring and resulting automatisms for different situations. For this, it is necessary to build up a database of even small problems that might, if not detected, develop further towards an accident [74,147]. In particular, the probability of damage to persons, including the measure of damages, must be taken into account. Ideally, safety standards should be defined, as they already exist for other fuels, to reduce any risks as far as possible and to increase confidence in hydrogen as a potential energy storage medium.

Author Contributions

Conceptualization, E.D. and E.S.-H.; methodology, E.D.; formal analysis, A.E.; investigation, all authors; writing—original draft preparation, A.E.; writing—review and editing, all authors; visualization, A.E. All authors have read and agreed to the published version of the manuscript.

Funding

This research and development project was partly funded by the German Federal Ministry of Education and Research (BMBF) as part of the “Career@BI” project within the funding program “FH Personal” (03FHP106).

Data Availability Statement

No new data were created in this review.

Conflicts of Interest

The authors declare no conflicts of interest. The funders had no role in the design of the study; in the collection, analyses, or interpretation of data; in the writing of the manuscript; or in the decision to publish the results.

References

  1. King, M.; Jain, A.; Bhakar, R.; Mathur, J.; Wang, J.H. Overview of current compressed air energy storage projects and analysis of the potential underground storage capacity in India and the UK. Renew. Sustain. Energy Rev. 2021, 139, 110705. [Google Scholar] [CrossRef]
  2. Zhang, Z.G.; Kang, C.Q. Challenges and Prospects for Constructing the New-type Power System Towards a Carbon Neutrality Future. Proc. CSEE 2022, 42, 2806–2819. [Google Scholar]
  3. Yan, H.G.; Zhang, W.; Kang, J.D.; Yuan, T.J. The Necessity and Feasibility of Hydrogen Storage for Large-Scale, Long-Term Energy Storage in the New Power System in China. Energies 2023, 16, 4837. [Google Scholar] [CrossRef]
  4. Akinyele, D.O.; Rayudu, R.K. Review of energy storage technologies for sustainable power networks. Sustain. Energy Technol. Assess. 2014, 8, 74–91. [Google Scholar] [CrossRef]
  5. El Haj Assad, M.; Khosravi, A.; Malekan, M.; Rosen, M.A.; Nazari, M.A. Energy storage. In Design and Performance Optimization of Renewable Energy Systems; Academic Press: Cambridge, MA, USA, 2021; pp. 205–219. [Google Scholar]
  6. Tarhan, C.; Çil, M.A. A study on hydrogen, the clean energy of the future: Hydrogen storage methods. J. Energy Storage 2021, 40, 102676. [Google Scholar] [CrossRef]
  7. Hassan, I.A.; Ramadan, H.S.; Saleh, M.A.; Hissel, D. Hydrogen storage technologies for stationary and mobile applications: Review, analysis and perspectives. Renew. Sustain. Energy Rev. 2021, 149, 111311. [Google Scholar] [CrossRef]
  8. Zheng, J.Y.; Liu, X.X.; Xu, P.; Liu, P.F.; Zhao, Y.Z.; Yang, J. Development of high pressure gaseous hydrogen storage technologies. Int. J. Hydrogen Energy 2012, 37, 1048–1057. [Google Scholar] [CrossRef]
  9. Barthelemy, H.; Weber, M.; Barbier, F. Hydrogen storage: Recent improvements and industrial perspectives. Int. J. Hydrogen Energy 2017, 42, 7254–7262. [Google Scholar] [CrossRef]
  10. Burheim, O.S. Hydrogen for Energy Storage. In Engineering Energy Storage; Academic Press: Cambridge, MA, USA, 2017; pp. 147–192. [Google Scholar]
  11. Rivard, E.; Trudeau, M.; Zaghib, K. Hydrogen storage for mobility: A review. Materials 2019, 12, 1973. [Google Scholar] [CrossRef]
  12. Langmi, H.W.; Engelbrecht, N.; Modisha, P.M.; Bessarabov, D. Hydrogen storage. In Electrochemical Power Sources: Fundamentals, Systems, and Applications; Elsevier: Amsterdam, The Netherlands, 2022; pp. 455–486. [Google Scholar]
  13. Wang, X.Y.; Li, B.; Jin, X.; Han, B.; Shu, C.-M. Ultimate pressure-bearing capacity of Type III onboard high-pressure hydrogen storage tanks under typical accident scenarios. J. Energy Storage 2023, 63, 107135. [Google Scholar] [CrossRef]
  14. Dadashzadeh, M.; Kashkarov, S.; Makarov, D.; Molkov, V. Risk assessment methodology for onboard hydrogen storage. Int. J. Hydrogen Energy 2018, 43, 6462–6475. [Google Scholar] [CrossRef]
  15. Valenti, G. Hydrogen liquefaction and liquid hydrogen storage. In Compendium of Hydrogen Energy; Volume 2: Hydrogen Storage, Transportation and Infrastructure; Woodhead Publishing Series in Energy; Woodhead Publishing: Cambridge, UK, 2016; pp. 27–51. [Google Scholar]
  16. Züttel, A. Hydrogen storage methods. Naturwissenschaften 2004, 91, 157–172. [Google Scholar] [CrossRef] [PubMed]
  17. Zohuri, B. Cryogenics and Liquid Hydrogen Storage. In Hydrogen Energy; Springer: Cham, Switzerland, 2019; pp. 121–139. [Google Scholar]
  18. Correa-Jullian, C.; Groth, K.M. Data requirements for improving the Quantitative Risk Assessment of liquid hydrogen storage systems. Int. J. Hydrogen Energy 2022, 47, 4222–4235. [Google Scholar] [CrossRef]
  19. Andersson, J.; Grönkvist, S. Large-scale storage of hydrogen. Int. J. Hydrogen Energy 2019, 44, 11901–11919. [Google Scholar] [CrossRef]
  20. Özcan, Ö.; Akin, A.N. Thermodynamic analysis of methanol steam reforming to produce hydrogen for HT-PEMFC: An optimization study. Int. J. Hydrogen Energy 2019, 44, 14117–14126. [Google Scholar] [CrossRef]
  21. Behrens, M.; Armbrüster, M. Methanol steam reforming. In Catalysis for Alternative Energy Generation; Springer: New York, NY, USA, 2012; pp. 175–235. [Google Scholar]
  22. Dowson, G.; Styring, P. Conversion of carbon dioxide to oxygenated organics. In Carbon Dioxide Utilization; Elsevier: Amsterdam, The Netherlands, 2015; pp. 141–159. [Google Scholar]
  23. Bielinski, E.A.; Förster, M.; Zhang, Y.Y.; Bernskoetter, W.H.; Hazari, N.; Holthausen, M.C. Base-Free Methanol Dehydrogenation Using a Pincer-Supported Iron Compound and Lewis Acid Co-catalyst. ACS Catal. 2015, 5, 2404–2415. [Google Scholar] [CrossRef]
  24. Andérez-Fernández, M.; Vogt, L.K.; Fischer, S.; Zhou, W.; Jiao, H.J.; Garbe, M.; Elangovan, S.; Junge, K.; Junge, H.; Ludwig, R.; et al. A Stable Manganese Pincer Catalyst for the Selective Dehydrogenation of Methanol. Angew. Chem. Int. Ed. 2017, 56, 559–562. [Google Scholar] [CrossRef]
  25. Nielsen, M.; Alberico, E.; Baumann, W.; Drexler, H.-J.; Junge, H.; Gladiali, S.; Beller, M. Low-temperature aqueous-phase methanol dehydrogenation to hydrogen and carbon dioxide. Nature 2013, 495, 85–89. [Google Scholar] [CrossRef]
  26. Van de Watering, F.F.; Lutz, M.; Dzik, W.I.; de Bruin, B.; Reek, J.N.H. Reactivity of a Ruthenium–Carbonyl Complex in the Methanol Dehydrogenation Reaction. ChemCatChem 2016, 8, 2752–2756. [Google Scholar] [CrossRef]
  27. Fujita, K.-i.; Kawahara, R.; Aikawa, T.; Yamaguchi, R. Hydrogen Production from a Methanol–Water Solution Catalyzed by an Anionic Iridium Complex Bearing a Functional Bipyridonate Ligand under Weakly Basic Conditions. Angew. Chem. Int. Ed. 2015, 54, 9057–9060. [Google Scholar] [CrossRef]
  28. Campos, J.; Sharninghausen, L.S.; Manas, M.G.; Crabtree, R.H. Methanol Dehydrogenation by Iridium N-Heterocyclic Carbene Complexes. Inorg. Chem. 2015, 54, 5079–5084. [Google Scholar] [CrossRef]
  29. Onishi, N.; Laurenczy, G.; Beller, M.; Himeda, Y. Recent progress for reversible homogeneous catalytic hydrogen storage in formic acid and in methanol. Coord. Chem. Rev. 2018, 373, 317–332. [Google Scholar] [CrossRef]
  30. Behrens, M. Chemical hydrogen storage by methanol: Challenges for the catalytic methanol synthesis from CO2. Recyl. Catal. 2015, 2, 78–86. [Google Scholar] [CrossRef]
  31. Sonthalia, A.; Kumar, N.; Tomar, M.; Geo, V.E.; Thiyagarajan, S.; Pugazhendhi, A. Moving ahead from hydrogen to methanol economy: Scope and challenges. Clean Technol. Environ. Policy 2023, 25, 551–575. [Google Scholar] [CrossRef]
  32. Wang, X.Y.; Zou, X.; Gao, W. Flammable gas leakage risk assessment for methanol to hydrogen refueling stations and liquid hydrogen refueling stations. Int. J. Hydrogen Energy 2024, 54, 1286–1294. [Google Scholar] [CrossRef]
  33. Portarapillo, M.; di Benedetto, A.; Russo, D.; Turco, M. Preliminary Risk Evaluation of Methanol/water Storage in Fuel Cell Integrated Systems for Onboard Applications. Chem. Eng. Trans. 2023, 99, 133–138. [Google Scholar]
  34. Ozarslan, A. Large-scale hydrogen energy storage in salt caverns. Int. J. Hydrogen Energy 2012, 37, 14265–14277. [Google Scholar] [CrossRef]
  35. Lankof, L.; Urbanczyk, K.; Tarkowski, R. Assessment of the potential for underground hydrogen storage in salt domes. Renew. Sustain. Energy Rev. 2022, 160, 112309. [Google Scholar] [CrossRef]
  36. Malachowska, A.; Lukasik, N.; Mioduska, J.; Gebicki, J. Hydrogen Storage in Geological Formations—The Potential of Salt Caverns. Energies 2022, 15, 5038. [Google Scholar] [CrossRef]
  37. Matos, C.R.; Carneiro, J.F.; Silva, P.P. Overview of large-scale underground energy storage technologies for integration of renewable energies and criteria for reservoir identification. J. Energy Storage 2019, 21, 241–258. [Google Scholar] [CrossRef]
  38. Tarkowski, R.; Uliasz-Misiak, B.; Tarkowski, P. Storage of hydrogen, natural gas, and carbon dioxide—Geological and legal conditions. Int. J. Hydrogen Energy 2021, 46, 20010–20022. [Google Scholar] [CrossRef]
  39. Peng, T.J.; Wan, J.F.; Liu, W.; Li, J.C.; Xia, Y.; Yuan, G.J.; Jurado, M.J.; Fu, P.; He, Y.X.; Liu, H.M. Choice of hydrogen energy storage in salt caverns and horizontal cavern construction technology. J. Energy Storage 2023, 60, 106489. [Google Scholar] [CrossRef]
  40. Tarkowski, R. Underground hydrogen storage: Characteristics and prospects. Renew. Sustain. Energy Rev. 2019, 105, 86–94. [Google Scholar] [CrossRef]
  41. Tarkowski, R.; Czapowski, G. Salt domes in Poland—Potential sites for hydrogen storage in caverns. Int. J. Hydrogen Energy 2018, 43, 21414–21427. [Google Scholar] [CrossRef]
  42. Aftab, A.; Hassanpouryouzband, A.; Xie, Q.; Machuca, L.L.; Sarmadivaleh, M. Toward a Fundamental Understanding of Geological Hydrogen Storage. Ind. Eng. Chem. Res. 2022, 61, 3233–3253. [Google Scholar] [CrossRef]
  43. Zhu, S.J.; Shi, X.L.; Yang, C.H.; Li, Y.P.; Li, H.; Yang, K.; Wei, X.X.; Bai, W.Z.; Liu, X. Hydrogen loss of salt cavern hydrogen storage. Renew. Energy 2023, 218, 119267. [Google Scholar] [CrossRef]
  44. Portarapillo, M.; di Benedetto, A. Risk Assessment of the Large-Scale Hydrogen Storage in Salt Caverns. Energies 2021, 14, 2856. [Google Scholar] [CrossRef]
  45. Sambo, C.; Dudun, A.; Samuel, S.A.; Esenenjor, P.; Muhammed, N.S.; Haq, B. A review on worldwide underground hydrogen storage operating and potential fields. Int. J. Hydrogen Energy 2022, 47, 22840–22880. [Google Scholar] [CrossRef]
  46. International Energy Agency. The Future of Hydrogen: Seizing Today’s Opportunities. Available online: https://doi.org/10.1787/1e0514c4-en (accessed on 17 September 2024).
  47. Perez, A.; Pérez, E.; Dupraz, S.; Bolcich, J. Patagonia Wind—Hydrogen Project: Underground Storage and Methanation. In Proceedings of the 21st World Hydrogen Energy Conference 2016, Zaragoza, Spain, 13–16 June 2016. [Google Scholar]
  48. Pudlo, D.; Ganzer, L.; Henkel, S.; Kühn, M.; Liebscher, A.; de Lucia, M.; Panfilov, M.; Pilz, P.; Reitenbach, V.; Albrecht, D.; et al. The H2STORE Project: Hydrogen Underground Storage—A Feasible Way in Storing Electrical Power in Geological Media? In Clean Energy Systems in the Subsurface: Production, Storage and Conversion; Hou, M., Xie, H., Were, P., Eds.; Springer: Berlin/Heidelberg, Germany, 2013; pp. 395–412. [Google Scholar]
  49. Simon, J.; Ferriz, A.M.; Correas, L.C. HyUnder—Hydrogen Underground Storage at Large Scale: Case Study Spain. Energy Procedia 2015, 73, 136–144. [Google Scholar] [CrossRef]
  50. Kabuth, A.; Dahmke, A.; Beyer, C.; Bilke, L.; Dethlefsen, F.; Dietrich, P.; Duttmann, R.; Ebert, M.; Feeser, V.; Görke, U.-J.; et al. Energy storage in the geological subsurface: Dimensioning, risk analysis and spatial planning: The ANGUS+ project. Environ. Earth Sci. 2017, 76, 23. [Google Scholar] [CrossRef]
  51. Lord, A.S.; Kobos, P.H.; Borns, D.J. Geologic storage of hydrogen: Scaling up to meet city transportation demands. Int. J. Hydrogen Energy 2014, 39, 15570–15582. [Google Scholar] [CrossRef]
  52. Tarkowski, R.; Uliasz-Misiak, B. Use of underground space for the storage of selected gases (CH4, H2, and CO2)—Possible conflicts of interest. Gospod. Surowcami Miner. Resour. Manag. 2021, 37, 141–160. [Google Scholar]
  53. Heinemann, N.; Alcalde, J.; Miocic, J.M.; Hangx, S.J.T.; Kallmeyer, J.; Ostertag-Henning, C.; Hassanpouryouzband, A.; Thaysen, E.M.; Strobel, G.J.; Schmidt-Hattenberger, C.; et al. Enabling large-scale hydrogen storage in porous media—The scientific challenges. Energy Environ. Sci. 2021, 14, 853–864. [Google Scholar] [CrossRef]
  54. Kanaani, M.; Sedaee, B.; Asadian-Pakfar, M. Role of cushion gas on underground hydrogen storage in depleted oil reservoirs. J. Energy Storage 2022, 45, 103783. [Google Scholar] [CrossRef]
  55. Raza, A.; Arif, M.; Glatz, G.; Mahmoud, M.; Al Kobaisi, M.; Alafnan, S.; Iglauer, S. A holistic overview of underground hydrogen storage: Influencing factors, current understanding, and outlook. Fuel 2022, 330, 125636. [Google Scholar] [CrossRef]
  56. Zivar, D.; Kumar, S.; Foroozesh, J. Underground hydrogen storage: A comprehensive review. Int. J. Hydrogen Energy 2021, 46, 23436–23462. [Google Scholar] [CrossRef]
  57. Tashie-Lewis, B.C.; Nnabuife, S.G. Hydrogen Production, Distribution, Storage and Power Conversion in a Hydrogen Economy—A Technology Review. Chem. Eng. J. Adv. 2021, 8, 10172. [Google Scholar] [CrossRef]
  58. Moretto, P.; Quong, S. Legal requirements, technical regulations, codes, and standards for hydrogen safety. In Hydrogen Safety for Energy Applications; Butterworth Heinemann: Oxford, UK, 2022; pp. 345–396. [Google Scholar]
  59. Crist, S.; Sherman, P.M.; Glass, D.R. Study of the highly underexpanded sonic jet. AIAA J. 2012, 4, 68–71. [Google Scholar] [CrossRef]
  60. Schefer, R.W.; Houf, W.G.; Williams, T.C. Investigation of small-scale unintended releases of hydrogen: Momentum dominated regime. Int. J. Hydrogen Energy 2008, 33, 6373–6384. [Google Scholar] [CrossRef]
  61. Veser, A.; Kuznetsov, M.; Fast, G.; Friedrich, A.; Kotchourko, N.; Stern, G.; Schwall, M.; Breitung, W. The structure and flame propagation regimes in turbulent hydrogen jets. Int. J. Hydrogen Energy 2011, 36, 2351–2359. [Google Scholar] [CrossRef]
  62. Ruggles, A.J.; Ekoto, I.W. Ignitability and mixing of underexpanded hydrogen jets. Int. J. Hydrogen Energy 2012, 37, 17549–17560. [Google Scholar] [CrossRef]
  63. Han, S.H.; Chang, D.; Kim, J.S. Experimental investigation of highly pressurized hydrogen release through a small hole. Int. J. Hydrogen Energy 2014, 39, 9552–9561. [Google Scholar] [CrossRef]
  64. Schefer, R.W.; Houff, W.G.; Williams, T.C.; Bourne, B.; Colton, J. Characterization of high-pressure, underexpanded hydrogen-jet flames. Int. J. Hydrogen Energy 2007, 32, 2081–2093. [Google Scholar] [CrossRef]
  65. Khaksarfard, R.; Kameshki, M.R.; Paraschivoiu, M. Numerical simulation of high pressure release and dispersion of hydrogen into air with real gas model. Shock Waves 2010, 20, 205–216. [Google Scholar] [CrossRef]
  66. Xiao, J.; Travis, J.R.; Breitung, W. Hydrogen release from a high pressure gaseous hydrogen reservoir in case of a small leak. Int. J. Hydrogen Energy 2011, 36, 2545–2554. [Google Scholar] [CrossRef]
  67. Bonelli, F.; Viggiano, A.; Magi, V.A. Numerical analysis of hydrogen underexpanded jets under real gas assumption. J. Fluid Eng. 2013, 135, 121101. [Google Scholar] [CrossRef]
  68. Zhang, J.B.; Zhang, X.; Huang, W.W.; Dong, H.; Wang, T. Isentropic analysis and numerical investigation on high-pressure hydrogen jets with real gas effects. Int. J. Hydrogen Energy 2020, 45, 20256–20265. [Google Scholar] [CrossRef]
  69. Li, H.; Yan, J. Impacts of equations of state (EOS) and impurities on the volume calculation of CO2 mixtures in the applications of CO2 capture and storage (CCS) processes. Appl. Energy 2009, 86, 2760–2770. [Google Scholar] [CrossRef]
  70. NIST Chemistry WebBook, SRD 69, Thermophysical Properties of Fluid Systems. Available online: https://webbook.nist.gov/chemistry/fluid/ (accessed on 24 August 2024).
  71. UK Health and Safety Executive. Failure Rate and Event Data for Use within Risk Assessments. 2012. Available online: https://www.primatech.com/images/docs/failure-rates.pdf (accessed on 29 August 2024).
  72. Groth, K.; Hecht, E.; Reynolds, J.T.; Blaylock, M.L.; Carrier, E.E. Methodology for Assessing the Safety of Hydrogen Systems: HyRAM 1.1 Technical Reference Manual; SAND2017-2998; Sandia National Laboratories: Albuquerque, NM, USA, 2017. Available online: https://www.osti.gov/biblio/1365456 (accessed on 24 August 2024).
  73. Hansen, O.R. Hydrogen infrastructure—Efficient risk assessment and design optimization approach to ensure safe and practical solutions. Process Saf. Environ. Prot. 2020, 143, 164–176. [Google Scholar] [CrossRef]
  74. Hansen, O.R. Hydrogen Safety: Kjørbo Incident, Overview and Perspectives. Presentation at MoZEES Workshop. 23 October 2019. Available online: https://mozees.no/wp-content/uploads/2019/10/Hansen_Hydrogen-safety_Kjoerbo-incident-overview-and-perspectives.pdf (accessed on 24 August 2024).
  75. Moradi, R.; Groth, K.M. Hydrogen storage and delivery: Review of the state of the art technologies and risk and reliability analysis. Int. J. Hydrogen Energy 2019, 44, 12254–12269. [Google Scholar] [CrossRef]
  76. Muthukumar, P.; Kumar, A.; Afzal, M.; Bhogilla, S.; Sharma, P.; Parida, A.; Jana, S.; Kumar, E.A.; Pai, R.K.; Jain, I.P. Review on large-scale hydrogen storage systems for better sustainability. Int. J. Hydrogen Energy 2023, 48, 33223–33259. [Google Scholar] [CrossRef]
  77. Li, X.F.; Ma, X.F.; Zhang, J.; Akiyama, E.; Wang, Y.F.; Song, X.L. Review of Hydrogen Embrittlement in Metals: Hydrogen Diffusion, Hydrogen Characterization, Hydrogen Embrittlement Mechanism and Prevention. Acta Metall. Sin. 2020, 33, 759–773. [Google Scholar] [CrossRef]
  78. Li, X.F.; Zhang, J.; Fu, Q.Q.; Song, X.L.; Shen, S.C.; Li, Q.Z. A comparative study of hydrogen embrittlement of 20SiMn2CrNiMo, PSB1080 and PH13-8Mo high strength steels. Mater. Sci. Eng. A 2018, 724, 518–528. [Google Scholar] [CrossRef]
  79. Zhao, T.L.; Liu, Z.Y.; Xu, X.X.; Li, Y.; Du, C.W.; Liu, X.B. Interaction between hydrogen and cyclic stress and its role in fatigue damage mechanism. Corros. Sci. 2019, 157, 146–156. [Google Scholar] [CrossRef]
  80. Chatzidouros, E.V.; Traidia, A.; Devarapalli, R.S.; Pantelis, D.I.; Steriotis, T.A.; Jouiad, M. Effect of hydrogen on fracture toughness properties of a pipeline steel under simulated sour service conditions. Int. J. Hydrogen Energy 2018, 43, 5747–5759. [Google Scholar] [CrossRef]
  81. Pallaspuro, S.; Yu, H.Y.; Kisko, A.; Porter, D.; Zhang, Z.L. Fracture toughness of hydrogen charged as-quenched ultra-high-strength steels at low temperatures. Mater. Sci. Eng. A 2017, 688, 109–201. [Google Scholar] [CrossRef]
  82. Ogawa, Y.; Matsunaga, H.; Yamabe, J.; Yoshikawa, M.; Matsuoka, S. Fatigue limit of carbon and Cr-Mo steels as a small fatigue crack threshold in high-pressure hydrogen gas. Int. J. Hydrogen Energy 2018, 43, 20133–20142. [Google Scholar] [CrossRef]
  83. Alvaro, A.; Wan, D.; Olden, V.; Barnoush, A. Hydrogen enhanced fatigue crack growth rates in a ferritic Fe-3 wt%Si alloy and a X70 pipeline steel. Eng. Fract. Mech. 2019, 219, 106641. [Google Scholar] [CrossRef]
  84. Suresh, S.; Ritchie, R. On the influence of environment on the load ratio dependence of fatigue thresholds in pressure vessel steel. Eng. Fract. Mech. 1983, 18, 785–800. [Google Scholar] [CrossRef]
  85. Campari, A.; Ustolin, F.; Alvaro, A.; Paltrinieri, N. A review on hydrogen embrittlement and risk-based inspection of hydrogen technologies. Int. J. Hydrogen Energy 2023, 48, 35316–35346. [Google Scholar] [CrossRef]
  86. Hong, J.H.; Han, M.G.; Chang, S.H. Safety evaluation of 70 MPa-capacity type III hydrogen pressure vessel considering material degradation of composites due to temperature rise. Compos. Struct. 2014, 113, 127–133. [Google Scholar] [CrossRef]
  87. Okonkwo, P.C.; Barhoumi, E.M.; Belgacem, I.B.; Mansir, I.B.; Aliyu, M.; Emori, W.; Uzoma, P.C.; Beitelmal, W.H.; Akyüz, E.; Radwan, A.B.; et al. A focused review of the hydrogen storage tank embrittlement mechanism process. Int. J. Hydrogen Energy 2023, 48, 12935–12948. [Google Scholar] [CrossRef]
  88. Koyama, M.; Akiyama, E.; Lee, Y.-K.; Raabe, D.; Tsuzaki, K. Overview of hydrogen embrittlement in high-Mn steels. Int. J. Hydrogen Energy 2017, 42, 12706–12723. [Google Scholar] [CrossRef]
  89. Djukic, M.B.; Bakic, G.M.; Zeravcic, V.S.; Sedmak, A.; Rajicic, B. Hydrogen embrittlement of industrial components: Prediction, prevention, and models. Corrosion 2016, 72, 943–961. [Google Scholar] [CrossRef] [PubMed]
  90. Safyari, M.; Moshtaghi, M.; Hojo, T.; Akiyama, E. Mechanisms of hydrogen embrittlement in high-strength aluminum alloys containing coherent or incoherent dispersoids. Corros. Sci. 2022, 194, 109895. [Google Scholar] [CrossRef]
  91. Safyari, M.; Moshtaghi, M.; Kuramoto, S. Environmental hydrogen embrittlement associated with decohesion and void formation at soluble coarse particles in a cold-rolled Al–Cu based alloy. Mater. Sci. Eng. 2021, 799, 139850. [Google Scholar] [CrossRef]
  92. Burille, A.; Scheid, A.; Ferreira, D.C.F.; Santana, L.; Kwietniewski, C.E.F. Hydrogen embrittlement of single-phase strain-hardened nickel-based UNS N08830 alloy. Mater. Sci. Eng. 2021, 803, 140486. [Google Scholar] [CrossRef]
  93. Fujii, H. Hydrogen embrittlement in titanium and its alloys. Corros. Eng. 2011, 60, 203–210. [Google Scholar]
  94. Rocha, H.; Antunes, P.; Lafont, U.; Nunes, J.P. Processing and structural health monitoring of a composite overwrapped pressure vessel for hydrogen storage. Struct. Health Monit. 2023, 23, 2391–2406. [Google Scholar] [CrossRef]
  95. Li, J.; Zhou, D.; Liu, W.-F.; Su, J.-Z.; Fu, M.-S. Novel and facile reduced graphene oxide anchored Ni-Co-Zn-Nd-ferrites composites for microwave absorption. Scr. Mater. 2019, 171, 42–46. [Google Scholar] [CrossRef]
  96. Kwon, Y.J.; Lee, T.; Lee, J.; Chun, Y.S.; Lee, C.S. Role of Cu on hydrogen embrittlement behavior in Fe–Mn–C–Cu TWIP steel. Int. J. Hydrogen Energy 2015, 40, 7409–7419. [Google Scholar] [CrossRef]
  97. Ramirez, J.P.B.; Halm, D.; Grandidier, J.-C.; Villalonga, S.; Nony, F. 700 bar type IV high pressure hydrogen storage vessel burst–Simulation and experimental validation. Int. J. Hydrogen Energy 2015, 40, 13183–13192. [Google Scholar] [CrossRef]
  98. Liu, J.; Li, K.; Cheng, H.; Yan, K.; Wang, Y.; Liu, Y.; Jin, H.M.; Zheng, Z. New insights into the hydrogen storage performance degradation and Al functioning mechanism of LaNi5−xAlx alloys. Int. J. Hydrogen Energy 2017, 42, 24904–24914. [Google Scholar] [CrossRef]
  99. Winther-Jensen, B.; Fraser, K.; Ong, C.; Forsyth, M.; MaFarlane, D.R. Conducting polymer composite materials for hydrogen generation. Adv. Mater. 2010, 22, 1727–1730. [Google Scholar] [CrossRef] [PubMed]
  100. Su, Y.; Lv, H.; Zhou, W.; Zhang, C.M. Review of the Hydrogen Permeability of the Liner Material of Type IV On-Board Hydrogen Storage Tank. World Electr. Veh. J. 2021, 12, 130. [Google Scholar] [CrossRef]
  101. Aziz, M. Liquid Hydrogen: A Review on Liquefaction, Storage, Transportation, and Safety. Energies 2021, 14, 5917. [Google Scholar] [CrossRef]
  102. Najjar, Y.S. Hydrogen safety: The road toward green technology. Int. J. Hydrogen Energy 2013, 38, 10716–10728. [Google Scholar] [CrossRef]
  103. Pritchard, D.K.; Rattigan, W.M. Hazards of Liquid Hydrogen; Health Safety Executive: Buxton, UK, 2010. Available online: https://www.hse.gov.uk/research/rrpdf/rr769.pdf (accessed on 24 August 2024).
  104. ADL. Final Report on an Investigation of Hazards Associated with the Storage and Handling of Liquid Hydrogen; Report C-61092; Arthur D. Little Inc.: Cambridge, MA, USA, 1960. [Google Scholar]
  105. Liu, Y.; Liu, Z.; Wei, J.; Lan, Y.; Yang, S.; Jin, T. Evaluation and prediction of the safe distance in liquid hydrogen spill accident. Process. Saf. Environ. Prot. 2021, 146, 1–8. [Google Scholar] [CrossRef]
  106. EIGA. Safety in Storage, Handling and Distribution; EIGA: Brussels, Belgium, 2019. [Google Scholar]
  107. Park, W.S.; Yoo, S.W.; Kim, M.H.; Lee, J.M. Strain-rate effects on the mechanical behavior of the AISI 300 series of austenitic stainless steel under cryogenic environments. Mater. Des. 2010, 31, 3630–3640. [Google Scholar] [CrossRef]
  108. Qiu, Y.N.; Yang, H.; Tong, L.G.; Wang, L. Research Progress of Cryogenic Materials for Storage and Transportation of Liquid Hydrogen. Metals 2021, 11, 1101. [Google Scholar] [CrossRef]
  109. Liu, L.; Li, Z.; Li, Q.; Li, T. Selection of tank materials. New Technol. New Prod. China 2020, 4, 80–81. [Google Scholar]
  110. Safyari, M.; Moshtaghi, M.; Kuramoto, S. Effect of strain rate on environmental hydrogen embrittlement susceptibility of a severely cold-rolled Al-Cu alloy. Vacuum 2020, 172, 109057. [Google Scholar] [CrossRef]
  111. Liu, W.; Du, Y. Research status of low temperature titanium alloy. Rare Metal Lett. 2007, 26, 6–10. [Google Scholar]
  112. Liu, K.; Wang, R.; Shi, Y.; Gu, A. Low temperature properties of fiber reinforced polymer matrix composites. Cryog. Eng. 2006, 5, 35–44. [Google Scholar]
  113. Gomeza, A.; Smith, H. Liquid hydrogen fuel tanks for commercial aviation: Structural sizing and stress analysis. Aerosp. Sci. Technol. 2019, 95, 105438. [Google Scholar] [CrossRef]
  114. Hohe, J.; Neubrand, A.; Fliegener, S.; Beckmann, C.; Schober, M.; Weiss, K.P.; Appel, S. Performance of fiber reinforced materials under cryogenic conditions—A review. Compos. Part A Appl. Sci. Manuf. 2020, 141, 106226. [Google Scholar] [CrossRef]
  115. Heydenreich, R. Cryotanks in future vehicles. Cryogenics 1998, 38, 125–130. [Google Scholar] [CrossRef]
  116. Sharke, P. H2 Tank Testing. Mech. Eng. Mag. 2004, 126, 20. [Google Scholar]
  117. Yang, H.N.; Nguyen, T.T.; Park, J.Y.; Heo, H.M.; Lee, J.H.; Baek, U.B.; Lee, Y.-K. Temperature Dependency of Hydrogen Embrittlement in Thermally H-precharged STS 304 Austenitic Stainless Steel. Met. Mater. Int. 2023, 29, 303–314. [Google Scholar] [CrossRef]
  118. Michler, T.; Naumann, J. Hydrogen environment embrittlement of austenitic stainless steels at low temperatures. Int. J. Hydrogen Energy 2008, 33, 2111–2122. [Google Scholar] [CrossRef]
  119. Klebanoff, L.E.; Pratt, J.W.; LaFleur, C.B. Comparison of the safety-related physical and combustion properties of liquid hydrogen and liquid natural gas in the context of the SF-BREEZE high-speed fuel-cell ferry. Int. J. Hydrogen Energy 2017, 42, 757–774. [Google Scholar] [CrossRef]
  120. Schiaroli, A.; Emrys Scarponi, G.; Antonioni, G.; Cozzani, V. Hazard footprint of alternative fuel storage concepts for hydrogen-powered urban buses. Int. J. Hydrogen Energy 2024, 50, 1430–1442. [Google Scholar] [CrossRef]
  121. Ghorbani, B.; Zendehboudi, S.; Cata Saady, N.M.; Dusseault, M.B. Hydrogen storage in North America: Status, prospects, and challenges. J. Environment. Chem. Eng. 2023, 11, 109957. [Google Scholar] [CrossRef]
  122. Bertau, M.; Offermanns, H.; Plass, L.; Schmidt, F.; Wernicke, H.-J. Methanol: The Basic Chemical and Energy Feedstock of the Future; Springer: Berlin/Heidelberg, Germany; New York, NY, USA; Dordrecht, The Netherlands; London, UK, 2014; Volume 41. [Google Scholar]
  123. Wang, Q.W.; Zhang, H.; Huang, J.B.; Zhang, P.F. The use of alternative fuels for maritime decarbonization: Special marine environmental risks and solutions from an international law perspective. Front. Mar. Sci. 2023, 9, 1082453. [Google Scholar] [CrossRef]
  124. American Bureau of Shipping (ABS). Sustainability Whitepaper: Methanol as Marine Fuel. 2021. Available online: https://safety4sea.com/wp-content/uploads/2021/02/Sustainability-Methanol-as-Marine-Fuel.pdf (accessed on 25 August 2024).
  125. International Maritime Organization (IMO). Methanol as Marine Fuel: Environmental Benefits, Technology Readiness, and Economic Feasibility. Report. No. 2015-1197, Rev. 2. 2016. Available online: https://www.methanol.org/wp-content/uploads/2020/04/IMO-Methanol-Marine-Fuel-21.01.2016.pdf (accessed on 25 August 2024).
  126. Mahmoudi Zamani, O.A.; Knez, D. Well Integrity in Salt Cavern Hydrogen Storage. Energies 2024, 17, 3586. [Google Scholar] [CrossRef]
  127. Panfilov, M. Underground and Pipeline Hydrogen Storage; Elsevier Ltd.: Amsterdam, The Netherlands, 2016. [Google Scholar]
  128. Dopffel, N.; Jansen, S.; Gerritse, J. Microbial side effects of underground hydrogen storage—Knowledge gaps, risks and opportunities for successful implementation. Int. J. Hydrogen Energy 2021, 46, 8594–8606. [Google Scholar] [CrossRef]
  129. Jaakkola, S.T.; Ravantti, J.J.; Oksanen, H.M.; Bamford, D.H. Buried alive: Microbes from ancient halite. Trends Microbiol. 2016, 24, 148–160. [Google Scholar] [CrossRef]
  130. Gregory, S.P.; Barnett, M.J.; Field, L.P.; Milodowski, A.E. Subsurface microbial hydrogen cycling: Natural occurrence and implications for industry. Microorganisms 2019, 7, 53. [Google Scholar] [CrossRef]
  131. Navaid, H.B.; Emadi, H.; Watson, M. A comprehensive literature review on the challenges associated with underground hydrogen storage. Int. J. Hydrogen Energy 2023, 48, 10603–10635. [Google Scholar] [CrossRef]
  132. Jahanbakhsh, A.; Potapov-Crighton, A.L.; Mosallanezhad, A.; Kaloorazi, N.T.; Maroto-Valer, M.M. Underground hydrogen storage: A UK perspective. Renew. Sustain. Energy Rev. 2024, 189, 114001. [Google Scholar] [CrossRef]
  133. Lemieux, A.; Sharp, K.; Shkarupin, A. Preliminary assessment of underground hydrogen storage sites in Ontario, Canada. Int. J. Hydrogen Energy 2019, 44, 15193–15204. [Google Scholar] [CrossRef]
  134. Wang, T.; Yang, C.; Ma, H.; Daemen, J.J.K.; Wu, H. Safety evaluation of gas storage caverns located close to a tectonic fault. J. Nat. Gas Sci. Eng. 2015, 23, 281–293. [Google Scholar] [CrossRef]
  135. Wang, Y.; Kowal, J.; Leuthold, M.; Sauer, D.U. Storage system of renewable energy generated hydrogen for chemical industry. Energy Proc. 2012, 29, 657–667. [Google Scholar] [CrossRef]
  136. Valle-Falcones, L.M.; Grima-Olmedo, C.; Mazadiego-Martínez, L.F.; Hurtado-Bezos, A.; Eguilior-Díaz, S.; Rodríguez-Pons, R. Green Hydrogen Storage in an Underground Cavern: A Case Study in Salt Diapir of Spain. Appl. Sci. 2022, 12, 6081. [Google Scholar] [CrossRef]
  137. Abreu, J.F.; Costa, A.M.; Costa, P.V.M.; Miranda, A.C.O.; Zheng, Z.Y.; Wang, P.F.; Ebecken, N.F.F.; de Carvalho, R.S.; dos Santos, P.L.P.; Lins, N.; et al. Carbon net zero transition: A case study of hydrogen storage in offshore salt cavern. J. Energy Storage 2023, 62, 106818. [Google Scholar] [CrossRef]
  138. Zapf, D. Rock mechanical dimensioning of gas storage caverns in the salt dome edge region. In Proceedings of the SMRI Fall 2014 Technical Conference, Groningen, The Netherlands, 28 September–1 October 2014; pp. 855–862. [Google Scholar]
  139. Wang, T.; Yang, C.; Ma, H.; Li, Y.; Shi, X.; Li, J.; Daemen, J.J.K. Safety evaluation of salt cavern gas storage close to an old cavern. Int. J. Rock Mech. Min. Sci. 2016, 83, 95–106. [Google Scholar] [CrossRef]
  140. Xiao, N.; Liang, W.; Zhang, S. Feasibility analysis of a single-well retreating horizontal cavern for natural gas storage in bedded salt rock. J. Nat. Gas Sci. Eng. 2022, 99, 104446. [Google Scholar] [CrossRef]
  141. Jeannin, L.; Myagkiy, A.; Vuddamalay, A. Modelling the operation of gas storage in salt caverns: Numerical approaches and applications. Sci. Technol. Energy Transit. 2022, 77, 6. [Google Scholar] [CrossRef]
  142. Blanco-Martín, L.; Rouabhi, A.; Billiotte, J.; Hadj-Hassen, F.; Tessier, B.; Hévin, G.; Balland, C.; Hertz, E. Experimental and numerical investigation into rapid cooling of rock salt related to high frequency cycling of storage caverns. Int. J. Rock Mech. Min. Sci. 2018, 102, 120–130. [Google Scholar] [CrossRef]
  143. Grgic, D.; Al Sahyouni, F.; Golfier, F.; Moumni, M.; Schoumacker, L. Evolution of gas permeability of rock salt under different loading conditions and implications on the underground hydrogen storage in salt caverns. Rock Mech. Rock Eng. 2022, 55, 691–714. [Google Scholar] [CrossRef]
  144. Abdin, Z.; Tang, C.G.; Liu, Y.; Catchpole, K. Large-scale stationary hydrogen storage via liquid organic hydrogen carriers. iScience 2021, 24, 102966. [Google Scholar] [CrossRef] [PubMed]
  145. Ott, J.; Gronemann, V.; Pontzen, F.; Fiedler, E.; Grossmann, G.; Kersebohm, D.B.; Weiss, G.; Witte, C. Methanol. In Ullmann’s Encyclopedia of Industrial Chemistry; Wiley-VCH Verlag GmbH & Co KGaA: Weinheim, Germany, 2012. [Google Scholar]
  146. Abdin, Z.; Khalilpour, K.; Catchpole, K. Projecting the levelized cost of large scale hydrogen storage for stationary applications. Energy Convers. Manag. 2022, 270, 116241. [Google Scholar] [CrossRef]
  147. Le, S.T.; Nguyen, T.N.; Linforth, S.; Ngo, T.D. Safety investigation of hydrogen energy storage systems using quantitative risk assessment. Int. J. Hydrogen Energy 2023, 48, 2861–2875. [Google Scholar] [CrossRef]
Figure 1. (a) Hits on Web of Science for the search phrase “hydrogen energy safety”; (b) corresponding citations. Data obtained on 18 August 2024.
Figure 1. (a) Hits on Web of Science for the search phrase “hydrogen energy safety”; (b) corresponding citations. Data obtained on 18 August 2024.
Processes 12 02182 g001
Figure 2. Classification of the hits given in Figure 1a according to the Web of Science. Data obtained on 18 August 2024.
Figure 2. Classification of the hits given in Figure 1a according to the Web of Science. Data obtained on 18 August 2024.
Processes 12 02182 g002
Figure 3. The inner structure of a Type III hydrogen storage tank. Reprinted from [13], with permission from Elsevier.
Figure 3. The inner structure of a Type III hydrogen storage tank. Reprinted from [13], with permission from Elsevier.
Processes 12 02182 g003
Figure 4. Frequency of a tank rupture in an engulfing fire. HP: high pressure; TPRD: thermally activated pressure relief device; EP: escalation probability. Reprinted from [14], with permission from Elsevier.
Figure 4. Frequency of a tank rupture in an engulfing fire. HP: high pressure; TPRD: thermally activated pressure relief device; EP: escalation probability. Reprinted from [14], with permission from Elsevier.
Processes 12 02182 g004
Figure 5. (a) Event sequence diagram for gaseous H2 releases in the Hydrogen Risk Assessment Model (HyRAM 3.0), a tool containing probabilistic information and deterministic models to simulate gaseous hydrogen release; (b) proposed event sequence diagram for liquid H2 releases. Reprinted from [18], with permission from Elsevier.
Figure 5. (a) Event sequence diagram for gaseous H2 releases in the Hydrogen Risk Assessment Model (HyRAM 3.0), a tool containing probabilistic information and deterministic models to simulate gaseous hydrogen release; (b) proposed event sequence diagram for liquid H2 releases. Reprinted from [18], with permission from Elsevier.
Processes 12 02182 g005
Figure 6. Proposed intermediates in the transition-metal-catalyzed methanol dehydrogenation reaction. From [26], originally published under a CC-BY license.
Figure 6. Proposed intermediates in the transition-metal-catalyzed methanol dehydrogenation reaction. From [26], originally published under a CC-BY license.
Processes 12 02182 g006
Figure 7. Salt caverns in diapiric deposits salt domes (left) and salt layers (right). From [36], originally published under a CC-BY license.
Figure 7. Salt caverns in diapiric deposits salt domes (left) and salt layers (right). From [36], originally published under a CC-BY license.
Processes 12 02182 g007
Figure 8. Worldwide UHS projects; c—closing; o—operating. Reprinted from [55], with permission from Elsevier, based on data from [56].
Figure 8. Worldwide UHS projects; c—closing; o—operating. Reprinted from [55], with permission from Elsevier, based on data from [56].
Processes 12 02182 g008
Figure 9. Contours of the Mach number Ma and the hydrogen concentration H2 at different times after the leakage occurs for (a) a real gas modeled through the Peng–Robinson equation of state and (b) an ideal gas. Reprinted from [68], with permission from Elsevier.
Figure 9. Contours of the Mach number Ma and the hydrogen concentration H2 at different times after the leakage occurs for (a) a real gas modeled through the Peng–Robinson equation of state and (b) an ideal gas. Reprinted from [68], with permission from Elsevier.
Processes 12 02182 g009
Figure 10. Types of data needed to perform a quantitative risk assessment for a hydrogen system. Reprinted from [75], with permission from Elsevier.
Figure 10. Types of data needed to perform a quantitative risk assessment for a hydrogen system. Reprinted from [75], with permission from Elsevier.
Processes 12 02182 g010
Figure 11. Hazard footprint of the hydrogen SU concepts and benchmarks considered in the analysis. Here, Cc—denotes cryo-compressed gas, with the number giving the pressure in bar; CNG is compressed natural gas; C—defines compressed gas, with the number giving the pressure in bar; LNG (liquefied natural gas) and LH2 (liquid hydrogen) are the respective cryogenic liquids; and diesel is used as a liquid. Reprinted from [120], originally published under a CC-BY license.
Figure 11. Hazard footprint of the hydrogen SU concepts and benchmarks considered in the analysis. Here, Cc—denotes cryo-compressed gas, with the number giving the pressure in bar; CNG is compressed natural gas; C—defines compressed gas, with the number giving the pressure in bar; LNG (liquefied natural gas) and LH2 (liquid hydrogen) are the respective cryogenic liquids; and diesel is used as a liquid. Reprinted from [120], originally published under a CC-BY license.
Processes 12 02182 g011
Table 1. Vessels for hydrogen storage [9,11,12].
Table 1. Vessels for hydrogen storage [9,11,12].
Vessel TypeMaterial CompositionPressure RangeApplications
IMetalMax. 50 MPaStationary (low costs, low energy consumption)
IIThick metallic liner wrapped with fiber–resin compositeNot limitedStationary (medium costs, high energy consumption)
IIIComposite with thick metal liner, which contributes to mechanical resistanceMax. 45–70 MPaVehicles and industry (lightweight, but high costs and high energy consumption)
IVComposite with polymer liner or very thin metal linerMax. 100 MPaVehicles and high-pressure industrial purposes (most lightweight, but very high costs and very high energy consumption)
Table 2. Main risks of the chosen hydrogen storage techniques and potential solutions.
Table 2. Main risks of the chosen hydrogen storage techniques and potential solutions.
TechniqueRiskPotential Solutions
High-pressure storageMaterial embrittlementPolymer coatings of metal vessel parts
High-pressure storagePermeation through polymeric materials or gapsMaterial research and sensors to detect gaps in time
High-pressure storageHuman failureTraining and increasing number of sensors
Liquid hydrogen storage (increased risks)Dispersion of colder and higher-density hydrogen from storage systemSee above
Liquid hydrogen storage (additional risks)Physiological risks for people handling the liquid hydrogenTraining and personal protective equipment
Methanol storageLeakages of the inflammable gas or toxic fluidSensors to detect leakage in time
Salt cavern storageLeakageSensors to detect leakage in time
Salt cavern storageUnconfined vapor cloud explosionMonitoring system
Table 3. Suitable applications of different hydrogen storage techniques due to costs and scales.
Table 3. Suitable applications of different hydrogen storage techniques due to costs and scales.
TechniqueCostsScaleApplication
High-pressure storageDepend on vessel type (cf. Table 1)Small, up to ~1000 m3 [75]Stationary/vehicles/industry, depending on vessel type
Liquid hydrogen storage High electric energy costs [144]Small, up to 5 million liters [75]NASA and carrier ships
Methanol storageHigher than liquid H2 for production, lower for shipping [75]<10 L (lab scale), up to 2000 t (transport) [145]Transportation; direct use as feedstock instead of reconversion is economically reasonable [75]
Salt cavern storageLowest for large-scale storage [146]100,000–1,000,000 m3 [75]Large-scale, long-term storage [75]
Disclaimer/Publisher’s Note: The statements, opinions and data contained in all publications are solely those of the individual author(s) and contributor(s) and not of MDPI and/or the editor(s). MDPI and/or the editor(s) disclaim responsibility for any injury to people or property resulting from any ideas, methods, instructions or products referred to in the content.

Share and Cite

MDPI and ACS Style

Davies, E.; Ehrmann, A.; Schwenzfeier-Hellkamp, E. Safety of Hydrogen Storage Technologies. Processes 2024, 12, 2182. https://doi.org/10.3390/pr12102182

AMA Style

Davies E, Ehrmann A, Schwenzfeier-Hellkamp E. Safety of Hydrogen Storage Technologies. Processes. 2024; 12(10):2182. https://doi.org/10.3390/pr12102182

Chicago/Turabian Style

Davies, Emma, Andrea Ehrmann, and Eva Schwenzfeier-Hellkamp. 2024. "Safety of Hydrogen Storage Technologies" Processes 12, no. 10: 2182. https://doi.org/10.3390/pr12102182

APA Style

Davies, E., Ehrmann, A., & Schwenzfeier-Hellkamp, E. (2024). Safety of Hydrogen Storage Technologies. Processes, 12(10), 2182. https://doi.org/10.3390/pr12102182

Note that from the first issue of 2016, this journal uses article numbers instead of page numbers. See further details here.

Article Metrics

Back to TopTop