Enabling Safe and Sustainable Hydrogen Mobility: Circular Economy-Driven Management of Hydrogen Vehicle Safety
Abstract
:1. Introduction
- Hydrogen, being 14.5 times lighter than air, has greater buoyancy than methane (1.8 times lighter) and gasoline vapour (heavier than air). This causes hydrogen to rise quickly, leading to increased turbulent diffusion and faster reduction of its concentration below the lower flammability limit (LFL).
- Hydrogen presents a higher explosive threat than methane or gasoline due to its broader flammability, detonability limits, and rapid burning velocity. While the lower flammability limit is similar for hydrogen and methane, hydrogen has a significantly more comprehensive range between the LFL and the lower detonability limit. This means a much higher hydrogen concentration is needed than methane to create a detonable mixture.
- Fires develop most rapidly with hydrogen in fuel spill scenarios, followed by methane and gasoline. Gasoline fires last the longest, while hydrogen fires have the shortest duration. However, all three fuels burn at similar flame temperatures.
- Hydrogen used as an industrial gas or fuel cell vehicle fuel is not odorized because adding odorants can contaminate fuel cell catalysts. Additionally, hydrogen is odourless, making leak detection challenging.
- Hydrogen and methane have high autoignition temperatures (585 °C and 540 °C, respectively), while gasoline is more hazardous with a lower range (227 °C to 477 °C).
- Hydrogen fires produce less radiant heat than hydrocarbon fires due to the absence of carbon combustion and the presence of water vapour, reducing the risk of secondary fires.
- Hydrogen burns with a nearly invisible flame during daylight due to its low visibility, although air contaminants may slightly increase visibility. However, hydrogen flames are visible at night.
- Hydrogen molecules, being the smallest, can leak through porous materials, unlike methane and gasoline. However, the difference in leakage rates is minimal. In terms of energy content, hydrogen has three times the energy of methane by mass but only one-third of the energy by volume. Therefore, for pinhole-sized leaks from high-pressure systems, approximately three times the volume of hydrogen will leak compared to methane.
2. State of the Art Review on Hydrogen Safety
- ■
- What are the critical root causes of HV failures, and how can they be addressed using effective supportive safety intervention actions?
- ■
- What are the key driving factors for implementing supportive safety intervention actions for HVs in a CE?
- ■
- What are the key implications and recommendations for decision-makers to ensure the safe deployment and sustainable operation of HVs in a CE context?
3. Methodology
3.1. Pre-Step: Collecting Process Information and Defining Scope
3.2. Step Two: Performing a Quantitative Risk Assessment with a Fault Tree Analysis
3.3. Step Three: Developing Supportive Safety Intervention Actions with Adaptive DEMATEL
- i.
- Safety Gaps and Risks Identification: Perform a comprehensive analysis to identify potential safety gaps and risks within the HV system. This involves conducting a thorough assessment to identify areas where supportive safety intervention actions may be lacking or where risks are present.
- ii.
- Safety Objectives Clarification: Clearly define safety objectives that align with the country’s overall sustainability goals and priorities. It is important to have well-defined and specific safety objectives that guide the development of intervention actions.
- iii.
- Stakeholders Engagement: Engage with stakeholders to ensure that different viewpoints are considered and that the intervention addresses all parties’ needs and concerns. This includes involving key stakeholders such as industry experts, policymakers, regulatory bodies, and community representatives.
- iv.
- Supportive Safety Intervention Action Generation: Brainstorm and generate various intervention options to reduce the probability of BE occurrence and address the identified safety gaps. Consider proactive measures, such as training programs and safety protocols, as well as reactive measures, such as incident response procedures and emergency preparedness.
- v.
- Action Evaluation and Prioritization: Evaluate and prioritize each intervention option’s potential effectiveness, feasibility, and cost. This step involves assessing the impact and feasibility of each proposed action, considering factors such as resources required, timeframes, and potential risks and benefits.
- vi.
- Continuous Improvement: Continuously review and improve the effectiveness of the implemented safety interventions. This can be achieved by collecting feedback from stakeholders, conducting audits to assess compliance and performance, and analysing safety data to identify areas for improvement. The goal is to continually enhance the supportive safety intervention actions and effectively address the identified safety gaps.
- A.
- Clearly define the problem that requires analysis and decision-making.
- B.
- Identify the factors or variables that are relevant to the problem. Let us denote all contributing factors as .
- C.
- Construct “ as the single influential matrix, where signifies the influence of on where . In this study, the evaluation scale used for pairwise comparison with adaptive DEMATEL consists of nine levels: −4, −3, −2, −1, 0, 1, 2, 3, and 4 [57]. These levels correspond to different degrees of influence, where −4 represents “very high negative influence,” −3 stands for “high negative influence,” −2 denotes “medium negative influence,” −1 indicates “low negative influence,” 0 signifies “no influence,” 1 signifies “low positive influence,” 2 denotes “medium positive influence,” 3 stands for “high positive influence,” and 4 represents “very high positive influence.” This comprehensive scale allows for a nuanced assessment of the impact of factors under consideration.
- D.
- The direct-influence matrix, denoted as , is normalized as , where . In this expression, represents the original direct-influence matrix , and the maximum of the sum ensures normalization. It is important to note that all elements of matrix are in the range . Additionally, or , meaning that the sum of each row in matrix X is non-negative and no greater than 1. The total direct-influence matrix, denoted as , is determined as . Here, the indirect influence of factor on factor is represented by . The total direct-influence matrix captures the entire relationship among the contributing factors, incorporating both direct and indirect influences. As approaches infinity (), the total direct-influence matrix can be formulated as . In this formulation, represents the unit matrix based on Markov chain theory and indicates the matrix raised to the power of .
- E.
- After obtaining the total direct-influence matrix, we can produce the “influential relation map” and the “influential relation map” . The influential relation map is a row vector, denoted as . It represents the column summation of the total direct-influence matrix and shows the summation of influences on each factor. In other words, captures the influences on each factor from other factors. Similarly, the influential relation map is a column vector, denoted as . It represents the row summation of the total direct-influence matrix and shows the summation of influences that each factor has on the other factors, either directly or indirectly.
- F.
- For each factor , consider that the sum of and , denoted as “,” is referred to as “Prominence/Influence Power”. This represents the relative importance of each contributing factor in terms of the influences it receives from itself and other factors. The prominence power provides insights into the specific control degree of the complex system, such as in system safety and reliability analysis. Similarly, the difference between and , denoted as “” is referred to as “Relation/Dependency”. The relation is obtained for the vertical axis and highlights the net effect of each factor. If the condition is satisfied, then the contributing factor becomes the cause factor since it influences (net) the other contributing factors. On the other hand, if the condition is satisfied, then the contributing factor is influenced by other contributing factors, making it part of the effect group. The influential relation map is then created using the scores of “” and “”. This influence diagram provides specific insights for decision-makers in system safety and reliability analysis. It allows for the identification of contributing factors belonging to different classes based on their location in the diagram:
- ■
- Zone 1: Critical factors (givers)—These factors have a significant influence on the other factors.
- ■
- Zone 2: Driving factors (autonomous givers)—These factors have a high degree of autonomy and influence the other factors significantly.
- ■
- Zone 3: Autonomous receivers (independent factors)—These factors receive influences but have a lower degree of influence on the other factors.
- ■
- Zone 4: Impact factors (receivers)—These factors are influenced by the other factors and cannot be directly improved. The critical point to note is that contributing factors belonging to Zone 4 cannot be improved directly due to the influence they receive from other factors.
- A.
- To derive the importance weights for the contributing factors, the “Prominence/Influence Power)” score is used. The importance weight of each factor , denoted as , is calculated using a normalization process. The formula for calculating is . In this formula, and range from 1 to , representing the contributing factors. The numerator represents the prominence score of factor and factor , which captures their relative importance in terms of the influences they receive and dispatch. The denominator () is the summation of all prominence scores across the entire system, accounting for the total influence dynamics. By dividing the numerator by the denominator, the importance weight is normalized, ensuring that the weights of all factors sum to 1.
- B.
- Analyse and interpret the results obtained using the DEMATEL analysis. Identify the key factors that significantly influence the system and require attention in decision-making.
- C.
- Based on the insights gained from the DEMATEL analysis, make informed decisions and develop action plans to address the identified influential factors. These actions aim to improve the system’s safety performance.
3.4. Step Four: Validating the Resilience and Robustness of the Procedure
3.5. Step Five: Evaluating the Role of Supportive Actions in Sustainability Goals
4. Application of This Study
4.1. Pre-Step: Collecting Process Information and the Defining Scope
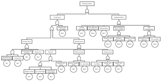
4.2. Step Two: Performing Quantitative Risk Assessment with Fault Tree Analysis (FTA)
4.3. Step Three: Developing Supportive Safety Intervention Actions with Adaptive DEMATEL
4.4. Step Four: Validating the Resilience and Robustness of the Procedure
4.5. Step Five: Evaluating the Role of Supportive Actions in Sustainability Goals
5. Implications and Recommendations for Future Work Prospects
6. Conclusions
Supplementary Materials
Author Contributions
Funding
Data Availability Statement
Conflicts of Interest
Abbreviations
| FCEVs | fuel cell electric vehicles |
| BEs | basic events |
| BIM | Birnbaum importance measure |
| CE | circular economy |
| DBN | dynamic Bayesian network |
| DCM | fuzzy cognitive map |
| DEMATEL | decision-making trial and evaluation laboratory |
| FMEA | failure mode and effect analysis |
| FT | fault tree |
| FTA | fault tree analysis |
| HAZOP | hazard and operability studies |
| HRS | hydrogen refuelling stations |
| HRSP | hydrogen refuelling station platform |
| HV | hydrogen vehicle |
| LFL | lower flammability limit |
| QRE | quantitative risk assessment |
| PRDs | pressure relief devices |
| SA | sensitivity analysis |
| SDGs | Sustainable Development Goals |
| SMEs | subject matter experts |
| TE | top event |
| TP | transitivity property |
| UN | United Nations |
Appendix A. Assessing the Impact of the Present Study and Its Alignment with Sustainability Objectives: Determined Criteria
- CR1. Percentage of population living below the national poverty line.
- CR2. Gini coefficient or income inequality index.
- CR3. Access to social protection programs and services.
- CR4. Proportion of population with access to basic infrastructure (water, sanitation, and electricity).
- CR5. Poverty gap and severity of poverty indicators.
- CR6. Prevalence of undernourishment and malnutrition rates.
- CR7. Agricultural productivity growth and yield improvements.
- CR8. Access to safe and nutritious food for all population groups.
- CR9. Food loss and waste reduction along the supply chain.
- CR10. Investment in small-scale agriculture and rural development.
- CR11. Maternal and child mortality rates.
- CR12. Disease incidence and prevalence (e.g., HIV/AIDS, malaria, and non-communicable diseases).
- CR13. Immunisation coverage and access to essential healthcare services.
- CR14. Availability of healthcare facilities and skilled health workers.
- CR15. Health promotion and education programs.
- CR16. Enrolment rates and out-of-school children and youth.
- CR17. Literacy and numeracy proficiency among children and adults.
- CR18. Quality of education infrastructure, curriculum, and learning materials.
- CR19. Gender parity in primary, secondary, and tertiary education.
- CR20. Education expenditure as a percentage of GDP.
- CR21. Proportion of women in leadership positions and decision-making roles.
- CR22. Gender wage gap and gender disparities in employment.
- CR23. Rates of gender-based violence and harmful practices.
- CR24. Access to sexual and reproductive health services and rights.
- CR25. Legal frameworks and policies promoting gender equality.
- CR26. Proportion of population with access to clean and safe drinking water.
- CR27. Adequate sanitation facilities and hygiene practices.
- CR28. Efficient water resource management and sustainable water use.
- CR29. Reduction in water pollution and wastewater treatment.
- CR30. Water-related ecosystems conservation and restoration.
- CR31. Proportion of the population with access to affordable and reliable energy services.
- CR32. Share of renewable energy in the total energy mix.
- CR33. Energy efficiency improvements in buildings, industries, and transportation.
- CR34. Research and development of clean energy technologies.
- CR35. Reduction in greenhouse gas emissions from the energy sector.
- CR36. Employment-to-population ratio and unemployment rates.
- CR37. Decent work conditions and labour rights protection.
- CR38. GDP growth rates and productivity levels.
- CR39. Economic diversification and value-added employment opportunities.
- CR40. Access to financial services and entrepreneurship support.
- CR41. Infrastructure development and accessibility (transport, communication, and energy).
- CR42. Research and development expenditure and innovation capacity.
- CR43. Proportion of industries using sustainable practices.
- CR44. Access to affordable and reliable internet connectivity.
- CR45. Investment in resilient and sustainable infrastructure.
- CR46. Gini coefficient or income inequality index.
- CR47. Proportion of income earned by the bottom 40%.
- CR48. Social inclusion and non-discriminatory policies.
- CR49. Empowerment of marginalised and vulnerable groups.
- CR50. Access to basic services and resources for all.
- CR51. Urban planning and management for sustainable development.
- CR52. Access to affordable and adequate housing.
- CR53. Efficient public transportation systems and infrastructure.
- CR54. Protection and restoration of cultural and natural heritage.
- CR55. Inclusive and safe public spaces for all residents.
- CR56. Resource efficiency and waste reduction measures.
- CR57. Adoption of sustainable production and consumption practices.
- CR58. Recycling rates and promotion of circular economy principles.
- CR59. Sustainable public procurement policies and practices.
- CR60. Environmental impact assessment and management.
- CR61. Reduction in greenhouse gas emissions and carbon intensity.
- CR62. Adaptation and resilience measures to climate change impacts.
- CR63. Renewable energy capacity and transition to low-carbon technologies.
- CR64. Conservation and enhancement of carbon sinks (forests, wetlands).
- CR65. Financial and technical support to developing countries for climate action.
- CR66. Conservation and sustainable use of marine and coastal ecosystems.
- CR67. Reduction in marine pollution and littering.
- CR68. Sustainable fisheries management and restoration of fish stocks.
- CR69. Protection of marine biodiversity and vulnerable species.
- CR70. Strengthened capacity for ocean governance and monitoring.
- CR71. Forest area and biodiversity conservation measures.
- CR72. Restoration and sustainable management of degraded lands.
- CR73. Prevention and control of invasive alien species.
- CR74. Protection of endangered species and their habitats.
- CR75. Community-based conservation and sustainable land use practices.
- CR76. Rule of law, access to justice, and accountable institutions
- CR77. Reduction in violence, crime rates, and corruption.
- CR78. Protection of human rights and fundamental freedoms.
- CR79. Participation and representation of all groups in decision-making processes.
- CR80. Strengthened national and international institutions for sustainable development.
- CR81. Multi-stakeholder partnerships for sustainable development.
- CR82. Official development assistance (ODA) and resource mobilisation.
- CR83. Technology transfer and capacity-building support to developing countries.
- CR84. Knowledge sharing and exchange of best practices.
- CR85. Alignment of national policies and strategies with the SDGs.
References
- 17 Goals to Transform Our World. Available online: https://www.un.org/sustainabledevelopment/ (accessed on 2 June 2023).
- It’s Time for a Circular Economy. Available online: https://ellenmacarthurfoundation.org/ (accessed on 2 June 2023).
- Transport and Environment Statistics 2022. Available online: https://www.gov.uk/government/statistics/transport-and-environment-statistics-2022/transport-and-environment-statistics-2022 (accessed on 2 June 2023).
- Logan, K.G.; Nelson, J.D.; Hastings, A. Electric and hydrogen buses: Shifting from conventionally fuelled cars in the UK. Transp. Res. Part D Transp. Environ. 2020, 85, 102350. [Google Scholar] [CrossRef]
- The UK’s Hydrogen Strategy. Available online: https://greenfleet.net/features/08112021/uks-hydrogen-strategy (accessed on 2 June 2023).
- UK Hydrogen Strategy. HM Government. 2021. Available online: https://assets.publishing.service.gov.uk/government/uploads/system/uploads/attachment_data/file/1011283/UK-Hydrogen-Strategy_web.pdf (accessed on 2 June 2023).
- UK H2 Mobility. Available online: http://www.ukh2mobility.co.uk (accessed on 2 June 2023).
- Sridhar, A.; Ponnuchamy, M.; Senthil Kumar, P.; Kapoor, A.; Xiao, L. Progress in the production of hydrogen energy from food waste: A bibliometric analysis. Int. J. Hydrogen Energy 2022, 47, 26326–26354. [Google Scholar] [CrossRef]
- Sherwood, J. The significance of biomass in a circular economy. Bioresour. Technol. 2020, 300, 122755. [Google Scholar] [CrossRef] [PubMed]
- Li, H.; Peng, W.; Adumene, S.; Yazdi, M. A Sustainable Circular Economy in Energy Infrastructure: Application of Supercritical Water Gasification System BT. In Intelligent Reliability and Maintainability of Energy Infrastructure Assets; Li, H., Peng, W., Adumene, S., Yazdi, M., Eds.; Springer Nature: Cham, Switzerland, 2023; pp. 119–135. [Google Scholar] [CrossRef]
- Ling-Chin, J.; Giampieri, A.; Wilks, M.; Lau, S.W.; Bacon, E.; Sheppard, I.; Smallbone, A.J.; Roskilly, A.P. Technology roadmap for hydrogen-fuelled transportation in the UK. Int. J. Hydrogen Energy 2023, 1–20. [Google Scholar] [CrossRef]
- Hydrogen Net Zero Investment Roadmap. 2023. Available online: https://assets.publishing.service.gov.uk/government/uploads/system/uploads/attachment_data/file/1148929/hydrogen-net-zero-investment-roadmap.pdf (accessed on 2 June 2023).
- Léon, A. Hydrogen Technology: Mobile and Portable Applications (Green Energy and Technology); Springer Science & Business Media: Berlin/Heidelberg, Germany, 2008. [Google Scholar]
- Wei, R.; Lan, J.; Lian, L.; Huang, S.; Zhao, C.; Dong, Z.; Weng, J. A bibliometric study on research trends in hydrogen safety. Process. Saf. Environ. Prot. 2022, 159, 1064–1081. [Google Scholar] [CrossRef]
- West, M.; Al-Douri, A.; Hartmann, K.; Buttner, W.; Groth, K.M. Critical review and analysis of hydrogen safety data collection tools. Int. J. Hydrogen Energy 2022, 47, 17845–17858. [Google Scholar] [CrossRef]
- Groth, K.M.; Al-Douri, A. Chapter 15—Hydrogen Safety, Risk, and Reliability Analysis; Scipioni, A., Manzardo, A., Ren, J.B.T.-H.E., Eds.; Academic Press: Cambridge, MA, USA, 2023; pp. 487–510. [Google Scholar] [CrossRef]
- Rigas, F.; Amyotte, P. Hydrogen Safety; CRC Press: Boca Raton, FL, USA, 2012. [Google Scholar] [CrossRef]
- Dadashzadeh, M.; Kashkarov, S.; Makarov, D.; Molkov, V. Risk assessment methodology for onboard hydrogen storage. Int. J. Hydrogen Energy 2018, 43, 6462–6475. [Google Scholar] [CrossRef]
- Aziz, M. Liquid Hydrogen: A Review on Liquefaction, Storage, Transportation, and Safety. Energies 2021, 14, 5917. [Google Scholar] [CrossRef]
- Aria, M.; Cuccurullo, C. bibliometrix: An R-tool for comprehensive science mapping analysis. J. Informetr. 2017, 11, 959–975. [Google Scholar] [CrossRef]
- Li, H.; Peng, W.; Adumene, S.; Yazdi, M. Cutting Edge Research Topics on System Safety, Reliability, Maintainability, and Resilience of Energy-Critical Infrastructures BT. In Intelligent Reliability and Maintainability of Energy Infrastructure Assets; Li, H., Peng, W., Adumene, S., Yazdi, M., Eds.; Springer Nature: Cham, Switzerland, 2023; pp. 25–38. [Google Scholar] [CrossRef]
- Huang, J.; Mao, L.X.; Liu, H.C.; Song, M.S. Quality function deployment improvement: A bibliometric analysis and literature review. Qual. Quant. 2022, 56, 1347–1366. [Google Scholar] [CrossRef]
- Yazdi, M.; Mohammadpour, J.; Li, H.; Huang, H.-Z.; Zarei, E.; Pirbalouti, R.G.; Adumene, S. Fault tree analysis improvements: A bibliometric analysis and literature review. Qual. Reliab. Eng. Int. 2023, 39, 1639–1659. [Google Scholar] [CrossRef]
- Kar, S.K.; Harichandan, S.; Roy, B. Bibliometric analysis of the research on hydrogen economy: An analysis of current findings and roadmap ahead. Int. J. Hydrogen Energy 2022, 47, 10803–10824. [Google Scholar] [CrossRef]
- Cui, S.; Zhu, G.; He, L.; Wang, X.; Zhang, X. Analysis of the fire hazard and leakage explosion simulation of hydrogen fuel cell vehicles. Therm. Sci. Eng. Prog. 2023, 41, 101754. [Google Scholar] [CrossRef]
- Zarei, E.; Khan, F.; Yazdi, M. A dynamic risk model to analyze hydrogen infrastructure. Int. J. Hydrogen Energy 2021, 46, 4626–4643. [Google Scholar] [CrossRef]
- Casamirra, M.; Castiglia, F.; Giardina, M.; Lombardo, C. Safety studies of a hydrogen refuelling station: Determination of the occurrence frequency of the accidental scenarios. Int. J. Hydrogen Energy 2009, 34, 5846–5854. [Google Scholar] [CrossRef]
- Rodionov, A.; Wilkening, H.; Moretto, P. Risk assessment of hydrogen explosion for private car with hydrogen-driven engine. Int. J. Hydrogen Energy 2011, 36, 2398–2406. [Google Scholar] [CrossRef]
- Ehrhart, B.D.; Harris, S.R.; Blaylock, M.L.; Muna, A.B.; Quong, S. Risk assessment and ventilation modeling for hydrogen releases in vehicle repair garages. Int. J. Hydrogen Energy 2021, 46, 12429–12438. [Google Scholar] [CrossRef]
- Shen, Y.; Lv, H.; Hu, Y.; Li, J.; Lan, H.; Zhang, C. Preliminary hazard identification for qualitative risk assessment on onboard hydrogen storage and supply systems of hydrogen fuel cell vehicles. Renew. Energy 2023, 212, 834–854. [Google Scholar] [CrossRef]
- Park, B.; Kim, Y.; Paik, S.; Kang, C. Numerical and experimental analysis of jet release and jet flame length for qualitative risk analysis at hydrogen refueling station. Process. Saf. Environ. Prot. 2021, 155, 145–154. [Google Scholar] [CrossRef]
- Groth, K.M.; Hecht, E.S. HyRAM: A methodology and toolkit for quantitative risk assessment of hydrogen systems. Int. J. Hydrogen Energy 2017, 42, 7485–7493. [Google Scholar] [CrossRef]
- Pirbalouti, R.G.; Dehkordi, M.K.; Mohammadpour, J.; Zarei, E.; Yazdi, M. An advanced framework for leakage risk assessment of hydrogen refueling stations using interval-valued spherical fuzzy sets (IV-SFS). Int. J. Hydrogen Energy 2023, 48, 20827–20842. [Google Scholar] [CrossRef]
- Wang, X.; Zhang, C.; Gao, W. Risk assessment of hydrogen leakage in diesel hydrogenation process. Int. J. Hydrogen Energy 2022, 47, 6955–6964. [Google Scholar] [CrossRef]
- Watanabe, S.; Tamura, Y.; Suzuki, J. The new facility for hydrogen and fuel cell vehicle safety evaluation. Int. J. Hydrogen Energy 2007, 32, 2154–2161. [Google Scholar] [CrossRef]
- Houf, W.; Schefer, R. Analytical and experimental investigation of small-scale unintended releases of hydrogen. Int. J. Hydrogen Energy 2008, 33, 1435–1444. [Google Scholar] [CrossRef]
- Afghan Haji Abbas, M.; Kheradmand, S.; Sadoughipour, H. Numerical study of the effect of hydrogen leakage position and direction on hydrogen distribution in a closed enclosure. Int. J. Hydrogen Energy 2020, 45, 23872–23881. [Google Scholar] [CrossRef]
- Han, U.; Oh, J.; Lee, H. Safety investigation of hydrogen charging platform package with CFD simulation. Int. J. Hydrogen Energy 2018, 43, 13687–13699. [Google Scholar] [CrossRef]
- Qian, J.; Li, X.; Gao, Z.; Jin, Z. A numerical study of hydrogen leakage and diffusion in a hydrogen refueling station. Int. J. Hydrogen Energy 2020, 45, 14428–14439. [Google Scholar] [CrossRef]
- Shen, Y.; Zheng, T.; Lv, H.; Zhou, W.; Zhang, C. Numerical Simulation of Hydrogen Leakage from Fuel Cell Vehicle in an Outdoor Parking Garage. World Electr. Veh. J. 2021, 12, 118. [Google Scholar] [CrossRef]
- Liang, Y.; Pan, X.; Zhang, C.; Xie, B.; Liu, S. The simulation and analysis of leakage and explosion at a renewable hydrogen refuelling station. Int. J. Hydrogen Energy 2019, 44, 22608–22619. [Google Scholar] [CrossRef]
- Sun, K.; Li, Z. Quantitative risk analysis of life safety and financial loss for road accident of fuel cell vehicle. Int. J. Hydrogen Energy 2019, 44, 8791–8798. [Google Scholar] [CrossRef]
- Yazdi, M.; Khan, F.; Abbassi, R.; Rusli, R. Improved DEMATEL methodology for e ff ective safety management decision- making. Saf. Sci. 2020, 127, 104705. [Google Scholar] [CrossRef]
- Li, H.; Yazdi, M. What Are the Critical Well-Drilling Blowouts Barriers? A Progressive DEMATEL-Game Theory BT. In Advanced Decision-Making Methods and Applications in System Safety and Reliability Problems: Approaches, Case Studies, Multi-Criteria Decision-Making, Multi-Obj; Li, H., Yazdi, M., Eds.; Springer International Publishing: Cham, Switzerland, 2022; pp. 29–46. [Google Scholar] [CrossRef]
- Monshizadeh, F.; Sadeghi Moghadam, M.R.; Mansouri, T.; Kumar, M. Developing an industry 4.0 readiness model using fuzzy cognitive maps approach. Int. J. Prod. Econ. 2023, 255, 108658. [Google Scholar] [CrossRef]
- Jetter, A.J.; Kok, K. Fuzzy Cognitive Maps for futures studies—A methodological assessment of concepts and methods. Futures 2014, 61, 45–57. [Google Scholar] [CrossRef]
- Jain, V.; Raj, T. Modeling and analysis of FMS performance variables by ISM, SEM and GTMA approach. Int. J. Prod. Econ. 2016, 171, 84–96. [Google Scholar] [CrossRef]
- De Oliveira Mota, R.; Godinho Filho, M.; Osiro, L.; Ganga, G.M.D.; de Sousa Mendes, G.H. Unveiling the relationship between drivers and capabilities for reduced time-to-market in start-ups: A multi-method approach. Int. J. Prod. Econ. 2021, 233, 108018. [Google Scholar] [CrossRef]
- Li, H.; Yazdi, M. Integration of the Bayesian Network Approach and Interval Type-2 Fuzzy Sets for Developing Sustainable Hydrogen Storage Technology in Large Metropolitan Areas BT. In Advanced Decision-Making Methods and Applications in System Safety and Reliability Problem; Li, H., Yazdi, M., Eds.; Springer International Publishing: Cham, Switzerland, 2022; pp. 69–85. [Google Scholar] [CrossRef]
- Cai, B.; Zhang, Y.; Yuan, X.; Gao, C.; Liu, Y.; Chen, G.; Liu, Z.; Ji, R. A Dynamic-Bayesian-Networks-Based Resilience Assessment Approach of Structure Systems: Subsea Oil and Gas Pipelines as A Case Study. China Ocean Eng. 2020, 34, 597–607. [Google Scholar] [CrossRef]
- Kabir, S.; Papadopoulos, Y. A review of applications of fuzzy sets to safety and reliability engineering. Int. J. Approx. Reason. 100 2018, 29–55. [Google Scholar] [CrossRef]
- CCPS. Guidelines for Hazard Evaluation Procedures, 3rd ed.; CCPS (Center for Chemical Process Safety): New York, NY, USA, 2008. [Google Scholar]
- Yazdi, M.; Kabir, S.; Walker, M. Uncertainty handling in fault tree based risk assessment: State of the art and future perspectives. Process. Saf. Environ. Prot. 2019, 131, 89–104. [Google Scholar] [CrossRef]
- Kabir, S. An overview of fault tree analysis and its application in model based dependability analysis. Expert Syst. Appl. 2017, 77, 114–135. [Google Scholar] [CrossRef]
- Kabir, S.; Yazdi, M.; Aizpurua, J.I.; Papadopoulos, Y. Uncertainty-Aware Dynamic Reliability Analysis Framework for Complex Systems. IEEE Access 2018, 6, 29499–29515. [Google Scholar] [CrossRef]
- Li, H.; Yazdi, M. Dynamic Decision-Making Trial and Evaluation Laboratory (DEMATEL): Improving Safety Management System BT. In Advanced Decision-Making Methods and Applications in System Safety and Reliability Problems: Approaches, Case Studies, Multi-Criteria Decision-Making; Li, H., Yazdi, M., Eds.; Springer International Publishing: Cham, Switzerland, 2022; pp. 1–14. [Google Scholar] [CrossRef]
- Si, S.; You, X.; Liu, H.; Zhang, P. DEMATEL Technique: A Systematic Review of the State-of-the-Art Literature on Methodologies and Applications. Math. Probl. Eng. 2018, 2018, 1–33. [Google Scholar] [CrossRef]
- Sun, Y.; Zhang, S.; Huang, Z.; Miao, B. Probabilistic Linguistic-Based Group DEMATEL Method with Both Positive and Negative Influences. Complexity 2021, 2021, 4839079. [Google Scholar] [CrossRef]
- Saltelli, A.; Ratto, M.; Andres, T.; Campolongo, F.; Cariboni, J.; Gatelli, D.; Saisana, M.; Tarantola, S. Global Sensitivity Analysis: The Primer; John Wiley & Sons: Hoboken, NJ, USA, 2008. [Google Scholar] [CrossRef]
- Saltelli, A. Sensitivity analysis for importance assessment. In Risk Analysis; John Wiley & Sons, Ltd.: Hoboken, NJ, USA, 2002; Volume 22, pp. 579–590. [Google Scholar]
- Wang, X.; Triantaphyllou, E. Ranking irregularities when evaluating alternatives by using some ELECTRE methods. Omega 2008, 36, 45–63. [Google Scholar] [CrossRef]
- Li, H.; Yazdi, M.; Huang, C.-G.; Peng, W. A reliable probabilistic risk-based decision-making method: Bayesian Technique for Order of Preference by Similarity to Ideal Solution (B-TOPSIS). Soft Comput. 2022, 26, 12137–12153. [Google Scholar] [CrossRef]
- UNs, Sustainability. Available online: https://sdgs.un.org/2030agenda (accessed on 2 June 2023).
- Kuhlman, T.; Farrington, J. What is Sustainability? Sustainability 2010, 2, 3436–3448. [Google Scholar] [CrossRef]
- Glavič, P.; Lukman, R. Review of sustainability terms and their definitions. J. Clean. Prod. 2007, 15, 1875–1885. [Google Scholar] [CrossRef]
- Sun, K.; Li, Z. Development of emergency response strategies for typical accidents of hydrogen fuel cell electric vehicles. Int. J. Hydrogen Energy 2021, 46, 37679–37696. [Google Scholar] [CrossRef]
- Kotchourko, A.; Jordan, T. (Eds.) Hydrogen Safety for Energy Applications; Butterworth-Heinemann: Oxford, UK, 2022. [Google Scholar]
- Cadwallader, L.C.; Herring, J.S.; Engineering, I.N.; Laboratory, E. Safety issues with hydrogen as a vehicle fuel. Contract 1999, 1–13. [Google Scholar] [CrossRef]
- Justen, R.; Schöneburg, R. Crash safety of hybrid and battery electric vehicles. In Proceedings of the International Technical Conference on the Enhanced Safety of Vehicles ESV-22, Washington, DC, USA, 13–16 June 2011. [Google Scholar]
- Bai, Y.; Zhang, C.; Duan, H.; Jiang, S.; Zhou, Z.; Grouset, D.; Zhang, M.; Ye, X. Modeling and optimal control of fast filling process of hydrogen to fuel cell vehicle. J. Energy Storage 2021, 35, 102306. [Google Scholar] [CrossRef]
- Khalil, Y.F. Quantifying and Addressing the DOE Material Reactivity Requirements with Analysis and Testing of Hydrogen Storage Materials & Systems; United Technologies Research Center (UTRC): East Hartford, CT, USA, 2012. [Google Scholar]
- Center for Chemical Process Safety. Guidelines for Initiating Events and Independent Protection Layers in Layer of Protection Analysis; CCPS Guidelines Series; Wiley: Hoboken, NJ, USA, 2015. [Google Scholar] [CrossRef]
- Castiglia, F.; Giardina, M. Analysis of operator human errors in hydrogen refuelling stations: Comparison between human rate assessment techniques. Int. J. Hydrogen Energy 2013, 38, 1166–1176. [Google Scholar] [CrossRef]
- Centre for Chemical Process Safety. Guidelines for Process Equipment Reliability Data, with Data Tables; Wiley: Hoboken, NJ, USA, 1989. [Google Scholar]
- Kösters, L.; Gao, X. Safety considerations and time constant determined extended operations for fuel cell-powered aircrafts. CEAS Aeronaut. J. 2021, 12, 767–775. [Google Scholar] [CrossRef]
- Al-Douri, A.; Ruiz-Tagle, A.; Groth, K.M. A quantitative risk assessment of hydrogen fuel cell forklifts. Int. J. Hydrogen Energy 2023, 48, 19340–19355. [Google Scholar] [CrossRef]
- Schüller, J.C.H.; Brinkman, J.L.; van Gestel, P.J.; van Otterloo, R.W. Methods for Determining and Processing Probabilities: Red Book; Committee for the Prevention of Disasters: The Hague, The Netherlands, 1997. [Google Scholar]
- UK and Global Extreme Events—Heatwaves. Available online: https://www.metoffice.gov.uk/research/climate/understanding-climate/uk-and-global-extreme-events-heatwaves (accessed on 2 June 2023).
- Schuller, J.C. Methods for Determining and Processing Probabilities; Red Book [CPR12E]; Committee for the Prevention of Disasters: Nairobi, Kenya, 1997. [Google Scholar]
- OpenAI, ChatGPT [Software], Version 3.5. 2021. Available online: https://openai.com (accessed on 2 June 2023).








| BE Tag. | BEs Description | Probability | Reference(s) | BIM | Ranking |
|---|---|---|---|---|---|
| BE.1 | TRPD failure | 0.220%. | [69] | 0.000% | 16 |
| BE.2 | External fire | 0.454% | [42] | 0.000% | 21 |
| BE.3 | Overpressure due to collision | 0.050% | [67] | 0.022% | 11 |
| BE.4 | Human error | 1.000% | [70,71] | 0.019% | 13 |
| BE.5 | Impurity of fuel | 0.100% | [15] | 0.000% | 18 |
| BE.6 | Air system failure (blower) | 0.001% | [72] | 73.837% | 6 |
| BE.7 | Hydrothermal system failure (pump) | 1.000% | [73] | 0.000% | 17 |
| BE.8 | Solenoid valve failure | 0.005% | [72] | 0.000% | 15 |
| BE.9 | Pressure regulator valve failure | 0.000% | [72] | 0.000% | 19 |
| BE.10 | Flow meter failure | 0.000% | [74] | 0.000% | 20 |
| BE.11 | Fast filling due to overpressure in dispenser | 3.000% | [33] | 0.019% | 12 |
| BE.12 | Fueling valve failure | 0.001% | [75] | 0.018% | 14 |
| BE.13 | Shutoff valve failure | 0.026% | [75] | 73.837% | 5 |
| BE.14 | Pressure safety valve failure | 0.000% | [76] | 0.000% | 8 |
| BE.15 | Extreme environment | 10.000% | [77] | 92.296% | 1 |
| BE.16 | Poor inspection and maintenance | 13.000% | [78] | 73.837% | 7 |
| BE.17 | Material defect | 0.048% | [34] | 73.872% | 4 |
| BE.18 | Damage in fuel cell | 0.763% | [28] | 74.404% | 3 |
| BE.19 | Damage in delivery system | 0.763% | [28] | 74.404% | 3 |
| BE.20 | Damage in storage system | 6.230% | [28] | 78.742% | 2 |
| BE.21 | Inadequate test and verification | 1.900% | [78] | 0.044% | 10 |
| BE.22 | Poor assembly | 0.060% | [33] | 3.692% | 9 |
| Tag | Descriptions |
|---|---|
| SSIA.1 | To facilitate troubleshooting the motor and mechanical components, inspecting electrical connections, performing preventive maintenance, testing the system, and documenting the process for future reference. |
| SSIA.2 | To facilitate future maintenance and troubleshooting; involves inspecting, repairing or replacing the valve and its components if needed, ensuring proper connections and seals, and testing functionality. |
| SSIA.3 | To facilitate inspecting and cleaning the valve, repairing or replacing it if necessary, calibrating and adjusting the valve, evaluating the system for contributing factors, testing and validating the repaired or replaced valve, and implementing regular maintenance procedures. In critical cases, the possibility of implementation of redundant safety valves should be evaluated. |
| SSIA.4 | To implement systems for continuous monitoring of environmental conditions, such as temperature, humidity, air quality, and radiation levels, enabling the timely detection of changes and potential risks. To ensure optimal performance in extreme environments, it is advisable for manufacturers to design and manufacture cars specifically tailored to the prevailing weather conditions in which they will be used. This approach recognises that vehicles utilised in such challenging settings require distinct characteristics and features compared with those intended for regular municipal usage. By customising the design and manufacturing process to suit specific weather conditions, manufacturers can enhance the overall functionality and durability of cars, thereby providing better performance and safety in extreme environments. |
| SSIA.5 | To promote a culture of safety and maintenance, educate and train vehicle owners and encourage them to follow the recommended maintenance schedule, address any concerns promptly, and document maintenance history. In addition, it is recommended that manufacturers provide regulations for monitoring and aiding customers to follow the rules about the maintenance plan and train expert repairmen. |
| SSIA.6 | Conduct a thorough investigation to identify the defective material or component; depending on the nature and extent of the material defect, repair or replacement of the affected component may be required. Maintain detailed documentation of the material defect, the actions taken, and any communication with the manufacturer or service providers. |
| SSIA.7 | Evaluate the extent and nature of the damage to the fuel cell (e.g., visual inspection, diagnostic tests) and isolate the damaged fuel cell to prevent any potential leaks or further damage, reassuring the reliability of solenoid valve and that the area around the fuel cell is secured to avoid accidental ignition or environmental contamination. Depending on the severity of the damage, repair, or replacement of the fuel cell may be necessary. |
| SSIA.8 | To assess the impact of the damage on the delivery syst, determine whether it affects the overall operation or specific components such as vehicles, storage areas, or handling equipment; if the damage compromises the safety or integrity of the delivered hydrogen, take measures to secure them. Develop safety measures for improving impact resistance can help decrease the probability of delivery system failure, since pipelines and regulator valves connect the storage tank to the fuel cell. Its responsibility is to decrease the pressure of hydrogen and deliver low-pressure hydrogen to fuel cell. |
| SSIA.9 | To assess the impact of the damage on the storage system, determine whether it affects the structural integrity, security, or functionality of the storage compartments or racks. If the damage compromises the safety or organisation of the items stored in the system, take measures to secure and protect them; thoroughly document the damage by taking photographs, recording details, and collecting relevant evidence; repair or replace the damaged components of the storage system; take the opportunity to reorganise and optimise the storage system while making repairs; and establish a regular inspection and maintenance schedule for the storage system. Developing safety measures for improving impact resistance can help decrease the probability of storage tank failure. |
| SSIA.10 | To introduce or enhance test automation techniques and tools that improve efficiency and effectiveness, ensure adequate and representative test data are available to simulate real-world scenarios, enhance the test environment to resemble the production environment closely and determine if the tests conducted are comprehensive, relevant, and aligned with the intended purpose and requirements of the system or product. |
| SSIA.11 | To conduct a thorough inspection to identify the areas or components that have been poorly assembled, thoroughly document the assembly defects by taking photographs, recording details, and collecting relevant evidence, establish correct assembly procedures, implement rigorous quality control checks throughout the assembly process, conduct post-assembly functional tests or performance checks to ensure that the vehicle operates as intended, and establish a system for continuous monitoring and improvement of the assembly process. |
| Row | Contributing Factors | Prominence (R + C) | Relation (R − C) |
|---|---|---|---|
| 1 | BE.6 | 0.0572 | −0.0572 |
| 2 | BE.13 | 0.0435 | −0.0435 |
| 3 | BE.14 | 0.0435 | −0.0435 |
| 4 | BE.15 | 0.3586 | 0.2085 |
| 5 | BE.16 | 0.0593 | −0.0593 |
| 6 | BE.17 | 0.0572 | −0.0572 |
| 7 | BE.18 | 0.0442 | −0.0442 |
| 8 | BE.19 | 0.0294 | −0.0294 |
| 9 | BE.20 | 0.0286 | −0.0286 |
| 10 | BE.21 | 0.0290 | −0.0290 |
| 11 | BE.22 | 0.0435 | −0.0435 |
| 12 | SSIA.1 | 0.0854 | 0.0257 |
| 13 | SSIA.2 | 0.0865 | −0.0031 |
| 14 | SSIA.3 | 0.1182 | 0.0286 |
| 15 | SSIA.4 | 0.1609 | −0.0183 |
| 16 | SSIA.5 | 0.3899 | 0.2406 |
| 17 | SSIA.6 | 0.0854 | 0.0257 |
| 18 | SSIA.7 | 0.1014 | −0.0181 |
| 19 | SSIA.8 | 0.0875 | −0.0319 |
| 20 | SSIA.9 | 0.0576 | −0.0021 |
| 21 | SSIA.10 | 0.0726 | −0.0170 |
| 22 | SSIA.11 | 0.0864 | −0.0031 |
| Criteria | ||||||
|---|---|---|---|---|---|---|
| SGDs | CRx | CRx | CRx | CRx | CRx | Sum |
| SG1 | 0 | 0 | 2 | 2 | 1 | 5 |
| SG2 | 0 | 3 | 0 | 3 | 2 | 8 |
| SG3 | 0 | 0 | 0 | 0 | 3 | 3 |
| SG4 | 0 | 0 | 1 | 2 | 2 | 5 |
| SG5 | 3 | 3 | 2 | 2 | 3 | 13 |
| SG6 | 3 | 0 | 3 | 4 | 3 | 13 |
| SG7 | 4 | 4 | 4 | 4 | 4 | 20 |
| SG8 | 3 | 3 | 3 | 4 | 4 | 17 |
| SG9 | 4 | 4 | 4 | 2 | 4 | 18 |
| SG10 | 2 | 2 | 3 | 3 | 1 | 11 |
| SG11 | 4 | 2 | 3 | 4 | 4 | 17 |
| SG12 | 4 | 3 | 4 | 4 | 4 | 19 |
| SG13 | 4 | 4 | 4 | 2 | 3 | 17 |
| SG14 | 0 | 2 | 1 | 1 | 1 | 5 |
| SG15 | 0 | 4 | 0 | 0 | 4 | 8 |
| SG16 | 2 | 2 | 2 | 3 | 4 | 13 |
| SG17 | 3 | 3 | 4 | 4 | 4 | 18 |
Disclaimer/Publisher’s Note: The statements, opinions and data contained in all publications are solely those of the individual author(s) and contributor(s) and not of MDPI and/or the editor(s). MDPI and/or the editor(s) disclaim responsibility for any injury to people or property resulting from any ideas, methods, instructions or products referred to in the content. |
© 2023 by the authors. Licensee MDPI, Basel, Switzerland. This article is an open access article distributed under the terms and conditions of the Creative Commons Attribution (CC BY) license (https://creativecommons.org/licenses/by/4.0/).
Share and Cite
Yazdi, M.; Moradi, R.; Pirbalouti, R.G.; Zarei, E.; Li, H. Enabling Safe and Sustainable Hydrogen Mobility: Circular Economy-Driven Management of Hydrogen Vehicle Safety. Processes 2023, 11, 2730. https://doi.org/10.3390/pr11092730
Yazdi M, Moradi R, Pirbalouti RG, Zarei E, Li H. Enabling Safe and Sustainable Hydrogen Mobility: Circular Economy-Driven Management of Hydrogen Vehicle Safety. Processes. 2023; 11(9):2730. https://doi.org/10.3390/pr11092730
Chicago/Turabian StyleYazdi, Mohammad, Rosita Moradi, Reza Ghasemi Pirbalouti, Esmaeil Zarei, and He Li. 2023. "Enabling Safe and Sustainable Hydrogen Mobility: Circular Economy-Driven Management of Hydrogen Vehicle Safety" Processes 11, no. 9: 2730. https://doi.org/10.3390/pr11092730
APA StyleYazdi, M., Moradi, R., Pirbalouti, R. G., Zarei, E., & Li, H. (2023). Enabling Safe and Sustainable Hydrogen Mobility: Circular Economy-Driven Management of Hydrogen Vehicle Safety. Processes, 11(9), 2730. https://doi.org/10.3390/pr11092730

