Hierarchical Optimization Based on Deep Reinforcement Learning for Connected Fuel Cell Hybrid Vehicles through Signalized Intersections
Abstract
:1. Introduction
1.1. Energy Management of Literature Review
1.2. Speed Planning of Literature Review
1.3. Research Motivation and Contribution
2. Vehicles Modeling and Signal Timing
2.1. Hydrogen Fuel Cell
2.2. Lithium Battery
2.3. Modeling of Traffic Light Signal
3. Analysis of Eco-Driving Problems
4. Upper-Level Speed Planning Algorithm
4.1. IDM Algorithm
4.2. DDPG Algorithm
| Algorithm 1 DDPG |
| , memory pool R 2: For episode: 1:M do 3: Get initial states: s0 4: For t < smax do according to the policy and state according to the policy and state 7: Execute action at, reward rt and next state st+1 8: Store transition (st, at, rt, st+1) in memory pool 9: Store transition (st, at, rt, st+1) in memory pool 10: Sampling a mini_batch of transition from memory pool R 12: Updating the critic network parameters with minimizing the Loss: 14: if vehicle passed all traffic lights successfully: t = e10 15: End 16: End |
4.3. DP Algorithm
5. Energy Management
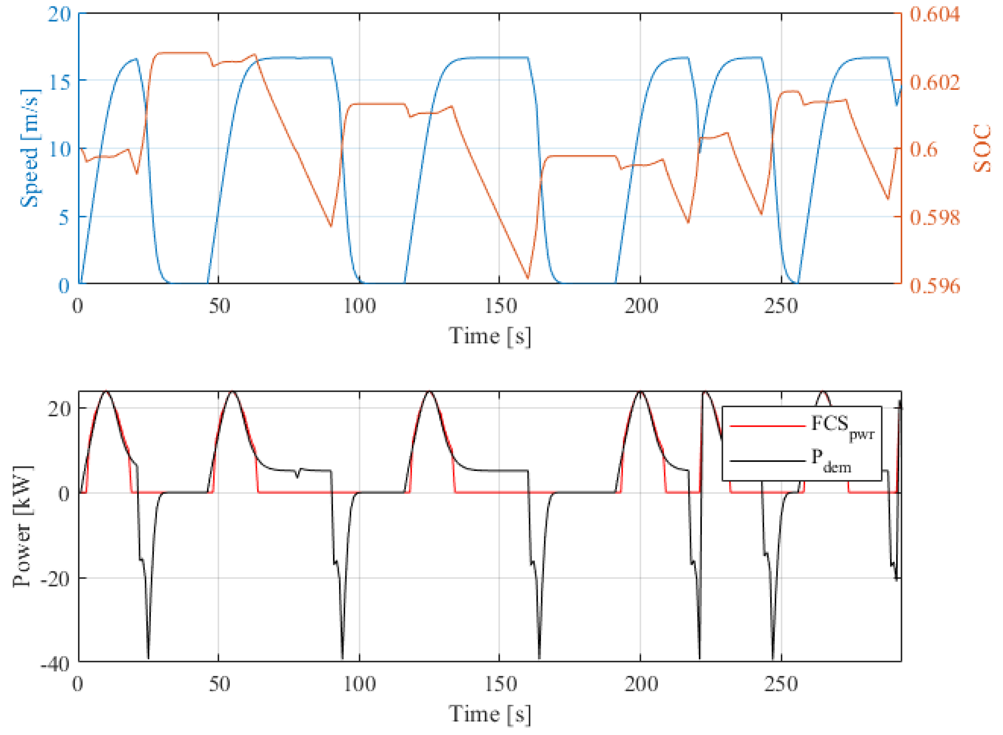
6. Results and Discussion
6.1. Test Scenarios and Trajectories
6.2. Optimization of Hierarchical Eco-Driving Algorithms
7. Conclusions
Author Contributions
Funding
Data Availability Statement
Acknowledgments
Conflicts of Interest
References
- Zhang, F.; Hu, X.; Langari, R.; Cao, D. Energy management strategies of connected HEVs and PHEVs: Recent progress and outlook. Prog. Energy Combust. Sci. 2019, 73, 235–256. [Google Scholar] [CrossRef]
- Khan, M.U.; Hosseinzadeh, M.; Mosavi, A. An Intersection-Based Routing Scheme Using Q-Learning in Vehicular Ad Hoc Networks for Traffic Management in the Intelligent Transportation System. Mathematics 2022, 10, 3731. [Google Scholar] [CrossRef]
- Lv, Z.; Lou, R.; Singh, A.K. AI Empowered Communication Systems for Intelligent Transportation Systems. IEEE Trans. Intell. Transp. Syst. 2021, 22, 4579–4587. [Google Scholar] [CrossRef]
- Ma, G.Q.; Ghasemi, M.; Song, X.Y. Integrated Powertrain Energy Management and Vehicle Coordination for Multiple Connected Hybrid Electric Vehicles. IEEE Trans. Veh. Technol. 2018, 67, 2893–2899. [Google Scholar] [CrossRef]
- Zegong, N.; Hongwen, H.; Yong, W.; Ruchen, H. Energy Management Optimization for Connected Hybrid Electric Vehicle with Offline Reinforcement Learning. In Proceedings of the 2022 IEEE 12th International Conference on Electronics Information and Emergency Communication (ICEIEC), Beijing, China, 15–17 July 2022; pp. 103–106. [Google Scholar]
- Shen, D.; Lim, C.-C.; Shi, P. Fuzzy Model Based Control for Energy Management and Optimization in Fuel Cell Vehicles. IEEE Trans. Veh. Technol. 2020, 69, 14674–14688. [Google Scholar] [CrossRef]
- Zou, W.; Li, J.; Yang, Q.; Duan, Z. An Improved Max-Min Game Theory Control of Fuel Cell and Battery Hybrid Energy System against System Uncertainty. IEEE J. Emerg. Sel. Top. Power Electron. 2022, 11, 78–87. [Google Scholar] [CrossRef]
- Huang, Y.; Hu, H.; Tan, J.; Lu, C.; Xuan, D. Deep reinforcement learning based energy management strategy for range extend fuel cell hybrid electric vehicle. Energy Convers. Manag. 2023, 277, 116678. [Google Scholar] [CrossRef]
- Huo, W.; Chen, D.; Tian, S.; Li, J.; Zhao, T.; Liu, B. Lifespan-consciousness and minimum-consumption coupled energy management strategy for fuel cell hybrid vehicles via deep reinforcement learning. Int. J. Hydrogen Energy 2022, 47, 24026–24041. [Google Scholar] [CrossRef]
- Peng, J.K.; He, H.W.; Xiong, R. Rule based energy management strategy for a series-parallel plug-in hybrid electric bus optimized by dynamic programming. Appl. Energy 2017, 185, 1633–1643. [Google Scholar] [CrossRef]
- Castaings, A.; Lhomme, W.; Trigui, R.; Bouscayrol, A. Comparison of energy management strategies of a battery/supercapacitors system for electric vehicle under real-time constraints. Appl. Energy 2016, 163, 190–200. [Google Scholar] [CrossRef]
- Xie, S.B.; Hu, X.S.; Xin, Z.K.; Brighton, J. Pontryagin’s Minimum Principle based model predictive control of energy management for a plug-in hybrid electric bus. Appl. Energy 2019, 236, 893–905. [Google Scholar] [CrossRef]
- Sun, C.; Sun, F.C.; He, H.W. Investigating adaptive-ECMS with velocity forecast ability for hybrid electric vehicles. Appl. Energy 2017, 185, 1644–1653. [Google Scholar] [CrossRef]
- Du, G.; Zou, Y.; Zhang, X.; Guo, L.; Guo, N. Energy management for a hybrid electric vehicle based on prioritized deep reinforcement learning framework. Energy 2022, 241, 122523. [Google Scholar] [CrossRef]
- Wu, Y.; Tan, H.; Peng, J.; Zhang, H.; He, H. Deep reinforcement learning of energy management with continuous control strategy and traffic information for a series-parallel plug-in hybrid electric bus. Appl. Energy 2019, 247, 454–466. [Google Scholar] [CrossRef]
- Chen, Z.; Mi, C.C.; Xu, J.; Gong, X.; You, C. Energy Management for a Power-Split Plug-in Hybrid Electric Vehicle Based on Dynamic Programming and Neural Networks. IEEE Trans. Veh. Technol. 2014, 63, 1567–1580. [Google Scholar] [CrossRef]
- Jia, C.; Zhou, J.; He, H.; Li, J.; Wei, Z.; Li, K.; Shi, M. A novel energy management strategy for hybrid electric bus with fuel cell health and battery thermal- and health-constrained awareness. Energy 2023, 271, 127105. [Google Scholar] [CrossRef]
- Tang, X.L.; Zhou, H.T.; Wang, F.; Wang, W.D.; Lin, X.K. Longevity-conscious energy management strategy of fuel cell hybrid electric Vehicle Based on deep reinforcement learning. Energy 2022, 238, 121593. [Google Scholar] [CrossRef]
- Zhou, J.; Feng, C.; Su, Q.; Jiang, S.; Fan, Z.; Ruan, J.; Sun, S.; Hu, L. The Multi-Objective Optimization of Powertrain Design and Energy Management Strategy for Fuel Cell–Battery Electric Vehicle. Sustainability 2022, 14, 6320. [Google Scholar] [CrossRef]
- Zhang, Q.; Ju, F.; Zhang, S.; Deng, W.; Wu, J.; Gao, C. Power Management for Hybrid Energy Storage System of Electric Vehicles Considering Inaccurate Terrain Information. IEEE Trans. Autom. Sci. Eng. 2017, 14, 608–618. [Google Scholar] [CrossRef]
- Yang, Y.; Su, L.; Qin, D.; Gong, H.; Zeng, J. Energy management strategy for hybrid electric vehicle based on system efficiency and battery life optimization. Wuhan Univ. J. Nat. Sci. China 2014, 19, 269–276. [Google Scholar] [CrossRef]
- Jia, C.; Li, K.; He, H.; Zhou, J.; Li, J.; Wei, Z. Health-aware energy management strategy for fuel cell hybrid bus considering air-conditioning control based on TD3 algorithm. Energy 2023, 283, 128462. [Google Scholar] [CrossRef]
- Anselma, P.G.; Kollmeyer, P.; Lempert, J.; Zhao, Z.; Belingardi, G.; Emadi, A. Battery state-of-health sensitive energy management of hybrid electric vehicles: Lifetime prediction and ageing experimental validation. Appl. Energy 2021, 285, 116440. [Google Scholar] [CrossRef]
- Feng, Y.B.; Dong, Z.M. Optimal energy management strategy of fuel-cell battery hybrid electric mining truck to achieve minimum lifecycle operation costs. Int. J. Energy Res. 2020, 44, 10797–10808. [Google Scholar] [CrossRef]
- Asadi, B.; Vahidi, A. Predictive Cruise Control: Utilizing Upcoming Traffic Signal Information for Improving Fuel Economy and Reducing Trip Time. IEEE Trans. Control Syst. Technol. 2011, 19, 707–714. [Google Scholar] [CrossRef]
- Wang, Z.; Wu, G.; Barth, M.J. Cooperative Eco-Driving at Signalized Intersections in a Partially Connected and Automated Vehicle Environment. IEEE Trans. Intell. Transp. Syst. 2020, 21, 2029–2038. [Google Scholar] [CrossRef]
- Zhang, R.; Yao, E. Eco–driving at signalised intersections for electric vehicles. IET Intell. Transp. Syst. 2015, 9, 488–497. [Google Scholar] [CrossRef]
- Hu, J.; Shao, Y.; Sun, Z.; Wang, M.; Bared, J.; Huang, P. Integrated optimal eco-driving on rolling terrain for hybrid electric vehicle with vehicle-infrastructure communication. Transp. Res. Part C Emerg. Technol. 2016, 68, 228–244. [Google Scholar] [CrossRef]
- Kim, Y.; Figueroa-Santos, M.; Prakash, N.; Baek, S.; Siegel, J.B.; Rizzo, D.M. Co-optimization of speed trajectory and power management for a fuel-cell/battery electric vehicle. Appl. Energy 2020, 260, 114254. [Google Scholar] [CrossRef]
- Liu, Y.G.; Huang, Z.Z.; Li, J.; Ye, M.; Zhang, Y.J.; Chen, Z. Cooperative optimization of velocity planning and energy management for connected plug-in hybrid electric vehicles. Appl. Math. Model. 2021, 95, 715–733. [Google Scholar] [CrossRef]
- Bai, Z.; Hao, P.; Shangguan, W.; Cai, B.; Barth, M.J. Hybrid Reinforcement Learning-Based Eco-Driving Strategy for Connected and Automated Vehicles at Signalized Intersections. IEEE Trans. Intell. Transp. Syst. 2022, 23, 15850–15863. [Google Scholar] [CrossRef]
- Wang, Q.Z.; Gong, Y.B.; Yang, X.F. Connected automated vehicle trajectory optimization along signalized arterial: A decentralized approach under mixed traffic environment. Transp. Res. Part C Emerg. Technol. 2022, 145, 103918. [Google Scholar] [CrossRef]
- Liu, B.; Sun, C.; Wang, B.; Liang, W.; Ren, Q.; Li, J.; Sun, F. Bi-level convex optimization of eco-driving for connected Fuel Cell Hybrid Electric Vehicles through signalized intersections. Energy 2022, 252, 123956. [Google Scholar] [CrossRef]
- Dong, H.; Zhuang, W.; Chen, B.; Lu, Y.; Liu, S.; Xu, L.; Pi, D.; Yin, G. Predictive energy-efficient driving strategy design of connected electric vehicle among multiple signalized intersections. Transp. Res. Part C Emerg. Technol. 2022, 137, 103595. [Google Scholar] [CrossRef]











| Items | Parameters (Unit) | Value |
|---|---|---|
| Vehicle | Crub weight M (kg) | 1380 |
| Rolling resistance coefficient | 0.013 | |
| Wheel radius (m) | 0.282 | |
| Air mass density (kg/m3) | 1.2 | |
| Vehicle frontal area (m2) | 2.23 | |
| Fuel cell | Maximum efficiency | 0.596 |
| Maximum power (kW) | 50 | |
| Lithium-ion battery | Capacity (Ah) | 26 |
| Maximum power (kW) | 85 | |
| Motor | Maximum efficiency | 0.92 |
| Maximum torque (N·m) | 271 |
| Scenario 1 | Scenario 2 | |
|---|---|---|
| Route length L (m) | 3000 | 2200 |
| Traffic light number n (-) | 7 | 5 |
| Position S (m) | 300, 700, 1000, 1700, 2100, 2500, 3000 | 250, 900, 1300, 1650, 2200 |
| Green light duration TG (s) | 35, 20, 30, 40, 25, 30, 20 | 25, 40, 20, 30, 30 |
| Red light duration TR (s) | 25, 30, 25, 30, 20, 30, 40 | 15, 20, 30, 25, 35 |
| Initial periodic time t0 (s) | 40, 10, 20, 50, 25, 15, 50 | 20, 30, 40, 10, 0 |
| Hierarchical Algorithms | Hydrogen Consumption (g) | Final SOC |
|---|---|---|
| DDPG-DP | 21.4832 | 0.601 |
| IDM-DP | 22.0786 | 0.6 |
| DP-DP | 16.8230 | 0.598 |
| Hierarchical Algorithms | Hydrogen Consumption (s) | Final SOC |
|---|---|---|
| DDPG-DP | 13.7714 | 0.6 |
| IDM-DP | 13.6093 | 0.6 |
| DP-DP | 11.3240 | 0.6 |
Disclaimer/Publisher’s Note: The statements, opinions and data contained in all publications are solely those of the individual author(s) and contributor(s) and not of MDPI and/or the editor(s). MDPI and/or the editor(s) disclaim responsibility for any injury to people or property resulting from any ideas, methods, instructions or products referred to in the content. |
© 2023 by the authors. Licensee MDPI, Basel, Switzerland. This article is an open access article distributed under the terms and conditions of the Creative Commons Attribution (CC BY) license (https://creativecommons.org/licenses/by/4.0/).
Share and Cite
Dong, H.; Zhao, L.; Zhou, H.; Li, H. Hierarchical Optimization Based on Deep Reinforcement Learning for Connected Fuel Cell Hybrid Vehicles through Signalized Intersections. Processes 2023, 11, 2689. https://doi.org/10.3390/pr11092689
Dong H, Zhao L, Zhou H, Li H. Hierarchical Optimization Based on Deep Reinforcement Learning for Connected Fuel Cell Hybrid Vehicles through Signalized Intersections. Processes. 2023; 11(9):2689. https://doi.org/10.3390/pr11092689
Chicago/Turabian StyleDong, Hongquan, Lingying Zhao, Hao Zhou, and Haolin Li. 2023. "Hierarchical Optimization Based on Deep Reinforcement Learning for Connected Fuel Cell Hybrid Vehicles through Signalized Intersections" Processes 11, no. 9: 2689. https://doi.org/10.3390/pr11092689
APA StyleDong, H., Zhao, L., Zhou, H., & Li, H. (2023). Hierarchical Optimization Based on Deep Reinforcement Learning for Connected Fuel Cell Hybrid Vehicles through Signalized Intersections. Processes, 11(9), 2689. https://doi.org/10.3390/pr11092689
