High Step-Up Thirteen Level Switched-Capacitor Inverter Topology for HFAC Power System
Abstract
:1. Introduction
- Maximum voltage gain, i.e., more than 3 times
- The reduction in the voltage stress of the switches and capacitors
- Less number of the switch count.
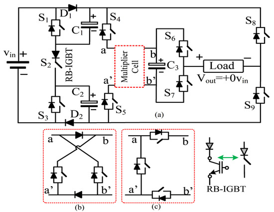
2. Proposed Thirteen-Level Inverters
2.1. Comparison of Proposed 13-Level Inverter Structures
2.2. Principle of Operation Mode
C-Charging and D-Discharging
2.3. Charging and Discharging Cycles
2.4. Frequency Curve
2.5. Conduction Losses
2.6. Self-Balancing Ability
3. Result and Discussions
4. Conclusions
Author Contributions
Funding
Institutional Review Board Statement
Data Availability Statement
Acknowledgments
Conflicts of Interest
References
- Jain, P.; Pahlevaninezhad, M.; Pan, S.; Drobnik, J. A review of high-frequency power distribution systems: For space, telecommunication, and computer applications. IEEE Trans. Power Electron. 2014, 29, 3852–3863. [Google Scholar] [CrossRef]
- Sriramalakshmi, P.; Sreedevi, V.T.; Mahajan, S.B.; Ramani, K.; Payam, B. Comprehensive review of single stage switched boost inverter structures. In Modelling, Methodologies and Control Techniques of DC/AC Power Conversion Topologies for Small- and Large-Scale Photovoltaic Power Systems; Institution of Engineering and Technology: London, UK, 2021. [Google Scholar] [CrossRef]
- Shalchi Alishah, R.; Hosseini, S.H.; Babaei, E.; Sabahi, M.; Zare, A. Extended high step-up structure for multilevel converter. IET Power Electron. 2016, 9, 1894–1902. [Google Scholar] [CrossRef]
- Sandeep, N. A 13-Level Switched-Capacitor-Based Boosting Inverter. IEEE Trans. Circuits Syst. Express Briefs 2021, 68, 998–1002. [Google Scholar] [CrossRef]
- Kim, K.-M.; Han, J.-K.; Moon, G.-W. A High Step-Up Switched-Capacitor 13-Level Inverter with Reduced Number of Switches. IEEE Trans. Power Electron. 2021, 36, 2505–2509. [Google Scholar] [CrossRef]
- Panda, K.P.; Bana, P.R.; Panda, G. A Switched-Capacitor Self-Balanced High-Gain Multilevel Inverter Employing a Single DC Source. IEEE Trans. Circuits Syst. Express Briefs 2020, 67, 3192–3196. [Google Scholar] [CrossRef]
- Islam, S.; Siddique, M.D.; Iqbal, A.; Mekhilef, S.; Al-Hitmi, M. A Switched Capacitor-Based 13-Level Inverter With Reduced Switch Count. IEEE Trans. Ind. Appl. 2022, 58, 7373–7383. [Google Scholar] [CrossRef]
- Islam, S.; Siddique, M.D.; Iqbal, A.; Mekhilef, S. A 9- and 13-Level Switched-Capacitor-Based Multilevel Inverter With Enhanced Self-Balanced Capacitor Voltage Capability. IEEE J. Emerg. Sel. Top. Power Electron. 2022, 10, 7225–7237. [Google Scholar] [CrossRef]
- Anand, V.; Singh, V. A 13-Level Switched-Capacitor Multilevel Inverter With Single DC Source. IEEE J. Emerg. Sel. Top. Power Electron. 2021, 10, 1575–1586. [Google Scholar] [CrossRef]
- Zeng, J.; Wu, J.; Liu, J.; Guo, H. A Quasi-Resonant Switched-Capacitor Multilevel Inverter With Self-Voltage Balancing for Single-Phase High-Frequency AC Microgrids. IEEE Trans. Ind. Inform. 2017, 13, 2669–2679. [Google Scholar] [CrossRef]
- Almakhles, D.J.; Ali, J.S.M.; Selvam, S.; Bhaskar, M.S.; Sandeep, N. Switched Capacitor-Based 13L Inverter Topology for High-Frequency AC Power Distribution System. IEEE J. Emerg. Sel. Top. Power Electron. 2020, 9, 5883–5894. [Google Scholar] [CrossRef]
- Raman, S.R.; Fong, Y.C.; Ye, Y.; Cheng, K.W.E. Family of Multiport Switched-Capacitor Multilevel Inverters for High-Frequency AC Power Distribution. IEEE Trans. Power Electron. 2018, 34, 4407–4422. [Google Scholar] [CrossRef]
- Ye, Y.; Cheng, K.W.E.; Liu, J.; Ding, K. A Step-Up Switched-Capacitor Multilevel Inverter With Self-Voltage Balancing. IEEE Trans. Ind. Electron. 2014, 61, 6672–6680. [Google Scholar] [CrossRef]
- Nayak, M.P.; Kumar, D.; Patnaik, B.; Nema, R.K. Thirteen Level Boost Inverter with Low Switch Count. In Proceedings of the 2022 2nd International Conference on Emerging Frontiers in Electrical and Electronic Technologies (ICEFEET), Patna, India, 24–25 June 2022; pp. 1–6. [Google Scholar] [CrossRef]
- Zaid, M.; Tayyab, M.; Sarwar, A.; Iqbal, A. A New Single-Source Switched Capacitor Based Thirteen-level Inverter. In Proceedings of the 2022 IEEE 10th Power India International Conference (PIICON), New Delhi, India, 11–12 November 2022; pp. 1–6. [Google Scholar] [CrossRef]
- Jena, K.; Panigrahi, C.K.; Gupta, K.K. A 6X-Voltage-Gain 13-Level Inverter With Self-Balanced Switched-Capacitors. CPSS Trans. Power Electron. Appl. 2022, 7, 94–102. [Google Scholar] [CrossRef]
- Ye, Y.; Zhang, G.; Wang, X.; Yi, Y.; Cheng, K.W.E. Self-Balanced Switched-Capacitor Thirteen-Level Inverters With Reduced Capacitors Count. IEEE Trans. Ind. Electron. 2022, 69, 1070–1076. [Google Scholar] [CrossRef]
- Basha, S.G.; Mani, V.; Mopidevi, S. Single-phase Thirteen-level Dual-boost Inverter Based Shunt Active Power Filter Control Using Resonant and Fuzzy Logic Controllers. CSEE J. Power Energy Syst. 2022, 8, 849–863. [Google Scholar] [CrossRef]
- Bhanuchandar, A.; Murthy, B.K. Switched Capacitor Based 13-Level Boosting Grid Connected Inverter with LCL Filter. In Proceedings of the 2021 National Power Electronics Conference (NPEC), Bhubaneswar, India, 15–17 December 2021; pp. 1–6. [Google Scholar] [CrossRef]








| S1 | S2 | S3 | S4 | S5 | S6 | S7 | S8 | S9 | S10 | S11 | C1 | C2 | C3 | vout |
|---|---|---|---|---|---|---|---|---|---|---|---|---|---|---|
| 0 | 1 | 1 | 1 | 0 | 0 | 1 | 1 | 0 | 0 | 1 | C | D | - | +0 vin |
| 0 | 1 | 0 | 1 | 0 | 0 | 1 | 0 | 1 | 0 | 1 | - | - | - | + vin |
| 1 | 1 | 0 | 1 | 0 | 0 | 1 | 0 | 1 | 0 | 1 | D | C | - | +2 vin |
| 1 | 0 | 1 | 1 | 1 | 1 | 0 | 0 | 1 | 0 | 0 | D | D | C | +3 vin |
| 0 | 1 | 0 | 1 | 0 | 1 | 0 | 0 | 1 | 0 | 1 | - | - | D | +4 vin |
| 0 | 1 | 1 | 1 | 0 | 1 | 0 | 0 | 1 | 0 | 1 | C | D | D | +5 vin |
| 1 | 0 | 1 | 1 | 0 | 1 | 0 | 0 | 1 | 0 | 1 | D | D | D | +6 vin |
| 0 | 1 | 1 | 0 | 1 | 1 | 0 | 1 | 0 | 1 | 0 | C | - | - | 0 vin |
| 0 | 1 | 0 | 0 | 1 | 1 | 0 | 1 | 0 | 1 | 0 | - | - | - | − vin |
| 1 | 1 | 0 | 0 | 1 | 1 | 0 | 1 | 0 | 1 | 0 | D | C | - | −2 vin |
| 1 | 0 | 1 | 1 | 1 | 0 | 1 | 1 | 0 | 0 | 0 | D | D | C | −3 vin |
| 0 | 1 | 0 | 0 | 1 | 0 | 1 | 1 | 0 | 1 | 0 | - | - | D | −4 vin |
| 0 | 1 | 1 | 0 | 1 | 0 | 1 | 1 | 0 | 1 | 0 | C | D | D | −5 vin |
| 1 | 0 | 1 | 0 | 1 | 0 | 1 | 1 | 0 | 1 | 0 | D | D | D | −6 vin |
| Ref | Nlevels | NSource | NSwitch | NDriver | NDiode | NCapac. | TC/NLevel | MBVp.u | TBVp.u | Gain | Efficiency (%) |
|---|---|---|---|---|---|---|---|---|---|---|---|
| [3] | 13 | 2 | 10 | 10 | 2 | 2 | 2.0 | 1.0 | 5.0 | 3 | Not Addressed |
| [4] | 13 | 1 | 13 | 13 | 2 | 3 | 2.46 | 0.5 | 5.33 | 6 | 97.3% at 300 W |
| [5] | 13 | 1 | 14 | 14 | 1 | 3 | 2.53 | 0.5 | 5.5 | 6 | Not Addressed |
| [6] | 13 | 1 | 13 | 13 | 2 | 3 | 2.46 | 1.0 | 6.5 | 6 | 94.2% at 160 W |
| [7] | 13 | 1 | 12 | 12 | 3 | 3 | 2.38 | 0.75 | 4.6 | 3 | 97.3%@1 kW |
| [8] | 13 | 1 | 13 | 13 | 3 | 3 | 2.53 | 0.75 | 5.0 | 6 | 94%@500 W |
| [9] | 13 | 1 | 15 | 15 | 0 | 3 | 2.53 | 0.5 | 5.0 | 6 | 94%@1 kW |
| [10] | 13 | 1 | 12 | 12 | 4 | 5 | 2.61 | 1.0 | 6.4 | 1.0 | 93.5%@200 W |
| [11] | 13 | 1 | 12 | 10 | 2 | 4 | 2.23 | 0.5 | 5.0 | 2 | 95.0% at 600 W |
| [12] | 9 | 2 | 9 | 9 | 3 | 2 | 2.77 | 1.0 | 6.0 | 2 | Not Addressed |
| [13] | 13 | 1 | 10 | 10 | 10 | 5 | 2.76 | 1.0 | 5.33 | 6 | 92.7%@325 W |
| [P] | 13 | 1 | 11 | 11 | 4 | 3 | 2.30 | 0.5 | 4.5 | 6 | 96.1%@500 W |
Disclaimer/Publisher’s Note: The statements, opinions and data contained in all publications are solely those of the individual author(s) and contributor(s) and not of MDPI and/or the editor(s). MDPI and/or the editor(s) disclaim responsibility for any injury to people or property resulting from any ideas, methods, instructions or products referred to in the content. |
© 2023 by the authors. Licensee MDPI, Basel, Switzerland. This article is an open access article distributed under the terms and conditions of the Creative Commons Attribution (CC BY) license (https://creativecommons.org/licenses/by/4.0/).
Share and Cite
Algadair, B.S.A.; Elmorshedy, M.F.; Mohamed Ali, J.S.; Almakhles, D.; Prem, P. High Step-Up Thirteen Level Switched-Capacitor Inverter Topology for HFAC Power System. Processes 2023, 11, 848. https://doi.org/10.3390/pr11030848
Algadair BSA, Elmorshedy MF, Mohamed Ali JS, Almakhles D, Prem P. High Step-Up Thirteen Level Switched-Capacitor Inverter Topology for HFAC Power System. Processes. 2023; 11(3):848. https://doi.org/10.3390/pr11030848
Chicago/Turabian StyleAlgadair, Badr Saleh A., Mahmoud F. Elmorshedy, Jagabar Sathik Mohamed Ali, Dhafer Almakhles, and Ponnusamy Prem. 2023. "High Step-Up Thirteen Level Switched-Capacitor Inverter Topology for HFAC Power System" Processes 11, no. 3: 848. https://doi.org/10.3390/pr11030848
APA StyleAlgadair, B. S. A., Elmorshedy, M. F., Mohamed Ali, J. S., Almakhles, D., & Prem, P. (2023). High Step-Up Thirteen Level Switched-Capacitor Inverter Topology for HFAC Power System. Processes, 11(3), 848. https://doi.org/10.3390/pr11030848

