Enhancing Textile Wastewater Treatment Performance: Optimization and Troubleshooting (Decision Support) via GPS-X Model
Abstract
1. Introduction
2. Materials and Methods
2.1. Description of the Wastewater Treatment Process
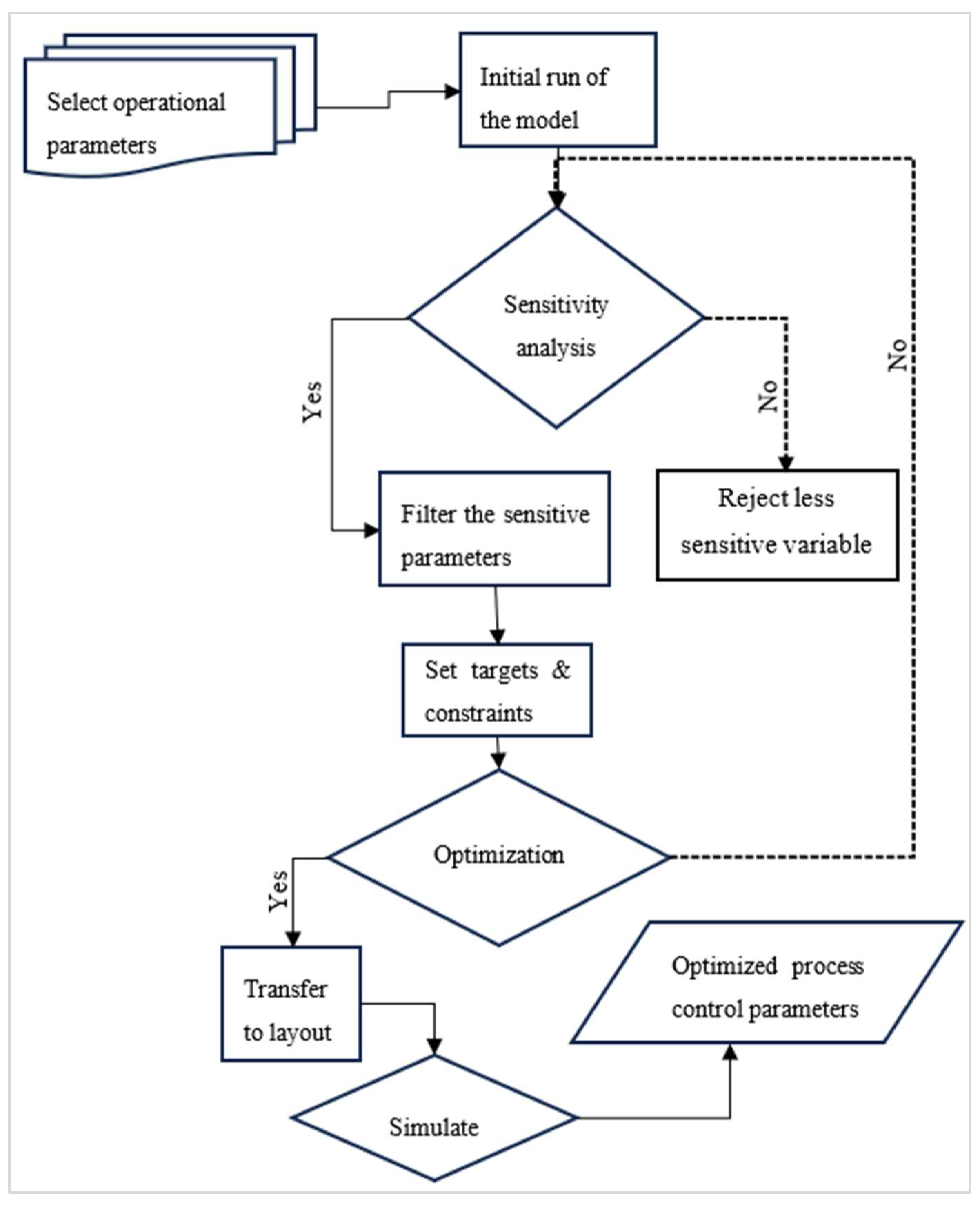
2.2. Research Instruments and Methods
3. Results and Discussion
3.1. Analysis of the Influence of Influent Flow (Qinf), Primary WAS, Secondary WAS, and RAS on Plant Performance
3.2. The Influence Analysis of Air Flow into the Aeration Tank, SRT, and Molasses Flow on the Performance of Plant
3.3. Plant Troubleshooting and Decision Support Strategy
| No. | Observed Challenges | Objectives | Process Control Parameters | Existing (Old) Process Operating Parameters | Corrective Actions (Optimized) | Monitoring Parameters | Monitoring Locations |
|---|---|---|---|---|---|---|---|
| 1 | High primary sludge blanket | Optimize raw sludge wasting | WAS flow | WAS flow 4 m3/d | Increase WAS 15 ± 5 m3/d | SRT, effluent TSS, BOD5 | Primary clarifier |
| SRT | SRT 3.4 days | Decrease SRT 6.7 ± 0.5 d | |||||
| 2 | High secondary sludge blanket | Optimize sludge wasting | Air flow | DO 6.5 mg/L | Increase (if DO < 2 mg/L, else reduce) air flow | DO * (2–3 mg/L), MLSS * (1000–3000) mg/L, F/M * (0.2–0.5), and volumetric loading (0.3–1.6) | Aeration tank |
| RAS flow | RAS 43 m3/d | Increase RAS 150 ± 10 m3/d | SVI * > 100 | Secondary clarifier | |||
| SRT | SRT 4 days | Decrease SRT 5 ± 1 d | Secondary clarifier | ||||
| WAS flow | WAS 84 m3/d | Increase WAS 83 ± 7 m3/d | Secondary clarifier | ||||
| 3 | White foam formation | Optimize aeration control | WAS flow | WAS 84 m3/d | Reduce WAS 83 ± 7 m3/d | MLSS | Aeration tank |
| Dark foam formation | Air flow | 6500 m3/hr | Increase air flow 550 ± 5 m3/hr | DO, NH3, NO2, NO3 | |||
| 5 | Low recycle sludge concentration (<8000) | Optimize RAS solid mass | RAS flow | RAS 43 m3/d | Reduce RAS flow 150 ± 10 m3/d | SVI, solid mass balance | Secondary clarifier |
| Air flow | 6500 m3/hr | Increase Air flow 550 ± 5 m3/hr | DO (2–3 mg/L) | Aeration tank | |||
| 6 | Influent wastewater and storm flow handling | Optimize the inflow and storm flow | Influent wastewater | 600 m3/d | Optimize Qinf 600 ± 50 m3/d | Influent TN, TP, TSS, NH3 | Equalization tank |
| 7 | Small BOD5/COD ratio (<0.3 *) | Optimize carbon source | Additional carbon source (molasses) | No carbon addition | Increase molasses flow 0.5 ± 0.05 m3/d | F/M, Volumetric loading, MLSS | Aeration tank |
4. Conclusions
Author Contributions
Funding
Data Availability Statement
Ethical Approval
Acknowledgments
Conflicts of Interest
References
- Apollo, S.; Seretlo, M.; Kabuba, J. In-situ sludge degradation and kinetics of a full scale modified activated sludge system achieving near zero sludge production. J. Water Process Eng. 2023, 53, 7. [Google Scholar] [CrossRef]
- Flores-Alsina, X.; Arnell, M.; Amerlinck, Y.; Corominas, L.; Gernaey, K.V.; Guo, L.; Lindblom, E.; Nopens, I.; Porro, J.; Shaw, A.; et al. Balancing effluent quality, economic cost and greenhouse gas emissions during the evaluation of (plant-wide) control/operational strategies in WWTPs. Sci. Total Environ. 2014, 466, 616–624. [Google Scholar] [CrossRef]
- Santos, R.F.D.; Ramlow, H.; Dolzan, N.; Machado, R.A.F.; de Aguiar, C.R.L.; Marangoni, C. Influence of different textile fibers on characterization of dyeing wastewater and final effluent. Environ. Monit. Assess. 2018, 190, 12. [Google Scholar] [CrossRef]
- Drewnowski, J. The impact of slowly biodegradable organic compounds on the oxygen uptake rate in activated sludge systems. Water Sci. Technol. 2014, 69, 1136–1144. [Google Scholar] [CrossRef]
- Laizer, A.G.K.; Bidu, J.M.; Selemani, J.R.; Njau, K.N. Improving biological treatment of textile wastewater. Water Pract. Technol. 2022, 17, 456–468. [Google Scholar] [CrossRef]
- Flores-Alsina, X.; Comas, J.; Rodriguez-Roda, I.; Gernaey, K.V.; Rosen, C. Including the effects of filamentous bulking sludge during the simulation of wastewater treatment plants using a risk assessment model. Water Res. 2009, 43, 4527–4538. [Google Scholar] [CrossRef]
- Cossio, C.; Norrman, J.; McConville, J.; Mercado, A.; Rauch, S. Indicators for sustainability assessment of small-scale wastewater treatment plants in low and lower-middle income countries. Environ. Sustain. Indic. 2020, 6, 11. [Google Scholar] [CrossRef]
- Tran, N.H.; Ngo, H.H.; Urase, T.; Gin, K.Y.H. A critical review on characterization strategies of organic matter for wastewater and water treatment processes. Bioresour. Technol. 2015, 193, 523–533. [Google Scholar] [CrossRef]
- Bhave, P.P.; Naik, S.; Salunkhe, S.D. Performance Evaluation of Wastewater Treatment Plant. Water Conserv. Sci. Eng. 2020, 5, 23–29. [Google Scholar] [CrossRef]
- Deepnarain, N.; Nasr, M.; Kumari, S.; Stenström, T.A.; Reddy, P.; Pillay, K.; Bux, F. Decision tree for identification and prediction of filamentous bulking at full-scale activated sludge wastewater treatment plant. Process Saf. Environ. Prot. 2019, 126, 25–34. [Google Scholar] [CrossRef]
- De Ketele, J.; Davister, D.; Ikumi, D.S. Applying performance indices in plantwide modelling for a comparative study of wastewater treatment plant operational strategies. Water SA 2018, 44, 539–550. [Google Scholar] [CrossRef]
- Kumar, V.; Nakada, N.; Yamashita, N.; Johnson, A.C.; Tanaka, H. Influence of Hydraulic Retention Time, Sludge Retention Time, and Ozonation on the Removal of Free and Conjugated Estrogens in Japanese Activated Sludge Treatment Plants. Clean-Soil Air Water 2015, 43, 1289–1294. [Google Scholar] [CrossRef]
- Huang, M.H.; Li, Y.M.; Gu, G.W. The effects of hydraulic retention time and sludge retention time on the fate of di-(2-ethylhexyl) phthalate in a laboratory-scale anaerobic-anoxic-aerobic activated sludge system. Bioresour. Technol. 2008, 99, 8107–8111. [Google Scholar] [CrossRef]
- Sun, C.X.; Zhang, B.; Chen, Z.; Qin, W.T.; Wen, X.H. Sludge retention time affects the microbial community structure: A large-scale sampling of aeration tanks throughout China. Environ. Pollut. 2020, 261, 10. [Google Scholar] [CrossRef]
- Zinatizadeh, A.A.; Rahimi, Z.; Younesi, H. Sludge Blanket Height (SBH) as a Process Stability Indicator in UASFF Reactor: Relationship Between SBH and Sludge Concentration at Different Operating Conditions. Waste Biomass Valorization 2020, 11, 4003–4012. [Google Scholar] [CrossRef]
- Hakanen, J.; Sahlstedt, K.; Miettinen, K. Wastewater treatment plant design and operation under multiple conflicting objective functions. Environ. Model. Softw. 2013, 46, 240–249. [Google Scholar] [CrossRef]
- Dai, H.L.; Chen, W.L.; Lu, X.W. The application of multi-objective optimization method for activated sludge process: A review. Water Sci. Technol. 2016, 73, 223–235. [Google Scholar] [CrossRef]
- Latif, E.F. Applying novel methods in conventional activated sludge plants to treat low-strength wastewater. Environ. Monit. Assess. 2022, 194, 14. [Google Scholar] [CrossRef]
- Cao, J.; Yang, E.; Xu, C.; Zhang, T.; Xu, R.; Fu, B.; Feng, Q.; Fang, F.; Luo, J. Model-based strategy for nitrogen removal enhancement in full-scale wastewater treatment plants by GPS-X integrated with response surface methodology. Sci. Total Environ. 2021, 769, 10. [Google Scholar] [CrossRef]
- Pons, M.N.; Spanjers, H.; Jeppsson, U. Towards a benchmark for evaluating control strategies in wastewater treatment plants by simulation. Comput. Chem. Eng. 1999, 23, S403–S406. [Google Scholar] [CrossRef]
- Meier, M. Modeling and Simulation of Flows and Biological Reactions in an Activated Sludge Basin. Chem. Ing. Tech. 2016, 88, 1128–1137. (In German) [Google Scholar] [CrossRef]
- Jeppsson, U.; Pons, M.N.; Nopens, I.; Alex, J.; Copp, J.B.; Gernaey, K.V.; Rosen, C.; Steyer, J.P.; Vanrolleghem, P.A. Benchmark simulation model no 2: General protocol and exploratory case studies. Water Sci. Technol. 2007, 56, 67–78. [Google Scholar] [CrossRef] [PubMed]
- Wang, S.B. Effect of different sludge reduction methods on sludge reduction rates, performance of activated sludge process and urban planning. Desalination Water Treat. 2014, 52, 6363–6368. [Google Scholar] [CrossRef]
- Wang, R.; Yu, Y.; Chen, Y.; Pan, Z.; Li, X.; Tan, Z.; Zhang, J. Model construction and application for effluent prediction in wastewater treatment plant: Data processing method optimization and process parameters integration. J. Environ. Manag. 2022, 302, 7. [Google Scholar] [CrossRef] [PubMed]
- Sid, S.; Volant, A.; Lesage, G.; Heran, M. Cost minimization in a full-scale conventional wastewater treatment plant: Associated costs of biological energy consumption versus sludge production. Water Sci. Technol. 2017, 76, 2473–2481. [Google Scholar] [CrossRef] [PubMed]
- Elawwad, A.; Matta, M.; Abo-Zaid, M.; Abdel-Halim, H. Plant-wide modeling and optimization of a large-scale WWTP using BioWin’s ASDM model. J. Water Process Eng. 2019, 31, 8. [Google Scholar] [CrossRef]
- Silva, C.; Rosa, M.J. A Practical Methodology for Forecasting the Impact of Changes in Influent Loads and Discharge Consents on Average Energy Consumption and Sludge Production by Activated Sludge Wastewater Treatment. Sustainability 2021, 13, 12293. [Google Scholar] [CrossRef]
- Nelson, M.I.; Alqahtani, R.T.; Hai, F.I. Mathematical modelling of the removal of organic micropollutants in the activated sludge process: A linear biodegradation model. Anziam J. 2018, 60, 191–229. [Google Scholar] [CrossRef]
- Van Loosdrecht, M.C.M.; Lopez-Vazquez, C.M.; Meijer, S.C.F.; Hooijmans, C.M.; Brdjanovic, D. Twenty-five years of ASM1: Past, present and future of wastewater treatment modelling. J. Hydroinformatics 2015, 17, 697–718. [Google Scholar] [CrossRef]
- Smith, R.; Elger, S.; Mleziva, S. Wastewater Solids retention time control in wastewater treatment. Filtr. Sep. 2014, 51, 12–17. [Google Scholar] [CrossRef]
- Xiong, H.L.; Chen, J.L.; Wang, H.; Shi, H.C. Influences of volatile solid concentration, temperature and solid retention time for the hydrolysis of waste activated sludge to recover volatile fatty acids. Bioresour. Technol. 2012, 119, 285–292. [Google Scholar] [CrossRef] [PubMed]
- Cadet, C.; Guillet, A.; Aurousseau, M. Dynamic Modeling of an Activated Sludge Process: Case Study on Paper Mill Effluents. J. Environ. Eng. 2016, 142, 9. [Google Scholar] [CrossRef]
- Ni, B.J.; Yu, H.Q.; Sun, Y.J. Modeling simultaneous autotrophic and heterotrophic growth in aerobic granules. Water Res. 2008, 42, 1583–1594. [Google Scholar] [CrossRef] [PubMed]
- Muoio, R.; Palli, L.; Ducci, I.; Coppini, E.; Bettazzi, E.; Daddi, D.; Fibbi, D.; Gori, R. Optimization of a large industrial wastewater treatment plant using a modeling approach: A case study. J. Environ. Manag. 2019, 249, 9. [Google Scholar] [CrossRef]
- Revilla, M.; Galan, B.; Viguri, J.R. Analysis and modelling of predation on biofilm activated sludge process: Influence on microbial distribution, sludge production and nutrient dosage. Bioresour. Technol. 2016, 220, 572–583. [Google Scholar] [CrossRef] [PubMed]
- Nadeem, K.; Alliet, M.; Plana, Q.; Bernier, J.; Azimi, S.; Rocher, V.; Albasi, C. Modeling, simulation and control of biological and chemical P-removal processes for membrane bioreactors (MBRs) from lab to full-scale applications: State of the art. Sci. Total Environ. 2022, 809, 30. [Google Scholar] [CrossRef]
- Mu’azu, N.D.; Alagha, O.; Anil, I. Systematic Modeling of Municipal Wastewater Activated Sludge Process and Treatment Plant Capacity Analysis Using GPS-X. Sustainability 2020, 12, 8182. [Google Scholar] [CrossRef]
- Chen, Y.; Lan, S.; Wang, L.; Dong, S.; Zhou, H.; Tan, Z.; Li, X. A review: Driving factors and regulation strategies of microbial community structure and dynamics in wastewater treatment systems. Chemosphere 2017, 174, 173–182. [Google Scholar] [CrossRef]
- Araujo, S.; Damianovic, M.; Foresti, E.; Florencio, L.; Kato, M.T.; Gavazza, S. Biological treatment of real textile wastewater containing sulphate, salinity, and surfactant through an anaerobic-aerobic system. Water Sci. Technol. 2022, 85, 2882–2898. [Google Scholar] [CrossRef]
- Flores-Alsina, X.; Gallego, A.; Feijoo, G.; Rodriguez-Roda, I. Multiple-objective evaluation of wastewater treatment plant control alternatives. J. Environ. Manag. 2010, 91, 1193–1201. [Google Scholar] [CrossRef]
- Beltran, S.; Maiza, M.; de la Sota, A.; Villanueva, J.M.; Ayesa, E. Advanced data management for optimising the operation of a full-scale WWTP. Water Sci. Technol. 2012, 66, 314–320. [Google Scholar] [CrossRef]
- Rajaei, M.; Nazif, S. Improving wastewater treatment plant performance based on effluent quality, operational costs, and reliability using control strategies for water and sludge lines. Process Saf. Environ. Prot. 2022, 167, 398–411. [Google Scholar] [CrossRef]
- Tomperi, J.; Koivuranta, E.; Kuokkanen, A.; Juuso, E.; Leiviska, K. Real-time optical monitoring of the wastewater treatment process. Environ. Technol. 2016, 37, 344–351. [Google Scholar] [CrossRef]
- Li, M.H.; Hu, S.F.; Xia, J.W.; Wang, J.; Song, X.N.; Shen, H. Dissolved Oxygen Model Predictive Control for Activated Sludge Process Model Based on the Fuzzy C-means Cluster Algorithm. Int. J. Control Autom. Syst. 2020, 18, 2435–2444. [Google Scholar] [CrossRef]
- Vilanova, R.; Santin, I.; Pedret, C. Control and operation of wastewater treatment plants: Challenges and state of the art. Rev. Iberoam. De Autom. E Inform. Ind. 2017, 14, 329–345. [Google Scholar] [CrossRef]
- Wei, T.; Ban, Z.; Ke, X.; Chen, A.; Guan, X.; Gan, H.; Pan, J.; Li, Z.; Wei, C.; Qiu, G.; et al. A combined process model for wastewater treatment based on hydraulic retention time and toxicity inhibition. Chemosphere 2023, 329, 11. [Google Scholar] [CrossRef] [PubMed]
- US EPA. 3 May 2023. Available online: https://www.epa.gov/home (accessed on 18 May 2023).
- Odegaard, H.; Skrovseth, A.F. An evaluation of performance and process stability of different processes for small wastewater treatment plants. Water Sci. Technol. 1997, 35, 119–127. [Google Scholar] [CrossRef]
- Diehl, S.; Zambrano, J.; Carlsson, B. Steady-state analysis of activated sludge processes with a settler model including sludge compression. Water Res. 2016, 88, 104–116. [Google Scholar] [CrossRef]
- Cadet, C.; Guillet, A.; Aurousseau, M. An efficient activated sludge model for operator support in paper mill wastewater treatment plants. Environ. Eng. Manag. J. 2015, 14, 1111–1123. [Google Scholar] [CrossRef]
- Liwarska-Bizukojc, E.; Andrzejczak, O.; Solecka, M. Study on activated sludge flocs morphology and composition in a full-scale wastewater treatment plant in poland. Environ. Prot. Eng. 2019, 45, 69–82. [Google Scholar] [CrossRef]











Disclaimer/Publisher’s Note: The statements, opinions and data contained in all publications are solely those of the individual author(s) and contributor(s) and not of MDPI and/or the editor(s). MDPI and/or the editor(s) disclaim responsibility for any injury to people or property resulting from any ideas, methods, instructions or products referred to in the content. |
© 2023 by the authors. Licensee MDPI, Basel, Switzerland. This article is an open access article distributed under the terms and conditions of the Creative Commons Attribution (CC BY) license (https://creativecommons.org/licenses/by/4.0/).
Share and Cite
Wondim, T.T.; Dzwairo, R.B.; Aklog, D.; Janka, E.; Samarakoon, G. Enhancing Textile Wastewater Treatment Performance: Optimization and Troubleshooting (Decision Support) via GPS-X Model. Processes 2023, 11, 2995. https://doi.org/10.3390/pr11102995
Wondim TT, Dzwairo RB, Aklog D, Janka E, Samarakoon G. Enhancing Textile Wastewater Treatment Performance: Optimization and Troubleshooting (Decision Support) via GPS-X Model. Processes. 2023; 11(10):2995. https://doi.org/10.3390/pr11102995
Chicago/Turabian StyleWondim, Tilik Tena, Rimuka Bloodless Dzwairo, Dagnachew Aklog, Eshetu Janka, and Gamunu Samarakoon. 2023. "Enhancing Textile Wastewater Treatment Performance: Optimization and Troubleshooting (Decision Support) via GPS-X Model" Processes 11, no. 10: 2995. https://doi.org/10.3390/pr11102995
APA StyleWondim, T. T., Dzwairo, R. B., Aklog, D., Janka, E., & Samarakoon, G. (2023). Enhancing Textile Wastewater Treatment Performance: Optimization and Troubleshooting (Decision Support) via GPS-X Model. Processes, 11(10), 2995. https://doi.org/10.3390/pr11102995

