Optimizing Energy and Reserve Minimization in a Sustainable Microgrid with Electric Vehicle Integration: Dynamic and Adjustable Manta Ray Foraging Algorithm
Abstract
:1. Introduction
2. Microgrid Scheduling Model of Large-Scale EVs
3. Proposed Method
3.1. Problem Formulation
3.2. Constraints
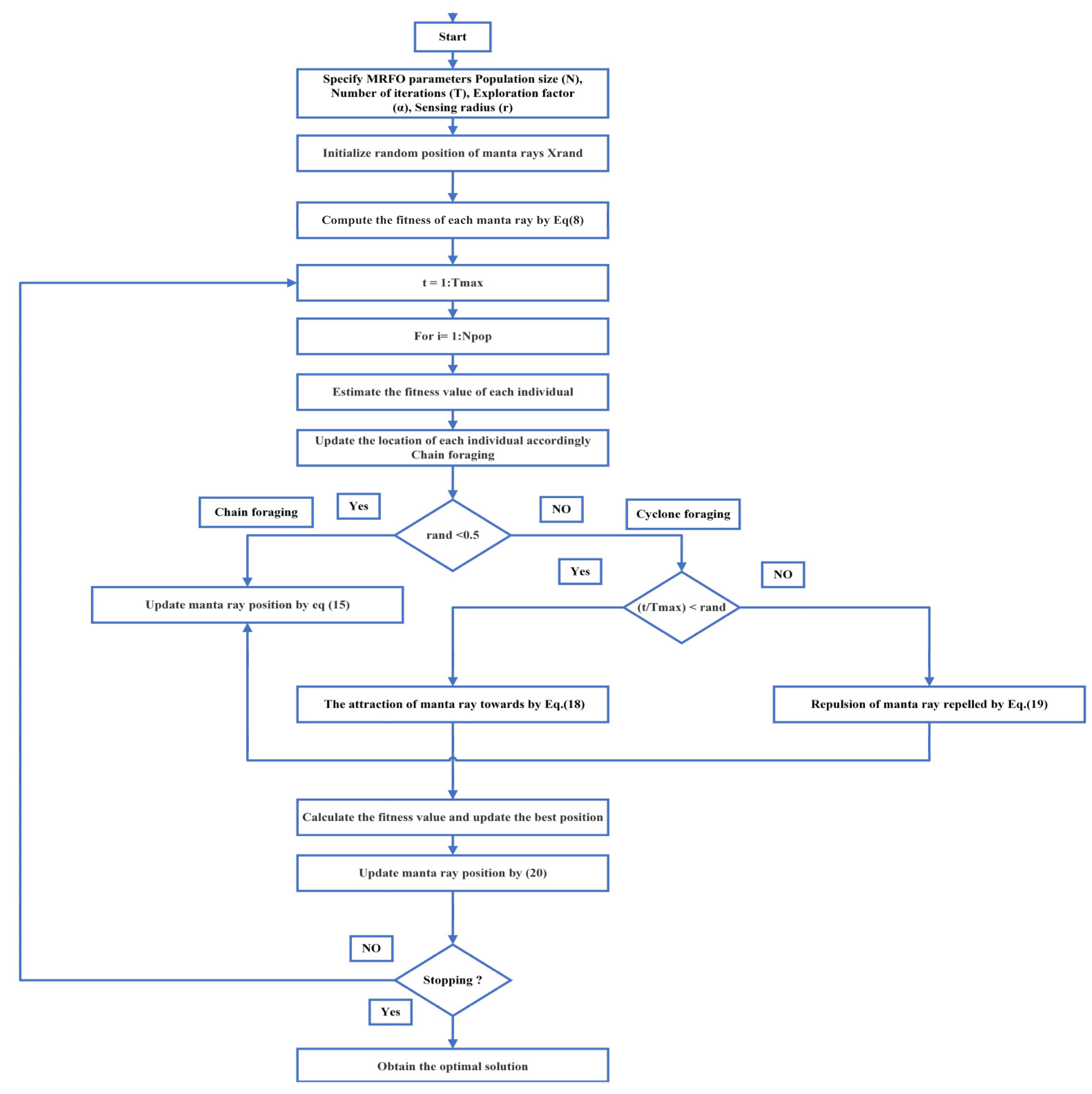
3.3. Dynamic and Adjustable Manta Ray Foraging (DAMRF) Algorithm
4. Simulation Results
4.1. Simulation Parameters Setting
4.2. Effectiveness of Proposed Model
4.3. Optimization of Model
5. Conclusions
Author Contributions
Funding
Institutional Review Board Statement
Informed Consent Statement
Data Availability Statement
Acknowledgments
Conflicts of Interest
References
- Egbue, O.; Uko, C. Multi-agent approach to modeling and simulation of microgrid operation with vehicle-to-grid system. Electr. J. 2020, 33, 106714. [Google Scholar] [CrossRef]
- Abed, A.A.; Sulaiman, I.N.; Fakhrulddin, S.K.; Tawfeeq, Y.J. Enhancement of permeability estimation by high order polynomial regression for capillary pressure curve correlation with water saturation. Period. Eng. Nat. Sci. 2021, 9, 788–795. [Google Scholar] [CrossRef]
- Rodrigues, Y.R.; de Souza, A.Z.; Ribeiro, P. An inclusive methodology for Plug-in electrical vehicle operation with G2V and V2G in smart microgrid environments. Int. J. Electr. Power Energy Syst. 2018, 102, 312–323. [Google Scholar] [CrossRef]
- Suresh, V.; Bazmohammadi, N.; Janik, P.; Guerrero, J.M.; Kaczorowska, D.; Rezmer, J.; Jasinski, M.; Leonowicz, Z. Optimal location of an electrical vehicle charging station in a local microgrid using an embedded hybrid optimizer. Int. J. Electr. Power Energy Syst. 2021, 131, 106979. [Google Scholar] [CrossRef]
- Rajamand, S. Vehicle-to-Grid and vehicle-to-load strategies and demand response program with bender decomposition approach in electrical vehicle-based microgrid for profit profile improvement. J. Energy Storage 2020, 32, 101935. [Google Scholar] [CrossRef]
- Anastasiadis, A.G.; Konstantinopoulos, S.; Kondylis, G.P.; Vokas, G.A. Electric vehicle charging in stochastic smart microgrid operation with fuel cell and RES units. Int. J. Hydrogen Energy 2017, 42, 8242–8254. [Google Scholar] [CrossRef]
- Sattarpour, T.; Nazarpour, D.; Golshannavaz, S. A multi-objective HEM strategy for smart home energy scheduling: A collaborative approach to support microgrid operation. Sustain. Cities Soc. 2018, 37, 26–33. [Google Scholar] [CrossRef]
- Tidjani, F.S.; Hamadi, A.; Chandra, A.; Saghir, B.; Mounir, B.; Garoum, M. Energy Management of Micro Grid Based Electrical Vehicle to the Building (V2B). In Proceedings of the 2019 7th International Renewable and Sustainable Energy Conference (IRSEC), Agadir, Morroco, 27–30 November 2019; IEEE: New York, NY, USA, 2019. [Google Scholar]
- Moradi, M.H.; Abedini, M.; Hosseinian, S.M. Improving operation constraints of microgrid using PHEVs and renewable energy sources. Renew. Energy 2015, 83, 543–552. [Google Scholar] [CrossRef]
- Abdalla, A.N.; Nazir, M.S.; Tiezhu, Z.; Bajaj, M.; Sanjeevikumar, P.; Yao, L. Optimized Economic Operation of Microgrid: Combined Cooling and Heating Power and Hybrid Energy Storage Systems. J. Energy Resour. Technol. 2021, 143, 070906. [Google Scholar] [CrossRef]
- O’neill, D.; Yildiz, B.; Bilbao, J.I. An assessment of electric vehicles and vehicle to grid operations for residential microgrids. Energy Rep. 2022, 8, 4104–4116. [Google Scholar] [CrossRef]
- Khan, B.; Singh, P. Selecting a Meta-Heuristic Technique for Smart Micro-Grid Optimization Problem: A Comprehensive Analysis. IEEE Access 2017, 5, 13951–13977. [Google Scholar] [CrossRef]
- Nazir, M.S.; Abdalla, A.N.; Wang, Y.; Chu, Z.; Jie, J.; Tian, P.; Jiang, M.; Khan, I.; Sanjeevikumar, P.; Tang, Y. Optimization configuration of energy storage capacity based on the microgrid reliable output power. J. Energy Storage 2020, 32, 101866. [Google Scholar] [CrossRef]
- Abdalla, A.N.; Ju, Y.; Nazir, M.S.; Tao, H. A Robust Economic Framework for Integrated Energy Systems Based on Hybrid Shuffled Frog-Leaping and Local Search Algorithm. Sustainability 2022, 14, 10660. [Google Scholar] [CrossRef]
- Gholami, K.; Dehnavi, E. A modified particle swarm optimization algorithm for scheduling renewable generation in a micro-grid under load uncertainty. Appl. Soft Comput. 2019, 78, 496–514. [Google Scholar] [CrossRef]
- Huy, P.D.; Ramachandaramurthy, V.K.; Yong, J.Y.; Tan, K.M.; Ekanayake, J.B. Optimal placement, sizing and power factor of distributed generation: A comprehensive study spanning from the planning stage to the operation stage. Energy 2020, 195, 117011. [Google Scholar] [CrossRef]
- Arcos-Aviles, D.; Pacheco, D.; Pereira, D.; Garcia-Gutierrez, G.; Carrera, E.V.; Ibarra, A.; Ayala, P.; Martínez, W.; Guinjoan, F. A Comparison of Fuzzy-Based Energy Management Systems Adjusted by Nature-Inspired Algorithms. Appl. Sci. 2021, 11, 1663. [Google Scholar] [CrossRef]
- Nazari, A.; Keypour, R. Participation of responsive electrical consumers in load smoothing and reserve providing to optimize the schedule of a typical microgrid. Energy Syst. 2020, 11, 885–908. [Google Scholar] [CrossRef]
- Mena, R.; Hennebel, M.; Li, Y.-F.; Zio, E. Self-adaptable hierarchical clustering analysis and differential evolution for optimal integration of renewable distributed generation. Appl. Energy 2014, 133, 388–402. [Google Scholar] [CrossRef]
- Zhang, X.; Wang, Y.; Yuan, X.; Shen, Y.; Lu, Z.; Wang, Z. Adaptive Dynamic Surface Control with Disturbance Observers for Battery/Supercapacitor-based Hybrid Energy Sources in Electric Vehicles. IEEE Trans. Transp. Electrif. 2022, 1. [Google Scholar] [CrossRef]
- Muqeet, H.A.; Munir, H.M.; Javed, H.; Shahzad, M.; Jamil, M.; Guerrero, J.M. An Energy Management System of Campus Microgrids: State-of-the-Art and Future Challenges. Energies 2021, 14, 6525. [Google Scholar] [CrossRef]
- Min, C.; Pan, Y.; Dai, W.; Kawsar, I.; Li, Z.; Wang, G. Trajectory optimization of an electric vehicle with minimum energy consumption using inverse dynamics model and servo constraints. Mech. Mach. Theory 2023, 181, 105185. [Google Scholar] [CrossRef]
- Cao, B.; Dong, W.; Lv, Z.; Gu, Y.; Singh, S.; Kumar, P. Hybrid Microgrid Many-Objective Sizing Optimization With Fuzzy Decision. IEEE Trans. Fuzzy Syst. 2020, 28, 2702–2710. [Google Scholar] [CrossRef]
- Wei, Y.; Han, T.; Wang, S.; Qin, Y.; Lu, L.; Han, X.; Ouyang, M. An efficient data-driven optimal sizing framework for photovoltaics-battery-based electric vehicle charging microgrid. J. Energy Storage 2022, 55, 105670. [Google Scholar] [CrossRef]
- Hou, L.; Dong, J.; Herrera, O.E.; Mérida, W. Energy management for solar-hydrogen microgrids with vehicle-to-grid and power-to-gas transactions. Int. J. Hydrogen Energy 2023, 48, 2013–2029. [Google Scholar] [CrossRef]
- Hai, T.; Zhou, J.; Alazzawi, A.K.; Muranaka, T. Management of renewable-based multi-energy microgrids with energy storage and integrated electric vehicles considering uncertainties. J. Energy Storage 2023, 60, 106582. [Google Scholar] [CrossRef]
- -Guarin, J.G.; Infante, W.; Ma, J.; Alvarez, D.; Rivera, S. Optimal scheduling of smart microgrids considering electric vehicle battery swapping stations. Int. J. Electr. Comput. Eng. 2020, 10, 5093–5107. [Google Scholar] [CrossRef]
- Abed, A.A.; Arslan, C.A.; Sulaiman, I.N. Study of the history matching and performance prediction Analysis Utilizing Integrated Material Balance Modeling in One Iraqi Oil Filed. J. Curr. Res. Eng. Sci. Technol. 2023, 9, 47–62. [Google Scholar]
- Alharbi, W.; Almutairi, A. Planning Flexibility with Non-Deferrable Loads Considering Distribution Grid Limitations. IEEE Access 2021, 9, 25140–25147. [Google Scholar] [CrossRef]










| Types | Power Range (KW) | ST/SD (USD) | Bid (kW/USD) |
|---|---|---|---|
| MT 1 and 2 | 100–1500 | 0.9408 | 0.44786 |
| Fuel cell | 80–1000 | 1.617 | 0.28812 |
| PV | - | - | 2.53232 |
| WT 1 and 2 | - | - | 1.05154 |
| Method | Operating Cost (USD) | |||
|---|---|---|---|---|
| BS | WS | Mean | Std | |
| GA | 49,335.31 | 49,390.25 | 49,345.32 | 14.23 |
| PSO | 49,246.24 | 49,278.82 | 49,262.83 | 8.79 |
| DE | 49,240.32 | 49,270.13 | 49,255.97 | 8.19 |
| DAMRF | 49,181.65 | 49,192.73 | 49,184.00 | 5.04 |
| Method | Operating Cost (USD) | |||
|---|---|---|---|---|
| BS | WS | Mean | Std | |
| GA | 48,891.83 | 48,914.50 | 48,917.04 | 15.34 |
| PSO | 48,926.26 | 48,946.41 | 48,946.27 | 12.12 |
| DE | 48,887.63 | 48,907.63 | 48,912.02 | 11.12 |
| DAMRF | 48,879.77 | 48,857.66 | 48,855.19 | 6.21 |
| Method | Operating Cost (USD) | |||
|---|---|---|---|---|
| BS | WS | Mean | Std | |
| GA | 48,823.81 | 48,857.76 | 48,839.03 | 18.98 |
| PSO | 48,789.63 | 48,819.18 | 48,814.18 | 14.56 |
| DE | 48,785.36 | 48,816.08 | 48,805.11 | 12.40 |
| DAMRF | 48,731.79 | 48,738.46 | 48,740.66 | 7.41 |
| Cases | Without Optimization | Energy (kW.h) | Reserve (%) | ||||||
|---|---|---|---|---|---|---|---|---|---|
| GA | PSO | DE | DAMRF | GA | PSO | DE | DAMRF | ||
| Case 1 | 1968.15 | 1903.43 | 1900.00 | 1899.77 | 1897.51 | 0.137 | 0.142 | 0.144 | 0.145 |
| Case 2 | 1937.96 | 1884.28 | 1887.65 | 1886.16 | 1885.86 | 0.111 | 0.107 | 0.108 | 0.111 |
| Case 3 | 1923.35 | 1884.29 | 1883.33 | 1882.98 | 1880.49 | 0.85 | 0.86 | 0.87 | 0.95 |
Disclaimer/Publisher’s Note: The statements, opinions and data contained in all publications are solely those of the individual author(s) and contributor(s) and not of MDPI and/or the editor(s). MDPI and/or the editor(s) disclaim responsibility for any injury to people or property resulting from any ideas, methods, instructions or products referred to in the content. |
© 2023 by the authors. Licensee MDPI, Basel, Switzerland. This article is an open access article distributed under the terms and conditions of the Creative Commons Attribution (CC BY) license (https://creativecommons.org/licenses/by/4.0/).
Share and Cite
Abed, A.A.; Suwaed, M.S.; Al-Rubaye, A.H.; Awad, O.I.; Mohammed, M.N.; Tao, H.; Kadirgama, K.; Karah Bash, A.A.H. Optimizing Energy and Reserve Minimization in a Sustainable Microgrid with Electric Vehicle Integration: Dynamic and Adjustable Manta Ray Foraging Algorithm. Processes 2023, 11, 2848. https://doi.org/10.3390/pr11102848
Abed AA, Suwaed MS, Al-Rubaye AH, Awad OI, Mohammed MN, Tao H, Kadirgama K, Karah Bash AAH. Optimizing Energy and Reserve Minimization in a Sustainable Microgrid with Electric Vehicle Integration: Dynamic and Adjustable Manta Ray Foraging Algorithm. Processes. 2023; 11(10):2848. https://doi.org/10.3390/pr11102848
Chicago/Turabian StyleAbed, Adnan Ajam, Mahmood Sh. Suwaed, Ameer H. Al-Rubaye, Omar I. Awad, M. N. Mohammed, Hai Tao, Kumaran Kadirgama, and Ali A. H. Karah Bash. 2023. "Optimizing Energy and Reserve Minimization in a Sustainable Microgrid with Electric Vehicle Integration: Dynamic and Adjustable Manta Ray Foraging Algorithm" Processes 11, no. 10: 2848. https://doi.org/10.3390/pr11102848
APA StyleAbed, A. A., Suwaed, M. S., Al-Rubaye, A. H., Awad, O. I., Mohammed, M. N., Tao, H., Kadirgama, K., & Karah Bash, A. A. H. (2023). Optimizing Energy and Reserve Minimization in a Sustainable Microgrid with Electric Vehicle Integration: Dynamic and Adjustable Manta Ray Foraging Algorithm. Processes, 11(10), 2848. https://doi.org/10.3390/pr11102848

