Experimental Study on Fractal Characteristics of Adsorption Pore Structure of Coal
Abstract
1. Introduction
2. Materials and Experiments
2.1. Samples
2.2. NAM and NMR
3. Results
3.1. Experimental Results of NAM
3.2. Experimental Results of NMR
4. Discussion
4.1. The Applicability of Fractal Models of the Coal Adsorption Pore Structure
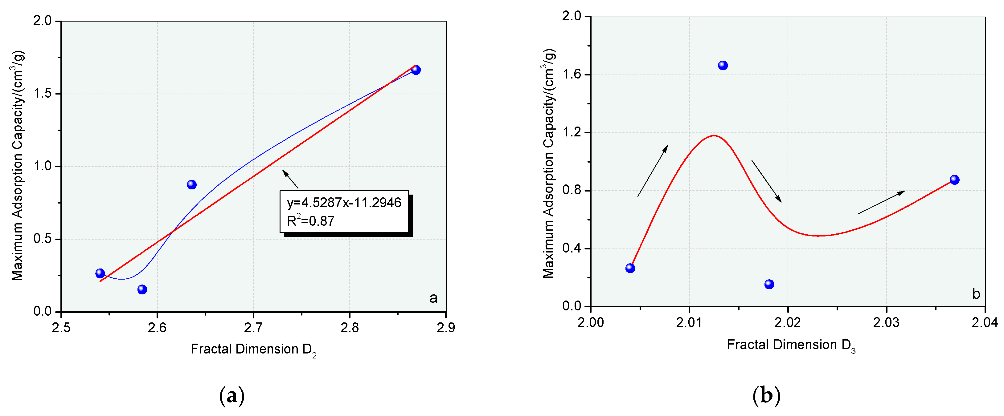
4.2. The Relationships between Adsorption Pore Structural Parameters and Fractal Dimensions
5. Conclusions
Author Contributions
Funding
Data Availability Statement
Acknowledgments
Conflicts of Interest
References
- Feng, R.; Liu, J.; Harpalani, S. Optimized pressure pulse-decay method for laboratory estimation of gas permeability of sorptive reservoirs: Part 1—Background and numerical analysis. Fuel 2017, 191, 555–564. [Google Scholar] [CrossRef]
- Xia, L.; Yin, Y.; Yu, X.; Zheng, Y. An approach to grading coalbed methane resources in China for the purpose of implementing a differential production subsidy. Pet. Sci. 2019, 16, 447–457. [Google Scholar] [CrossRef]
- Sulaiman, W.R.W.; Azizan, N.; Jaafar, M.Z.; Ismail, A.R.; Hamid, M.A.; Johari, A.; Mat, R.; Kamaruddin, M.J.; Ali, A. Additional gas resource for coal bed methane by applying underground coal gasification and enhanced coal bed methane. In Proceedings of the 5th KKU International Engineering Conference 2014, KKU-IENC 2014, Khon Kaen, Thailand, 27–29 March 2014; Trans Tech Publications Ltd.: Khon Kaen, Thailand, 2014. [Google Scholar]
- Du, F.; Wang, K. Unstable failure of gas-bearing coal-rock combination bodies: Insights from physical experiments and numerical simulations. Process. Saf. Environ. Prot. 2019, 129, 264–279. [Google Scholar] [CrossRef]
- Wang, K.; Du, F. Coal-gas compound dynamic disasters in China: A review. Process. Saf. Environ. Prot. 2019, 133, 1–17. [Google Scholar] [CrossRef]
- Wang, K.; Guo, Y.; Wang, G.; Du, F. Seepage and Mechanical Failure Characteristics of Gas-bearing Composite Coal-Rock under True Triaxial Path. J. China Coal Soc. 2023, 10, 13225. [Google Scholar]
- Kim, Y.-M.; Jang, H.-C.; Lee, J.-H. Application of probabilistic approach to evaluate coalbed methane resources using geological data of coal basin in Indonesia. Geosci. J. 2015, 20, 229–238. [Google Scholar] [CrossRef]
- Wang, Z.; Cheng, Y.; Qi, Y.; Wang, R.; Wang, L.; Jiang, J. Experimental study of pore structure and fractal characteristics of pulverized intact coal and tectonic coal by low temperature nitrogen adsorption. Powder Technol. 2019, 350, 15–25. [Google Scholar] [CrossRef]
- Feng, R.; Chen, S.; Bryant, S.; Liu, J. Stress-dependent permeability measurement techniques for unconventional gas reservoirs: Review, evaluation, and application. Fuel 2019, 256, 115987. [Google Scholar] [CrossRef]
- Sang, S.X.; Zhu, Y.M.; Zhang, S.; Zhang, J.; Tang, J.X. Solid-gas action mechanism of coal adsorption gas(I)—Coal pore structure and solid gas action. Nat. Gas Ind. 2005, 25, 13–15+205. (In Chinese) [Google Scholar]
- Zhang, Y.H.; Lebedev, M.; Al-Yaseri, A.; Yu, H.Y.; Xu, X.M.; Iglauer, S. Characterization of nanoscale rock mechanical properties and microstructures of a Chinese sub-bituminous coal. J. Nat. Gas Sci. Eng. 2018, 52, 106–116. [Google Scholar] [CrossRef]
- Yang, H.; Cheng, W.; Liu, Z.; Wang, W.; Zhao, D.; Yang, W. Study on the dynamic evolution law of the effective stress in the coal seam water infusion process based on fractal theory. Fractals 2020, 28, 73–76. [Google Scholar] [CrossRef]
- Liu, Z.; Wang, W.; Yang, H.; Yu, S.; Xin, L. Experimental Study on the Fractal Pattern of a Coal Body Pore Structure Around a Water Injection Bore. J. Energy Resour. Technol. 2020, 142, 012302. [Google Scholar] [CrossRef]
- Feng, Z.; Zhou, D.; Zhao, Y.; Cai, T. Study on microstructural changes of coal after methane adsorption. J. Nat. Gas Sci. Eng. 2016, 30, 28–37. [Google Scholar] [CrossRef]
- Meng, M.; Qiu, Z. Experiment study of mechanical properties and microstructures of bituminous coals influenced by supercritical carbon dioxide. Fuel 2018, 219, 223–238. [Google Scholar] [CrossRef]
- Zhang, W.J.; Ju, Y.W.; Wei, M.M.; Wang, G.C. Study on characteristics and mechanism of adsorption/desorption on different metamorphic-deformed coal reservoirs. Earth Sci. Front. 2015, 22, 232–242. [Google Scholar]
- Chen, M.-Y.; Cheng, Y.-P.; Li, H.-R.; Wang, L.; Jin, K.; Dong, J. Impact of inherent moisture on the methane adsorption characteristics of coals with various degrees of metamorphism. J. Nat. Gas Sci. Eng. 2018, 55, 312–320. [Google Scholar] [CrossRef]
- Niu, Q.; Pan, J.; Jin, Y.; Wang, H.; Li, M.; Ji, Z.; Wang, K.; Wang, Z. Fractal study of adsorption-pores in pulverized coals with various metamorphism degrees using N2 adsorption, X-ray scattering and image analysis methods. J. Pet. Sci. Eng. 2019, 176, 584–593. [Google Scholar] [CrossRef]
- Li, P.; Zhang, X.; Zhang, S. Structures and fractal characteristics of pores in low volatile bituminous deformed coals by low-temperature N2 adsorption after different solvents treatments. Fuel 2018, 224, 661–675. [Google Scholar] [CrossRef]
- Zhang, J.; Wei, C.; Yan, G.; Lu, G. Structural and fractal characterization of adsorption pores of middle–high rank coal reservoirs in western Yunnan and eastern Guizhou: An experimental study of coals from the Panguan syncline and Laochang anticline. Energy Explor. Exploit. 2018, 37, 251–272. [Google Scholar] [CrossRef]
- Liu, Z.; Wang, W.; Cheng, W.; Yang, H.; Zhao, D. Study on the seepage characteristics of coal based on the Kozeny-Carman equation and nuclear magnetic resonance experiment. Fuel 2020, 266, 117088. [Google Scholar] [CrossRef]
- Deng, G.-Z.; Zheng, R. Micropore Structure and Fractal Characteristics of Low-Permeability Coal Seams. Adv. Mater. Sci. Eng. 2018, 2018, 4186280. [Google Scholar] [CrossRef]
- Zhang, B.; Liu, W.; Liu, X. Scale-dependent nature of the surface fractal dimension for bi- and multi-disperse porous solids by mercury porosimetry. Appl. Surf. Sci. 2006, 253, 1349–1355. [Google Scholar] [CrossRef]
- Liu, X.; Nie, B. Fractal characteristics of coal samples utilizing image analysis and gas adsorption. Fuel 2016, 182, 314–322. [Google Scholar] [CrossRef]
- Yao, Y.; Liu, D.; Tang, D.; Tang, S.; Huang, W. Fractal characterization of adsorption-pores of coals from North China: An investigation on CH4 adsorption capacity of coals. Int. J. Coal Geol. 2008, 73, 27–42. [Google Scholar] [CrossRef]
- Cai, Y.; Liu, D.; Yao, Y.; Li, J.; Liu, J. Fractal characteristics of coal pores based on classic geometry and thermodynamics models. Acta Geol. Sin. Engl. Ed. 2011, 85, 1150–1162. [Google Scholar] [CrossRef]
- Lu, G.; Wang, J.; Wei, C.; Song, Y.; Yan, G.; Zhang, J.; Chen, G. Pore fractal model applicability and fractal characteristics of seepage and adsorption pores in middle rank tectonic deformed coals from the Huaibei coal field. J. Pet. Sci. Eng. 2018, 171, 808–817. [Google Scholar] [CrossRef]
- Song, H.; Min, L.; Jun, X.; Lushi, S.; Peisheng, L.; Sheng, S.; Xuexin, S. Fractal characteristic of three Chinese coals. Fuel 2004, 83, 1307–1313. [Google Scholar] [CrossRef]
- Liu, Z.; Yang, H.; Wang, W.; Cheng, W.; Xin, L. Experimental Study on the Pore Structure Fractals and Seepage Characteristics of a Coal Sample Around a Borehole in Coal Seam Water Infusion. Transp. Porous Media 2018, 125, 289–309. [Google Scholar] [CrossRef]
- Hu, L.; Zhu, Y.M.; Chen, S.B.; Du, Z.L. Fractal characteristics of pore structure of Longmaxi formation shale in Shuanghe, southern Sichuan. Xinjiang Pet. Geol. 2013, 34, 79–82. (In Chinese) [Google Scholar]
- Zhou, S.; Liu, D.; Cai, Y.; Yao, Y. Fractal characterization of pore–fracture in low-rank coals using a low-field NMR relaxation method. Fuel 2016, 181, 218–226. [Google Scholar] [CrossRef]
- Wang, G.; Han, D.; Qin, X.; Liu, Z.; Liu, J. A comprehensive method for studying pore structure and seepage characteristics of coal mass based on 3D CT reconstruction and NMR. Fuel 2020, 281, 118735. [Google Scholar] [CrossRef]
- Yi, M.; Cheng, Y.; Wang, Z.; Wang, C.; Hu, B.; He, X. Effect of particle size and adsorption equilibrium time on pore structure characterization in low pressure N2 adsorption of coal: An experimental study. Adv. Powder Technol. 2020, 31, 4275–4281. [Google Scholar] [CrossRef]
- Rouquerol, J.; Avnir, D.; Fairbridge, C.W.; Everett, D.H.; Haynes, J.M.; Pernicone, N.; Ramsay, J.D.F.; Sing, K.S.W.; Unger, K.K. Recommendations for the characterization of porous soilds. Pure Appl. Chem. 1994, 66, 1739–1758. [Google Scholar] [CrossRef]
- Luo, L.; Yao, W.; Liu, J.; Zhang, H.; Ma, J.; Jiang, X. Evolution of NOX precursors of superfine pulverized coal with a fixed bed in N2 and CO2. Fuel 2018, 234, 263–275. [Google Scholar] [CrossRef]
- Dai, F.Y.; Hu, H.Y.; Zhang, A.H. Suitability study on fractal model of organic shale pore. Coal Sci. Technol. 2019, 47, 168–175. [Google Scholar]
- Sing, K.S.W.; Everett, D.H.; Haul, R.A.W. Reporting physisorption data for gas solid systems with special reference to the determination of surface area and porosity. Pure Appl. Chem. 1985, 57, 603–619. [Google Scholar] [CrossRef]
- Xiao, L.Z. NMR Imaging Logging Principles and Applications; Science Press: Beijing, China, 1998. [Google Scholar]
- Li, J.Q.; Yao, Y.B.; Cai, Y.D. Discussion on coal physical properties and formation with different metamorphic degree in north China. Coal Sci. Technol. 2012, 40, 111–115. [Google Scholar]
- Davies, S.; Packer, K.J. Pore size distributions from nuclear magnetic resonance spin-lattice relaxation measurements of fluid-saturated porous solids. Theory Simul. J. Appl. Phys. 1990, 67, 3163–3170. [Google Scholar] [CrossRef]
- Zhang, Y.T.; Wang, D.M.; Zhong, X.X. Features of fissure sharp in coal borehole and variation law with temperature. Coal Sci. Technol. 2007, 35, 73–76. (In Chinese) [Google Scholar]
- Yu, B.M.; Xu, P.; Zou, M.Q.; Cai, J.C.; Zheng, Q. Fractal Porous Media Transport Physics; Science Press: Beijing, China, 2014. [Google Scholar]
- Chen, J.; Cheng, W.; Wang, G.; Li, H. Effect of dominated coal pores and fractures on water migration after low-pressure water injection based on CT images. Fuel 2021, 307, 121795. [Google Scholar] [CrossRef]
- Wang, K.; Guo, Y.; Du, F.; Dong, H.; Xu, C. Effect of the water injection pressure on coal permeability based on the pore-fracture fractal characteristics: An experimental study. Greenh. Gases Sci. Technol. 2021, 12, 136–147. [Google Scholar] [CrossRef]
- Sun, B.; Yang, Q.; Zhu, J.; Shao, T.S.; Yang, Y.H.; Hou, C.Y.; Li, G.Y. Pore size distributions and pore multifractal characteristics of medium and low-rank coals. Nat. Res. 2020, 10, 22353. [Google Scholar] [CrossRef] [PubMed]
- Zeng, Q.; Luo, M.; Pang, X.; Li, L.; Li, K. Surface fractal dimension: An indicator to characterize the microstructure of cement-based porous materials. Appl. Surf. Sci. 2013, 282, 302–307. [Google Scholar] [CrossRef]
- Xia, Y.; Cai, J.; Perfect, E.; Wei, W.; Zhang, Q.; Meng, Q. Fractal dimension, lacunarity and succolarity analyses on CT images of reservoir rocks for permeability prediction. J. Hydrol. 2019, 579, 124198. [Google Scholar] [CrossRef]
- Xu, S.; Hu, E.; Li, X.; Xu, Y. Quantitative Analysis of Pore Structure and Its Impact on Methane Adsorption Capacity of Coal. Nat. Resour. Res. 2021, 30, 605–620. [Google Scholar] [CrossRef]
- Karolina, W.R.; Natalia, H.; Adam, S. Effect of porous structure of coal on propylene adsorption from gas mixtures. Sci. Rep. 2020, 10, 11277. [Google Scholar]
- Artioli, Y. Adsorption. Encycl. Ecol. 2008, 4, 60–65. [Google Scholar]










| Number | Samples | Mad | Aad | Vda | FCdaf | Vitrinite | Inertinite | Exinite | Romax |
|---|---|---|---|---|---|---|---|---|---|
| 1 | DLT | 6.29 | 9.7 | 28.98 | 55.03 | 87.01 | 11.89 | 1.10 | 0.53 |
| 2 | XLZ | 3.08 | 5.21 | 30.06 | 61.65 | 64.37 | 23.82 | 11.81 | 0.78 |
| 3 | QD | 1.38 | 23.61 | 19.53 | 55.48 | 63.82 | 34.72 | 1.46 | 1.38 |
| 4 | QC | 1.83 | 17.35 | 15.84 | 64.98 | 55.51 | 43.67 | 0.82 | 1.87 |
| Fractal Dimensions | Test Sample | |||
|---|---|---|---|---|
| #1−DLT | #2−XLZ | #3−QD | #4−QC | |
| D1 | 1.2942 | 0.7917 | 1.3332 | 1.3695 |
| D2 | 2.8689 | 2.6358 | 2.5843 | 2.5405 |
| D3 | 2.0134 | 2.0369 | 2.0181 | 2.0040 |
| Coal Type | Number | Specific Surface Area/(m2·g−1) | Total Pore Volume/(cm3·g−1) |
|---|---|---|---|
| Long flame coal | #1−DLT | 10.7715 | 0.01712 |
| gas coal | #2−XLZ | 0.2085 | 0.00103 |
| Coking coal | #3−QD | 0.1354 | 0.00088 |
| anthracite | #4−QC | 0.2869 | 0.00226 |
| Coal Samples | The Proportion of Pore Volume/% | The Proportion of Surface Area/% | ||||
|---|---|---|---|---|---|---|
| Micropores | Mesopores | Macropores | Micropores | Mesopores | Macropores | |
| #1−DLT | 26.29 | 72.01 | 1.70 | 53.28 | 46.03 | 0.69 |
| #2−XLZ | 2.25 | 83.86 | 13.89 | 12.80 | 77.10 | 10.1 |
| #3−QD | 4.88 | 71.71 | 23.41 | 26.67 | 68.86 | 4.47 |
| #4−QC | 5.04 | 65.76 | 29.20 | 31.50 | 61.94 | 6.56 |
Disclaimer/Publisher’s Note: The statements, opinions and data contained in all publications are solely those of the individual author(s) and contributor(s) and not of MDPI and/or the editor(s). MDPI and/or the editor(s) disclaim responsibility for any injury to people or property resulting from any ideas, methods, instructions or products referred to in the content. |
© 2022 by the authors. Licensee MDPI, Basel, Switzerland. This article is an open access article distributed under the terms and conditions of the Creative Commons Attribution (CC BY) license (https://creativecommons.org/licenses/by/4.0/).
Share and Cite
Wang, W.; Liu, Z.; Zhang, M.; Yang, H. Experimental Study on Fractal Characteristics of Adsorption Pore Structure of Coal. Processes 2023, 11, 78. https://doi.org/10.3390/pr11010078
Wang W, Liu Z, Zhang M, Yang H. Experimental Study on Fractal Characteristics of Adsorption Pore Structure of Coal. Processes. 2023; 11(1):78. https://doi.org/10.3390/pr11010078
Chicago/Turabian StyleWang, Wendi, Zhen Liu, Mingrui Zhang, and He Yang. 2023. "Experimental Study on Fractal Characteristics of Adsorption Pore Structure of Coal" Processes 11, no. 1: 78. https://doi.org/10.3390/pr11010078
APA StyleWang, W., Liu, Z., Zhang, M., & Yang, H. (2023). Experimental Study on Fractal Characteristics of Adsorption Pore Structure of Coal. Processes, 11(1), 78. https://doi.org/10.3390/pr11010078
