Performance Analysis of Energy Production of Large-Scale Solar Plants Based on Artificial Intelligence (Machine Learning) Technique
Abstract
:1. Introduction
2. Materials and Methods
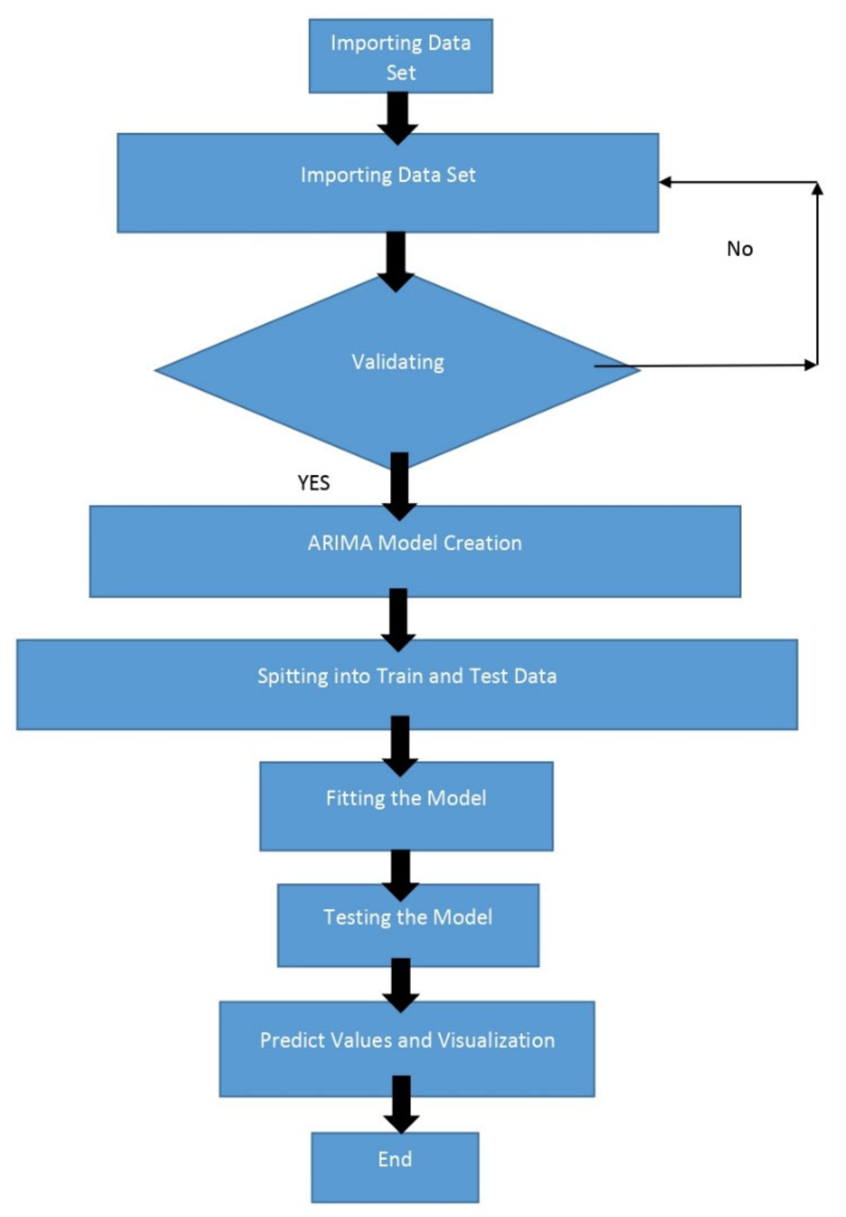
- (i).
- The technical overview and explanation of the 100 MW solar project location and size and the solar plant structure.
- (ii).
- One year of real-time data was compiled from the 100 MW solar project for the purpose of analyzing the future performance predictions of solar production.
- (iii).
- For forecasting future trends, the 1-year real-time data was incorporated through the ARIMA model and used for the forecasting techniques.
- (iv).
- The ARIMA model was developed through machine learning techniques, and the model was trained to forecast the amount of solar energy.
- (v).
- The forecast/prediction results were visualized in graphical form through the machine learning process by using our developed ARIMA model.
2.1. Mathematical Expression for ARIMA
2.2. Comparative Analysis of ARIMA with Other Traditional Methods
3. Results and Discussions
4. Conclusions
Author Contributions
Funding
Institutional Review Board Statement
Informed Consent Statement
Data Availability Statement
Conflicts of Interest
References
- Jamil, I.; Zhao, J.; Zhang, L.; Rafique, S.F.; Jamil, R. Uncertainty Analysis of Energy Production for a 3 × 50 MW AC Photovoltaic Project Based on Solar Resources. Int. J. Photoenergy 2019, 2019, 1056735. [Google Scholar] [CrossRef]
- Sarfraz, M.; Naseem, S.; Mohsin, M.; Bhutta, M.S. Recent analytical tools to mitigate carbon-based pollution: New insights by using wavelet coherence for a sustainable environment. Environ. Res. 2022, 212, 113074. [Google Scholar] [CrossRef]
- Shafiee, S.; Topal, E. When will fossil fuel reserves be diminished? Energy Pol. 2009, 37, 181–189. [Google Scholar] [CrossRef]
- Jamil, I.; Zhao, J.; Zhang, L.; Jamil, R.; Rafique, S.F. Evaluation of Energy Production and Energy Yield Assessment Based on Feasibility, Design, and Execution of 3 × 50 MW Grid-Connected Solar PV Pilot Project in Nooriabad. Int. J. Photoenergy 2017, 2017, 6429581. [Google Scholar] [CrossRef]
- Bukhari, S.M.H.; Akhter, P.; Mehmood, A. Performance assessment of an on-grid 178.08 kW Photovoltaic system Islamabad, Pakistan. In Proceedings of the 2015 International Conference on Emerging Technologies (ICET), Peshawar, Pakistan, 19–20 December 2015; pp. 1–5. [Google Scholar] [CrossRef]
- AlKandari, M.; Ahmad, I. Solar power generation forecasting using ensemble approach based on deep learning and statistical methods. Appl. Comput. Inform. 2020. ahead-of-print. [Google Scholar] [CrossRef]
- Bhutta, M.S.; Sarfraz, M.; Ivascu, L.; Li, H.; Rasool, G.; ul Abidin Jaffri, Z.; Farooq, U.; Ali Shaikh, J.; Nazir, M.S. Voltage Stability Index Using New Single-Port Equivalent Based on Component Peculiarity and Sensitivity Persistence. Processes 2021, 9, 1849. [Google Scholar] [CrossRef]
- Chen, W.; Liu, B.; Nazir, M.S.; Abdalla, A.N.; Mohamed, M.A.; Ding, Z.; Bhutta, M.S.; Gul, M. An Energy Storage Assessment: Using Frequency Modulation Approach to Capture Optimal Coordination. Sustainability 2022, 14, 8510. [Google Scholar] [CrossRef]
- Nazir, M.S.; Abdalla, A.N.; Zhao, H.; Chu, Z.; Nazir, H.M.; Bhutta, M.S.; Javed, M.S.; Sanjeevikumar, P. Optimized economic operation of energy storage integration using improved gravitational search algorithm and dual stage optimization. J. Energy Storage 2022, 50, 104591. [Google Scholar] [CrossRef]
- Jamil, I.; Lucheng, H.; Habib, S.; Aurangzeb, M.; Ali, A.; Ahmed, E.M. Performance Ratio Analysis Based on Energy Production for Large-Scale Solar Plant. IEEE Access 2022, 10, 5715–5735. [Google Scholar] [CrossRef]
- Ye, H.; Yang, B.; Han, Y.; Chen, N. State-Of- The-Art Solar Energy Forecasting Approaches: Critical Potentials and Challenges. Front. Energy Res. 2022, 10, 875790. [Google Scholar] [CrossRef]
- Yang, B.; Guo, Z.; Yang, Y.; Chen, Y.; Zhang, R.; Su, K.; Shu, H.; Tao, Y.; Zhang, X. Extreme Learning Machine Based Meta- Heuristic Algorithms for Parameter Extraction of Solid Oxide Fuel Cells. Appl. Energ. 2021, 303, 117630. [Google Scholar] [CrossRef]
- Inman, R.H.; Pedro, H.T.C.; Coimbra, C.F.M. Solar Forecasting Methods for Renewable Energy Integration. Prog. Energ. Combust. Sci. 2013, 39, 535–576. [Google Scholar] [CrossRef]
- Bouzerdoum, M.; Mellit, A.; Massi Pavan, A. A Hybrid Model (SARIMA-SVM) for Short- Term Power Forecasting of a Small-Scale Grid-Connected Photovoltaic Plant. Sol. Energy 2013, 98, 226–235. [Google Scholar] [CrossRef]
- Li, G.; Liao, H.; Li, J. Discussion on the Method of Grid-Connected PV Power System Generation Forecasting. J. Yunnan Norm. Univ. 2011, 31, 33–38, 64. [Google Scholar] [CrossRef]
- Zhu, Y.; Tian, J. Application of Least Square Support Vector Machine in Photovoltaic Power Forecasting. Power Syst. Tech. 2011, 35, 54–59. [Google Scholar] [CrossRef]
- Khan, W.; Walker, S.; Zeiler, W. Improved solar photovoltaic energy generation forecast using deep learning-based ensemble stacking approach. Energy 2022, 240, 122812. [Google Scholar] [CrossRef]
- Shi, J.; Lee, W.J.; Liu, Y.; Yang, Y.; Wang, P. Forecasting power output of photovoltaic systems based on weather classification and support vector machines. IEEE Trans. Ind. Appl. 2012, 48, 1064–1069. [Google Scholar] [CrossRef]
- Lai, J.P.; Chang, Y.M.; Chen, C.H.; Pai, P.F. A survey of machine learning models in renewable energy predictions. Appl. Sci. 2020, 10, 5975. [Google Scholar] [CrossRef]
- Bogner, K.; Pappenberger, F.; Zappa, M. Machine learning techniques for predicting the energy consumption/production and its uncertainties driven by meteorological observations and forecasts. Sustainability 2019, 11, 3328. [Google Scholar] [CrossRef] [Green Version]
- Ahmed, R.; Sreeram, V.; Mishra, Y.; Arif, M.D. A review and evaluation of the state-of-the-art in PV solar power forecasting: Techniques and optimization. Renew. Sustain. Energy Rev. 2020, 124, 109792. [Google Scholar] [CrossRef]
- Ahmad, T.; Zhang, H.; Yan, B. A review on renewable energy and electricity requirement forecasting models for smart grid and buildings. Sustain Cities Soc. 2020, 55, 102052. [Google Scholar] [CrossRef]
- Wang, H.; Liu, Y.; Zhou, B.; Li, C.; Cao, G.; Voropai, N.; Barakhtenko, E. Taxonomy research of artificial intelligence for deterministic solar power forecasting. Energy Convers. Manag. 2020, 214, 112909. [Google Scholar] [CrossRef]
- What Is an Autoregressive Integrated Moving Average (ARIMA)? Available online: https://www.coursehero.com/file/103040354/New-Microsoft-Office-Word-Document-2-Copydocx/ (accessed on 15 December 2017).
- AKhosa, A.; Rashid, T.-U.; Shah, N.-U.-H.; Usman, M.; Khalil, M.S. Performance analysis based on probabilistic modelling of Quaid-e-Azam solar park (QASP) Pakistan. Energy Strategy Rev. 2020, 29, 100479. [Google Scholar]
- Shukla, K.N.; Sudhakar, K.; Rangnekar, S. A comparative study of exergetic performance of amorphous and polycrystalline solar PV modules. Int. J. Exergy 2015, 17, 433–455. [Google Scholar] [CrossRef]
- Kymakis, E.; Kalykakis, S.; Papazoglou, T.M. Performance analysis of a grid connected photovoltaic park on the island of Crete. Energy Convers. Manag. 2009, 50, 433–438. [Google Scholar] [CrossRef]
- Attari, K.; Elyaakoubi, A.; Asselman, A. Performance analysis and investigation of a grid- connected photovoltaic installation in Morocco. Energy Rep. 2016, 2, 261–266. [Google Scholar] [CrossRef]
- Kazem, H.A.; Albadi, M.H.; Al-Waeli, A.H.A.; Chaichan, M.T. Techno-economic feasibility analysis of 1 MW photovoltaic grid connected system in Oman. Case Stud. Therm. Eng. 2017, 10, 131–141. [Google Scholar] [CrossRef]
- Kurokawa, K.; Kato, K.; Ito, M.; Komoto, K.; Kichimi, T.; Sugihara, H. A cost analysis of very large scale PV (VLS-PV) system on theworld deserts. In Proceedings of the 29th IEEE Photovoltaic Specialists Conference, New Orleans, LA, USA, 19–24 May 2002; pp. 1672–1675. [Google Scholar]
- Aized, T.; Shahid, M.; Bhatti, A.A.; Saleem, M.; Anandarajah, G. Energy security and renewable energy policy analysis of Pakistan. Renew. Sustain. Energy Rev. 2018, 84, 155–169. [Google Scholar] [CrossRef]
- Prabhakaran, S. ARIMA Model–Complete Guide to Time Series Forecasting in Python. Available online: https://www.machinelearningplus.com/time-series/arima-model-time-series-forecasting-python/ (accessed on 22 August 2021).
- Goswami, K.; Kandali, A.B. Electricity Demand Prediction using Data Driven Forecasting Scheme: ARIMA and SARIMA for Real-Time Load Data of Assam. In Proceedings of the 2020 International Conference on Computational Performance Evaluation (ComPE), Shillong, India, 2–4 July 2020; pp. 570–574. [Google Scholar] [CrossRef]
- Wu, Z. The comparison of forecasting analysis based on the ARIMA-LSTM hybrid models. In Proceedings of the 2021 International Conference on E-Commerce and E-Management (ICECEM), Dalian, China, 24–26 September 2021; pp. 185–188. [Google Scholar] [CrossRef]
- Munawar, U.; Wang, Z. A framework of using machine learning approaches for short-term solar power forecasting. J. Electr. Eng. Technol. 2020, 15, 561–569. [Google Scholar] [CrossRef]
- Reindl, T.; Walsh, W.; Zhan, Y.; Bieri, M. Energy meteorology for accurate forecasting of PV power output on different time horizons. Energy Procedia 2017, 130, 130–138. [Google Scholar] [CrossRef]
- Sterba, J.; Hilovska, K. The implementation of hybrid ARIMA neural network prediction model for aggregate water consumption prediction. Aplimat—J. Appl. Math. 2010, 3, 123–131. [Google Scholar]
- Nyoni, T.; Nathaniel, S.P. Modeling Rates of Inflation in Nigeria: An Application of ARMA, ARIMA and GARCH Models; Germany Munich Personal RePEc Archive; Ludwig Maximilian University of Munich: Munich, Germany, 2018. [Google Scholar]
- Adebiyi, A.A.; Adewumi, A.O.; Ayo, C.K. Comparison of ARIMA and Artificial Neural Networks Models for Stock Price Prediction. J. Appl. Math. 2014, 2014, 614342. [Google Scholar] [CrossRef]
- Cioca, L.I.; Ivascu, L.; Turi, A.; Artene, A.; Găman, G.A. Sustainable Development Model for the Automotive Industry. Sustain. J. 2019, 11, 6447. [Google Scholar] [CrossRef]
- Mohsin, M.; Khalid, J.; Naseem, S.; Muddassar, S.; Ivascu, L. Elongating Nexus Between Workplace Factors and Knowledge Hiding Behavior: Mediating Role of Job Anxiety. Psychol. Res. Behav. Manag. J. (Dove Med. Press Dovepress) 2022, 15, 441–457. [Google Scholar] [CrossRef] [PubMed]
- Ivascu, L.; Mocan, M.; Draghici, A.; Turi, A.; Rus, S. Modeling the Green Supply Chain in the Context of Sustainable Development. In Proceedings of the 4th World Conference on Business, Economics and Management (WCBEM-2015), İzmir, Turkey, 30 April–2 May 2015; Volume 26, pp. 702–708. [Google Scholar]
- Sarfraz, M.; Ivascu, L.; Radian, B.; Artene, A. Accentuating the Interconnection between Business Sustainability and Organizational Performance in the Context of the Circular Economy: The Moderating Role of Organizational Competitiveness. Bus. Strategy Environ. J. 2021, 30, 2108–2118. [Google Scholar] [CrossRef]















| Detail of Equipment | No. | Units |
|---|---|---|
| Substation type | 1 | AIS |
| Installed capacity | 100 | MW |
| PV panel | 392,160 | 225 Wp |
| Box of combiner | 1300 | DC |
| PV inverter | 200 | 500 Kw |
| Auxiliary transformer | 100 | 0.315/33 kV |
| Feeder | 20 | 33 kV collection system loop |
| Main transformer | 02 | 132 kVA to 100 MVA |
| SVC | 02 | −5~+15 MVAR |
Publisher’s Note: MDPI stays neutral with regard to jurisdictional claims in published maps and institutional affiliations. |
© 2022 by the authors. Licensee MDPI, Basel, Switzerland. This article is an open access article distributed under the terms and conditions of the Creative Commons Attribution (CC BY) license (https://creativecommons.org/licenses/by/4.0/).
Share and Cite
Abubakar, M.; Che, Y.; Ivascu, L.; Almasoudi, F.M.; Jamil, I. Performance Analysis of Energy Production of Large-Scale Solar Plants Based on Artificial Intelligence (Machine Learning) Technique. Processes 2022, 10, 1843. https://doi.org/10.3390/pr10091843
Abubakar M, Che Y, Ivascu L, Almasoudi FM, Jamil I. Performance Analysis of Energy Production of Large-Scale Solar Plants Based on Artificial Intelligence (Machine Learning) Technique. Processes. 2022; 10(9):1843. https://doi.org/10.3390/pr10091843
Chicago/Turabian StyleAbubakar, Muhammad, Yanbo Che, Larisa Ivascu, Fahad M. Almasoudi, and Irfan Jamil. 2022. "Performance Analysis of Energy Production of Large-Scale Solar Plants Based on Artificial Intelligence (Machine Learning) Technique" Processes 10, no. 9: 1843. https://doi.org/10.3390/pr10091843
APA StyleAbubakar, M., Che, Y., Ivascu, L., Almasoudi, F. M., & Jamil, I. (2022). Performance Analysis of Energy Production of Large-Scale Solar Plants Based on Artificial Intelligence (Machine Learning) Technique. Processes, 10(9), 1843. https://doi.org/10.3390/pr10091843

