Factors Affecting the Natural Regeneration of the Larix principis-rupprechtii Mayr Plantations: Evidence from the Composition and Co-Occurrence Network Structure of Soil Bacterial Communities
Abstract
:1. Introduction
2. Materials and Methods
2.1. Study Area
2.2. Experimental Design
2.3. Data Collection
2.3.1. Soil Bacterial Community
2.3.2. Environmental Factors
2.4. DNA Extraction and 16S rRNA Gene Amplicon Sequencing
2.5. High-Throughput Analysis
2.6. Statistical Analysis
3. Results
3.1. Soil Bacterial Community Diversity, Composition and Structure: Regeneration Categories
3.2. Soil Bacterial Community Diversity, Composition and Structure: Co-Occurrence Networks Analysis
3.3. Soil Bacterial Community Diversity, Composition and Structure: Prediction of the Functional Potential of the Flora
3.4. Soil Bacterial Community Diversity, Composition and Structure: RDA Analysis
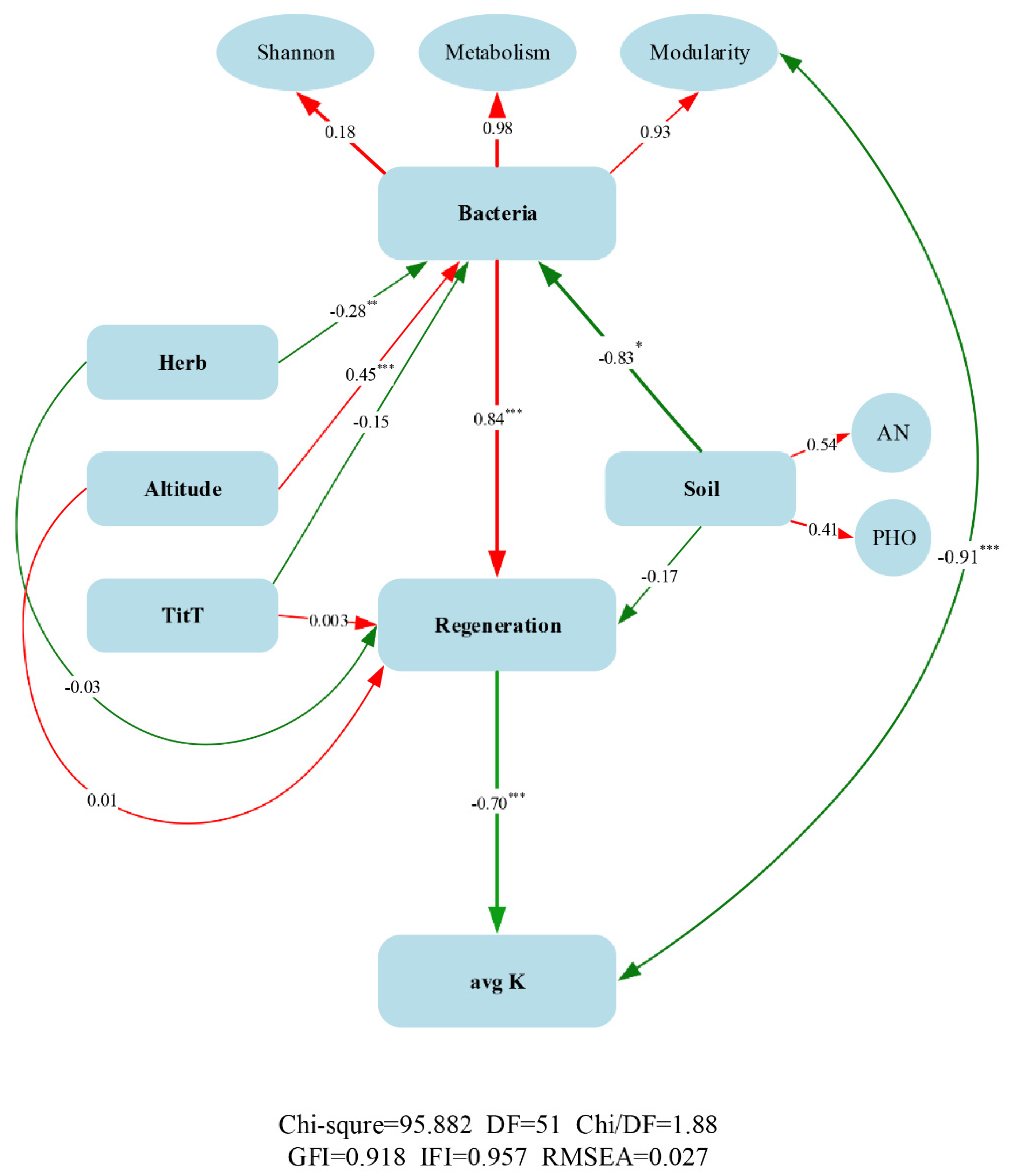
3.5. Soil Bacterial Community Diversity, Composition and Structure: SEM Analysis
4. Discussion
4.1. The modularity of the Soil Bacterial Community Co-Occurrence Network and the Metabolic Functional Potential It Possesses Are the Main Factors Influencing the Natural Regeneration of L. principis-rupprechtii Plantations
4.2. The Complexity of the Soil Bacterial Community Gradually Decreases as the Amount of Forest Regeneration Increases
4.3. Soil Bacterial Communities Mediated the Effects of Soil Nutrients, Altitude, Litter Thickness, and Herbaceous Diversity on Stand Regeneration in Northern Chinese Larch Plantations
4.4. Soil Nutrient Inputs Limit Bacterial Community Enrichment for Metabolic Functions Related to Vegetation Growth
5. Conclusions and Management Implications
Supplementary Materials
Author Contributions
Funding
Institutional Review Board Statement
Informed Consent Statement
Data Availability Statement
Acknowledgments
Conflicts of Interest
References
- Langmaier, M.; Lapin, K. A Systematic Review of the Impact of Invasive Alien Plants on Forest Regeneration in European Temperate Forests. Front. Plant Sci. 2020, 11, 524969. [Google Scholar] [CrossRef] [PubMed]
- Girona, M.M.; Lussier, J.M.; Morin, H.; Thiffault, N. Conifer Regeneration After Experimental Shelterwood and Seed-Tree Treatments in Boreal Forests: Finding Silvicultural Alternatives. Front. Plant Sci. 2018, 9, 1145. [Google Scholar] [CrossRef] [PubMed]
- Bataineh, M.; Kenefic, L.; Weiskittel, A.; Wagner, R.; Brissette, J. Influence of partial harvesting and site factors on the abundance and composition of natural regeneration in the Acadian Forest of Maine, USA. For. Ecol. Manag. 2013, 306, 96–106. [Google Scholar] [CrossRef]
- Rocha, G.P.E.; Vieira, D.L.M.; Simon, M.F. Fast natural regeneration in abandoned pastures in southern Amazonia. For. Ecol. Manag. 2016, 370, 93–101. [Google Scholar] [CrossRef]
- Gardner, C.J.; Bicknell, J.E.; Baldwin-Cantello, W.; Struebig, M.J.; Davies, Z.G. Quantifying the impacts of defaunation on natural forest regeneration in a global meta-analysis. Nat. Commun. 2019, 10, 4590. [Google Scholar] [CrossRef]
- Ammer, C.; Fichtner, A.; Fischer, A.; Gossner, M.M.; Meyer, P.; Seidl, R.; Thomas, F.M.; Annighöfer, P.; Kreyling, J.; Ohse, B.; et al. Key ecological research questions for Central European forests. Basic Appl. Ecol. 2018, 32, 3–25. [Google Scholar] [CrossRef]
- Brang, P.; Spathelf, P.; Larsen, J.B.; Bauhus, J.; Boncčìna, A.; Chauvin, C.; Drossler, L.; Garcia-Guemes, C.; Heiri, C.; Kerr, G.; et al. Suitability of close-to-nature silviculture for adapting temperate European forests to climate change. Forestry 2014, 87, 492–503. [Google Scholar] [CrossRef]
- Borghetti, M.; Giannini, R. Natural Regeneration in Woodland Management. In Biodiversity Conservation and Habitat Management; Eolss Publishers Co., Ltd.: Oxford, UK, 2009; Volume I. [Google Scholar]
- Ming, A.; Yang, Y.; Liu, S.; Nong, Y.; Tao, Y.; Zeng, J.; An, N.; Niu, C.; Zhao, Z.; Jia, H.; et al. A Decade of Close-to-Nature Transformation Alters Species Composition and Increases Plant Community Diversity in Two Coniferous Plantations. Front. Plant Sci. 2020, 11, 1141. [Google Scholar] [CrossRef] [PubMed]
- Kolo, H.; Ankerst, D.; Knoke, T. Predicting natural forest regeneration: A statistical model based on inventory data. Eur. J. For. Res. 2017, 136, 923–938. [Google Scholar] [CrossRef]
- Booth, M.G. Mycorrhizal networks mediate overstorey-understory competition in a temperate forest. Ecol. Lett. 2004, 7, 538–546. [Google Scholar] [CrossRef]
- Royo, A.A.; Carson, W.P. Direct and indirect effects of a dense understory on tree seedling recruitment in temperate forests: Habitat-mediated predation versus competition. Can. J. For. Res. 2008, 38, 1634–1645. [Google Scholar] [CrossRef]
- Vina, A.; Mcconnell, W.J.; Yang, H.; Xu, Z.; Liu, J. Effects of conservation policy on China’s forest recovery. Sci. Adv. 2016, 2, e1500965. [Google Scholar] [CrossRef]
- Depauw, L.; Perring, M.P.; Brunet, J.; Maes, S.L.; Blondeel, H.; De Lombaerde, E.; De Groote, R.; Verheyen, K. Interactive effects of past land use and recent forest management on the understorey community in temperate oak forests in South Sweden. J. Veg. Sci. 2019, 30, 917–928. [Google Scholar] [CrossRef]
- Edwards, F.A.; Massam, M.R.; Cosset, C.C.P.; Cannon, P.G.; Haugaasen, T.; Gilroy, J.J.; Edwards, D.P. Sparing land for secondary forest regeneration protects more tropical biodiversity than land sharing in cattle farming landscapes. Curr. Biol. 2021, 31, 1284–1293.e4. [Google Scholar] [CrossRef] [PubMed]
- Liang, W.; Wei, X. Factors promoting the natural regeneration of Larix principis-rupprechtii plantation in the Lvliang Mountains of central China. PeerJ 2020, 8, e9339. [Google Scholar] [CrossRef]
- Karimi, B.; Villerd, J.; Dequiedt, S.; Terrat, S.; Bouré, N.C.; Djemiel, C.; Lelièvre, M.; Tripied, J.; Nowak, V.; Saby, N.P.A.; et al. Biogeography of soil microbial habitats across France. Glob. Ecol. Biogeogr. 2020, 29, 1399–1411. [Google Scholar] [CrossRef]
- Ma, B.; Zhao, K.; Lv, X.; Su, W.; Dai, Z.; Gilbert, J.A.; Brookes, P.C.; Faust, K.; Xu, J. Genetic correlation network prediction of forest soil microbial functional organization. ISME J. 2018, 12, 2492–2505. [Google Scholar] [CrossRef] [PubMed]
- Zhang, S.; Kong, J.; Chen, L.; Guo, K.; Zhou, X. Increased Tea Saponin Content Influences the Diversity and Function of Plantation Soil Microbiomes. Microbiol. Spectr. 2020, 10, e02324-21. [Google Scholar] [CrossRef] [PubMed]
- Barnard, R.L.; Osborne, C.A.; Firestone, M.K. Responses of soil bacterial and fungal communities to extreme desiccation and rewetting. ISME J. 2013, 7, 2229–2241. [Google Scholar] [CrossRef] [PubMed]
- Chen, Q.L.; Cui, H.L.; Su, J.Q.; Penuelas, J.; Zhu, Y.G. Antibiotic Resistomes in Plant Microbiomes. Trends Plant Sci. 2019, 24, 530–541. [Google Scholar] [CrossRef] [PubMed]
- Heijden, M. Mycorrhizal fungi reduce nutrient loss from model grassland ecosystems. Ecology 2010, 91, 1163–1171. [Google Scholar] [CrossRef] [PubMed]
- Liu, X.; Wang, Y.; Liu, Y.; Chen, H.; Hu, Y. Response of Bacterial and Fungal Soil Communities to Chinese Fir (Cunninghamia lanceolate) Long-Term Monoculture Plantations. Front. Microbiol. 2020, 11, 181. [Google Scholar] [CrossRef] [PubMed]
- Liu, Q.; Wang, S.; Li, K.; Qiao, J.; Guo, Y.; Liu, Z.; Guo, X. Responses of soil bacterial and fungal communities to the long-term monoculture of grapevine. Appl. Microbiol. Biotechnol. 2021, 105, 7035–7050. [Google Scholar] [CrossRef] [PubMed]
- Raymond, P.; Munson, A.D.; Ruel, J.-C.; Coates, K.D. Spatial patterns of soil microclimate, light, regeneration, and growth within silvicultural gaps of mixed tolerant hardwood-white pine stands. Can. J. For. Res. 2006, 36, 639–651. [Google Scholar] [CrossRef]
- Thiffault, N.; Coll, L.; Jacobs, D.F. Natural regeneration after harvesting. In Routledge Handbook of Forest Ecology; Peh, K.S.H., Corlett, R.T., Bergeron, Y., Eds.; International Forestry Review; Routledge: Oxford, UK, 2015; pp. 371–384. [Google Scholar]
- Lu, X.; Xu, N.; Chen, Y.; Li, Y.; Gan, X. Effects of Light Intensity and Ground Cover on Seedling Regeneration of Tetracentron sinense Oliv. J. Plant Growth Regul. 2020, 40, 736–748. [Google Scholar] [CrossRef]
- Hermans, S.M.; Buckley, H.L.; Case, B.S.; Curran-Cournane, F.; Taylor, M.; Lear, G. Using soil bacterial communities to predict physicochemical variables and soil quality. Microbiome 2020, 8, 79. [Google Scholar] [CrossRef] [PubMed]
- Jing, X.; Sanders, N.J.; Shi, Y.; Chu, H.; Classen, A.T.; Zhao, K.; Chen, L.; Shi, Y.; Jiang, Y.; He, J.S. The links between ecosystem multifunctionality and above- and belowground biodiversity are mediated by climate. Nat. Commun. 2015, 6, 8159. [Google Scholar] [CrossRef]
- Piwosz, K.; Vrdoljak, A.; Frenken, T.; Gonzalez-Olalla, J.M.; Santic, D.; McKay, R.M.; Spilling, K.; Guttman, L.; Znachor, P.; Mujakic, I.; et al. Light and Primary Production Shape Bacterial Activity and Community Composition of Aerobic Anoxygenic Phototrophic Bacteria in a Microcosm Experiment. mSphere 2020, 5, e00354-20. [Google Scholar] [CrossRef] [PubMed]
- Zhang, X.; Liu, S.; Wang, J.; Huang, Y.; Freedman, Z.; Fu, S.; Liu, K.; Wang, H.; Li, X.; Yao, M.; et al. Local community assembly mechanisms shape soil bacterial beta diversity patterns along a latitudinal gradient. Nat. Commun. 2020, 11, 5428. [Google Scholar] [CrossRef] [PubMed]
- Wang, Y.; Xu, X.; Liu, T.; Wang, H.; Yang, Y.; Chen, X.; Zhu, S. Analysis of bacterial and fungal communities in continuous-cropping ramie (Boehmeria nivea L. Gaud) fields in different areas in China. Sci. Rep. 2020, 10, 3264. [Google Scholar] [CrossRef] [PubMed] [Green Version]
- Ullah, S.; He, P.; Ai, C.; Zhao, S.; Ding, W.; Song, D.; Zhang, J.; Huang, S.; Abbas, T.; Zhou, W. How Do Soil Bacterial Diversity and Community Composition Respond under Recommended and Conventional Nitrogen Fertilization Regimes? Microorganisms 2020, 8, 1193. [Google Scholar] [CrossRef] [PubMed]
- Delgado-Baquerizo, M.; Maestre, F.T.; Reich, P.B.; Jeffries, T.C.; Gaitan, J.J.; Encinar, D.; Berdugo, M.; Campbell, C.D.; Singh, B.K. Microbial diversity drives multifunctionality in terrestrial ecosystems. Nat. Commun. 2016, 7, 10541. [Google Scholar] [CrossRef] [PubMed]
- Walsh, C.M.; Becker-Uncapher, I.; Carlson, M.; Fierer, N. Variable influences of soil and seed-associated bacterial communities on the assembly of seedling microbiomes. ISME J. 2021, 15, 2748–2762. [Google Scholar] [CrossRef] [PubMed]
- Stavridou, E.; Webster, R.J.; Robson, P.R.H. Novel Miscanthus genotypes selected for different drought tolerance phenotypes show enhanced tolerance across combinations of salinity and drought treatments. Ann. Bot. 2019, 124, 653–674. [Google Scholar] [CrossRef] [PubMed]
- Li, S.; Wu, F. Diversity and Co-occurrence Patterns of Soil Bacterial and Fungal Communities in Seven Intercropping Systems. Front. Microbiol. 2018, 9, 1521. [Google Scholar] [CrossRef]
- Shi, Y.; Li, Y.; Xiang, X.; Sun, R.; Yang, T.; He, D.; Zhang, K.; Ni, Y.; Zhu, Y.G.; Adams, J.M.; et al. Spatial scale affects the relative role of stochasticity versus determinism in soil bacterial communities in wheat fields across the North China Plain. Microbiome 2018, 6, 27. [Google Scholar] [CrossRef] [PubMed]
- Ma, J.; Zhang, W.; Zhang, S.; Zhu, Q.; Feng, Q.; Chen, F. Short-term effects of CO2 leakage on the soil bacterial community in a simulated gas leakage scenario. PeerJ 2017, 5, e4024. [Google Scholar] [CrossRef]
- Song, K.; Sun, L.; Lv, W.; Zheng, X.; Sun, Y.; Terzaghi, W.; Qin, Q.; Xue, Y. Earthworms accelerate rice straw decomposition and maintenance of soil organic carbon dynamics in rice agroecosystems. PeerJ 2020, 8, e9870. [Google Scholar] [CrossRef]
- Bolyen, E.; Rideout, J.R.; Dillon, M.R.; Bokulich, N.A.; Abnet, C.C.; Al-Ghalith, G.A.; Alexander, H.; Alm, E.J.; Arumugam, M.; Asnicar, F.; et al. Reproducible, interactive, scalable and extensible microbiome data science using QIIME 2. Nat. Biotechnol. 2019, 37, 852–857. [Google Scholar] [CrossRef] [PubMed]
- Martin, M. Cutadapt removes adapter sequences from high-throughput sequencing reads. EMBnet J. 2011, 17, 10–12. [Google Scholar] [CrossRef]
- Callahan, B.J.; McMurdie, P.J.; Rosen, M.J.; Han, A.W.; Johnson, A.J.; Holmes, S.P. DADA2: High-resolution sample inference from Illumina amplicon data. Nat. Methods 2016, 13, 581–583. [Google Scholar] [CrossRef] [PubMed]
- Price, M.N.; Dehal, P.S.; Arkin, A.P. FastTree: Computing large minimum evolution trees with profiles instead of a distance matrix. Mol. Biol. Evol. 2009, 26, 1641–1650. [Google Scholar] [CrossRef] [PubMed]
- Upton, R.N.; Sielaff, A.C.; Hofmockel, K.S.; Xu, X.; Polley, H.W.; Wilsey, B.J. Soil depth and grassland origin cooperatively shape microbial community co-occurrence and function. Ecosphere 2020, 11, e02973. [Google Scholar] [CrossRef]
- Banerjee, S.; Walder, F.; Buchi, L.; Meyer, M.; Held, A.Y.; Gattinger, A.; Keller, T.; Charles, R.; van der Heijden, M.G.A. Agricultural intensification reduces microbial network complexity and the abundance of keystone taxa in roots. ISME J. 2019, 13, 1722–1736. [Google Scholar] [CrossRef] [PubMed]
- Marasco, R.; Mosqueira, M.J.; Fusi, M.; Ramond, J.B.; Merlino, G.; Booth, J.M.; Maggs-Kolling, G.; Cowan, D.A.; Daffonchio, D. Rhizosheath microbial community assembly of sympatric desert speargrasses is independent of the plant host. Microbiome 2018, 6, 215. [Google Scholar] [CrossRef] [PubMed]
- Sillen, W.M.A.; Thijs, S.; Abbamondi, G.R.; De La Torre Roche, R.; Weyens, N.; White, J.C.; Vangronsveld, J. Nanoparticle treatment of maize analyzed through the metatranscriptome: Compromised nitrogen cycling, possible phytopathogen selection, and plant hormesis. Microbiome 2020, 8, 127. [Google Scholar] [CrossRef] [PubMed]
- Korzhenkov, A.A.; Toshchakov, S.V.; Bargiela, R.; Gibbard, H.; Ferrer, M.; Teplyuk, A.V.; Jones, D.L.; Kublanov, I.V.; Golyshin, P.N.; Golyshina, O.V. Archaea dominate the microbial community in an ecosystem with low-to-moderate temperature and extreme acidity. Microbiome 2019, 7, 11. [Google Scholar] [CrossRef]
- Ji, L.; Shen, F.; Liu, Y.; Yang, Y.; Wang, J.; Purahong, W.; Yang, L. Contrasting altitudinal patterns and co-occurrence networks of soil bacterial and fungal communities along soil depths in the cold-temperate montane forests of China. Catena 2022, 209, 105844. [Google Scholar] [CrossRef]
- Yang, Y.; Geng, Y.; Zhou, H.; Zhao, G.; Wang, L. Effects of gaps in the forest canopy on soil microbial communities and enzyme activity in a Chinese pine forest. Pedobiologia 2017, 61, 51–60. [Google Scholar] [CrossRef]
- Niinemets, Ü. Responses of forest trees to single and multiple environmental stresses from seedlings to mature plants: Past stress history, stress interactions, tolerance and acclimation. For. Ecol. Manag. 2010, 260, 1623–1639. [Google Scholar] [CrossRef]
- Bussotti, F.; Pollastrini, M.; Holland, V.; Brüggemann, W. Functional traits and adaptive capacity of European forests to climate change. Environ. Exp. Bot. 2015, 111, 91–113. [Google Scholar] [CrossRef]
- Bledsoe, R.B.; Goodwillie, C.; Peralta, A.L. Long-Term Nutrient Enrichment of an Oligotroph-Dominated Wetland Increases Bacterial Diversity in Bulk Soils and Plant Rhizospheres. mSphere 2020, 5, e00035-20. [Google Scholar] [CrossRef] [PubMed]
- Tang, M.; Li, L.; Wang, X.; You, J.; Li, J.; Chen, X. Elevational is the main factor controlling the soil microbial community structure in alpine tundra of the Changbai Mountain. Sci. Rep. 2020, 10, 12442. [Google Scholar] [CrossRef] [PubMed]
- Lazzaro, A.; Hilfiker, D.; Zeyer, J. Structures of Microbial Communities in Alpine Soils: Seasonal and Elevational Effects. Front. Microbiol. 2015, 6, 1330. [Google Scholar] [CrossRef] [PubMed]
- Duan, Y.; Lian, J.; Wang, L.; Wang, X.; Luo, Y.; Wang, W.; Wu, F.; Zhao, J.; Ding, Y.; Ma, J.; et al. Variation in Soil Microbial Communities Along an Elevational Gradient in Alpine Meadows of the Qilian Mountains, China. Front. Microbiol. 2021, 12, 684386. [Google Scholar] [CrossRef] [PubMed]
- Zhang, B.; Liang, C.; He, H.; Zhang, X. Variations in Soil Microbial Communities and Residues Along an Altitude Gradient on the Northern Slope of Changbai Mountain, China. PLoS ONE 2013, 8, e66184. [Google Scholar] [CrossRef] [PubMed]
- Hashim, A.M.; Alharbi, B.M.; Abdulmajeed, A.M.; Elkelish, A.; Hozzein, W.N.; Hassan, H.M. Oxidative Stress Responses of Some Endemic Plants to High Altitudes by Intensifying Antioxidants and Secondary Metabolites Content. Plants 2020, 9, 869. [Google Scholar] [CrossRef]
- Zhang, Y.; Cong, J.; Lu, H.; Li, G.; Xue, Y.; Deng, Y.; Li, H.; Zhou, J.; Li, D. Soil bacterial diversity patterns and drivers along an elevational gradient on Shennongjia Mountain, China. Microb. Biotechnol. 2015, 8, 739–746. [Google Scholar] [CrossRef]
- Wang, J.T.; Zheng, Y.M.; Hu, H.W.; Li, J.; Zhang, L.M.; Chen, B.D.; Chen, W.P.; He, J.Z. Coupling of soil prokaryotic diversity and plant diversity across latitudinal forest ecosystems. Sci. Rep. 2016, 6, 19561. [Google Scholar] [CrossRef]
- Montti, L.; Campanello, P.I.; Gatti, M.G.; Blundo, C.; Austin, A.T.; Sala, O.E.; Goldstein, G. Understory bamboo flowering provides a very narrow light window of opportunity for canopy-tree recruitment in a neotropical forest of Misiones, Argentina. For. Ecol. Manag. 2011, 262, 1360–1369. [Google Scholar] [CrossRef]
- Mehrshad, M.; Salcher, M.M.; Okazaki, Y.; Nakano, S.I.; Simek, K.; Andrei, A.S.; Ghai, R. Hidden in plain sight—Highly abundant and diverse planktonic freshwater Chloroflexi. Microbiome 2018, 6, 176. [Google Scholar] [CrossRef] [PubMed]
- Delelegn, Y.T.; Purahong, W.; Blazevic, A.; Yitaferu, B.; Wubet, T.; Goransson, H.; Godbold, D.L. Changes in land use alter soil quality and aggregate stability in the highlands of northern Ethiopia. Sci. Rep. 2017, 7, 13602. [Google Scholar] [CrossRef] [PubMed]
- Zobel, M.; Davison, J.; Edwards, M.E.; Brochmann, C.; Coissac, E.; Taberlet, P.; Willerslev, E.; Moora, M. Ancient environmental DNA reveals shifts in dominant mutualisms during the late Quaternary. Nat. Commun. 2018, 9, 139. [Google Scholar] [CrossRef] [PubMed]
- Huang, J.; Yu, H.; Liu, J.; Luo, C.; Sun, Z.; Ma, K.; Kang, Y.; Du, Y. Phosphorus addition changes belowground biomass and C:N:P stoichiometry of two desert steppe plants under simulated N deposition. Sci. Rep. 2018, 8, 3400. [Google Scholar] [CrossRef]
- Zhang, J.; He, Q.; Liu, Q.Y.; Guo, W.; Deng, X.M.; Zhang, W.W.; Hu, X.X.; Li, N. Differential gene expression profile in pig adipose tissue treated with/without clenbuterol. BMC Genom. 2007, 8, 433. [Google Scholar] [CrossRef] [Green Version]








Publisher’s Note: MDPI stays neutral with regard to jurisdictional claims in published maps and institutional affiliations. |
© 2022 by the authors. Licensee MDPI, Basel, Switzerland. This article is an open access article distributed under the terms and conditions of the Creative Commons Attribution (CC BY) license (https://creativecommons.org/licenses/by/4.0/).
Share and Cite
Niu, Y.; Liang, W.; Wei, X.; Han, Y. Factors Affecting the Natural Regeneration of the Larix principis-rupprechtii Mayr Plantations: Evidence from the Composition and Co-Occurrence Network Structure of Soil Bacterial Communities. Processes 2022, 10, 1771. https://doi.org/10.3390/pr10091771
Niu Y, Liang W, Wei X, Han Y. Factors Affecting the Natural Regeneration of the Larix principis-rupprechtii Mayr Plantations: Evidence from the Composition and Co-Occurrence Network Structure of Soil Bacterial Communities. Processes. 2022; 10(9):1771. https://doi.org/10.3390/pr10091771
Chicago/Turabian StyleNiu, Yajie, Wenjun Liang, Xi Wei, and Youzhi Han. 2022. "Factors Affecting the Natural Regeneration of the Larix principis-rupprechtii Mayr Plantations: Evidence from the Composition and Co-Occurrence Network Structure of Soil Bacterial Communities" Processes 10, no. 9: 1771. https://doi.org/10.3390/pr10091771
APA StyleNiu, Y., Liang, W., Wei, X., & Han, Y. (2022). Factors Affecting the Natural Regeneration of the Larix principis-rupprechtii Mayr Plantations: Evidence from the Composition and Co-Occurrence Network Structure of Soil Bacterial Communities. Processes, 10(9), 1771. https://doi.org/10.3390/pr10091771
