Description Logic Ontology-Supported Part Orientation for Fused Deposition Modelling
Abstract
:1. Introduction
2. Related Work
2.1. Main Existing Work on DL Ontologies in AM
2.2. Main Existing Work on AM Part Orientation
2.3. Research Gap
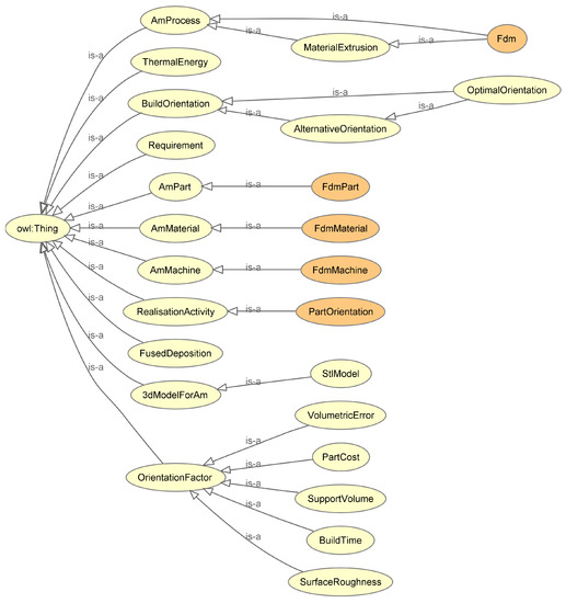
3. DL Ontology-Supported Part Orientation
3.1. Top-Level Entities in DL Ontology for FDM Part Orientation
3.2. DL Ontology-Supported Alternative Orientation Generation
3.3. DL Ontology-Supported FACTOR Value Prediction
- Support volume. In the FDM process, the support structure is needed to sustain the overhanging areas to resist deformation or collapse, reduce part distortion caused by thermal gradients, or balance a building part to avoid shift or collapse [67]. In the weighted sum model-based method in [60], the amount of the support structure, i.e., support volume, is predicted using Autodesk Meshmixer, which is accurate but not efficient. The developed approach uses a more efficient theoretical model from [68]:where is the predicted support volume in an orientation O, n is the number of triangular facets of an STL model, is the number of downward triangular facets in O, () is the area of the i-th (j-th) triangular facet, is the average of the Z components of the three vertices of the j-th triangular facet, and is the Z component of the normal vector of the j-th triangular facet.
- Build time. Build time refers to the total time spent in building an FDM part. It is an important orientation factor for the FDM process [69]. In the weighted sum model-based method in [60], build time is predicted using a theoretical model for the laser powder bed fusion process, which is not applicable for the FDM process. The developed approach adopts a different theoretical model from [47]:where is the predicted build time in an orientation O, is a unit vector that describes O, and , , and are the three vertices of the i-th triangular facet.
- Part cost. Part cost refers to the total cost for realising an FDM part. It is also an essential orientation factor for the FDM process. In the weighted sum model-based method in [60], the part cost is predicted using a theoretical model for the laser powder bed fusion process, which cannot be applied to the FDM process. The developed approach uses a different theoretical model from [50]:where is the predicted part cost in an orientation O, is the energy cost rate, is the fixed cost rate, is the support material cost in O, and is the post-processing cost in O.
- Volumetric error. Volumetric error is one of the important part accuracy indicators. It is mainly caused by the staircase effect of the FDM process. The volumetric error of an FDM part cannot be eliminated, but it can be reduced via designing a proper build orientation. There have been a number of theoretical models for predicting the volumetric error of an FDM part [3]. The developed approach adopts a theoretical model from [47]:where is the predicted volumetric error in an orientation O, n is the number of triangular facets of an STL model, t is the layer thickness, is a unit vector that describes O, is the normal vector of the i-th facet, and is the area of the i-th triangular facet.
- Surface roughness. Surface roughness is an indicator used to measure the smoothness of a surface. It reflects the surface quality of an FDM part [70]. There have been many available theoretical models for predicting the surface roughness of an FDM part [3]. The developed approach uses a simplified version of a theoretical model from [71]:where is the predicted surface roughness (i.e., predicted ) in an orientation O, n is the number of triangular facets of an STL model, t is the layer thickness, is the sloping angle of the i-th triangular facet with respect to O, and is the area of the i-th triangular facet.
3.4. DL Ontology-Supported Optimal Orientation Selection
4. Application, Validation, and Illustration
4.1. Application of the Approach
- Generate alternative orientations. The STL model of Part 1 was imported into the developed approach and a set of instances and assertions, as shown in Figure 8, were generated in the DL ontology. After executing the DL ontology-supported alternative orientation generation procedure, six alternative build orientations, as shown in Figure 9, were generated in the DL ontology.
- Predict factor values. The values of support volume, build time, part cost, volumetric error, and surface roughness under the six alternative build orientations of Part 1, as listed in Figure 10, were generated in the DL ontology after executing the DL ontology-supported factor value prediction procedure.
- Select an optimal orientation. An optimal build orientation, as depicted in Figure 11, was generated in the DL ontology after executing the DL ontology-supported optimal orientation selection.
4.2. Validation of the Approach
4.2.1. Demonstration of Effectiveness
- Effectiveness comparison based on theoretical predictions. The results of this comparison are listed in Table 2. As can be seen from the table, the proposed approach has 20 better values, while the GA-based approach has 10 better values. Therefore, the proposed approach is theoretically at least as effective as the GA-based approach.
- Effectiveness comparison based on printing experiments. Each of the six parts was respectively printed using the optimal orientations determined by the GA-based approach and the proposed approach. In addition to the build orientation, the FDM material, FDM machine, process variables, and all other conditions are the same for each part. A picture of the 12 printed parts is given in Figure 12. After a part was printed, its support structure was removed and weighed to calculate the actual support volume. The actual build time of each printed part is obtained by automatic timing of the FDM machine. The actual build cost of each printed part is calculated from the build time and printing unit price. The actual volumetric error of each printed part was calculated via the volume of the part without support structure and the volume of the STL model of the part. The surface roughness of each printed part was measured by the TR210 portable surface roughness tester. During the measurement three points were randomly selected on each feature of the part and the surface roughness was measured in four different directions. The surface roughness of the pars was obtained via averaging all measurement values. The results of this comparison are listed in Table 3. It can be seen from the table that the proposed approach has 24 better values and the GA-based approach has 6 better values. Based on this, the proposed approach is at least as effective as the GA-based approach in practice.
4.2.2. Demonstration of Efficiency
4.3. Illustration of the Advantages
5. Conclusions
Author Contributions
Funding
Institutional Review Board Statement
Informed Consent Statement
Data Availability Statement
Conflicts of Interest
References
- Gibson, I.; Rosen, D.; Stucker, B. Additive Manufacturing Technologies: 3D Printing, Rapid Prototyping, and Direct Digital Manufacturing, 2nd ed.; Springer: New York, NY, USA, 2015. [Google Scholar]
- Di Angelo, L.; Di Stefano, P.; Guardiani, E. Search for the Optimal Build Direction in Additive Manufacturing Technologies: A Review. J. Manuf. Mater. Process. 2020, 4, 71. [Google Scholar] [CrossRef]
- Qin, Y.; Qi, Q.; Shi, P.; Scott, P.J.; Jiang, X. Status, issues, and future of computer-aided part orientation for additive manufacturing. Int. J. Adv. Manuf. Technol. 2021, 115, 1295–1328. [Google Scholar] [CrossRef]
- Raut, S.; Jatti, V.S.; Khedkar, N.K.; Singh, T.P. Investigation of the effect of built orientation on mechanical properties and total cost of FDM parts. Procedia Mater. Sci. 2014, 6, 1625–1630. [Google Scholar] [CrossRef] [Green Version]
- Gruber, T.R. A translation approach to portable ontology specifications. Knowl. Acquis. 1993, 5, 199–220. [Google Scholar] [CrossRef]
- Baader, F.; Calvanese, D.; McGuinness, D.L.; Nardi, D.; Patel-Schneider, P.F. The Description Logic Handbook: Theory, Implementation and Applications; Cambridge University Press: Cambridge, UK, 2003. [Google Scholar]
- McGuinness, D.L.; Harmelen, F.V. OWL Web Ontology Language Overview. 2004. Available online: https://www.w3.org/TR/owl-features/ (accessed on 16 May 2022).
- Yim, S.; Rosen, D.W. Case-Based Retrieval Approach of Supporting Process Planning in Layer-Based Additive Manufacturing. In Proceedings of the ASME 2007 International Design Engineering Technical Conferences and Computers and Information in Engineering Conference, Las Vegas, NV, USA, 4–7 September 2007. [Google Scholar]
- Yim, S.; Rosen, D.W. A repository for DFM problems using description logics. J. Manuf. Technol. Manag. 2008, 19, 755–774. [Google Scholar] [CrossRef]
- Liu, X.; Rosen, D.W. Ontology Based Knowledge Modelling and Reuse Approach of Supporting Process Planning in Layer-Based Additive Manufacturing. In Proceedings of the 2010 International Conference on Manufacturing Automation, Hong Kong, China, 13–15 December 2010. [Google Scholar]
- Witherell, P.; Feng, S.; Simpson, T.W.; John, D.B.S.; Michaleris, P.; Liu, Z.-K.; Chen, L.-Q.; Martukanitz, R. Toward Metamodels for Composable and Reusable Additive Manufacturing Process Models. J. Manuf. Sci. Eng. 2014, 136, 061025. [Google Scholar] [CrossRef]
- Eddy, D.; Krishnamurty, S.; Grosse, I.; Perham, M.; Wileden, J.; Ameri, F. Knowledge Management With an Intelligent Tool for Additive Manufacturing. In Proceedings of the ASME 2015 International Design Engineering Technical Conferences and Computers and Information in Engineering Conference, Boston, MA, USA, 2–5 August 2015. [Google Scholar]
- Roh, B.-M.; Kumara, S.R.; Simpson, T.W.; Michaleris, P.; Witherell, P.; Assouroko, I. Ontology-Based Laser and Thermal Metamodels for Metal-Based Additive Manufacturing. In Proceedings of the ASME 2016 International Design Engineering Technical Conferences and Computers and Information in Engineering Conference, Charlotte, NC, USA, 21–24 August 2016. [Google Scholar]
- Lu, Y.; Witherell, P.; Lopez, F.; Assouroko, I. Digital Solutions for Integrated and Collaborative Additive Manufacturing. In Proceedings of the ASME 2016 International Design Engineering Technical Conferences and Computers and Information in Engineering Conference, Charlotte, NC, USA, 21–24 August 2016. [Google Scholar]
- Assouroko, I.; Lopez, F.; Witherell, P. A Method for Characterizing Model Fidelity in Laser Powder Bed Fusion Additive Manufacturing. In Proceedings of the ASME 2016 International Mechanical Engineering Congress and Exposition, Phoenix, AZ, USA, 11–17 November 2016. [Google Scholar]
- Dinar, M.; Rosen, D.W. A Design for Additive Manufacturing Ontology. J. Comput. Inf. Sci. Eng. 2017, 17, 021013. [Google Scholar] [CrossRef]
- Kim, S.; Rosen, D.W.; Witherell, P.; Ko, H. Linking part design to process planning by design for additive manufacturing ontology. In Proceedings of the 3rd International Conference on Progress in Additive Manufacturing, Singapore, 14–17 May 2018; pp. 303–308. [Google Scholar]
- Hagedorn, T.J.; Krishnamurty, S.; Grosse, I.R. A Knowledge-Based Method for Innovative Design for Additive Manufacturing Supported by Modular Ontologies. J. Comput. Inf. Sci. Eng. 2018, 18, 021009. [Google Scholar] [CrossRef] [Green Version]
- Liang, J.S. An ontology-oriented knowledge methodology for process planning in additive layer manufacturing. Robot. Comput. Integr. Manuf. 2018, 53, 28–44. [Google Scholar] [CrossRef]
- Kim, S.; Rosen, D.W.; Witherell, P.; Ko, H. A Design for Additive Manufacturing Ontology to Support Manufacturability Analysis. J. Comput. Inf. Sci. Eng. 2019, 19, 041014. [Google Scholar] [CrossRef]
- Sanfilippo, E.M.; Belkadi, F.; Bernard, A. Ontology-based knowledge representation for additive manufacturing. Comput. Ind. 2019, 109, 182–194. [Google Scholar] [CrossRef]
- Ali, M.M.; Rai, R.; Otte, J.N.; Smith, B. A product life cycle ontology for additive manufacturing. Comput. Ind. 2019, 105, 191–203. [Google Scholar]
- Xiong, Y.; Dharmawan, A.G.; Tang, Y.; Foong, S.; Soh, G.S.; Rosen, D.W. A knowledge-based process planning framework for wire arc additive manufacturing. Adv. Eng. Inform. 2020, 45, 101135. [Google Scholar] [CrossRef]
- Ko, H.; Witherell, P.; Lu, Y.; Kim, S.; Rosen, D.W. Machine learning and knowledge graph based design rule construction for additive manufacturing. Addit. Manuf. 2021, 37, 101620. [Google Scholar] [CrossRef]
- Chen, R.; Lu, Y.; Witherell, P.; Simpson, T.W.; Kumara, S.; Yang, H. Ontology-Driven Learning of Bayesian Network for Causal Inference and Quality Assurance in Additive Manufacturing. IEEE Robot. Autom. Lett. 2021, 6, 6032–6038. [Google Scholar] [CrossRef]
- Roh, B.-M.; Kumara, S.R.; Witherell, P.; Simpson, T.W. Ontology-based process map for metal additive manufacturing. J. Mater. Eng. Perform. 2021, 30, 8784–8797. [Google Scholar] [CrossRef]
- Mayerhofer, M.; Lepuschitz, W.; Hoebert, T.; Merdan, M.; Schwentenwein, M.; Strasser, T.I. Knowledge-driven manufacturability analysis for additive manufacturing. IEEE Open J. Ind. Electron. Soc. 2021, 2, 207–223. [Google Scholar] [CrossRef]
- Jarrar, Q.; Belkadi, F.; Bernard, A. A Knowledge-Based Approach for Decision Support System in Additive Manufacturing. In Proceedings of the IFIP 2021 International Conference on Advances in Production Management Systems, Nantes, France, 5–9 September 2021; pp. 319–327. [Google Scholar]
- Park, H.; Ko, H.; Lee, Y.-T.T.; Feng, S.; Witherell, P.; Cho, H. Collaborative knowledge management to identify data analytics opportunities in additive manufacturing. J. Intell. Manuf. 2021. [Google Scholar] [CrossRef]
- Li, Z.; Huang, M.; Zhong, Y.; Qin, Y. A Description Logic Based Ontology for Knowledge Representation in Process Planning for Laser Powder Bed Fusion. Appl. Sci. 2022, 12, 4612. [Google Scholar] [CrossRef]
- Ezair, B.; Massarwi, F.; Elber, G. Orientation analysis of 3D objects toward minimal support volume in 3D-printing. Comput. Graph 2015, 51, 117–124. [Google Scholar] [CrossRef]
- Delfs, P.; Tows, M.; Schmid, H.J. Optimized build orientation of additive manufactured parts for improved surface quality and build time. Addit. Manuf. 2016, 12, 314–320. [Google Scholar] [CrossRef]
- Galicia, J.A.G.; Benes, B. Improving printing orientation for fused deposition modeling printers by analyzing connected components. Addit. Manuf. 2018, 22, 720–728. [Google Scholar] [CrossRef]
- Jiang, J.; Xu, X.; Stringer, J. Optimization of process planning for reducing material waste in extrusion based additive manufacturing. Robot. Comput.-Integr. Manuf. 2019, 59, 317–325. [Google Scholar] [CrossRef]
- Nguyen, C.H.P.; Choi, Y. Concurrent density distribution and build orientation optimization of additively manufactured functionally graded lattice structures. Comput.-Aided Des. 2020, 127, 102884. [Google Scholar] [CrossRef]
- Ulu, E.; Gecer Ulu, N.; Hsiao, W.; Nelaturi, S. Manufacturability Oriented Model Correction and Build Direction Optimization for Additive Manufacturing. J. Mech. Des. 2020, 142, 062001. [Google Scholar] [CrossRef] [Green Version]
- Strano, G.; Hao, L.; Everson, R.M.; Evans, K.E. Multi-objective optimization of selective laser sintering processes for surface quality and energy saving. Proc. Inst. Mech. Eng. Part B-J. Eng. Manuf. 2011, 225, 1673–1682. [Google Scholar] [CrossRef]
- Phatak, A.M.; Pande, S.S. Optimum part orientation in rapid prototyping using genetic algorithm. J. Manuf. Syst. 2012, 31, 395–402. [Google Scholar] [CrossRef]
- Li, Y.; Zhang, J. Multi-criteria GA-based Pareto optimization of building direction for rapid prototyping. Int. J. Adv. Manuf. Technol. 2013, 69, 1819–1831. [Google Scholar] [CrossRef]
- Paul, R.; Anand, S. Optimization of layered manufacturing process for reducing form errors with minimal support structures. J. Manuf. Syst. 2015, 36, 231–243. [Google Scholar] [CrossRef]
- Ahsan, N.; Khoda, B. AM optimization framework for part and process attributes through geometric analysis. Addit. Manuf. 2016, 11, 85–96. [Google Scholar] [CrossRef]
- Wang, W.; Shao, H.; Liu, X.; Yin, B. Printing Direction Optimization Through Slice Number and Support Minimization. IEEE Access 2020, 8, 75646–75655. [Google Scholar] [CrossRef]
- Huang, R.; Dai, N.; Li, D.; Cheng, X.; Liu, H.; Sun, D. Parallel non-dominated sorting genetic algorithm-II for optimal part deposition orientation in additive manufacturing based on functional features. Proc. Inst. Mech. Eng. Part C-J. Eng. Mech. Eng. Sci. 2018, 232, 3384–3395. [Google Scholar] [CrossRef]
- Mele, M.; Campana, G. Sustainability-driven multiobjective evolutionary orienting in additive manufacturing. Sustain. Prod. Consum. 2020, 23, 138–147. [Google Scholar] [CrossRef]
- Cheng, L.; To, A. Part-scale build orientation optimization for minimizing residual stress and support volume for metal additive manufacturing: Theory and experimental validation. Comput.-Aided Des. 2019, 113, 1–23. [Google Scholar] [CrossRef]
- Shen, H.; Ye, X.; Xu, G.; Zhang, L.; Qian, J.; Fu, J. 3D printing build orientation optimization for flexible support platform. Rapid Prototyp. J. 2020, 26, 59–72. [Google Scholar] [CrossRef]
- Matos, M.A.; Rocha, A.M.A.C.; Pereira, A.I. Improving additive manufacturing performance by build orientation optimization. Int. J. Adv. Manuf. Technol. 2020, 107, 1993–2005. [Google Scholar] [CrossRef]
- Raju, M.; Gupta, M.K.; Bhanot, N.; Sharma, V.S. A hybrid PSO–BFO evolutionary algorithm for optimization of fused deposition modelling process parameters. J. Intell. Manuf. 2019, 30, 2743–2758. [Google Scholar] [CrossRef]
- Lovo, J.F.P.; Fortulan, C.A.; da Silva, M.M. Optimal deposition orientation in fused deposition modeling for maximizing the strength of three-dimensional printed truss-like structures. Proc. Inst. Mech. Eng. Part B-J. Eng. Manuf. 2019, 233, 1206–1215. [Google Scholar] [CrossRef]
- Di Angelo, L.; Di Stefano, P.; Dolatnezhadsomarin, A.; Guardiani, E.; Khorram, E. A reliable build orientation optimization method in additive manufacturing: The application to FDM technology. Int. J. Adv. Manuf. Technol. 2020, 108, 263–276. [Google Scholar] [CrossRef]
- West, A.P.; Sambu, S.P.; Rosen, D.W. A process planning method for improving build performance in stereolithography. Comput.-Aided Des. 2001, 33, 65–79. [Google Scholar] [CrossRef]
- Zhang, Y.; Bernard, A.; Gupta, R.K.; Harik, R. Feature based building orientation optimization for additive manufacturing. Rapid Prototyp. J. 2016, 22, 358–376. [Google Scholar] [CrossRef]
- Zhang, Y.; Bernard, A.; Harik, R.; Karunakaran, K.P. Build orientation optimization for multi-part production in additive manufacturing. J. Intell. Manuf. 2017, 28, 1393–1407. [Google Scholar] [CrossRef]
- Al-Ahmari, A.M.; Abdulhameed, O.; Khan, A.A. An automatic and optimal selection of parts orientation in additive manufacturing. Rapid Prototyp. J. 2018, 24, 698–708. [Google Scholar] [CrossRef]
- Byun, H.S.; Lee, K.H. Determination of the optimal build direction for different rapid prototyping processes using multi-criterion decision making. Robot. Comput. Integr. Manuf. 2006, 22, 69–80. [Google Scholar] [CrossRef]
- Qie, L.; Jing, S.; Lian, R.; Chen, Y.; Liu, J. Quantitative suggestions for build orientation selection. Int. J. Adv. Manuf. Technol. 2018, 98, 1831–1845. [Google Scholar] [CrossRef]
- Yu, C.; Qie, L.; Jing, S.; Yan, Y. Personalized design of part orientation in additive manufacturing. Rapid Prototyp. J. 2019, 25, 1647–1660. [Google Scholar] [CrossRef]
- Zhang, Y.; Harik, R.; Fadel, G.; Bernard, A. A statistical method for build orientation determination in additive manufacturing. Rapid Prototyp. J. 2019, 25, 187–207. [Google Scholar] [CrossRef]
- Qin, Y.; Qi, Q.; Shi, P.; Scott, P.J.; Jiang, X. Automatic generation of alternative build orientations for laser powder bed fusion based on facet clustering. Virtual Phys. Prototyp. 2020, 15, 307–324. [Google Scholar] [CrossRef]
- Qin, Y.; Qi, Q.; Shi, P.; Scott, P.J.; Jiang, X. Automatic determination of part build orientation for laser powder bed fusion. Virtual Phys. Prototyp. 2021, 1, 29–49. [Google Scholar] [CrossRef]
- Zhang, Y.; Bernard, A. An integrated decision-making model for multi-attributes decision-making (MADM) problems in additive manufacturing process planning. Rapid Prototyp. J. 2014, 20, 377–389. [Google Scholar] [CrossRef]
- Qin, Y.; Qi, Q.; Scott, P.J.; Jiang, X. Determination of optimal build orientation for additive manufacturing using Muirhead mean and prioritised average operators. J. Intell. Manuf. 2019, 30, 3015–3034. [Google Scholar] [CrossRef] [Green Version]
- Huang, M.; Chen, L.; Zhong, Y.; Qin, Y. A generic method for multi-criterion decision-making problems in design for additive manufacturing. Int. J. Adv. Manuf. Technol. 2021, 115, 2083–2095. [Google Scholar] [CrossRef]
- Yang, Y.; Liu, B.; Li, H.; Li, X.; Liu, X.; Wang, G. Automatic selection system of the building orientation based on double-layer priority aggregation multi-attribute decision-making. J. Intell. Manuf. 2022. [Google Scholar] [CrossRef]
- Qin, Y.; Qi, Q.; Scott, P.J.; Jiang, X. Status, comparison, and future of the representations of additive manufacturing data. Comput.-Aided Des. 2019, 111, 44–64. [Google Scholar] [CrossRef]
- Musen, M.A. The Protégé Project: A Look Back and a Look Forward. AI Matters 2015, 1, 4–12. [Google Scholar] [CrossRef]
- Jiang, J.; Xu, X.; Stringer, J. Support Structures for Additive Manufacturing: A Review. J. Manuf. Mater. Process. 2018, 2, 64. [Google Scholar] [CrossRef] [Green Version]
- Golmohammadi, A.H.; Khodaygan, S. A framework for multi-objective optimisation of 3D part-build orientation with a desired angular resolution in additive manufacturing processes. Virtual Phys. Prototyp. 2019, 14, 19–36. [Google Scholar] [CrossRef]
- Di Angelo, L.; Di Stefano, P. A neural network-based build time estimator for layer manufactured objects. Int. J. Adv. Manuf. Technol. 2011, 57, 215–224. [Google Scholar] [CrossRef]
- Di Angelo, L.; Di Stefano, P.; Marzola, A. Surface quality prediction in FDM additive manufacturing. Int. J. Adv. Manuf. Technol. 2017, 93, 3655–3662. [Google Scholar] [CrossRef]
- Ahn, D.; Kim, H.; Lee, S. Surface roughness prediction using measured data and interpolation in layered manufacturing. J. Mater. Process. Technol. 2009, 209, 664–671. [Google Scholar] [CrossRef]














| Part | Determined Optimal Orientation | (mm) | (min) | (USD) | (mm) | (m) |
|---|---|---|---|---|---|---|
| Part 1 | 281.4509 | 10.0000 | 3.2135 | 16.2328 | 11.2300 | |
| Part 2 | 14,488.7291 | 167.8891 | 54.5833 | 335.9018 | 10.8100 | |
| Part 3 | 27,285.4470 | 200.7873 | 65.8179 | 795.8976 | 11.5600 | |
| Part 4 | 11,624.9017 | 22.0366 | 7.7096 | 24.0461 | 12.6500 | |
| Part 5 | 17,381.8742 | 98.0453 | 32.3587 | 398.0114 | 12.7100 | |
| Part 6 | 13,317.6492 | 78.4873 | 25.8674 | 169.3187 | 12.7700 |
| Part | Orientation Approach | Optimal Build Orientation | (mm) | (min) | (USD) | (mm) | (m) |
|---|---|---|---|---|---|---|---|
| Part 1 | The proposed approach | 281.4509 | 10.0000 | 3.2135 | 16.2328 | 11.2300 | |
| The GA-based approach | 380.4902 | 12.0175 | 3.8369 | 17.0017 | 12.6243 | ||
| Part 2 | The proposed approach | 14,488.7291 | 167.8891 | 54.5833 | 335.9018 | 10.8100 | |
| The GA-based approach | 15,345.2464 | 142.3677 | 45.5821 | 611.8281 | 11.4763 | ||
| Part 3 | The proposed approach | 27,285.4470 | 200.7873 | 65.8179 | 795.8976 | 11.5600 | |
| The GA-based approach | 142,342.1215 | 145.3481 | 47.9687 | 1021.9427 | 11.7587 | ||
| Part 4 | The proposed approach | 11,624.9017 | 22.0366 | 7.7096 | 24.0461 | 12.6500 | |
| The GA-based approach | 45,665.3170 | 25.3809 | 8.6091 | 21.8736 | 12.7472 | ||
| Part 5 | The proposed approach | 17,381.8742 | 98.0453 | 32.3587 | 398.0114 | 12.7100 | |
| The GA-based approach | 19,553.1328 | 118.1148 | 38.0363 | 290.0652 | 12.7550 | ||
| Part 6 | The proposed approach | 13,317.6492 | 78.4873 | 25.8674 | 169.3187 | 12.7700 | |
| The GA-based approach | 24,421.9649 | 68.0782 | 22.1701 | 146.8268 | 12.7515 |
| Part | Orientation Approach | The Used Build Orientation | (mm) | (min) | (USD) | (mm) | (m) |
|---|---|---|---|---|---|---|---|
| Part 1 | The proposed approach | 111.2000 | 25.6667 | 2.7799 | 4.3560 | 11.3110 | |
| The GA-based approach | 362.4000 | 29.7000 | 2.9858 | 26.0440 | 12.5540 | ||
| Part 2 | The proposed approach | 3500.8000 | 241.0000 | 25.7761 | 245.6781 | 11.5880 | |
| The GA-based approach | 8259.2000 | 285.1333 | 30.9731 | 288.8781 | 11.7840 | ||
| Part 3 | The proposed approach | 8086.4000 | 381.6667 | 45.1373 | 665.6388 | 11.7540 | |
| The GA-based approach | 9196.8000 | 387.1333 | 46.0985 | 645.6388 | 11.8700 | ||
| Part 4 | The proposed approach | 1148.8000 | 50.3667 | 7.0075 | 130.1870 | 12.2670 | |
| The GA-based approach | 3625.6000 | 55.1667 | 7.4993 | 222.1870 | 12.9810 | ||
| Part 5 | The proposed approach | 2787.2000 | 211.6000 | 32.8478 | 235.5749 | 12.3870 | |
| The GA-based approach | 2499.2000 | 211.8667 | 32.7642 | 285.1749 | 12.7190 | ||
| Part 6 | The proposed approach | 2115.2000 | 95.0000 | 7.0000 | 43.7115 | 12.0740 | |
| The GA-based approach | 1632.0000 | 90.7333 | 6.5791 | 44.5115 | 12.7480 |
Publisher’s Note: MDPI stays neutral with regard to jurisdictional claims in published maps and institutional affiliations. |
© 2022 by the authors. Licensee MDPI, Basel, Switzerland. This article is an open access article distributed under the terms and conditions of the Creative Commons Attribution (CC BY) license (https://creativecommons.org/licenses/by/4.0/).
Share and Cite
Huang, M.; Zheng, N.; Qin, Y.; Tang, Z.; Zhang, H.; Fan, B.; Qin, L. Description Logic Ontology-Supported Part Orientation for Fused Deposition Modelling. Processes 2022, 10, 1290. https://doi.org/10.3390/pr10071290
Huang M, Zheng N, Qin Y, Tang Z, Zhang H, Fan B, Qin L. Description Logic Ontology-Supported Part Orientation for Fused Deposition Modelling. Processes. 2022; 10(7):1290. https://doi.org/10.3390/pr10071290
Chicago/Turabian StyleHuang, Meifa, Nan Zheng, Yuchu Qin, Zhemin Tang, Han Zhang, Bing Fan, and Ling Qin. 2022. "Description Logic Ontology-Supported Part Orientation for Fused Deposition Modelling" Processes 10, no. 7: 1290. https://doi.org/10.3390/pr10071290
APA StyleHuang, M., Zheng, N., Qin, Y., Tang, Z., Zhang, H., Fan, B., & Qin, L. (2022). Description Logic Ontology-Supported Part Orientation for Fused Deposition Modelling. Processes, 10(7), 1290. https://doi.org/10.3390/pr10071290

