Assessment of Wind Energy Resources in Jordan Using Different Optimization Techniques
Abstract
:1. Introduction
- Deriving the mathematical representation of the wind assessment based on Gamma distribution, which is not frequently used in other studies.
- Utilizing the optimization techniques to estimate the parameters values of the used distribution models.
- Estimating the wind energy in the candidate wind sites using the Weibull, Rayleigh, and Gamma models.
2. Measured Wind Data
3. Mathematical Model
3.1. Wind Distribution Models
3.1.1. Weibull Distribution
3.1.2. Rayleigh Distribution
3.1.3. Gamma Distribution
3.2. Estimation Method
3.2.1. Numerical Estimation Method
Weibull’s Parameters Based on MLM
Rayleigh’s Scale Parameter Based on MLM
Gamma’s Parameters Based on MLM
3.2.2. Optimization Algorithms Methods
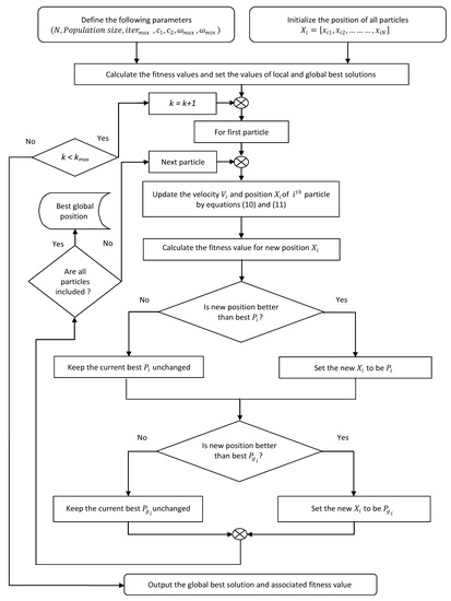
Particle Swarm Optimization (PSO)
- Step One. Define the following parameters (N, Population size, itermax, c1, c2, ωmax, ωmin), then initialize the position of all particles Xi = (xi1, xi2, xi3, ……, xiN).
- Step Two. Calculate the fitness value for each particle and record the local and global best solutions.
- Step Three. Update the velocity Vi and position Xi of the ith particle by using Equations (10) and (11).
- Step Four. Calculate the fitness value for the new position Xi.
- Step Five. Check if the new position is better than the obtained best local solution. If yes, set the new Xi to be Pi; otherwise, keep the current Pi unchanged.
- Step Six. Repeat Step Five to check for the global best solution.
- Step Seven. Check whether all the particles are considered. If not, go to the next particle; otherwise, save the best global position.
- Step Eight. Check whether the limitation conditions are satisfied. If not, go to Step Three; otherwise, output the global best solution and associated fitness value.
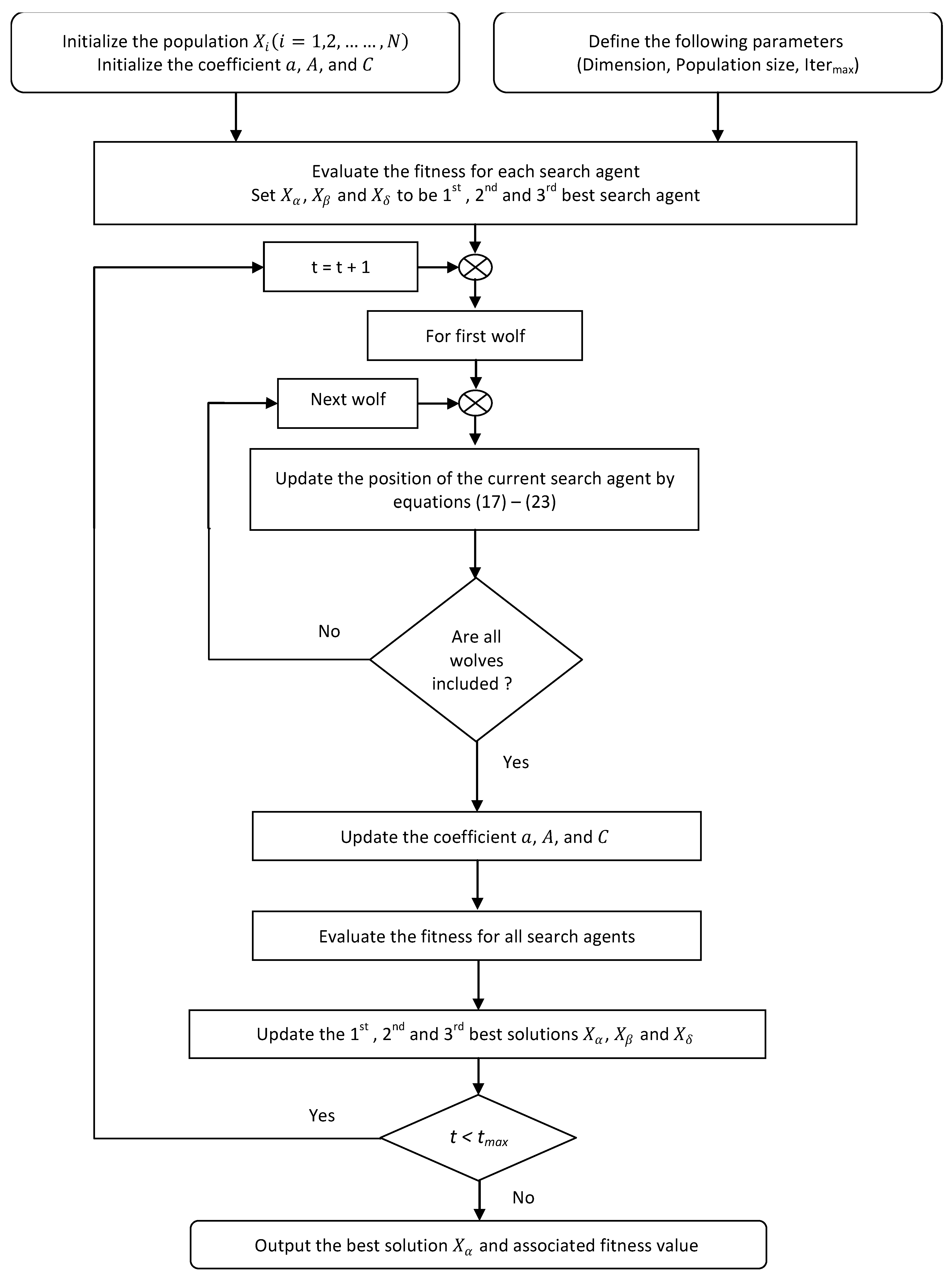
Grey Wolf Optimizer (GWO)
- Step One. Social strategy
- Step Two. Encircling the prey
- Step Three. Hunting
- Step Four. Attacking the prey
- Step Five. Searching for prey
- 1.
- Define the following parameters (N, Population size, itermax), then initialize the coefficients a, A, and C.
- 2.
- Evaluate the fitness for each search agent and set α, β, and δ to be the first, second, and third best search agent.
- 3.
- Update the position of the current search agent by Equations (17)–(23).
- 4.
- Check whether all wolves (search agents) are considered. If not, go to the next search agent; otherwise, update the coefficients a, A, and C by Equations (15) and (16).
- 5.
- Evaluate the fitness for all the search agents.
- 6.
- Save the first, second, and third best solutions (Xα, Xβ, and Xδ).
- 7.
- Check whether the limitation conditions are satisfied. If not, go to step three. Otherwise, output the best solution Xα and associated fitness value.
- 8.
- The flow chart in Figure 4 summarizes the process of the GWO.
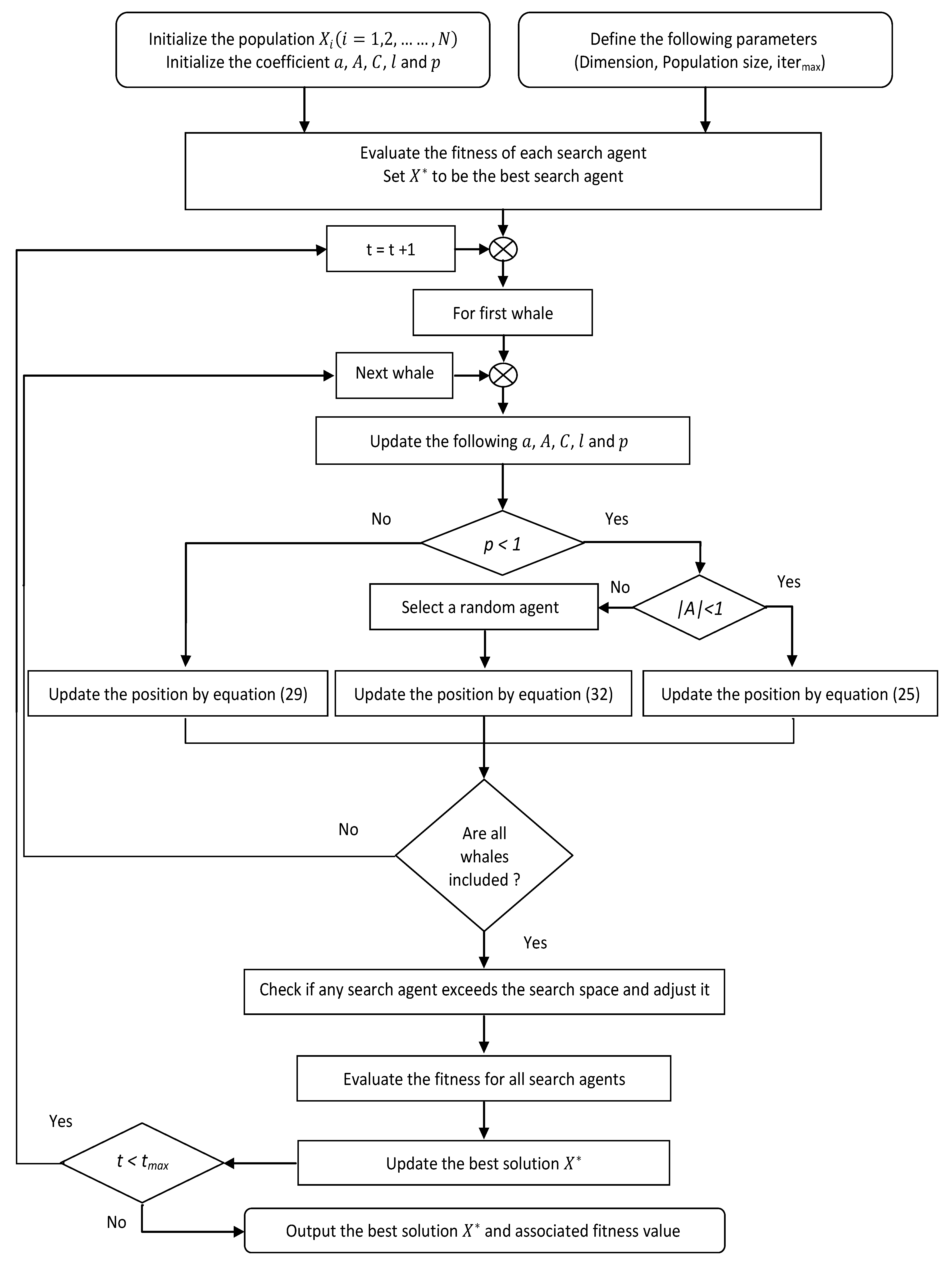
Whale Optimization Algorithm (WOA)
- Step One. Encircling the prey
- Step Two. Bubble-net attacking method
- A. Shrinking encircling mechanism
- B. Spiral updating position
- Step Three. Searching for prey
- 1.
- Define the following parameters , then initialize the population and the coefficients , , , and .
- 2.
- Evaluate the fitness for each search agent and set to be the best search agent.
- 3.
- Update the following coefficients: , , , and .
- 4.
- Check the value. (I) If , then check the value. (i) If , update the position by (25). (ii) Otherwise, if , select a random search agent , then update the position by (32). (II) Otherwise, if , then update the position by (29).
- 5.
- Check whether all the whales (search agents) are considered. If not, go to the next search agent; otherwise, check whether any search agent exceeds the search space and adjust it.
- 6.
- Evaluate the fitness for all the search agents.
- 7.
- Save the best solution .
- 8.
- Check whether the limitation conditions are satisfied. If not, go to the step three; otherwise, output the best solution and associated fitness value.
3.3. Performance Indicators
3.3.1. Root Mean Square Error (RMSE)
3.3.2. Coefficient of Determination (R2)
3.3.3. Mean Absolute Error (MAE)
3.4. Wind Energy Estimation
4. Results and Discussion
5. Conclusions
Author Contributions
Funding
Data Availability Statement
Acknowledgments
Conflicts of Interest
Nomenclature
| v | Wind speed in m/s |
| ρa | Air density in kg/m3 |
| T | Time period in hours |
| ED | Wind power density in W/m2 |
| ET | Total available energy in kWh/m2 |
| fw(v) | Probability distribution function of Weibull model |
| fR(v) | Probability distribution function of Rayleigh model |
| fG(v) | Probability distribution function of Gamma model |
| K | Shape factor |
| c | Scale factor in |
| EDW | Wind power density based on Weibull model in W/m2 |
| EDR | Wind power density based on Rayleigh model in W/m2 |
| EDG | Wind power density based on Gamma model in W/m2 |
| WECS | Wind energy conversion system |
| RMSE | Root mean square error |
| R2 | Coefficient of determination |
References
- REN21. Renewables 2020 Global Status Report; REN21 Secretariat: Paris, France, 2020; ISBN 978-3-948393-00-7. Available online: https://www.ren21.net/gsr-2020/ (accessed on 4 July 2020).
- National Electric Power Company. Annual Report. 2019. Available online: https://www.nepco.com.jo/store/DOCS/web/2019_en.pdf. (accessed on 9 March 2021).
- Sathyajith, M. Wind Energy: Fundamentals, Resource Analysis and Economics; Springer: Heidelberg, Germany, 2006. [Google Scholar]
- Boudia, S.M.; Benmansour, A.; Tabet Hellal, M.A. Wind resource assessment in Algeria. Sustain. Cities Soc. 2016, 22, 171–183. [Google Scholar] [CrossRef]
- Bidaoui, H.; El Abbassi, I.; El Bouardi, A.; Darcherif, A. Wind Speed Data Analysis Using Weibull and Rayleigh Distribution Functions, Case Study: Five Cities Northern Morocco. Procedia Manuf. 2019, 32, 786–793. [Google Scholar] [CrossRef]
- Salvação, N.; Soares, C.G. Wind resource assessment offshore the Atlantic Iberian coast with the WRF model. Energy 2018, 145, 276–287. [Google Scholar] [CrossRef]
- Bilir, L.; Imir, M.; Devrim, Y.; Albostan, A. Seasonal and yearly wind speed distribution and wind power density analysis based on Weibull distribution function. Int. J. Hydrogen Energy 2015, 40, 15301–15310. [Google Scholar] [CrossRef]
- Paraschiv, L.-S.; Paraschiv, S.; Ion, I.V. Investigation of wind power density distribution using Rayleigh probability density function. Energy Procedia 2019, 157, 1546–1552. [Google Scholar] [CrossRef]
- Shoaib, M.; Siddiqui, I.; Rehman, S.; Khan, S.; Alhems, L.M. Assessment of wind energy potential using wind energy conversion system. J. Clean. Prod. 2019, 216, 346–360. [Google Scholar] [CrossRef]
- Azad, K.; Rasul, M.; Halder, P.; Sutariya, J. Assessment of Wind Energy Prospect by Weibull Distribution for Prospective Wind Sites in Australia. Energy Procedia 2019, 160, 348–355. [Google Scholar] [CrossRef]
- Wang, J.; Huang, X.; Li, Q.; Ma, X. Comparison of seven methods for determining the optimal statistical distribution parameters: A case study of wind energy assessment in the large-scale wind farms of China. Energy 2018, 164, 432–448. [Google Scholar] [CrossRef]
- Gugliani, G.; Sarkar, A.; Ley, C.; Mandal, S. New methods to assess wind resources in terms of wind speed, load, power and direction. Renew. Energy 2018, 129, 168–182. [Google Scholar] [CrossRef]
- Wang, J.; Hu, J.; Ma, K. Wind speed probability distribution estimation and wind energy assessment. Renew. Sustain. Energy Rev. 2016, 60, 881–899. [Google Scholar] [CrossRef]
- Li, Y.; Huang, X.; Tee, K.F.; Li, Q.; Wu, X.-P. Comparative study of onshore and offshore wind characteristics and wind energy potentials: A case study for southeast coastal region of China. Sustain. Energy Technol. Assess. 2020, 39, 100711. [Google Scholar] [CrossRef]
- Saeed, M.A.; Ahmed, Z.; Yang, J.; Zhang, W. An optimal approach of wind power assessment using Chebyshev metric for determining the Weibull distribution parameters. Sustain. Energy Technol. Assess. 2020, 37, 100612. [Google Scholar] [CrossRef]
- Wahbah, M.; Feng, S.F.; El-Fouly, T.H.; Zahawi, B. Wind speed probability density estimation using root-transformed local linear regression. Energy Convers. Manag. 2019, 199, 111889. [Google Scholar] [CrossRef]
- Han, Q.; Ma, S.; Wang, T.; Chu, F. Kernel density estimation model for wind speed probability distribution with applicability to wind energy assessment in China. Renew. Sustain. Energy Rev. 2019, 115, 109387. [Google Scholar] [CrossRef]
- Jiang, H.; Wang, J.; Wu, J.; Geng, W. Comparison of numerical methods and metaheuristic optimization algorithms for estimating parameters for wind energy potential assessment in low wind regions. Renew. Sustain. Energy Rev. 2017, 69, 1199–1217. [Google Scholar] [CrossRef]
- Alrashidi, M.; Rahman, S.; Pipattanasomporn, M. Metaheuristic optimization algorithms to estimate statistical distribution parameters for characterizing wind speeds. Renew. Energy 2020, 149, 664–681. [Google Scholar] [CrossRef]
- Komleh, S.H.P.; Keyhani, A.; Sefeedpari, P. Wind speed and power density analysis based on Weibull and Rayleigh distributions (a case study: Firouzkooh county of Iran). Renew. Sustain. Energy Rev. 2015, 42, 313–322. [Google Scholar] [CrossRef]
- Brano, V.L.; Orioli, A.; Ciulla, G.; Culotta, S. Quality of wind speed fitting distributions for the urban area of Palermo, Italy. Renew. Energy 2011, 36, 1026–1039. [Google Scholar] [CrossRef]
- Hu, Q.; Wang, Y.; Xie, Z.; Zhu, P.; Yu, D. On estimating uncertainty of wind energy with mixture of distributions. Energy 2016, 112, 935–962. [Google Scholar] [CrossRef]
- Dong, Y.; Wang, J.; Jiang, H.; Shi, X. Intelligent optimized wind resource assessment and wind turbines selection in Huitengxile of Inner Mongolia, China. Appl. Energy 2013, 109, 239–253. [Google Scholar] [CrossRef]
- Wu, J.; Wang, J.; Chi, D. Wind energy potential assessment for the site of Inner Mongolia in China. Renew. Sustain. Energy Rev. 2013, 21, 215–228. [Google Scholar] [CrossRef]
- Akgül, F.G.; Şenoğlu, B.; Arslan, T. An alternative distribution to Weibull for modeling the wind speed data: Inverse Weibull distribution. Energy Convers. Manag. 2016, 114, 234–240. [Google Scholar] [CrossRef]
- Aries, N.; Boudia, S.M.; Ounis, H. Deep assessment of wind speed distribution models: A case study of four sites in Algeria. Energy Convers. Manag. 2018, 155, 78–90. [Google Scholar] [CrossRef]
- Jung, C.; Schindler, D. Wind speed distribution selection–A review of recent development and progress. Renew. Sustain. Energy Rev. 2019, 114, 109290. [Google Scholar] [CrossRef]
- Chang, T.P. Estimation of wind energy potential using different probability density functions. Appl. Energy 2011, 88, 1848–1856. [Google Scholar] [CrossRef]
- Qin, Z.; Li, W.; Xiong, X. Estimating wind speed probability distribution using kernel density method. Electr. Power Syst. Res. 2011, 81, 2139–2146. [Google Scholar] [CrossRef]
- Bracco, S.; Delfino, F.; Rossi, M.; Robba, M.; Pagnini, L. Optimal planning of the energy production mix in smart districts including renewable and cogeneration power plants. In Proceedings of the 2016 IEEE International Smart Cities Conference (ISC2), Trento, Italy, 12–15 September 2016; pp. 1–7. [Google Scholar]
- Bracco, S.; Delfino, F.; Rossi, M.; Robba, M.; Pagnini, L. Decentralized generation in urban districts: Optimal planning considering uncertainties. In Proceedings of the 2017 IEEE International Conference on Environment and Electrical Engineering and 2017 IEEE Industrial and Commercial Power Systems Europe (EEEIC / I&CPS Europe), Milan, Italy, 6–9 June 2017; pp. 1–6. [Google Scholar]
- Al-Quraan, A.; Stathopoulos, T.; Pillay, P. Estimation of Urban Wind Energy- Equiterre Building Case in Montreal. In Proceedings of the International Civil Engineering for Sustainability and Resilience Conference (CESARE’14), Irbid, Jordan, 24–27 April 2014. [Google Scholar]
- Xu, X.; Yan, Z.; Xu, S. Estimating wind speed probability distribution by diffusion-based kernel density method. Electr. Power Syst. Res. 2015, 121, 28–37. [Google Scholar] [CrossRef]
- Ammari, H.D.; Al-Rwashdeh, S.S.; Al-Najideen, M.I. Evaluation of wind energy potential and electricity generation at five locations in Jordan. Sustain. Cities Soc. 2015, 15, 135–143. [Google Scholar] [CrossRef]
- Bataineh, K.M.; Dalalah, D. Assessment of wind energy potential for selected areas in Jordan. Renew. Energy 2013, 59, 75–81. [Google Scholar] [CrossRef]
- Dalabeeh, A.S.K. Techno-economic analysis of wind power generation for selected locations in Jordan. Renew. Energy 2017, 101, 1369–1378. [Google Scholar] [CrossRef]
- Anani, A.; Zuamot, S.; Abu-Allan, F.; Jibril, Z. Evaluation of wind energy as a power generation source in a selected site in Jordan. Sol. Wind. Technol. 1988, 5, 67–74. [Google Scholar] [CrossRef]
- Habali, S.; Hamdan, M.; Jubran, B.; Zaid, A.I. Wind speed and wind energy potential of Jordan. Sol. Energy 1987, 38, 59–70. [Google Scholar] [CrossRef]
- Alghoul, M.A.; Sulaiman, M.Y.; Azmi, B.Z.; Wahab, M.A. Wind energy potential of Jordan. Int. Energy Journal. 2007, 8, 71–78. [Google Scholar]
- Alsaad, M. Wind energy potential in selected areas in Jordan. Energy Convers. Manag. 2013, 65, 704–708. [Google Scholar] [CrossRef]
- Al-Quraan, A.; Stathopoulos, T.; Pillay, P. Comparison of wind tunnel and on site measurements for urban wind energy estimation of potential yield. J. Wind. Eng. Ind. Aerodyn. 2016, 158, 1–10. [Google Scholar] [CrossRef] [Green Version]
- Stathopoulos, T.; Alrawashdeh, H.; Al-Quraan, A.; Blocken, B.; Dilimulati, A.; Paraschivoiu, M.; Pilay, P. Urban wind energy: Some views on potential and challenges. J. Wind. Eng. Ind. Aerodyn. 2018, 179, 146–157. [Google Scholar] [CrossRef]
- Al-Quraan, A.; Pillay, P.; Stathopoulos, T. Use of a Wind Tunnel for Urban Wind Power Estimation. In Proceedings of the IEEE Power and Energy Society General Meeting, Washington, WA, USA, 27–31 July 2014. [Google Scholar]
- Amr, M.; Petersen, H.; Habali, S. Assessment of windfarm economics in relation to site wind resources applied to sites in Jordan. Sol. Energy 1990, 45, 167–175. [Google Scholar] [CrossRef]
- Habali, S.; Amr, M.; Saleh, I.; Ta’Ani, R. Wind as an alternative source of energy in Jordan. Energy Convers. Manag. 2001, 42, 339–357. [Google Scholar] [CrossRef]
- Abderrazzaq, M. Energy production assessment of small wind farms. Renew. Energy 2004, 29, 2261–2272. [Google Scholar] [CrossRef]
- Al-Quraan, A.; Alrawashdeh, H. Correlated Capacity Factor Strategy for Yield Maximization of Wind Turbine Energy. In Proceedings of the IEEE 5th International Conference on Renewable Energy Generation and Applications(ICREGA), Al Ain, United Arab, 26–28 February 2018. [Google Scholar]
- Al-Quraan, A.; Al-Masri, H.; Radaideh, A. New Method for Assessing the Energy Potential of Wind Sites–A Case Study in Jordan. Univers. J. Electr. Electron. Eng. 2020, 7, 209–218. [Google Scholar] [CrossRef]
- Al-Quraan, A.; Al-Mahmodi, M.; Radaideh, A.; Al-Masri, H.M.K. Comparative study between measured and estimated wind energy yield. Turk. J. Electr. Eng. Comput. Sci. 2020, 28, 2926–2939. [Google Scholar] [CrossRef]
- Al-Masri, H.M.K.; Al-Quraan, A.; Abuelrub, A.; Ehsani, M. Optimal Coordination of Wind Power and Pumped Hydro Energy Storage. Energies 2019, 12, 4387. [Google Scholar] [CrossRef] [Green Version]
- Radaideh, A.; Al-Quraan, A.; Al-Masri, H.; Albataineh, Z. Rolling horizon control architecture for distributed agents of thermostatically controlled loads enabling long-term grid-level ancillary services. Int. J. Electr. Power Energy Syst. 2021, 127, 106630. [Google Scholar] [CrossRef]
- Al-Quraan, A.; Al-Qaisi, M. Modelling, Design and Control of a Standalone Hybrid PV-Wind Micro-Grid System. Energies 2021, 14, 4849. [Google Scholar] [CrossRef]
- Bracco, S.; Delfino, F.; Ferro, G.; Pagnini, L.; Robba, M.; Rossi, M. Energy planning of sustainable districts: Towards the exploitation of small size intermittent renewables in urban areas. Appl. Energy 2018, 228, 2288–2297. [Google Scholar] [CrossRef]
- Forbes, C.; Evans, M.; Hastings, N.; Peacock, B. Statistical Distributions, 4th ed.; Wiley: New York, NY, USA, 2010. [Google Scholar]
- Kennedy, J.; Eberhart, R. Particle Swarm Optimization. In Proceedings of the ICNN’95—International Conference on Neural Networks, Perth, Australia, 27 November–1 December 1995; Volume 4, pp. 1942–1948. [Google Scholar] [CrossRef]
- Mirjalili, S.; Mirjalili, S.M.; Lewis, A. Grey Wolf Optimizer. Adv. Eng. Softw. 2014, 69, 46–61. [Google Scholar] [CrossRef] [Green Version]
- Mirjalili, S.; Lewis, A. The Whale Optimization Algorithm. Adv. Eng. Softw. 2016, 95, 51–67. [Google Scholar] [CrossRef]
- Al-Quraan, A.; Al-Masri, H.; Al-Mahmodi, M.; Radaideh, A. Power curve modelling of wind turbines- A comparison study. IET Renew. Power Gener. 2021, 1–14. [Google Scholar] [CrossRef]
- Radaideh, A.; Bodoor, M.; Al-Quraan, A. Active and Reactive Power Control for Wind Turbines Based DFIG Using LQR Controller with Optimal Gain-Scheduling. J. Electr. Comput. Eng. 2021, 2021, 1–19. [Google Scholar] [CrossRef]
- Murthy, K.S.R.; Rahi, O.P. Wind Power Density Estimation Using Rayleigh Probability Distribution Function. In Advances in Intelligent Systems and Computing; Shakhovska, N., Ed.; Springer: Singapore; Berlin, Germany, 2018; pp. 265–275. [Google Scholar] [CrossRef]







| Site | Coordination | Elevation | Period | |
|---|---|---|---|---|
| Latitude | Longitude | |||
| Queen Alia Airport | 31.43° N | 35.59° E | 722 m | January 2019 to December 2019 |
| Civil Amman Airport | 31.59° N | 35.59° E | 767 m | September 2018 to August 2019 |
| King Hussein Airport | 29.33° N | 35.00° E | 51 m | January 2018 to December 2018 |
| Irbid | 32.33° N | 35.51° E | 618 m | Mar 2018 to February 2019 |
| Mafraq | 32.22° N | 36.15° E | 686 m | September 2018 to August 2019 |
| Ma’an | 30.10° N | 35.47° E | 1069 m | Mar 2018 to February 2019 |
| Safawi | 32.09° N | 37.12° E | 647 m | January 2018 to December 2018 |
| Irwaished | 32.30° N | 38.12° E | 686 m | September 2017 to August 2018 |
| Ghor Al Safi | 31.02° N | 35.28° E | −350 m | January 2018 to December 2018 |
| Site | Mean Value (m/s) | Standard Deviation (m/s) | Skewness | Kurtosis |
|---|---|---|---|---|
| Queen Alia Airport | 5.8162 | 2.6629 | 1.2046 | 1.9258 |
| Civil Amman Airport | 5.0921 | 2.4621 | 1.2341 | 1.9504 |
| King Hussein Airport | 5.7137 | 2.0677 | 0.4670 | 0.4033 |
| Irbid | 2.4912 | 0.9650 | 1.5839 | 5.1378 |
| Mafraq | 4.7725 | 2.1551 | 2.0246 | 11.5537 |
| Ma’an | 5.4774 | 2.5552 | 1.7068 | 3.4912 |
| Safawi | 6.1416 | 2.5715 | 1.0783 | 0.8556 |
| Irwaished | 5.5053 | 2.7075 | 1.6378 | 3.4869 |
| Ghor Al Safi | 4.5337 | 2.7195 | 12.6675 | 261.3626 |
| Site | Parameter and Indicator | Numerical Method (MLM) | ||
|---|---|---|---|---|
| W-MLM | R-MLM | G-MLM | ||
| Queen Alia Airport | 2.075 | 2.000 | 4.172 | |
| 5.272 | 3.697 | 1.114 | ||
| RMSE | 0.02846 | 0.02904 | 0.02488 | |
| R2 | 0.83287 | 0.82599 | 0.87232 | |
| MAE | 0.01502 | 0.01546 | 0.01417 | |
| Amman Civil Airport | 4.277 | 2.000 | 2.191 | |
| 4.492 | 3.201 | 1.098 | ||
| RMSE | 0.01848 | 0.01809 | 0.01082 | |
| R2 | 0.93727 | 0.93985 | 0.97849 | |
| MAE | 0.00900 | 0.00944 | 0.00725 | |
| King Hussein Airport | 2.806 | 2.000 | 6.339 | |
| 5.640 | 3.800 | 0.791 | ||
| RMSE | 0.01760 | 0.03012 | 0.02257 | |
| R2 | 0.93402 | 0.80674 | 0.89149 | |
| MAE | 0.00993 | 0.01663 | 0.01201 | |
| Irbid | 2.462 | 2.000 | 6.588 | |
| 2.379 | 1.618 | 0.320 | ||
| RMSE | 0.04226 | 0.07409 | 0.02086 | |
| R2 | 0.93653 | 0.80491 | 0.98453 | |
| MAE | 0.02789 | 0.04231 | 0.01490 | |
| Mafraq | 2.090 | 2.000 | 4.757 | |
| 4.269 | 2.987 | 0.792 | ||
| RMSE | 0.03073 | 0.03214 | 0.02310 | |
| R2 | 0.83973 | 0.82462 | 0.90938 | |
| MAE | 0.01169 | 0.01246 | 0.01062 | |
| Ma’an | 2.033 | 2.000 | 4.592 | |
| 4.868 | 3.428 | 0.934 | ||
| RMSE | 0.04812 | 0.04869 | 0.03512 | |
| R2 | 0.71168 | 0.70478 | 0.84639 | |
| MAE | 0.02848 | 0.02873 | 0.01889 | |
| Safawi | 2.312 | 2.000 | 5.276 | |
| 5.783 | 3.974 | 0.967 | ||
| RMSE | 0.03341 | 0.03832 | 0.02301 | |
| R2 | 0.80052 | 0.73750 | 0.90537 | |
| MAE | 0.02152 | 0.02536 | 0.01515 | |
| Irwaished | 1.908 | 2.000 | 3.797 | |
| 4.764 | 3.412 | 1.107 | ||
| RMSE | 0.03268 | 0.03135 | 0.02286 | |
| R2 | 0.82588 | 0.83977 | 0.91482 | |
| MAE | 0.01941 | 0.01859 | 0.01388 | |
| Ghor Al-Safi | 1.676 | 2.000 | 4.757 | |
| 2.683 | 2.065 | 0.503 | ||
| RMSE | 0.04152 | 0.03221 | 0.01457 | |
| R2 | 0.76558 | 0.85895 | 0.97114 | |
| MAE | 0.01203 | 0.01091 | 0.00481 | |
| Site | Parameter and Indicator | Optimization Method | ||||||||
|---|---|---|---|---|---|---|---|---|---|---|
| W-PSO | W-GWO | W-WOA | R-PSO | R-GWO | R-WOA | G-PSO | G-GWO | G-WOA | ||
| Queen Alia Airport | k | 2.220 | 2.221 | 2.220 | 2.000 | 2.000 | 2.000 | 4.036 | 4.034 | 4.024 |
| c | 5.114 | 5.134 | 5.115 | 3.657 | 3.657 | 3.657 | 1.166 | 1.174 | 1.170 | |
| RMSE | 0.02783 | 0.02783 | 0.02783 | 0.02902 | 0.02902 | 0.02902 | 0.02481 | 0.02483 | 0.02481 | |
| R2 | 0.84020 | 0.84016 | 0.84020 | 0.82627 | 0.82627 | 0.82627 | 0.87296 | 0.87285 | 0.87296 | |
| MAE | 0.01536 | 0.01527 | 0.01535 | 0.01554 | 0.01554 | 0.01554 | 0.01382 | 0.01368 | 0.01381 | |
| Amman Civil Airport | k | 2.079 | 2.097 | 2.079 | 2.000 | 2.000 | 2.000 | 3.477 | 3.511 | 3.368 |
| c | 4.307 | 4.311 | 4.308 | 3.062 | 3.061 | 3.062 | 1.149 | 1.141 | 1.194 | |
| RMSE | 0.01695 | 0.01697 | 0.01695 | 0.01732 | 0.01732 | 0.01732 | 0.01065 | 0.01067 | 0.01077 | |
| R2 | 0.94722 | 0.94710 | 0.94722 | 0.94488 | 0.94488 | 0.94488 | 0.97917 | 0.97909 | 0.97869 | |
| MAE | 0.01068 | 0.01085 | 0.01067 | 0.00974 | 0.00974 | 0.00974 | 0.00704 | 0.00713 | 0.00690 | |
| King Hussein Airport | k | 2.779 | 2.780 | 2.779 | 2.000 | 2.000 | 2.000 | 5.689 | 5.718 | 5.881 |
| c | 5.933 | 5.886 | 5.932 | 4.217 | 4.217 | 4.217 | 0.971 | 0.968 | 0.938 | |
| RMSE | 0.01572 | 0.01577 | 0.01572 | 0.02751 | 0.02751 | 0.02751 | 0.01734 | 0.01734 | 0.01739 | |
| R2 | 0.94736 | 0.94706 | 0.94736 | 0.83882 | 0.83882 | 0.83882 | 0.93597 | 0.93595 | 0.93559 | |
| MAE | 0.00997 | 0.00985 | 0.00997 | 0.01863 | 0.01863 | 0.01863 | 0.01122 | 0.01126 | 0.01119 | |
| Irbid | k | 2.970 | 2.993 | 2.970 | 2.000 | 2.000 | 2.000 | 7.323 | 7.457 | 7.869 |
| c | 2.309 | 2.307 | 2.309 | 1.720 | 1.720 | 1.720 | 0.301 | 0.296 | 0.280 | |
| RMSE | 0.02641 | 0.02644 | 0.02641 | 0.07216 | 0.07216 | 0.07216 | 0.00793 | 0.00802 | 0.00923 | |
| R2 | 0.97522 | 0.97516 | 0.97522 | 0.81498 | 0.81498 | 0.81498 | 0.99777 | 0.99772 | 0.99698 | |
| MAE | 0.01888 | 0.01916 | 0.01887 | 0.04563 | 0.04563 | 0.04563 | 0.00592 | 0.00621 | 0.00714 | |
| Mafraq | k | 2.440 | 2.434 | 2.445 | 2.000 | 2.000 | 2.000 | 5.331 | 5.296 | 5.690 |
| c | 4.132 | 4.128 | 4.122 | 3.027 | 3.026 | 3.027 | 0.709 | 0.715 | 0.656 | |
| RMSE | 0.02830 | 0.02830 | 0.02830 | 0.03211 | 0.03211 | 0.03211 | 0.02251 | 0.02251 | 0.02267 | |
| R2 | 0.86403 | 0.86402 | 0.86405 | 0.82496 | 0.82496 | 0.82496 | 0.91401 | 0.91399 | 0.91272 | |
| MAE | 0.01344 | 0.01345 | 0.01354 | 0.01225 | 0.01225 | 0.01225 | 0.01085 | 0.01078 | 0.01137 | |
| Ma’an | k | 3.293 | 3.302 | 3.289 | 2.000 | 2.000 | 2.000 | 8.572 | 8.621 | 8.785 |
| c | 4.093 | 4.084 | 4.094 | 3.222 | 3.222 | 3.222 | 0.458 | 0.456 | 0.446 | |
| RMSE | 0.02955 | 0.02955 | 0.02955 | 0.04800 | 0.04800 | 0.04800 | 0.02230 | 0.02230 | 0.02233 | |
| R2 | 0.89126 | 0.89123 | 0.89126 | 0.71306 | 0.71306 | 0.71306 | 0.93807 | 0.93804 | 0.93791 | |
| MAE | 0.01998 | 0.01991 | 0.01999 | 0.02722 | 0.02722 | 0.02722 | 0.01577 | 0.01573 | 0.01547 | |
| Safawi | k | 2.787 | 2.790 | 2.787 | 2.000 | 2.000 | 2.000 | 6.556 | 6.500 | 6.794 |
| c | 5.223 | 5.229 | 5.228 | 3.994 | 3.993 | 3.994 | 0.751 | 0.759 | 0.721 | |
| RMSE | 0.02910 | 0.02910 | 0.02910 | 0.03832 | 0.03832 | 0.03832 | 0.02091 | 0.02092 | 0.02097 | |
| R2 | 0.84863 | 0.84863 | 0.84863 | 0.73757 | 0.73757 | 0.73757 | 0.92185 | 0.92182 | 0.92140 | |
| MAE | 0.02252 | 0.02253 | 0.02252 | 0.02531 | 0.02531 | 0.02531 | 0.01638 | 0.01633 | 0.01658 | |
| Irwaished | k | 2.303 | 2.317 | 2.301 | 2.000 | 2.000 | 2.000 | 4.515 | 4.466 | 4.409 |
| c | 4.419 | 4.416 | 4.422 | 3.202 | 3.201 | 3.202 | 0.905 | 0.921 | 0.931 | |
| RMSE | 0.02746 | 0.02747 | 0.02746 | 0.03033 | 0.03033 | 0.03033 | 0.02126 | 0.02128 | 0.02129 | |
| R2 | 0.87706 | 0.87700 | 0.87705 | 0.84996 | 0.84996 | 0.84996 | 0.92630 | 0.92618 | 0.92607 | |
| MAE | 0.01779 | 0.01794 | 0.01776 | 0.01864 | 0.01864 | 0.01864 | 0.01456 | 0.01439 | 0.01443 | |
| Ghor Al Safi | k | 2.911 | 2.901 | 2.910 | 2.000 | 2.000 | 2.000 | 6.865 | 6.736 | 6.434 |
| c | 2.510 | 2.511 | 2.510 | 1.879 | 1.879 | 1.879 | 0.349 | 0.355 | 0.375 | |
| RMSE | 0.01311 | 0.01312 | 0.01311 | 0.03032 | 0.03032 | 0.03032 | 0.00788 | 0.00793 | 0.00815 | |
| R2 | 0.97662 | 0.97661 | 0.97662 | 0.87495 | 0.87495 | 0.87495 | 0.99155 | 0.99144 | 0.99097 | |
| MAE | 0.00468 | 0.00467 | 0.00469 | 0.00926 | 0.00926 | 0.00926 | 0.00287 | 0.00304 | 0.00313 | |
| Site | Best Method | RMSE | R2 | MAE | (W/m2) | (kWh/m2) | ||
|---|---|---|---|---|---|---|---|---|
| Queen Alia Airport | G-PSO | 4.036 | 1.166 | 0.02481 | 0.87296 | 0.01382 | 118.98 | 1042.28 |
| G-MLM | 4.172 | 1.114 | 0.02488 | 0.87232 | 0.01417 | 112.81 | 988.21 | |
| Amman Civil Airport | G-PSO | 3.477 | 1.149 | 0.01065 | 0.97917 | 0.00704 | 79.26 | 694.28 |
| G-MLM | 2.191 | 1.098 | 0.01082 | 0.97849 | 0.00725 | 75.64 | 662.62 | |
| King Hussein Airport | W-PSO | 2.779 | 5.933 | 0.01572 | 0.94736 | 0.00997 | 132.53 | 1161.01 |
| W-MLM | 2.806 | 5.640 | 0.01760 | 0.93402 | 0.00993 | 113.30 | 992.54 | |
| Irbid | G-PSO | 7.323 | 0.301 | 0.00793 | 0.99777 | 0.00592 | 9.53 | 83.48 |
| G-MLM | 6.588 | 0.320 | 0.02086 | 0.98453 | 0.01490 | 8.64 | 75.70 | |
| Mafraq | G-PSO | 5.331 | 0.709 | 0.02251 | 0.91401 | 0.01085 | 54.04 | 473.39 |
| G-MLM | 4.757 | 0.792 | 0.02310 | 0.90938 | 0.01062 | 56.38 | 493.92 | |
| Ma’an | G-PSO | 8.572 | 0.458 | 0.02230 | 0.93807 | 0.01577 | 51.17 | 448.28 |
| G-MLM | 4.592 | 0.934 | 0.03512 | 0.84639 | 0.01388 | 84.47 | 739.93 | |
| Safawi | G-PSO | 6.556 | 0.751 | 0.02091 | 0.92185 | 0.01638 | 110.04 | 963.93 |
| G-MLM | 5.276 | 0.967 | 0.02301 | 0.90537 | 0.01515 | 133.60 | 1170.33 | |
| Irwaished | G-PSO | 4.515 | 0.905 | 0.02126 | 0.92630 | 0.01456 | 73.75 | 646.06 |
| G-MLM | 3.797 | 1.107 | 0.02286 | 0.91482 | 0.01388 | 87.66 | 767.87 | |
| Ghor Al-Safi | G-PSO | 6.865 | 0.349 | 0.00788 | 0.99155 | 0.00287 | 12.49 | 109.44 |
| G-MLM | 4.757 | 0.503 | 0.01457 | 0.97114 | 0.00481 | 14.43 | 126.36 |
Publisher’s Note: MDPI stays neutral with regard to jurisdictional claims in published maps and institutional affiliations. |
© 2022 by the authors. Licensee MDPI, Basel, Switzerland. This article is an open access article distributed under the terms and conditions of the Creative Commons Attribution (CC BY) license (https://creativecommons.org/licenses/by/4.0/).
Share and Cite
Al-Mhairat, B.; Al-Quraan, A. Assessment of Wind Energy Resources in Jordan Using Different Optimization Techniques. Processes 2022, 10, 105. https://doi.org/10.3390/pr10010105
Al-Mhairat B, Al-Quraan A. Assessment of Wind Energy Resources in Jordan Using Different Optimization Techniques. Processes. 2022; 10(1):105. https://doi.org/10.3390/pr10010105
Chicago/Turabian StyleAl-Mhairat, Bashar, and Ayman Al-Quraan. 2022. "Assessment of Wind Energy Resources in Jordan Using Different Optimization Techniques" Processes 10, no. 1: 105. https://doi.org/10.3390/pr10010105
APA StyleAl-Mhairat, B., & Al-Quraan, A. (2022). Assessment of Wind Energy Resources in Jordan Using Different Optimization Techniques. Processes, 10(1), 105. https://doi.org/10.3390/pr10010105

