Tax Professionals’ Perceptions, Compliance Costs, and Compliance Intentions Under Indonesia’s Core Tax Administration System
Abstract
1. Introduction
2. Background
2.1. The Digital Transformation of Tax Administration in Indonesia
2.2. Theoretical Foundation
3. Conceptual Model and Hypothesis Development
3.1. System Quality
3.2. Service Quality
3.3. Information Quality
3.4. Perceived Ease of Use
3.5. Perceived Usefulness
3.6. Satisfaction
3.7. Intention to Use
3.8. Actual Use
3.9. Perceived Reduced Compliance Costs and Tax Compliance Intention
4. Materials and Methods
4.1. Questionnaire Development
4.2. Sample and Data Collection Procedures
4.3. Data Analysis Technique
5. Results
5.1. Measurement Model Evaluation
5.2. Descriptive Statistics
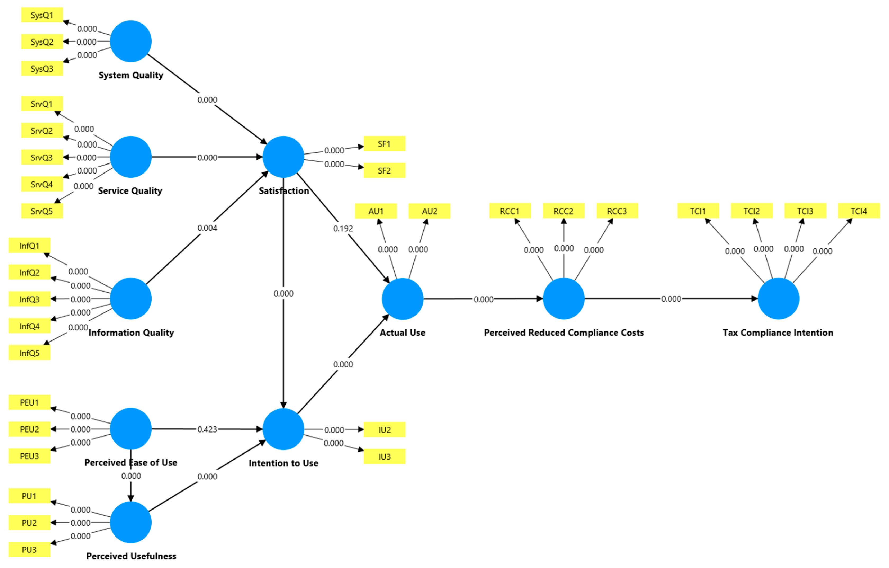
5.3. Structural Model Evaluation
5.4. Path Analysis
5.4.1. Direct Effect
5.4.2. Indirect Effect
5.5. Robustness Checks
5.5.1. Nonlinear Effect
5.5.2. Endogeneity
5.5.3. Unobserved Heterogeneity
6. Discussion
6.1. Theoretical Implications
6.2. Practical Implications
7. Conclusions
Author Contributions
Funding
Institutional Review Board Statement
Informed Consent Statement
Data Availability Statement
Acknowledgments
Conflicts of Interest
References
- Darmayasa, I.N.; Hardika, N.S. Core tax administration system: The power and trust dimensions of slippery slope framework tax compliance model. Cogent Bus. Manag. 2024, 11, 2337358. [Google Scholar] [CrossRef]
- World Bank. Getting to 15 Percent: Addressing the Largest Tax Gaps. World Bank Blogs, 2018. Available online: https://blogs.worldbank.org/governance/getting-15-percent-addressing-largest-tax-gaps (accessed on 3 September 2025).
- Gaspar, V.; Jaramillo, L.; Wingender, P. Tax Capacity and Growth: Is There a Tipping Point? International Monetary Fund: Washington, DC, USA, 2016. [Google Scholar]
- Ministry of National Development Planning. National Medium-Term Development Plan 2025–2029; Ministry of National Development Planning: Jakarta, Indonesia, 2025.
- Mahmud, G. Pursuing Tax Ratios in the Midst of Structural Transformation. Kompas Opinion Column, 2024. Available online: https://www.kompas.id/artikel/en-mengejar-rasio-pajak-di-tengah-transformasi-struktural (accessed on 3 September 2025).
- Tandjung, I. The Estimation of Central Government Revenues in Indonesia. Doctoral Dissertation, University of Illinois at Urbana–Champaign, Urbana–Champaign, IL, USA, 1987. Available online: https://www.ideals.illinois.edu/items/70950 (accessed on 3 September 2025).
- Sinaga, S.T.; Ekananda, M.; Gitaharie, B.Y.; Setyowati, M. Tax buoyancy in Indonesia: An evaluation of tax structure and policy reforms. Economies 2023, 11, 294. [Google Scholar] [CrossRef]
- Mardlo, Z.A. Reformasi Perpajakan Jilid III Terus Berlanjut. DJP Blogs, 2019. Available online: https://www.pajak.go.id/id/artikel/reformasi-perpajakan-jilid-iii-terus-berlanjut (accessed on 3 September 2025).
- Heviana, R.N.; Nisa, F.; Prawati, L.D. Tax digitalization and transparency: The role of Core Tax Administration System (CTAS) in Indonesia’s tax reform. In Proceedings of the 2024 International Conference on Information Technology Systems and Innovation (ICITSI), Bandung, Indonesia, 12 December 2024; IEEE: Piscataway, NJ, USA, 2024; pp. 169–175. [Google Scholar]
- Zairin, G.M.; Khairunnisa, H.; Naufal, A.; Fahrozi, M.L.; Suyono, W.P.; Anugrah, S. Advancing taxation in the new era: Enhancing tax ratios with the Core Tax Administration System (CTAS). In Proceedings of the International Conference on Frontiers of Intelligent Computing: Theory and Applications; Springer: Singapore, 2024; pp. 85–98. [Google Scholar]
- Hidayat, A.K.W.; Inayati, I. Implementation of the Core Tax System: Impacts and challenges on tax revenue in Indonesia. J. Transnatl. Univ. Stud. 2025, 3, 1–8. [Google Scholar] [CrossRef]
- Pratama Institute for Fiscal Policy and Governance Studies. Menakar Ulang Kesiapan CTAS. In Buletin Pratama Insight 01/2025; PT Pratama Indomitra Konsultan: Jakarta, Indonesia, 2025; Available online: https://pratamainstitute.com/menakar-ulang-kesiapan-core-tax/ (accessed on 21 June 2025).
- Merton, R.K. The self-fulfilling prophecy. Antioch Rev. 1948, 8, 193–210. [Google Scholar] [CrossRef]
- Chaerunnisa, R.; Mile, Y.; Iqbal, M.; Parwati, N.M.S.; Din, M.; Tanra, A.A.M. Tax Consultants’ Perceptions of the Level of Acceptance of the Coretax System in Supporting Tax Administration Efficiency. JEKAMI J. Account. 2025, 5, 250–259. [Google Scholar] [CrossRef]
- Kompas. Ironi Coretax, Habiskan Rp 1,3 Triliun, tapi Sering Eror. Kompas News, 2025. Available online: https://money.kompas.com/read/2025/05/11/100729826/ironi-coretax-habiskan-rp-13-triliun-tapi-sering-eror?page=all (accessed on 18 September 2025).
- Strong, D.M.; Lee, Y.W.; Wang, R.Y. Data quality in context. Commun. ACM 1997, 40, 103–110. [Google Scholar] [CrossRef]
- DeLone, W.H.; McLean, E.R. The DeLone and McLean model of information systems success: A ten-year update. J. Manag. Inf. Syst. 2003, 19, 9–30. [Google Scholar]
- Saragih, A.H.; Reyhani, Q.; Setyowati, M.S.; Hendrawan, A. The potential of an artificial intelligence (AI) application for the tax administration system’s modernization: The case of Indonesia. Artif. Intell. Law 2023, 31, 491–514. [Google Scholar] [CrossRef]
- Davis, F.D. Perceived usefulness, perceived ease of use, and user acceptance of information technology. MIS Q. 1989, 13, 319–340. [Google Scholar]
- Borrego, A.C.; Lopes, C.M.M.; Ferreira, C.M.S. Tax complexity indices and their relation with tax noncompliance: Empirical evidence from Portuguese tax professionals. Tékhne 2016, 14, 20–30. [Google Scholar] [CrossRef]
- Chung, B.; Skibniewski, M.J.; Kwak, Y.H. Developing an ERP systems success model for the construction industry. J. Constr. Eng. Manag. 2009, 135, 207–216. [Google Scholar] [CrossRef]
- Mohammadi, H. Investigating users’ perspectives on e-learning: An integration of TAM and IS success model. Comput. Hum. Behav. 2015, 45, 359–374. [Google Scholar] [CrossRef]
- Napitupulu, D. A conceptual model of e-government adoption in Indonesia. Int. J. Adv. Sci. Eng. Inf. Technol. 2017, 7, 1471–1478. [Google Scholar] [CrossRef]
- Mansour, M.M.O. Acceptance of mobile banking in Islamic banks: Integration of DeLone and McLean IS model and unified theory of acceptance and use of technology. Int. J. Bus. Excell. 2020, 21, 564–584. [Google Scholar] [CrossRef]
- Hauptman, L.; Vetrih, N.; Kavkler, A. Assessing taxpayers’ satisfaction with tax administration e-services. Zb. Rad. Ekon. Fak. Rij. 2024, 42, 309–331. [Google Scholar] [CrossRef]
- Saptono, P.B.; Hodžić, S.; Khozen, I.; Mahmud, G.; Pratiwi, I.; Purwanto, D.; Aditama, M.A.; Haq, N.; Khodijah, S. Quality of e-tax system and tax compliance intention: The mediating role of user satisfaction. Informatics 2023, 10, 22. [Google Scholar] [CrossRef]
- Bullock, J.; Young, M.M.; Wang, Y.F. Artificial intelligence, bureaucratic form, and discretion in public service. Inf. Polity 2020, 25, 491–506. [Google Scholar] [CrossRef]
- Saifurrahman, A.; Kassim, S.H. Regulatory issues inhibiting financial inclusion: A case study among Islamic banks and MSMEs in Indonesia. Qual. Res. Financ. Mark. 2024, 16, 589–617. [Google Scholar] [CrossRef]
- Barzelay, M. Breaking Through Bureaucracy: A New Vision for Managing in Government; University of California Press: Berkeley, CA, USA, 1992. [Google Scholar]
- Olsen, J.P. Maybe it is time to rediscover bureaucracy. J. Public Adm. Res. Theory 2006, 16, 1–24. [Google Scholar] [CrossRef]
- Yustia, D.A.; Arifin, F. Bureaucratic reform as an effort to prevent corruption in Indonesia. Cogent Soc. Sci. 2023, 9, 2166196. [Google Scholar] [CrossRef]
- Bhuiyan, S.H. Modernizing Bangladesh public administration through e-governance: Benefits and challenges. Gov. Inf. Q. 2011, 28, 54–65. [Google Scholar] [CrossRef]
- Zhao, X.; Xu, H.D. E-government and corruption: A longitudinal analysis of countries. Int. J. Public Adm. 2015, 38, 410–421. [Google Scholar] [CrossRef]
- Khan, A. Can e-government influence well-being? An empirical investigation. J. Comput. Inf. Syst. 2024, 1–15. [Google Scholar] [CrossRef]
- Furuholt, B.; Wahid, F. E-government challenges and the role of political leadership in Indonesia: The case of Sragen. In Proceedings of the 41st Annual Hawaii International Conference on System Sciences (HICSS 2008), Waikoloa, HI, USA, 7–10 January 2008; IEEE: Piscataway, NJ, USA, 2008; p. 411. [Google Scholar]
- Puspita, A.C.; Gultom, Y.M. The effect of e-procurement policy on corruption in government procurement: Evidence from Indonesia. Int. J. Public Adm. 2024, 47, 117–129. [Google Scholar] [CrossRef]
- Rahmawati, I. The golden generation 2045 and early childhood education: Between idealism and economic reality. Policy Futures Educ. 2025, 23, 1044–1050. [Google Scholar] [CrossRef]
- Tambunan, M.R.; Rosdiana, H. Indonesia tax authority measure on facing the challenge in taxing digital economy. Int. Technol. Manag. Rev. 2020, 9, 1–10. [Google Scholar] [CrossRef]
- Hoppe, T.; Schanz, D.; Sturm, S.; Sureth-Sloane, C. The tax complexity index—A survey-based country measure of tax code and framework complexity. Eur. Account. Rev. 2023, 32, 239–273. [Google Scholar] [CrossRef]
- Awasthi, R.; Bayraktar, N. Can tax simplification help lower tax corruption? Eurasian Econ. Rev. 2015, 5, 297–330. [Google Scholar] [CrossRef]
- Inasius, F.; Darijanto, G.; Gani, E.; Soepriyanto, G. Tax compliance after the implementation of tax amnesty in Indonesia. SAGE Open 2020, 10, 2158244020968793. [Google Scholar] [CrossRef]
- World Bank. World Development Indicators. Available online: https://data.worldbank.org/ (accessed on 19 September 2025).
- Jacobs, B. Digitalization and taxation. In Digital Revolutions in Public Finance; Gupta, S., Keen, M., Shah, A., Verdier, G., Eds.; International Monetary Fund: Washington, DC, USA, 2017; pp. 25–55. [Google Scholar]
- Elem, S.; Kalangi, L.; Korompis, C.W.M. Analysis of the level of compliance of corporate taxpayers in reporting PPN period SPT using e-invoice 3.0 on tax revenue performance at KPP Pratama Manado. J. Gov. Tax. Audit. 2023, 2, 1–7. [Google Scholar] [CrossRef]
- Harju, J.; Matikka, T.; Rauhanen, T. Compliance costs vs. tax incentives: Why do entrepreneurs respond to size-based regulations? J. Public Econ. 2019, 173, 139–164. [Google Scholar] [CrossRef]
- Kumala, R.; Safitri, W.D.; Ridwal, R.; Nurhadi, H. Implementasi e-Faktur versi 3.0 dalam upaya meningkatkan kepatuhan pengusaha kena pajak untuk pelaporan SPT masa PPN di masa pandemi COVID-19 (Studi kasus pada Kantor Pelayanan Pajak Pratama Kosambi tahun 2016–2020). J. Pajak Vokasi (JUPASI) 2022, 3, 66–75. [Google Scholar] [CrossRef]
- Repi, I.E.; Elim, I.; Wangkar, A. Analisis penerapan e-Faktur pajak oleh pengusaha kena pajak di KPP Pratama Manado. Ris. Akunt. Dan Portofolio Investasi 2025, 3, 52–63. [Google Scholar] [CrossRef]
- IDN Times. Berapa Biaya Pembuatan Coretax? Lebih Mahal Dari ChatGPT dan DeepSeek. IDN Times News, 2025. Available online: https://www.idntimes.com/business/economy/berapa-biaya-pembuatan-coretax-lebih-mahal-dari-chatgpt-dan-deepseek-00-b94mt-z50ff9 (accessed on 20 September 2025).
- DJP. Keterangan Tertulis Perkembangan Informasi Terkini Coretax DJP. 2025. Available online: https://pajak.go.id/en/node/115511 (accessed on 20 September 2025).
- Kontan. Wajib Pajak Masih Keluhkan Sistem Core Tax, Menkeu Purbaya Akan Pantau Serius. 2025. Kontan News. Available online: https://nasional.kontan.co.id/news/wajib-pajak-masih-keluhkan-sistem-core-tax-menkeu-purbaya-akan-pantau-serius (accessed on 30 September 2025).
- Bisnis Indonesia. Curhatan Warga Soal Coretax Bermasalah Bikin Proses Bisnis Terhambat. 2025. Available online: https://ekonomi.bisnis.com/read/20250111/259/1830694/curhatan-warga-soal-coretax-bermasalah-bikin-proses-bisnis-terhambat (accessed on 30 September 2025).
- Airawaty, D.; Andita, R.T. Navigating Digital Transformation: A Qualitative Analysis of the Coretax System Implementation in Indonesia. J. Mod. Account. Manag. Econ. 2025, 2, 1–22. [Google Scholar]
- Frecknall-Hughes, J.; Gangl, K.; Hofmann, E.; Hartl, B.; Kirchler, E. The Influence of Tax Authorities on the Employment of Tax Practitioners: Empirical Evidence from a Survey and Interview Study. J. Econ. Psychol. 2023, 97, 102629. [Google Scholar] [CrossRef]
- Markard, J.; Truffer, B. Technological Innovation Systems and the Multi-Level Perspective: Towards an Integrated Framework. Res. Policy 2008, 37, 596–615. [Google Scholar] [CrossRef]
- Venkatesh, V.; Davis, F.D. A theoretical extension of the technology acceptance model: Four longitudinal field studies. Manag. Sci. 2000, 46, 186–204. [Google Scholar] [CrossRef]
- Bagozzi, R.P. The self-regulation of attitudes, intentions, and behavior. Soc. Psychol. Q. 1992, 55, 178–204. [Google Scholar] [CrossRef]
- Musa, H.G.; Fatmawati, I.; Nuryakin, N.; Suyanto, M. Marketing research trends using technology acceptance model (TAM): A comprehensive review of researches (2002–2022). Cogent Bus. Manag. 2024, 11, 2329375. [Google Scholar] [CrossRef]
- DeLone, W.H.; McLean, E.R. Information systems success measurement. Found. Trends Inf. Syst. 2016, 2, 1–116. [Google Scholar] [CrossRef]
- DeLone, W.H.; McLean, E.R. Information systems success: The quest for the dependent variable. Inf. Syst. Res. 1992, 3, 60–95. [Google Scholar] [CrossRef]
- Pitt, L.F.; Watson, R.T.; Kavan, C.B. Service quality: A measure of information systems effectiveness. MIS Q. 1995, 19, 173–187. [Google Scholar] [CrossRef]
- Kettinger, W.J.; Lee, C.C. Perceived service quality and user satisfaction with the information services function. Decis. Sci. 1994, 25, 737–766. [Google Scholar] [CrossRef]
- Li, E.Y. Perceived importance of information system success factors: A meta analysis of group differences. Inf. Manag. 1997, 32, 15–28. [Google Scholar] [CrossRef]
- Dabla-Norris, E.; Misch, F.; Cleary, D.; Khwaja, M. The quality of tax administration and firm performance: Evidence from developing countries. Int. Tax Public Finance 2020, 27, 514–551. [Google Scholar]
- Wacker, J.G. A theory of formal conceptual definitions: Developing theory-building measurement instruments. J. Oper. Manag. 2004, 22, 629–650. [Google Scholar]
- Konlechner, S.; Ambrosini, V. Issues and trends in causal ambiguity research: A review and assessment. J. Manag. 2019, 45, 2352–2386. [Google Scholar] [CrossRef]
- Rivard, S.; Poirier, G.; Raymond, L.; Bergeron, F. Development of a measure to assess the quality of user-developed applications. ACM SIGMIS Database 1997, 28, 44–58. [Google Scholar] [CrossRef]
- Saha, P.; Nath, A.K.; Salehi-Sangari, E. Evaluation of government e-tax websites: An information quality and system quality approach. Transform. Gov. People Process Policy 2012, 6, 300–321. [Google Scholar] [CrossRef]
- Zeithaml, V.A.; Parasuraman, A.; Malhotra, A. Service quality delivery through web sites: A critical review of extant knowledge. J. Acad. Mark. Sci. 2002, 30, 362–375. [Google Scholar] [CrossRef]
- Goh, C.Y.; Ong, J.W.; Tan, S.Z.; Goh, G.G.G.; Eze, U.C. E-service quality and user satisfaction toward e-filing. Int. J. Soc. Sci. Econ. Art 2012, 2, 50–54. [Google Scholar]
- Rahman, A.; Hasan, M.; Mia, M.A. Mobile banking service quality and customer satisfaction in Bangladesh: An analysis. Cost Manag. 2017, 45, 25–32. [Google Scholar]
- Iivari, J.; Koskela, E. The PIOCO model for information systems design. MIS Q. 1987, 11, 401–419. [Google Scholar] [CrossRef]
- Mingers, J.C. An evaluation of theories of information with regard to the semantic and pragmatic aspects of information systems. Syst. Pract. 1996, 9, 187–209. [Google Scholar] [CrossRef]
- Colesca, S.E.; Dobrica, L. Adoption and use of e-government services: The case of Romania. J. Appl. Res. Technol. 2008, 6, 204–217. [Google Scholar] [CrossRef]
- Wang, Y.S.; Liao, Y.W. Assessing eGovernment systems success: A validation of the DeLone and McLean model of information systems success. Gov. Inf. Q. 2008, 25, 717–733. [Google Scholar] [CrossRef]
- Davis, F.D.; Bagozzi, R.P.; Warshaw, P.R. User acceptance of computer technology: A comparison of two theoretical models. Manag. Sci. 1989, 35, 982–1003. [Google Scholar] [CrossRef]
- Venkatesh, V. Determinants of perceived ease of use: Integrating control, intrinsic motivation, and emotion into the technology acceptance model. Inf. Syst. Res. 2000, 11, 342–365. [Google Scholar] [CrossRef]
- Aryani, R.A.I.; Herwanti, R.T.; Basuki, P. The effect of perception of use, ease, security and confidentiality to use e-filing (Study in the Tax Office Pratama Raba Bima). Int. J. Sci. Res. Manag. 2018, 6, 294–304. [Google Scholar] [CrossRef]
- Tahar, A.; Riyadh, H.A.; Sofyani, H.; Purnomo, W.E. Perceived ease of use, perceived usefulness, perceived security and intention to use e-filing: The role of technology readiness. J. Asian Finance Econ. Bus. 2020, 7, 537–547. [Google Scholar] [CrossRef]
- Hermanto, A.H.; Windasari, N.A.; Purwanegara, M.S. Taxpayers’ adoption of online tax return reporting: Extended meta-UTAUT model perspective. Cogent Bus. Manag. 2022, 9, 2110724. [Google Scholar] [CrossRef]
- Rekayana, W. Persepsi Kebermanfaatan, Kemudahan, Kepuasan Wajib Pajak Orang Pribadi pada Penerapan Sistem e-Filing Terhadap Kepatuhan Pelaporan SPT Tahunan. Doctoral Dissertation, Universitas Brawijaya, Malang, Indonesia, 2016. Available online: https://repository.ub.ac.id/id/eprint/108931/ (accessed on 20 September 2025).
- Zaidi, S.K.R.; Henderson, C.D.; Gupta, G. The moderating effect of culture on e-filing taxes: Evidence from India. J. Account. Emerg. Econ. 2017, 7, 134–152. [Google Scholar] [CrossRef]
- Ives, B.; Olson, M.H.; Baroudi, J.J. The measurement of user information satisfaction. Commun. ACM 1983, 26, 785–793. [Google Scholar] [CrossRef]
- Doll, W.J.; Torkzadeh, G. The measurement of end-user computing satisfaction. MIS Q. 1988, 12, 259–274. [Google Scholar] [CrossRef]
- Pikkarainen, T.; Pikkarainen, K.; Karjaluoto, H.; Pahnila, S. Consumer acceptance of online banking: An extension of the technology acceptance model. Internet Res. 2004, 14, 224–235. [Google Scholar] [CrossRef]
- Hanafizadeh, P.; Behboudi, M.; Koshksaray, A.A.; Tabar, M.J.S. Mobile-banking adoption by Iranian bank clients. Telemat. Inform. 2014, 31, 62–78. [Google Scholar] [CrossRef]
- Lymer, A.; Hansford, A.; Pilkington, K. Developments in tax e-filing: Practical views from the coalface. J. Appl. Account. Res. 2012, 13, 212–225. [Google Scholar] [CrossRef]
- Petter, S.; DeLone, W.; McLean, E. Measuring information systems success: Models, dimensions, measures, and interrelationships. Eur. J. Inf. Syst. 2008, 17, 236–263. [Google Scholar] [CrossRef]
- Puthur, J.K.; Mahadevan, L.; George, A.P. Tax payer satisfaction and intention to re-use government site for e-filing. Editor. Team Editor. Advis. Board 2015, 46, 50–59. [Google Scholar]
- Maharani, B.H.; Pratama, B.C.; Fitriati, A.; Azizah, S.N. Continuance intention to use e-filing: The influence of information, system, and service quality with satisfaction as a mediator. J. Proaksi 2023, 10, 681–697. [Google Scholar]
- Hambali, A.J.H. The success of e-filing adoption during the COVID-19 pandemic: The role of collaborative quality, user intention, and user satisfaction. J. Econ. Bus. Account. Ventura 2020, 23, 57–68. [Google Scholar] [CrossRef]
- Ruiz Mafé, C.; Sanz Blas, S. Explaining Internet dependency: An exploratory study of future purchase intention of Spanish Internet users. Internet Res. 2006, 16, 380–397. [Google Scholar] [CrossRef]
- Widagdo, A.K.; Setyorini, E. Determinants of intention to use village fund information system. J. Akunt. Keuang. Indones. 2018, 15, 3. [Google Scholar] [CrossRef]
- Tao, D. Intention to use and actual use of electronic information resources: Further exploring Technology Acceptance Model (TAM). In Proceedings of the AMIA Annual Symposium, Washington, DC, USA, 14–18 November 2009; pp. 629–633. [Google Scholar]
- Hernandez-Ortega, B. The role of post-use trust in the acceptance of a technology: Drivers and consequences. Technovation 2011, 31, 523–538. [Google Scholar] [CrossRef]
- Ramdhony, D.; Liébana-Cabanillas, F.; Gunesh-Ramlugun, V.D.; Mowlabocus, F. Modelling the determinants of electronic tax filing services’ continuance usage intention. Aust. J. Public Adm. 2023, 82, 194–209. [Google Scholar] [CrossRef]
- Legris, P.; Ingham, J.; Collerette, P. Why do people use information technology? A critical review of the technology acceptance model. Inf. Manag. 2003, 40, 191–204. [Google Scholar] [CrossRef]
- Turner, M.; Kitchenham, B.; Brereton, P.; Charters, S.; Budgen, D. Does the technology acceptance model predict actual use? A systematic literature review. Inf. Softw. Technol. 2010, 52, 463–479. [Google Scholar] [CrossRef]
- Lee, H.C. Can Electronic Tax Invoicing Improve Tax Compliance? A Case Study of the Republic of Korea’s Electronic Tax Invoicing for Value-Added Tax; World Bank: Washington, DC, USA, 2016; Volume 7592. [Google Scholar]
- Pope, J. Tax compliance costs. In Taxation: An Interdisciplinary Approach to Research; Evans, C., Pope, J., Hasseldine, J., Eds.; Oxford University Press: Oxford, UK, 2005; pp. 203–216. [Google Scholar]
- Fischer, C.M.; Wartick, M.; Mark, M.M. Detection probability and taxpayer compliance: A review of the literature. J. Account. Lit. 1992, 11, 1–46. [Google Scholar]
- Kirchler, E. The Economic Psychology of Tax Behaviour; Cambridge University Press: Cambridge, UK, 2007. [Google Scholar]
- Nkundabanyanga, S.K.; Mvura, P.; Nyamuyonjo, D.; Opiso, J.; Nakabuye, Z. Tax compliance in a developing country: Understanding taxpayers’ compliance decision by their perceptions. J. Econ. Stud. 2017, 44, 931–957. [Google Scholar] [CrossRef]
- Eichfelder, S.; Hechtner, F. Tax compliance costs: Cost burden and cost reliability. Public Finance Rev. 2018, 46, 764–792. [Google Scholar] [CrossRef]
- Palil, M.R.; Mustapha, A.F. Factors affecting tax compliance behaviour in self assessment system. Afr. J. Bus. Manag. 2011, 5, 12864. [Google Scholar] [CrossRef]
- Musimenta, D. Knowledge requirements, tax complexity, compliance costs and tax compliance in Uganda. Cogent Bus. Manag. 2020, 7, 1812220. [Google Scholar] [CrossRef]
- Svensson, G. The direction of change in multi-item measures of service quality. Manag. Serv. Qual. Int. J. 2001, 11, 262–271. [Google Scholar]
- Robinson, M.A. Using multi-item psychometric scales for research and practice in human resource management. Hum. Resour. Manag. 2018, 57, 739–750. [Google Scholar] [CrossRef]
- Wang, Y.-S.; Wang, H.-Y.; Shee, D.-Y. Measuring e-learning systems success in an organizational context: Scale development and validation. Comput. Hum. Behav. 2007, 23, 1792–1808. [Google Scholar] [CrossRef]
- Stefanovic, D.; Marjanovic, U.; Delić, M.; Culibrk, D.; Lalic, B. Assessing the success of e-government systems: An employee perspective. Inf. Manag. 2016, 53, 717–726. [Google Scholar] [CrossRef]
- Chen, Y.-C.; Hu, L.-T.; Tseng, K.-C.; Juang, W.-J.; Chang, C.-K. Cross-boundary e-government systems: Determinants of performance. Gov. Inf. Q. 2019, 36, 449–459. [Google Scholar] [CrossRef]
- Nguyen, H.Q.; Nguyen, Q.H.; Tran, P.T.; Trinh, N.L.; Nguyen, Q.T. The relationship between service quality of banking kiosk and customer satisfaction: The moderating role of technology readiness. Int. J. Qual. Serv. Sci. 2023, 15, 273–290. [Google Scholar] [CrossRef]
- Jun, M.; Palacios, S. Examining the key dimensions of mobile banking service quality: An exploratory study. Int. J. Bank Mark. 2016, 34, 307–326. [Google Scholar] [CrossRef]
- Alanezi, M.A.; Mahmood, A.K.; Basri, S. E-government service quality: A qualitative evaluation in the case of Saudi Arabia. Electron. J. Inf. Syst. Dev. Ctries. 2012, 54, 1–20. [Google Scholar]
- Chiu, C.-M.; Chiu, C.-S.; Chang, H.-C. Examining the integrated influence of fairness and quality on learners’ satisfaction and Web-based learning continuance intention. Inf. Syst. J. 2007, 17, 271–287. [Google Scholar] [CrossRef]
- Xu, J.; Benbasat, I.; Cenfetelli, R.T. Integrating service quality with system and information quality: An empirical test in the e-service context. MIS Q. 2013, 37, 777–794. [Google Scholar] [CrossRef]
- Al-Mamary, Y.H.; Shamsuddin, A.; Aziati, N. The relationship between system quality, information quality, and organizational performance. Int. J. Knowl. Res. Manag. E-Commer. 2014, 4, 7–10. [Google Scholar]
- Urbach, N.; Smolnik, S.; Riempp, G. An empirical investigation of employee portal success. J. Strateg. Inf. Syst. 2010, 19, 184–206. [Google Scholar] [CrossRef]
- Tsakonas, G.; Papatheodorou, C. Analysing and evaluating usefulness and usability in electronic information services. J. Inf. Sci. 2006, 32, 400–419. [Google Scholar] [CrossRef]
- Hess, T.J.; McNab, A.L.; Basoglu, K.A. Reliability generalization of perceived ease of use, perceived usefulness, and behavioral intentions. MIS Q. 2014, 38, 1–28. [Google Scholar] [CrossRef]
- Tubaishat, A. Perceived usefulness and perceived ease of use of electronic health records among nurses: Application of Technology Acceptance Model. Inform. Health Soc. Care 2018, 43, 379–389. [Google Scholar] [CrossRef]
- Masrom, M. Technology acceptance model and e-learning. Technology 2007, 21, 81. [Google Scholar]
- Yeh, R.K.J.; Teng, J.T. Extended conceptualisation of perceived usefulness: Empirical test in the context of information system use continuance. Behav. Inf. Technol. 2012, 31, 525–540. [Google Scholar] [CrossRef]
- Ohanu, I.B.; Shodipe, T.O.; Ohanu, C.M.; Anene-Okeakwa, J.E. System quality, technology acceptance model and theory of planned behaviour models: Agents for adopting blended learning tools. E-Learn. Digit. Media 2023, 20, 255–281. [Google Scholar] [CrossRef]
- Bolodeoku, P.B.; Igbinoba, E.; Salau, P.O.; Chukwudi, C.K.; Idia, S.E. Perceived usefulness of technology and multiple salient outcomes: The improbable case of oil and gas workers. Heliyon 2022, 8, e09322. [Google Scholar] [CrossRef] [PubMed]
- Lutfi, A.; Al-Okaily, M.; Alsyouf, A.; Alrawad, M. Evaluating the D&M IS success model in the context of accounting information system and sustainable decision making. Sustainability 2022, 14, 8120. [Google Scholar] [CrossRef]
- Fauzi, M.A.; Tan, C.N.L. Understanding young adults’ use of mobile banking: The integration of the UTAUT, D&M, and PMT models. Int. J. Mob. Commun. 2025, 26, 28–57. [Google Scholar] [CrossRef]
- Alsaad, A.; Mohamad, R.; Ismail, N.A. The contingent role of dependency in predicting the intention to adopt B2B e-commerce. Inf. Technol. Dev. 2019, 25, 686–714. [Google Scholar] [CrossRef]
- Hassanzadeh, A.; Kanaani, F.; Elahi, S. A model for measuring e-learning systems success in universities. Expert Syst. Appl. 2012, 39, 10959–10966. [Google Scholar] [CrossRef]
- Tavitiyaman, P.; Qu, H.; Tsang, W.S.L.; Lam, C.W.R. The influence of smart tourism applications on perceived destination image and behavioral intention: The moderating role of information search behavior. J. Hosp. Tour. Manag. 2021, 46, 476–487. [Google Scholar] [CrossRef]
- Martín-García, A.V.; Redolat, R.; Pinazo-Hernandis, S. Factors influencing intention to technological use in older adults. The TAM model aplication. Res. Aging. 2022, 44, 573–588. [Google Scholar] [CrossRef]
- Dalimunthe, M.I. The effect of information technology utilization and information system user participation on system performance payroll. J. Ekon. Lembaga Layan. Pendidik. Tinggi Wilayah I 2021, 1, 18–25. [Google Scholar] [CrossRef]
- Blaufus, K.; Hechtner, F.; Jarzembski, J.K. The income tax compliance costs of private households: Empirical evidence from Germany. Public Financ. Rev. 2019, 47, 925–966. [Google Scholar] [CrossRef]
- Bellon, M.; Dabla-Norris, E.; Khalid, S.; Lima, F. Digitalization to improve tax compliance: Evidence from VAT e-Invoicing in Peru. J. Public Econ. 2022, 210, 104661. [Google Scholar] [CrossRef]
- Utama, M.S.; Solimun; Fernandes, A.A.R. Constructing a broad view of tax compliance intentions based on big data. In Machine Learning Approaches in Financial Analytics; Springer Nature: Cham, Switzerland, 2024; pp. 279–305. [Google Scholar]
- Night, S.; Bananuka, J. The mediating role of adoption of an electronic tax system in the relationship between attitude towards electronic tax system and tax compliance. J. Econ. Financ. Adm. Sci. 2020, 25, 73–88. [Google Scholar] [CrossRef]
- Alm, J. Tax compliance and administration. In Handbook on Taxation; Routledge: Abingdon, UK, 2019; pp. 741–768. [Google Scholar]
- Sakurai, Y.; Braithwaite, V. Taxpayers’ perceptions of practitioners: Finding one who is effective and does the right thing? J. Bus. Ethics 2003, 46, 375–387. [Google Scholar] [CrossRef]
- Dalal, D.K.; Carter, N.T.; Lake, C.J. Middle response scale options are inappropriate for ideal point scales. J. Bus. Psychol. 2014, 29, 463–478. [Google Scholar] [CrossRef]
- Simms, L.J.; Zelazny, K.; Williams, T.F.; Bernstein, L. Does the number of response options matter? Psychometric perspectives using personality questionnaire data. Psychol. Assess. 2019, 31, 557. [Google Scholar] [CrossRef] [PubMed]
- Kulas, J.T.; Stachowski, A.A. Middle category endorsement in odd-numbered Likert response scales: Associated item characteristics, cognitive demands, and preferred meanings. J. Res. Pers. 2009, 43, 489–493. [Google Scholar] [CrossRef]
- Garland, R. The mid-point on a rating scale: Is it desirable. Mark. Bull. 1991, 2, 66–70. [Google Scholar]
- Bujang, M.A.; Omar, E.D.; Foo, D.H.P.; Hon, Y.K. Sample size determination for conducting a pilot study to assess reliability of a questionnaire. Restor. Dent. Endod. 2024, 49, 1. [Google Scholar] [CrossRef] [PubMed]
- Krishnaswamy, K.N.; Sivakumar, A.I.; Mathirajan, M. Management Research Methodology: Integration of Principles, Methods, and Techniques; Pearson Education: Delhi, India, 2006. [Google Scholar]
- Chin, W.W.; Dibbern, J. An introduction to a permutation based procedure for multi-group PLS analysis: Results of tests of differences on simulated data and a cross cultural analysis of the sourcing of information system services between Germany and the USA. In Handbook of Partial Least Squares: Concepts, Methods and Applications; Esposito Vinzi, V., Chin, W.W., Henseler, J., Wang, H., Eds.; Springer: Berlin/Heidelberg, Germany, 2009; pp. 171–193. [Google Scholar]
- Nunnally, J.C.; Bernstein, I.H. Psychometric Theory; McGraw-Hill: New York, NY, USA, 1994. [Google Scholar]
- Sekaran, U.; Bougie, R. Research Methods for Business: A Skill Building Approach, 7th ed.; John Wiley & Sons: Hoboken, NJ, USA, 2016. [Google Scholar]
- Flowerdew, J.; Wan, A. Genre analysis of tax computation letters: How and why tax accountants write the way they do. Engl. Spec. Purp. 2006, 25, 133–153. [Google Scholar] [CrossRef]
- Memon, M.A.; Ting, H.; Cheah, J.H.; Thurasamy, R.; Chuah, F.; Cham, T.H. Sample size for survey research: Review and recommendations. J. Appl. Struct. Equ. Model. 2020, 4, 1–20. [Google Scholar] [CrossRef]
- Roscoe, J.T. Fundamental Research Statistics for the Behavioural Sciences, 2nd ed.; Holt, Rinehart & Winston: New York, NY, USA, 1975. [Google Scholar]
- Biner, P.M.; Kidd, H.J. The interactive effects of monetary incentive justification and questionnaire length on mail survey response rates. Psychol. Mark. 1994, 11, 483–492. [Google Scholar] [CrossRef]
- Nunkoo, R.; Ramkissoon, H. Structural equation modelling and regression analysis in tourism research. Curr. Issues Tour. 2012, 15, 777–802. [Google Scholar] [CrossRef]
- Dash, G.; Paul, J. CB-SEM vs PLS-SEM methods for research in social sciences and technology forecasting. Technol. Forecast. Soc. Change 2021, 173, 121092. [Google Scholar] [CrossRef]
- Cheng, E.W. SEM being more effective than multiple regression in parsimonious model testing for management development research. J. Manag. Dev. 2001, 20, 650–667. [Google Scholar] [CrossRef]
- Chin, W.W.; Newsted, P.R. Structural equation modeling analysis with small samples using partial least squares. In Statistical Strategies for Small Sample Research; Hoyle, R.H., Ed.; Sage Publications: Thousand Oaks, CA, USA, 1999; pp. 307–341. [Google Scholar]
- Hair, J.F.; Hult, G.T.M.; Ringle, C.M.; Sarstedt, M. A Primer on Partial Least Squares Structural Equation Modeling (PLS-SEM), 2nd ed.; Sage Publications Ltd.: Thousand Oaks, CA, USA, 2017. [Google Scholar]
- Hair, J.F.; Risher, J.J.; Sarstedt, M.; Ringle, C.M. When to use and how to report the results of PLS-SEM. Eur. Bus. Rev. 2019, 31, 2–24. [Google Scholar] [CrossRef]
- Fan, L.; Liu, X.; Wang, B.; Wang, L. Interactivity, engagement, and technology dependence: Understanding users’ technology utilisation behaviour. Behav. Inf. Technol. 2017, 36, 113–124. [Google Scholar] [CrossRef]
- Hair, J.F.; Black, W.C.; Babin, B.J.; Anderson, R.E. Multivariate Data Analysis, 8th ed.; Cengage Learning EMEA: Andover, UK, 2019. [Google Scholar]
- DeVellis, R.F. Scale Development: Theory and Applications; Sage Publications, Inc.: Thousand Oaks, CA, USA, 1991. [Google Scholar]
- Bentler, P.M. EQS Structural Equations Program Manual; Multivariate Software, Inc.: Encino, CA, USA, 2006. [Google Scholar]
- Drolet, A.L.; Morrison, D.G. Do we really need multiple-item measures in service research? J. Serv. Res. 2001, 3, 196–204. [Google Scholar] [CrossRef]
- Diamantopoulos, A.; Sarstedt, M.; Fuchs, C.; Wilczynski, P.; Kaiser, S. Guidelines for choosing between multi-item and single-item scales for construct measurement: A predictive validity perspective. J. Acad. Mark. Sci. 2012, 40, 434–449. [Google Scholar] [CrossRef]
- Fornell, C.; Larcker, D.F. Evaluating structural equation models with unobservable variables and measurement error. J. Mark. Res. 1981, 18, 39–50. [Google Scholar] [CrossRef]
- Henseler, J.; Ringle, C.M.; Sarstedt, M. A new criterion for assessing discriminant validity in variance-based structural equation modeling. J. Acad. Mark. Sci. 2015, 43, 115–135. [Google Scholar] [CrossRef]
- Field, A. Discovering Statistics Using SPSS, 3rd ed.; Sage Publications Ltd.: London, UK, 2009. [Google Scholar]
- Johns, R. One size doesn’t fit all: Selecting response scales for attitude items. J. Elect. Public Opin. Parties 2005, 15, 237–264. [Google Scholar] [CrossRef]
- Kock, N. Common method bias in PLS-SEM: A full collinearity assessment approach. Int. J. e-Collab. 2015, 11, 1–10. [Google Scholar] [CrossRef]
- Kline, R.B. Principles and Practice of Structural Equation Modeling, 5th ed.; Guilford Publications, Inc.: New York, NY, USA, 2023. [Google Scholar]
- Stone, M. Cross-validatory choice and assessment of statistical predictions. J. R. Stat. Soc. Ser. B Methodol. 1974, 36, 111–133. [Google Scholar] [CrossRef]
- Geisser, S. A predictive approach to the random effect model. Biometrika 1974, 61, 101–107. [Google Scholar] [CrossRef]
- Shmueli, G.; Koppius, O.R. Predictive analytics in information systems research. MIS Q. 2011, 35, 553–572. [Google Scholar] [CrossRef]
- Rigdon, E.E. Rethinking partial least squares path modeling: In praise of simple methods. Long Range Plan. 2012, 45, 341–358. [Google Scholar] [CrossRef]
- Henseler, J.; Ringle, C.M.; Sinkovics, R.R. The use of partial least squares path modeling in international marketing. In Advances in International Marketing; Emerald: Bingley, UK, 2009; pp. 277–320. [Google Scholar]
- Hair, J.F.; Ringle, C.M.; Sarstedt, M. PLS-SEM: Indeed a silver bullet. J. Mark. Theory Pract. 2011, 19, 139–152. [Google Scholar] [CrossRef]
- Sharma, P.; Sarstedt, M.; Shmueli, G.; Kim, K.H.; Thiele, K.O. PLS-based model selection: The role of alternative explanations in information systems research. J. Assoc. Inf. Syst. 2019, 20, 4. [Google Scholar] [CrossRef]
- Cohen, J. Statistical Power Analysis for the Behavioral Sciences; Lawrence Erlbaum Associates: Hillsdale, NJ, USA, 1988. [Google Scholar]
- Lu, X.; White, H. Robustness checks and robustness tests in applied economics. J. Econom. 2014, 178, 194–206. [Google Scholar] [CrossRef]
- Vaithilingam, S.; Ong, C.S.; Moisescu, O.I.; Nair, M.S. Robustness checks in PLS-SEM: A review of recent practices and recommendations for future applications in business research. J. Bus. Res. 2024, 173, 114465. [Google Scholar] [CrossRef]
- Sarstedt, M.; Hair, J.F.; Pick, M.; Liengaard, B.D.; Radomir, L.; Ringle, C.M. Progress in partial least squares structural equation modeling use in marketing research in the last decade. Psychol. Mark. 2022, 39, 1035–1064. [Google Scholar] [CrossRef]
- Sarstedt, M.; Ringle, C.M.; Cheah, J.H.; Ting, H.; Moisescu, O.I.; Radomir, L. Structural model robustness checks in PLS-SEM. Tour. Econ. 2020, 26, 531–554. [Google Scholar]
- Ahrholdt, D.C.; Gudergan, S.P.; Ringle, C.M. Enhancing loyalty: When improving consumer satisfaction and delight matters. J. Bus. Res. 2019, 94, 18–27. [Google Scholar] [CrossRef]
- Hair, J.F.; Sarstedt, M.; Ringle, C.M.; Gudergan, S. Advanced Issues in Partial Least Squares Structural Equation Modeling; Sage Publications Ltd.: Thousand Oaks, CA, USA, 2023. [Google Scholar]
- Bascle, G. Controlling for endogeneity with instrumental variables in strategic management research. Strateg. Organ. 2008, 6, 285–327. [Google Scholar] [CrossRef]
- Wooldridge, J.M. Econometric Analysis of Cross Section and Panel Data; MIT Press: Cambridge, MA, USA, 2010. [Google Scholar]
- Papies, D.; Ebbes, P.; Van Heerde, H.J. Addressing endogeneity in marketing models. In Advanced Methods for Modeling Markets; Springer International Publishing: Cham, Switzerland, 2017; pp. 581–627. [Google Scholar]
- Rossi, P.E. Even the rich can make themselves poor: A critical examination of IV methods in marketing applications. Mark. Sci. 2014, 33, 655–672. [Google Scholar] [CrossRef]
- Hult, G.T.M.; Hair, J.F., Jr.; Proksch, D.; Sarstedt, M.; Pinkwart, A.; Ringle, C.M. Addressing endogeneity in international marketing applications of partial least squares structural equation modeling. J. Int. Mark. 2018, 26, 1–21. [Google Scholar] [CrossRef]
- Antonakis, J.; Bendahan, S.; Jacquart, P.; Lalive, R. On making causal claims: A review and recommendations. Leader. Q. 2010, 21, 1086–1120. [Google Scholar] [CrossRef]
- McIntosh, C.N.; Edwards, J.R.; Antonakis, J. Reflections on partial least squares path modeling. Organ. Res. Methods 2014, 17, 210–251. [Google Scholar] [CrossRef]
- Park, S.; Gupta, S. Handling endogenous regressors by joint estimation using copulas. Mark. Sci. 2012, 31, 567–586. [Google Scholar] [CrossRef]
- Sarstedt, M.; Radomir, L.; Moisescu, O.I.; Ringle, C.M. Latent class analysis in PLS-SEM: A review and recommendations for future applications. J. Bus. Res. 2022, 138, 398–407. [Google Scholar] [CrossRef]
- Sarstedt, M.; Becker, J.M.; Ringle, C.M.; Schwaiger, M. Uncovering and treating unobserved heterogeneity with FIMIX-PLS: Which model selection criterion provides an appropriate number of segments? Schmalenbach Bus. Rev. 2011, 63, 34–62. [Google Scholar] [CrossRef]
- Hair, J.F., Jr.; Sarstedt, M.; Matthews, L.M.; Ringle, C.M. Identifying and treating unobserved heterogeneity with FIMIX-PLS: Part I–method. Eur. Bus. Rev. 2016, 28, 63–76. [Google Scholar] [CrossRef]
- Matthews, L.M.; Sarstedt, M.; Hair, J.F.; Ringle, C.M. Identifying and treating unobserved heterogeneity with FIMIX-PLS: Part II—A case study. Eur. Bus. Rev. 2016, 28, 208–224. [Google Scholar] [CrossRef]
- Bozdogan, H. Mixture-model cluster analysis using model selection criteria in a new information measure of complexity. In Proceedings of the First US/Japan Conference on Frontiers of Statistical Modelling: An Information Approach; Kluwer: Boston, MA, USA, 1994; pp. 69–113. [Google Scholar]
- Bozdogan, H. Model selection and Akaike’s information criterion (AIC): The general theory and its analytical extensions. Psychometrika 1987, 52, 345–370. [Google Scholar] [CrossRef]
- Ramaswamy, V.; DeSarbo, W.S.; Reibstein, D.J.; Robinson, W.T. An empirical pooling approach for estimating marketing mix elasticities with PIMS data. Mark. Sci. 1993, 12, 103–124. [Google Scholar] [CrossRef]
- Myung, J.I.; Navarro, D.J.; Pitt, M.A. Model selection by normalized maximum likelihood. J. Math. Psychol. 2006, 50, 167–179. [Google Scholar] [CrossRef]
- Sarstedt, M.; Ringle, C.M.; Hair, J.F. Treating unobserved heterogeneity in PLS-SEM: A multi-method approach. In Partial Least Squares Structural Equation Modeling: Basic Concepts, Methodological Issues and Applications; Springer: Cham, Switzerland, 2017; pp. 197–217. [Google Scholar]
- McLachlan, G.J.; Peel, D. Finite Mixture Models; Wiley: New York, NY, USA, 2000. [Google Scholar]
- Rana, N.P.; Dwivedi, Y.K.; Williams, M.D. Evaluating alternative theoretical models for examining citizen centric adoption of e-government. Transform. Gov. People Process Policy 2013, 7, 27–49. [Google Scholar] [CrossRef]
- Veeramootoo, N.; Nunkoo, R.; Dwivedi, Y.K. What determines success of an e-government service? Validation of an integrative model of e-filing continuance usage. Gov. Inf. Q. 2018, 35, 161–174. [Google Scholar] [CrossRef]
- Chen, J.V.; Jubilado, R.J.M.; Capistrano, E.P.S.; Yen, D.C. Factors affecting online tax filing–An application of the IS Success Model and trust theory. Comput. Hum. Behav. 2015, 43, 251–262. [Google Scholar] [CrossRef]
- Mun, H.J.; Yun, H.; Kim, E.A.; Hong, J.Y.; Lee, C.C. Research on factors influencing intention to use DMB using extended IS success model. Inf. Technol. Manag. 2010, 11, 143–155. [Google Scholar] [CrossRef]
- Hadji, B.; Degoulet, P. Information system end-user satisfaction and continuance intention: A unified modeling approach. J. Biomed. Inform. 2016, 61, 185–193. [Google Scholar] [CrossRef] [PubMed]
- Alomari, M.; Woods, P.; Sandhu, K. Predictors for e-government adoption in Jordan: Deployment of an empirical evaluation based on a citizen-centric approach. Inf. Technol. People 2012, 25, 207–234. [Google Scholar] [CrossRef]
- Shareef, M.A.; Kumar, V.; Kumar, U.; Dwivedi, Y.K. e-Government Adoption Model (GAM): Differing service maturity levels. Gov. Inf. Q. 2011, 28, 17–35. [Google Scholar] [CrossRef]
- Chang, I.C.; Li, Y.C.; Hung, W.F.; Hwang, H.G. An empirical study on the impact of quality antecedents on taxpayers’ acceptance of Internet tax-filing systems. Gov. Inf. Q. 2005, 22, 389–410. [Google Scholar] [CrossRef] [PubMed]
- Fu, J.R.; Farn, C.K.; Chao, W.P. Acceptance of electronic tax filing: A study of taxpayer intentions. Inf. Manag. 2006, 43, 109–126. [Google Scholar] [CrossRef]
- Dwivedi, Y.K.; Rana, N.P.; Jeyaraj, A.; Clement, M.; Williams, M.D. Re-examining the unified theory of acceptance and use of technology (UTAUT): Towards a revised theoretical model. Inf. Syst. Front. 2019, 21, 719–734. [Google Scholar] [CrossRef]
- Pavlou, P.A.; Fygenson, M. Understanding and predicting electronic commerce adoption: An extension of the theory of planned behavior. MIS Q. 2006, 30, 115–143. [Google Scholar] [CrossRef]
- Bhattacherjee, A. Understanding information systems continuance: An expectation-confirmation model. MIS Q. 2001, 25, 351–370. [Google Scholar] [CrossRef]
- Wixom, B.H.; Todd, P.A. A theoretical integration of user satisfaction and technology acceptance. Inf. Syst. Res. 2005, 16, 85–102. [Google Scholar] [CrossRef]
- Azmi, A.A.C.; Kamarulzaman, Y. Adoption of tax e-filing: A conceptual paper. Afr. J. Bus. Manag. 2010, 4, 599–606. [Google Scholar]
- Klepper, S.; Mazur, M.; Nagin, D. Expert intermediaries and legal compliance: The case of tax preparers. J. Law Econ. 1991, 34, 205–229. [Google Scholar] [CrossRef]
- Hasseldine, J.; Holland, K.; van der Rijt, P. The market for corporate tax knowledge. Crit. Perspect. Account. 2011, 22, 39–52. [Google Scholar] [CrossRef]
- Csikszentmihalyi, M. Beyond Boredom and Anxiety; Jossey-Bass: San Francisco, CA, USA, 1975. [Google Scholar]
- Sánchez-Franco, M.J.; Roldán, J.L. Web acceptance and usage model: A comparison between goal-directed and experiential web users. Internet Res. 2005, 15, 21–48. [Google Scholar] [CrossRef]
- Sharif, S.P.; Naghavi, N. Online financial trading among young adults: Integrating the theory of planned behavior, technology acceptance model, and theory of flow. Int. J. Hum.-Comput. Interact. 2021, 37, 949–962. [Google Scholar] [CrossRef]
- Schmidt, F.L.; Hunter, J.E.; Outerbridge, A.N. Impact of job experience and ability on job knowledge, work sample performance, and supervisory ratings of job performance. J. Appl. Psychol. 1986, 71, 432–439. [Google Scholar] [CrossRef]
- McDaniel, M.A.; Schmidt, F.L.; Hunter, J.E. Job experience correlates of job performance. J. Appl. Psychol. 1988, 73, 327–330. [Google Scholar] [CrossRef]
- Avolio, B.J.; Waldman, D.A.; McDaniel, M.A. Age and work performance in nonmanagerial jobs: The effects of experience and occupational type. Acad. Manag. J. 1990, 33, 407–422. [Google Scholar] [CrossRef]
- Sturman, M.C. Searching for the inverted U-shaped relationship between time and performance: Meta-analyses of the experience/performance, tenure/performance, and age/performance relationships. J. Manag. 2003, 29, 609–640. [Google Scholar]
- Parasuraman, R.; Manzey, D.H. Complacency and bias in human use of automation: An attentional integration. Hum. Factors 2010, 52, 381–410. [Google Scholar] [CrossRef]
- Merritt, S.M.; Ako-Brew, A.; Bryant, W.J.; Staley, A.; McKenna, M.; Leone, A.; Shirase, L. Automation-induced complacency potential: Development and validation of a new scale. Front. Psychol. 2019, 10, 225. [Google Scholar] [CrossRef]
- Fonseca, M.A.; Grimshaw, S.B. Do behavioral nudges in prepopulated tax forms affect compliance? Experimental evidence with real taxpayers. J. Public Policy Mark. 2017, 36, 213–226. [Google Scholar] [CrossRef]
- van Dijk, W.W.; Goslinga, S.; Terwel, B.W.; van Dijk, E. How choice architecture can promote and undermine tax compliance: Testing the effects of prepopulated tax returns and accuracy confirmation. J. Behav. Exp. Econ. 2020, 87, 101574. [Google Scholar] [CrossRef]
- Doxey, M.M.; Lawson, J.G.; Stinson, S.R. The effects of prefilled tax returns on taxpayer compliance. J. Am. Tax. Assoc. 2021, 43, 63–85. [Google Scholar] [CrossRef]
- Fochmann, M.; Müller, N.; Overesch, M. Less cheating? The effects of prefilled forms on compliance behavior. J. Econ. Psychol. 2021, 83, 102365. [Google Scholar] [CrossRef]
- Ritov, I.; Baron, J. Reluctance to vaccinate: Omission bias and ambiguity. J. Behav. Decis. Mak. 1990, 3, 263–277. [Google Scholar] [CrossRef]
- Baron, J.; Ritov, I. Reference points and omission bias. Organ. Behav. Hum. Decis. Process. 1994, 59, 475–498. [Google Scholar] [CrossRef]
- Baron, J.; Ritov, I. Omission bias, individual differences, and normality. Organ. Behav. Hum. Decis. Process. 2004, 94, 74–85. [Google Scholar] [CrossRef]
- Frey, B.S.; Jegen, R. Motivation crowding theory. J. Econ. Surv. 2001, 15, 589–611. [Google Scholar] [CrossRef]
- Diller, M.; Asen, M.; Späth, T. The effects of personality traits on digital transformation: Evidence from German tax consulting. Int. J. Account. Inf. Syst. 2020, 37, 100455. [Google Scholar] [CrossRef]
- Podolianchuk, O. Accounting and information support of tax calculations. Sci. Herit. 2020, 51, 44–54. [Google Scholar]





| Variable | No. | Indicator | Item | Statement | Source | Factor Loading | Cronbach’s Alpha |
|---|---|---|---|---|---|---|---|
| System quality | 1 | User-friendly | SysQ1 | The CTAS interface is easy to understand. | [108] | 0.799 | 0.753 |
| 2 | Easy to use | SysQ2 | CTAS is easy to use for tax compliance. | [109] | 0.874 | ||
| 3 | Performance reliability | SysQ3 | CTAS is technically reliable. | [110] | 0.780 | ||
| Service quality | 4 | Readiness for service | SrvQ1 | CTAS is reliably available. | [111] | 0.898 | 0.910 |
| 5 | Safe transactions | SrvQ2 | CTAS ensures secure and confidential transactions. | [112] | 0.842 | ||
| 6 | Availability | SrvQ3 | CTAS is accessible anytime. | [113] | 0.884 | ||
| 7 | Individual attention | SrvQ4 | CTAS services are user oriented. | [114] | 0.797 | ||
| 8 | Specific needs for users | SrvQ5 | CTAS features match specific tax compliance needs. | [115] | 0.862 | ||
| Information quality | 9 | Precise information | InfQ1 | CTAS provides accurate information | [26] | 0.890 | 0.947 |
| 10 | Up-to-date information | InfQ2 | Information in CTAS is regularly updated according to the latest regulations. | [67] | 0.850 | ||
| 11 | Sufficient information | InfQ3 | CTAS provides sufficient information to complete tax compliance obligations. | [116] | 0.951 | ||
| 12 | Reliable information | InfQ4 | Information in CTAS is trustworthy and consistent. | [117] | 0.950 | ||
| 13 | Useful information | InfQ5 | Information in CTAS is useful and relevant to my tax compliance needs. | [118] | 0.899 | ||
| Perceived ease of use | 14 | Ease of becoming skillful | PEU1 | I can quickly become proficient in using CTAS. | [119] | 0.916 | 0.888 |
| 15 | Ease of remembering | PEU2 | I can easily remember how to perform tasks when using CTAS. | [120] | 0.893 | ||
| 16 | Ease of interaction | PEU3 | Interacting with CTAS is effortless | [121] | 0.900 | ||
| Perceived usefulness | 17 | Perceived effectiveness | PU1 | CTAS makes my tax obligations more effective and structured. | [122] | 0.923 | 0.924 |
| 18 | Performance quality | PU2 | CTAS improves accuracy and quality in tax administration. | [123] | 0.943 | ||
| 19 | Productivity | PU3 | CTAS increases my productivity in tax-related work. | [124] | 0.929 | ||
| Satisfaction | 20 | Satisfaction with the system | SF1 | Overall, I am satisfied with using CTAS. | [125] | 0.959 | 0.913 |
| 21 | Expectations | SF2 | CTAS meets my expectations in fulfilling tax obligations | [126] | 0.959 | ||
| Intention to use | 22 | Dependency | IU1 | I rely on CTAS to fulfil my tax obligations. | [127] | 0.771 | 0.851 |
| 23 | Tendency to use | IU2 | I intend to continue using CTAS in the future. | [128] | 0.909 | ||
| 24 | Duration of future use | IU3 | I will use CTAS frequently for my work. | [129] | 0.950 | ||
| Actual use | 25 | Frequency | AU1 | I use CTAS routinely for tax administration activities. | [130] | 0.839 | 0.701 |
| 26 | Intensity | AU2 | I maximize CTAS according to my tax administration needs. | [131] | 0.911 | ||
| Perceived reduced compliance cost | 27 | Compliance time | RCC1 | CTAS makes tax administration faster than visiting the tax office. | [132] | 0.916 | 0.879 |
| 28 | Financial cost | RCC2 | CTAS is more cost-efficient than visiting the tax office. | [105] | 0.958 | ||
| 29 | Administrative efficiency | RCC3 | CTAS reduces the need for paper documents in tax administration. | [133] | 0.813 | ||
| Tax compliance intention | 30 | Completeness | TCI1 | Filing SPT through CTAS ensures the complete disclosure of all tax obligations. | [134] | 0.931 | 0.867 |
| 31 | Timeliness | TCI2 | CTAS helps me submit tax returns on time. | [135] | 0.801 | ||
| 32 | Accuracy | TCI3 | CTAS ensures accurate tax payment and prevents penalties. | [136] | 0.919 | ||
| 33 | Prioritization | TCI4 | I prioritize paying taxes through CTAS over other financial obligations. | [137] | 0.725 |
| Category | Frequency | Percentage (%) | |
|---|---|---|---|
| Gender | Male | 185 | 52.26 |
| Female | 169 | 47.74 | |
| Age | Generation Z (18–28 years) | 55 | 15.54 |
| Millennials (29–44 years) | 171 | 48.31 | |
| Generation X (45–59 years) | 118 | 33.33 | |
| Baby Boomers (≥60 years) | 10 | 2.82 | |
| Education | 3-year Diploma | 30 | 8.47 |
| 4-year Diploma | 5 | 1.41 | |
| Bachelor | 257 | 72.60 | |
| Master | 54 | 15.25 | |
| PhD | 8 | 2.26 | |
| Professional Role | Tax Consultant | 84 | 23.73 |
| Tax Accountant | 270 | 76.27 | |
| Certificate Level | A | 44 | 12.43 |
| B | 26 | 7.34 | |
| C | 14 | 3.95 | |
| Brevet | 193 | 54.52 | |
| None | 77 | 21.75 | |
| Working Experience | Fresh Graduate (0–<1 years) | 22 | 6.21 |
| Junior (1–<3 years) | 44 | 12.43 | |
| Intermediate (3–<5 years) | 52 | 14.69 | |
| Senior (5–<10 years) | 105 | 29.66 | |
| Expert (>10 years) | 131 | 37.01 | |
| CTAS Training | Yes | 312 | 88.14 |
| No | 42 | 11.86 | |
| CTAS Familiarity | Familiar | 108 | 30.51 |
| Highly Familiar | 246 | 69.49 |
| Variable | Item | Standardized Loading | AVE | Cronbach’s Alpha | CR |
|---|---|---|---|---|---|
| System Quality | SysQ1 | 0.850 | 0.646 | 0.723 | 0.845 |
| SysQ2 | 0.825 | ||||
| SysQ3 | 0.731 | ||||
| Service Quality | SrvQ1 | 0.773 | 0.568 | 0.812 | 0.868 |
| SrvQ2 | 0.706 | ||||
| SrvQ3 | 0.761 | ||||
| SrvQ4 | 0.767 | ||||
| SrvQ5 | 0.760 | ||||
| Information Quality | InfQ1 | 0.772 | 0.649 | 0.864 | 0.902 |
| InfQ2 | 0.758 | ||||
| InfQ3 | 0.866 | ||||
| InfQ4 | 0.789 | ||||
| InfQ5 | 0.838 | ||||
| Perceived Ease of Use | PEU1 | 0.847 | 0.696 | 0.787 | 0.873 |
| PEU2 | 0.817 | ||||
| PEU3 | 0.839 | ||||
| Perceived Usefulness | PU1 | 0.893 | 0.767 | 0.848 | 0.908 |
| PU2 | 0.884 | ||||
| PU3 | 0.849 | ||||
| Satisfaction | SF1 | 0.947 | 0.896 | 0.884 | 0.945 |
| SF2 | 0.947 | ||||
| Intention to Use | IU1 | 0.679 | 0.720 | 0.798 | 0.883 |
| IU2 | 0.920 | ||||
| IU3 | 0.924 | ||||
| Actual Use | AU1 | 0.867 | 0.784 | 0.726 | 0.879 |
| AU2 | 0.903 | ||||
| Perceived Reduced Compliance Cost | RCC1 | 0.850 | 0.740 | 0.824 | 0.895 |
| RCC2 | 0.898 | ||||
| RCC3 | 0.831 | ||||
| Tax Compliance Intention | TCI1 | 0.794 | 0.628 | 0.802 | 0.871 |
| TCI2 | 0.767 | ||||
| TCI3 | 0.830 | ||||
| TCI4 | 0.778 |
| SysQ | SrvQ | InfQ | PEU | PU | SF | IU | AU | RCC | TCI | |
|---|---|---|---|---|---|---|---|---|---|---|
| SysQ | 0.804 | |||||||||
| SrvQ | 0.627 | 0.754 | ||||||||
| InfQ | 0.532 | 0.710 | 0.805 | |||||||
| PEU | 0.551 | 0.633 | 0.599 | 0.834 | ||||||
| PU | 0.532 | 0.668 | 0.675 | 0.697 | 0.876 | |||||
| SF | 0.549 | 0.643 | 0.564 | 0.616 | 0.671 | 0.947 | ||||
| IU | 0.365 | 0.499 | 0.514 | 0.473 | 0.579 | 0.566 | 0.849 | |||
| AU | 0.185 | 0.354 | 0.375 | 0.331 | 0.398 | 0.319 | 0.492 | 0.885 | ||
| RCC | 0.370 | 0.438 | 0.476 | 0.405 | 0.455 | 0.385 | 0.468 | 0.444 | 0.860 | |
| TCI | 0.340 | 0.467 | 0.498 | 0.382 | 0.493 | 0.390 | 0.535 | 0.504 | 0.653 | 0.792 |
| SysQ | SrvQ | InfQ | PEU | PU | SF | IU | AU | RCC | |
|---|---|---|---|---|---|---|---|---|---|
| SrvQ | 0.811 | ||||||||
| InfQ | 0.860 | 0.860 | |||||||
| PEU | 0.714 | 0.768 | 0.713 | ||||||
| PU | 0.680 | 0.801 | 0.787 | 0.822 | |||||
| SF | 0.685 | 0.744 | 0.644 | 0.707 | 0.776 | ||||
| IU | 0.428 | 0.568 | 0.553 | 0.524 | 0.631 | 0.604 | |||
| AU | 0.251 | 0.466 | 0.462 | 0.433 | 0.496 | 0.394 | 0.588 | ||
| RCC | 0.486 | 0.550 | 0.566 | 0.504 | 0.550 | 0.457 | 0.533 | 0.570 | |
| TCI | 0.449 | 0.584 | 0.597 | 0.472 | 0.601 | 0.463 | 0.604 | 0.662 | 0.794 |
| Variable | Item | Min. | Max. | Mean | Std. Deviation |
|---|---|---|---|---|---|
| System Quality | SysQ1 | 1 | 6 | 3.927 | 1.058 |
| SysQ2 | 1 | 6 | 3.901 | 1.193 | |
| SysQ3 | 1 | 6 | 2.037 | 1.203 | |
| Service Quality | SrvQ1 | 1 | 6 | 3.342 | 1.388 |
| SrvQ2 | 1 | 6 | 3.884 | 1.184 | |
| SrvQ3 | 1 | 6 | 3.582 | 1.420 | |
| SrvQ4 | 1 | 6 | 3.873 | 1.211 | |
| SrvQ5 | 1 | 6 | 3.907 | 1.162 | |
| Information Quality | InfQ1 | 1 | 6 | 3.718 | 1.216 |
| InfQ2 | 1 | 6 | 3.983 | 1.193 | |
| InfQ3 | 1 | 6 | 3.850 | 1.194 | |
| InfQ4 | 1 | 6 | 3.986 | 1.166 | |
| InfQ5 | 1 | 6 | 4.025 | 1.095 | |
| Perceived Ease of Use | PEU1 | 1 | 6 | 4.028 | 1.122 |
| PEU2 | 1 | 6 | 4.051 | 1.043 | |
| PEU3 | 1 | 6 | 3.565 | 1.409 | |
| Perceived Usefulness | PU1 | 1 | 6 | 3.915 | 1.230 |
| PU2 | 1 | 6 | 3.935 | 1.214 | |
| PU3 | 1 | 6 | 3.602 | 1.356 | |
| Satisfaction | SF1 | 1 | 6 | 3.655 | 1.357 |
| SF2 | 1 | 6 | 3.667 | 1.385 | |
| Intention to Use | IU2 | 1 | 6 | 4.184 | 1.083 |
| IU3 | 1 | 6 | 4.150 | 1.064 | |
| Actual Use | AU1 | 1 | 6 | 4.325 | 0.905 |
| AU2 | 1 | 6 | 4.192 | 0.981 | |
| Perceived Reduced Compliance Cost | RCC1 | 1 | 6 | 4.218 | 1.198 |
| RCC2 | 1 | 6 | 4.390 | 1.066 | |
| RCC3 | 1 | 6 | 4.333 | 1.074 | |
| Tax Compliance Intention | TCI1 | 1 | 6 | 4.184 | 1.032 |
| TCI2 | 1 | 6 | 4.198 | 1.079 | |
| TCI3 | 1 | 6 | 4.316 | 0.978 | |
| TCI4 | 1 | 6 | 4.333 | 1.192 |
| Relationship | VIF | R-Square | Assessment | Assessment | ||
|---|---|---|---|---|---|---|
| SysQ → SF | 1.690 | 0.449 | 0.464 | Moderate | 0.051 | Small |
| SrvQ → SF | 2.445 | 0.110 | Small | |||
| InfQ → SF | 2.070 | 0.029 | Small | |||
| PEU → PU | 1.000 | 0.480 | 0.485 | Moderate | 0.943 | Large |
| PEU → IU | 2.105 | 0.257 | 0.363 | Moderate | 0.002 | No Effect |
| PU → IU | 2.381 | 0.068 | Small | |||
| SF → IU | 1.972 | 0.070 | Small | |||
| SF → AU | 1.418 | 0.114 | 0.235 | Weak | 0.006 | No Effect |
| IU → AU | 1.418 | 0.174 | Moderate | |||
| AU → RCC | 1.000 | 0.090 | 0.197 | Weak | 0.245 | Moderate |
| RCC → TCI | 1.000 | 0.060 | 0.427 | Moderate | 0.744 | Large |
| Hypothesis | Relationship | Std. Deviation | t-Statistics | Decision | |
|---|---|---|---|---|---|
| H1 | SysQ → SF | 0.214 | 0.057 | 3.782 ** | Accepted |
| H2 | SrvQ → SF | 0.380 | 0.069 | 5.543 ** | Accepted |
| H3 | InfQ → SF | 0.180 | 0.063 | 2.861 ** | Accepted |
| H4 | PEU → IU | 0.051 | 0.064 | 0.802 | Rejected |
| H5 | PEU → PU | 0.697 | 0.031 | 22.546 ** | Accepted |
| H6 | PU → IU | 0.321 | 0.071 | 4.546 ** | Accepted |
| H7 | SF → IU | 0.296 | 0.070 | 4.231 ** | Accepted |
| H8 | SF → AU | 0.083 | 0.064 | 1.306 | Rejected |
| H9 | IU → AU | 0.434 | 0.070 | 6.167 ** | Accepted |
| H10 | AU → RCC | 0.444 | 0.070 | 6.369 ** | Accepted |
| H11 | RCC → TCI | 0.653 | 0.048 | 13.678 ** | Accepted |
| D&M Model | ||||
| Relationship | Std. Deviation | t-Statistics | Inference | |
| SysQ → SF → AU | 0.018 | 0.015 | 1.222 | IU is a full mediator |
| SysQ → SF → IU → AU | 0.028 | 0.010 | 2.779 ** | |
| SrvQ → SF → AU | 0.032 | 0.026 | 1.236 | IU is a full mediator |
| SrvQ → SF → IU → AU | 0.049 | 0.015 | 3.153 ** | |
| InfQ → SF → AU | 0.015 | 0.014 | 1.107 | IU is a full mediator |
| InfQ → SF → IU → AU | 0.023 | 0.011 | 2.190 ** | |
| TAM | ||||
| Relationship | Std. Deviation | t-Statistics | Inference | |
| PEU → IU → AU | 0.022 | 0.029 | 0.764 | PU is a full mediator |
| PEU → PU → IU → AU | 0.097 | 0.029 | 3.317 ** | |
| Benefits from Actual Use of CTAS | ||||
| Relationship | Std. Deviation | t-Statistics | Inference | |
| AU → RCC → TCI | 0.290 | 0.058 | 4.998 ** | Significant |
| Relationship | Std. Deviation | t-Statistics | Assessment | ||
|---|---|---|---|---|---|
| SysQ × SysQ → SF | −0.021 | 0.036 | 0.590 | 0.001 | No Effect |
| SrvQ × SrvQ → SF | 0.042 | 0.047 | 0.897 | 0.003 | No Effect |
| InfQ × InfQ → SF | −0.043 | 0.040 | 1.077 | 0.004 | No Effect |
| PEU × PEU → IU | 0.002 | 0.039 | 0.061 | 0.000 | No Effect |
| PEU × PEU → PU | −0.061 | 0.029 | 2.058 ** | 0.014 | No Effect |
| PU × PU → IU | 0.021 | 0.055 | 0.384 | 0.001 | No Effect |
| SF × SF → IU | −0.024 | 0.063 | 0.378 | 0.001 | No Effect |
| SF × SF → AU | 0.022 | 0.065 | 0.336 | 0.001 | No Effect |
| IU × IU → AU | −0.002 | 0.054 | 0.039 | 0.000 | No Effect |
| AU × AU → RCC | −0.115 | 0.028 | 4.067 ** | 0.070 | Small |
| RCC × RCC → TCI | −0.093 | 0.030 | 3.127 ** | 0.055 | Small |
| Relationship | Std. Deviation | t-Statistics | Detection | |
|---|---|---|---|---|
| SysQ → SF (Endogenous Explanatories: CSysQ) | −0.141 | 0.187 | 0.755 | No Endogeneity |
| SrvQ → SF (Endogenous Explanatories: CSrvQ) | 0.090 | 0.100 | 0.898 | No Endogeneity |
| InfQ → SF (Endogenous Explanatories: CInfQ) | −0.060 | 0.084 | 0.715 | No Endogeneity |
| PEU → IU (Endogenous Explanatories: CPEU) | −0.090 | 0.069 | 1.307 | No Endogeneity |
| PEU → PU (Endogenous Explanatories: CPEU) | −0.038 | 0.155 | 0.249 | No Endogeneity |
| PU → IU (Endogenous Explanatories: CPU) | −0.091 | 0.068 | 1.333 | No Endogeneity |
| SF → IU (Endogenous Explanatories: CSF) | −0.052 | 0.079 | 0.659 | No Endogeneity |
| SF → AU (Endogenous Explanatories: CSF) | −0.058 | 0.058 | 1.009 | No Endogeneity |
| IU → AU (Endogenous Explanatories: CIU) | −0.255 | 0.119 | 2.134 ** | Endogeneity Exist |
| AU → RCC (Endogenous Explanatories: CAU) | −0.504 | 0.115 | 4.397 ** | Endogeneity Exist |
| RCC → TCI (Endogenous Explanatories: CRCC) | −0.491 | 0.085 | 5.815 ** | Endogeneity Exist |
| Relationship | Model | p-Value | |
|---|---|---|---|
| IU → AU | Baseline results (see Table 7) | 0.434 | 0.000 |
| After controlling for endogeneity | 0.719 | 0.000 | |
| AU → RCC | Baseline results (see Table 7) | 0.444 | 0.000 |
| After controlling for endogeneity | 0.886 | 0.000 | |
| RCC → TCI | Baseline results (see Table 7) | 0.653 | 0.000 |
| After controlling for endogeneity | 1.026 | 0.000 |
| Number of Segments | ||||
|---|---|---|---|---|
| Criteria | 1 | 2 | 3 | 4 |
| AIC3 | 5094.229 | 4664.935 | 4415.253 | 4183.514 |
| AIC4 | 5111.229 | 4699.935 | 4468.253 | 4254.514 |
| BIC | 5143.007 | 4765.360 | 4567.325 | 4387.234 |
| CAIC | 5160.007 | 4800.360 | 4620.325 | 4458.234 |
| MDL5 | 5542.119 | 5587.062 | 5811.616 | 6054.114 |
| EN | N/A | 0.947 | 0.759 | 0.778 |
| Number of Segments | Segment 1 | Segment 2 | Segment 3 | Segment 4 |
|---|---|---|---|---|
| 1 | 1.000 | |||
| 2 | 0.817 | 0.183 | ||
| 3 | 0.491 | 0.368 | 0.140 | |
| 4 | 0.476 | 0.277 | 0.138 | 0.110 |
Disclaimer/Publisher’s Note: The statements, opinions and data contained in all publications are solely those of the individual author(s) and contributor(s) and not of MDPI and/or the editor(s). MDPI and/or the editor(s) disclaim responsibility for any injury to people or property resulting from any ideas, methods, instructions or products referred to in the content. |
© 2026 by the authors. Licensee MDPI, Basel, Switzerland. This article is an open access article distributed under the terms and conditions of the Creative Commons Attribution (CC BY) license.
Share and Cite
Saptono, P.B.; Mahmud, G.; Khozen, I.; Saragih, A.H.; Sari, W.K.; Hendrawan, A.; Setyowati, M.S. Tax Professionals’ Perceptions, Compliance Costs, and Compliance Intentions Under Indonesia’s Core Tax Administration System. Informatics 2026, 13, 52. https://doi.org/10.3390/informatics13040052
Saptono PB, Mahmud G, Khozen I, Saragih AH, Sari WK, Hendrawan A, Setyowati MS. Tax Professionals’ Perceptions, Compliance Costs, and Compliance Intentions Under Indonesia’s Core Tax Administration System. Informatics. 2026; 13(4):52. https://doi.org/10.3390/informatics13040052
Chicago/Turabian StyleSaptono, Prianto Budi, Gustofan Mahmud, Ismail Khozen, Arfah Habib Saragih, Wulandari Kartika Sari, Adang Hendrawan, and Milla Sepliana Setyowati. 2026. "Tax Professionals’ Perceptions, Compliance Costs, and Compliance Intentions Under Indonesia’s Core Tax Administration System" Informatics 13, no. 4: 52. https://doi.org/10.3390/informatics13040052
APA StyleSaptono, P. B., Mahmud, G., Khozen, I., Saragih, A. H., Sari, W. K., Hendrawan, A., & Setyowati, M. S. (2026). Tax Professionals’ Perceptions, Compliance Costs, and Compliance Intentions Under Indonesia’s Core Tax Administration System. Informatics, 13(4), 52. https://doi.org/10.3390/informatics13040052

