Offline System for 2D Indoor Navigation Utilizing Advanced Data Structures
Abstract
1. Introduction
2. Materials and Methods
2.1. App Design
- Requirements Gathering: This phase involved collecting data from users and stakeholders, focusing specifically on navigation challenges within university environments lacking stable internet connectivity. The analysis covered architectural layouts, user mobility patterns, and specific requirements for offline navigation.
- System Design: Graph theory was applied to model indoor spaces and define optimal navigation paths, with the A* algorithm selected for efficient route optimization. The system’s data architecture was based on Firebase’s document-oriented structure, facilitating scalability and flexibility, while SQLite ensured robust offline storage on mobile devices for uninterrupted navigation. To improve the performance of the A* algorithm, three key components were developed that correct the disadvantages that have existed until now: (i) Animate: manages the determination of the route to design the plane at a high level; (ii) Walking: manages the animation in real time to draw the route, in addition to verifying the existence of curves and correcting the trajectory accordingly; and (iii) CorrectTrajectory: identifies available cells to complete the trajectory efficiently.
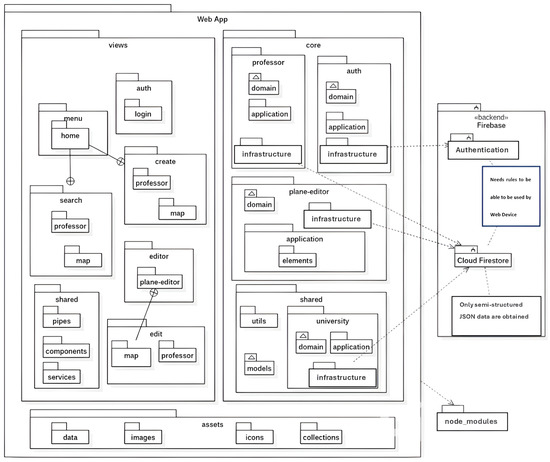
- Implementation: The app was developed using the Ionic framework for cross-platform deployment, with Angular used to manage the front end and Firebase for backend support. CapacitorJS was integrated to ensure seamless offline functionality, allowing users to access the navigation features even in areas with unreliable internet. Figure 3 and Figure 4 show the architecture used in the web and mobile applications.
- Testing: Comprehensive black-box and white-box testing methodologies were employed to assess the app’s stability, performance, and robustness. User acceptance testing involved university students, staff, and visitors, with feedback gathered through questionnaires to evaluate user satisfaction, app functionality, and overall performance.
- Deployment: The app was deployed within the university, with continuous feedback mechanisms set up to identify and implement potential enhancements. User feedback played a key role in guiding future updates and iterations of the app.
2.2. Satisfaction Questionnaire
3. Results and Discussion
3.1. App Design
3.2. Graph Theory and A* Algorithm Implementation
3.3. User Satisfaction
3.4. Comparative Performance Analysis
4. Limitations and Lines of Future Research
5. Scalability and Broader Applications
6. Conclusions
Supplementary Materials
Author Contributions
Funding
Institutional Review Board Statement
Informed Consent Statement
Data Availability Statement
Conflicts of Interest
References
- Kerubin, J.; Miranda, C.; Garcia, E. Virtual Campus Tours for Smartphone Applications. J. Mob. Technol. 2021, 15, 123–134. [Google Scholar]
- Veloz, J.; Extremera, J.; Vergara, D.; Alcívar, A.; Rodríguez, S. 3D Virtual Application as a Guidance and Facility Management Tool Applied to University Buildings. In Methodologies and Intelligent Systems for Technology Enhanced Learning, 11th International Conference; MIS4TEL 2021; De la Prieta, F., Gennari, R., Temperini, M., Di Mascio, T., Vittorini, P., Kubincova, Z., Popescu, E., Carneiro, D.R., Lancia, L., Addone, A., Eds.; Lecture Notes in Networks and Systems; Springer: Cham, Switzerland, 2022; Volume 326, pp. 1–10. [Google Scholar] [CrossRef]
- Lu, F.; Zhou, H.; Guo, L.; Chen, J.; Pei, L. An ARCore-Based Augmented Reality Campus Navigation System. Appl. Sci. 2021, 11, 7515. [Google Scholar] [CrossRef]
- Brown, R.; Clegg, M.; Turner, S. Navigating the Campus with Ease: A Case Study of Indoor Navigation Apps. J. Inf. Technol. 2019, 30, 222–236. [Google Scholar]
- Kamaruzzaman, M.; Zain, M.; Ahmad, R. Evaluating the Usability of Campus Navigation Systems in Malaysian Universities. Int. J. Technol. 2021, 12, 589–599. [Google Scholar]
- Schuldt, C.; Shoushtari, H.; Hellweg, N.; Sternberg, H. L5IN: Overview of an Indoor Navigation Pilot Project. Remote Sens. 2021, 13, 624. [Google Scholar] [CrossRef]
- Tahir, R. Impact of Navigation Aid and Spatial Ability Skills on Wayfinding Performance and Workload in Indoor-Outdoor Campus Navigation: Challenges and Design. Appl. Sci. 2023, 13, 9508. [Google Scholar] [CrossRef]
- Munoz-Montoya, F.; Juan, M.; Méndez-López, M.; Fidalgo, C. Augmented Reality Based on SLAM to Assess Spatial Short-Term Memory. IEEE Access 2019, 7, 2453–2466. [Google Scholar] [CrossRef]
- Shahini, F.; Nasr, V.; Zahabi, M. A Friendly Indoor Navigation App for People with Disabilities (FIND). Proc. Hum. Factors Ergon. Soc. Annu. Meet. 2022, 66, 1922–1926. [Google Scholar] [CrossRef]
- Lee, H.; Lee, E.; Choi, G. Wayfinding Signage for People with Color Blindness. J. Inter. Des. 2020, 45, 35–54. [Google Scholar] [CrossRef]
- Swobodzinski, M.; Parker, A.; Wright, J.; Hansen, K.; Morton, B. Seamless Wayfinding by a Deafblind Adult on an Urban College Campus: A Case Study on Wayfinding Performance, Information Preferences, and Technology Requirements. Front. Educ. 2021, 6, 723098. [Google Scholar] [CrossRef]
- Chen, X. The Embodiment and Innovation of Digital Twin Platform in Modern Interior Environment Design. Appl. Math. Nonlinear Sci. 2023, 9, 1–14. [Google Scholar] [CrossRef]
- Eklund, P.; Thom, J.; Wray, T.; Dou, E. Location-Based Context-Aware Services in a Digital Ecosystem with Location Privacy. J. Cases Inf. Technol. 2011, 13, 49–68. [Google Scholar] [CrossRef]
- Kim, S.; Stanton, K.; Park, Y.; Thomas, S. A Mobile App for Children with Asthma to Monitor Indoor Air Quality (AirBuddy): Development and Usability Study. JMIR Form. Res. 2022, 6, e37118. [Google Scholar] [CrossRef] [PubMed]
- Iftikhar, H.; Luximon, Y. The Syntheses of Static and Mobile Wayfinding Information: An Empirical Study of Wayfinding Preferences and Behavior in Complex Environments. Facilities 2022, 40, 452–474. [Google Scholar] [CrossRef]
- Iftikhar, H.; Asghar, S.; Luximon, Y. The Efficacy of Campus Wayfinding Signage: A Comparative Study from Hong Kong and Pakistan. Facilities 2020, 38, 871–892. [Google Scholar] [CrossRef]
- Jamshidi, S. Identifying Environmental Elements and Attributes That Contribute to Indoor Wayfinding: An Exploratory Study Utilizing Think-Aloud Protocol. J. Inter. Des. 2023, 49, 117–138. [Google Scholar] [CrossRef]
- Williams, B. Personalized Wayfinding Help: Lessons Learned from a Library Concierge Service. J. New Librariansh. 2018, 3, 171–192. [Google Scholar] [CrossRef]
- Wheeler, B.; Syzdykbayev, M.; Karimi, H.; Gurewitsch, R.; Li, H. Personalized Accessible Wayfinding for People with Disabilities Through Standards and Open Geospatial Platforms in Smart Cities. Open Geospat. Data Softw. Stand. 2020, 5, 75. [Google Scholar] [CrossRef]
- Guo, M.; Xue, S.; Shang, S. BIM-Based Space Management System for Operation and Maintenance Phase in Educational Office Building. J. Civ. Eng. Manag. 2019, 26, 29–42. [Google Scholar] [CrossRef]
- Liu, J.; Luo, J.; Hou, J.; Wang, D.; Liu, D.; Zhang, X. A BIM-Based Hybrid 3D Indoor Map Model for Indoor Positioning and Navigation. ISPRS Int. J. Geo-Inf. 2020, 9, 747. [Google Scholar] [CrossRef]
- Junoh, S. Augmentation of Fingerprints for Indoor BLE Localization Using Conditional GANs. IEEE Access 2024, 12, 30176–30190. [Google Scholar] [CrossRef]
- Sakpere, W.; Mlitwa, N.; Oshin, M. Towards an Efficient Indoor Navigation System: A Near Field Communication Approach. J. Eng. Des. Technol. 2017, 15, 505–527. [Google Scholar] [CrossRef]
- Montilla, Y.; León-Sánchez, C. 3D Modelling of a Building Oriented to Indoor Navigation System for Users with Different Mobility Conditions. ISPRS Ann. Photogramm. Remote Sens. Spat. Inf. Sci. 2020, 6, 103–109. [Google Scholar] [CrossRef]
- Uttarwar, M.; Kumar, A.; Chong, P. BeaLIB: A Beacon Enabled Smart Library System. Wirel. Sens. Netw. 2017, 9, 302–310. [Google Scholar] [CrossRef]
- Nizam, D.; Shin, L.; Sani, Z.; Thamrongrat, P.; Tuah, N. An Indoor Navigation Support for the Student Halls of Residence Using Augmented Reality: A Design Perspective. Pertanika J. Sci. Technol. 2021, 29, 1267–1278. [Google Scholar] [CrossRef]
- Paliokas, I.; Mitsopoulou, E.; Patenidis, A.; Stathopoulos, E.; Kokkalas, A.; Diplaris, S.; Tzovaras, D. Implementation of an Interactive Crowd-Enhanced Content Management System for Tourism Development. Kne Soc. Sci. 2021, 5, 9899. [Google Scholar] [CrossRef]
- Povey, J.; Mills, P.; Dingwall, K.; Lowell, A.; Singer, J.; Rotumah, D.; Nagel, T. Acceptability of Mental Health Apps for Aboriginal and Torres Strait Islander Australians: A Qualitative Study. J. Med. Internet Res. 2016, 18, e65. [Google Scholar] [CrossRef]
- Richards, R.; Kinnersley, P.; Brain, K.; Staffurth, J.; Wood, F. The Preferences of Patients with Cancer Regarding Apps to Help Meet Their Illness-Related Information Needs: Qualitative Interview Study. JMIR Mhealth Uhealth 2019, 7, e14187. [Google Scholar] [CrossRef]
- Liu, M.; Jiang, T.; Yu, K.; Wu, S.; Jordan-Marsh, M.; Chi, I. Care Me Too, a Mobile App for Engaging Chinese Immigrant Caregivers in Self-Care: Qualitative Usability Study. JMIR Form. Res. 2020, 4, e20325. [Google Scholar] [CrossRef]
- Abu-AlSondos, I. An Ensemble Filter for Indoor Positioning Technology of Mobile Home Service with Agile iBeacon Deployment. Int. J. Interact. Mob. Technol. 2023, 17, 48–60. [Google Scholar] [CrossRef]
- Ning, F.; Chen, Y. Combining a Modified Particle Filter Method and Indoor Magnetic Fingerprint Map to Assist Pedestrian Dead Reckoning for Indoor Positioning and Navigation. Sensors 2019, 20, 185. [Google Scholar] [CrossRef]
- Juan, M.; Méndez-López, M.; Fidalgo, C.; Mollá, R.; Vivó, R.; Paramo, D. A SLAM-Based Augmented Reality App for the Assessment of Spatial Short-Term Memory Using Visual and Auditory Stimuli. J. Multimodal User Interfaces 2022, 16, 319–333. [Google Scholar] [CrossRef]
- Singh, J. Enhancing Indoor Navigation in Intelligent Transportation Systems with 3D RIF and Quantum GIS. Sustainability 2023, 15, 15833. [Google Scholar] [CrossRef]
- Karam, S.; Lehtola, V.; Vosselman, G. Integrating a Low-Cost MEMS IMU into a Laser-Based SLAM for Indoor Mobile Mapping. ISPRS Arch. Photogramm. Remote Sens. Spat. Inf. Sci. 2019, 42, 149–156. [Google Scholar] [CrossRef]
- Díaz-Vilariño, L.; Bogusławski, P.; Khoshelham, K.; Lorenzo, H. Obstacle-Aware Indoor Pathfinding Using Point Clouds. ISPRS Int. J. Geo-Inf. 2019, 8, 233. [Google Scholar] [CrossRef]
- Ferreira, J.; Resende, R.; Martinho, S. Beacons and BIM Models for Indoor Guidance and Location. Sensors 2018, 18, 4374. [Google Scholar] [CrossRef]
- Zhang, M.; Cheow, E.; Ho, C.; Ng, B.; Ho, R.; Cheok, C. Application of Low-Cost Methodologies for Mobile Phone App Development. JMIR Mhealth Uhealth 2014, 2, e55. [Google Scholar] [CrossRef]
- Xiang, Y.; Li, D.; Su, T.; Zhou, Q.; Brach, C.; Mao, S.S.; Geimer, M. Where Am I? SLAM for Mobile Machines on a Smart Working Site. Vehicles 2022, 4, 529–552. [Google Scholar] [CrossRef]
- Zhaoying, L.; Ruoling, S.; Zhao, Z. A new path planning method based on sparse A* algorithm with map segmentation. Trans. Inst. Meas. Control. 2022, 44, 916–925. [Google Scholar]
- Kunhoth, J.; Karkar, A.; Al-Maadeed, S.; Al-Ali, A. Indoor positioning and wayfinding systems: A survey. Hum. Cent. Comput. Inf. Sci. 2020, 10, 18. [Google Scholar] [CrossRef]
- Wang, H.; Lou, S.; Jing, J.; Wang, Y.; Liu, W.; Liu, T. The EBS-A* algorithm: An improved A* algorithm for path planning. PLoS ONE 2022, 17, e0263841. [Google Scholar] [CrossRef]
- El-Sheimy, N.; Li, Y. Indoor navigation: State of the art and future trends. Satell Navig. 2021, 2, 7. [Google Scholar] [CrossRef]
- Marciniak, J.B.; Wiktorzak, B. Automatic Generation of Guidance for Indoor Navigation at Metro Stations. App. Sci. 2024, 14, 10252. [Google Scholar] [CrossRef]
- Eraghi, N.O.; López-Colino, F.; de Castro, A.; Garrido, J. NafisNav: An indoor navigation algorithm for embedded systems and based on grid maps. In Proceedings of the 2015 IEEE International Conference on Industrial Technology (ICIT), Seville, Spain, 17–19 March 2015; pp. 345–350. [Google Scholar]









| Question | Factor 1. App Usability | Factor 2. App Technical Aspects |
|---|---|---|
| The app content is clear | 0.86 | |
| It is easy to use the app | 0.74 | |
| It is easy to search places | 0.76 | |
| The app is intuitive | 0.90 | |
| It is quick to get familiar with the app | 0.79 | |
| App design assessment | 0.78 | |
| Packages are consistent for offline use | 0.85 |
| Family of Questions | Mean (Out of 5) | Standard Deviation (Out of 5) |
|---|---|---|
| Usability | 4.80 | 0.42 |
| Technical aspects | 4.74 | 0.48 |
Disclaimer/Publisher’s Note: The statements, opinions and data contained in all publications are solely those of the individual author(s) and contributor(s) and not of MDPI and/or the editor(s). MDPI and/or the editor(s) disclaim responsibility for any injury to people or property resulting from any ideas, methods, instructions or products referred to in the content. |
© 2025 by the authors. Licensee MDPI, Basel, Switzerland. This article is an open access article distributed under the terms and conditions of the Creative Commons Attribution (CC BY) license (https://creativecommons.org/licenses/by/4.0/).
Share and Cite
Veloz, J.L.; Intriago, L.S.; Palma, J.C.; Alcívar-Cedeño, A.K.; Antón-Sacho, Á.; Fernández-Arias, P.; Ariza, E.A.; Vergara, D. Offline System for 2D Indoor Navigation Utilizing Advanced Data Structures. Informatics 2025, 12, 34. https://doi.org/10.3390/informatics12020034
Veloz JL, Intriago LS, Palma JC, Alcívar-Cedeño AK, Antón-Sacho Á, Fernández-Arias P, Ariza EA, Vergara D. Offline System for 2D Indoor Navigation Utilizing Advanced Data Structures. Informatics. 2025; 12(2):34. https://doi.org/10.3390/informatics12020034
Chicago/Turabian StyleVeloz, Jorge Luis, Leo Sebastián Intriago, Jean Carlos Palma, Andrea Katherine Alcívar-Cedeño, Álvaro Antón-Sacho, Pablo Fernández-Arias, Edwan Anderson Ariza, and Diego Vergara. 2025. "Offline System for 2D Indoor Navigation Utilizing Advanced Data Structures" Informatics 12, no. 2: 34. https://doi.org/10.3390/informatics12020034
APA StyleVeloz, J. L., Intriago, L. S., Palma, J. C., Alcívar-Cedeño, A. K., Antón-Sacho, Á., Fernández-Arias, P., Ariza, E. A., & Vergara, D. (2025). Offline System for 2D Indoor Navigation Utilizing Advanced Data Structures. Informatics, 12(2), 34. https://doi.org/10.3390/informatics12020034

