A Deep Neural Network Algorithm for Semilinear Elliptic PDEs with Applications in Insurance Mathematics
Abstract
1. Introduction
2. BSDEs Associated with Elliptic PDEs
2.1. BSDEs with Random Terminal Times
- the terminal time is an -stopping time,
- the generator f: is a process which satisfies that for all , the process is progressively measurable,
- the terminal condition is an -measurable random variable with on .
- Y is continuous -a.s. and for all , the trajectories belong to , and is in ,
- for all and all it holds a.s. that
- and on .
2.2. Semilinear Elliptic PDEs and BSDEs with Random Terminal Time
- A semilinear (degenerate) elliptic PDE on the whole is of the formwhere the differential operator acting on is given byand is such that the process is a generator of a BSDE in the sense of Definition 1.
- We say that a function u satisfies Equation (4) with Dirichlet boundary conditions on the open, bounded domain , ifwhere is a bounded, continuous function.
- 1.
- 2.
- A function is called viscosity subsolution of (4), if for all and all points where has a local maximum,
- A function is called viscosity supersolution of (4), if for all and all points where has a local minimum,
- A function is called viscosity solution of (4), if it is a viscosity sub- and supersolution.
- (i)
- ,
- (ii)
- ,
- (iii)
- .
3. Algorithm
- 1.
- the approximation error of the Euler–Maruyama method, which is used for sampling the forward equation,
- 2.
- the error of approximating the expected loss,
- 3.
- the error of cutting off the potentially unbounded random terminal time at time T,
- 4.
- the approximation error of the deep neural network model for approximating for each .
- All DNNs are initialized with random numbers.
- For each value of x we average over 5 independent runs. The estimator for is calculated as the mean value of in the last 3 network training epochs of each run, sampled according to the validation size (see below).
- We choose a nonequidistant time grid in order to get a higher resolution for earlier (and hence probably closer to the stopping time) time points.
- We use tanh as activation function.
- We compute simultaneously for 8 values of x by using parallel computing.
| Algorithm 1 Elliptic PDE Solver for a BSDE with stopping time |
| Require: number of training epochs E, maximal time T, step-size , number of timesteps N, number of sample paths M, number of hidden layer neurons dim, initial (random) starting values 1: function TrainableVariables() ▹ see Pytorch or Tensorflow return a trainable variable with dimension initialized by . 2: end function 3: function Subnetwork(x) ▹ allowing x to be a tensor containing M rows (samples) return a trainable DNN, evaluated at x. 4: end function 5: for do 6: ▹ Initialize nonequidistant timesteps 7: end for 8: for do 9: Sample Brownian motion trajectory 10: Sample path from forward process 11: calculate stopping time 12: calculate terminal value 13: set for all 14: end for 15: = TrainableVariables) ▹ Initialize u 16: TrainableVariables) ▹ Initialize 17: for do 18: 19: 20: end for 21: for do 22: for do 23: for do 24: 25: if then break 26: end if 27: end for 28: = Subnetwork 29: end for 30: update all trainable variables and the subnetwork’s weights according to the loss function 31: end for return |
4. Examples
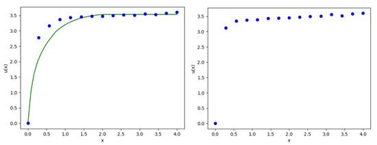
4.1. The Poisson Equation
Numerical Results
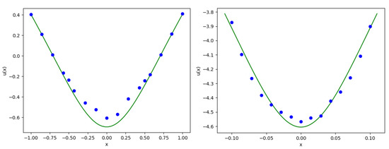
4.2. Quadratic Gradient
Numerical Results
4.3. Dividend Maximization
Numerical Results
5. Conclusions
Author Contributions
Funding
Acknowledgments
Conflicts of Interest
References
- Albrecher, Hansjörg, and Stefan Thonhauser. 2009. Optimality results for dividend problems in insurance. RACSAM Revista de la Real Academia de Ciencias Exactas, Fisicas y Naturales. Serie A. Matematicas 103: 295–320. [Google Scholar] [CrossRef]
- Asmussen, Søren, and Michael Taksar. 1997. Controlled diffusion models for optimal dividend pay-out. Insurance: Mathematics and Economics 20: 1–15. [Google Scholar] [CrossRef]
- Avanzi, Benjamin. 2009. Strategies for dividend distribution: A review. North American Actuarial Journal 13: 217–51. [Google Scholar] [CrossRef]
- Azcue, Pablo, and Nora Muler. 2014. Stochastic Optimization in Insurance—A Dynamic Programming Approach. Springer Briefs in Quantitative Finance. New York, Heidelberg, Dordrecht and London: Springer. [Google Scholar]
- Beck, Christian, Sebastian Becker, Philipp Grohs, Nor Jaafari, and Arnulf Jentzen. 2018. Solving stochastic differential equations and Kolmogorov equations by means of deep learning. arXiv arXiv:1806.00421. [Google Scholar]
- Beck, Christian, Fabian Hornung, Martin Hutzenthaler, Arnulf Jentzen, and Thomas Kruse. 2019a. Overcoming the curse of dimensionality in the numerical approximation of Allen-Cahn partial differential equations via truncated full-history recursive multilevel Picard approximations. arXiv arXiv:1907.06729. [Google Scholar]
- Beck, Christian, Sebastian Becker, Patrick Cheridito, Arnulf Jentzen, and Ariel Neufeld. 2019b. Deep splitting method for parabolic PDEs. arXiv arXiv:1907.03452. [Google Scholar]
- Beck, Christian, Weinan E, and Arnulf Jentzen. 2019c. Machine learning approximation algorithms for high-dimensional fully nonlinear partial differential equations and second-order backward stochastic differential equations. Journal of Nonlinear Science 29: 1563–619. [Google Scholar] [CrossRef]
- Beck, Christian, Lukas Gonon, and Arnulf Jentzen. 2020. Overcoming the curse of dimensionality in the numerical approximation of high-dimensional semilinear elliptic partial differential equations. arXiv arXiv:2003.00596. [Google Scholar]
- Becker, Sebastian, Patrick Cheridito, and Arnulf Jentzen. 2019a. Deep optimal stopping. Journal of Machine Learning Research 20: 74. [Google Scholar]
- Becker, Sebastian, Patrick Cheridito, Arnulf Jentzen, and Timo Welti. 2019b. Solving high-dimensional optimal stopping problems using deep learning. arXiv arXiv:1908.01602. [Google Scholar]
- Berg, Jens, and Kaj Nyström. 2018. A unified deep artificial neural network approach to partial differential equations in complex geometries. Neurocomputing 317: 28–41. [Google Scholar] [CrossRef]
- Berner, Julius, Philipp Grohs, and Arnulf Jentzen. 2020. Analysis of the generalization error: Empirical risk minimization over deep artificial neural networks overcomes the curse of dimensionality in the numerical approximation of Black–Scholes partial differential equations. SIAM Journal on Mathematics of Data Science 3: 631–57. [Google Scholar] [CrossRef]
- Briand, Philippe, and Ying Hu. 1998. Stability of BSDEs with random terminal time and homogenization of semi-linear elliptic PDEs. Journal of Functional Analysis 155: 455–94. [Google Scholar] [CrossRef]
- Briand, Philippe, Bernard Delyon, Ying Hu, Étienne Pardoux, and Lucretiu Stoica. 2003. Lp solutions of backward stochastic differential equations. Stochastic Processes and their Applications 108: 109–29. [Google Scholar] [CrossRef]
- Briand, Philippe, and Fulvia Confortola. 2008. Quadratic BSDEs with random terminal time and elliptic PDEs in infinite dimension. Electronic Journal of Probability 13: 1529–61. [Google Scholar]
- Chan-Wai-Nam, Quentin, Joseph Mikael, and Xavier Warin. 2019. Machine learning for semi linear PDEs. Journal of Scientific Computing 79: 1667–712. [Google Scholar] [CrossRef]
- Chen, Yangang, and Justin W. L. Wan. 2020. Deep neural network framework based on backward stochastic differential equations for pricing and hedging american options in high dimensions. Quantitative Finance, 1–23. [Google Scholar] [CrossRef]
- Darling, Richard W. R., and Étienne Pardoux. 1997. Backwards SDE with random terminal time and applications to semilinear elliptic PDE. The Annals of Probability 25: 1135–59. [Google Scholar] [CrossRef]
- De Finetti, Bruno. 1957. Su un’impostazione alternativa della teoria collettiva del rischio. Transactions of the XVth International Congress of Actuaries 2: 433–43. [Google Scholar]
- Dockhorn, Tim. 2019. A discussion on solving partial differential equations using neural networks. arXiv arXiv:1904.07200. [Google Scholar]
- E, Weinan, and Bing Yu. 2018. The deep Ritz method: A deep learning-based numerical algorithm for solving variational problems. Communications in Mathematics and Statistics 6: 1–12. [Google Scholar] [CrossRef]
- Elbrächter, Dennis, Philipp Grohs, Arnulf Jentzen, and Christoph Schwab. 2018. DNN expression rate analysis of high-dimensional PDEs: Application to option pricing. arXiv arXiv:1809.07669. [Google Scholar]
- Farahmand, Amir-Massoud, Saleh Nabi, and Daniel Nikovski. 2017. Deep reinforcement learning for partial differential equation control. Paper presented at 2017 American Control Conference (ACC), Seattle, WA, USA, May 24–26; pp. 3120–27. [Google Scholar]
- Fujii, Masaaki, Akihiko Takahashi, and Masayuki Takahashi. 2019. Asymptotic expansion as prior knowledge in deep learning method for high dimensional BSDEs. Asia-Pacific Financial Markets 26: 391–408. [Google Scholar] [CrossRef]
- Gonon, Lukas, Philipp Grohs, Arnulf Jentzen, David Kofler, and David Šiška. 2019. Uniform error estimates for artificial neural network approximations. arXiv arXiv:1911.09647. [Google Scholar]
- Goudenège, Ludovic, Andrea Molent, and Antonino Zanette. 2019. Machine learning for pricing American options in high dimension. arXiv arXiv:1903.11275. [Google Scholar]
- Grohs, Philipp, Fabian Hornung, Arnulf Jentzen, and Philippe Von Wurstemberger. 2018. A proof that artificial neural networks overcome the curse of dimensionality in the numerical approximation of Black-Scholes partial differential equations. arXiv arXiv:1809.02362. [Google Scholar]
- Grohs, Philipp, Arnulf Jentzen, and Diyora Salimova. 2019a. Deep neural network approximations for Monte Carlo algorithms. arXiv arXiv:1908.10828. [Google Scholar]
- Grohs, Philipp, Fabian Hornung, Arnulf Jentzen, and Philipp Zimmermann. 2019b. Space-time error estimates for deep neural network approximations for differential equations. arXiv arXiv:1908.03833. [Google Scholar]
- Grohs, Philipp, and Lukas Herrmann. 2020. Deep neural network approximation for high-dimensional elliptic PDEs with boundary conditions. arXiv arXiv:2007.05384. [Google Scholar]
- Han, Jiequn, Arnulf Jentzen, and Weinan E. 2017. Deep learning-based numerical methods for high-dimensional parabolic partial differential equations and backward stochastic differential equations. Communications in Mathematics and Statistics 5: 349–80. [Google Scholar]
- Han, Jiequn, Arnulf Jentzen, and Weinan E. 2018. Solving high-dimensional partial differential equations using deep learning. Proceedings of the National Academy of Sciences 115: 8505–10. [Google Scholar] [CrossRef]
- Han, Jiequn, and Jihao Long. 2020. Convergence of the deep BSDE method for coupled FBSDEs. Probability, Uncertainty and Quantitative Risk 5: 1–33. [Google Scholar] [CrossRef]
- Han, Jihun, Mihai Nica, and Adam Stinchcombe. 2020. A derivative-free method for solving elliptic partial differential equations with deep neural networks. Journal of Computational Physics 419: 109672. [Google Scholar] [CrossRef]
- Henry-Labordère, Pierre. 2017. Deep primal-dual algorithm for BSDEs: Applications of machine learning to CVA and IM. SSRN Electronic Journal. [Google Scholar] [CrossRef]
- Hornik, Kurt. 1991. Approximation capabilities of multilayer feedforward networks. Neural Networks 4: 251–57. [Google Scholar] [CrossRef]
- Hornik, Kurt, Maxwell Stinchcombe, and Halbert White. 1989. Multilayer feedforward networks are universal approximators. Neural Networks 2: 359–66. [Google Scholar] [CrossRef]
- Huré, Côme, Huyên Pham, and Xavier Warin. 2019. Some machine learning schemes for high-dimensional nonlinear PDEs. arXiv arXiv:1902.01599. [Google Scholar]
- Hutzenthaler, Martin, Arnulf Jentzen, Thomas Kruse, Tuan Anh Nguyen, and Philippe von Wurstemberger. 2018. Overcoming the curse of dimensionality in the numerical approximation of semilinear parabolic partial differential equations. arXiv arXiv:1807.01212. [Google Scholar]
- Hutzenthaler, Martin, Arnulf Jentzen, and Philippe von Wurstemberger. 2020a. Overcoming the curse of dimensionality in the approximative pricing of financial derivatives with default risks. Electronic Journal of Probability 25: 73. [Google Scholar] [CrossRef]
- Hutzenthaler, Martin, Arnulf Jentzen, Thomas Kruse, and Tuan Anh Nguyen. 2020b. A proof that rectified deep neural networks overcome the curse of dimensionality in the numerical approximation of semilinear heat equations. SN Partial Differential Equations and Applications 1: 1–34. [Google Scholar] [CrossRef]
- Jacquier, Antoine Jack, and Mugad Oumgari. 2019. Deep PPDEs for rough local stochastic volatility. arXiv arXiv:1906.02551. [Google Scholar] [CrossRef]
- Jeanblanc-Picqué, Monique, and Albert Nikolaevich Shiryaev. 1995. Optimization of the flow of dividends. Russian Mathematical Surveys 50: 257–77. [Google Scholar] [CrossRef]
- Jentzen, Arnulf, Diyora Salimova, and Timo Welti. 2018. A proof that deep artificial neural networks overcome the curse of dimensionality in the numerical approximation of Kolmogorov partial differential equations with constant diffusion and nonlinear drift coefficients. arXiv arXiv:1809.07321. [Google Scholar]
- Jiang, Zhengjun, and Martijn Pistorius. 2012. Optimal dividend distribution under markov regime switching. Finance and Stochastics 16: 449–76. [Google Scholar] [CrossRef]
- Kritzer, Peter, Gunther Leobacher, Michaela Szölgyenyi, and Stefan Thonhauser. 2019. Approximation methods for piecewise deterministic markov processes and their costs. Scandinavian Actuarial Journal 2019: 308–35. [Google Scholar] [CrossRef] [PubMed]
- Kutyniok, Gitta, Philipp Petersen, Mones Raslan, and Reinhold Schneider. 2019. A theoretical analysis of deep neural networks and parametric PDEs. arXiv arXiv:1904.00377. [Google Scholar]
- Leobacher, Gunther, Michaela Szölgyenyi, and Stefan Thonhauser. 2014. Bayesian dividend optimization and finite time ruin probabilities. Stochastic Models 30: 216–49. [Google Scholar] [CrossRef][Green Version]
- Long, Zichao, Yiping Lu, Xianzhong Ma, and Bin Dong. 2018. PDE-Net: Learning PDEs from Data. Paper presented at 35th International Conference on Machine Learning, Stockholm, Sweden, July 10–15; pp. 3208–16. [Google Scholar]
- Lu, Lu, Xuhui Meng, Zhiping Mao, and George Karniadakis. 2019. DeepXDE: A deep learning library for solving differential equations. arXiv arXiv:1907.04502. [Google Scholar]
- Lye, Kjetil O, Siddhartha Mishra, and Deep Ray. 2020. Deep learning observables in computational fluid dynamics. Journal of Computational Physics 410: 109339. [Google Scholar] [CrossRef]
- Magill, Martin, Faisal Qureshi, and Hendrick de Haan. 2018. Neural networks trained to solve differential equations learn general representations. Advances in Neural Information Processing Systems 31: 4071–81. [Google Scholar]
- Øksendal, Bernt. 2003. Stochastic Differential Equations. Berlin: Springer. [Google Scholar]
- Pardoux, Étienne. 1998. Backward stochastic differential equations and viscosity solutions of systems of semilinear parabolic and elliptic PDEs of second order. In Stochastic Analysis and Related Topics VI. Berlin: Springer, pp. 79–127. [Google Scholar]
- Pardoux, Étienne. 1999. BSDEs, weak convergence and homogenization of semilinear PDEs. In Nonlinear Analysis, Differential Equations and Control. Berlin: Springer, pp. 503–49. [Google Scholar]
- Pham, Huyen, Xavier Warin, and Maximilien Germain. 2019. Neural networks-based backward scheme for fully nonlinear PDEs. arXiv arXiv:1908.00412. [Google Scholar]
- Radner, Roy, and Larry Shepp. 1996. Risk vs. profit potential: A model for corporate strategy. Journal of Economic Dynamics and Control 20: 1373–93. [Google Scholar] [CrossRef]
- Raissi, Maziar. 2018. Deep hidden physics models: Deep learning of nonlinear partial differential equations. The Journal of Machine Learning Research 19: 932–55. [Google Scholar]
- Reisinger, Christoph, and Yufei Zhang. 2019. Rectified deep neural networks overcome the curse of dimensionality for nonsmooth value functions in zero-sum games of nonlinear stiff systems. arXiv arXiv:1903.06652. [Google Scholar]
- Reppen, A Max, Jean-Charles Rochet, and H. Mete Soner. 2020. Optimal dividend policies with random profitability. Mathematical Finance 30: 228–59. [Google Scholar] [CrossRef]
- Royer, Manuela. 2004. BSDEs with a random terminal time driven by a monotone generator and their links with PDEs. Stochastics and Stochastic Reports 76: 281–307. [Google Scholar] [CrossRef]
- Schmidli, Hanspeter. 2008. Stochastic Control in Insurance. Probability and its Applications. London: Springer. [Google Scholar]
- Shreve, Steven E., John P. Lehoczky, and Donald P. Gaver. 1984. Optimal consumption for general diffusions with absorbing and reflecting barriers. SIAM Journal on Control and Optimization 22: 55–75. [Google Scholar] [CrossRef]
- Sirignano, Justin, and Konstantinos Spiliopoulos. 2018. DGM: A deep learning algorithm for solving partial differential equations. Journal of Computational Physics 375: 1339–64. [Google Scholar] [CrossRef]
- Sotomayor, Luz R., and Abel Cadenillas. 2011. Classical and singular stochastic control for the optimal dividend policy when there is regime switching. Insurance: Mathematics and Economics 48: 344–54. [Google Scholar] [CrossRef]
- Szölgyenyi, Michaela. 2013. Bayesian dividend maximization: A jump diffusion model. In Handelingen Contactforum Actuarial and Financial Mathematics Conference, Interplay between Finance and Insurance, February 7–8. Brussel: Koninklijke Vlaamse Academie van België voor Wetenschappen en Kunsten, pp. 77–82. [Google Scholar]
- Szölgyenyi, Michaela. 2016. Dividend maximization in a hidden Markov switching model. Statistics & Risk Modeling 32: 143–58. [Google Scholar]
- Zhu, Jinxia, and Feng Chen. 2013. Dividend optimization for regime-switching general diffusions. Insurance: Mathematics and Economics 53: 439–56. [Google Scholar] [CrossRef]
| 1 | Since is solvable for , f is well-defined. |
| 2 | |
| 3 | The numerical examples were run on a Lenovo Thinkpad notebook with an Intel Core i7 processor (2.6 GHz) and 16 GB memory, without CUDA. |
| 4 | For abbreviation we use for etc. |
| 5 |




| d | r | b | N | T | E | M | Validation Size | Time per Eight Points3 |
|---|---|---|---|---|---|---|---|---|
| 2 | 0.5 | 500 | 0.5 | 200 | 64 | 256 | 119.17 s | |
| 100 | 0.5 | 500 | 0.01 | 200 | 64 | 256 | 613.86 s |
| d | r | N | T | E | M | Validation Size | Time per Eight Points |
|---|---|---|---|---|---|---|---|
| 2 | 1 | 100 | 5 | 500 | 64 | 256 | 204.58 s |
| 100 | 1 | 100 | 0.1 | 500 | 64 | 256 | 321.13 s |
| d | r | K | N | T | E | M | Validation Size | Time per Eight Points | |||
|---|---|---|---|---|---|---|---|---|---|---|---|
| 2 | 5 | 1.8 | 0.5 | 1 | 100 | 5 | 500 | 64 | 256 | 317.42 s | |
| 100 | 5 | 1.8 | 0.5 | 1 | 100 | 5 | 500 | 64 | 256 | 613.15 s |
| Case | Even | Odd | Even | Odd | , | Otherwise |
|---|---|---|---|---|---|---|
| 0.25 | 0.25 | 0 |
Publisher’s Note: MDPI stays neutral with regard to jurisdictional claims in published maps and institutional affiliations. |
© 2020 by the authors. Licensee MDPI, Basel, Switzerland. This article is an open access article distributed under the terms and conditions of the Creative Commons Attribution (CC BY) license (http://creativecommons.org/licenses/by/4.0/).
Share and Cite
Kremsner, S.; Steinicke, A.; Szölgyenyi, M. A Deep Neural Network Algorithm for Semilinear Elliptic PDEs with Applications in Insurance Mathematics. Risks 2020, 8, 136. https://doi.org/10.3390/risks8040136
Kremsner S, Steinicke A, Szölgyenyi M. A Deep Neural Network Algorithm for Semilinear Elliptic PDEs with Applications in Insurance Mathematics. Risks. 2020; 8(4):136. https://doi.org/10.3390/risks8040136
Chicago/Turabian StyleKremsner, Stefan, Alexander Steinicke, and Michaela Szölgyenyi. 2020. "A Deep Neural Network Algorithm for Semilinear Elliptic PDEs with Applications in Insurance Mathematics" Risks 8, no. 4: 136. https://doi.org/10.3390/risks8040136
APA StyleKremsner, S., Steinicke, A., & Szölgyenyi, M. (2020). A Deep Neural Network Algorithm for Semilinear Elliptic PDEs with Applications in Insurance Mathematics. Risks, 8(4), 136. https://doi.org/10.3390/risks8040136

