A Discrete-Time Approach to Evaluate Path-Dependent Derivatives in a Regime-Switching Risk Model
Abstract
1. Introduction
2. The Regime-Switching Framework
3. The Lattice-Based Model
3.1. The Discretization in Each Regime
3.2. The Path-Dependent Function Values
- to work with effective values for the path-dependent function that we call representative values;
- not to resort to simulated values as in Yuen and Yang (2010);
- to reduce the computational complexity of the evaluation problem;
- to guarantee that the discrete time model converges to the continuous time one.
- Step 1:
- among nodes belonging to , we consider only the ones where the asset has registered the maximum value, ;
- Step 2:
- among them, we select the node in correspondence of the minimum value assumed by s, (i.e., node ), in a way that the new trajectory obtained by substituting node with node in still reaches node ;
- Step 3:
- is computed on this new trajectory.
3.3. The Evaluation Scheme in a Two-Regime Economy
4. Numerical Results
4.1. Asian Options
4.2. Equity-Indexed Annuities
4.3. Currency Lookback Options
5. Conclusions
- while the pricing of standard options under regime-switching models has been widely studied in finance, few are the contributions developed for pricing path-dependent derivatives;
- the increasing importance of such derivatives, which are widely used not only in the financial field but also in the actuarial one;
- the difficulties encountered when managing the complex path-dependent structures of these derivatives that deeply influence the pricing problem tractability.
- by providing a simple and flexible binomial lattice algorithm, useful for practitioners, because different specifications of the path-dependent function may be easily managed and both European and American-style contingent claims or insurance policies may be evaluated in the developed model;
- by reducing the problem computational complexity and overcoming the drawbacks evidenced for the Yuen and Yang (2010) model.
Funding
Acknowledgments
Conflicts of Interest
References
- Aingworth, Donald D., Sanjiv R. Das, and Rajeev Motwani. 2006. A simple approach for pricing equity options with Markov switching state variables. Quantitative Finance 6: 95–105. [Google Scholar] [CrossRef]
- Black, Fischer, and Myron Scholes. 1973. The pricing of options and corporate liabilities. Journal of Political Economy 81: 637–59. [Google Scholar] [CrossRef]
- Bollen, Nicolas P. B. 1998. Valuing options in regime-switching models. Journal of Derivatives 6: 38–49. [Google Scholar] [CrossRef]
- Bollen, Nicolas P. B., Stephen F. Gray, and Robert E. Whaley. 2000. Regime switching in foreign exchange rates: Evidence from currency option prices. Journal of Econometrics 94: 239–76. [Google Scholar] [CrossRef]
- Boyle, Phelim, and Thangaraj Draviam. 2007. Pricing exotic options under regime switching. Insurance: Mathematics and Economics 40: 267–82. [Google Scholar] [CrossRef]
- Buffington, John, and Robert J. Elliott. 2002. American options with regime switching. International Journal of Theoretical and Applied Finance 5: 497–514. [Google Scholar] [CrossRef]
- Cheuk, Terry, and Ton C. F. Vorst. 1997. Currency lookback options and observation frequency: A binomial approach. Journal of International Money and Finance 16: 173–87. [Google Scholar] [CrossRef]
- Costabile, Massimo, Arturo Leccadito, Ivar Massabó, and Emilio Russo. 2014. A reduced lattice model for option pricing under regime-switching. Review of Quantitative Finanance and Accounting 42: 667–90. [Google Scholar] [CrossRef]
- Costabile, Massimo, Ivar Massabó, and Emilio Russo. 2006. An adjusted binomial model for pricing Asian options. Review of Quantitative Finanance and Accounting 27: 285–96. [Google Scholar] [CrossRef]
- Cox, John, Stephen A. Ross, and Mark Rubinstein. 1979. Option pricing: A simplified approach. Journal of Financial Economics 7: 229–64. [Google Scholar] [CrossRef]
- Di Masi, Giovanni, Yurii Mikhailovich Kabanov, and Wolfgang J. Runggaldier. 1994. Mean-variance hedging of options on stocks with Markov volatility. Theory of Probability and Its Applications 39: 173–81. [Google Scholar] [CrossRef]
- Elliott, Robert J., Leunglung Chan, and Tak Kuen Siu. 2005. Option pricing and Esscher transform under regime switching. Annals of Finance 1: 423–32. [Google Scholar] [CrossRef]
- Feng, Runhuan, and Jan Vecer. 2017. Risk based capital for guaranteed minimum withdrawal. Quantitative Finance 17: 471–8. [Google Scholar] [CrossRef]
- Feng, Runhuan, and Hans W. Volkmer. 2012. Analytical calculation of risk measures for variable annuity guaranteed benefits. Insurance: Mathematics and Economics 51: 636–48. [Google Scholar] [CrossRef]
- Feng, Runhuan, and Hans W. Volkmer. 2014. Spectral methods for the calculation of risk measures for variable annuity guaranteed benefits. Astin Bulletin 44: 653–81. [Google Scholar] [CrossRef]
- Forsyth, Peter A., Kenneth Vetzal, and R. Zvan. 2002. Convergence of numerical methods for valuing path-dependent options using interpolation. Review of Derivatives Research 5: 273–314. [Google Scholar] [CrossRef]
- Guo, Xin. 2001. Information and option pricing. Quantitative Finance 1: 38–44. [Google Scholar] [CrossRef]
- Hamilton, James D. 1989. A new approach to the economic analysis of non-stationary time series. Econometrica 57: 357–84. [Google Scholar] [CrossRef]
- Hamilton, James D. 1990. Analysis of time series subject to changes in regime. Journal of Econometrics 45: 39–70. [Google Scholar] [CrossRef]
- Hardy, Mary. 2001. A regime-switching model for long-term stock returns. North American Actuarial Journal 5: 41–53. [Google Scholar] [CrossRef]
- Hardy, Mary. 2003. Investment Guarantees: The New Science of Modeling and Risk Management for Equity-Linked Life Insurance. Hoboken: Wiley. [Google Scholar]
- Hull, John, and Alan White. 1993. Efficient procedures for valuing European and American path-dependent options. Journal of Derivatives 1: 21–31. [Google Scholar] [CrossRef]
- Jiang, Lishang, and Min Dai. 2004. Convergence of binomial methods for European/American path-dependent options. SIAM Journal on Numerical Analysis 42: 1094–109. [Google Scholar] [CrossRef]
- Khaliq, Abdul Q. M., and Ruihua Liu. 2009. New numerical scheme for pricing American options with regime-switching. International Journal of Theoretical and Applied Finance 12: 319–40. [Google Scholar] [CrossRef]
- Liu, Ruihua. 2010. Regime-switching recombining tree for option pricing. International Journal of Theoretical and Applied Finance 13: 479–99. [Google Scholar] [CrossRef]
- Liu, Ruihua, Qian Zhang, and Gang Yin. 2006. Option pricing in a regime switching model using the fast Fourier transform. Journal of Applied Mathematics and Stochastic Analysis 2006: 1–22. [Google Scholar] [CrossRef]
- Ma, Jingtang, and Zhiqiang Zhou. 2016. Moving mesh methods for pricing Asian options with regime switching. Journal of Computational and Applied Mathematics 298: 211–21. [Google Scholar] [CrossRef]
- Mamon, Rogemar S., and Marianito Rodrigo. 2005. Explicit solutions to European options in a regime-switching economy. Operations Research Letters 33: 581–6. [Google Scholar] [CrossRef]
- Naik, Vasanttilak. 1993. Option valuation and hedging strategies with jumps in the volatility of asset returns. Journal of Finance 48: 1969–84. [Google Scholar] [CrossRef]
- Privault, Nicolas, and Xiao Wei. 2018. Fast computation of risk measures for variable annuities with additional earnings by conditional moment matching. Astin Bulletin 48: 171–96. [Google Scholar] [CrossRef]
- Yao, David, Qing Zhang, and Xun Yu Zhou. 2006. A regime-switching model for European options. In Stochastic Processes, Optimization, and Control Theory Applications in Financial Engineering, Queueing Networks, and Manufacturing Systems. Edited by Houmin Yan, George Yin and Qing Zhang. New York: Springer. [Google Scholar]
- Yuen, Fei Lung, and Hailiang Yang. 2009. Option pricing with regime switching by trinomial tree method. Journal of Computational and Applied Mathematics 233: 1821–33. [Google Scholar] [CrossRef]
- Yuen, Fei Lung, and Hailiang Yang. 2010. Pricing Asian options and equity-indexed annuities with regime switching by the trinomial tree method. North American Actuarial Journal 14: 256–72. [Google Scholar] [CrossRef]
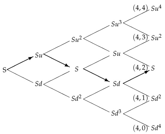
| 1. | We recall that the spanning function used in the Hull and White (1993) method is of the form , where m assumes all the integer values in a certain interval and h is a fixed parameter governing the fineness of the grid. |
| 2. | By considering an economy based on L regimes, , is the European path-dependent option payoff in correspondence of on the ending node for the l-th volatility regime. |
| 3. | In an L regime economy, we have to take into account every possible pair , of regimes to calculate the option values. The option price in correspondence with the k-th average, for each node , of the lattice in the l-th regime, is computed as follows
|
| 4. | In an L-regime economy, the quantity , with , and , represents the average return of the equity-index values registered from time 0 to time , under the l-th regime with . |
| 5. | Generally, and are the domestic and foreign interest rates in the l-th regime with . Consequently, in the l-th regime, the probability of an upward movement is computed as , while . |
| 6. | A numerical example showing the lack of convergence of the Hull and White (1993) model has been already reported in Costabile et al. (2006). |
| 7. | The convergence of the proposed algorithm to the continuous time model is guaranteed if both the truncation error and the interpolation error tend to zero as the time step of the lattice . To evaluate the truncation error affecting the solution of the valuation problem when the backward scheme in (3) is used, Jiang and Dai (2004) provide useful findings for what concerns the convergence of CRR models for pricing path-dependent options that may be applied to our algorithm. To evaluate the interpolation error, the Forsyth et al. (2002) methodology may be easily adapted. |





| S | Method | Regime 0 : , | Regime 1 : , | ||||
|---|---|---|---|---|---|---|---|
| 90 | B | 4.6288 | 1.1238 | 0.1979 | 5.8834 | 2.1773 | 0.6613 |
| BD | 4.6204 | 1.1172 | 0.1966 | 5.8747 | 2.1808 | 0.6694 | |
| YY | 4.5964 | 1.0970 | 0.1899 | 5.8655 | 2.1688 | 0.6600 | |
| 95 | B | 8.1034 | 2.6274 | 0.5882 | 9.1608 | 3.9879 | 1.4210 |
| BD | 8.1132 | 2.6288 | 0.5809 | 9.1475 | 3.9850 | 1.4281 | |
| YY | 8.0937 | 2.6014 | 0.5668 | 9.1380 | 3.9731 | 1.4165 | |
| 100 | B | 12.3322 | 5.1387 | 1.4592 | 13.0469 | 6.5339 | 2.7008 |
| BD | 12.3374 | 5.1338 | 1.4574 | 13.0381 | 6.5274 | 2.7010 | |
| YY | 12.3253 | 5.1071 | 1.4331 | 13.0294 | 6.5172 | 2.6876 | |
| 105 | B | 16.9559 | 8.5702 | 3.1007 | 17.3633 | 9.7703 | 4.6079 |
| BD | 16.9523 | 8.5831 | 3.0956 | 17.3580 | 9.7659 | 4.6041 | |
| YY | 16.9453 | 8.5608 | 3.0651 | 17.3506 | 9.7554 | 4.5911 | |
| 110 | B | 21.7454 | 12.7266 | 5.6185 | 21.9580 | 13.5841 | 7.1908 |
| BD | 21.7353 | 12.7242 | 5.5472 | 21.9435 | 13.5774 | 7.1802 | |
| YY | 21.7306 | 12.7091 | 5.6179 | 21.9372 | 13.5675 | 7.1689 | |
| Method | Regime 0 : , | Regime 1 : , | |||||
|---|---|---|---|---|---|---|---|
| 0.5 | B | 12.2671 | 4.9673 | 1.3068 | 13.1136 | 6.6570 | 2.8194 |
| BD | 12.2651 | 4.9609 | 1.3053 | 13.1165 | 6.6669 | 2.8325 | |
| YY | 12.2538 | 4.9340 | 1.2817 | 13.1073 | 6.6559 | 2.8183 | |
| MZ | 12.2545 | 4.9351 | 1.2844 | 13.1049 | 6.6493 | 2.8160 | |
| 1 | B | 12.3322 | 5.1387 | 1.4592 | 13.0469 | 6.5339 | 2.7008 |
| BD | 12.3374 | 5.1338 | 1.4574 | 13.0381 | 6.5274 | 2.7010 | |
| YY | 12.3253 | 5.1071 | 1.4331 | 13.0294 | 6.5172 | 2.6876 | |
| MZ | 12.3267 | 5.1092 | 1.4369 | 13.0265 | 6.5093 | 2.6841 | |
| S | Method | Regime 0 : , | Regime 1 : , | ||||
|---|---|---|---|---|---|---|---|
| 90 | B | 5.0704 | 1.1689 | 0.1999 | 6.5118 | 2.2839 | 0.6760 |
| YY | 5.0370 | 1.1333 | 0.1921 | 6.5067 | 2.2815 | 0.6757 | |
| 95 | B | 9.2362 | 2.7858 | 0.5997 | 10.4983 | 4.2901 | 1.4711 |
| YY | 9.2197 | 2.7548 | 0.5787 | 10.4824 | 4.2813 | 1.4694 | |
| 100 | B | 14.2030 | 5.6172 | 1.5106 | 15.2987 | 7.2308 | 2.8437 |
| YY | 14.1980 | 5.5967 | 1.4861 | 15.2867 | 7.2297 | 2.8385 | |
| 105 | B | 19.2812 | 9.7365 | 3.2841 | 20.4216 | 11.1607 | 4.9672 |
| YY | 19.2790 | 9.7214 | 3.2542 | 20.4078 | 11.1561 | 4.9590 | |
| 110 | B | 24.3732 | 14.6667 | 6.1838 | 25.5736 | 15.8847 | 7.9644 |
| YY | 24.3641 | 14.6491 | 6.1563 | 25.5604 | 15.8711 | 7.9526 | |
| Regime 0 | Regime 1 | ||||
|---|---|---|---|---|---|
| n | Price | Difference | Price | Difference | |
| 0.5 | 50 | 12.2498 | 0.0114 | 12.9910 | 0.0814 |
| 100 | 12.2612 | 0.0059 | 13.0724 | 0.0412 | |
| 200 | 12.2671 | 13.1136 | |||
| 1 | 50 | 12.3059 | 0.0173 | 12.8326 | 0.1428 |
| 100 | 12.3232 | 0.0090 | 12.9754 | 0.0715 | |
| 200 | 12.3322 | 13.0469 | |||
| Regime 0 | Regime 1 | ||||
| Price | Difference | Price | Difference | ||
| 0.5 | 50 | 4.9429 | 0.0164 | 6.5645 | 0.0613 |
| 100 | 4.9593 | 0.0080 | 6.6258 | 0.0312 | |
| 200 | 4.9673 | 6.6570 | |||
| 1 | 50 | 5.1172 | 0.0141 | 6.3693 | 0.1105 |
| 100 | 5.1313 | 0.0074 | 6.4798 | 0.0541 | |
| 200 | 5.1387 | 6.5339 | |||
| Regime 0 | Regime 1 | ||||
| Price | Difference | Price | Difference | ||
| 0.5 | 50 | 1.2767 | 0.0204 | 2.7542 | 0.0433 |
| 100 | 1.2971 | 0.0097 | 2.7975 | 0.0219 | |
| 200 | 1.3068 | 2.8194 | |||
| 1 | 50 | 1.4322 | 0.0171 | 2.5902 | 0.0741 |
| 100 | 1.4493 | 0.0099 | 2.6643 | 0.0365 | |
| 200 | 1.4592 | 2.7008 | |||
| g | Method | Regime 0 : , | Regime 1 : , | ||||
|---|---|---|---|---|---|---|---|
| 0 | B | 0.97522 | 0.99995 | 1.02035 | 0.97243 | 0.98652 | 0.99963 |
| YY | 0.96885 | 0.98307 | 0.99085 | 0.96079 | 0.97747 | 0.98880 | |
| 1% | B | 0.97837 | 1.00311 | 1.02351 | 0.97449 | 0.98942 | 1.00099 |
| YY | 0.97294 | 0.98716 | 0.99494 | 0.96500 | 0.98168 | 0.99301 | |
| 2% | B | 0.98173 | 1.00646 | 1.02686 | 0.97675 | 0.99548 | 1.00103 |
| YY | 0.97743 | 0.99165 | 0.99943 | 0.96949 | 0.98617 | 0.99750 | |
| 3% | B | 0.98528 | 1.01001 | 1.03041 | 0.97921 | 1.00072 | 1.00349 |
| YY | 0.98230 | 0.99652 | 1.00430 | 0.97425 | 0.99093 | 1.00227 | |
| n | ||||||
|---|---|---|---|---|---|---|
| B | CV | B | CV | B | CV | |
| 50 | 4.2449 | 4.24 | 8.9693 | 8.97 | 13.5217 | 13.52 |
| 100 | 4.3673 | 4.37 | 9.2007 | 9.20 | 13.8501 | 13.85 |
| 500 | 4.5371 | 4.54 | 9.5216 | 9.52 | 14.3051 | 14.31 |
| 1000 | 4.5784 | 4.58 | 9.5997 | 9.60 | 14.4157 | 14.42 |
| n | Regime 0 : | Regime 1 : | ||
|---|---|---|---|---|
| European | American | European | American | |
| 50 | 9.4592 | 11.0479 | 4.2636 | 4.6337 |
| 100 | 9.8685 | 11.4756 | 4.4764 | 4.8401 |
| 500 | 10.3854 | 12.0330 | 4.7531 | 5.1122 |
| 1000 | 10.4948 | 12.1482 | 4.8171 | 5.1750 |
© 2020 by the author. Licensee MDPI, Basel, Switzerland. This article is an open access article distributed under the terms and conditions of the Creative Commons Attribution (CC BY) license (http://creativecommons.org/licenses/by/4.0/).
Share and Cite
Russo, E. A Discrete-Time Approach to Evaluate Path-Dependent Derivatives in a Regime-Switching Risk Model. Risks 2020, 8, 9. https://doi.org/10.3390/risks8010009
Russo E. A Discrete-Time Approach to Evaluate Path-Dependent Derivatives in a Regime-Switching Risk Model. Risks. 2020; 8(1):9. https://doi.org/10.3390/risks8010009
Chicago/Turabian StyleRusso, Emilio. 2020. "A Discrete-Time Approach to Evaluate Path-Dependent Derivatives in a Regime-Switching Risk Model" Risks 8, no. 1: 9. https://doi.org/10.3390/risks8010009
APA StyleRusso, E. (2020). A Discrete-Time Approach to Evaluate Path-Dependent Derivatives in a Regime-Switching Risk Model. Risks, 8(1), 9. https://doi.org/10.3390/risks8010009

