Chain Reaction of Behavioral Bias and Risky Investment Decision in Indonesian Nascent Investors
Abstract
1. Introduction
Hypotheses
2. Materials and Methods
2.1. Sample
2.2. Measures
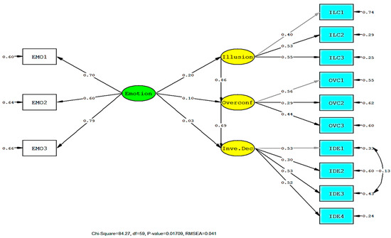
3. Results
4. Discussion
5. Conclusions
Author Contributions
Funding
Institutional Review Board Statement
Informed Consent Statement
Data Availability Statement
Conflicts of Interest
References
- Ackert, Lucy F., Bryan K. Church, and Richard Deaves. 2003. Emotion and Financial Markets. Economic Review-Federal Reserve Bank of Atlanta 88: 33–41. [Google Scholar]
- Al Mamun, Md, Balasingham Balachandran, and Huu Nhan Duong. 2020. Powerful CEOs and Stock Price Crash Risk. Journal of Corporate Finance 62: 101582. [Google Scholar] [CrossRef]
- Alloy, Lauren B., and Lyn Y. Abramson. 1982. Learned Helplessness, Depression, and the Illusion of Control. Journal of Personality and Social Psychology 42: 1114–26. [Google Scholar] [CrossRef] [PubMed]
- Alloy, Lauren B., Lyn Y. Abramson, and Donald Viscusi. 1981. Induced Mood and the Illusion of Control. Journal of Personality and Social Psychology 41: 1129–40. [Google Scholar] [CrossRef]
- Amar, Muhammad Yunus, Alim Syariati, Ridwan Ridwan, and Rika Dwi Ayu Parmitasari. 2021. Indonesian Hotels’ Dynamic Capability under the Risks of COVID-19. Risks 9: 194. [Google Scholar] [CrossRef]
- Ansari, Lubna, and Sana Moid. 2013. Factors Affecting Investment Behaviour Among Young Professionals. International Journal of Technical Research and Application 5: 44–50. [Google Scholar]
- Azam, Md Qamar, Nazia Iqbal Hashmi, Iqbal Thonse Hawaldar, Md Shabbir Alam, and Mirza Allim Baig. 2022. The COVID-19 Pandemic and Overconfidence Bias: The Case of Cyclical and Defensive Sectors. Risks 10: 56. [Google Scholar] [CrossRef]
- Bhandari, Gokul, and Richard Deaves. 2006. The Demographics of Overconfidence. Journal of Behavioral Finance 7: 5–11. [Google Scholar] [CrossRef]
- Blanchard-Fields, Fredda, Renee Stein, and Tonya L. Watson. 2004. Age Differences in Emotion-Regulation Strategies in Handling Everyday Problems. Journals of Gerontology-Series B Psychological Sciences and Social Sciences 59: P261–P269. [Google Scholar] [CrossRef]
- Bouteska, Ahmed, and Boutheina Regaieg. 2018. Investor Characteristics and the Effect of Disposition Bias on the Tunisian Stock Market. Borsa Istanbul Review 18: 282–99. [Google Scholar] [CrossRef]
- Brown, Rayna, and Neal Sarma. 2007. CEO Overconfidence, CEO Dominance and Corporate Acquisitions. Journal of Economics and Business 59: 358–79. [Google Scholar] [CrossRef]
- Burks, Stephen V., Jeffrey P. Carpenter, Lorenz F. Goette, and Aldo Rustichini. 2013. Overconfidence Is a Social Signaling Bias. Review of Economic Studies 80. [Google Scholar] [CrossRef]
- Caliendo, Marco, Deborah A. Cobb-Clark, and Arne Uhlendorff. 2015. Locus of Control and Job Search Strategies. Review of Economics and Statistics 97: 88–103. [Google Scholar] [CrossRef]
- Caliendo, Marco, Deborah A. Cobb-Clark, Juliane Hennecke, and Arne Uhlendorff. 2019. Locus of Control and Internal Migration. Regional Science and Urban Economics 79: 103468. [Google Scholar] [CrossRef]
- Cauffman, Elizabeth, Elizabeth P. Shulman, Laurence Steinberg, Eric Claus, Marie T. Banich, Sandra Graham, and Jennifer Woolard. 2010. Age Differences in Affective Decision Making as Indexed by Performance on the Iowa Gambling Task. Developmental Psychology 46: 193–207. [Google Scholar] [CrossRef] [PubMed]
- Chu, Wujin, Meeja Im, and Hyunkyu Jang. 2012. Overconfidence and Emotion Regulation Failure: How Overconfidence Leads to the Disposition Effect in Consumer Investment Behaviour. Journal of Financial Services Marketing 17: 96–116. [Google Scholar] [CrossRef]
- Clark, Luke. 2010. Decision-Making during Gambling: An Integration of Cognitive and Psychobiological Approaches. Philosophical Transactions of the Royal Society B: Biological Sciences 365: 319–30. [Google Scholar] [CrossRef]
- Cobb-Clark, Deborah A., Sonja C. Kassenboehmer, and Mathias G. Sinning. 2016. Locus of Control and Savings. Journal of Banking and Finance 73: 113–30. [Google Scholar] [CrossRef]
- Cohen, Jacob. 1977. The Concepts of Power Analysis. In Statistical Power Analysis for the Behavioral Sciences. Cambridge: Academic Press, pp. 1–7. [Google Scholar] [CrossRef]
- Cowley, Elizabeth, Donnel A. Briley, and Colin Farrell. 2015. How Do Gamblers Maintain an Illusion of Control? Journal of Business Research 68: 2181–88. [Google Scholar] [CrossRef]
- Dimov, Dimo. 2010. Nascent Entrepreneurs and Venture Emergence: Opportunity Confidence, Human Capital, and Early Planning. Journal of Management Studies 47: 1123–53. [Google Scholar] [CrossRef]
- Doukas, John A., and Dimitris Petmezas. 2007. Acquisitions, Overconfident Managers and Self-Attribution Bias. European Financial Management 13: 531–77. [Google Scholar] [CrossRef]
- Fabricius, Golo, and Marion Büttgen. 2013. The Influence of Knowledge on Overconfidence: Consequences for Management and Project Planning. International Journal of Business and Management 8: 1. [Google Scholar] [CrossRef][Green Version]
- Fenton-O’Creevy, Mark, Emma Soane, Nigel Nicholson, and Paul Willman. 2011. Thinking, Feeling and Deciding: The Influence of Emotions on the Decision Making and Performance of Traders. Journal of Organizational Behavior 32: 1044–61. [Google Scholar] [CrossRef]
- Filippin, Antonio, and Paolo Crosetto. 2016. Click‘n’Roll: No Evidence of Illusion of Control. Economist (Netherlands) 164: 281–95. [Google Scholar] [CrossRef][Green Version]
- Fortune, Erica E., and Adam S. Goodie. 2012. Cognitive Distortions as a Component and Treatment Focus of Pathological Gambling: A Review. Psychology of Addictive Behaviors 26: 298–310. [Google Scholar] [CrossRef] [PubMed]
- Funder, David C., and Daniel J. Ozer. 2019. Evaluating Effect Size in Psychological Research: Sense and Nonsense. Advances in Methods and Practices in Psychological Science, 156–68. [Google Scholar] [CrossRef]
- Gervais, Simon, and Terrance Odean. 2001. Learning to Be Overconfident. Review of Financial Studies 14: 1–27. [Google Scholar] [CrossRef]
- Glaser, Markus, and Martin Weber. 2007. Overconfidence and Trading Volume. GENEVA Risk and Insurance Review 32: 1–36. [Google Scholar] [CrossRef]
- Golin, Sanford, Francis Terrell, Jack Weitz, and Patricia L. Drost. 1979. The Illusion of Control Among Depressed Patients. Journal of Abnormal Psychology 88: 454–57. [Google Scholar] [CrossRef]
- Gort, Christoph, Mei Wang, and Michael Siegrist. 2008. Are Pension Fund Managers Overconfident?”. Journal of Behavioral Finance 9: 163–70. [Google Scholar] [CrossRef][Green Version]
- Greenwood, Robin, and Stefan Nagel. 2009. Inexperienced Investors and Bubbles. Journal of Financial Economics 93: 239–58. [Google Scholar] [CrossRef]
- Guo, Wei, Xin-Rong Chen, and Hu-Chen Liu. 2022. Decision-Making under Uncertainty: How Easterners and Westerners Think Differently. Behavioral Sciences 12: 92. [Google Scholar] [CrossRef] [PubMed]
- Haerani, Siti, Rika Dwi Ayu Parmitasari, Elsina Huberta Aponno, and Zany Irayati Aunalal. 2019. Moderating Effects of Age on Personality, Driving Behavior towards Driving Outcomes. International Journal of Human Rights in Healthcare 12: 91–104. [Google Scholar] [CrossRef]
- Hair, Joseph, William Black, Barry Babin, and Rolph Anderson. 2010. Multivariate Data Analysis: A Global Perspective, 7th ed. London: Pearson Education. [Google Scholar]
- Hair, Joe F., Marko Sarstedt, Lucas Hopkins, and Volker G. Kuppelwieser. 2014. Partial Least Squares Structural Equation Modeling (PLS-SEM). European Business Review 26: 106–21. [Google Scholar] [CrossRef]
- Harris, Peter, and Wendy Middleton. 1994. The Illusion of Control and Optimism about Health: On Being Less at Risk but No More in Control than Others. British Journal of Social Psychology 33: 369–86. [Google Scholar] [CrossRef]
- Harrison, Jeffrey S., and Andrew C. Wicks. 2013. Stakeholder Theory, Value, and Firm Performance. Business Ethics Quarterly 23: 97–124. [Google Scholar] [CrossRef]
- Heilman, Renata M., Liviu G. Crişan, Daniel Houser, Mircea Miclea, and Andrei C. Miu. 2010. Emotion Regulation and Decision Making Under Risk and Uncertainty. Emotion 10: 257–65. [Google Scholar] [CrossRef]
- Hilton, Denis, Isabelle Régner, Laure Cabantous, Laetitia Charalambides, and Stéphane Vautier. 2011. Do Positive Illusions Predict Overconfidence in Judgment? A Test Using Interval Production and Probability Evaluation Measures of Miscalibration. Journal of Behavioral Decision Making 24: 117–39. [Google Scholar] [CrossRef]
- Hu, Li Tze, and Peter M. Bentler. 1999. Cut-off Criteria for Fit Indexes in Covariance Structure Analysis: Conventional Criteria versus New Alternatives. Structural Equation Modeling 6: 1–55. [Google Scholar] [CrossRef]
- Huang, Laura, and Jone L. Pearce. 2015. Managing the Unknowable: The Effectiveness of Early-Stage Investor Gut Feel in Entrepreneurial Investment Decisions. Administrative Science Quarterly 60: 634–70. [Google Scholar] [CrossRef]
- Huang, Ronghong, Kelvin Jui Keng Tan, and Robert W. Faff. 2016. CEO Overconfidence and Corporate Debt Maturity. Journal of Corporate Finance 36: 93–110. [Google Scholar] [CrossRef]
- Johnson, Dominic D. P., and James H. Fowler. 2011. The Evolution of Overconfidence. Nature 477: 317–20. [Google Scholar] [CrossRef] [PubMed]
- Juliusson, E. Ásgeir, Niklas Karlsson, and Tommy Gärling. 2005. Weighing the Past and the Future in Decision Making. European Journal of Cognitive Psychology 17: 561–75. [Google Scholar] [CrossRef]
- Kahneman, Daniel, and Amos Tversky. 1979. Prospect Theory: An Analysis of Decision under Risk. Econometrica 47: 263–91. [Google Scholar] [CrossRef]
- Kannadhasan, M., S. Aramvalarthan, and B. Pavan Kumar. 2014. Relationship among Cognitive Biases, Risk Perceptions and Individual’s Decision to Start a Venture. DECISION 41: 87–98. [Google Scholar] [CrossRef]
- Kansal, Priya, and Seema Singh. 2018. Determinants of Overconfidence Bias in Indian Stock Market. Qualitative Research in Financial Markets 10: 381–94. [Google Scholar] [CrossRef]
- Kim, Jeong Bon, Zheng Wang, and Liandong Zhang. 2016. CEO Overconfidence and Stock Price Crash Risk. Contemporary Accounting Research 33: 1720–49. [Google Scholar] [CrossRef]
- Ko, Eun-Jeong, and Johan Wiklund. 2016. Antecedents and Consequences of Early Entrepreneurial Behaviors: Planning versus Actions. Academy of Management Proceedings 2016: 16855. [Google Scholar] [CrossRef]
- Kock, Ned. 2015. Common Method Bias in PLS-SEM: A Full Collinearity Assessment Approach. International Journal of E-Collaboration 11: 1–10. [Google Scholar] [CrossRef]
- Kock, Ned. 2017. Common Method Bias: A Full Collinearity Assessmentmethod for PLS-SEM. In Partial Least Squares Path Modeling: Basic Concepts, Methodological Issues and Applications. Cham: Springer, pp. 245–57. [Google Scholar] [CrossRef]
- Kool, Wouter, Sarah J. Getz, and Matthew M. Botvinick. 2013. Neural Representation of Reward Probability: Evidence from the Illusion of Control. Journal of Cognitive Neuroscience 25: 852–61. [Google Scholar] [CrossRef]
- Köther, Ulf, Tania M. Lincoln, and Steffen Moritz. 2018. Emotion Perception and Overconfidence in Errors under Stress in Psychosis. Psychiatry Research 270: 981–91. [Google Scholar] [CrossRef] [PubMed]
- Kumar, Satish, and Nisha Goyal. 2015. Behavioural Biases in Investment Decision Making—A Systematic Literature Review. Qualitative Research in Financial Markets 7: 88–108. [Google Scholar] [CrossRef]
- Kumar, Satish, and Nisha Goyal. 2016. Evidence on Rationality and Behavioural Biases in Investment Decision Making. Qualitative Research in Financial Markets 8: 270–87. [Google Scholar] [CrossRef]
- Kuzmina, Jekaterina. 2010. Emotion’s Component of Expectations in Financial Decision Making. Baltic Journal of Management 5: 295–306. [Google Scholar] [CrossRef]
- Lam, Desmond, and Bernadete Ozorio. 2014. An Exploratory Study of the Relationship between Digit Ratio, Illusion of Control, and Risk-Taking Behavior among Chinese College Students. Journal of Gambling Studies 31: 1377–85. [Google Scholar] [CrossRef] [PubMed]
- Lambert, Jérôme, Véronique Bessière, and Gilles N’Goala. 2012. Does Expertise Influence the Impact of Overconfidence on Judgment, Valuation and Investment Decision? Journal of Economic Psychology 33: 1115–28. [Google Scholar] [CrossRef]
- Langer, Ellen J. 1975. The Illusion of Control. Journal of Personality and Social Psychology 32: 311–28. [Google Scholar] [CrossRef]
- Lerner, Jennifer S., and Dacher Keltner. 2001. Fear, Anger, and Risk. Journal of Personality and Social Psychology 81: 146–59. [Google Scholar] [CrossRef]
- Lerner, Jennifer S., Ye Li, Piercarlo Valdesolo, and Karim S. Kassam. 2015. Emotion and Decision Making. Annual Review of Psychology 66: 799–823. [Google Scholar] [CrossRef]
- Li, Meng, Nicholas C. Petruzzi, and Jun Zhang. 2017. Overconfident Competing Newsvendors. Management Science 63: 2637–46. [Google Scholar] [CrossRef]
- Li, Xiaomin, Melissa Curran, Nan Zhou, J. Serido, Soyeon Shim, and Hongjian Cao. 2019. Financial Behaviors and Adult Identity: Mediating Analyses of a College Cohort. Journal of Applied Developmental Psychology 64: 101049. [Google Scholar] [CrossRef]
- Libby, Robert, and Kristina Rennekamp. 2012. Self-Serving Attribution Bias, Overconfidence, and the Issuance of Management Forecasts. Journal of Accounting Research 50: 197–231. [Google Scholar] [CrossRef]
- Malmendier, Ulrike, and Geoffrey Tate. 2005. CEO Overconfidence and Corporate Investment. Journal of Finance 60: 2661–700. [Google Scholar] [CrossRef]
- Malmendier, Ulrike, and Geoffrey Tate. 2015. Behavioral CEOs: The Role of Managerial Overconfidence. In Journal of Economic Perspectives 29: 37–60. [Google Scholar] [CrossRef]
- McGee, Andrew D. 2015. How the Perception of Control Influences Unemployed Job Search. Industrial and Labor Relations Review 68: 184–211. [Google Scholar] [CrossRef]
- McKenna, Frank P. 1993. It Won’t Happen to Me: Unrealistic Optimism or Illusion of Control?”. British Journal of Psychology 84: 39–50. [Google Scholar] [CrossRef]
- Meissner, Philip, and Torsten Wulf. 2016. Debiasing Illusion of Control in Individual Judgment: The Role of Internal and External Advice Seeking. Review of Managerial Science 10: 245–63. [Google Scholar] [CrossRef]
- Mesken, Jolieke, Marjan P. Hagenzieker, and Talib Rothengatter. 2005. Effects of Emotions on Optimism Bias and Illusion of Control in Traffic. In Traffic and Transport Psychology. Leidschendam: SWOV Publication, pp. 203–13. [Google Scholar] [CrossRef]
- Misuraca, Raffaella, Ursina Teuscher, Costanza Scaffidi Abbate, Francesco Ceresia, Michele Roccella, Lucia Parisi, Luigi Vetri, and Silvana Miceli. 2022. Can We Do Better Next Time? Italians’ Response to the COVID-19 Emergency Through a Heuristics and Biases Lens. Behavioral Sciences 12: 39. [Google Scholar] [CrossRef]
- Moore, Don A., and Paul J. Healy. 2008. The Trouble With Overconfidence. Psychological Review 115: 502–17. [Google Scholar] [CrossRef]
- Muramatsu, Roberta, and Yaniv Hanoch. 2005. Emotions as a Mechanism for Boundedly Rational Agents: The Fast and Frugal Way. Journal of Economic Psychology 26: 201–21. [Google Scholar] [CrossRef]
- Parmitasari, Rika Dwi Ayu, Zulfahmi Alwi, and Sunarti. 2018. Pengaruh Kecerdasan Spritual Dan Gaya Hidup Hedonisme Terhadap Manajemen Keuangan Pribadi Mahasiswa Perguruan Tinggi Negeri Di Kota Makassar. Jurnal Minds: Manajemen Ide Dan Inspirasi 5: 147–62. [Google Scholar] [CrossRef]
- Perales, José C., Juan F. Navas, Cristian M. Ruiz de Lara, Antonio Maldonado, and Andrés Catena. 2017. Causal Learning in Gambling Disorder: Beyond the Illusion of Control. Journal of Gambling Studies 33: 705–17. [Google Scholar] [CrossRef] [PubMed]
- Pikulina, Elena, Luc Renneboog, and Philippe N. Tobler. 2017. Overconfidence and Investment: An Experimental Approach. Journal of Corporate Finance 43: 175–92. [Google Scholar] [CrossRef]
- Podsakoff, Philip M., Scott B. MacKenzie, Jeong Yeon Lee, and Nathan P. Podsakoff. 2003. Common Method Biases in Behavioral Research: A Critical Review of the Literature and Recommended Remedies. Journal of Applied Psychology 88: 879–903. [Google Scholar] [CrossRef] [PubMed]
- Preston, Stephanie D., Tony W. Buchanan, Robert B. Stansfield, and Antoine Bechara. 2007. Effects of Anticipatory Stress on Decision Making in a Gambling Task. Behavioral Neuroscience 121: 257–63. [Google Scholar] [CrossRef] [PubMed]
- Prihatini, Dewi, Danang Sudarso, Widya Prakoso, and Joyo Widakdo. 2022. Demographic Factors, Personality Traits, and the Performance of Cryptocurrency Traders. urnal Minds: Manajemen Ide dan Inspirasi 9: 53–64. [Google Scholar] [CrossRef]
- Putu, Ni, Ayu Darmayanti, Ni Luh, Putu Wiagustini, Luh Gede, Sri Artini, and Ica Rika Candraningrat. 2022. Revisiting Investor Behaviour in Risky Investment Decision Making. Jurnal Minds: Manajemen Ide dan Inspirasi 9: 1–18. [Google Scholar] [CrossRef]
- Ricciardi, Victor. 2008. The Psychology of Risk: The Behavioral Finance Perspective. In Handbook of Finance. Hoboken: John Wiley & Sons, Inc. [Google Scholar] [CrossRef]
- Rudski, Jeffrey. 2004. The Illusion of Control, Superstitious Belief, and Optimism. Current Psychology 22: 306–15. [Google Scholar] [CrossRef]
- Sarapultsev, Alexey, and Petr Sarapultsev. 2014. Novelty, Stress, and Biological Roots in Human Market Behavior. Behavioral Sciences 4: 53–69. [Google Scholar] [CrossRef]
- Seo, Myeong Gu, and Lisa Feldman Barrett. 2007. Being Emotional during Decision Making—Good or Bad? An Empirical Investigation. Academy of Management Journal 50: 923–40. [Google Scholar] [CrossRef]
- Shim, Soyeon, Jing J. Xiao, Bonnie L. Barber, and Angela C. Lyons. 2009. Pathways to Life Success: A Conceptual Model of Financial Well-Being for Young Adults. Journal of Applied Developmental Psychology 30: 708–23. [Google Scholar] [CrossRef]
- Shim, Soyeon, Joyce Serido, Chuanyi Tang, and Noel Card. 2015. Socialization Processes and Pathways to Healthy Financial Development for Emerging Young Adults. Journal of Applied Developmental Psychology 38: 29–38. [Google Scholar] [CrossRef]
- Shiv, Baba, George Loewenstein, and Antoine Bechara. 2005a. The Dark Side of Emotion in Decision-Making: When Individuals with Decreased Emotional Reactions Make More Advantageous Decisions. Cognitive Brain Research 23: 85–92. [Google Scholar] [CrossRef]
- Shiv, Baba, George Loewenstein, Antoine Bechara, Hanna Damasio, and Antonio R. Damasio. 2005b. Investment Behavior and the Negative Side of Emotion. Psychological Science 16: 435–39. [Google Scholar] [CrossRef]
- Simon, Herbert A. 2000. Bounded Rationality in Social Science: Today and Tomorrow. Mind & Society 1: 25–39. [Google Scholar] [CrossRef]
- Simon, Mark, Susan M. Houghton, and Karl Aquino. 2000. Cognitive Biases, Risk Perception, and Venture Formation: How Individuals Decide to Start Companies. Journal of Business Venturing 15: 113–34. [Google Scholar] [CrossRef]
- Singh, Ranjit, and Jayashree Bhattacharjee. 2019. Measuring Equity Share Related Risk Perception of Investors in Economically Backward Regions. Risks 7: 12. [Google Scholar] [CrossRef]
- Stefan, Simona, and Daniel David. 2013. Recent Developments in the Experimental Investigation of the Illusion of Control. A Meta-Analytic Review. Journal of Applied Social Psychology 43: 377–86. [Google Scholar] [CrossRef]
- Tan, Wee Kheng, and Yu Jie Tan. 2012. An Exploratory Investigation of the Investment Information Search Behavior of Individual Domestic Investors. Telematics and Informatics 29: 187–203. [Google Scholar] [CrossRef]
- Thornton, Wendy J.L., and Heike A. Dumke. 2005. Age Differences in Everyday Problem-Solving and Decision-Making Effectiveness: A Meta-Analytic Review. Psychology and Aging 20: 85–99. [Google Scholar] [CrossRef]
- Tobin, J. 1958. Liquidity Preference as Behavior Towards Risk. The Review of Economic Studies 25: 65–86. [Google Scholar] [CrossRef]
- Treffers, Theresa, and Kai Fehse. 2016. The Neural Correlates of Emotion and Overconfidence in Strategic Decision Making. In Decision Making in Behavioral Strategy. Charlotte: IAP Information Age Publishing, pp. 83–98. [Google Scholar]
- Van Leijenhorst, Linda, Bregtje Gunther Moor, Zdeňa A. Op de Macks, Serge A. R. B. Rombouts, P. Michiel Westenberg, and Eveline A. Crone. 2010. Adolescent Risky Decision-Making: Neurocognitive Development of Reward and Control Regions. NeuroImage 51: 345–55. [Google Scholar] [CrossRef] [PubMed]
- Werner, Natalie S., Stefan Duschek, and Rainer Schandry. 2009. Relationships between Affective States and Decision-Making. International Journal of Psychophysiology 74: 259–65. [Google Scholar] [CrossRef]
- Wood, Ryan, and Judith Lynne Zaichkowsky. 2004. Attitudes and Trading Behavior of Stock Market Investors: A Segmentation Approach. Journal of Behavioral Finance 5: 170–79. [Google Scholar] [CrossRef]
- Yao, Jing, and Duan Li. 2013. Bounded Rationality as a Source of Loss Aversion and Optimism: A Study of Psychological Adaptation under Incomplete Information. Journal of Economic Dynamics and Control 37: 18–31. [Google Scholar] [CrossRef]
- Yeung, Dannii Y., Helene H. Fung, and Chester Kam. 2012. Age Differences in Problem Solving Strategies: The Mediating Role of Future Time Perspective. Personality and Individual Differences 53: 38–43. [Google Scholar] [CrossRef]
- Zacharakis, Andrew L., and Dean A. Shepherd. 2001. The Nature of Information and Overconfidence on Venture Capitalists’ Decision Making. Journal of Business Venturing 16: 311–32. [Google Scholar] [CrossRef]
- Zahera, Syed Aliya, and Rohit Bansal. 2018. Do Investors Exhibit Behavioral Biases in Investment Decision Making? A Systematic Review. Qualitative Research in Financial Markets 10: 210–51. [Google Scholar] [CrossRef]

| Latent Constructs | Indicators | Items |
|---|---|---|
| Emotions | I panic during the market breakdown | EMO1 |
| I am happy to invest more when profiting | EMO2 | |
| I hastily buy during a bullish market | EMO3 | |
| Illusion of Control | I always know where to invest | ILC1 |
| The market risks are always within my perimeter | ILC2 | |
| The return is always within my perimeter | ILC3 | |
| Overconfidence | I am a good investor | OVC1 |
| My investment analysis is better than my fellow friends | OVC2 | |
| My investment strategy works perfectly in most cases | OVC3 | |
| Risky Decision Making | I directly cut loss when bearish | IDE1 |
| I directly sell when the market is bearish | IDE2 | |
| I always follow the highest potential return in investing | IDE3 | |
| An opportunity is mostly a single shot | IDE4 |
| Constructs | Mean | St. Dev. | 1 | 2 | 3 | 4 | |
|---|---|---|---|---|---|---|---|
| 1 | EMO | 2.86 | 0.84 | 1 | |||
| 2 | ILC | 4.05 | 0.62 | 0.158 * | 1 | ||
| 3 | OVC | 3.59 | 0.62 | 0.168 ** | 0.502 ** | 1 | |
| 4 | IDE | 3.96 | 0.59 | 0.193 ** | 0.409 ** | 0.350 ** | 1 |
| Construct | Items | VIF. | Loading | α | Rho_a | CR | AVE |
|---|---|---|---|---|---|---|---|
| Emotion | EMO1 | 1.360 | 0.832 | 0.696 | 0.750 | 0.819 | 0.605 |
| EMO2 | 1.323 | 0.634 | |||||
| EMO3 | 1.385 | 0.849 | |||||
| Illusion of control | ILC1 | 1.133 | 0.622 | 0.650 | 0.683 | 0.811 | 0.592 |
| ILC2 | 1.475 | 0.842 | |||||
| ILC3 | 1.458 | 0.825 | |||||
| Overconfidence | OVC1 | 1.109 | 0.768 | 0.472 | 0.491 | 0.736 | 0.485 |
| OVC2 | 1.071 | 0.571 | |||||
| OVC3 | 1.166 | 0.735 | |||||
| Risky decision making | IDE1 | 1.462 | 0.770 | 0.690 | 0.716 | 0.812 | 0.524 |
| IDE2 | 1.132 | 0.555 | |||||
| IDE3 | 1.378 | 0.701 | |||||
| IDE4 | 1.839 | 0.838 |
| Construct | Emotion | Illusion of Control | Investment Decision | Overconfidence |
|---|---|---|---|---|
| Emotion | 0.778 | |||
| Illusion of control | 0.176 | 0.770 | ||
| Investment Decision | 0.183 | 0.426 | 0.724 | |
| Overconfidence | 0.181 | 0.524 | 0.364 | 0.697 |
| Path | Effect | T-Value | Hypothesis | |
|---|---|---|---|---|
| H1 | Emotion --> Illusion of control | 0.204 | 2.179 * | accepted |
| H2 | Emotion --> Overconfidence | 0.104 | 1.095 | rejected |
| H3 | Emotion --> Investor decision making | 0.027 | 0.278 | rejected |
| H4 | Illusion of control --> Overconfidence | 0.864 | 5.026 ** | accepted |
| H5 | Overconfidence --> Investor decision making | 0.687 | 5.555 ** | accepted |
| H6 | Indirect emotion --> Overconfidence | 0.176 | 2.210 * | accepted |
| H7 | Indirect emotion --> Investor decision making | 0.192 | 2.450 * | accepted |
| H8 | Indirect illusion of control --> Investor decision making | 0.593 | 4.557 ** | accepted |
| R2 Illusion | 0.042 | |||
| R2 Overconfidence | 0.813 | |||
| R2 Investor decision making | 0.379 | |||
Publisher’s Note: MDPI stays neutral with regard to jurisdictional claims in published maps and institutional affiliations. |
© 2022 by the authors. Licensee MDPI, Basel, Switzerland. This article is an open access article distributed under the terms and conditions of the Creative Commons Attribution (CC BY) license (https://creativecommons.org/licenses/by/4.0/).
Share and Cite
Parmitasari, R.D.A.; Syariati, A.; Sumarlin. Chain Reaction of Behavioral Bias and Risky Investment Decision in Indonesian Nascent Investors. Risks 2022, 10, 145. https://doi.org/10.3390/risks10080145
Parmitasari RDA, Syariati A, Sumarlin. Chain Reaction of Behavioral Bias and Risky Investment Decision in Indonesian Nascent Investors. Risks. 2022; 10(8):145. https://doi.org/10.3390/risks10080145
Chicago/Turabian StyleParmitasari, Rika Dwi Ayu, Alim Syariati, and Sumarlin. 2022. "Chain Reaction of Behavioral Bias and Risky Investment Decision in Indonesian Nascent Investors" Risks 10, no. 8: 145. https://doi.org/10.3390/risks10080145
APA StyleParmitasari, R. D. A., Syariati, A., & Sumarlin. (2022). Chain Reaction of Behavioral Bias and Risky Investment Decision in Indonesian Nascent Investors. Risks, 10(8), 145. https://doi.org/10.3390/risks10080145

