Therapy Strategies for Children Suffering from Inflammatory Bowel Disease (IBD)—A Narrative Review
Abstract
1. Introduction
2. Epidemiology
3. Treatment Goal
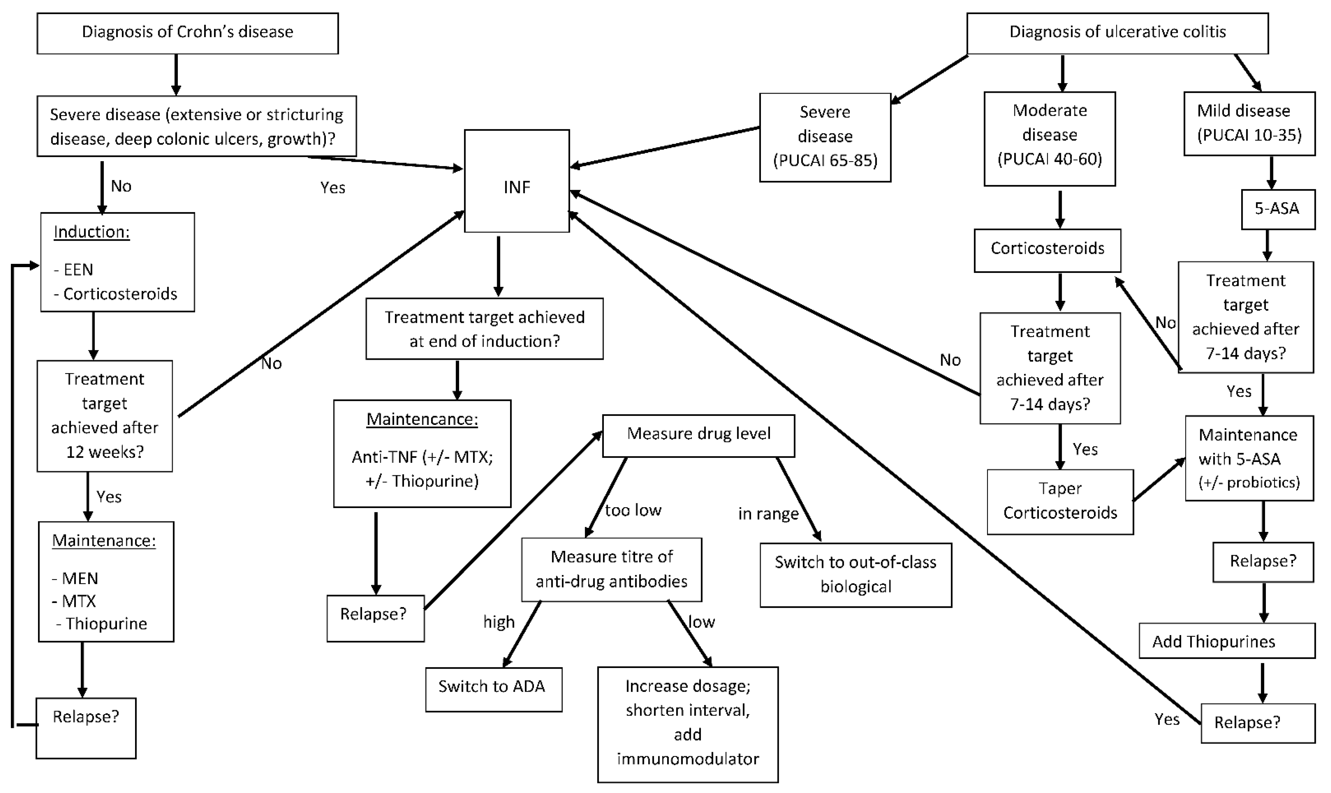
Treatment Approaches
4. Pharmakotherapy
4.1. 5-ASA
4.2. Corticosteroids
4.3. Immunomodulators
4.4. Anti-TNF-α
4.5. What Are the Options after a Failure of Anti-TNF-α?
5. Exclusive Enteral Nutrition/Diet
6. Probiotics
7. Stool Transplantation
8. Role of Surgery in IBD
9. Conclusions
Author Contributions
Funding
Institutional Review Board Statement
Informed Consent Statement
Conflicts of Interest
References
- Levine, A.; De Bie, C.I.; Turner, D.; Cucchiara, S.; Sladek, M.; Murphy, M.S.; Escher, J.C. Atypical disease phenotypes in pediatric ulcerative colitis: 5-year analyses of the EUROKIDS Registry. Inflamm. Bowel Dis. 2013, 19, 370–377. [Google Scholar] [CrossRef] [PubMed]
- Van Limbergen, J.; Russell, R.K.; Drummond, H.E.; Aldhous, M.C.; Round, N.K.; Nimmo, E.R.; Smith, L.; Gillett, P.M.; McGrogan, P.; Weaver, L.T.; et al. Definition of phenotypic characteristics of childhood-onset inflammatory bowel disease. Gastroenterology 2008, 135, 1114–1122. [Google Scholar] [CrossRef] [PubMed]
- Thurgate, L.; Lemberg, D.; Leach, S.T. An overview of inflammatory bowel disease unclassified in children. Inflamm. Intest. Dis. 2019, 4, 97–103. [Google Scholar] [CrossRef] [PubMed]
- Virta, L.J.; Saarinen, M.M.; Kolho, K.L. Inflammatory bowel disease incidence is on the continuous rise among all paediatric patients except for the very young: A nationwide registry-based study on 28-year follow-up. J. Crohn’s Colitis 2016, 11, 150–156. [Google Scholar] [CrossRef] [PubMed]
- Sýkora, J.; Pomahačová, R.; Kreslová, M.; Cvalínová, D.; Štych, P.; Schwarz, J. Current global trends in the incidence of pediatric-onset inflammatory bowel disease. World J. Gastroenterol. 2018, 24, 2741–2763. [Google Scholar] [CrossRef]
- Liu, J.Z.; Van Sommeren, S.; Huang, H.; Ng, S.C.; Alberts, R.; Takahashi, A.; Ripke, S.; Lee, J.C.; Jostins, L.; Shah, T.; et al. Association analyses identify 38 susceptibility loci for inflammatory bowel disease and highlight shared genetic risk across populations. Nat. Genet. 2015, 47, 979–986. [Google Scholar] [CrossRef]
- Conrad, M.A.; Kelsen, J.R. Genomic and immunologic drivers of very early-onset inflammatory bowel disease. Pediatr. Dev. Pathol. 2019, 22, 183–193. [Google Scholar] [CrossRef] [PubMed]
- Zheng, H.B.; de la Morena, M.T.; Suskind, D.L. The Growing need to understand very early onset inflammatory bowel disease. Front. Immunol. 2021, 12, 675186. [Google Scholar] [CrossRef]
- Benchimol, E.I.; Mack, D.R.; Guttmann, A.; Nguyen, G.C.; To, T.; Mojaverian, N.; Quach, P.; Manuel, D.G. Inflammatory bowel disease in immigrants to Canada and their children: A population-based cohort study. Am. J. Gastroenterol. 2015, 110, 553–563. [Google Scholar] [CrossRef]
- Barnes, E.L.; Loftus, E.V.; Kappelman, M.D. Effects of race and ethnicity on diagnosis and management of inflammatory bowel diseases. Gastroenterology 2021, 160, 677–689, ISSN 0016-5085. [Google Scholar] [CrossRef]
- Turner, D.; Otley, A.R.; Mack, D.; Hyams, J.; de Bruijne, J.; Uusoue, K.; Walters, T.D.; Zachos, M.; Mamula, P.; Beaton, D.E.; et al. Development, Validation and Evaluation of a pediatric ulcerative colitis activity index: A prospective multicenter study. Gastroenterology 2007, 133, 423–432. [Google Scholar] [CrossRef] [PubMed]
- Turner, D.; Griffiths, A.M.; Walters, T.D.; Seah, T.; Markowitz, J.; Pfefferkorn, M.; Keljo, D.; Waxman, J.; Otley, A.; LeLeiko, N.S.; et al. Mathematical weighting of the pediatric Crohn’s disease activity index (PCDAI) and comparison with its other short versions. Inflamm. Bowel Dis. 2012, 18, 55–62. [Google Scholar] [CrossRef]
- Kerur, B.; Litman, H.J.; Stern, J.B.; Weber, S.; Lightdale, J.R.; Rufo, P.A.; Bousvaros, A. Correlation of endoscopic disease severity with pediatric ulcerative colitis activity index score in children and young adults with ulcerative colitis. World J. Gastroenterol. 2017, 23, 3322–3329. [Google Scholar] [CrossRef] [PubMed]
- Choshen, S.; Finnamore, H.; Auth, M.K.; Bdolah-Abram, T.; Shteyer, E.; Mack, D.; Hyams, J.; Leleiko, N.; Griffiths, A.; Turner, D. Corticosteroid dosing in pediatric acute severe ulcerative colitis. J. Pediatr. Gastroenterol. Nutr. 2016, 63, 58–64. [Google Scholar] [CrossRef] [PubMed]
- Hyams, J.; Crandall, W.; Kugathasan, S.; Griffiths, A.; Olson, A.; Johanns, J.; Liu, G.; Travers, S.; Heuschkel, R.; Markowitz, J.; et al. Induction and maintenance infliximab therapy for the treatment of moderate-to-severe Crohn’s disease in children. Gastroenterology 2007, 132, 863–873. [Google Scholar] [CrossRef] [PubMed]
- Römkens, T.E.; Kampschreur, M.T.; Drenth, J.P.; Van Oijen, M.G.; De Jong, D.J. High mucosal healing rates in 5-ASA-treated ulcerative colitis patients:results of a meta-analysis of clinical trials. Inflamm. Bowel Dis. 2012, 18, 2190–2198. [Google Scholar] [CrossRef]
- Sokollik, C.; Fournier, N.; Rizzuti, D.; Braegger, C.P.; Nydegger, A.; Schibli, S.; Spalinger, J.; Swiss IBD Cohort Study Group. The use of 5-aminosalicylic acid in children and adolescents with inflammatory bowel disease. J. Clin. Gastroenterol. 2018, 52, e87–e91. [Google Scholar]
- Zeisler, B.; Lerer, T.; Markowitz, J.; Mack, D.; Griffiths, A.; Bousvaros, A.; Keljo, D.; Rosh, J.; Evans, J.; Kappelman, M.; et al. Outcome following aminosalicylate therapy in children newly diagnosed as having ulcerative colitis. J. Pediatr. Gastroenterol. Nutr. 2013, 56, 12–18. [Google Scholar] [CrossRef]
- Turner, D.; Ruemmele, F.M.; Orlanski-Meyer, E.; Griffiths, A.M.; de Carpi, J.M.; Bronsky, J.; Veres, G.; Aloi, M.; Strisciuglio, C.; Braegger, C.P.; et al. Management of paediatric ulcerative colitis, part 1: Ambulatory care—An evidence-based guideline from European Crohn’s and Colitis Organization and European Society of Paediatric Gastroenterology, Hepatology and Nutrition: Erratum. J. Pediatr. Gastroenterol. Nutr. 2020, 71, 794. [Google Scholar] [CrossRef]
- Narula, N.; Dhillon, A.; Zhang, D.; Sherlock, M.E.; Tondeur, M.; Zachos, M. Enteral nutritional therapy for induction of remission in Crohn’s disease. Cochrane Database Syst. Rev. 2018, 4, CD000542. [Google Scholar] [CrossRef]
- de Francisco, R.; Castaño-García, A.; Martínez-González, S.; Pérez-Martínez, I.; González-Huerta, A.J.; Morais, L.R.; Fernández-García, M.S.; Jiménez, S.; Díaz-Coto, S.; Flórez-Díez, P.; et al. Impact of Epstein-Barr virus serological status on clinical outcomes in adult patients with inflammatory bowel disease. Aliment. Pharmacol. Ther. 2018, 48, 723–730. [Google Scholar] [CrossRef] [PubMed]
- Coenen, M.J.; de Jong, D.J.; van Marrewijk, C.J.; Derijks, L.J.; Vermeulen, S.H.; Wong, D.R.; Klungel, O.H.; Verbeek, A.L.; Hooymans, P.M.; Peters, W.H.; et al. Identification of patients with variants in TPMT and dose reduction reduces hematologic events during thiopurine treatment of inflammatory bowel disease. Gastroenterology 2015, 149, 907–917.e7. [Google Scholar] [CrossRef] [PubMed]
- Beaugerie, L.; Brousse, N.; Bouvier, A.M.; Colombel, J.F.; Lémann, M.; Cosnes, J.; Hébuterne, X.; Cortot, A.; Bouhnik, Y.; Gendre, J.P.; et al. Lymphoproliferative disorders in patients receiving thiopurines for inflammatory bowel disease: A prospective observational cohort study. Lancet 2009, 374, 1617–1625. [Google Scholar] [CrossRef]
- Kotlyar, D.S.; Lewis, J.D.; Beaugerie, L.; Tierney, A.; Brensinger, C.M.; Gisbert, J.P.; Loftus, E.; Peyrin-Biroulet, L.; Blonski, W.C.; Van Domselaar, M.; et al. Risk of lymphoma in patients with inflammatory bowel disease treated with azathioprine and 6-mercaptopurine: A meta-analysis. Clin. Gastroenterol. Hepatol. 2015, 13, 847–858.e4. [Google Scholar] [CrossRef] [PubMed]
- Hyams, J.; Walters, T.D.; Crandall, W.; Kugathasan, S.; Griffiths, A.; Blank, M.; Johanns, J.; Lang, Y.; Markowitz, J.; Cohen, S.; et al. Safety and efficacy of maintenance infliximab therapy for moderate-to-severe Crohn’s disease in children: REACH open-label extension. Curr. Med. Res. Opin. 2011, 27, 651–662. [Google Scholar] [CrossRef]
- Loftus, E.V., Jr.; Colombel, J.F.; Feagan, B.G.; Vermeire, S.; Sandborn, W.J.; Sands, B.E.; Danese, S.; D’Haens, G.R.; Kaser, A.; Panaccione, R.; et al. Long-term efficacy of Vedolizumab for ulcerative colitis. J. Crohn’s Colitis 2017, 11, 400–411. [Google Scholar] [CrossRef]
- Jongsma, M.M.E.; Aardoom, M.A.; Cozijnsen, M.A.; van Pieterson, M.; de Meij, T.; Groeneweg, M.; Norbruis, O.F.; Wolters, V.M.; van Wering, H.M.; Hojsak, I.; et al. First-line treatment with infliximab versus conventional treatment in children with newly diagnosed moderate-to-severe Crohn’s disease: An open-label multicentre randomised controlled trial. Gut 2020, 71, 34–42. [Google Scholar] [CrossRef]
- Jongsma, M.M.E.; Winter, D.A.; Huynh, H.Q.; Norsa, L.; Hussey, S.; Kolho, K.-L.; Bronsky, J.; Assa, A.; Cohen, S.; Lev-Tzion, R.; et al. Infliximab in young paediatric iBD patients: It is all about the dosing. Eur. J. Pediatr. 2020, 179, 1935–1944. [Google Scholar] [CrossRef]
- Hindson, J. First-line infliximab for children with Crohn’s disease. Nat. Rev. Gastroenterol. Hepatol. 2021, 18, 150. [Google Scholar] [CrossRef]
- Vuijk, S.; Jongsma, M.; Hoeven, B.; Cozijnsen, M.; van Pieterson, M.; de Meij, T.; Norbruis, O.; Groeneweg, M.; Wolters, V.; van Wering, H.; et al. First-line infliximab is cost-effective compared to conventional treatment in paediatric Crohn’s disease—Results from the TISKids study. J. Crohn’s Colitis 2022, 16, i111–i112. [Google Scholar] [CrossRef]
- Papamichael, K.; Cheifetz, A.S.; Melmed, G.Y.; Irving, P.M.; Casteele, N.V.; Kozuch, P.L.; Raffals, L.E.; Baidoo, L.; Bressler, B.; Devlin, S.M.; et al. Appropriate therapeutic drug monitoring of biologic agents for patients with inflammatory bowel diseases. Clin. Gastroenterol. Hepatol. 2019, 17, 1655–1668.e3. [Google Scholar] [CrossRef] [PubMed]
- Bauman, L.E.; Xiong, Y.; Mizuno, T.; Minar, P.; Fukuda, T.; Dong, M.; Rosen, M.J.; Vinks, A.A. Improved population pharmacokinetic model for predicting optimized infliximab exposure in pediatric inflammatory bowel disease. Inflamm. Bowel Dis. 2020, 26, 429–439. [Google Scholar] [CrossRef] [PubMed]
- Greener, T.; Kabakchiev, B.; Steinhart, A.H.; Silverberg, M.S. Higher infliximab levels are not associated with an increase in adverse events in inflammatory bowel disease. Inflamm. Bowel Dis. 2018, 24, 1808–1814. [Google Scholar] [CrossRef] [PubMed]
- Kestens, C.; van Oijen, M.G.; Mulder, C.L.; van Bodegraven, A.A.; Dijkstra, G.; de Jong, D.; Ponsioen, C.; van Tuyl, B.A.; Siersema, P.D.; Fidder, H.H.; et al. Adalimumab and infliximab are equally effective for crohn’s disease in patients not previously treated with anti-tumor necrosis factor-alpha agents. Clin. Gastroenterol. Hepatol. 2013, 11, 826–831. [Google Scholar] [CrossRef]
- Macaluso, F.S.; Fries, W.; Privitera, A.C.; Cappello, M.; Siringo, S.; Inserra, G.; Magnano, A.; Di Mitri, R.; Mocciaro, F.; Belluardo, N.; et al. A propensity score-matched comparison of infliximab and adalimumab in tumour necrosis factor-alpha inhibitor-naive and non-naive patients with crohn’s disease: Real-life data from the sicilian network for inflammatory bowel disease. J. Crohn’s Colitis 2019, 13, 209–217. [Google Scholar] [CrossRef]
- Chanchlani, N.; Mortier, K.; Williams, L.J.; Muhammed, R.; Auth, M.K.; Cosgrove, M.; Fagbemi, A.; Fell, J.; Chong, S.; Zamvar, V.; et al. Use of infliximab biosimilar versus originator in a pediatric United Kingdom inflammatory bowel disease induction cohort. J. Pediatr. Gastroenterol. Nutr. 2018, 67, 513–519. [Google Scholar] [CrossRef]
- Sieczkowska, J.; Jarzębicka, D.; Banaszkiewicz, A.; Plocek, A.; Gawronska, A.; Toporowska-Kowalska, E.; Oracz, G.; Meglicka, M.; Kierkus, J. Switching between infliximab originator and biosimilar in paediatric patients with inflammatory bowel disease. Preliminary observations. J. Crohn’s Colitis 2016, 10, 127–132. [Google Scholar] [CrossRef]
- Colombel, J.F.; Sandborn, W.J.; Reinisch, W.; Mantzaris, G.J.; Kornbluth, A.; Rachmilewitz, D.; Lichtiger, S.; D’Haens, G.; Diamond, R.H.; Broussard, D.L.; et al. Infliximab, azathioprine, or combination therapy for Crohn’s disease. N. Engl. J. Med. 2010, 362, 1383–1395. [Google Scholar] [CrossRef]
- Kansen, H.M.; van Rheenen, P.F.; Houwen, R.H.J.; Tjon ATen, W.; Damen, G.M.; Kindermann, A.; Escher, J.C.; Wolters, V.M.; Kids with Crohn’s, Colitis (KiCC) Working Group for Collaborative Paediatric IBD Research in the Netherlands. Less Anti-infliximab Antibody Formation in Paediatric Crohn Patients on Concomitant Immunomodulators. J. Pediatr. Gastroenterol. Nutr. 2017, 65, 425–429. [Google Scholar]
- Chi, L.Y.; Zitomersky, N.L.; Liu, E.; Tollefson, S.; Bender-Stern, J.; Naik, S.; Snapper, S.; Bousvaros, A. The impact of combination therapy on infliximab levels and antibodies in children and young adults with inflammatory bowel disease. Inflamm. Bowel Dis. 2018, 24, 1344–1351. [Google Scholar] [CrossRef]
- Colman, R.J.; Lawton, R.C.; Rubin, D.T. Methotrexate for the treatment of pediatri Crohn’s disease: A systematic review and meta-analysis. Inflamm. Bowel Dis. 2018, 24, 2135–2141. [Google Scholar] [CrossRef] [PubMed]
- Taxonera, C.; Olivares, D.; Alba, C. Real-world effectiveness and safety of tofacitinib in patients with ulcerative colitis: Systematic review with meta-analysis. Inflamm. Bowel Dis. 2021, 28, 32–40. [Google Scholar] [CrossRef] [PubMed]
- Ledder, O.; Assa, A.; Levine, A.; Turner, D. Vedolizumab in paediatric inflammatory bowel disease: A Retrospective multi-centre experience from the paediatric IBD Porto Group of ESPGHAN. J. Crohn’s Colitis 2017, 11, 1230–1237. [Google Scholar] [CrossRef] [PubMed]
- Gisbert, J.P.; Marin, A.C.; McNicholl, A.G.; Chaparro, M. Systematic review with meta-analysis: The efficacy of a second anti-TNF in patients with inflammatory bowel disease whose previous anti-TNF treatment has failed. Aliment. Pharmacol. Ther. 2015, 41, 613–623. [Google Scholar] [CrossRef] [PubMed]
- Mühl, L.; Becker, E.; Müller, T.M.; Atreya, R.; Atreya, I.; Neurath, M.F.; Zundler, S. Clinical experiences and predictors of success of treatment with vedolizumab in IBD patients: A cohort study. BMC Gastroenterol. 2021, 21, 33. [Google Scholar] [CrossRef] [PubMed]
- Rosh, J.R.; Turner, D.; Griffiths, A.; Cohen, S.A.; Jacobstein, D.; Adedokun, O.J.; Padgett, L.; Terry, N.A.; O’Brien, C.; Hyams, J.S. Ustekinumab in paediatric patients with moderately to severely active crohn’s disease: Pharmacokinetics, safety, and efficacy results from UniStar, a phase 1 study. J. Crohn’s Colitis 2021, 15, 1931–1942. [Google Scholar] [CrossRef] [PubMed]
- Yerushalmy-Feler, A.; Pujol-Muncunill, G.; Martin-De-Carpi, J.; Kolho, K.L.; Levine, A.; Olbjørn, C.; Granot, M.; Bramuzzo, M.; Rolandsdotter, H.J.; Mouratidou, N.; et al. P458 safety and potential efficacy of escalating dose of ustekinumab in pediatric crohn’s disease (the SPEED-UP study)—A multi-center study from the paediatric IBD Porto group of ESPGHAN. J. Crohn’s Colitis 2022, 16, i435. [Google Scholar] [CrossRef]
- Sandborn, W.J.; Su, C.; Panés, J. Tofacitinib as induction and maintenance therapy for ulcerative colitis. N. Engl. J. Med. 2017, 376, 1723–1736. [Google Scholar] [CrossRef]
- Panés, J.; Sandborn, W.J.; Schreiber, S.; Sands, B.E.; Vermeire, S.; D’Haens, G.; Panaccione, R.; Higgins, P.D.R.; Colombel, J.F.; Feagan, B.G.; et al. Tofacitinib for induction and maintenance therapy of Crohn’s disease: Results of two phase IIb randomised placebo-controlled trials. Gut 2017, 66, 1049–1059. [Google Scholar] [CrossRef]
- Hyams, J.S.; Chan, D.; Adedokun, O.J.; Padgett, L.; Turner, D.; Griffiths, A.; Veereman, G.; Heyman, M.B.; Rosh, J.R.; Wahbeh, G.; et al. P-097 a multicentre open-label study assessing pharmacokinetics, efficacy and safety of subcutaneous golimumab in pediatric subjects with moderately- severely active ulcerative colitis. Inflamm. Bowel Dis. 2016, 22 (Suppl. 1), S39–S40. [Google Scholar] [CrossRef][Green Version]
- Moore, H.; Dubes, L.; Fusillo, S.; Baldassano, R.; Stein, R. Tofacitinib therapy in children and young adults with pediatric-onset medically refractory inflammatory bowel disease. J. Pediatr. Gastroenterol. Nutr. 2021, 73, e57–e62. [Google Scholar] [CrossRef] [PubMed]
- Henker, J.; Müller, S.; Laass, M.W.; Schreiner, A.; Schulze, J. Probiotic Escherichia coli Nissle 1917 (EcN) for successful remission maintenance of ulcerative colitis in children and adolescents: An open-label pilot study. Z. Fuer Gastroenterol. 2008, 46, 874–875. [Google Scholar] [CrossRef] [PubMed]
- Logan, M.; Clark, C.M.; Ijaz, U.Z.; Gervais, L.; Duncan, H.; Garrick, V.; Curtis, L.; Buchanan, E.; Cardigan, T.; Armstrong, L.; et al. The reduction of faecal calprotectin during exclusive enteral nutrition is lost rapidly after food re-introduction. Aliment. Pharmacol. Ther. 2019, 50, 664–674. [Google Scholar] [CrossRef] [PubMed]
- Yu, Y.; Chen, K.C.; Chen, J. Exclusive enteral nutrition versus corticosteroids for treatment of pediatric Crohn’s disease: A meta-analysis. World J. Pediatr. 2019, 15, 26–36. [Google Scholar] [CrossRef] [PubMed]
- Gkikas, K.; Gerasimidis, K.; Milling, S.; Ijaz, U.Z.; Hansen, R.; Russell, R.K. Dietary strategies for maintenance of clinical remission in inflammatory bowel diseases: Are we there yet? Nutrients 2020, 12, 2018. [Google Scholar] [CrossRef] [PubMed]
- Albenberg, L.; Brensinger, C.M.; Wu, Q.; Gilroy, E.; Kappelman, M.D.; Sandler, R.S.; Lewis, J.D. A diet low in red and processed meat does not reduce rate of crohn’s disease flares. Gastroenterology 2019, 157, 128–136.e5. [Google Scholar] [CrossRef]
- Ritchie, J.K.; Wadsworth, J.; Lennard-Jones, J.E.; Rogers, E. Controlled multicentre therapeutic trial of an unrefined carbohydrate, fibre rich diet in Crohn’s disease. Br. Med. J. (Clin. Res. Ed.) 1987, 295, 517–520. [Google Scholar] [CrossRef]
- Chiba, M.; Abe, T.; Tsuda, H.; Sugawara, T.; Tsuda, S.; Tozawa, H.; Fujiwara, K.; Imai, H. Lifestyle-related disease in Crohn’s disease: Relapse prevention by a semi-vegetarian diet. World J. Gastroenterol. 2010, 16, 2484–2495. [Google Scholar] [CrossRef]
- Levine, A.; Wine, E.; Assa, A.; Sigall Boneh, R.; Shaoul, R.; Kori, M.; Cohen, S.; Peleg, S.; Shamaly, H.; On, A.; et al. Crohn’s disease exclusion diet plus partial enteral nutrition induces sustained remission in a randomized controlled trial. Gastroenterology 2019, 157, 440–450.e8. [Google Scholar] [CrossRef]
- Opstelten, J.L.; de Vries, J.H.M.; Wools, A.; Siersema, P.D.; Oldenburg, B.; Witteman, B.J.M. Dietary intake of patients with inflammatory bowel disease: A comparison with individuals from a general population and associations with relapse. Clin. Nutr. 2019, 38, 1892–1898. [Google Scholar] [CrossRef]
- Barnes, E.L.; Nestor, M.; Onyewadume, L.; de Silva, P.S.; Korzenik, J.R.; Aguilar, H.; Bailen, L.; Berman, A.; Bhaskar, S.K.; Brown, M.; et al. High dietary intake of specific fatty acids increases risk of flares in patients with ulcerative colitis in remission during treatment with aminosalicylates. Clin. Gastroenterol. Hepatol. 2017, 15, 1390–1396.e1. [Google Scholar] [CrossRef] [PubMed]
- Jia, K.; Tong, X.; Wang, R.; Song, X. The clinical effects of probiotics for inflammatory bowel disease: A meta-analysis. Medicine (Baltimore) 2018, 97, e13792. [Google Scholar] [CrossRef] [PubMed]
- Bousvaros, A.; Guandalini, S.; Baldassano, R.N.; Botelho, C.; Evans, J.; Ferry, G.D.; Goldin, B.; Hartigan, L.; Kugathasan, S.; Levy, J.; et al. A randomized, double-blind trial of Lactobacillus GG versus placebo in addition to standard maintenance therapy for children with Crohn’s disease. Inflamm. Bowel Dis. 2005, 11, 833–839. [Google Scholar] [CrossRef] [PubMed]
- Imdad, A.; Nicholson, M.R.; Tanner-Smith, E.E.; Zackular, J.P.; Gomez-Duarte, O.G.; Beaulieu, D.B.; Acra, S. Fecal transplantation for treatment of inflammatory bowel disease. Cochrane Database Syst. Rev. 2018, 11, CD012774. [Google Scholar] [CrossRef]
- Naidoo, K.; Gordon, M.; Fagbemi, A.O.; Thomas, A.G.; Akobeng, A.K. Probiotics for maintenance of remission in ulcerative colitis. Cochrane Database Syst. Rev. 2011, 12, CD007443. [Google Scholar] [CrossRef] [PubMed]
- Durazo, F.; Michail, S. Correlation of pucai between mayo endoscopic and geboes pathology scores in assessing disease activity of pediatric patients with UC among hispanics and non-hispanics. Inflamm. Bowel Dis. 2022, 28, S33. [Google Scholar] [CrossRef]
- Harbord, M.; Eliakim, R.; Bettenworth, D.; Karmiris, K.; Katsanos, K.; Kopylov, U.; Kucharzik, T.; Molnár, T.; Raine, T.; Sebastian, S.; et al. Third European evidence-based consensus on diagnosis and management of ulcerative colitis. Part 2: Current management. J. Crohn’s Colitis 2017, 11, 769–784. [Google Scholar] [CrossRef]
- Gomollón, F.; Dignass, A.; Annese, V.; Tilg, H.; Van Assche, G.; Lindsay, J.O.; Peyrin-Biroulet, L.; Cullen, G.J.; Daperno, M.; Kucharzik, T.; et al. 3rd European evidence-based consensus on the diagnosis and management of Crohn’s disease 2016: Part 1: Diagnosis and medical management. J. Crohn’s Colitis 2017, 11, 3–25. [Google Scholar] [CrossRef]
- Davidovics, Z.H.; Michail, S.; Nicholson, M.; Kociolek, L.; Pai, N.; Hansen, R.; Schwerd, T.; Maspons, A.; Shamir, R.; Szajewska, H.; et al. Fecal microbiota transplantation for recurrent clostridium difficile infection and other conditions in children: A joint position paper from the North American Society for Pediatric Gastroenterology, Hepatology, and Nutrition and the European Society for Pediatric Gastroenterology, Hepatology, and Nutrition. J. Pediatr. Gastroenterol. Nutr. 2019, 68, 130–143. [Google Scholar]
- Chande, N.; Patton, P.H.; Tsoulis, D.J.; Thomas, B.S.; MacDonald, J.K. Azathioprine or 6-mercaptopurine for maintenance of remission in Crohn’s disease. Cochrane Database Syst. Rev. 2015, 10, CD000067. [Google Scholar] [CrossRef]
- Splawski, J.B.; Pffefferkorn, M.D.; Schaefer, M.E.; Day, A.S.; Soldes, O.S.; Ponsky, T.A.; Stein, P.; Kaplan, J.L.; Saeed, S.A. NASPGHAN clinical report on postoperative recurrence in pediatric crohn disease. J. Pediatr. Gastroenterol. Nutr. 2017, 65, 475–486. [Google Scholar] [CrossRef] [PubMed]
- de Zoeten, E.F.; Pasternak, B.A.; Mattei, P.; Kramer, R.E.; Kader, H.A. Diagnosis and treatment of perianal crohn disease: NASPGHAN clinical report and consensus statement. J. Pediatr. Gastroenterol. Nutr. 2013, 57, 401–412. [Google Scholar] [CrossRef]
- Laituri, C.A.; Fraser, J.D.; Garey, C.L.; Aguayo, P.; Sharp, S.W.; Ostlie, D.J.; Holcomb, G.W.; Peter, S.D.S. Laparoscopic ileocecectomy in pediatric patients with Crohn’s disease. J. Laparoendosc. Adv. Surg. Tech. 2011, 21, 193–195. [Google Scholar] [CrossRef] [PubMed]
- Pfefferkorn, M.D.; Marshalleck, F.E.; Saeed, S.A.; Splawski, J.B.; Linden, B.C.; Weston, B.F. NASPGHAN clinical report on the evaluation and treatment of pediatric patients with internal penetrating crohn disease: Intraabdominal abscess with and without fistula. J. Pediatr. Gastroenterol. Nutr. 2013, 57, 394–400. [Google Scholar] [CrossRef] [PubMed]
- Turner, D.; Travis, S.P.L.; Griffiths, A.M.; Ruemmele, F.M.; Levine, A.; Benchimol, E.; Dubinsky, M.; Alex, G.; Baldassano, R.N.; Langer, J.C.; et al. Consensus for managing acute severe ulcerative colitis in children: A systematic review and joint statement from ECCO, ESPGHAN, and the Porto IBD Working Group of ESPGHAN. Am. J. Gastroenterol. 2011, 106, 574–588. [Google Scholar] [CrossRef]

| Young age at onset of symptoms | ▪ neonatal IBD (onset within 28 days after birth) |
| ▪ infantile onset of IBD (IOIBD, symptoms at the age of less than 2 years) | |
| ▪ very early-onset IBD (VEOIBD, symptoms at the age of less than 6 years) | |
| ▪ early-onset IBD (EOIBD, symptoms at the age of less than 10 years) | |
| Risk factors for monogenic IBD | ▪ consanguinity |
| ▪ first-degree family members with EOIBD | |
| ▪ first-degree family members with suspected monogenic disorder | |
| Occurrence of primary immunodeficiencies/remarkable immune system | ▪ recurrent infections in treatment-naive patients |
| ▪ haemophagocytic lymphohistiocytosis (HLH) | |
| ▪ dysregulation of the immune system (e.g., IPEX or IPEX-like) | |
| ▪ hypergammaglobulinaemia | |
| Development of tumours | ▪ B cell lymphoma |
| ▪ adenocarcinoma in the stomach | |
| Different treatment options might be needed | ▪ haematopoietic stem cell transplantations |
| ▪ surgery, parenteral nutrition, immunoglobulin replacement therapy, etc. |
| 6-TGN (pmol/8.10 RBC) | 6-MMP (pmol/8.10 RBC) | Interpretation |
|---|---|---|
| too low (<230) | normal (<5700) | dose is too low or absent compliance |
| Too low (<230) | too high (>5700) | TPMT hypermetabolizer: reduce drug dose or change medication |
| therapeutic (230–450) | normal | treatment failure. If clinically resistant change treatment |
| too high (>450) | normal | low TPMT activity, reduce dose |
| Low Levels | Adequate Levels | Negative Antibody Titre | |
|---|---|---|---|
| Infliximab | <5 μg/mL | >5 μg/mL | <9 μg/m |
| Adalimumab | <8 μg/mL | >8 μg/mL | <4 μg/m |
Publisher’s Note: MDPI stays neutral with regard to jurisdictional claims in published maps and institutional affiliations. |
© 2022 by the authors. Licensee MDPI, Basel, Switzerland. This article is an open access article distributed under the terms and conditions of the Creative Commons Attribution (CC BY) license (https://creativecommons.org/licenses/by/4.0/).
Share and Cite
Légeret, C.; Furlano, R.; Köhler, H. Therapy Strategies for Children Suffering from Inflammatory Bowel Disease (IBD)—A Narrative Review. Children 2022, 9, 617. https://doi.org/10.3390/children9050617
Légeret C, Furlano R, Köhler H. Therapy Strategies for Children Suffering from Inflammatory Bowel Disease (IBD)—A Narrative Review. Children. 2022; 9(5):617. https://doi.org/10.3390/children9050617
Chicago/Turabian StyleLégeret, Corinne, Raoul Furlano, and Henrik Köhler. 2022. "Therapy Strategies for Children Suffering from Inflammatory Bowel Disease (IBD)—A Narrative Review" Children 9, no. 5: 617. https://doi.org/10.3390/children9050617
APA StyleLégeret, C., Furlano, R., & Köhler, H. (2022). Therapy Strategies for Children Suffering from Inflammatory Bowel Disease (IBD)—A Narrative Review. Children, 9(5), 617. https://doi.org/10.3390/children9050617
