Clinical Course of Bacillus Calmette-Guerin Lymphadenitis
Abstract
:1. Introduction
2. Materials and Methods
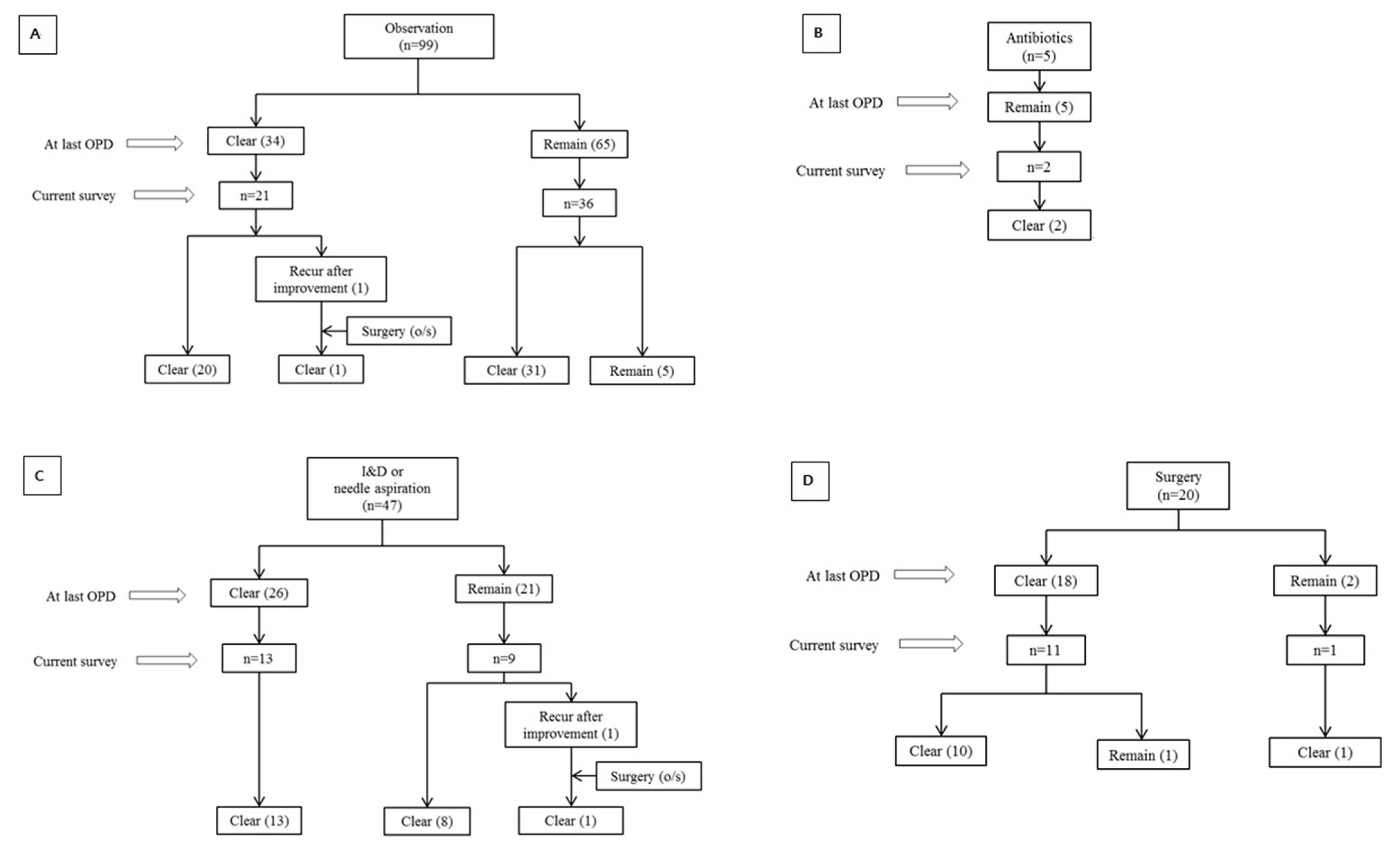
3. Results
4. Discussion
5. Conclusions
Author Contributions
Funding
Institutional Review Board Statement
Informed Consent Statement
Data Availability Statement
Conflicts of Interest
References
- Baek, S.O.; Ko, H.S.; Han, H.H. BCG vaccination-induced suppurative lymphadenitis: Four signs to pay attention to. Int. Wound J. 2017, 14, 1385–1387. [Google Scholar] [CrossRef] [PubMed]
- Cuello-Garcia, C.A.; Perez-Gaxiola, G.; Jimenez Gutierrez, C. Treating BCG-induced disease in children. Cochrane Database Syst. Rev. 2013, CD008300. [Google Scholar] [CrossRef] [PubMed]
- Goraya, J.S.; Virdi, V.S. Bacille Calmette-Guerin lymphadenitis. Postgrad. Med. J. 2002, 78, 327–329. [Google Scholar] [CrossRef] [PubMed]
- Kim, J.H.; Yim, J.J. Achievements in and Challenges of Tuberculosis Control in South Korea. Emerg. Infect. Dis. 2015, 21, 1913–1920. [Google Scholar] [CrossRef] [PubMed] [Green Version]
- Nazir, Z.; Qazi, S.H. Bacillus Calmette-Guerin (BCG) lymphadenitis-changing trends and management. J. Ayub Med. Coll. Abbottabad. 2006, 17, 16–18. [Google Scholar]
- Daei Parizi, M.; Kardoust Parizi, A.; Izadipour, S. Evaluating clinical course of BCG lymphadenitis and factors affect on it during a 5-year period in Kerman, Iran. J. Trop. Pediatr. 2014, 60, 148–153. [Google Scholar] [CrossRef] [PubMed] [Green Version]
- Dommergues, M.; de La Rocque, F.; Guy, C.; Lécuyer, A.; Jacquet, A.; Guérin, N.; Fagot, J.; Boucherat, M.; D’Athis, P.; Cohen, R. Local and regional adverse reactions to BCG-SSI® vaccination: A 12-month cohort follow-up study. Vaccine 2009, 27, 6967–6973. [Google Scholar] [CrossRef] [PubMed]
- Kim, J.; Lee, K.; Kim, J.H.; Kim, S.J.; Lee, S.Y.; Lee, H.J.; Cho, K.S.; Kwon, Y.J.; Lee, B.C.; Jo, S.M.; et al. The incidence rate of lymphadenitis after Bacille Calmette-Guerin vaccination. Pediatr. Infect. Vaccine 2016, 23, 54–61. [Google Scholar] [CrossRef]
- Venkataraman, A.; Yusuff, M.; Liebeschuetz, S.; Riddell, A.; Prendergast, A.J. Management and outcome of Bacille Calmette-Guerin vaccine adverse reactions. Vaccine 2015, 33, 5470–5474. [Google Scholar] [CrossRef] [PubMed] [Green Version]
- Engelis, A.; Kakar, M.; Meiksans, R.; Petersons, A. BCG-SSI(®) vaccine-associated lymphadenitis: Incidence and management. Medicina 2016, 52, 187–191. [Google Scholar] [CrossRef] [PubMed]
- Bolursaz, M.R.; Lotfian, F.; Velayati, A.A. Bacillus Calmette-Guerin vaccine complications in Iranian children at a university hospital. Allergol. Immunopathol. 2017, 45, 356–361. [Google Scholar] [CrossRef] [PubMed]
- Nagi, E.; Dayel, A.; Mohammed, A.; Mohammed, A.; Sami, A.; Suliman, A.; Ibrahim Bin, H.; Mohammad, A.; Fahad, A.; Abdularahman, A.; et al. Bacillus Calmette–Guérin vaccine related lymphadenitis in children: Management guidelines endorsed by the Saudi Pediatric Infectious Diseases Society (SPIDS). Int. J. Pediatr. Adolesc. Med. 2015, 2, 89–95. [Google Scholar]


| n = 171 (%) | |
|---|---|
| Sex (M:F) | 108 (63.2):63 (36.8) |
| Age at first visit (day, median, range) | 166 (26–2511) |
| ≤6 months | 100 (58.5) |
| 7–12 months | 42 (24.6) |
| 13–18 months | 9 (5.3) |
| >18 months | 20 (11.7) |
| Current age (year, median, range) | 4 (0.8–15.6) |
| Method of BCG vaccine administration | |
| Percutaneous | 111 (64.9) |
| Intradermal | 55 (32.2) |
| Location | |
| Axilla | 139 (81.3) |
| Supraclavicular | 18 (10.5) |
| Cervical | 14 (8.2) |
| Size of LN (cm, mean ± SD) | |
| P/E | 1.63 ± 0.87 |
| Imaging study | 1.87 ± 0.71 |
| Interval between BCG injection and onset of symptom (day, median, range) | 0 (14–710) |
| recurrent symptom | 6 (15.2) |
| Previous treatment | |
| Antibiotic | 5 (2.9) |
| I & D | 5 (2.9) |
| Surgery | 1 (0.6) |
| Imaging study | 46 (26.9) |
| Only USG | 45 (26.3) |
| Only CT | 1 (0.6) |
| USG+CT | 1 (0.6) |
| Treatment (including previous treatment) | |
| Observation | 99 (57.9) |
| I&D or needle aspiration | 47 (27.5) |
| Surgery | 20 (11.7) |
| Antibiotics | 5 (2.9) |
| Follow-up period (median, range) | |
| First visit ~ Last visit (day) | 47 (1–1245) |
| Last visit ~ Current survey (month) | 45 (4–186) |
| Observation n = 99 (%) | Antibiotics n = 5 (%) | I&D or Needle Aspiration n = 47 (%) | Surgery n = 20 (%) | p-Value | |
|---|---|---|---|---|---|
| Age at first visit (day, mean ± SD) | 320.3 ± 46.7 | 287.8 ± 31.9 | 188.5 ± 153.9 | 340.2 ± 359.4 | - |
| Sex | |||||
| Male | 56 (56.6) | 4 (80) | 36 (76.6) | 12 (60) | 0.329 |
| Female | 43 (43.4) | 1 (20) | 11 (23.4) | 8 (40) | |
| Method of BCG administration | |||||
| Percutaneous | 68 (68.7) | 3 (60.0) | 25 (53.2) | 15 (75.5) | 0.853 |
| Intradermal | 29 (29.3) | 2 (40.0) | 20 (43.7) | 4 (20.0) | |
| Location of LN | |||||
| Axilla | 78 (78.8) | 3 (60) | 41 (87.2) | 17 (85) | 0.405 |
| Supraclavicular | 11 (11.1) | 0 (0) | 4 (8.5) | 3 (15) | |
| Cervical | 10 (10.1) | 2 (40) | 2 (4.3) | 0 (0) | |
| Size of LN (cm, mean ± SD) | |||||
| P/E | 1.4 ± 0.8 | 1.0 ± 0.0 | 2.2 ± 0.9 | 1.7 ± 0.8 | 0.032 * |
| Imaging study | 1.9 ± 0.6 | 1.7 ± 1.1 | 2.7 ± 0.7 | 1.5 ± 0.6 | <0.001 † |
| Interval between BCG injection and onset of symptom (day, mean ± SD) | 93.4 ± 114.0 | 64.0 ± 0.0 | 73.4 ± 40.9 | 92.3 ± 73.1 | - |
| recurrent symptom | 6 (6.1) | 0 (0.0) | 18 (38.3) | 2 (10.0) | 0.182 |
| Follow-up period (median, range) | |||||
| First visit ~ Last visit (day) | 30 (1–525) | 26 (1–67) | 74 (1–1245) | 130 (16–385) | N/A |
| Last visit ~ Current survey (month) | 31 (4–55) | 71 (70–73) | 60 (23–71) | 75 (20–186) | N/A |
| Clear | Remain | ||||
|---|---|---|---|---|---|
| At Last Visit | Univariate | Multivariate | |||
| n = 73 (%) | n = 98 (%) | p-Value | RR | p-Value | |
| Age at first visit (day, mean ± SD) | 242.38 ± 29.32 | 335.26 ± 45.63 | 0.109 | ||
| Sex | |||||
| Male | 47 (64.4) | 61 (61.6) | 0.774 | ||
| Female | 26 (35.6) | 37 (38.4) | |||
| Method of BCG administration | |||||
| Percutaneous | 48 (65.7) | 63 (63.6) | 0.962 | ||
| Intradermal | 24 (32.9) | 31 (31.3) | |||
| Location of LN | |||||
| Axilla | 60 (82.2) | 79 (79.8) | 0.461 | ||
| Supraclavicular | 9 (12.3) | 9 (9.1) | |||
| Cervical | 4 (5.5) | 10 (10.1) | |||
| Department | |||||
| Only Pediatrics | 34 (46.6) | 73 (73.7) | 0.001 | ||
| Pediatrics and Pediatric surgery | 17 (23.3) | 13 (13.1) | |||
| Pediatric surgery | 15 (20.6) | 8 (8.1) | |||
| ENT | 6 (8.2) | 2 (2.1) | |||
| Others | 1 (1.4) | 2 (2.1) | |||
| Size of LN (cm, mean ± SD) | |||||
| P/E | 1.62 ± 0.90 | 1.63 ± 0.86 | 0.965 | ||
| Imaging study | 1.70 ± 0.70 | 2.05 ± 0.69 | 0.165 | ||
| Interval between BCG injection and onset of symptom (day, mean ± SD) | 80.21 ± 49.15 | 91.20 ± 113.42 | 0.581 | ||
| recurrent symptom | 12 (16.4) | 14 (14.3) | 0.698 | ||
| Treatment | Reference | ||||
| Observation | 34 (46.6) | 65 (65.7) | <0.001 | RR 0.000 | 0.999 |
| Antibiotics | 0 (0.0) | 5 (5.1) | RR 1.544 (0.760–3.138) | 0.230 | |
| Needle aspiration or I&D | 21 (28.8) | 26 (26.3) | RR 17.206 (3.768–78.561) | <0.001 | |
| Surgery | 18 (24.7) | 2 (2.1) | |||
| Follow-up period (median, range) First visit ~ Last visit (day) | 37 (1–455) | 32 (1–1245) | 0.909 | ||
| At Current Survey | |||||
| n = 87 (%) | n = 6 (%) | ||||
| Age at first visit (day, mean ± SD) | 255.40 ± 25.25 | 343.33 ± 29.25 | 0.418 | ||
| Sex | |||||
| Male | 51 (58.6) | 5 (83.3) | 0.234 | ||
| Female | 36 (41.4) | 1 (16.7) | |||
| Method of BCG administration | |||||
| Percutaneous | 59 (67.8) | 6 (100.0) | 0.098 | ||
| Intradermal | 28 (32.2) | 0 (0.0) | |||
| Location of LN | |||||
| Axilla | 71 (81.6) | 6 (100) | 0.284 | ||
| Supraclavicular | 11 (12.6) | 0 (0.0) | |||
| Cervical | 5 (5.7) | 0 (0.0) | |||
| Department | |||||
| Only Pediatrics | 56 (64.4) | 5 (83.3) | 0.526 | ||
| Pediatrics and Pediatric surgery | 17 (19.6) | 0 (0.0) | |||
| Pediatric surgery | 10 (11.5) | 1 (16.7) | |||
| ENT | 3 (3.4) | 0 (0.0) | |||
| Others | 1 (1.1) | 0 (0.0) | |||
| Size of LN (cm, mean ± SD) | |||||
| P/E | 1.62 ± 0.91 | 2.13 ± 1.44 | 0.299 | ||
| Imaging study | 1.86 ± 0.75 | - | - | ||
| Interval between BCG injection and onset of symptom (day, mean ± SD) | 91.12 ± 67.38 | 94.00 ± 66.84 | 0.944 | ||
| recurrent symptom | 12 (13.8) | 0 (0.0) | 0.332 | ||
| Treatment | |||||
| Observation | 52 (59.8) | 5 (83.3) | 0.681 | ||
| Antibiotics | 2 (0.23) | 0 (0.0) | |||
| Needle aspiration or I&D | 22 (25.3) | 0 (0.0) | |||
| Surgery | 11 (12.6) | 1 (16.7) | |||
| Follow-up period (median, range) Last visit ~ Current survey (month) | 49 (1–145) | 18 (5–59) | 0.016 | ||
Publisher’s Note: MDPI stays neutral with regard to jurisdictional claims in published maps and institutional affiliations. |
© 2022 by the authors. Licensee MDPI, Basel, Switzerland. This article is an open access article distributed under the terms and conditions of the Creative Commons Attribution (CC BY) license (https://creativecommons.org/licenses/by/4.0/).
Share and Cite
Ko, D.; Han, J.-W.; Youn, J.; Yang, H.-B.; Oh, C.; Yun, K.-W.; Kim, H.-Y. Clinical Course of Bacillus Calmette-Guerin Lymphadenitis. Children 2022, 9, 610. https://doi.org/10.3390/children9050610
Ko D, Han J-W, Youn J, Yang H-B, Oh C, Yun K-W, Kim H-Y. Clinical Course of Bacillus Calmette-Guerin Lymphadenitis. Children. 2022; 9(5):610. https://doi.org/10.3390/children9050610
Chicago/Turabian StyleKo, Dayoung, Ji-Won Han, Joongkee Youn, Hee-Beom Yang, Chaeyoun Oh, Ki-Wook Yun, and Hyun-Young Kim. 2022. "Clinical Course of Bacillus Calmette-Guerin Lymphadenitis" Children 9, no. 5: 610. https://doi.org/10.3390/children9050610
APA StyleKo, D., Han, J.-W., Youn, J., Yang, H.-B., Oh, C., Yun, K.-W., & Kim, H.-Y. (2022). Clinical Course of Bacillus Calmette-Guerin Lymphadenitis. Children, 9(5), 610. https://doi.org/10.3390/children9050610

