Thriving despite Parental Physical Abuse in Adolescence: A Two-Wave Latent Transition Analysis on Hedonic and Eudaimonic Violence-Resilience Outcome Indicators
Abstract
1. Introduction
1.1. The Detrimental Effects of Physical Parental Abuse on Adolescents
1.2. Conceptualizing Violence-Resilience Outcomes of Adolescents with Experience of Parental Physical Abuse
1.3. Applying Learnings from Well-Being Research to Identify Adolescents’ Violence-Resilience Components: A New Model Combining Well-Being and Resilience Research
1.4. Present Study: Violence-Resilience Stability and Change over Time
2. Materials and Methods
2.1. Study and Sample
2.2. Measures
2.2.1. Prevalence of Parental Family Physical Abuse
2.2.2. The Six Latent Class/Latent Transition Indicators
The Three Hedonic Indicators
The Three Eudaimonic Indicators
The Three Covariates
2.3. Analytic Strategy
3. Results
3.1. Analytic Step One: Differences of All Measures between the Two Waves
3.2. Analytic Step Two: Identifying Resilience-Outcome Classes via LCA for Both Waves
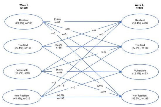
3.3. Analytic Step Three: LTA to Indicate Significant Differences in the Longitudinal Classification Variables on the Identified Resilience-Outcome Patterns
3.4. Analytic Step Four: Covariates Gender, Migration Background, and Socio-Economic Level Were Included to Multinomial Logistic Regression Analyses to Predict the Identified Latent Status Membership
4. Discussion
5. Limitations
Author Contributions
Funding
Institutional Review Board Statement
Informed Consent Statement
Data Availability Statement
Conflicts of Interest
References
- Gilbert, R.; Widom, C.S.; Browne, K.; Fergusson, D.; Webb, E.; Janson, S. Burden and Consequences of Child Maltreatment in High-Income Countries. Lancet 2009, 373, 68–81. [Google Scholar] [CrossRef]
- Jud, A.; Fegert, J.M.; Finkelhor, D. On the Incidence and Prevalence of Child Maltreatment: A Research Agenda. Child Adolesc. Psychiatry Ment. Health 2016, 10, 17. [Google Scholar] [CrossRef] [PubMed]
- Kassis, W.; Artz, S.; Maurovic, I.; Simões, C. What Doesn’t Kill Them Doesn’t Make Them Stronger: Questioning Our Current Notions of Resilience. Child Abus. Negl. 2018, 78, 71–84. [Google Scholar] [CrossRef] [PubMed]
- Stoltenborgh, M.; Bakermans-Kranenburg, M.J.; Alink, L.R.A.; van IJzendoorn, M.H. The Prevalence of Child Maltreatment across the Globe: Review of a Series of Meta-Analyses: Prevalence of Child Maltreatment across the Globe. Child Abus. Rev. 2015, 24, 37–50. [Google Scholar] [CrossRef]
- Enzmann, D.; Kivivuori, J.; Marshall, I.H.; Steketee, M.; Hough, M.; Killias, M. A Global Perspective on Young People as Offenders and Victims: First Results from the ISRD3 Study; Springer: Berlin/Heidelberg, Germany, 2018; ISBN 3-319-63233-7. [Google Scholar]
- Kapella, O. Gewalt in Der Familie Und Im Nahen Sozialen Umfeld: Österreichische Prävalenzstudie Zur Gewalt an Frauen Und Männern; Österreichische Institut für Familienforschung (ÖIF) an der Universität Wien: Wien, Austria, 2011. [Google Scholar]
- Kassis, W.; Artz, S.; Moldenhauer, S. Laying Down the Family Burden: A Cross-Cultural Analysis of Resilience in the Midst of Family Violence. Child Youth Serv. 2013, 34, 37–63. [Google Scholar] [CrossRef]
- Hussey, J.M.; Chang, J.J.; Kotch, J.B. Child Maltreatment in the United States: Prevalence, Risk Factors, and Adolescent Health Consequences. Pediatrics 2006, 118, 933–942. [Google Scholar] [CrossRef]
- Bosick, S.J.; Rennison, C.M.; Gover, A.R.; Dodge, M. Reporting Violence to the Police: Predictors through the Life Course. J. Crim. Justice 2012, 40, 441–451. [Google Scholar] [CrossRef]
- Witt, A.; Glaesmer, H.; Jud, A.; Plener, P.L.; Brähler, E.; Brown, R.C.; Fegert, J.M. Trends in Child Maltreatment in Germany: Comparison of Two Representative Population-Based Studies. Child Adolesc. Psychiatry Ment. Health 2018, 12, 24. [Google Scholar] [CrossRef]
- Chandan, J.S.; Gokhale, K.M.; Bradbury-Jones, C.; Nirantharakumar, K.; Bandyopadhyay, S.; Taylor, J. Exploration of Trends in the Incidence and Prevalence of Childhood Maltreatment and Domestic Abuse Recording in UK Primary Care: A Retrospective Cohort Study Using ‘the Health Improvement Network’ Database. BMJ Open 2020, 10, e036949. [Google Scholar] [CrossRef]
- Goldman, J.D.G.; Padayachi, U.K. Some Methodological Problems in Estimating Incidence and Prevalence in Child Sexual Abuse Research. J. Sex Res. 2000, 37, 305–314. [Google Scholar] [CrossRef]
- Clemmons, J.C.; Walsh, K.; DiLillo, D.; Messman-Moore, T.L. Unique and Combined Contributions of Multiple Child Abuse Types and Abuse Severity to Adult Trauma Symptomatology. Child Maltreat. 2007, 12, 172–181. [Google Scholar] [CrossRef] [PubMed]
- Gardner, M.J.; Thomas, H.J.; Erskine, H.E. The Association between Five Forms of Child Maltreatment and Depressive and Anxiety Disorders: A Systematic Review and Meta-Analysis. Child Abus. Negl. 2019, 96, 104082. [Google Scholar] [CrossRef]
- Cicchetti, D.; Toth, S.L. Child Maltreatment. Annu. Rev. Clin. Psychol. 2005, 1, 409–438. [Google Scholar] [CrossRef] [PubMed]
- Evans, S.E.; Davies, C.; DiLillo, D. Exposure to Domestic Violence: A Meta-Analysis of Child and Adolescent Outcomes. Aggress. Violent Behav. 2008, 13, 131–140. [Google Scholar] [CrossRef]
- Kitzmann, K.M.; Gaylord, N.K.; Holt, A.R.; Kenny, E.D. Child Witnesses to Domestic Violence: A Meta-Analytic Review. J. Consult. Clin. Psychol. 2003, 71, 339–352. [Google Scholar] [CrossRef] [PubMed]
- Hildyard, K.L.; Wolfe, D.A. Child Neglect: Developmental Issues and Outcomes. Child Abus. Negl. 2002, 26, 679–695. [Google Scholar] [CrossRef]
- Wright, E.M.; Fagan, A.A.; Pinchevsky, G.M. The Effects of Exposure to Violence and Victimization across Life Domains on Adolescent Substance Use. Child Abus. Negl. 2013, 37, 899–909. [Google Scholar] [CrossRef]
- Margolin, G.; Gordis, E.B. The Effects of Family and Community Violence on Children. Annu. Rev. Psychol. 2000, 51, 445–479. [Google Scholar] [CrossRef]
- Moylan, C.A.; Herrenkohl, T.I.; Sousa, C.; Tajima, E.A.; Herrenkohl, R.C.; Russo, M.J. The Effects of Child Abuse and Exposure to Domestic Violence on Adolescent Internalizing and Externalizing Behavior Problems. J. Fam. Violence 2010, 25, 53–63. [Google Scholar] [CrossRef]
- Briggs-Gowan, M.J.; Carter, A.S.; Clark, R.; Augustyn, M.; McCarthy, K.J.; Ford, J.D. Exposure to Potentially Traumatic Events in Early Childhood: Differential Links to Emergent Psychopathology. J. Child Psychol. Psychiatry 2010, 51, 1132–1140. [Google Scholar] [CrossRef]
- Stormshak, E.A.; Connell, A.M.; Véronneau, M.-H.; Myers, M.W.; Dishion, T.J.; Kavanagh, K.; Caruthers, A.S. An Ecological Approach to Promoting Early Adolescent Mental Health and Social Adaptation: Family-Centered Intervention in Public Middle Schools. Child Dev. 2011, 82, 209–225. [Google Scholar] [CrossRef] [PubMed]
- Danielson, C.K.; Macdonald, A.; Amstadter, A.B.; Hanson, R.; de Arellano, M.A.; Saunders, B.E.; Kilpatrick, D.G. Risky Behaviors and Depression in Conjunction with –or in the Absence of—Lifetime History of PTSD Among Sexually Abused Adolescents. Child Maltreat 2010, 15, 101. [Google Scholar] [CrossRef] [PubMed]
- Leadbeater, B.J.; Hoglund, W.L. The Effects of Peer Victimization and Physical Aggression on Changes in Internalizing from First to Third Grade. Child Dev. 2009, 80, 843–859. [Google Scholar] [CrossRef]
- Zinzow, H.M.; Ruggiero, K.J.; Resnick, H.; Hanson, R.; Smith, D.; Saunders, B.; Kilpatrick, D. Prevalence and Mental Health Correlates of Witnessed Parental and Community Violence in a National Sample of Adolescents. J. Child Psychol. Psychiatry 2009, 50, 441–450. [Google Scholar] [CrossRef] [PubMed]
- Leadbeater, B.; Thompson, K.; Gruppuso, V. Co-Occurring Trajectories of Symptoms of Anxiety, Depression, and Oppositional Defiance From Adolescence to Young Adulthood. J. Clin. Child Adolesc. Psychol. 2012, 41, 719–730. [Google Scholar] [CrossRef]
- Masten, A.S. Ordinary Magic: Resilience in Development; Guilford Publications: Guiford, London, 2015; ISBN 1-4625-2371-4. [Google Scholar]
- Gentz, S.; Zeng, C.; Ruiz-Casares, M. The Role of Individual-, Family-, and School-Level Resilience in the Subjective Well-Being of Children Exposed to Violence in Namibia. Child Abus. Negl. 2021, 119, 105087. [Google Scholar] [CrossRef]
- Grych, J.; Taylor, E.; Banyard, V.; Hamby, S. Applying the Dual Factor Model of Mental Health to Understanding Protective Factors in Adolescence. Am. J. Orthopsychiatry 2020, 90, 458–467. [Google Scholar] [CrossRef] [PubMed]
- Greenspoon, P.J.; Saklofske, D.H. Toward an Integration of Subjective Well-Being and Psychopathology. Soc. Indic. Res. 2001, 54, 81–108. [Google Scholar] [CrossRef]
- Suldo, S.M.; Shaffer, E.J. Looking Beyond Psychopathology: The Dual-Factor Model of Mental Health in Youth. Sch. Psychol. Rev. 2008, 37, 52–68. [Google Scholar] [CrossRef]
- Yoon, D. Peer-Relationship Patterns and Their Association with Types of Child Abuse and Adolescent Risk Behaviors among Youth at-Risk of Maltreatment. J. Adolesc. 2020, 80, 125–135. [Google Scholar] [CrossRef]
- Bustamante, L.H.U.; Cerqueira, R.O.; Leclerc, E.; Brietzke, E. Stress, Trauma, and Posttraumatic Stress Disorder in Migrants: A Comprehensive Review. Braz. J. Psychiatry 2017, 40, 220–225. [Google Scholar] [CrossRef] [PubMed]
- Makarova, E.; Birman, D. Cultural Transition and Academic Achievement of Students from Ethnic Minority Backgrounds: A Content Analysis of Empirical Research on Acculturation. Educ. Res. 2015, 57, 305–330. [Google Scholar] [CrossRef]
- Makarova, E.; Birman, D. Minority Students’ Psychological Adjustment in the School Context: An Integrative Review of Qualitative Research on Acculturation. Intercult. Educ. 2016, 27, 1–21. [Google Scholar] [CrossRef]
- Yoon, M.; Cho, S.; Yoon, D. Child Maltreatment and Depressive Symptomatology among Adolescents in Out-of-Home Care: The Mediating Role of Self-Esteem. Child. Youth Serv. Rev. 2019, 101, 255–260. [Google Scholar] [CrossRef]
- Belhadj Kouider, E.; Koglin, U.; Petermann, F. Emotional and Behavioral Problems in Migrant Children and Adolescents in Europe: A Systematic Review. Eur. Child Adolesc. Psychiatry 2014, 23, 373–391. [Google Scholar] [CrossRef] [PubMed]
- Luthar, S.S.; Cicchetti, D.; Becker, B. The Construct of Resilience: A Critical Evaluation and Guidelines for Future Work. Child Dev. 2000, 71, 543–562. [Google Scholar] [CrossRef] [PubMed]
- Masten, A.S. Ordinary Magic: Resilience Processes in Development. Am. Psychol. 2001, 56, 227. [Google Scholar] [CrossRef]
- Kassis, W.; Artz, S.; Moldenhauser, S.; Géczy, I.; Rossiter, K.R. A Dynamic and Gender Sensitive Understanding of Adolescents’ Personal and School Resilience Characteristics despite Family Violence: The Predictive Power of the Family Violence Burden Level. Int. J. Child Youth Fam. Stud. 2015, 6, 388–420. [Google Scholar] [CrossRef]
- Lanza, S.T.; Bray, B.C.; Collins, L.M. An Introduction to Latent Class and Latent Transition Analysis. In Handbook of Psychology: Research Methods in Psychology, 2nd ed.; John Wiley & Sons, Inc.: Hoboken, NJ, USA, 2013; Volume 2, pp. 691–716. ISBN 978-0-470-89064-6. [Google Scholar]
- Clogg, C.C. Latent Class Models. In Handbook of Statistical Modeling for the Social and Behavioral Sciences; Springer: Berlin/Heidelberg, Germany, 1995; pp. 311–359. [Google Scholar]
- Hagenaars, J.; McCutcheon, A. Applied Latent Class Analysis; Cambridge University Press: Cambridge, UK, 2002. [Google Scholar]
- Zhou, S.-J.; Zhang, L.-G.; Wang, L.-L.; Guo, Z.-C.; Wang, J.-Q.; Chen, J.-C.; Liu, M.; Chen, X.; Chen, J.-X. Prevalence and Socio-Demographic Correlates of Psychological Health Problems in Chinese Adolescents during the Outbreak of COVID-19. Eur. Child Adolesc. Psychiatry 2020, 29, 749–758. [Google Scholar] [CrossRef]
- Kelly, Y.; Fitzgerald, A.; Dooley, B. Validation of the Resilience Scale for Adolescents (READ) in Ireland: A Multi-group Analysis. Int. J. Methods Psychiatr. Res. 2017, 26, e1506. [Google Scholar] [CrossRef]
- Xiong, J.; Qin, Y.; Gao, M.; Hai, M. Longitudinal Study of a Dual-Factor Model of Mental Health in Chinese Youth. Sch. Psychol. Int. 2017, 38, 287–303. [Google Scholar] [CrossRef]
- Ferguson, S.L.; Moore, E.W.G.; Hull, D.M. Finding Latent Groups in Observed Data: A Primer on Latent Profile Analysis in Mplus for Applied Researchers. Int. J. Behav. Dev. 2020, 44, 458–468. [Google Scholar] [CrossRef]
- Duggal, S.; Carlson, E.A.; Sroufe, L.A.; Egeland, B. Depressive Symptomatology in Childhood and Adolescence. Dev. Psychopathol. 2001, 13, 143–164. [Google Scholar] [CrossRef] [PubMed]
- Guerra, C.; Farkas, C.; Moncada, L. Depression, Anxiety and PTSD in Sexually Abused Adolescents: Association with Self-Efficacy, Coping and Family Support. Child Abus. Negl. 2018, 76, 310–320. [Google Scholar] [CrossRef]
- Haj-Yahia, M.M.; Sokar, S.; Hassan-Abbas, N.; Malka, M. The Relationship between Exposure to Family Violence in Childhood and Post-Traumatic Stress Symptoms in Young Adulthood: The Mediating Role of Social Support. Child Abus. Negl. 2019, 92, 126–138. [Google Scholar] [CrossRef]
- Martínez-Pampliega, A.; Cormenzana, S.; Corral, S.; Iraurgi, I.; Iraurgi, I.; Sanz, M. Family Structure, Interparental Conflict & Adolescent Symptomatology. J. Fam. Stud. 2021, 27, 231–246. [Google Scholar] [CrossRef]
- Rice, F.; Riglin, L.; Lomax, T.; Souter, E.; Potter, R.; Smith, D.J.; Thapar, A.K.; Thapar, A. Adolescent and Adult Differences in Major Depression Symptom Profiles. J. Affect. Disord. 2019, 243, 175–181. [Google Scholar] [CrossRef]
- Yoon, D.; Yoon, S.; Pei, F.; Ploss, A. The Roles of Child Maltreatment Types and Peer Relationships on Behavior Problems in Early Adolescence. Child Abus. Negl. 2021, 112, 104921. [Google Scholar] [CrossRef]
- Yule, K.; Houston, J.; Grych, J. Resilience in Children Exposed to Violence: A Meta-Analysis of Protective Factors Across Ecological Contexts. Clin. Child Fam. Psychol. Rev. 2019, 22, 406–431. [Google Scholar] [CrossRef]
- McNeilly, E.A.; Peverill, M.; Jung, J.; McLaughlin, K.A. Executive Function as a Mechanism Linking Socioeconomic Status to Internalizing and Externalizing Psychopathology in Children and Adolescents. J. Adolesc. 2021, 89, 149–160. [Google Scholar] [CrossRef]
- Peverill, M.; Dirks, M.A.; Narvaja, T.; Herts, K.L.; Comer, J.S.; McLaughlin, K.A. Socioeconomic Status and Child Psychopathology in the United States: A Meta-Analysis of Population-Based Studies. Clin. Psychol. Rev. 2021, 83, 101933. [Google Scholar] [CrossRef] [PubMed]
- Kassis, W.; Govaris, C.; Chouvati, R.; Sidler, P.; Janousch, C.; Ertanir, B. Identification and Comparison of School Well-Being Patterns of Migrant and Native Lower Secondary-School Students in Greece and Switzerland: A Multigroup Latent Profile Analysis Approach. Int. J. Educ. Res. 2021, 110, 101863. [Google Scholar] [CrossRef]
- Ryan, R.M.; Deci, E.L. On Happiness and Human Potentials: A Review of Research on Hedonic and Eudaimonic Well-Being. Annu. Rev. Psychol. 2001, 52, 141–166. [Google Scholar] [CrossRef] [PubMed]
- Martela, F.; Sheldon, K.M. Clarifying the Concept of Well-Being: Psychological Need Satisfaction as the Common Core Connecting Eudaimonic and Subjective Well-Being. Rev. Gen. Psychol. 2019, 23, 458–474. [Google Scholar] [CrossRef]
- Masten, A.S. Resilience from a Developmental Systems Perspective. World Psychiatry 2019, 18, 101. [Google Scholar] [CrossRef] [PubMed]
- Yang, Q.; Tian, L.; Huebner, E.S.; Zhu, X. Relations among Academic Achievement, Self-Esteem, and Subjective Well-Being in School among Elementary School Students: A Longitudinal Mediation Model. Sch. Psychol. 2019, 34, 328–340. [Google Scholar] [CrossRef]
- Mariscal, E.S. Resilience Following Exposure to Intimate Partner Violence and Other Violence: A Comparison of Latino and Non-Latino Youth. Child. Youth Serv. Rev. 2020, 113, 104975. [Google Scholar] [CrossRef]
- Pullmann, H.; Allik, J. Relations of Academic and General Self-Esteem to School Achievement. Personal. Individ. Differ. 2008, 45, 559–564. [Google Scholar] [CrossRef]
- Cast, A.D.; Burke, P.J. A Theory of Self-Esteem. Soc. Forces 2002, 80, 1041–1068. [Google Scholar] [CrossRef]
- Vittersø, J. Personality Traits and Subjective Well-Being: Emotional Stability, Not Extraversion, Is Probably the Important Predictor. Personal. Individ. Differ. 2001, 31, 903–914. [Google Scholar] [CrossRef]
- Asgeirsdottir, B.B.; Gudjonsson, G.H.; Sigurdsson, J.F.; Sigfusdottir, I.D. Protective Processes for Depressed Mood and Anger among Sexually Abused Adolescents: The Importance of Self-Esteem. Personal. Individ. Differ. 2010, 49, 402–407. [Google Scholar] [CrossRef]
- Runyon, M.K.; Deblinger, E.; Steer, R.A. PTSD Symptom Cluster Profiles of Youth Who Have Experienced Sexual or Physical Abuse. Child Abus. Negl. 2014, 38, 84–90. [Google Scholar] [CrossRef]
- Tlapek, S.M.; Auslander, W.; Edmond, T.; Gerke, D.; Schrag, R.V.; Threlfall, J. The Moderating Role of Resiliency on the Negative Effects of Childhood Abuse for Adolescent Girls Involved in Child Welfare. Child. Youth Serv. Rev. 2017, 73, 437–444. [Google Scholar] [CrossRef]
- Gerin, M.I.; Hanson, E.; Viding, E.; McCrory, E.J. A Review of Childhood Maltreatment, Latent Vulnerability and the Brain: Implications for Clinical Practice and Prevention. Adopt. Fostering 2019, 43, 310–328. [Google Scholar] [CrossRef]
- Guo, L.; Wang, W.; Li, W.; Zhao, M.; Wu, R.; Lu, C. Childhood Maltreatment Predicts Subsequent Anxiety Symptoms among Chinese Adolescents: The Role of the Tendency of Coping Styles. Transl. Psychiatry 2021, 11, 340. [Google Scholar] [CrossRef] [PubMed]
- Rehan, W.; Antfolk, J.; Johansson, A.; Jern, P.; Santtila, P. Experiences of Severe Childhood Maltreatment, Depression, Anxiety and Alcohol Abuse among Adults in Finland. PLoS ONE 2017, 12, e0177252. [Google Scholar] [CrossRef] [PubMed]
- Farina, B.; Liotti, G. Does a Dissociative Psychopathological Dimension Exist? A Review on Dissociative Processes and Symptoms in Developmental Trauma Spectrum Disorders. Clin. Neuropsychiatry 2013, 10, 11–18. [Google Scholar]
- Allen, J.P.; Porter, M.R.; McFarland, F.C.; Marsh, P.; McElhaney, K.B. The Two Faces of Adolescents’ Success With Peers: Adolescent Popularity, Social Adaptation, and Deviant Behavior. Child Dev. 2005, 76, 747–760. [Google Scholar] [CrossRef]
- Tschoeke, S.; Bichescu-Burian, D.; Steinert, T.; Flammer, E. History of Childhood Trauma and Association with Borderline and Dissociative Features. J. Nerv. Ment. Dis. 2021, 209, 137–143. [Google Scholar] [CrossRef]
- Jia, N.; Li, W.; Zhang, L.; Kong, F. Beneficial Effects of Hedonic and Eudaimonic Motivations on Subjective Well-Being in Adolescents: A Two-Wave Cross-Lagged Analysis. J. Posit. Psychol. 2021, 1–7. [Google Scholar] [CrossRef]
- Bandura, A. Self-Efficacy: The Exercise of Control; W.H. Freeman: New York, NY, USA, 2012; ISBN 0-7167-2626-2. [Google Scholar]
- Bandura, A. Self-Efficacy: Toward a Unifying Theory of Behavioral Change. Psychol. Rev. 1977, 84, 191. [Google Scholar] [CrossRef] [PubMed]
- Andretta, J.R.; McKay, M.T. Self-Efficacy and Well-Being in Adolescents: A Comparative Study Using Variable and Person-Centered Analyses. Child. Youth Serv. Rev. 2020, 118, 105374. [Google Scholar] [CrossRef]
- Schwarzer, R.; Jerusalem, M. Generalized Self-Efficacy scale. In Measures in Health Psychology: A User’s Portfolio. Causal and Control Beliefs; Weinman, J., Wright, S., Johnston, M., Eds.; NFER-NELSON: Windsor, UK, 1995; pp. 35–37. [Google Scholar]
- Jerusalem, M.; Schwarzer, R. Self-efficacy as a resource factor in stress appraisal processes. In Self-Efficacy: Thought Control of Action; Schwarzer, R., Ed.; Hemisphere: Washington, DC, USA, 1992; pp. 195–213. [Google Scholar]
- Deci, E.L.; Ryan, R.M. The “What” and “Why” of Goal Pursuits: Human Needs and the Self-Determination of Behavior. Psychol. Inq. 2000, 11, 227–268. [Google Scholar] [CrossRef]
- Deci, E.L.; Ryan, R.M. Autonomy and Need Satisfaction in Close Relationships: Relationships Motivation Theory. In Human Motivation and Interpersonal Relationships; Weinstein, N., Ed.; Springer Science + Business Media: New York, NY, USA, 2014; pp. 53–73. ISBN 978-94-017-8541-9. [Google Scholar]
- Ryan, R.M.; Deci, E.L. Intrinsic and Extrinsic Motivation from a Self-Determination Theory Perspective: Definitions, Theory, Practices, and Future Directions. Contemp. Educ. Psychol. 2020, 61, 101860. [Google Scholar] [CrossRef]
- Teisl, M.; Cicchetti, D. Physical Abuse, Cognitive and Emotional Processes, and Aggressive/Disruptive Behavior Problems. Soc. Dev. 2008, 17, 1–23. [Google Scholar] [CrossRef]
- Yodprang, B.; Kuning, M.; McNeil, N. Bullying among Lower Secondary School Students in Pattani Province, Southern Thailand. Asian Soc. Sci. 2009, 5, 23–30. [Google Scholar] [CrossRef]
- Alcantara, S.C.; González-Carrasco, M.; Montserrat, C.; Viñas, F.; Casas, F.; Abreu, D.P. Peer Violence in the School Environment and Its Relationship with Subjective Well-Being and Perceived Social Support Among Children and Adolescents in Northeastern Brazil. J. Happiness Stud. 2017, 18, 1507–1532. [Google Scholar] [CrossRef]
- Vanderbilt-Adriance, E.; Shaw, D.S. Conceptualizing and Re-Evaluating Resilience across Levels of Risk, Time, and Domains of Competence. Clin. Child Fam. Psychol. Rev. 2008, 11, 30. [Google Scholar] [CrossRef]
- Chan, Y.-C.; Yeung, J.W.-K. Children Living with Violence within the Family and Its Sequel: A Meta-Analysis from 1995–2006. Aggress. Violent Behav. 2009, 14, 313–322. [Google Scholar] [CrossRef]
- Holt, S.; Buckley, H.; Whelan, S. The Impact of Exposure to Domestic Violence on Children and Young People: A Review of the Literature. Child Abus. Negl. 2008, 32, 797–810. [Google Scholar] [CrossRef]
- Merrick, M.T.; Ports, K.A.; Ford, D.C.; Afifi, T.O.; Gershoff, E.T.; Grogan-Kaylor, A. Unpacking the Impact of Adverse Childhood Experiences on Adult Mental Health. Child Abus. Negl. 2017, 69, 10–19. [Google Scholar] [CrossRef]
- Yount, K.M.; DiGirolamo, A.M.; Ramakrishnan, U. Impacts of Domestic Violence on Child Growth and Nutrition: A Conceptual Review of the Pathways of Influence. Soc. Sci. Med. 2011, 72, 1534–1554. [Google Scholar] [CrossRef] [PubMed]
- Collins, L.M.; Lanza, S.T. Latent Class and Latent Transition Analysis: With Applications in the Social, Behavioral, and Health Sciences; John Wiley & Sons: Hoboken, NJ, USA, 2009; Volume 718, ISBN 0-470-22839-3. [Google Scholar]
- Rosenberg, M. Society and the Adolescent Self-Image; Princeton University Press: Princeton, NJ, USA, 2015; ISBN 1-4008-7613-3. [Google Scholar]
- Derogatis, L.R. The Hopkins Symptom Checklist (HSCL): A Measure of Primary Symptom Dimensions. In Psychological Measurements in Psychopharmacology; Pichot, P., Olivier-Martin, R., Eds.; Karger: Basel, Switzerland, 1974. [Google Scholar] [CrossRef]
- Stiglmayr, C.; Schmahl, C.; Bremner, J.D.; Bohus, M.; Ebner-Priemer, U. Development and Psychometric Characteristics of the DSS-4 as a Short Instrument to Assess Dissociative Experience during Neuropsychological Experiments. Psychopathology 2009, 42, 370–374. [Google Scholar] [CrossRef] [PubMed]
- Müller, C.; Begert, T.; Huber, C.; Gmünder, L. Die “Freiburger Selbst- Und Peerauskunftsskalen-Schulisches Problemverhalten”—Entwicklungen Und Evaluation Eines Verfahrens Zur Verlaufsmessung von Unterrichtsbezogenen Verhaltensproblemen. Empir. Sonderpädagogik 2012, 4, 3–21. [Google Scholar]
- Lanza, S.T.; Cooper, B.R. Latent Class Analysis for Developmental Research. Child Dev. Perspect. 2016, 10, 59–64. [Google Scholar] [CrossRef]
- Vermunt, J.K.; Magidson, J. Factor Analysis with Categorical Indicators: A Comparison Between Traditional and Latent Class Approaches. In New Developments in Categorical Data Analysis for the Social and Behavioral Sciences; Psychology Press: Tilburg, The Netherlands, 2005; p. 41. [Google Scholar]
- Celeux, G.; Soromenho, G. An Entropy Criterion for Assessing the Number of Clusters in a Mixture Model. J. Classif. 1996, 13, 195–212. [Google Scholar] [CrossRef]
- Geiser, C. Data Analysis with Mplus; Guilford Press: London, UK, 2012; ISBN 978-1-4625-0784-9. [Google Scholar]
- Nylund, K.L.; Asparouhov, T.; Muthén, B.O. Deciding on the Number of Classes in Latent Class Analysis and Growth Mixture Modeling: A Monte Carlo Simulation Study. Struct. Equ. Modeling: A Multidiscip. J. 2007, 14, 535–569. [Google Scholar] [CrossRef]
- Nylund-Gibson, K.; Grimm, R.; Quirk, M.; Furlong, M. A Latent Transition Mixture Model Using the Three-Step Specification. Struct. Equ. Modeling Multidiscip. J. 2014, 21, 439–454. [Google Scholar] [CrossRef]
- Lo, Y.; Mendell, N.R.; Rubin, D.B. Testing the Number of Components in a Normal Mixture. Biometrika 2001, 88, 767–778. [Google Scholar] [CrossRef]
- IBM Corp. IBM SPSS Statistics for Windows, Version 24.0; IBM Corp: Armonk, NY, USA, 2016. [Google Scholar]
- McLachlan, G.J.; Lee, S.X.; Rathnayake, S.I. Finite Mixture Models. Annu. Rev. Stat. Its Appl. 2019, 6, 355–378. [Google Scholar] [CrossRef]
- Stainton, A.; Chisholm, K.; Kaiser, N.; Rosen, M.; Upthegrove, R.; Ruhrmann, S.; Wood, S.J. Resilience as a Multimodal Dynamic Process. Early Interv. Psychiatry 2019, 13, 725–732. [Google Scholar] [CrossRef] [PubMed]
- Augusti, E.-M.; Sætren, S.S.; Hafstad, G.S. Violence and Abuse Experiences and Associated Risk Factors during the COVID-19 Outbreak in a Population-Based Sample of Norwegian Adolescents. Child Abus. Negl. 2021, 118, 105156. [Google Scholar] [CrossRef] [PubMed]
- Brown, S.M.; Doom, J.R.; Lechuga-Peña, S.; Watamura, S.E.; Koppels, T. Stress and Parenting during the Global COVID-19 Pandemic. Child Abus. Negl. 2020, 110, 104699. [Google Scholar] [CrossRef] [PubMed]
- Drotning, K.J.; Doan, L.; Sayer, L.C.; Fish, J.N.; Rinderknecht, R.G. Not All Homes Are Safe: Family Violence Following the Onset of the Covid-19 Pandemic. J. Fam. Viol. 2022, 1–13. [Google Scholar] [CrossRef]
- Moore, S.A.; Dowdy, E.; Nylund-Gibson, K.; Furlong, M.J. A Latent Transition Analysis of the Longitudinal Stability of Dual-Factor Mental Health in Adolescence. J. Sch. Psychol. 2019, 73, 56–73. [Google Scholar] [CrossRef]
- Diamantopoulou, S.; Rydell, A.-M.; Henricsson, L. Can Both Low and High Self-Esteem Be Related to Aggression in Children? Soc. Dev. 2008, 17, 682–698. [Google Scholar] [CrossRef]
- Simon, J.B.; Nail, P.R.; Swindle, T.; Bihm, E.M.; Joshi, K. Defensive Egotism and Self-Esteem: A Cross-Cultural Examination of the Dynamics of Bullying in Middle School. Self Identity 2017, 16, 270–297. [Google Scholar] [CrossRef]
- Masten, A.S. Resilience of Children in Disasters: A Multisystem Perspective. Int. J. Psychol. 2021, 56, 1–11. [Google Scholar] [CrossRef]
- Masten, A.S.; Barnes, A.J. Resilience in Children: Developmental Perspectives. Children 2018, 5, 98. [Google Scholar] [CrossRef]
- Glied, S.; Pine, D.S. Consequences and Correlates of Adolescent Depression. Arch. Pediatrics Adolesc. Med. 2002, 156, 1009–1014. [Google Scholar] [CrossRef]
- Kassis, W.; Aksoy, D.; Favre, C.A.; Artz, S. Multidimensional and Intersectional Gender Identity and Sexual Attraction Patterns of Adolescents for Quantitative Research. Front. Psychol. 2021, 12, 697373. [Google Scholar] [CrossRef] [PubMed]
- Iacobucci, D.; Posavac, S.S.; Kardes, F.R.; Schneider, M.J.; Popovich, D.L. Toward a More Nuanced Understanding of the Statistical Properties of a Median Split. J. Consum. Psychol. 2015, 25, 652–665. [Google Scholar] [CrossRef]
- Rucker, D.D.; McShane, B.B.; Preacher, K.J. A Researcher’s Guide to Regression, Discretization, and Median Splits of Continuous Variables. J. Consum. Psychol. 2015, 25, 666–678. [Google Scholar] [CrossRef]
- Rivera, P.M.; Fincham, F.D.; Bray, B.C. Latent Classes of Maltreatment: A Systematic Review and Critique. Child Maltreat. 2018, 23, 3–24. [Google Scholar] [CrossRef]
- Horvath, K. Migration Background—Statistical Classification and the Problem of Implicitly Ethnicising Categorisation in Educational Contexts. Ethnicities 2019, 19, 558–574. [Google Scholar] [CrossRef]
- Nauck, B.; Genoni, A. Status Transition in the Educational System and Well-Being of Migrant Adolescents in Cross-National Comparison. Z. Erzieh. 2019, 22, 47–69. [Google Scholar] [CrossRef]


| Wave 1 | Wave 2 | ||||||
|---|---|---|---|---|---|---|---|
| Overall Sample N = 1858 | Sub-Sample «Abuse» n = 560 | Cohen’s d | Overall Sample N = 1764 | Sub-Sample «Abuse» n = 523 | Cohen’s d | ||
| Variables | Range | M (SD) | M (SD) | M (SD) | M (SD) | ||
| Gender | 1–2 (1 male; 2 female) | 1.50 (0.50) | 1.56 * (0.50) | −0.11 | 1.50 (0.50) | 1.53 (0.50) | - |
| % female | 51.3% | 55.9% | 51.3% | 52.6% | |||
| Migration Background | 0–1 (0 no MB, 1 with MB) | 0.32 (0.47) | 0.44 *** (0.50) | −0.25 | 0.30 (0.46) | 0.44 *** (0.50) | −0.30 |
| % with MB | 35.7% | 43.8% | 33.0% | 44.4% | |||
| Socio-Economic Status | 1–3 (1 lowest to 3 highest) | 2.11 (0.55) | 2.00 *** (0.56) | 0.20 | 2.13 (0.57) | 1.98 *** (0.59) | 0.25 |
| % lowest level | 21.0% | 25.9% | 23.7% | 28.2% | |||
| % middle level | 60.8% | 59.2% | 58.8% | 58.0% | |||
| % highest level | 18.2% | 14.8% | 17.6% | 13.8% | |||
| Self-Esteem | 1–4 1 | 3.08 (0.72) | 2.85 *** (0.{Citation}) | 0.31 | 3.12 (0.75) | 2.80 *** (0.81) | 0.43 |
| Depression/Anxiety | 1–4 1 | 1.73 (0.60) | 1.99 *** (0.69) | −0.42 | 1.73 (0.66) | 2.10 *** (0.77) | −0.54 |
| Dissociation | 1–4 1 | 1.32 (0.55) | 1.55 *** (0.70) | −0.39 | 1.32 (0.59) | 1.63 *** (0.79) | −0.47 |
| Self-Efficacy | 1–4 1 | 2.82 (0.62) | 2.71 ** (0.66) | 0.17 | 2.84 (0.69) | 2.68 *** (0.69) | 0.24 |
| Self-Determination | 1–4 1 | 3.07 (0.61) | 2.92 *** (0.64) | 0.23 | 3.10 (0.66) | 2.89 *** (0.64) | 0.32 |
| Aggression Against Peers | 1–4 1 | 1.31 (0.39) | 1.51 *** (0.50) | −0.46 | 1.35 (0.39) | 1.62 *** (0.57) | −0.59 |
| Indicators | Range | Wave 1 M (SD) | Wave 2 M (SD) | Cohen’s d |
|---|---|---|---|---|
| Self-Esteem | 1–4 | 2.84 (0.80) | 2.82 (0.80) | - |
| Depression/Anxiety | 1–4 | 1.96 (0.67) | 2.11 (0.77) *** | 0.234 |
| Dissociation | 1–4 | 1.53 (0.68) | 1.63 (0.79) ** | 0.145 |
| Self-Efficacy | 1–4 | 2.73 (0.67) | 2.69 (0.71) | - |
| Self-Determination | 1–4 | 2.94 (0.64) | 2.89 (0.69) | - |
| Aggression Against Peers | 1–4 | 1.49 (0.50) | 1.62 (0.57) *** | 0.197 |
| Wave 1 | Wave 2 | |||||||||||||
|---|---|---|---|---|---|---|---|---|---|---|---|---|---|---|
| Classes | AIC (dF) | aBIC | VLMR | aLMR | BLRT | Entropy | Samples | AIC (dF) | aBIC | VLMR | aLMR | BLRT | Entropy | Samples |
| 2 | 3565 (13) | 3580 | <0.001 | <0.001 | <0.001 | 0.61 | 241/313 | 3431 (13) | 3445 | <0.001 | <0.001 | <0.001 | 0.61 | 187/333 |
| 3 | 3501 (20) | 3524 | <0.01 | <0.01 | <0.001 | 0.71 | 160/299/95 | 3398 (20) | 3419 | <0.05 | <0.05 | <0.001 | 0.62 | 249/169/102 |
| 4 | 3481 (27) | 3511 | <0.05 | <0.05 | >0.001 | 0.74 | 99/112/68/275 | 3383 (27) | 3413 | <0.01 | <0.01 | <0.001 | 0.70 | 91/120/86/223 |
| 5 | 3484 (34) | 3523 | >0.05 | >0.05 | >0.05 | 0.73 | 43/80/71/87/273 | 3389 (34) | 3425 | >0.05 | >0.05 | >0.05 | 0.68 | 16/88/93/236/87 |
| 6 | 3487 (41) | 3534 | <0.05 | <0.05 | >0.05 | 0.81 | 73/34/31/274/61/81 | 3398 (41) | 3443 | >0.05 | >0.05 | >0.05 | 0.72 | 26/8/243/74/76/93 |
| Classes | AIC (df) | aBIC | Entropy | Samples |
|---|---|---|---|---|
| 2 | 6645 (15) | 6661 | 0.80 | c1: 339/183; c2: 350/172 |
| 3 | 6500 (26) | 6529 | 0.77 | c1: 90/268/164; c2: 58/307/157 |
| 4 | 6432 (39) | 6474 | 0.71 | c1: 106/105/95/216; c2: 96/118/63/245 |
| 5 | 6415 (54) | 6474 | 0.78 | c1: 93/223/43/69/94; c2: 54/241/67/68/92 |
| Resilience Pattern | Wave 1 | Wave 2 | ΔW2-W1 |
|---|---|---|---|
| Resilient | 20.3% | 18.4% | −1.9% |
| Troubled | 20.1% | 22.6% | +2.5% |
| Vulnerable | 18.2% | 12.1% | −6.1% |
| Non-Resilient | 41.4% | 46.9% | +5.5% |
| Socio-Demographic Factors | |||||
|---|---|---|---|---|---|
| Wave 1 | Wave 2 | ||||
| Resilience-Outcome-Patterns | B (SE) | OR | B (SE) | OR | |
| Reference Pattern «non-resilient» vs. Pattern «resilient» | Intercept | −4.27 (1.04) *** | - | −3.48 (0.85) | - |
| Gender (1 male; 2 female) | 1.30 *** (0.39) | 3.69 | 1.93 *** (0.34) | 6.91 | |
| Migration Background (0 no MB, 1 with MB) | −0.35 (0.43) | - | −0.40 (0.32) | - | |
| Socio-Economic Status (1 lowest to 3 highest) | 0.55 (0.32) | - | 0.29 (0.26) | - | |
| Reference Pattern «non-resilient» vs. Pattern «vulnerable» | Intercept | −3.89 *** (0.88) | −1.07 (0.93) | ||
| Gender (1 male; 2 female) | 1.21 *** (0.32) | 3.34 | 0.65 (0.41) | - | |
| Migration Background (0 no MB, 1 with MB) | 0.38 (0.32) | - | −0.36 (0.48) | - | |
| Socio-Economic Status (1 lowest to 3 highest) | 0.58 (0.32) | - | −0.22 (0.40) | - | |
| Reference Pattern «non-resilient» vs. Pattern «troubled» | Intercept | −3.38 *** (0.86) | −2.01 * (0.79) | ||
| Gender (1 male; 2 female) | 1.49 *** (0.33) | 4.46 | 0.87 ** (0.31) | 2.39 | |
| Migration Background (0 no MB, 1 with MB) | −0.09 (0.33) | - | −0.33 (0.32) | - | |
| Socio-Economic Status (1 lowest to 3 highest) | 0.08 (0.29) | - | 0.05 (0.27) | - | |
| Reference Pattern «resilient» vs. Pattern «vulnerable» | Intercept | 0.39 (1.28) | 2.40 * (0.97) | ||
| Gender (1 male; 2 female) | −0.09 (0.47) | - | −1.28 ** (0.44) | 0.28 | |
| Migration Background (0 no MB, 1 with MB) | 0.74 (0.51) | - | 0.04 (0.46) | - | |
| Socio-Economic Status (1 lowest to 3 highest) | 0.03 (0.40) | - | −0.25 (0.37) | - | |
| Reference Pattern «resilient» vs. Pattern «troubled» | Intercept | 0.89 (1.38) | 1.47 (1.01) | ||
| Gender (1 male; 2 female) | 0.19 (0.51) | - | −1.06 * (0.42) | 0.35 | |
| Migration Background (0 no MB, 1 with MB) | 0.27 (0.56) | - | 0.07 (0.38) | - | |
| Socio-Economic Status (1 lowest to 3 highest) | −0.47 (0.43) | - | 0.02 (0.33) | - | |
| Reference Pattern «vulnerable» vs. Pattern «troubled» | Intercept | 0.51 (1.08) | 0.93 (0.98) | ||
| Gender (1 male; 2 female) | 0.29 (0.41) | - | 0.22 (0.44) | - | |
| Migration Background (0 no MB, 1 with MB) | −0.47 (0.39) | - | 0.02 (0.49) | - | |
| Socio-Economic Status (1 lowest to 3 highest) | −0.50 (0.36) | - | 0.27 (0.42) | - | |
Publisher’s Note: MDPI stays neutral with regard to jurisdictional claims in published maps and institutional affiliations. |
© 2022 by the authors. Licensee MDPI, Basel, Switzerland. This article is an open access article distributed under the terms and conditions of the Creative Commons Attribution (CC BY) license (https://creativecommons.org/licenses/by/4.0/).
Share and Cite
Kassis, W.; Aksoy, D.; Favre, C.A.; Janousch, C.; Artz, S.T.-G. Thriving despite Parental Physical Abuse in Adolescence: A Two-Wave Latent Transition Analysis on Hedonic and Eudaimonic Violence-Resilience Outcome Indicators. Children 2022, 9, 553. https://doi.org/10.3390/children9040553
Kassis W, Aksoy D, Favre CA, Janousch C, Artz ST-G. Thriving despite Parental Physical Abuse in Adolescence: A Two-Wave Latent Transition Analysis on Hedonic and Eudaimonic Violence-Resilience Outcome Indicators. Children. 2022; 9(4):553. https://doi.org/10.3390/children9040553
Chicago/Turabian StyleKassis, Wassilis, Dilan Aksoy, Céline Anne Favre, Clarissa Janousch, and Sibylle Talmon-Gros Artz. 2022. "Thriving despite Parental Physical Abuse in Adolescence: A Two-Wave Latent Transition Analysis on Hedonic and Eudaimonic Violence-Resilience Outcome Indicators" Children 9, no. 4: 553. https://doi.org/10.3390/children9040553
APA StyleKassis, W., Aksoy, D., Favre, C. A., Janousch, C., & Artz, S. T.-G. (2022). Thriving despite Parental Physical Abuse in Adolescence: A Two-Wave Latent Transition Analysis on Hedonic and Eudaimonic Violence-Resilience Outcome Indicators. Children, 9(4), 553. https://doi.org/10.3390/children9040553

