Relationship between Internet Addiction, Personality Factors, and Emotional Distress among Adolescents in Malaysia
Abstract
1. Introduction
2. Materials and Methods
2.1. Participants
2.2. Questionnaires
2.2.1. Sociodemographic Questionnaire
2.2.2. Internet Addiction Test (IAT)
2.2.3. Depression, Anxiety, and Stress Scale (DASS-21)
2.2.4. Ten Item Personality Measure (TIPI)
2.3. Data Collection and Analyses
2.4. Reliability and Validity (Measurement Model Assessment)
3. Results
3.1. General Characteristics of Participants
3.2. Results of the Questionnaires
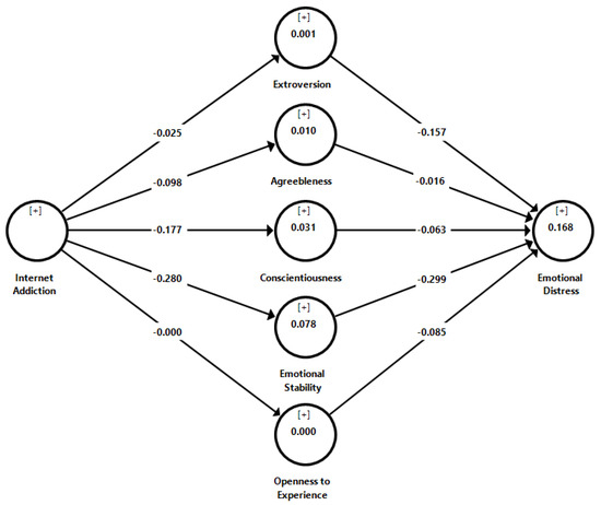
3.3. Structural Model Assessment
4. Discussion
Limitations, Implications, and Recommendations
5. Conclusions
Author Contributions
Funding
Institutional Review Board Statement
Informed Consent Statement
Data Availability Statement
Acknowledgments
Conflicts of Interest
References
- Keeley, B. The State of the World’s Children 2021: On My Mind: Promoting, Protecting and Caring for Children’s Mental Health; UNICEF: New York, NY, USA, 2021. [Google Scholar]
- CDC. Data and Statistics on Children’s Mental Health; CDC: Atlanta, GA, USA, 2019. [Google Scholar]
- CDC. New CDC Data Illuminate Youth Mental Health Threats during the COVID-19 Pandemic: CDC’s First Nationally Representative Survey of High School Students during the Pandemic Can Inform Effective Programs; CDC: Atlanta, GA, USA, 2022. [Google Scholar]
- Khawar, M.B.; Abbasi, M.H.; Hussain, S.; Riaz, M.; Rafiq, M.; Mehmood, R.; Sheikh, N.; Amaan, H.N.; Fatima, S.; Jabeen, F. Psychological impacts of COVID-19 and satisfaction from online classes: Disturbance in daily routine and prevalence of depression, stress, and anxiety among students of Pakistan. Heliyon 2021, 7, e07030. [Google Scholar] [CrossRef] [PubMed]
- Bareeqa, S.B.; Ahmed, S.I.; Samar, S.S.; Yasin, W.; Zehra, S.; Monese, G.M.; Gouthro, R.V. Prevalence of depression, anxiety and stress in china during COVID-19 pandemic: A systematic review with meta-analysis. Int. J. Psychiatry Med. 2021, 56, 210–227. [Google Scholar] [CrossRef] [PubMed]
- Kar, S.K.; Arafat, S.Y.; Sharma, P.; Dixit, A.; Marthoenis, M.; Kabir, R. COVID-19 pandemic and addiction: Current problems and future concerns. Asian J. Psychiatry 2020, 51, 102064. [Google Scholar] [CrossRef] [PubMed]
- Li, Y.Y.; Sun, Y.; Meng, S.Q.; Bao, Y.P.; Cheng, J.L.; Chang, X.W.; Ran, M.S.; Sun, Y.K.; Kosten, T.; Strang, J. Internet addiction increases in the general population during COVID-19: Evidence from China. Am. J. Addict. 2021, 30, 389–397. [Google Scholar] [CrossRef] [PubMed]
- Lin, M.-P. Prevalence of internet addiction during the COVID-19 outbreak and its risk factors among junior high school students in Taiwan. Int. J. Environ. Res. Public Health 2020, 17, 8547. [Google Scholar] [CrossRef]
- Salarvand, S.; Albatineh, A.N.; Dalvand, S.; Karimi, E.B.; Gheshlagh, R.G. Prevalence of internet addiction among iranian university students: A systematic review and meta-analysis. Cyberpsychology Behav. Soc. Netw. 2022, 25, 213–222. [Google Scholar] [CrossRef]
- Weinstein, A.; Lejoyeux, M. Internet addiction or excessive internet use. Am. J. Drug Alcohol Abus. 2010, 36, 277–283. [Google Scholar] [CrossRef]
- Siste, K.; Hanafi, E.; Sen, L.T.; Murtani, B.J.; Christian, H.; Limawan, A.P.; Siswidiani, L.P. Adrian Implications of COVID-19 and lockdown on internet addiction among adolescents: Data from a developing country. Front. Psychiatry 2021, 12, 665675. [Google Scholar] [CrossRef]
- Goel, D.; Subramanyam, A.; Kamath, R. A study on the prevalence of internet addiction and its association with psychopathology in Indian adolescents. Indian J. Psychiatry 2013, 55, 140. [Google Scholar] [CrossRef]
- Ha, J.H.; Kim, S.Y.; Bae, S.C.; Bae, S.; Kim, H.; Sim, M.; Lyoo, I.K.; Cho, S.C. Depression and Internet addiction in adolescents. Psychopathology 2007, 40, 424–430. [Google Scholar] [CrossRef]
- Siomos, K.; Floros, G.; Makris, E.; Christou, G.; Hadjulis, M. Internet addiction and psychopathology in a community before and during an economic crisis. Epidemiol. Psychiatr. Sci. 2014, 23, 301–310. [Google Scholar] [CrossRef] [PubMed]
- Evli, M.; Şimşek, N. The effect of COVID-19 uncertainty on internet addiction, happiness and life satisfaction in adolescents. Arch. Psychiatr. Nurs. 2022, 41, 20–26. [Google Scholar] [CrossRef]
- Kayiş, A.R.; Satici, S.A.; Yilmaz, M.F.; Şimşek, D.; Ceyhan, E.; Bakioğlu, F. Big five-personality trait and internet addiction: A meta-analytic review. Comput. Hum. Behav. 2016, 63, 35–40. [Google Scholar] [CrossRef]
- Nathawat, S.S.; Gawas, C.S. Internet addiction among college students in relation to five factor personality and loneliness. Indian J. Soc. Psychiatry 2020, 36, 338. [Google Scholar]
- Shi, M.; Du, T.J. Associations of personality traits with internet addiction in Chinese medical students: The mediating role of attention-deficit/hyperactivity disorder symptoms. BMC Psychiatry 2019, 19, 183. [Google Scholar] [CrossRef]
- Othman, Z.; Lee, C.W. Internet addiction and depression among college students in Malaysia. Int. Med. J. 2017, 24, 447–450. [Google Scholar]
- Dong, H.; Yang, F.; Lu, X.; Hao, W. Internet addiction and related psychological factors among children and adolescents in China during the coronavirus disease 2019 (COVID-19) epidemic. Front. Psychiatry 2020, 11, 751. [Google Scholar] [CrossRef]
- Liang, L.; Li, C.; Meng, C.; Guo, X.; Lv, J.; Fei, J.; Mei, S. Psychological distress and internet addiction following the COVID-19 outbreak: Fear of missing out and boredom proneness as mediators. Arch. Psychiatr. Nurs. 2022, 40, 8–14. [Google Scholar] [CrossRef]
- Chaplin, W.F. Moderator and mediator models in personality research. In Handbook of Research Methods in Personality Psychology; Robins, R.W., Fraley, R.C., Krueger, R.F., Eds.; The Guilford Press: New York, NY, USA, 2007; pp. 602–632. [Google Scholar]
- Chua, S.P.; YiRong, B.S.; Yang, S.Z. Social media addiction and academic adjustment: The mediating or moderating effect of grit personality. Int. J. Psychol. Educ. Stud. 2020, 7, 143–151. [Google Scholar]
- Caspi, A.; Roberts, B.W.; Shiner, R.L. Personality development: Stability and change. Annu. Rev. Psychol. 2005, 56, 453–484. [Google Scholar] [CrossRef]
- Specht, J.; Egloff, B.; Schmukle, S.C. Stability and change of personality across the life course: The impact of age and major life events on mean-level and rank-order stability of the Big Five. J. Personal. Soc. Psychol. 2011, 101, 862. [Google Scholar] [CrossRef] [PubMed]
- Jager, J.; Putnick, D.L.; Bornstein, M.H., II. More than just convenient: The scientific merits of homogeneous convenience samples. Monogr. Soc. Res. Child Dev. 2017, 82, 13–30. [Google Scholar] [CrossRef] [PubMed]
- Faul, F.; Erdfelder, E.; Buchner, A.; Lang, A.-G. Statistical power analyses using G* Power 3.1: Tests for correlation and regression analyses. Behav. Res. Methods 2009, 41, 1149–1160. [Google Scholar] [PubMed]
- Von Elm, E.; Altman, D.G.; Egger, M.; Pocock, S.J.; Gøtzsche, P.C.; Vandenbroucke, J.P.; Initiative, S. The Strengthening the Reporting of Observational Studies in Epidemiology (STROBE) statement: Guidelines for reporting observational studies. Ann. Intern. Med. 2007, 147, 573–577. [Google Scholar] [CrossRef]
- Malaysia, D.o.S. Household Income & Basic Amenities Survey Report 2019; DOSM: Putrajaya, Malaysia, 2020. [Google Scholar]
- Young, K. Internet Addiction Test (IAT); Stoelting: Wood Dale, IL, USA, 2016. [Google Scholar]
- Widyanto, L.; McMurran, M. The psychometric properties of the internet addiction test. Cyberpsychology Behav. 2004, 7, 443–450. [Google Scholar] [CrossRef]
- Chin, F.; Leung, C.H. The concurrent validity of the internet addiction test (iat) and the mobile phone dependence questionnaire (MPDQ). PLoS ONE 2018, 13, e0197562. [Google Scholar] [CrossRef]
- Lovibond, P.F.; Lovibond, S.H. The structure of negative emotional states: Comparison of the Depression Anxiety Stress Scales (DASS) with the Beck Depression and Anxiety Inventories. Behav. Res. Ther. 1995, 33, 335–343. [Google Scholar] [CrossRef]
- Antony, M.M.; Bieling, P.J.; Cox, B.J.; Enns, M.W.; Swinson, R.P. Psychometric properties of the 42-item and 21-item versions of the Depression Anxiety Stress Scales in clinical groups and a community sample. Psychol. Assess. 1998, 10, 176. [Google Scholar] [CrossRef]
- Gosling, S.D.; Rentfrow, P.J.; Swann, W.B., Jr. A very brief measure of the Big-Five personality domains. J. Res. Personal. 2003, 37, 504–528. [Google Scholar] [CrossRef]
- Barel, E.; Mizrachi, Y.; Nachmani, M. Quantifying the Predictive Role of Temperament Dimensions and Attachment Styles on the Five Factor Model of Personality. Behav. Sci. 2020, 10, 145. [Google Scholar] [CrossRef]
- Kim, H.-Y. Statistical notes for clinical researchers: Assessing normal distribution (2) using skewness and kurtosis. Restor. Dent. Endod. 2013, 38, 52–54. [Google Scholar] [CrossRef] [PubMed]
- Anderson, J.C.; Gerbing, D.W. Structural equation modeling in practice: A review and recommended two-step approach. Psychol. Bull. 1988, 103, 411. [Google Scholar] [CrossRef]
- Hair, J.F., Jr.; Hult, G.T.M.; Ringle, C.M.; Sarstedt, M. A Primer on Partial Least Squares Structural Equation Modeling (PLS-SEM); Sage Publications: Southend Oaks, CA, USA, 2021. [Google Scholar]
- Henseler, J.; Ringle, C.M.; Sarstedt, M. A new criterion for assessing discriminant validity in variance-based structural equation modeling. J. Acad. Mark. Sci. 2015, 43, 115–135. [Google Scholar] [CrossRef]
- Hair, J.F., Jr.; Sarstedt, M.; Ringle, C.M.; Gudergan, S.P. Advanced Issues in Partial Least Squares Structural Equation Modeling; Sage Publications: Southend Oaks, CA, USA, 2017. [Google Scholar]
- Nitzl, C.; Roldán Salgueiro, J.L.; Cepeda-Carrión, G. Mediation analysis in partial least squares path modeling: Helping researchers discuss more sophisticated models. Ind. Manag. Data Syst. 2016, 116, 1849–1864. [Google Scholar] [CrossRef]
- Cao, H.; Sun, Y.; Wan, Y.; Hao, J.; Tao, F. Problematic Internet use in Chinese adolescents and its relation to psychosomatic symptoms and life satisfaction. BMC Public Health 2011, 11, 802. [Google Scholar] [CrossRef]
- Lam, L.T.; Peng, Z.-W.; Mai, J.-C.; Jing, J. Factors associated with Internet addiction among adolescents. Cyberpsychology Behav. 2009, 12, 551–555. [Google Scholar] [CrossRef]
- Tang, J.; Yu, Y.; Du, Y.; Ma, Y.; Zhang, D.; Wang, J. Prevalence of internet addiction and its association with stressful life events and psychological symptoms among adolescent internet users. Addict. Behav. 2014, 39, 744–747. [Google Scholar] [CrossRef]
- Beiter, R.; Nash, R.; McCrady, M.; Rhoades, D.; Linscomb, M.; Clarahan, M.; Sammut, S. The prevalence and correlates of depression, anxiety, and stress in a sample of college students. J. Affect. Disord. 2015, 173, 90–96. [Google Scholar] [CrossRef]
- Bayram, N.; Bilgel, N. The prevalence and socio-demographic correlations of depression, anxiety and stress among a group of university students. Soc. Psychiatry Psychiatr. Epidemiol. 2008, 43, 667–672. [Google Scholar] [CrossRef]
- Al-Gelban, K.S. Depression, anxiety and stress among Saudi adolescent school boys. J. R. Soc. Promot. Health 2007, 127, 33–37. [Google Scholar] [CrossRef]
- Shrestha, R.; Siwakoti, S.; Singh, S.; Shrestha, A.P. Impact of the COVID-19 pandemic on suicide and self-harm among patients presenting to the emergency department of a teaching hospital in Nepal. PLoS ONE 2021, 16, e0250706. [Google Scholar] [CrossRef] [PubMed]
- Akin, A.; Iskender, M. Internet addiction and depression, anxiety and stress. Int. Online J. Educ. Sci. 2011, 3, 138–148. [Google Scholar]
- Younes, F.; Halawi, G.; Jabbour, H.; El Osta, N.; Karam, L.; Hajj, A.; Rabbaa Khabbaz, L. Internet addiction and relationships with insomnia, anxiety, depression, stress and self-esteem in university students: A cross-sectional designed study. PLoS ONE 2016, 11, e0161126. [Google Scholar] [CrossRef]
- Gholamian, B.; Shahnazi, H.; Hassanzadeh, A. The prevalence of internet addiction and its association with depression, anxiety, and stress, among high-school students. Int. J. Pediatrics 2017, 5, 4763–4770. [Google Scholar]
- Bolger, N.; Schilling, E.A. Personality and the problems of everyday life: The role of neuroticism in exposure and reactivity to daily stressors. J. Personal. 1991, 59, 355–386. [Google Scholar] [CrossRef] [PubMed]
- Zacher, H.; Rudolph, C.W. Big Five traits as predictors of perceived stressfulness of the COVID-19 pandemic. Personal. Individ. Differ. 2021, 175, 110694. [Google Scholar] [CrossRef] [PubMed]
- Crick, N.R.; Dodge, K.A. Social information-processing mechanisms in reactive and proactive aggression. Child Dev. 1996, 67, 993–1002. [Google Scholar] [CrossRef]
- Hartanto, A.; Quek, F.Y.; Tng, G.Y.; Yong, J.C. Does social media use increase depressive symptoms? A reverse causation perspective. Front. Psychiatry 2021, 12, 641934. [Google Scholar]
- Robins, R.W.; Tracy, J.L.; Trzesniewski, K.; Potter, J.; Gosling, S.D. Personality correlates of self-esteem. J. Res. Personal. 2001, 35, 463–482. [Google Scholar] [CrossRef]
- Davoudi, R.; Manshaee, G.; Golparvar, M. Comparing the effectiveness of adolescent-centered mindfulness with cognitive behavioral therapy and emotion-focused therapy on emotion regulation among adolescents girl with Nomo-Phobia. J. Health Promot. Manag. 2019, 8, 16–25. [Google Scholar]
- Perry-Parrish, C.; Copeland-Linder, N.; Webb, L.; Shields, A.H.; Sibinga, E.M. Improving self-regulation in adolescents: Current evidence for the role of mindfulness-based cognitive therapy. Adolesc. Health Med. Ther. 2016, 7, 101. [Google Scholar] [PubMed]

| Construct | Items | Loadings | CR | AVE |
|---|---|---|---|---|
| Internet Addiction | IA20 | 0.784 | 0.877 | 0.504 |
| IA14 | 0.721 | |||
| IA12 | 0.697 | |||
| IA16 | 0.692 | |||
| IA6 | 0.699 | |||
| IA13 | 0.666 | |||
| IA17 | 0.707 | |||
| Emotional Distress | A2 | 0.715 | 0.946 | 0.506 |
| A3 | 0.698 | |||
| A4 | 0.682 | |||
| A5 | 0.760 | |||
| A7 | 0.733 | |||
| D1 | 0.656 | |||
| D2 | 0.666 | |||
| D3 | 0.741 | |||
| D4 | 0.711 | |||
| D5 | 0.721 | |||
| D6 | 0.740 | |||
| D7 | 0.723 | |||
| S2 | 0.695 | |||
| S3 | 0.719 | |||
| S4 | 0.767 | |||
| S5 | 0.700 | |||
| S6 | 0.653 |
| No | Constructs | 1 | 2 | 3 | 4 | 5 | 6 | 7 |
|---|---|---|---|---|---|---|---|---|
| 1 | Agreebleness | |||||||
| 2 | Conscientiousness | 0.309 | ||||||
| 3 | Emotional Distress | 0.102 | 0.213 | |||||
| 4 | Emotional Stability | 0.227 | 0.316 | 0.363 | ||||
| 5 | Extroversion | 0.159 | 0.091 | 0.207 | 0.124 | |||
| 6 | Internet Addiction | 0.106 | 0.177 | 0.495 | 0.274 | 0.054 | ||
| 7 | Openness to Experience | 0.230 | 0.337 | 0.177 | 0.185 | 0.057 | 0.051 |
| Variables | Frequency (%) | Mean (SD) |
|---|---|---|
| Age | 15.15 (1.65) | |
| Sex Male Female | 246 (49.2) 254 (50.8) | |
| Race Native Sabah Malay Chinese Indian | 305 (61.0) 122 (24.4) 69 (13.8) 4 (0.8) | |
| Total Median Household Income B40 M40 T20 | 387 (77.4) 97 (19.4) 16 (3.2) | |
| Schools | ||
| SMK Taman Tun Fuad | 418 (83.6) | |
| SMK Kamarul Ariffin | 31 (6.2) | |
| SMK Chaah | 26 (5.2) | |
| Kota Kinabalu High School | 16 (3.2) | |
| SMK Labis | 8 (1.6) | |
| SMK Munshi Ibrahim Labis | 1 (0.2) |
| Scale | Level (Threshold) | Number (n = 500) | Percentage of Frequency (%) | Mean (SD) |
|---|---|---|---|---|
| Internet Addiction Test | Normal Mild Moderate Severe | 173 179 138 10 | 34.6 35.8 27.6 2.0 | 39.57 (18.928) |
| Depression Anxiety Stress Scale—21 | ||||
| Depression | Normal Mild Moderate Severe Extremely Severe | 176 48 114 90 72 | 35.2 9.6 22.8 18.0 14.4 | 14.87 (10.778) |
| Anxiety | Normal Mild Moderate Severe Extremely Severe | 110 24 115 69 182 | 22.0 4.8 23.0 13.8 36.4 | 16.15 (10.704) |
| Stress | Normal Mild Moderate Severe Extremely Severe | 243 77 83 69 28 | 48.6 15.4 16.6 13.8 5.6 | 15.79 (10.187) |
| TIPI | ||||
| Openness to Experience Conscientiousness Extraversion Agreeableness Emotional Stability | 4.62 (1.196) 4.34 (1.173) 3.78 (1.218) 4.73 (1.066) 4.28 (1.257) | |||
| Relationship | β | t | p | VIF | Supported |
|---|---|---|---|---|---|
| Internet Addiction → Conscientiousness → Emotional Distress | 0.012 | 1.133 | 0.257 | 1.29 | No |
| Internet Addiction → Openness to Experience → Emotional Distress | 0.001 | 0.005 | 0.996 | 1.16 | No |
| Internet Addiction → Agreeableness → Emotional Distress | 0.002 | 0.297 | 0.766 | 1.21 | No |
| Internet Addiction → Emotional Stability → Emotional Distress | 0.087 | 4.416 | 0.00 | 1.16 | Yes |
| Internet Addiction → Extroversion → Emotional Distress | 0.005 | 0.509 | 0.611 | 1.07 | No |
Publisher’s Note: MDPI stays neutral with regard to jurisdictional claims in published maps and institutional affiliations. |
© 2022 by the authors. Licensee MDPI, Basel, Switzerland. This article is an open access article distributed under the terms and conditions of the Creative Commons Attribution (CC BY) license (https://creativecommons.org/licenses/by/4.0/).
Share and Cite
Fu, S.C.; Pang, N.T.P.; Wider, W. Relationship between Internet Addiction, Personality Factors, and Emotional Distress among Adolescents in Malaysia. Children 2022, 9, 1883. https://doi.org/10.3390/children9121883
Fu SC, Pang NTP, Wider W. Relationship between Internet Addiction, Personality Factors, and Emotional Distress among Adolescents in Malaysia. Children. 2022; 9(12):1883. https://doi.org/10.3390/children9121883
Chicago/Turabian StyleFu, Soh Chou, Nicholas Tze Ping Pang, and Walton Wider. 2022. "Relationship between Internet Addiction, Personality Factors, and Emotional Distress among Adolescents in Malaysia" Children 9, no. 12: 1883. https://doi.org/10.3390/children9121883
APA StyleFu, S. C., Pang, N. T. P., & Wider, W. (2022). Relationship between Internet Addiction, Personality Factors, and Emotional Distress among Adolescents in Malaysia. Children, 9(12), 1883. https://doi.org/10.3390/children9121883

