Recurrent Chondromyxoid Fibroma of the Second Toe Distal Phalanx Treated with Distal Phalangectomy: A Case Report
Abstract
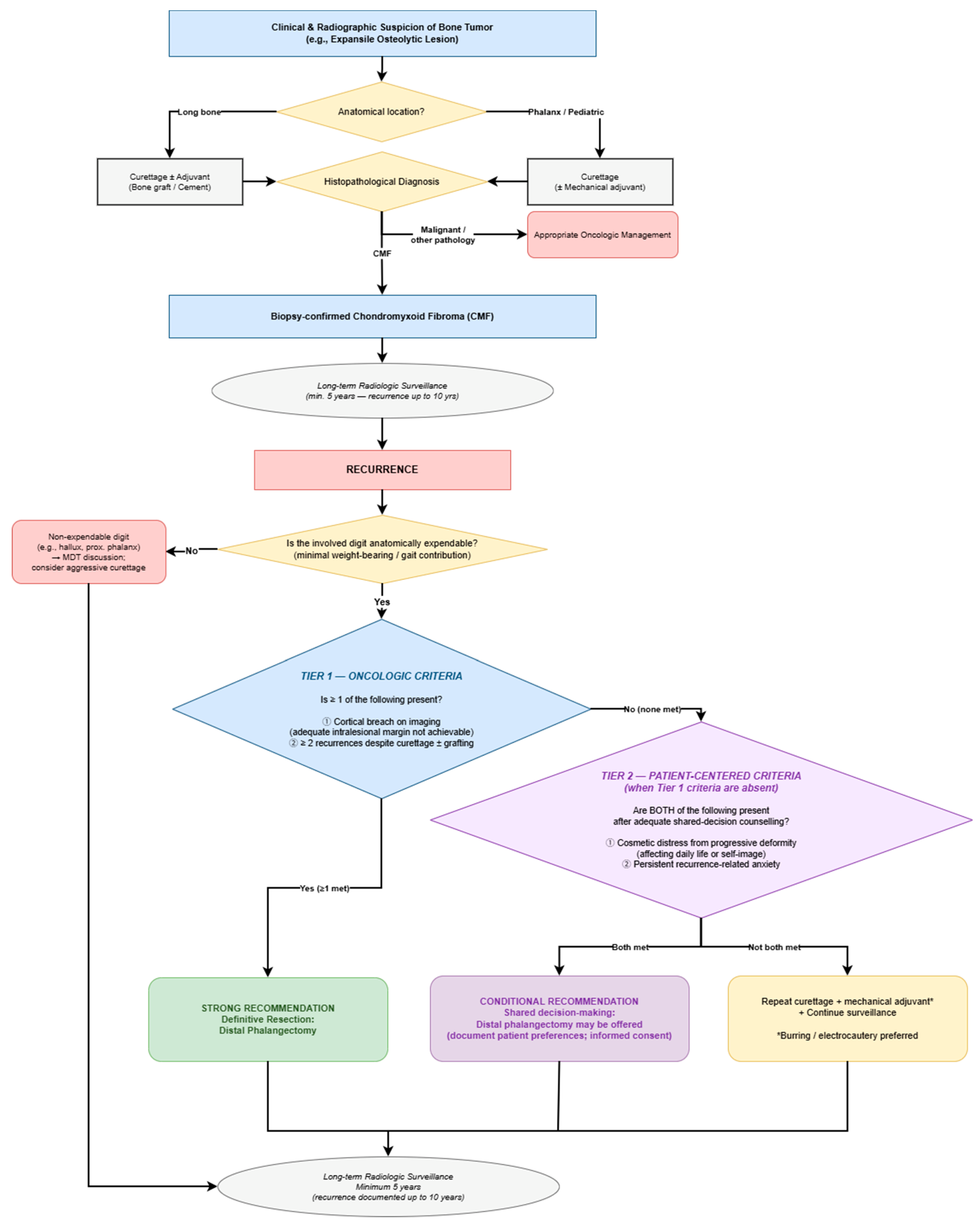
1. Introduction
2. Case Report
3. Discussion
4. Conclusions
Author Contributions
Funding
Institutional Review Board Statement
Informed Consent Statement
Data Availability Statement
Acknowledgments
Conflicts of Interest
Abbreviations
| CMF | Chondromyxoid fibroma |
| DBM | Demineralized bone matrix |
| SMA | Smooth Muscle Actin |
| PMMA | Polymethylmethacrylate |
| PROMIS® | Patient-Reported Outcomes Measurement Information System |
References
- Jaffe, H.L.; Lichtenstein, L. Chondromyxoid fibroma of bone; a distinctive benign tumor likely to be mistaken especially for chondrosarcoma. Arch. Pathol. 1948, 45, 541–551. [Google Scholar]
- HemanthaKumar, G.; Sathish, M. Diagnosis and literature review of chondromyxoid fibroma—A pathological puzzle. J. Orthop. Case Rep. 2019, 9, 101–105. [Google Scholar] [CrossRef] [PubMed]
- Lodhia, J.; Goodluck, G.; Amsi, P.; Mremi, A. Chondromyxoid fibroma: A rare benign tumor with potential for local recurrence. SAGE Open Med. Case Rep. 2023, 11, 2050313X231152367. [Google Scholar] [CrossRef] [PubMed]
- Karaca, M.O.; Özyıldıran, M.; Alizade, R.; Başarır, K.; Yıldız, H.Y. Chondromyxoid fibroma: A retrospective evaluation of 31 cases. Jt. Dis. Relat. Surg. 2024, 35, 377–385. [Google Scholar] [CrossRef] [PubMed]
- Wu, C.T.; Inwards, C.Y.; O’Laughlin, S.; Rock, M.G.; Beabout, J.W.; Unni, K.K. Chondromyxoid fibroma of bone: A clinicopathologic review of 278 cases. Hum. Pathol. 1998, 29, 438–446. [Google Scholar] [CrossRef] [PubMed]
- Gherlinzoni, F.; Rock, M.; Picci, P. Chondromyxoid fibroma: The experience at the Istituto Ortopedico Rizzoli. J. Bone Jt. Surg. Am. 1983, 65, 198–204. [Google Scholar] [CrossRef] [PubMed]
- Khan, L.S.; Farheen, S.; Singh, V.K.; Vinay, P.; Madakshira, M.G. Chondromyxoid fibroma of phalanges. Sultan Qaboos Univ. Med. J. 2025, 25, 168–174. [Google Scholar] [CrossRef] [PubMed]
- Vasudeva, N.; Shyam Kumar, C.; Ayyappa Naidu, C.R. Chondromyxoid fibroma of distal phalanx of the great toe: A rare clinical entity. Cureus 2020, 12, e7133. [Google Scholar] [CrossRef] [PubMed]
- Jilani, L.Z.; Istiyak, M.; Sharma, N.K. Chondromyxoid fibroma of distal phalanx of great toe: A rare case report with literature review. Int. J. Burn. Trauma 2024, 14, 142–147. [Google Scholar] [CrossRef] [PubMed]
- Hwang, S.M.; Cho, K.H.; Kim, H.D.; Jung, Y.H.; Kim, H.I. Chondromyxoid fibroma of the finger. Arch. Plast. Surg. 2014, 41, 302–304. [Google Scholar] [CrossRef] [PubMed]
- Cappelle, S.; Pans, S.; Sciot, R. Imaging features of chondromyxoid fibroma: Report of 15 cases and literature review. Br. J. Radiol. 2016, 89, 20160088. [Google Scholar] [CrossRef] [PubMed]
- Toland, A.M.S.; Lam, S.W.; Varma, S.; Wang, A.; Howitt, B.E.; Kunder, C.A.; Kerr, D.A.; Szuhai, K.; Bovée, J.V.M.G.; Charville, G.W. GRM1 immunohistochemistry distinguishes chondromyxoid fibroma from its histologic mimics. Am. J. Surg. Pathol. 2022, 46, 1407–1414. [Google Scholar] [CrossRef] [PubMed]
- Mallya, S.P.; Sujir, P. Recurrence of chondromyxoid fibroma of great toe. Online J. Health Allied Sci. 2018, 17, 10. Available online: https://www.ojhas.org/issue67/2018-3-10.html (accessed on 15 January 2026).
- Kashyap, J.; Sharma, A.; Dhiman, A.; Sharma, S. A rare case of chondromyxoid fibroma of distal phalanx of great toe. Indian J. Pathol. Oncol. 2023, 10, 395–397. [Google Scholar] [CrossRef]
- Lersundi, A.; Mankin, H.J.; Mourikis, A.; Hornicek, F.J. Chondromyxoid fibroma: A rarely encountered and puzzling tumor. Clin. Orthop. Relat. Res. 2005, 439, 171–175. [Google Scholar] [CrossRef] [PubMed]
- Bhamra, J.S.; Al-Khateeb, H.; Dhinsa, B.S.; Gikas, P.D.; Tirabosco, R.; Pollock, R.C.; Skinner, J.A.; Aston, W.J.; Saifuddin, A.; Briggs, T.W. Chondromyxoid fibroma management: A single institution experience of 22 cases. World J. Surg. Oncol. 2014, 12, 283. [Google Scholar] [CrossRef] [PubMed]
- Kruiswijk, A.A.; Dorleijn, D.M.J.; Marang-van de Mheen, P.J.; van de Sande, M.A.J.; van Bodegom-Vos, L. Health-related quality of life of bone and soft-tissue tumor patients around the time of diagnosis. Cancers 2023, 15, 2804. [Google Scholar] [CrossRef] [PubMed]
- Blom, K.J.; Bekkering, W.P.; Fiocco, M.; van de Sande, M.A.; Schreuder, H.W.; van der Heijden, L.; Jutte, P.C.; Haveman, L.M.; Merks, J.H.; Bramer, J.A. Shared decision making in primary malignant bone tumour surgery around the knee in children and young adults: Protocol for a prospective study. J. Orthop. Surg. Res. 2024, 19, 714. [Google Scholar] [CrossRef] [PubMed]
- Blom, K.; Bekkering, P.; Hagemeijer, M.; Fiocco, M.; Schaap, G.; van de Sande, M.; Dijkstra, S.; Schreuder, B.; van der Geest, I.; Jutte, P.; et al. Shared decision making in primary malignant bone tumour surgery in children and young adults. EJC Paediatr. Oncol. 2024, 3, 100138. [Google Scholar] [CrossRef]





| Author/Year | Location | Age | Treatment | Recurrence |
|---|---|---|---|---|
| Present case | Second toe distal phalanx | 10 years | Curettage → distal phalangectomy | Yes (4 years) |
| Jilani et al., 2024 [9] | Great toe distal phalanx | 7 years | Curettage + bone graft | No (6 months) |
| Khan et al., 2025 [7] | 5th finger middle phalanx | 47 years | Local excision | No (9 months) |
| Hwang et al., 2014 [10] | 2nd finger middle phalanx | 35 years | Aggressive curettage + bone graft | No (15 months) |
| Kashyap et al., 2023 [14] | Great toe distal phalanx | 35 years | Curettage | No (6 months) |
| Vasudeva et al., 2020 [8] | Great toe distal phalanx | 11 years | Curettage → re-curretage + bone graft | Yes (6 months) |
| Mallya et al., 2018 [13] | Great toe (1st MT to distal phalanx) | 24 years | Curettage + bone graft → amputation | Yes (6 years) |
Disclaimer/Publisher’s Note: The statements, opinions and data contained in all publications are solely those of the individual author(s) and contributor(s) and not of MDPI and/or the editor(s). MDPI and/or the editor(s) disclaim responsibility for any injury to people or property resulting from any ideas, methods, instructions or products referred to in the content. |
© 2026 by the authors. Licensee MDPI, Basel, Switzerland. This article is an open access article distributed under the terms and conditions of the Creative Commons Attribution (CC BY) license.
Share and Cite
Park, J.Y.; Kim, W.-J.; Lee, D.W.; Kim, B.; Cho, H.D.; Jung, K.J. Recurrent Chondromyxoid Fibroma of the Second Toe Distal Phalanx Treated with Distal Phalangectomy: A Case Report. Children 2026, 13, 552. https://doi.org/10.3390/children13040552
Park JY, Kim W-J, Lee DW, Kim B, Cho HD, Jung KJ. Recurrent Chondromyxoid Fibroma of the Second Toe Distal Phalanx Treated with Distal Phalangectomy: A Case Report. Children. 2026; 13(4):552. https://doi.org/10.3390/children13040552
Chicago/Turabian StylePark, Jun Yong, Woo-Jong Kim, Dong Woo Lee, Byungsung Kim, Hyun Deuk Cho, and Ki Jin Jung. 2026. "Recurrent Chondromyxoid Fibroma of the Second Toe Distal Phalanx Treated with Distal Phalangectomy: A Case Report" Children 13, no. 4: 552. https://doi.org/10.3390/children13040552
APA StylePark, J. Y., Kim, W.-J., Lee, D. W., Kim, B., Cho, H. D., & Jung, K. J. (2026). Recurrent Chondromyxoid Fibroma of the Second Toe Distal Phalanx Treated with Distal Phalangectomy: A Case Report. Children, 13(4), 552. https://doi.org/10.3390/children13040552

