The Effect of Enteral Organic Extra Virgin Oil Supplementation in Premature Babies on Postnatal Growth, Premature Morbidities, and Oxidative Status
Abstract
1. Introduction
2. Materials and Methods
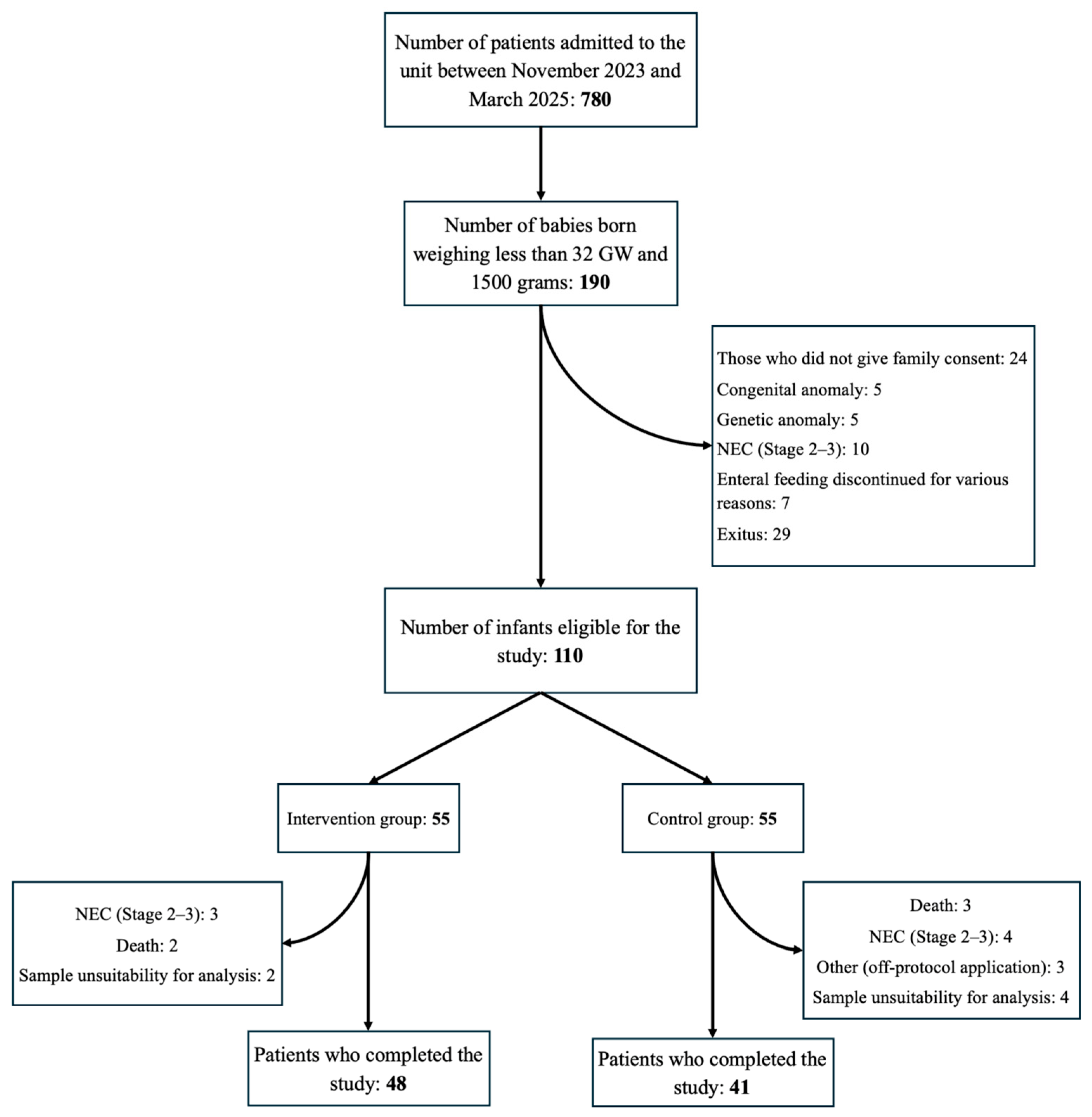
2.1. Study Design and Participants
2.2. Randomization and Allocation
2.3. Nutritional Intervention
2.4. Data Collection and Outcome Measures
2.5. Laboratory Analyses
2.6. Statistical Analysis
3. Results
4. Discussion
5. Conclusions
Author Contributions
Funding
Institutional Review Board Statement
Informed Consent Statement
Data Availability Statement
Acknowledgments
Conflicts of Interest
References
- Perrone, S.; Negro, S.; Tataranno, M.L.; Buonocore, G. Oxidative stress and antioxidant strategies in newborns. J. Matern. Fetal Neonatal Med. 2010, 23, 63–65. [Google Scholar] [CrossRef]
- de Almeida, V.O.; Pereira, R.A.; Amantéa, S.L.; Rhoden, C.R.; Colvero, M.O. Neonatal diseases and oxidative stress in premature infants: An integrative review. J. Pediatr. 2022, 98, 455–462. [Google Scholar] [CrossRef]
- Inayat, M.; Bany-Mohammed, F.; Valencia, A.; Tay, C.; Jacinto, J.; Aranda, J.V.; Beharry, K.D. Antioxidants and Biomarkers of Oxidative Stress in Preterm Infants with Symptomatic Patent Ductus Arteriosus. Am. J. Perinatol. 2015, 32, 895–904. [Google Scholar] [CrossRef] [PubMed]
- Gitto, E.; Romeo, C.; Reiter, R.J.; Impellizzeri, P.; Pesce, S.; Basile, M.; Antonuccio, P.; Trimarchi, G.; Gentile, C.; Barberi, I.; et al. Melatonin reduces oxidative stress in surgical neonates. J. Pediatr. Surg. 2004, 39, 184–189. [Google Scholar] [CrossRef]
- Tataranno, M.L.; Perrone, S.; Longini, M.; Buonocore, G. New anti-oxidant drugs for neonatal brain injury. Oxid. Med. Cell. Longev. 2015, 2015, 108251. [Google Scholar] [CrossRef] [PubMed]
- Juul, S.E.; Comstock, B.A.; Wadhawan, R.; Mayock, D.E.; Courtney, S.E.; Robinson, T.; Ahmad, K.A.; Bendel-Stenzel, E.; Baserga, M.; LaGamma, E.F.; et al. A randomized trial of erythropoietin for neuroprotection in preterm infants. N. Engl. J. Med. 2020, 382, 233–243. [Google Scholar] [CrossRef] [PubMed]
- Yubero-Serrano, E.M.; Lopez-Moreno, J.; Gomez-Delgado, F.; Lopez-Miranda, J. Extra virgin olive oil: More than a healthy fat. Eur. J. Clin. Nutr. 2019, 72, 8–17. [Google Scholar] [CrossRef] [PubMed]
- Amissah, E.A.; Brown, J.; Harding, J.E. Fat supplementation of human milk for promoting growth in preterm infants. Cochrane Database Syst. Rev. 2020, 8, CD000341. [Google Scholar] [CrossRef]
- Amjad, A.; Rehman, A.; Hussain, A.; Shakir, W.; Nadeem, A.; Fatima, N. Effect of Fortified Human Milk on the Growth Parameters of Babies with Very Low Birth Weight. Cureus 2022, 14, e22889. [Google Scholar] [CrossRef] [PubMed] [PubMed Central]
- Waqqas, A.; Ahmed, Z.; Farrukh, H.; Khalid, H.; Waqar, T. Human Breast Milk Fortification with Skimmed Milk and Olive Oil for Weight Gain in Very Low Birth Weight Neonates. Pak. Armed Forces Med. J. 2021, 71, 1080–1084. [Google Scholar] [CrossRef]
- Kusano, C.; Ferrari, B. Total antioxidant capacity: A biomarker in biomedical and nutritional studies. J. Cell Mol. Biol. 2008, 7, 1–15. [Google Scholar]
- Kultursay, N.; Bilgen, H.; Turkylmaz, C. Turkish neonatal society guideline on enteral feeding of the preterm infant. Turk. Pediatri. Ars. 2018, 53, 109–118. [Google Scholar] [CrossRef] [PubMed]
- Jensen, E.A.; Dysart, K.; Gantz, M.G.; McDonald, S.; Bamat, N.A.; Keszler, M.; Kirpalani, H.; Laughon, M.M.; Poindexter, B.B.; Duncan, A.F.; et al. The Diagnosis of Bronchopulmonary Dysplasia in Very Preterm Infants. An Evidence-based Approach. Am. J. Respir. Crit. Care Med. 2019, 200, 751–759. [Google Scholar] [CrossRef] [PubMed] [PubMed Central]
- Chiang, M.F.; Quinn, G.E.; Fielder, A.R.; Ostmo, S.R.; Paul Chan, R.V.; Berrocal, A.; Binenbaum, G.; Blair, M.; Campbell, J.P.; Capone, A.; et al. International Classification of Retinopathy of Prematurity, Third Edition. Ophthalmology 2021, 128, e51–e68. [Google Scholar] [CrossRef]
- Dizdar, E.A.; Uras, N.; Oguz, S.; Erdeve, O.; Sari, F.N.; Aydemir, C.; Dilmen, U. Total antioxidant capacity and total oxidant status after surfactant treatment in preterm infants with respiratory distress syndrome. Ann. Clin. Biochem. 2011, 48, 462–467. [Google Scholar] [CrossRef] [PubMed]
- Elkabany, Z.A.; El-Farrash, R.A.; Shinkar, D.M.; Ismail, E.A.; Nada, A.S.; Farag, A.S.; Elsayed, M.A.; Salama, D.H.; Macken, E.L.; Gaballah, S.A. Oxidative stress markers in neonatal respiratory distress syndrome: Advanced oxidation protein products and 8-hydroxy-2-deoxyguanosine in relation to disease severity. Pediatr. Res. 2020, 87, 74–80. [Google Scholar] [CrossRef]
- Agrawal, G.; Dutta, S.; Prasad, R.; Dogra, M.R. Fetal oxidative stress, micronutrient deficiency and risk of retinopathy of prematurity: A nested case-control study. Eur. J. Pediatr. 2021, 180, 1487–1496. [Google Scholar] [CrossRef]
- Tuşat, M.; Eröz, R.; Bölükbaş, F.; Özkan, E.; Demirtaş, M.S.; Erdal, H.; Özocak, O.O. Extra virgin olive oil mitigates lung injury in necrotizing enterocolitis: Effects on TGFβ1, Caspase-3, and MDA in a neonatal rat model. PLoS ONE 2025, 20, e0320938. [Google Scholar] [CrossRef]
- Cavia-Saiz, M.; Arnaez, J.; Cilla, A.; Puente, L.; Garcia-Miralles, L.C.; Muñiz, P. Biomarkers of Oxidative Stress in Healthy Infants within the First Three Days after Birth. Antioxidants 2023, 12, 1249. [Google Scholar] [CrossRef]
- Aytemiz, S.; Sarı, M.; Yurttutan, S.; Çıkar, Y.; Topal, S.; Çaka, S.Y. Effects of Enteral Olive Oil Supplement on Weight Gain, Length of Hospital Stay, and the Development of Some Complications in Preterm Infants: A Randomized Controlled Trial. J. Pediatr. Res. 2024, 11, 95–102. [Google Scholar] [CrossRef]
- Embleton, N.D.; Jennifer Moltu, S.; Lapillonne, A.; van den Akker, C.H.P.; Carnielli, V.; Fusch, C.; Gerasimidis, K.; van Goudoever, J.B.; Haiden, N.M.; Iacobelli, S.; et al. Enteral Nutrition in Preterm Infants (2022): A Position Paper from the ESPGHAN Committee on Nutrition and Invited Experts. J. Pediatr. Gastroenterol. Nutr. 2023, 76, 248–268. [Google Scholar] [CrossRef]
- Hellstrom, A.; Nilsson, A.K.; Wackernagel, D.; Pivodic, A.; Vanpee, M.; Sjöbom, U.; Hellgren, G.; Hallberg, B.; Domellöf, M.; Klevebro, S.; et al. Effect of Enteral Lipid Supplement on Severe Retinopathy of Prematurity: A Randomized Clinical Trial. JAMA Pediatr. 2021, 175, 359–367. [Google Scholar] [CrossRef]
- Wendel, K.; Aas, M.F.; Gunnarsdottir, G.; Rossholt, M.E.; Bratlie, M.; Nordvik, T.; Landsend, E.C.S.; Fugelseth, D.; Domellöf, M.; Pripp, A.H.; et al. Effect of arachidonic and docosahexaenoic acid supplementation on respiratory outcomes and neonatal morbidities in preterm infants. Clin. Nutr. 2023, 42, 22–28. [Google Scholar] [CrossRef]
- Thavamani, A.; Mhanna, M.J.; Groh-Wargo, S.; Gulati, R.; Shekhawat, P.S. Enteral fish oil supplementation in the resolution of parenteral nutrition associated cholestasis. J. Neonatal Perinat. Med. 2019, 12, 13–20. [Google Scholar] [CrossRef] [PubMed]
- Alm, S.; Lundström, J.; Sjöström, E.S.; Domellöf, M. Increased enteral lipid supplementation is not associated with weight gain in extremely preterm infants with sufficient energy intakes. J. Pediatr. Gastroenterol. Nutr. 2024, 79, 1209–1215. [Google Scholar] [CrossRef] [PubMed]

| Olive Oil (N: 48) | Control (N: 41) | p | |
|---|---|---|---|
| Preeclampsia, n (%) | 21 (44) | 11 (27) | 0.097 |
| Premature rupture of membrane, n (%) | 19 (40) | 12 (29) | 0.308 |
| Antenatal steroid, n (%) | 30 (62) | 22 (54) | 0.398 |
| Antenatal MgSO4, n (%) | 17 (35) | 17 (41) | 0.558 |
| Cesarean section, n (%) | 42 (88) | 36 (88) | 0.965 |
| Male, n (%) | 19 (40) | 22 (54) | 0.184 |
| APGAR 5th minute, median (min–max) | 8 (5–10) | 8 (6–9) | 0.567 |
| Gestational week, mean ± sd | 29.07 ± 1.73 | 29.28 ± 1.45 | 0.614 |
| Birth weight (g), mean ± sd | 1130.54 ± 212.11 | 1143.78 ± 218.08 | 0.284 |
| Surfactant therapy, n (%) | 27 (56) | 23 (56) | 0.988 |
| PDA treatment, n (%) | 12 (25) | 11 (27) | 0.844 |
| Intraventricular hemorrhage, n (%) | 6 (12) | 5 (12) | 0.965 |
| Olive Oil (N: 48) | Control (N: 41) | p | |
|---|---|---|---|
| Average daily weight gain (g), mean ± sd | 22.08 ± 5.48 | 22.69 ± 5.34 | 0.529 |
| Discharge weight (g), mean ± sd | 1989.80 ± 320.11 | 2029.45 ± 311.07 | 0.595 |
| Weight percentile < 10 at discharge, n (%) | 23 (48) | 17 (41) | 0.541 |
| Retinopathy of prematurity, n (%) | 12 (25) | 12 (29) | 0.651 |
| Bronchopulmonary dysplasia, n (%) | 12 (25) | 9 (22) | 0.735 |
| Sepsis, n (%) | 18 (37) | 16 (39) | 0.882 |
| Discharge week, mean ± sd | 35.22 ± 2.15 | 35.41 ± 1.34 | 0.464 |
| TPN day, median (min–max) | 11 (7–18) | 9 (5–19) | 0.894 |
| Hospital stay duration, median (min–max) | 38 (21–81) | 40 (17–126) | 0.765 |
| Olive Oil (N: 48) | Control (N: 41) | p | |
|---|---|---|---|
| Average daily energy intake (kcal/kg/day), mean ± sd | 138.22 ± 9.09 | 127.08 ± 10.29 | <0.001 |
| Average daily protein intake (g/kg/day), mean ± sd | 4.31 ± 0.46 | 4.12 ± 0.50 | 0.065 |
| Average daily lipid intake (g/kg/day), mean ± sd | 7.30 ± 1.02 | 6.58 ± 0.89 | <0.001 |
| Trigliserid-1 (mg/dL), (median (min–max) | 85 (19–193) | 78 (24–200) | 0.514 |
| Trigliserid-2 (mg/dL), (median (min–max) | 51 (13–126) | 44 (15–74) | 0.738 |
| Control Group (N: 41) | Olive Oil Group (N: 48) | p | |
|---|---|---|---|
| Malondialdehyde-1 (ng/mL), median (min–max) | 82.9 (52.4–431) | 92 (45–405) | 0.132 |
| Malondialdehyde-2 (ng/mL), median (min–max) | 93.2 (41.7–681) | 75.7 (37–572) | 0.022 |
| Total Antioxidant Capacity-1 (mmol/L), median (min–max) | 0.33 (0.13–0.93) | 0.39 (0.14–0.90) | 0.100 |
| Total Antioxidant Capacity-2 (mmol/L), median (min–max) | 0.29 (0.12–0.68) | 0.34 (0.10–0.91) | 0.211 |
| ΔMDA (ng/mL), median (min–max) | 1.58 (−296.59–497.11) | −18.09 (−315.57–604.16) | 0.016 * |
| ΔTAC (mmol/L), median (min–max) | −0.15 (−0.65–0.55) | 0.16 (−0.79–0.63) | 0.006 ** |
| Bronchopulmonary Dysplasia | Yes (N: 21) | No (N: 68) | p |
| MDA-1, median (min–max) | 87.6 (67.9–431) | 88.9 (45–405) | 0.382 |
| MDA-2, median (min–max) | 102 (50.9–681) | 80.1 (37–409) | 0.005 |
| TAC-1, median (min–max) | 0.39 (0.17–0.93) | 0.33 (0.13–0.90) | 0.089 |
| TAC-2, median (min–max) | 0.34 (0.12–0.72) | 0.29 (0.10–0.91) | 0.988 |
| Retinopathy of Prematurity | Yes (N: 24) | No (N: 65) | p |
| MDA-1, median (min–max) | 83.3 (52.4–405) | 90.5 (45–431) | 0.387 |
| MDA-2, median (min–max) | 98.1 (41.7–681) | 77.9 (37–409) | 0.015 |
| TAC-1, median (min–max) | 0.40 (0.17–0.93) | 0.33 (0.13–0.90) | 0.188 |
| TAC-2, median (min–max) | 0.29 (0.12–0.72) | 0.31 (0.10–0.91) | 0.899 |
Disclaimer/Publisher’s Note: The statements, opinions and data contained in all publications are solely those of the individual author(s) and contributor(s) and not of MDPI and/or the editor(s). MDPI and/or the editor(s) disclaim responsibility for any injury to people or property resulting from any ideas, methods, instructions or products referred to in the content. |
© 2026 by the authors. Licensee MDPI, Basel, Switzerland. This article is an open access article distributed under the terms and conditions of the Creative Commons Attribution (CC BY) license.
Share and Cite
Dorum, B.A.; Erdoğan, A.; Çakır, S.Ç.; Yarcı, E.; Özgür, T.; Ünallı Özmen, S.; Tutanç, M. The Effect of Enteral Organic Extra Virgin Oil Supplementation in Premature Babies on Postnatal Growth, Premature Morbidities, and Oxidative Status. Children 2026, 13, 327. https://doi.org/10.3390/children13030327
Dorum BA, Erdoğan A, Çakır SÇ, Yarcı E, Özgür T, Ünallı Özmen S, Tutanç M. The Effect of Enteral Organic Extra Virgin Oil Supplementation in Premature Babies on Postnatal Growth, Premature Morbidities, and Oxidative Status. Children. 2026; 13(3):327. https://doi.org/10.3390/children13030327
Chicago/Turabian StyleDorum, Bayram Ali, Ayten Erdoğan, Salih Çağrı Çakır, Erbu Yarcı, Taner Özgür, Sevda Ünallı Özmen, and Murat Tutanç. 2026. "The Effect of Enteral Organic Extra Virgin Oil Supplementation in Premature Babies on Postnatal Growth, Premature Morbidities, and Oxidative Status" Children 13, no. 3: 327. https://doi.org/10.3390/children13030327
APA StyleDorum, B. A., Erdoğan, A., Çakır, S. Ç., Yarcı, E., Özgür, T., Ünallı Özmen, S., & Tutanç, M. (2026). The Effect of Enteral Organic Extra Virgin Oil Supplementation in Premature Babies on Postnatal Growth, Premature Morbidities, and Oxidative Status. Children, 13(3), 327. https://doi.org/10.3390/children13030327

