Evaluation of Pediatric Chronic Urticaria with Emphasis on Clinical and Laboratory Characteristics and Treatment Response to Omalizumab: A Real-Life Experience from a Tertiary Allergy Center
Abstract
1. Introduction
2. Materials and Methods
2.1. Atopy Tests
2.2. Autologous Serum Skin Test
2.3. Diagnostic Physical Urticaria Provocation Tests
2.4. Statistical Analysis
3. Results
4. Discussion
5. Conclusions
Author Contributions
Funding
Institutional Review Board Statement
Informed Consent Statement
Data Availability Statement
Acknowledgments
Conflicts of Interest
References
- Bernstein, J.A.; Lang, D.M.; Khan, D.A.; Craig, T.; Dreyfus, D.; Hsieh, F.; Sheikh, J.; Weldon, D.; Zuraw, B.; Bernstein, D.I.; et al. The diagnosis and management of acute and chronic urticaria: 2014 update. J. Allergy Clin. Immunol. 2014, 133, 1270–1277. [Google Scholar] [CrossRef]
- Lara-Corrales, I.; Balma-Mena, A.; Pope, E. Chronic urticaria in children. Clin. Pediatr. 2009, 48, 351–355. [Google Scholar] [CrossRef]
- Zuberbier, T.; Aberer, W.; Asero, R.; Abdul Latiff, A.H.; Baker, D.; Ballmer-Weber, B.; Bernstein, J.A.; Bindslev-Jensen, C.; Brzoza, Z.; Buense Bedrikow, R.; et al. The EAACI/GA2LEN/EDF/WAO guideline for the definition, classification, diagnosis and management of urticaria. Allergy 2018, 73, 1393–1414. [Google Scholar] [CrossRef]
- Maurer, M.; Hawro, T.; Krause, K.; Magerl, M.; Metz, M.; Siebenhaar, F.; Terhorst-Molawi, D.; Weller, K.; Zuberbier, T.; Altrichter, S. Diagnosis and treatment of chronic inducible urticaria. Allergy 2019, 74, 2550–2553. [Google Scholar] [CrossRef]
- Caffarelli, C.; Paravati, F.; El Hachem, M.; Duse, M.; Bergamini, M.; Simeone, G.; Barbagallo, M.; Bernardini, R.; Bottau, P.; Bugliaro, F.; et al. Management of chronic urticaria in children: A clinical guideline. Ital. J. Pediatr. 2019, 45, 101. [Google Scholar] [CrossRef] [PubMed]
- He, L.; Yi, W.; Huang, X.; Long, H.; Lu, Q. Chronic Urticaria: Advances in Understanding of the Disease and Clinical Management. Clin. Rev. Allergy Immunol. 2021, 61, 424–448. [Google Scholar] [CrossRef] [PubMed]
- Brunetti, L.; Francavilla, R.; Miniello, V.L.; Platzer, M.H.; Rizzi, D.; Lospalluti, M.L.; Poulsen, L.K.; Armenio, L.; Skov, P.S. High prevalence of autoimmune urticaria in children with chronic urticaria. J. Allergy Clin. Immunol. 2004, 114, 922–927. [Google Scholar] [CrossRef] [PubMed]
- Jirapongsananuruk, O.; Pongpreuksa, S.; Sangacharoenkit, P.; Visitsunthorn, N.; Vichyanond, P. Identification of the etiologies of chronic urticaria in children: A prospective study of 94 patients. Pediatr. Allergy Immunol. 2010, 21, 508–514. [Google Scholar] [CrossRef]
- Magerl, M.; Altrichter, S.; Borzova, E.; Giménez-Arnau, A.; Grattan, C.E.; Lawlor, F.; Mathelier-Fusade, P.; Meshkova, R.Y.; Zuberbier, T.; Metz, M.; et al. The definition, diagnostic testing, and management of chronic inducible urticarias—The EAACI/GA(2) LEN/EDF/UNEV consensus recommendations 2016 update and revision. Allergy 2016, 71, 780–802. [Google Scholar] [CrossRef]
- Dressler, C.; Werner, R.N.; Eisert, L.; Zuberbier, T.; Nast, A.; Maurer, M. Chronic inducible urticaria: A systematic review of treatment options. J. Allergy Clin. Immunol. 2018, 141, 1726–1734. [Google Scholar] [CrossRef] [PubMed]
- Maurer, M.; Weller, K.; Bindslev-Jensen, C.; Giménez-Arnau, A.; Bousquet, P.J.; Bousquet, J.; Canonica, G.W.; Church, M.K.; Godse, K.V.; Grattan, C.E.; et al. Unmet clinical needs in chronic spontaneous urticaria. A GA2LEN task force report. Allergy 2011, 66, 317–330. [Google Scholar] [CrossRef] [PubMed]
- Türk, M.; Carneiro-Leão, L.; Kolkhir, P.; Bonnekoh, H.; Buttgereit, T.; Maurer, M. How to Treat Patients with Chronic Spontaneous Urticaria with Omalizumab: Questions and Answers. J. Allergy Clin. Immunol. Pract. 2020, 8, 113–124. [Google Scholar] [CrossRef]
- Agache, I.; Akdis, C.A.; Akdis, M.; Brockow, K.; Chivato, T.; Del Giacco, S.; Eiwegger, T.; Eyerich, K.; Giménez-Arnau, A.; Gutermuth, J.; et al. EAACI Biologicals Guidelines-Omalizumab for the treatment of chronic spontaneous urticaria in adults and in the paediatric population 12–17 years old. Allergy 2022, 77, 17–38. [Google Scholar] [CrossRef]
- Sandoval-Ruballos, M.; Domínguez, O.; Ortiz de Landazuri, I.; Gereda, D.; Espinoza Cisneros, M.; Quesada Sequeira, F.; Ramos Rodríguez, S.M.; Machinena, A.; Piquer, M.; Folqué, M.D.M.; et al. Pediatric chronic urticaria: Clinical and laboratory characteristics and factors linked to remission. Pediatr. Allergy Immunol. 2023, 34, e13929. [Google Scholar] [CrossRef] [PubMed]
- Giménez Arnau, A.M.; Valero Santiago, A.; Bartra Tomás, J.; Jáuregui Presa, I.; Labrador Horrillo, M.; Miquel Miquel, F.J.; Ortiz de Frutos, J.; Sastre, J.; Silvestre Salvador, J.F.; Ferrer Puga, M. Therapeutic Strategy According to Differences in Response to Omalizumab in Patients with Chronic Spontaneous Urticaria. J. Investig. Allergol. Clin. Immunol. 2019, 29, 338–348. [Google Scholar] [CrossRef] [PubMed]
- Kolkhir, P.; Church, M.K.; Altrichter, S.; Skov, P.S.; Hawro, T.; Frischbutter, S.; Metz, M.; Maurer, M. Eosinopenia, in Chronic Spontaneous Urticaria, Is Associated with High Disease Activity, Autoimmunity, and Poor Response to Treatment. J. Allergy Clin. Immunol. Pract. 2020, 8, 318–325.e315. [Google Scholar] [CrossRef]
- Konstantinou, G.N.; Asero, R.; Maurer, M.; Sabroe, R.A.; Schmid-Grendelmeier, P.; Grattan, C.E. EAACI/GA(2)LEN task force consensus report: The autologous serum skin test in urticaria. Allergy 2009, 64, 1256–1268. [Google Scholar] [CrossRef]
- Magerl, M.; Borzova, E.; Giménez-Arnau, A.; Grattan, C.E.; Lawlor, F.; Mathelier-Fusade, P.; Metz, M.; Młynek, A.; Maurer, M. The definition and diagnostic testing of physical and cholinergic urticarias—EAACI/GA2LEN/EDF/UNEV consensus panel recommendations. Allergy 2009, 64, 1715–1721. [Google Scholar] [CrossRef]
- Pozderac, I.; Lugović-Mihić, L.; Artuković, M.; Stipić-Marković, A.; Kuna, M.; Ferček, I. Chronic inducible urticaria: Classification and prominent features of physical and non-physical types. Acta Dermatovenerol. Alp. Pannonica Adriat. 2020, 29, 141–148. [Google Scholar] [CrossRef]
- McSweeney, S.M.; Christou, E.A.A.; Maurer, M.; Grattan, C.E.; Tziotzios, C.; McGrath, J.A. Physical urticaria: Clinical features, pathogenesis, diagnostic work-up, and management. J. Am. Acad. Dermatol. 2023, 89, 324–337. [Google Scholar] [CrossRef]
- Zuberbier, T.; Abdul Latiff, A.H.; Abuzakouk, M.; Aquilina, S.; Asero, R.; Baker, D.; Ballmer-Weber, B.; Bangert, C.; Ben-Shoshan, M.; Bernstein, J.A.; et al. The international EAACI/GA2LEN/EuroGuiDerm/APAAACI guideline for the definition, classification, diagnosis, and management of urticaria. Allergy 2022, 77, 734–766. [Google Scholar] [CrossRef] [PubMed]
- Park, Y.M.; Oh, M.S.; Kwon, J.W. Predicting inadequate treatment response in children with chronic spontaneous urticaria. Pediatr. Allergy Immunol. 2020, 31, 946–953. [Google Scholar] [CrossRef] [PubMed]
- Sahiner, U.M.; Civelek, E.; Tuncer, A.; Yavuz, S.T.; Karabulut, E.; Sackesen, C.; Sekerel, B.E. Chronic urticaria: Etiology and natural course in children. Int. Arch. Allergy Immunol. 2011, 156, 224–230. [Google Scholar] [CrossRef] [PubMed]
- Sackesen, C.; Sekerel, B.E.; Orhan, F.; Kocabas, C.N.; Tuncer, A.; Adalioglu, G. The etiology of different forms of urticaria in childhood. Pediatr. Dermatol. 2004, 21, 102–108. [Google Scholar] [CrossRef] [PubMed]
- Chansakulporn, S.; Pongpreuksa, S.; Sangacharoenkit, P.; Pacharn, P.; Visitsunthorn, N.; Vichyanond, P.; Jirapongsananuruk, O. The natural history of chronic urticaria in childhood: A prospective study. J. Am. Acad. Dermatol. 2014, 71, 663–668. [Google Scholar] [CrossRef]
- Song, Z.; Zhai, Z.; Zhong, H.; Zhou, Z.; Chen, W.; Hao, F. Evaluation of autologous serum skin test and skin prick test reactivity to house dust mite in patients with chronic spontaneous urticaria. PLoS ONE 2013, 8, e64142. [Google Scholar] [CrossRef]
- Chen, Q.; Zhai, Z.; Xu, J.; Chen, W.; Chen, S.; Zhong, H.; Huang, X.; Hao, F.; Song, Z. Basophil CD63 expression in chronic spontaneous urticaria: Correlation with allergic sensitization, serum autoreactivity and basophil reactivity. J. Eur. Acad. Dermatol. Venereol. 2017, 31, 463–468. [Google Scholar] [CrossRef]
- Lee, J.B.; Lee, S.H.; Han, M.Y.; Yoon, J.W. Allergen sensitization and vitamin D status in young Korean children with urticaria. Allergy Asthma Respir. Dis. 2017, 5, 153–158. [Google Scholar] [CrossRef]
- Kolkhir, P.; Muñoz, M.; Asero, R.; Ferrer, M.; Kocatürk, E.; Metz, M.; Xiang, Y.K.; Maurer, M. Autoimmune chronic spontaneous urticaria. J. Allergy Clin. Immunol. 2022, 149, 1819–1831. [Google Scholar] [CrossRef]
- Bracken, S.J.; Abraham, S.; MacLeod, A.S. Autoimmune Theories of Chronic Spontaneous Urticaria. Front. Immunol. 2019, 10, 627. [Google Scholar] [CrossRef] [PubMed]
- Kaplan, A.P. Chronic Spontaneous Urticaria: Pathogenesis and Treatment Considerations. Allergy Asthma Immunol. Res. 2017, 9, 477–482. [Google Scholar] [CrossRef] [PubMed]
- Konstantinou, G.N.; Asero, R.; Ferrer, M.; Knol, E.F.; Maurer, M.; Raap, U.; Schmid-Grendelmeier, P.; Skov, P.S.; Grattan, C.E. EAACI taskforce position paper: Evidence for autoimmune urticaria and proposal for defining diagnostic criteria. Allergy 2013, 68, 27–36. [Google Scholar] [CrossRef] [PubMed]
- Azkur, D.; Civelek, E.; Toyran, M.; Mısırlıoğlu, E.D.; Erkoçoğlu, M.; Kaya, A.; Vezir, E.; Giniş, T.; Akan, A.; Kocabaş, C.N. Clinical and etiologic evaluation of the children with chronic urticaria. Allergy Asthma Proc. 2016, 37, 450–457. [Google Scholar] [CrossRef]
- Wedi, B.; Raap, U.; Kapp, A. Chronic urticaria and infections. Curr. Opin. Allergy Clin. Immunol. 2004, 4, 387–396. [Google Scholar] [CrossRef] [PubMed]
- Demirci, M.; Yildirim, M.; Aridogan, B.C.; Baysal, V.; Korkmaz, M. Tissue parasites in patients with chronic urticaria. J. Dermatol. 2003, 30, 777–781. [Google Scholar] [CrossRef] [PubMed]
- Özen, B.; Sancakli, O.; Duman Senol, H.; Ozdogru, E.E.; Tuncel, T. An evaluation of the factors affecting the clinical and laboratory findings, prognosis, and treatment response in children with chronic urticaria. Dermatol. Ther. 2022, 35, e15261. [Google Scholar] [CrossRef]
- Bal, F.; Kahveci, M.; Soyer, O.; Sekerel, B.E.; Sahiner, U.M. Chronic inducible urticaria subtypes in children: Clinical features and prognosis. Pediatr. Allergy Immunol. 2021, 32, 146–152. [Google Scholar] [CrossRef]
- Maurer, M.; Khan, D.A.; Elieh Ali Komi, D.; Kaplan, A.P. Biologics for the Use in Chronic Spontaneous Urticaria: When and Which. J. Allergy Clin. Immunol. Pract. 2021, 9, 1067–1078. [Google Scholar] [CrossRef]
- Corral-Magaña, O.; Gil-Sánchez, J.A.; Bover-Bauzá, C.; Martinez-Cepas, P.; Montis-Palos, M.C.; Martín-Santiago, A. Chronic urticaria in children under 15 years of age: Clinical experience beyond the clinical trials. Pediatr. Dermatol. 2021, 38, 385–389. [Google Scholar] [CrossRef]
- Dekkers, C.; Alizadeh Aghdam, M.; de Graaf, M.; Knulst, A.C.; Meijer, Y.; van den Reek, J.; Stadermann, M.B.; Röckmann, H. Safety and effectiveness of omalizumab for the treatment of chronic urticaria in pediatric patients. Pediatr. Allergy Immunol. 2021, 32, 720–726. [Google Scholar] [CrossRef]
- Türk, M.; Yılmaz, İ.; Bahçecioğlu, S.N. Treatment and retreatment with omalizumab in chronic spontaneous urticaria: Real life experience with twenty-five patients. Allergol. Int. 2018, 67, 85–89. [Google Scholar] [CrossRef] [PubMed]
- Pajno, G.B.; Castagnoli, R.; Arasi, S.; Licari, A.; Caminiti, L.; Marseglia, G.L. Pediatric use of omalizumab for allergic asthma. Expert Opin. Biol. Ther. 2020, 20, 695–703. [Google Scholar] [CrossRef] [PubMed]
- Henriksen, D.P.; Bodtger, U.; Sidenius, K.; Maltbaek, N.; Pedersen, L.; Madsen, H.; Andersson, E.A.; Norgaard, O.; Madsen, L.K.; Chawes, B.L. Efficacy of omalizumab in children, adolescents, and adults with severe allergic asthma: A systematic review, meta-analysis, and call for new trials using current guidelines for assessment of severe asthma. Allergy Asthma Clin. Immunol. 2020, 16, 49. [Google Scholar] [CrossRef] [PubMed]
- Fok, J.S.; Kolkhir, P.; Church, M.K.; Maurer, M. Predictors of treatment response in chronic spontaneous urticaria. Allergy 2021, 76, 2965–2981. [Google Scholar] [CrossRef]
- Asero, R.; Cugno, M. Biomarkers of chronic spontaneous urticaria and their clinical implications. Expert. Rev. Clin. Immunol. 2021, 17, 247–254. [Google Scholar] [CrossRef]
- Schoepke, N.; Asero, R.; Ellrich, A.; Ferrer, M.; Gimenez-Arnau, A.; Grattan, C.E.H.; Jakob, T.; Konstantinou, G.N.; Raap, U.; Skov, P.S.; et al. Biomarkers and clinical characteristics of autoimmune chronic spontaneous urticaria: Results of the PURIST Study. Allergy 2019, 74, 2427–2436. [Google Scholar] [CrossRef]

| Variable | Patients with Chronic Urticaria (n = 150) % |
|---|---|
| Age at admission (years), median (IQR) | 12.0 (7.0–16.0) |
| Age at onset of symptoms, (years) median (IQR) | 10.0 (6.0–14.0) |
| Duration of symptoms, (months) (IQR) | 15.0 (9.0–28.5) |
| Male gender | 76.0 (50.7) |
| Presence of angioedema | 22.0 (14.7) |
| Personal history of allergic diseases | 44.0 (29.3) |
| Atopic dermatitis | 1.0 (0.7) |
| Allergic rhinitis | 6.0 (4.0) |
| Asthma | 26.0 (17.3) |
| Asthma with allergic rhinitis | 8.0 (5.3) |
| Food allergy | 1.0 (0.7) |
| NSAID allergy | 2.0 (1.3) |
| Concomitant diseases | 24.0 (16.0) |
| Autoimmune thyroiditis | 11.0 (7.3) |
| Juvenile rheumatoid arthritis | 1.0 (0.7) |
| Diabetes mellitus | 1.0 (0.7) |
| Acute rheumatic fever | 1.0 (0.7) |
| Famialial Mediterranean Fever | 1.0 (0.7) |
| Reflux and/or gastritis | 5.0 (3.3) |
| Growth hormone deficiency | 1.0 (0.7) |
| Recurrent urine infections | 3.0 (2.0) |
| Family history of allergy and autoimmunity | |
| Atopy/allergic diseases | 35.0 (23.3) |
| Chronic urticaria | 11.0 (4.4) |
| Autoimmunity | 16.0 (10.7) |
| Chronic spontaneous urticaria | 97.0 (64.7) |
| Chronic inducible urticaria | 53.0 (35.3) |
| Variable | Patients n (%) |
|---|---|
| Peripheral eosinophil count (×103/µL), median (IQR) | 170.0 (90.0–300.0) |
| Eosinophilia > 4% | 22/149 (14.8) |
| Presence of eosinopenia | 16/149 (10.7) |
| Peripheral basophil count (×103/µL), median (IQR) | 30.0 (10.0–50.0) |
| Presence of basopenia | 38/147 (25.9) |
| Serum-total IgE levels (IU/mL), median (IQR) | 116.5 (51.3–201.7) |
| Increased total IgE levels, median (IQR) | 77/132 (58.3) |
| Food-specific IgE positivity (>0.35 kU/L) | 20/150 (13.3) |
| Inhalant-specific IgE positivity (>0.35 kU/L) | 29/150 (19.3) |
| Skin prick test positivity for food allergen | 9/98 (9.2) |
| Skin prick test positivity for inhalant allergen | 25/134 (18.6) |
| House dust mite | 18/134 (13.4) |
| Pollen | 13/134 (9.7) |
| Mold | 3/134 (2.2) |
| Animal dander | 2/134 (1.5) |
| Cockroach | 2/134 (1.5) |
| Increased CRP value (0.5 g/dL) | 21/143 (14.7) |
| Increased ESR value (>20 mm/hr) | 8/143 (5.6) |
| Increased transaminase level | 6/149 (4.0) |
| Abnormal urine analysis | 18/144 (12.5) |
| Positive stool examination for parasites | 5/144 (3.5) |
| Antinuclear antibody (ANA) positivity | 24/124 (19.4) |
| Abnormal complement, C3 or C4 | 7/98 (7.1) |
| Positive hepatitis serology | 0/92 (0.0) |
| Abnormal thyroid function test | 11/146 (7.5) |
| Positive thyroid antibodies | 13/134 (9.7) |
| Helicobacter pylori positivity | 12/131 (9.2) |
| Positive autologous serum skin test | 18/83 (21.7) |
| Positive throat culture | 0/70 (0.0) |
| Positive urine culture | 2/13 (15.4) |
| Results of provocation tests in chronic inducible urticaria | 53.0 (35.3) |
| Dermographism | 41/150 (27.3) |
| Cholinergic urticaria | 15/85 (17.6) |
| Delayed pressure urticaria | 4/51 (7.8) |
| Cold urticaria | 3/74 (4.1) |
| Solar urticaria | 1/50 (2.0) |
| Aquagenic urticaria | 1/72 (1.4) |
| Variable | CSU (n: 97) n (%) | CIU (n: 53) n (%) | p Value |
|---|---|---|---|
| Age at admission (years), median (IQR) | 11.0 (7.0–16.0) | 12.0 (8.5–15.5) | 0.426 |
| Male gender | 56 (57.7) | 20 (37.7) | 0.019 |
| Presence of angioedema | 16 (16.5) | 7 (13.2) | 0.593 |
| Personal atopy | 17 (17.5) | 14 (26.4) | 0.199 |
| Family history of chronic urticaria | 9 (9.3) | 2 (3.8) | 0.329 |
| Family history of autoimmunity | 13 (13.4) | 3 (5.7) | 0.142 |
| Eosinophils > 4% | 17 (17.7) | 5 (9.4) | 0.173 |
| Presence of eosinopenia | 12 (12.5) | 4 (7.5) | 0.350 |
| Presence of basopenia | 25 (26.0) | 13 (25.5) | 0.942 |
| Serum-total IgE levels (IU/mL), median (IQR) | 117.0 (51.0–175.0) | 114.0 (55.5–355.0) | 0.455 |
| Positive thyroid antibodies | 7 (8.0) | 6 (13.0) | 0.368 |
| Positive autologous serum skin test | 11 (21.2) | 7 (20.0) | 0.896 |
| Helicobacter pylori positivity | 8 (8.5) | 4 (10.8) | 0.739 |
| Antinuclear antibody (ANA) positivity | 13 (16.0) | 11 (25.6) | 0.201 |
| Response to antihistaminic treatment Remisssion Controlled with treatment | 71 (73.2) 26 (26.8) | 40 (75.5) 13 (24.5) | 0.761 |
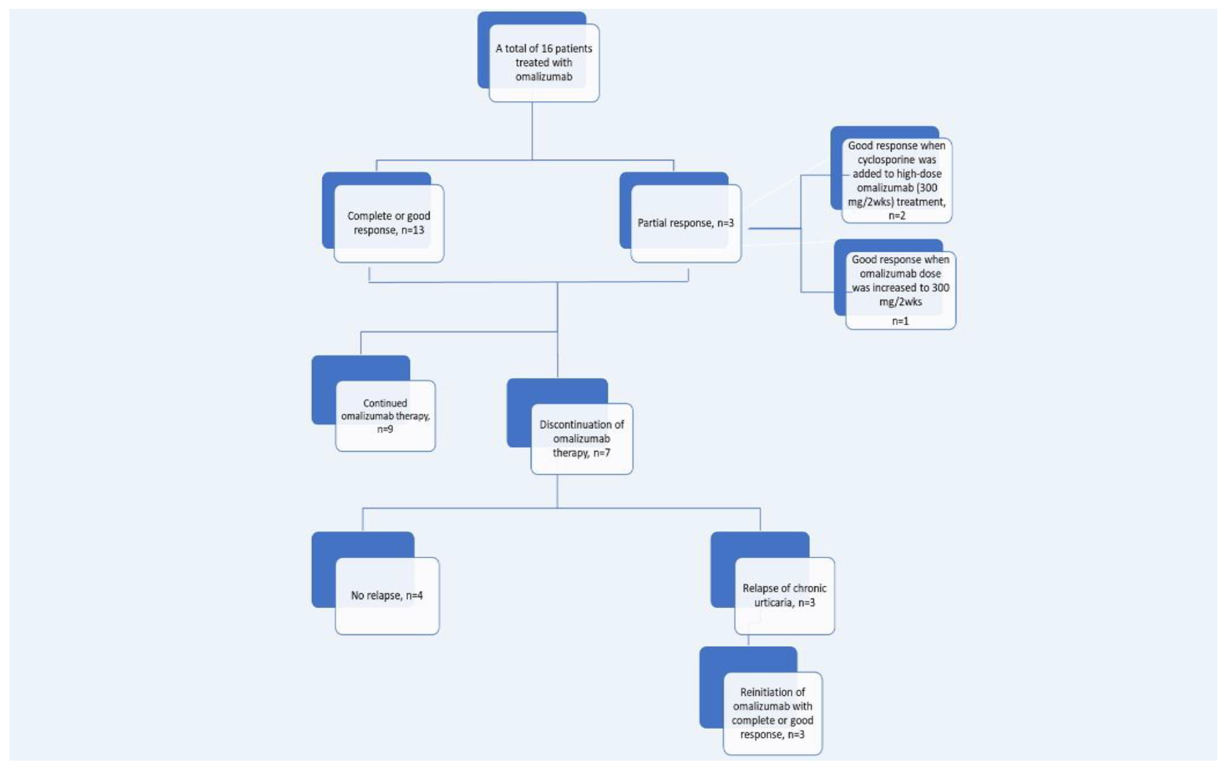
| Patient No | Sex/Age (ys) | CU Type | Allergic Comorbidities | IgE Level IU/mL | UAS7 Score at Baseline | UAS7 Score at Six Months of Therapy | Omalizumab Dose | Withdrawal of Therapy | Response to Treatment | Relapse | Current Dose |
|---|---|---|---|---|---|---|---|---|---|---|---|
| 1 | M/14 | CSU | Asthma, allergic rhinitis | 257 | 29 | 3 | 300 mg/4 wks/7 mo | No | Good | No | 300 mg/4 wks |
| 2 | M/12 | CSU | None | 21 | 42 | 3 | 300 mg/4 wks/8 mo | No | Good | No | 300 mg/4 wks |
| 3 | M/15 | CSU | Food allergy | 50 | 34 | 10 | 300 mg/4 wks/6 mo 300 mg/2 wks/2 mo | No | Partial | No | 300 mg/2 wks |
| 4 | F/17 | CSU | Asthma, allergic rhinitis | 169 | 29 | 3 | 300 mg/4 wks/14 mo 150 mg/4 wks/10 mo | No | Good | No | 150 mg/4 wks |
| 5 | M/17 | CSU | None | 126 | 31 | 0 | 300 mg/4 wks/15 mo 300 mg/6 wks/6 mo 300 mg/8 wks/10 mo | Yes | Complete | Yes | 300 mg/4 wks |
| 6 | F/18 | CSU | None | 174 | 30 | 2 | 300 mg/4 wks/11 mo 300 mg/6 wks/6 mo 300 mg/8 wks/6 mo | Yes | Good | No | - |
| 7 | F/18 | CSU | None | 150 | 35 | 5 | 300 mg/4 wks/9 mo 300 mg/8 wks/3 mo 150 mg/8 wks/3 mo | No | Good | No | 150 mg/8 wks |
| 8 | M/17 | CSU | Asthma | 28 | 42 | 15 | 300 mg/4 wks/6 mo 450 mg/4 wks/4 mo 600 mg/4 wks/13 mo 300 mg/2 wks/8 mo | No | Partial response to high-dose omalizumab | No | 300 mg/2 wks and cyclosporine |
| 9 | F/18 | CSU | None | 52 | 27 | 0 | 300 mg/4 wks/4 mo 300 mg/6 wks/9 mo 300 mg/8 wks/6 mo | Yes | Complete | No | - |
| 10 | F/16 | CSU | None | 110 | 30 | 3 | 300 mg/4 wks/8 mo 300 mg/6 wks/9 mo 300 mg/8 wks/10 mo | Yes | Good | Yes | 300 mg/4 wks |
| 11 | M/17 | CSU | Asthma | 80 | 28 | 3 | 300 mg/4 wks/6 mo 150 mg/4 wks/4 mo 150 mg/8 wks/6 mo | No | Good | No | 150 mg/8 wks |
| 12 | F/18 | CSU | None | 318 | 25 | 1 | 300 mg/4 wks/6 mo 300 mg/6 wks/6 mo 300 mg/8 wks/8 mo | Yes | Good | No | - |
| 13 | F/12 | CIU | None | 5 | 35 | 12 | 300 mg/4 wks/4 mo 450 mg/4 wks/6 mo 300 mg/2 wks/6 mo | No | Partial | No | 300 mg/2 wks |
| 14 | F/18 | CIU | Asthma | 202 | 33 | 0 | 300 mg/4 wks/9 mo 300 mg/6 wks/6 mo 300 mg/8 wks/8 mo | Yes | Complete | No | - |
| 15 | F/14 | CIU | None | 17 | 36 | 0 | 300 mg/4 wks/8 mo 300 mg/6 wks/9 mo 300 mg/8 wks/6 mo | Yes | Complete | Yes | 300 mg/4 wks |
| 16 | F/16 | CSU | Asthma | 315 | 38 | 5 | 300 mg/4 wks/8 mo | No | Good | No | 300 mg/4 wks |
Disclaimer/Publisher’s Note: The statements, opinions and data contained in all publications are solely those of the individual author(s) and contributor(s) and not of MDPI and/or the editor(s). MDPI and/or the editor(s) disclaim responsibility for any injury to people or property resulting from any ideas, methods, instructions or products referred to in the content. |
© 2024 by the authors. Licensee MDPI, Basel, Switzerland. This article is an open access article distributed under the terms and conditions of the Creative Commons Attribution (CC BY) license (https://creativecommons.org/licenses/by/4.0/).
Share and Cite
Özhan, A.K.; Arıkoğlu, T. Evaluation of Pediatric Chronic Urticaria with Emphasis on Clinical and Laboratory Characteristics and Treatment Response to Omalizumab: A Real-Life Experience from a Tertiary Allergy Center. Children 2024, 11, 86. https://doi.org/10.3390/children11010086
Özhan AK, Arıkoğlu T. Evaluation of Pediatric Chronic Urticaria with Emphasis on Clinical and Laboratory Characteristics and Treatment Response to Omalizumab: A Real-Life Experience from a Tertiary Allergy Center. Children. 2024; 11(1):86. https://doi.org/10.3390/children11010086
Chicago/Turabian StyleÖzhan, Aylin Kont, and Tuğba Arıkoğlu. 2024. "Evaluation of Pediatric Chronic Urticaria with Emphasis on Clinical and Laboratory Characteristics and Treatment Response to Omalizumab: A Real-Life Experience from a Tertiary Allergy Center" Children 11, no. 1: 86. https://doi.org/10.3390/children11010086
APA StyleÖzhan, A. K., & Arıkoğlu, T. (2024). Evaluation of Pediatric Chronic Urticaria with Emphasis on Clinical and Laboratory Characteristics and Treatment Response to Omalizumab: A Real-Life Experience from a Tertiary Allergy Center. Children, 11(1), 86. https://doi.org/10.3390/children11010086
