Autosomal Dominant Hypocalcemia Type 1 and Neonatal Focal Seizures
Abstract
1. Introduction
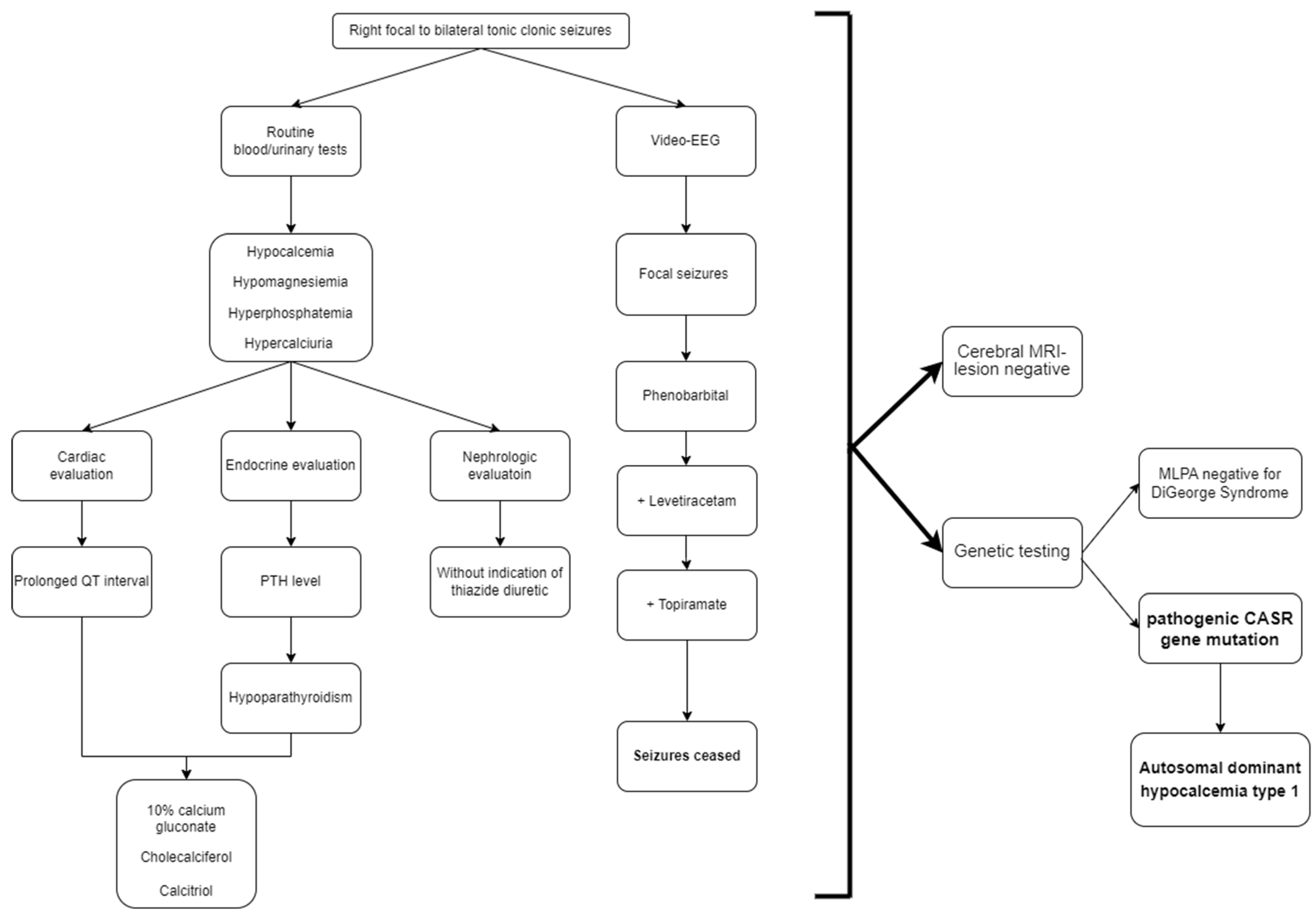
2. Case Report
3. Discussion
4. Conclusions
Author Contributions
Funding
Institutional Review Board Statement
Informed Consent Statement
Data Availability Statement
Conflicts of Interest
References
- Cooper, M.S.; Gittoes, N.J.L. Diagnosis and Management of Hypocalcaemia. BMJ 2008, 336, 1298–1302. [Google Scholar] [CrossRef] [PubMed]
- Vahe, C.; Benomar, K.; Espiard, S.; Coppin, L.; Jannin, A.; Odou, M.F.; Vantyghem, M.C. Diseases Associated with Calcium-Sensing Receptor. Orphanet J. Rare Dis. 2017, 12, 19. [Google Scholar] [CrossRef]
- Roszko, K.L.; Bi, R.D.; Mannstadt, M. Autosomal Dominant Hypocalcemia (Hypoparathyroidism) Types 1 and 2. Front. Physiol. 2016, 7, 458. [Google Scholar] [CrossRef]
- Tsuji, T.; Hiroyuki, A.; Uraki, S.; Doi, A.; Morita, S.; Iwakura, H.; Nishi, M.; Furuta, H.; Akamizu, T. Autosomal Dominant Hypocalcemia with Atypical Urine Findings Accompanied by Novel CaSR Gene Mutation and VitD Deficiency. J. Endocr. Soc. 2021, 5, bvaa190. [Google Scholar] [CrossRef] [PubMed]
- Rasmussen, A.Q.; Jørgensen, N.R.; Schwarz, P. Identification and Functional Characterization of a Novel Mutation in the Human Calcium-Sensing Receptor That Co-Segregates with Autosomal-Dominant Hypocalcemia. Front. Endocrinol. 2018, 9, 200. [Google Scholar] [CrossRef]
- Roszko, K.L.; Stapleton Smith, L.M.; Sridhar, A.V.; Roberts, M.S.; Hartley, I.R.; Gafni, R.I.; Collins, M.T.; Fox, J.C.; Nemeth, E.F. Autosomal Dominant Hypocalcemia Type 1: A Systematic Review. J. Bone Miner. Res. 2022, 37, 1926–1935. [Google Scholar] [CrossRef] [PubMed]
- Elston, M.S.; Elajnaf, T.; Hannan, F.M.; Thakker, R.V. Autosomal Dominant Hypocalcemia Type 1 (ADH1) Associated with Myoclonus and Intracerebral Calcifications. J. Endocr. Soc. 2022, 6, bvac042. [Google Scholar] [CrossRef]
- Gomes, V.; Silvestre, C.; Ferreira, F.; Bugalho, M.J.G.M. Autosomal Dominant Hypocalcaemia: Identification of Two Novel Variants of CASR Gene. BMJ Case Rep. 2020, 13, e234391. [Google Scholar] [CrossRef]
- Wu, Y.; Zhang, C.; Huang, X.; Cao, L.; Liu, S.; Zhong, P. Autosomal Dominant Hypocalcemia with a Novel CASR Mutation: A Case Study and Literature Review. J. Int. Med. Res. 2022, 50, 03000605221110489. [Google Scholar] [CrossRef]
- Moon, J.-E.; Lee, S.-J.; Park, S.-H.; Kim, J.; Jin, D.-K.; Ko, C.W. De Novo a Novel Variant of CaSR Gene in a Neonate with Congenital Hypoparathyroidism. Ann. Pediatr. Endocrinol. Metab. 2018, 23, 107–111. [Google Scholar] [CrossRef]
- Rossi, G.C.; Patterson, A.L.; McGregor, A.L.; Wheless, J.W. Intractable Generalized Epilepsy and Autosomal Dominant Hypocalcemia: A Case Report. Child Neurol. Open 2019, 6, 2329048X19876199. [Google Scholar] [CrossRef]
- Ryu, H.K.; Park, S.U.; Shim, J.W.; Shim, J.Y.; Jung, H.L.; Park, M.S.; Kim, D.S. The Ictal Electroencephalographic Findings in a Neonate with Hypocalcemia Seizure. J. Korean Child Neurol. Soc. 2007, 15, 102–105. [Google Scholar]
- Patel, B.A.; Chakor, R.T.; Kothari, K.V.; Nadaf, S. Reversible Central Neural Hyperexcitability: An Electroencephalographic Clue to Hypocalcaemia. BMJ Case Rep. 2017, 2017, bcr2017220994. [Google Scholar] [CrossRef] [PubMed]
- Vargas-Poussou, R.; Huang, C.; Hulin, P.; Houillier, P.; Jeunemaître, X.; Paillard, M.; Planelles, G.; Déchaux, M.; Miller, R.T.; Antignac, C. Functional Characterization of a Calcium-Sensing Receptor Mutation in Severe Autosomal Dominant Hypocalcemia with a Bartter-Like Syndrome. J. Am. Soc. Nephrol. 2002, 13, 2259–2266. [Google Scholar] [CrossRef] [PubMed]
- Kapoor, A.; Satishchandra, P.; Ratnapriya, R.; Reddy, R.; Kadandale, J.; Shankar, S.K.; Anand, A. An Idiopathic Epilepsy Syndrome Linked to 3q13.3-Q21 and Missense Mutations in the Extracellular Calcium Sensing Receptor Gene. Ann. Neurol. 2008, 64, 158–167. [Google Scholar] [CrossRef]
- Shoback, D. Clinical Practice. Hypoparathyroidism. N. Engl. J. Med. 2008, 359, 391–403. [Google Scholar] [CrossRef] [PubMed]
- Vuralli, D. Clinical Approach to Hypocalcemia in Newborn Period and Infancy: Who Should Be Treated? Int. J. Pediatr. 2019, 2019, 4318075. [Google Scholar] [CrossRef]
- Pressler, R.M.; Cilio, M.R.; Mizrahi, E.M.; Moshé, S.L.; Nunes, M.L.; Plouin, P.; Vanhatalo, S.; Yozawitz, E.; de Vries, L.S.; Puthenveettil Vinayan, K.; et al. The ILAE Classification of Seizures and the Epilepsies: Modification for Seizures in the Neonate. Position Paper by the ILAE Task Force on Neonatal Seizures. Epilepsia 2021, 62, 615–628. [Google Scholar] [CrossRef]
- Nakajima, K.; Yamazaki, K.; Kimura, H.; Takano, K.; Miyoshi, H.; Sato, K. Novel Gain of Function Mutations of the Calcium-Sensing Receptor in Two Patients with PTH-Deficient Hypocalcemia. Intern. Med. Tokyo Jpn. 2009, 48, 1951–1956. [Google Scholar] [CrossRef]
- Watanabe, T.; Bai, M.; Lane, C.R.; Matsumoto, S.; Minamitani, K.; Minagawa, M.; Niimi, H.; Brown, E.M.; Yasuda, T. Familial Hypoparathyroidism: Identification of a Novel Gain of Function Mutation in Transmembrane Domain 5 of the Calcium-Sensing Receptor1. J. Clin. Endocrinol. Metab. 1998, 83, 2497–2502. [Google Scholar] [CrossRef][Green Version]
- Sato, K.; Hasegawa, Y.; Nakae, J.; Nanao, K.; Takahashi, I.; Tajima, T.; Shinohara, N.; Fujieda, K. Hydrochlorothiazide Effectively Reduces Urinary Calcium Excretion in Two Japanese Patients with Gain-of-Function Mutations of the Calcium-Sensing Receptor Gene. J. Clin. Endocrinol. Metab. 2002, 87, 3068–3073. [Google Scholar] [CrossRef]
- Boros, E.; Heinrichs, C.; Brachet, C. Autosomal Dominant Hypocalcemia Type I: About Difficult Management Despite 1-34 Recombinant PTH Treatment in an Infant. Ann. Case Rep. 2022, 7, 1062. [Google Scholar]
- Puliani, G.; Hasenmajer, V.; Simonelli, I.; Sada, V.; Pofi, R.; Minnetti, M.; Cozzolino, A.; Napoli, N.; Pasqualetti, P.; Gianfrilli, D.; et al. Safety and Efficacy of PTH 1–34 and 1–84 Therapy in Chronic Hypoparathyroidism: A Meta—Analysis of Prospective Trials. J. Bone Miner. Res. 2022, 37, 1233–1250. [Google Scholar] [CrossRef]
- Vokes, T.J.; Mannstadt, M.; Levine, M.A.; Clarke, B.L.; Lakatos, P.; Chen, K.; Piccolo, R.; Krasner, A.; Shoback, D.M.; Bilezikian, J.P. Recombinant Human Parathyroid Hormone Effect on Health-Related Quality of Life in Adults with Chronic Hypoparathyroidism. J. Clin. Endocrinol. Metab. 2017, 103, 722–731. [Google Scholar] [CrossRef] [PubMed]
- Shulman, D. Subcutaneous Infusion of RhPTH1-34 during Pregnancy and Nursing in a Woman with Autosomal Dominant Hypoparathyroidism 1. J. Endocr. Soc. 2022, 6, bvac031. [Google Scholar] [CrossRef] [PubMed]
- Fox, A.; Gilbert, R. Use of Teriparatide in a Four Year Old Patient with Autosomal Dominant Hypocalcaemia. Arch. Dis. Child. 2016, 101, e2. [Google Scholar] [CrossRef]
- Dayal, D.; Gupta, A.; Gupta, S.; Dutta, A. Recombinant Parathyroid Hormone for Hypoparathyroidism in Children: A Narrative Review. Pediatr. Endocrinol. Diabetes Metab. 2019, 25, 194–201. [Google Scholar] [CrossRef] [PubMed]
- Roberts, M.S.; Gafni, R.I.; Brillante, B.; Guthrie, L.C.; Streit, J.; Gash, D.; Gelb, J.; Krusinska, E.; Brennan, S.C.; Schepelmann, M.; et al. Treatment of Autosomal Dominant Hypocalcemia Type 1 with the Calcilytic NPSP795 (SHP635). J. Bone Miner. Res. Off. J. Am. Soc. Bone Miner. Res. 2019, 34, 1609–1618. [Google Scholar] [CrossRef]



| Serum Electrolytes | At Admission | 7 Days after Treatment Initiation | 10 Days after Treatment Initiation |
|---|---|---|---|
| Calcium | 5.94 mg/dL | 7.94 mg/dL | 9.69 mg/dL |
| Magnesium | 1.41 mg/dL | 1.56 mg/dL | 1.72 mg/dL |
| Phosphorus | 10.76 mg/dL | 6.93 mg/dL | 6.37 mg/dL |
Disclaimer/Publisher’s Note: The statements, opinions and data contained in all publications are solely those of the individual author(s) and contributor(s) and not of MDPI and/or the editor(s). MDPI and/or the editor(s) disclaim responsibility for any injury to people or property resulting from any ideas, methods, instructions or products referred to in the content. |
© 2023 by the authors. Licensee MDPI, Basel, Switzerland. This article is an open access article distributed under the terms and conditions of the Creative Commons Attribution (CC BY) license (https://creativecommons.org/licenses/by/4.0/).
Share and Cite
Teleanu, R.I.; Sarman, M.A.; Epure, D.A.; Matei, M.; Roşca, I.; Roza, E. Autosomal Dominant Hypocalcemia Type 1 and Neonatal Focal Seizures. Children 2023, 10, 1011. https://doi.org/10.3390/children10061011
Teleanu RI, Sarman MA, Epure DA, Matei M, Roşca I, Roza E. Autosomal Dominant Hypocalcemia Type 1 and Neonatal Focal Seizures. Children. 2023; 10(6):1011. https://doi.org/10.3390/children10061011
Chicago/Turabian StyleTeleanu, Raluca Ioana, Marlene Alexandra Sarman, Diana Anamaria Epure, Margarita Matei, Ioana Roşca, and Eugenia Roza. 2023. "Autosomal Dominant Hypocalcemia Type 1 and Neonatal Focal Seizures" Children 10, no. 6: 1011. https://doi.org/10.3390/children10061011
APA StyleTeleanu, R. I., Sarman, M. A., Epure, D. A., Matei, M., Roşca, I., & Roza, E. (2023). Autosomal Dominant Hypocalcemia Type 1 and Neonatal Focal Seizures. Children, 10(6), 1011. https://doi.org/10.3390/children10061011

