Two-Step Approach Using Degradable Magnesium to Inhibit Surface Biofilm and Subsequently Kill Planktonic Bacteria
Abstract
:1. Introduction
2. Materials and Methods
2.1. Study Design
2.2. Sample Preparation and Grouping
2.3. Bacterial Biofilm Culture
2.4. Wettability Test
2.5. Degradation Behavior Investigation—PH Value, Weight Change, and Surface Composition
2.6. Biofilm Quantification
2.7. Morphological Observation of Biofilm
2.8. Biofilm-Stage-Identification by an Artificial Intelligence (AI) System
2.9. Viability of Planktonic Bacteria by MTT Assay
2.10. Bacterial DNA Damage Detection
2.11. Statistical Analysis
3. Results
3.1. Wettability of Metallic Materials
3.2. Degradation Behavior—PH Value, Weight Change, and Surface Composition
3.3. Morphology of Biofilm
3.4. The Confusion Matrix of Testing the CNN Model
3.5. Biofilm Quantification
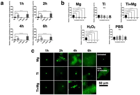
3.6. Viability of Planktonic Bacteria
3.7. DNA Damage of Bacteria in Different Environments
4. Discussion
5. Conclusions
Author Contributions
Funding
Institutional Review Board Statement
Informed Consent Statement
Data Availability Statement
Acknowledgments
Conflicts of Interest
References
- Lima, A.L.L.; Oliveira, P.R.; Carvalho, V.C.; Saconi, E.S.; Cabrita, H.B.; Rodrigues, M.B. Periprosthetic joint infections. Interdiscip. Perspect. Infect. Dis. 2013, 2013, 542796. [Google Scholar] [CrossRef] [Green Version]
- Pandey, R.; Berendt, A.R.; Athanasou, N.A. Histological and microbiological findings in non-infected and infected revision arthroplasty tissues. The OSIRIS Collaborative Study Group. Oxford Skeletal Infection Research and Intervention Service. Arch. Orthop. Trauma Surg. 2000, 120, 570–574. [Google Scholar] [CrossRef] [PubMed]
- Padan, E.; Bibi, E.; Ito, M.; Krulwich, T.A. Alkaline pH homeostasis in bacteria: New insights. Biochim. Biophys. Acta (BBA)-Biomembr. 2005, 1717, 67–88. [Google Scholar] [CrossRef] [Green Version]
- Booth, I.R. Regulation of cytoplasmic pH in bacteria. Microbiol. Rev. 1985, 49, 359–378. [Google Scholar] [CrossRef] [PubMed]
- Slonczewski, J.L.; Rosen, B.P.; Alger, J.R.; Macnab, R.M. pH homeostasis in Escherichia coli: Measurement by 31P nuclear magnetic resonance of methylphosphonate and phosphate. Proc. Natl. Acad. Sci. USA 1981, 78, 6271–6275. [Google Scholar] [CrossRef] [Green Version]
- Padan, E.; Schuldiner, S. Molecular physiology of Na+/H+ antiporters, key transporters in circulation of Na+ and H+ in cells. Biochim. Biophys. Acta 1994, 1185, 129–151. [Google Scholar] [CrossRef]
- Padan, E.; Venturi, M.; Gerchman, Y.D.N. Na+/H+ antiporters. Biochim. Biophys. Acta 2001, 1505, 144–157. [Google Scholar] [CrossRef] [Green Version]
- Kitada, M.; Kosono, S.; Kudo, T. The Na+/H+ antiporter of alkaliphilic Bacillus sp. Extremophiles 2000, 4, 253–258. [Google Scholar] [CrossRef]
- Krulwich, T.A.; Ito, M.; Gilmour, R.; Hicks, D.B.; Guffanti, A.A. Energetics of alkaliphilic Bacillus species: Physiology and molecules. Adv. Microb. Physiol. 1998, 40, 401–438. [Google Scholar]
- Saito, H.; Kobayashi, H. Bacterial responses to alkaline stress. Sci. Prog. 2003, 86, 271–282. [Google Scholar] [CrossRef]
- Toyofuku, M.; Inaba, T.; Kiyokawa, T.; Obana, N.; Yawata, Y.; Nomura, N. Environmental factors that shape biofilm formation. Biosci. Biotechnol. Biochem. 2016, 80, 7–12. [Google Scholar] [CrossRef]
- Maunders, E.; Welch, M. Matrix exopolysaccharides; the sticky side of biofilm formation. FEMS Microbiol. Lett. 2017, 364, 1–10. [Google Scholar] [CrossRef] [Green Version]
- Costerton, J.W.; Stewart, P.S.; Greenberg, E.P. Bacterial biofilms: A common cause of persistent infections. Science 1999, 284, 1318–1322. [Google Scholar] [CrossRef] [PubMed] [Green Version]
- Flemming, H.C.; Wingender, J.; Griegbe, T.; Mayer, C. Physico-chemical properties of biofilms. In Biofilms: Recent Advances in their Study and Control; Harwood Academic Publishers: Amsterdam, The Netherlands, 2000; pp. 19–34. [Google Scholar]
- Donlan, R.M. Biofilms: Microbial life on surfaces. Emerg. Infect. Dis. 2002, 8, 881–890. [Google Scholar] [CrossRef] [PubMed]
- Donlan, R.M. Role of biofilms in antimicrobial resistance. ASAIO J. 2000, 46, S47–S52. [Google Scholar] [CrossRef] [PubMed]
- Hall-Stoodley, L.; Costerton, J.W.; Stoodley, P. Bacterial biofilms: From the natural environment to infectious diseases. Nat. Rev. Microbiol. 2004, 2, 95–108. [Google Scholar] [CrossRef]
- Joo, H.S.; Otto, M. Molecular basis of in vivo biofilm formation by bacterial pathogens. Chem. Biol. 2012, 19, 1503–1513. [Google Scholar] [CrossRef] [Green Version]
- Zapotoczna, M.; O’Neill, E.; O’Gara, J.P. Untangling the Diverse and Redundant Mechanisms of Staphylococcus aureus Biofilm Formation. PLoS Pathog. 2016, 12, e1005671. [Google Scholar] [CrossRef]
- Goodman, S.B.; Yao, Z.; Keeney, M.; Yang, F. The future of biologic coatings for orthopaedic implants. Biomaterials 2013, 34, 3174–3183. [Google Scholar] [CrossRef] [Green Version]
- Raphel, J.; Holodniy, M.; Goodman, S.B.; Heilshorn, S.C. Multifunctional coatings to simultaneously promote osseointegration and prevent infection of orthopaedic implants. Biomaterials 2016, 84, 301–314. [Google Scholar] [CrossRef] [Green Version]
- Lorenzetti, M.; Dogša, I.; Stošicki, T.; Stopar, D.; Kalin, M.; Kobe, S.; Novak, S. The influence of surface modification on bacterial adhesion to titanium-based substrates. ACS Appl. Mater. Interfaces 2015, 7, 1644–1651. [Google Scholar] [CrossRef] [PubMed]
- Liu, X.; Peng, L.; Meng, J.; Zhu, Z.; Han, B.; Wang, S. Protein-mediated anti-adhesion surface against oral bacteria. Nanoscale 2018, 10, 2711–2714. [Google Scholar] [CrossRef]
- Monteiro, D.R.; Gorup, L.F.; Takamiya, A.S.; Ruvollo-Filho, A.C.; de Camargo, E.R.; Barbosa, D.B. The growing importance of materials that prevent microbial adhesion: Antimicrobial effect of medical devices containing silver. Int. J. Antimicrob. Agents 2009, 34, 103–110. [Google Scholar] [CrossRef] [PubMed]
- Kugel, A.; Stafslien, S.; Chisholm, B.J. Antimicrobial coatings produced by “tethering” biocides to the coating matrix: A comprehensive review. Prog. Org. Coat. 2011, 72, 222–252. [Google Scholar] [CrossRef]
- Abreu, A.C.; Tavares, R.R.; Borges, A.; Mergulhaõ, F.; Simões, M. Current and emergent strategies for disinfection of hospital environments. J. Antimicrob. Chemother. 2013, 68, 2718–2732. [Google Scholar] [CrossRef]
- Anselme, K.; Davidson, P.; Popa, A.M.; Giazzon, M.; Liley, M.; Ploux, L. The interaction of cells and bacteria with surfaces structured at the nanometre scale. Acta Biomater. 2010, 6, 3824–3846. [Google Scholar] [CrossRef] [PubMed]
- Nir, S.; Reches, M. Bio-inspired antifouling approaches: The quest towards non-toxic and non-biocidal materials. Curr. Opin. Biotechnol. 2016, 39, 48–55. [Google Scholar] [CrossRef]
- Elbourne, A.; Crawford, R.J.; Ivanova, E.P. Nano-structured antimicrobial surfaces: From nature to synthetic analogues. J. Colloid Interface Sci. 2017, 508, 603. [Google Scholar] [CrossRef]
- Wong, P.C.; Tsai, P.H.; Li, T.H.; Cheng, C.K.; Jang, J.S.C.; Huang, J.C. Degradation behavior and mechanical strength of Mg-Zn-Ca bulk metallic glass composites with Ti particles as biodegradable materials. J. Alloys Compd. 2017, 699, 914–920. [Google Scholar] [CrossRef]
- Bellucci, D.; Cannillo, V.; Anesi, A.; Salvatori, R.; Chiarini, L.; Manfredini, T.; Zaffe, D. Bone Regeneration by Novel Bioactive Glasses Containing Strontium and/or Magnesium: A Preliminary In-Vivo Study. Materials 2018, 11, 2223. [Google Scholar] [CrossRef] [Green Version]
- Farbaniec, L.; Williams, C.L.; Kecskes, L.J.; Becker, R.; Ramesh, K.T. Spall response and failure mechanisms associated with a hot-extruded AMX602 Mg alloy. Mater. Sci. Eng. A 2017, 707, 725–731. [Google Scholar] [CrossRef]
- Kanel, G.I. Spall fracture: Methodological aspects, mechanisms and governing factors. Int. J. Fract. 2010, 163, 173–191. [Google Scholar] [CrossRef]
- Feliu, S.; Llorente, I. Corrosion product layers on magnesium alloys AZ31 and AZ61: Surface chemistry and protective ability. Appl. Surf. Sci. 2015, 347, 736–746. [Google Scholar] [CrossRef]
- Asmussen, R.M.; Binns, W.J.; Jakupi, P.; Shoesmith, D. The Influence of Microstructure on the Corrosion of Magnesium Alloy ZEK100. Corrosion 2015, 71, 242–254. [Google Scholar] [CrossRef]
- Kumar, S.; Curtin, W.A. Crack interaction with microstructure. Mater. Today 2007, 10, 34–44. [Google Scholar] [CrossRef]
- Qiao, Y.; Argon, A.S. Cleavage crack-growth-resistance of grain boundaries in polycrystalline Fe–2%Si alloy: Experiments and modeling. Mech. Mater. 2003, 35, 129–154. [Google Scholar] [CrossRef] [Green Version]
- Robinson, D.A.; Griffith, R.W.; Shechtman, D.; Evans, R.B.; Conzemius, M.G. In vitro antibacterial properties of magnesium metal against Escherichia coli, Pseudomonas aeruginosa and Staphylococcus aureus. Acta Biomater. 2010, 6, 1869–1877. [Google Scholar] [CrossRef]
- Rahim, M.I.; Eifler, R.; Rais, B.; Mueller, P.P. Alkalization is responsible for antibacterial effects of corroding magnesium. J. Biomed. Mater. Res. A 2015, 103, 3526–3532. [Google Scholar] [CrossRef]
- Li, Y.; Liu, G.; Zhai, Z.; Liu, L.; Li, H.; Yang, K.; Tan, L.; Wan, P.; Liu, X.; Ouyang, Z.; et al. Antibacterial properties of magnesium in vitro and in an in vivo model of implant-associated methicillin-resistant Staphylococcus aureus infection. Antimicrob. Agents Chemother. 2014, 58, 7586–7591. [Google Scholar] [CrossRef] [Green Version]
- Yue, J.; Jin, S.; Li, Y.; Zhang, L.; Jiang, W.; Yang, C.; Du, J. Magnesium inhibits the calcification of the extracellular matrix in tendon-derived stem cells via the ATP-P2R and mitochondrial pathways. Biochem. Biophys. Res. Commun. 2016, 478, 314–322. [Google Scholar] [CrossRef]
- Rude, R.K.; Kirchen, M.E.; Gruber, H.E.; Meyer, M.H.; Luck, J.S.; Crawford, D.L. Magnesium deficiency-induced osteoporosis in the rat: Uncoupling of bone formation and bone resorption. Magnes. Res. 1999, 12, 257–267. [Google Scholar]
- Rude, R.K.; Gruber, H.E.; Wei, L.Y.; Frausto, A.; Mills, B.G. Magnesium deficiency: Effect on bone and mineral metabolism in the mouse. Calcif. Tissue Int. 2003, 72, 32–41. [Google Scholar] [CrossRef] [PubMed]
- Nguyen, N.-Y.T.; Grelling, N.; Wetteland, C.L.; Rosario, R.; Liu, H. Antimicrobial Activities and Mechanisms of Magnesium Oxide Nanoparticles (nMgO) against Pathogenic Bacteria, Yeasts, and Biofilms. Sci. Rep. 2018, 8, 16260. [Google Scholar] [CrossRef] [Green Version]
- He, Y.; Ingudam, S.; Reed, S.; Gehring, A.; Strobaugh, T.P.; Irwin, P. Study on the mechanism of antibacterial action of magnesium oxide nanoparticles against foodborne pathogens. J. Nanobiotechnol. 2016, 14, 54. [Google Scholar] [CrossRef] [PubMed] [Green Version]
- Characklis, W.G.; McFeters, G.A.; Marshall, K.C. Physiological ecology in biofilm systems. In Biofilms; Characklis, W.G., Marshall, K.C., Eds.; John Wiley & Sons: New York, NY, USA, 1990; pp. 341–394. [Google Scholar]
- Kargar, M.; Chang, Y.; Hoseinabad, H.K.; Preden, A.; Ducker, W.A. Colloidal Crystals Delay Formation of Early Stage Bacterial Biofilms. ACS Biomater. Sci. Eng. 2016, 2, 1039–1048. [Google Scholar] [CrossRef]
- Kelleher, S.M.; Habimana, O.; Lawler, J.; O’Reilly, B.; Daniels, S.; Casey, E.; Cowley, A. Cicada Wing Surface Topography: An Investigation into the Bactericidal Properties of Nanostructural Features. ACS Appl. Mater. Interfaces 2016, 8, 14966–14974. [Google Scholar] [CrossRef] [Green Version]
- Manabe, K.; Nishizawa, S.; Shiratori, S. Porous Surface Structure Fabricated by Breath Figures that Suppresses Pseudomonas aeruginosa Biofilm Formation. ACS Appl. Mater. Interfaces 2013, 5, 11900–11905. [Google Scholar] [CrossRef]
- Preedy, E.; Perni, S.; Nipiĉ, D.; Bohinc, K.; Prokopovich, P. Surface Roughness Mediated Adhesion Forces Between Borosilicate Glass and Gram-positive Bacteria. Langmuir 2014, 30, 9466–9476. [Google Scholar] [CrossRef] [Green Version]
- Perera-Costa, D.; Bruque, J.M.; González-Martín, M.L.; Gómez-García, A.C.; Vadillo-Rodríguez, V. Studying the Influence of Surface Topography on Bacterial Adhesion Using Spatially Organized Microtopographic Surface Patterns. Langmuir 2014, 30, 4633–4641. [Google Scholar] [CrossRef] [PubMed]
- Abrigo, M.; Kingshott, P.; McArthur, S.L. Electrospun Polystyrene Fiber Diameter Influencing Bacterial Attachment, Proliferation, and Growth. ACS Appl. Mater. Interfaces 2015, 7, 7644–7652. [Google Scholar] [CrossRef] [PubMed]
- Lee, J.H.; Lee, H.B.; Lee, J.W.; Khang, G. Interaction of Different Types of Cells on Polymer Surfaces with Wettability Gradient. J. Colloid Interface Sci. 1998, 205, 323–330. [Google Scholar] [CrossRef]
- Fletcher, M.; Loeb, G.I. Influence of substratum characteristics on the attachment of a marine pseudomonad to solid surfaces. Appl. Environ. Microbiol. 1979, 37, 67–72. [Google Scholar] [CrossRef] [PubMed] [Green Version]
- Pringle, J.H.; Fletcher, M. Influence of substratum wettability on attachment of freshwater bacteria to solid surfaces. Appl. Environ. Microbiol. 1983, 45, 811–817. [Google Scholar] [CrossRef] [PubMed] [Green Version]
- Bendinger, B.; Rijnaarts, H.H.M.; Altendorf, K.; Zehnder, A.J.B. Physicochemical cell surface and adhesive properties of coryneform bacteria related to the presence and chain length of mycolic acids. Appl. Environ. Microbiol. 1993, 59, 3973–3977. [Google Scholar] [CrossRef] [Green Version]
- O’Toole, G.A. Microtiter Dish Biofilm Formation Assay. J. Vis. Exp. 2011, 47, 2437. [Google Scholar] [CrossRef] [PubMed]
- Wong, P.-C.; Fan, T.-E.; Lee, Y.-L.; Lai, C.-Y.; Wu, J.-L.; Chang, L.-H.; Su, T.-Y. Detection and Identification of the Stages of DH5-Alpha Escherichia coli Biofilm Formation on Metal by Using an Artificial Intelligence System. Microsc. Microanal. 2021, 27, 1–8. [Google Scholar] [CrossRef]
- Krizhevsky, A.; Sutskever, I.; Hinton, G.E. Imagenet classification with deep convolutional neural networks. In Advances in Neural Information Processing Systems 25, Proceedings of the 26th Annual Conference on Neural Information Processing Systems 2012, Lake Tahoe, NV, USA, 3–6 December 2012; Curran Associates Inc.: Red Hook, NY, USA, 2012. [Google Scholar]
- Cortes-Gutierrez, E.I.; Davila-Rodriguez, M.I.; Fernandez, J.L.; Lopez-Fernandez, C.; Gosalbez, A.; Gosalvez, J. New application of the comet assay: Chromosome—Comet assay. J. Histochem. Cytochem. 2011, 59, 655–660. [Google Scholar] [CrossRef] [Green Version]
- Collins, A.R. The comet assay for DNA damage and repair: Principles, applications, and limitations. Mol. Biotechnol. 2004, 26, 249–261. [Google Scholar] [CrossRef]
- Maeshima, K.; Rogge, R.; Tamura, S.; Joti, Y.; Hikima, T.; Szerlong, H.; Krause, C.; Herman, J.; Seidel, E.; DeLuca, J.; et al. Nucleosomal arrays self-assemble into supramolecular globular structures lacking 30-nm fibers. EMBO J. 2016, 35, 1115–1132. [Google Scholar] [CrossRef]






| Train | Test | Total | |
|---|---|---|---|
| Mg | 630 | 69 | 699 |
| Ti | 2541 | 282 | 2823 |
| Ti+Mg | 890 | 98 | 988 |
| Material | Immersion Time (h) | Na | Mg | Al | Si | P | Cl | K | Ti |
|---|---|---|---|---|---|---|---|---|---|
| Mg | 0 | 0 | 100 ± 0 | 0 | 0 | 0 | 0 | 0 | 0 |
| 1 | 2.08 ± 1.09 | 94.38 ± 4.13 | 0.01 ± 0.02 | 0.05 ± 0.09 | 1.08 ± 0.94 | 2.32 ± 2.61 | 0.08 ± 0.14 | 0 | |
| 2 | 0.84 ± 0.90 | 95.36 ± 0.60 | 0 | 0 | 3.80 ± 0.90 | 0 | 0 | 0 | |
| 4 | 0.92 ± 0.88 | 91.51 ± 2.26 | 0 | 0 | 6.93 ± 0.94 | 0.65 ± 1.12 | 0 | 0 | |
| 6 | 0 | 97.22 ± 0.38 | 0 | 0 | 2.78 ± 0.38 | 0 | 0 | 0 | |
| Ti | 0 | 0 | 0 | 0 | 0 | 0 | 0 | 0 | 100 ± 0 |
| 1 | 0 | 0 | 0 | 0 | 0 | 0 | 0 | 100 ± 0 | |
| 2 | 0 | 0 | 0 | 0 | 0 | 0 | 0 | 100 ± 0 | |
| 4 | 0 | 0 | 0 | 0 | 0 | 0 | 0 | 100 ± 0 | |
| 6 | 0 | 0 | 0 | 0 | 0 | 0 | 0 | 100 ± 0 | |
| Ti (Ti+Mg group) | 0 | 0 | 0 | 0 | 0 | 0 | 0 | 0 | 100 ± 0 |
| 1 | 0 | 0 | 0 | 0 | 0 | 0 | 0 | 100 ± 0 | |
| 2 | 0 | 0 | 0 | 0 | 0 | 0 | 0 | 100 ± 0 | |
| 4 | 0 | 0 | 0 | 0 | 0 | 0 | 0 | 100 ± 0 | |
| 6 | 0 | 0 | 0 | 0 | 0 | 0 | 0 | 100 ± 0 |
| MG Group | Detected Results | |||||
|---|---|---|---|---|---|---|
| BM | Stage 1 | Stage 2 | Stage 3 | Stage 4 | ||
| Actual Label | BM | 9 | 0 | 0 | 1 | 1 |
| Stage 1 | 2 | 19 | 1 | 0 | 0 | |
| Stage 2 | 0 | 0 | 13 | 0 | 1 | |
| Stage 3 | 1 | 0 | 0 | 10 | 2 | |
| Stage 4 | 0 | 0 | 2 | 0 | 7 | |
| ACC (%) | 75 | 100 | 81 | 91 | 64 | |
| Total | 12 | 19 | 16 | 11 | 11 | |
| Ti Group | Detected Results | |||||
| BM | Stage 1 | Stage 2 | Stage 3 | Stage 4 | ||
| Actual Label | BM | 32 | 4 | 0 | 3 | 0 |
| Stage 1 | 10 | 24 | 0 | 0 | 1 | |
| Stage 2 | 0 | 0 | 0 | 0 | 0 | |
| Stage 3 | 21 | 4 | 0 | 129 | 8 | |
| Stage 4 | 1 | 1 | 0 | 16 | 28 | |
| ACC (%) | 50 | 73 | 0 | 87 | 76 | |
| Total | 64 | 33 | 0 | 148 | 37 | |
| Ti+Mg Group | Detected Results | |||||
| BM | stage 1 | stage 2 | stage 3 | stage 4 | ||
| Actual Label | BM | 12 | 0 | 0 | 1 | 1 |
| stage 1 | 1 | 10 | 0 | 5 | 0 | |
| stage 2 | 0 | 0 | 0 | 0 | 0 | |
| stage 3 | 1 | 2 | 0 | 24 | 0 | |
| stage 4 | 0 | 1 | 0 | 0 | 40 | |
| ACC (%) | 86 | 77 | 0 | 80 | 98 | |
| Total | 14 | 13 | 0 | 30 | 41 | |
Publisher’s Note: MDPI stays neutral with regard to jurisdictional claims in published maps and institutional affiliations. |
© 2021 by the authors. Licensee MDPI, Basel, Switzerland. This article is an open access article distributed under the terms and conditions of the Creative Commons Attribution (CC BY) license (https://creativecommons.org/licenses/by/4.0/).
Share and Cite
Wong, P.-C.; Wang, R.-Y.; Lu, L.-S.; Wang, W.-R.; Jang, J.S.-C.; Wu, J.-L.; Su, T.-Y.; Chang, L.-H. Two-Step Approach Using Degradable Magnesium to Inhibit Surface Biofilm and Subsequently Kill Planktonic Bacteria. Biomedicines 2021, 9, 1677. https://doi.org/10.3390/biomedicines9111677
Wong P-C, Wang R-Y, Lu L-S, Wang W-R, Jang JS-C, Wu J-L, Su T-Y, Chang L-H. Two-Step Approach Using Degradable Magnesium to Inhibit Surface Biofilm and Subsequently Kill Planktonic Bacteria. Biomedicines. 2021; 9(11):1677. https://doi.org/10.3390/biomedicines9111677
Chicago/Turabian StyleWong, Pei-Chun, Ren-Yi Wang, Long-Sheng Lu, Wei-Ru Wang, Jason Shian-Ching Jang, Jia-Lin Wu, Tai-Yuan Su, and Ling-Hua Chang. 2021. "Two-Step Approach Using Degradable Magnesium to Inhibit Surface Biofilm and Subsequently Kill Planktonic Bacteria" Biomedicines 9, no. 11: 1677. https://doi.org/10.3390/biomedicines9111677
APA StyleWong, P.-C., Wang, R.-Y., Lu, L.-S., Wang, W.-R., Jang, J. S.-C., Wu, J.-L., Su, T.-Y., & Chang, L.-H. (2021). Two-Step Approach Using Degradable Magnesium to Inhibit Surface Biofilm and Subsequently Kill Planktonic Bacteria. Biomedicines, 9(11), 1677. https://doi.org/10.3390/biomedicines9111677

