A Versatile Model of Microfluidic Perifusion System for the Evaluation of C-Peptide Secretion Profiles: Comparison Between Human Pancreatic Islets and HLSC-Derived Islet-Like Structures
Abstract
1. Introduction
2. Materials and Methods
2.1. Cell Types
2.2. Microfluidic Perifusion System
2.3. Glucose Quantification
2.4. Microfluidic Perifusion of Human PIs and HLSC-ILS
2.5. Dynamic Glucose-Stimulated C-Peptide Secretion Assays
2.5.1. Single Pulse of Glucose and Potassium Protocol (SPGP)
2.5.2. Double Pulse of Glucose Protocol (DPG)
2.5.3. Ascending Ramp of Glucose Protocol (ARG)
2.5.4. Constant High-Glucose Protocol (CHG)
2.6. Human C-Peptide Quantification
2.7. Statistical Analysis
3. Result
3.1. Conceptual Design and Assembly of the Microfluidic Perifusion System
3.2. Set-Up and Validation of Glucose Perifusion Protocols (GPPs)
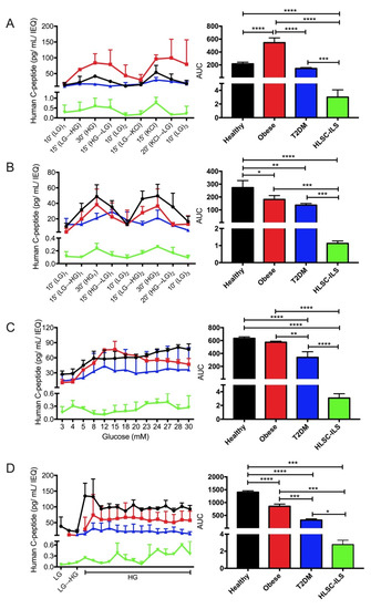
3.3. Dynamic Glucose-Stimulated C-Peptide Secretion Profiles of Human PIs and HLSC-ILS
4. Discussion
Supplementary Materials
Author Contributions
Funding
Acknowledgments
Conflicts of Interest
Abbreviations
| ARG | Ascending ramp of glucose |
| AUC | Area under the curve |
| CHG | Constant high-glucose concentration protocol |
| DGSCS | Dynamic glucose-stimulated C-peptide secretion |
| DGSIS | Dynamic glucose-stimulated insulin secretion |
| DPG | Double pulse of glucose protocol |
| GPPs | Glucose perifusion protocols |
| HG | High glucose |
| HLSC | Human liver stem-cell |
| HLSC-ILS | Human liver stem-cell-derived islet-like structures |
| IEQ | Islet equivalent |
| KCl | Potassium chloride |
| LG | Low glucose |
| MPS | Microfluidic perifusion system |
| PIs | Pancreatic islets |
| STZ | Streptozotocin |
| SCID | Severe combined immunodeficient mice |
| SGSIS | Static glucose-stimulated insulin secretion |
| SPGP | Single pulse of glucose and potassium protocol |
| T2DM | Type 2 diabetes mellitus |
| ARG | Ascending ramp of glucose |
| AUC | Area under the curve |
| CHG | Constant high-glucose concentration protocol |
| DGSCS | Dynamic glucose-stimulated C-peptide secretion |
| DGSIS | Dynamic glucose-stimulated insulin secretion |
| DPG | Double pulse of glucose protocol |
| GPPs | Glucose perifusion protocols |
| HG | High glucose |
| HLSC | Human liver stem-cell |
| HLSC-ILS | Human liver stem-cell-derived islet-like structures |
| IEQ | Islet equivalent |
| KCl | Potassium chloride |
| LG | Low glucose |
| MPS | Microfluidic perifusion system |
| PIs | Pancreatic islets |
| STZ | Streptozotocin |
| SCID | Severe combined immunodeficient mice |
| SGSIS | Static glucose-stimulated insulin secretion |
| SPGP | Single pulse of glucose and potassium protocol |
| T2DM | Type 2 diabetes mellitus |
References
- Lacy, P.E.; Kostianovsky, M. Method for the isolation of intact islets of Langerhans from the rat pancreas. Diabetes 1967, 16, 35–39. [Google Scholar] [CrossRef] [PubMed]
- Skelin, M.; Rupnik, M.; Cencic, A. Pancreatic beta cell lines and their applications in diabetes mellitus research. ALTEX 2010, 27, 105–113. [Google Scholar] [CrossRef] [PubMed]
- Navarro-tableros, V.; Gai, C.; Gomez, Y.; Giunti, S.; Pasquino, C.; Deregibus, M.C.; Tapparo, M.; Pitino, A.; Tetta, C.; Brizzi, M.F.; et al. Islet-Like Structures Generated In Vitro from Adult Human Liver Stem Cells Revert Hyperglycemia in Diabetic SCID Mice. Stem Cell Rev. Rep. 2019, 15, 93–111. [Google Scholar] [CrossRef]
- Hedeskov, C. Mechanism of glucose-induced insulin secretion. Physiol. Rev. 1980, 60, 442–509. [Google Scholar] [CrossRef] [PubMed]
- Anderson, E.; Long, J.A. The effect of hyperglycemia on insulin secretion as determined with the isolated rat pancreas in a perfusion apparatus. Endocrinology 1947, 40, 92–97. [Google Scholar] [CrossRef] [PubMed]
- Curry, D.L.; Bennett, L.L.; Grodsky, G.M. Dynamics of insulin secretion by the perfused rat pancreas. Endocrinology 1968, 83, 572–584. [Google Scholar] [CrossRef]
- Lacy, P.E.; Walker, M.M.; Fink, C.J. Perifusion of isolated rat islets in vitro. Participation of the microtubular system in the biphasic release of insulin. Diabetes 1972, 21, 987–998. [Google Scholar] [CrossRef]
- Jacobson, S.C.; Hergenröder, R.; Koutny, L.B.; Ramsey, J.M.; Warmack, R.J. Effects of Injection Schemes and Column Geometry on the Performance of Microchip Electrophoresis Devices. Anal. Chem. 1994, 66, 1107–1113. [Google Scholar] [CrossRef]
- Manz, A.; Harrison, D.J.; Verpoorte, E.M.J.; Fettinger, J.C.; Paulus, A.; Lüdi, H.; Widmer, H.M. Planar chips technology for miniaturization and integration of separation techniques into monitoring systems. Capillary electrophoresis on a chip. J. Chromatogr. A 1992, 593, 253–258. [Google Scholar] [CrossRef]
- Schrell, A.M.; Mukhitov, N.; Yi, L.; Wang, X.; Roper, M.G. Microfluidic Devices for the Measurement of Cellular Secretion. Annu. Rev. Anal. Chem. 2016, 9, 249–269. [Google Scholar] [CrossRef]
- Yi, L.; Wang, X.; Dhumpa, R.; Schrell, A.M.; Mukhitov, N.; Roper, M.G. Integrated perfusion and separation systems for entrainment of insulin secretion from islets of Langerhans. Lab Chip 2015, 15, 823–832. [Google Scholar] [CrossRef] [PubMed]
- Reid, K.R.; Kennedy, R.T. Continuous operation of microfabricated electrophoresis devices for 24 hours and application to chemical monitoring of living cells. Anal. Chem. 2009, 81, 6837–6842. [Google Scholar] [CrossRef] [PubMed][Green Version]
- Castiello, F.R.; Heileman, K.; Tabrizian, M. Microfluidic perfusion systems for secretion fingerprint analysis of pancreatic islets: Applications, challenges and opportunities. Lab Chip 2016, 16, 409–431. [Google Scholar] [CrossRef] [PubMed]
- Zbinden, A.; Marzi, J.; Schlünder, K.; Probst, C.; Urbanczyk, M.; Black, S.; Brauchle, E.M.; Layland, S.L.; Kraushaar, U.; Duffy, G.; et al. Non-invasive marker-independent high content analysis of a microphysiological human pancreas-on-a-chip model. Matrix Biol. 2019. [Google Scholar] [CrossRef]
- Bentsi-Barnes, K.; Doyle, M.E.; Abad, D.; Kandeel, F.; Al-Abdullah, I.H. Detailed protocol for evaluation of dynamic perifusion of human islets to assess β-cell function. Islets 2011, 3, 284–290. [Google Scholar] [CrossRef]
- Lenguito, G.; Chaimov, D.; Weitz, J.R.; Rodriguez-Diaz, R.; Rawal, S.A.K.; Tamayo-Garcia, A.; Caicedo, A.; Stabler, C.L.; Buchwald, P.; Agarwal, A. Resealable, optically accessible, PDMS-free fluidic platform for ex vivo interrogation of pancreatic islets. Lab Chip 2017, 17, 772–781. [Google Scholar] [CrossRef]
- Hamilton, D.C.; Shih, H.H.; Schubert, R.A.; Michie, S.A.; Staats, P.N.; Kaplan, D.L.; Fontaine, M.J. A silk-based encapsulation platform for pancreatic islet transplantation improves islet function in vivo. J. Tissue Eng. Regen. Med. 2017, 11, 887–895. [Google Scholar] [CrossRef]
- Cabrera, O.; Jacques-Silva, M.C.; Berman, D.M.; Fachado, A.; Echeverri, F.; Poo, R.; Khan, A.; Kenyon, N.S.; Ricordi, C.; Berggren, P.O.; et al. Automated, high-throughput assays for evaluation of human pancreatic islet function. Cell Transplant. 2008, 16, 1039–1048. [Google Scholar] [CrossRef]
- Seino, S.; Shibasaki, T.; Minami, K. Dynamics of insulin secretion and the clinical implications for obesity and diabetes. J. Clin. Investig. 2011, 121, 2118–2125. [Google Scholar] [CrossRef]
- Del Guerra, S.; Lupi, R.; Marselli, L.; Masini, M.; Bugliani, M.; Sbrana, S.; Torri, S.; Pollera, M.; Boggi, U.; Mosca, F.; et al. Functional and molecular defects of pancreatic islets in human type 2 diabetes. Diabetes 2005, 54, 727–735. [Google Scholar] [CrossRef]
- Alarcon, C.; Boland, B.B.; Uchizono, Y.; Moore, P.C.; Peterson, B.; Rajan, S.; Rhodes, O.S.; Noske, A.B.; Haataja, L.; Arvan, P.; et al. Pancreatic β-cell adaptive plasticity in obesity increases insulin production but adversely affects secretory function. Diabetes 2016, 65, 438–450. [Google Scholar] [CrossRef] [PubMed]
- Eizirik, D.L.; Korbutt, G.S.; Hellerström, C. Prolonged exposure of human pancreatic islets to high glucose concentrations in vitro impairs the beta-cell function. J. Clin. Investig. 1992, 90, 1263–1268. [Google Scholar] [CrossRef] [PubMed]
- Ling, Z.; Pipeleers, D.G. Prolonged exposure of human β cells to elevated glucose levels results in sustained cellular activation leading to a loss of glucose regulation. J. Clin. Investig. 1996, 98, 2805–2812. [Google Scholar] [CrossRef] [PubMed]
- Velazco-Cruz, L.; Song, J.; Maxwell, K.G.; Goedegebuure, M.M.; Augsornworawat, P.; Hogrebe, N.J.; Millman, J.R. Acquisition of Dynamic Function in Human Stem Cell-Derived β Cells. Stem Cell Rep. 2019, 12, 351–365. [Google Scholar] [CrossRef]



| Flow Rate (LG) | Flow Rate (HG) | Expected Concentration (mM) |
|---|---|---|
| 30.0 | 0 | 3 |
| 27.7 | 2.3 | 5 |
| 21.8 | 8.2 | 10 |
| 15.8 | 14.2 | 15 |
| 9.8 | 20.2 | 20 |
| 3.8 | 26.2 | 25 |
| 0 | 30 | 28 |
| Healthy (n = 3) | Obese (n = 2) | T2DM (n = 3) | |||
|---|---|---|---|---|---|
| Age (years) | 36.7 ± 17.7 | 51 ± 5.6 | 61.6 ± 7.5 | ||
| BMI (kg/m2) | 24.4 ± 1.5 | 30.4 ± 3.2 | 29.9 ± 9.5 | ||
| HbA1C (%) | 5.7 ± 0.2 | 5.1 ± 0.2 | 6.8 ± 1.3 | ||
| Groups comparison | Parameter | p-values | |||
| Healthy vs. obese | BMI (kg/m2) | p < 0.01 | |||
| Healthy vs. T2DM | p < 0.01 | ||||
| Obese vs. T2DM | n.s | ||||
| Healthy vs. obese | HBA1C (%) | n.s | |||
| Healthy vs. T2DM | p < 0.001 | ||||
| Obese vs. T2DM | p < 0.001 | ||||
| Healthy vs. obese | Age (years) | n.s | |||
| Healthy vs. T2DM | n.s | ||||
| Obese vs. T2DM | n.s | ||||
© 2020 by the authors. Licensee MDPI, Basel, Switzerland. This article is an open access article distributed under the terms and conditions of the Creative Commons Attribution (CC BY) license (http://creativecommons.org/licenses/by/4.0/).
Share and Cite
Gomez, Y.; Navarro-Tableros, V.; Tetta, C.; Camussi, G.; Brizzi, M.F. A Versatile Model of Microfluidic Perifusion System for the Evaluation of C-Peptide Secretion Profiles: Comparison Between Human Pancreatic Islets and HLSC-Derived Islet-Like Structures. Biomedicines 2020, 8, 26. https://doi.org/10.3390/biomedicines8020026
Gomez Y, Navarro-Tableros V, Tetta C, Camussi G, Brizzi MF. A Versatile Model of Microfluidic Perifusion System for the Evaluation of C-Peptide Secretion Profiles: Comparison Between Human Pancreatic Islets and HLSC-Derived Islet-Like Structures. Biomedicines. 2020; 8(2):26. https://doi.org/10.3390/biomedicines8020026
Chicago/Turabian StyleGomez, Yonathan, Victor Navarro-Tableros, Ciro Tetta, Giovanni Camussi, and Maria Felice Brizzi. 2020. "A Versatile Model of Microfluidic Perifusion System for the Evaluation of C-Peptide Secretion Profiles: Comparison Between Human Pancreatic Islets and HLSC-Derived Islet-Like Structures" Biomedicines 8, no. 2: 26. https://doi.org/10.3390/biomedicines8020026
APA StyleGomez, Y., Navarro-Tableros, V., Tetta, C., Camussi, G., & Brizzi, M. F. (2020). A Versatile Model of Microfluidic Perifusion System for the Evaluation of C-Peptide Secretion Profiles: Comparison Between Human Pancreatic Islets and HLSC-Derived Islet-Like Structures. Biomedicines, 8(2), 26. https://doi.org/10.3390/biomedicines8020026

