Modulation of Bromo- and Extra-Terminal Domain (BET) Proteins Exerts Neuroprotective Effects in Cell Culture Models of Parkinson’s Disease
Abstract
1. Introduction
2. Materials and Methods
2.1. Cell Cultures
2.2. Immunofluorescence
2.3. Quantitative Evaluation of Cell Morphology
2.4. TUNEL Assay
2.5. Evaluation of Enzymatic Activity
2.6. Lysate Preparation and Western Blot Analysis
2.7. Dopamine Quantification
2.8. FIB/SEM Ultrastructural Analysis
2.9. Statistical Analysis
3. Results
3.1. Expression of BET Proteins in Rotenone-Induced Cell Model of PD
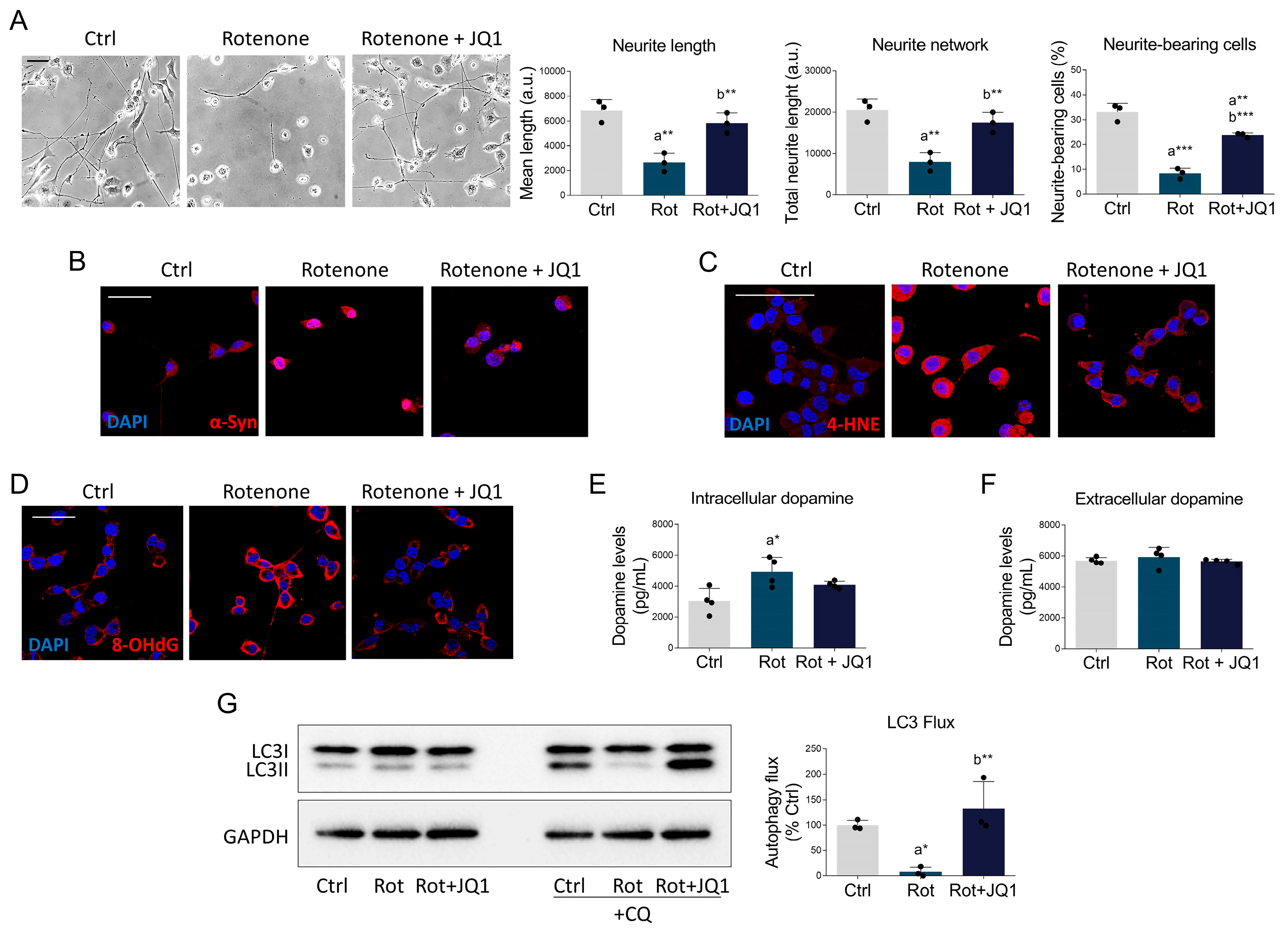
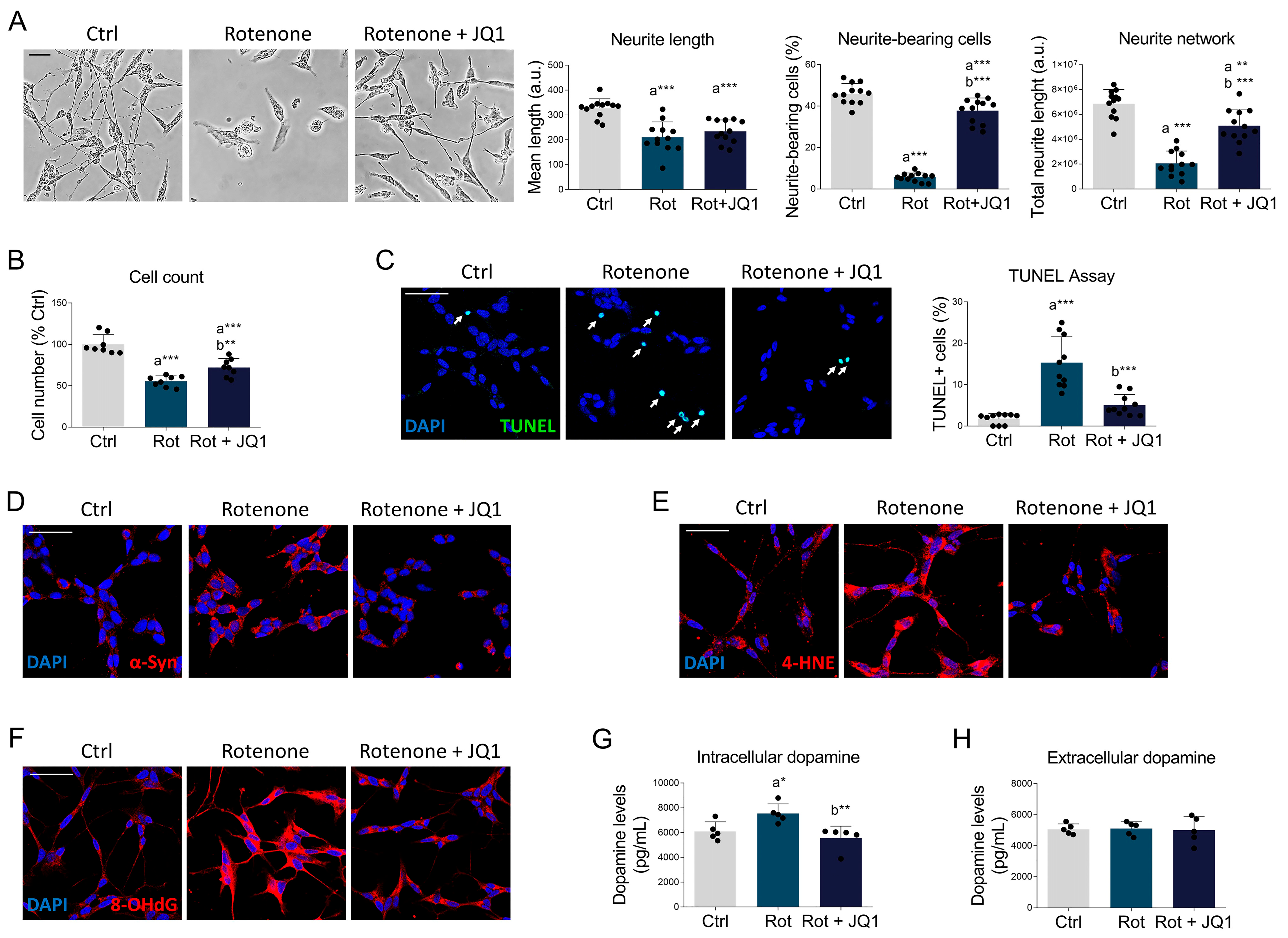
3.2. BET Blockade Attenuates the Parkinsonian Phenotype and Counteracts Oxidative Stress
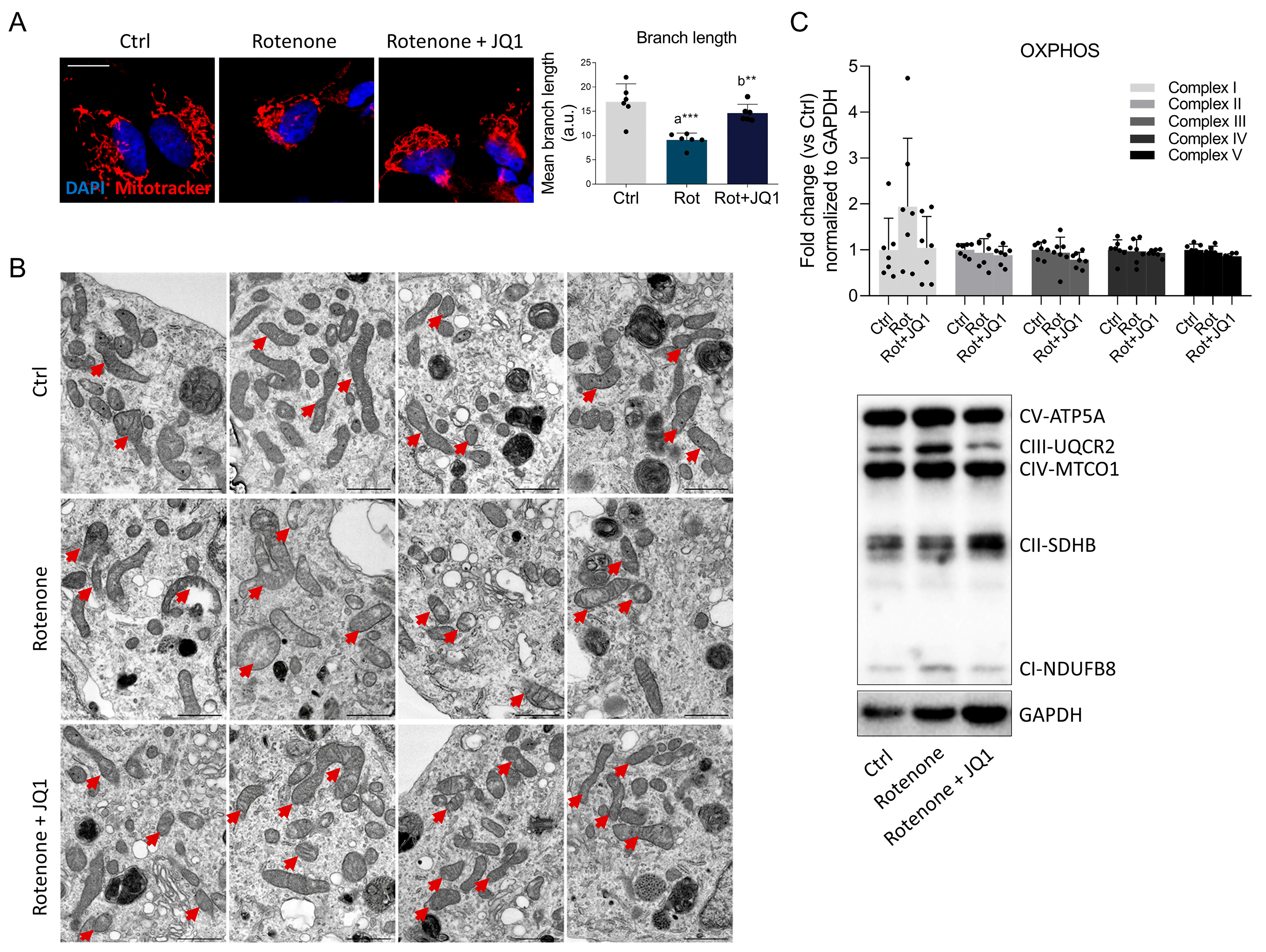
3.3. BET Inhibition Regulates the Expression of the Master Regulators Controlling Oxidative Stress and Mitochondrial Homeostasis
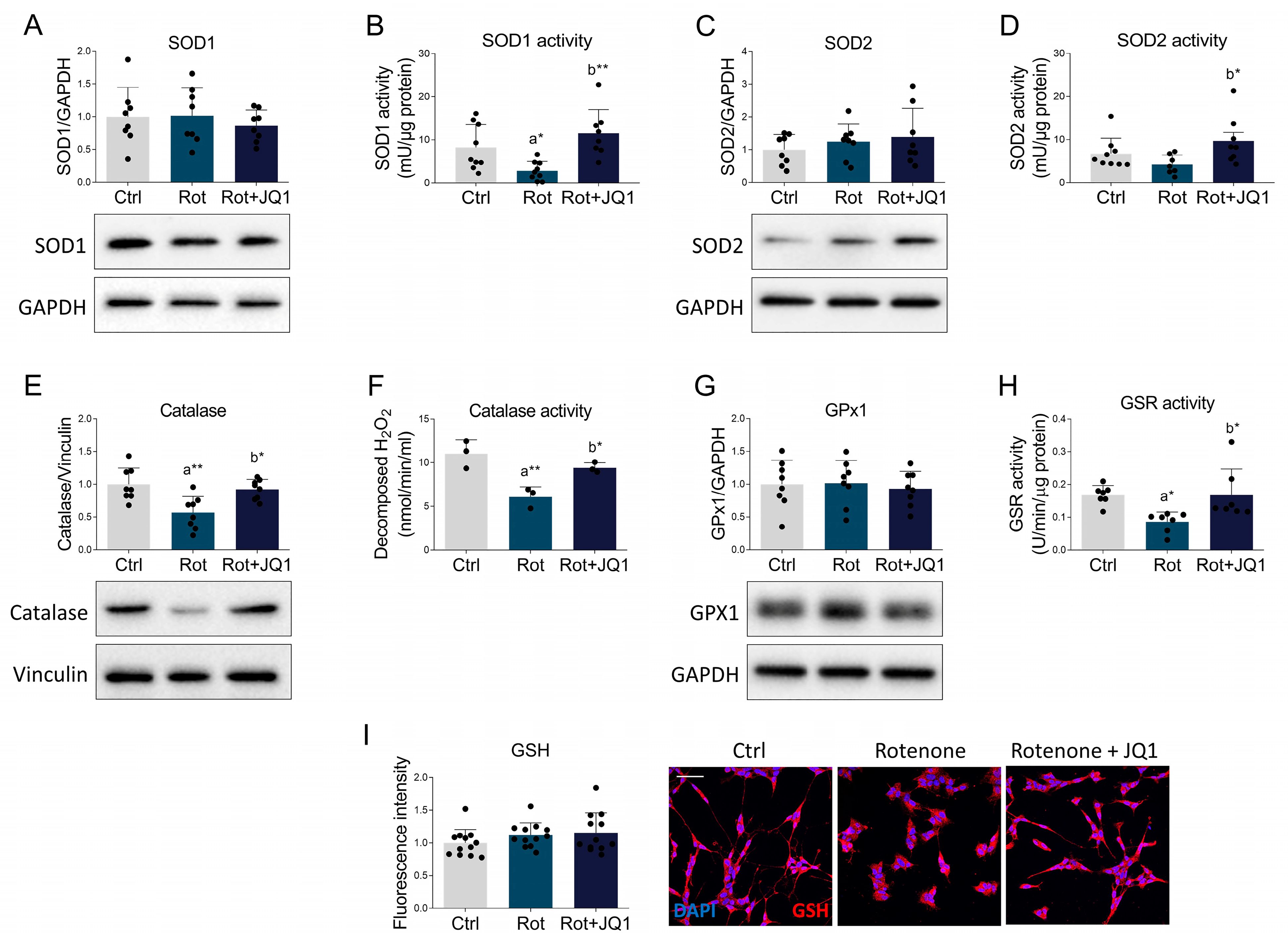
3.4. BET Inhibition by JQ1 Promotes the Antioxidant Response and Suppresses the Pro-Oxidant NADPH Oxidase Complex in Rotenone-Treated SH-SY5Y Cells
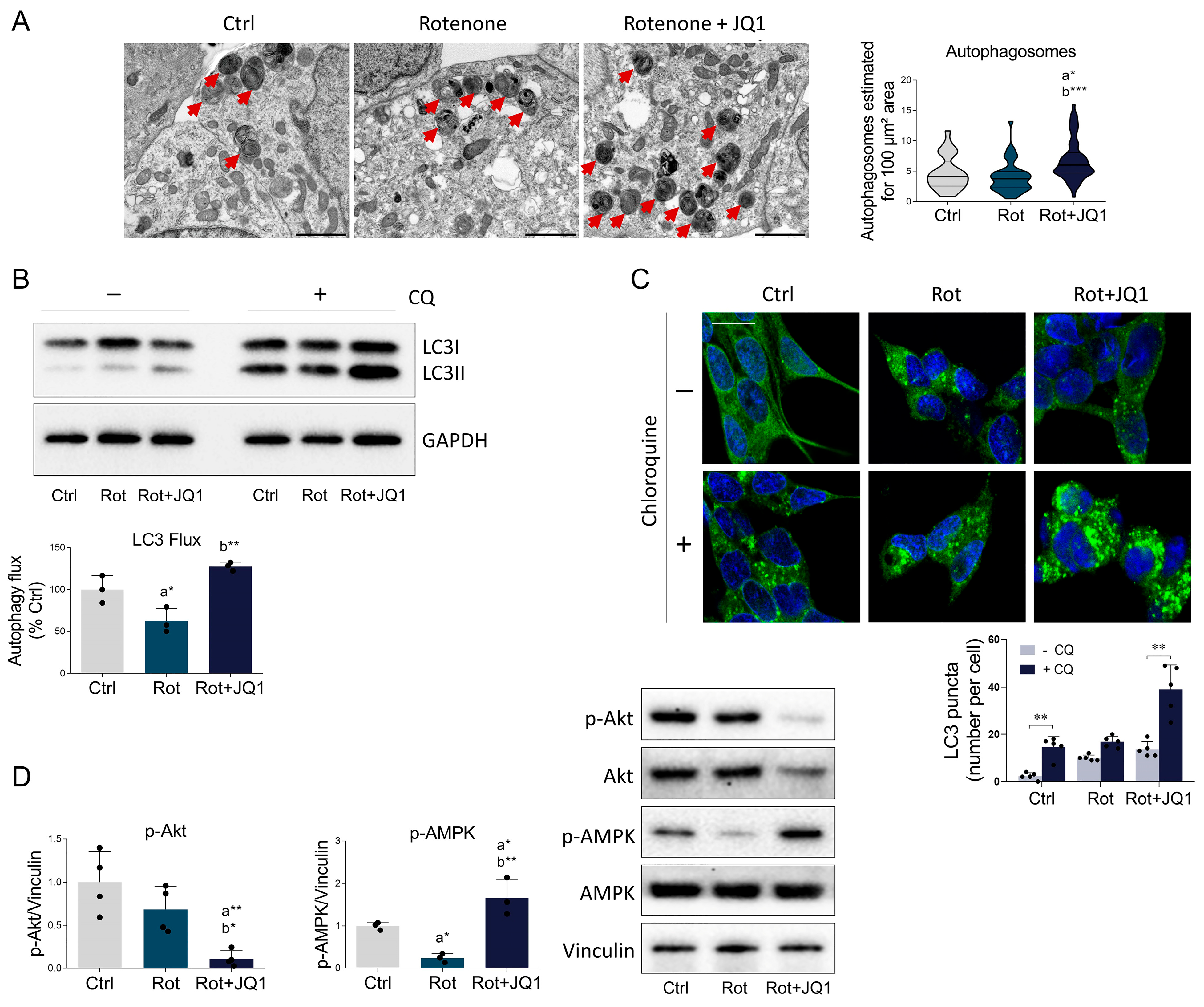
3.5. BET Blockade by JQ1 Attenuates Autophagy Impairment in the Rotenone-Induced Cell Model of PD
3.6. JQ1-Mediated Neuroprotective Effects Are Recapitulated in Another Cell Model of PD
4. Discussion
Supplementary Materials
Author Contributions
Funding
Institutional Review Board Statement
Informed Consent Statement
Data Availability Statement
Acknowledgments
Conflicts of Interest
References
- Beitz, J.M. Parkinson s Disease a Review. Front. Biosci. 2014, S6, S415. [Google Scholar] [CrossRef]
- De Rijk, M.C.; Launer, L.J.; Berger, K.; Breteler, M.M.; Dartigues, J.F.; Baldereschi, M.; Fratiglioni, L.; Lobo, A.; Martinez-Lage, J.; Trenkwalder, C.; et al. Prevalence of Parkinson’s Disease in Europe: A Collaborative Study of Population-Based Cohorts. Neurologic Diseases in the Elderly Research Group. Neurology 2000, 54, S21–S23. [Google Scholar]
- Hughes, A.J.; Daniel, S.E.; Kilford, L.; Lees, A.J. Accuracy of Clinical Diagnosis of Idiopathic Parkinson’s Disease: A Clinico-Pathological Study of 100 Cases. J. Neurol. Neurosurg. Psychiatry 1992, 55, 181–184. [Google Scholar] [CrossRef]
- Obeso, J.A.; Stamelou, M.; Goetz, C.G.; Poewe, W.; Lang, A.E.; Weintraub, D.; Burn, D.; Halliday, G.M.; Bezard, E.; Przedborski, S.; et al. Past, Present, and Future of Parkinson’s Disease: A Special Essay on the 200th Anniversary of the Shaking Palsy. Mov. Disord. 2017, 32, 1264–1310. [Google Scholar] [CrossRef] [PubMed]
- Ibarra-Gutiérrez, M.T.; Serrano-García, N.; Orozco-Ibarra, M. Rotenone-Induced Model of Parkinson’s Disease: Beyond Mitochondrial Complex I Inhibition. Mol. Neurobiol. 2023, 60, 1929–1948. [Google Scholar] [CrossRef]
- Subramaniam, S.R.; Chesselet, M.-F. Mitochondrial Dysfunction and Oxidative Stress in Parkinson’s Disease. Prog. Neurobiol. 2013, 106–107, 17–32. [Google Scholar] [CrossRef] [PubMed]
- Dagda, R.; Banerjee, T.; Janda, E. How Parkinsonian Toxins Dysregulate the Autophagy Machinery. Int. J. Mol. Sci. 2013, 14, 22163–22189. [Google Scholar] [CrossRef]
- Wang, B.; Abraham, N.; Gao, G.; Yang, Q. Dysregulation of Autophagy and Mitochondrial Function in Parkinson’s Disease. Transl. Neurodegener. 2016, 5, 19. [Google Scholar] [CrossRef]
- Zheng, C.-Q.; Fan, H.-X.; Li, X.-X.; Li, J.-J.; Sheng, S.; Zhang, F. Resveratrol Alleviates Levodopa-Induced Dyskinesia in Rats. Front. Immunol. 2021, 12, 683577. [Google Scholar] [CrossRef]
- Martella, N.; Pensabene, D.; Varone, M.; Colardo, M.; Petraroia, M.; Sergio, W.; La Rosa, P.; Moreno, S.; Segatto, M. Bromodomain and Extra-Terminal Proteins in Brain Physiology and Pathology: BET-Ing on Epigenetic Regulation. Biomedicines 2023, 11, 750. [Google Scholar] [CrossRef] [PubMed]
- Colardo, M.; Gargano, D.; Russo, M.; Petraroia, M.; Pensabene, D.; D’Alessandro, G.; Santoro, A.; Limatola, C.; Segatto, M.; Di Bartolomeo, S. Bromodomain and Extraterminal Domain (BET) Protein Inhibition Hinders Glioblastoma Progression by Inducing Autophagy-Dependent Differentiation. Int. J. Mol. Sci. 2023, 24, 7017. [Google Scholar] [CrossRef]
- Sanchez, R.; Meslamani, J.; Zhou, M.-M. The Bromodomain: From Epigenome Reader to Druggable Target. Biochim. Biophys. Acta (BBA)-Gene Regul. Mech. 2014, 1839, 676–685. [Google Scholar] [CrossRef]
- Liu, L.; Yang, C.; Candelario-Jalil, E. Role of BET Proteins in Inflammation and CNS Diseases. Front Mol Biosci 2021, 8. [Google Scholar] [CrossRef] [PubMed]
- Deeney, J.T.; Belkina, A.C.; Shirihai, O.S.; Corkey, B.E.; Denis, G.V. BET Bromodomain Proteins Brd2, Brd3 and Brd4 Selectively Regulate Metabolic Pathways in the Pancreatic β-Cell. PLoS ONE 2016, 11, e0151329. [Google Scholar] [CrossRef] [PubMed]
- Segatto, M.; Szokoll, R.; Fittipaldi, R.; Bottino, C.; Nevi, L.; Mamchaoui, K.; Filippakopoulos, P.; Caretti, G. BETs Inhibition Attenuates Oxidative Stress and Preserves Muscle Integrity in Duchenne Muscular Dystrophy. Nat. Commun. 2020, 11, 6108. [Google Scholar] [CrossRef]
- Li, Y.; Xiang, J.; Zhang, J.; Lin, J.; Wu, Y.; Wang, X. Inhibition of Brd4 by JQ1 Promotes Functional Recovery From Spinal Cord Injury by Activating Autophagy. Front. Cell Neurosci. 2020, 14, 555591. [Google Scholar] [CrossRef]
- Liang, E.; Ma, M.; Wang, L.; Liu, X.; Xu, J.; Zhang, M.; Yang, R.; Zhao, Y. The BET/BRD Inhibitor JQ1 Attenuates Diabetes-Induced Cognitive Impairment in Rats by Targeting Nox4-Nrf2 Redox Imbalance. Biochem. Biophys. Res. Commun. 2018, 495, 204–211. [Google Scholar] [CrossRef]
- Blesa, J.; Przedborski, S. Parkinson’s Disease: Animal Models and Dopaminergic Cell Vulnerability. Front. Neuroanat. 2014, 8, 155. [Google Scholar] [CrossRef]
- Wiesen, T.; Atlas, D. Novel Anti-Apoptotic L-DOPA Precursors SuperDopa and SuperDopamide as Potential Neuroprotective Agents for Halting/Delaying Progression of Parkinson’s Disease. Cell Death Dis. 2022, 13, 227. [Google Scholar] [CrossRef] [PubMed]
- Li, M.; Hu, J.; Yuan, X.; Shen, L.; Zhu, L.; Luo, Q. Hepcidin Decreases Rotenone-Induced α-Synuclein Accumulation via Autophagy in SH-SY5Y Cells. Front. Mol. Neurosci. 2020, 13, 560891. [Google Scholar] [CrossRef]
- Wang, L.; Liu, L.; Han, C.; Jiang, H.; Ma, K.; Guo, S.; Xia, Y.; Wan, F.; Huang, J.; Xiong, N.; et al. Histone Deacetylase 4 Inhibition Reduces Rotenone-Induced Alpha-Synuclein Accumulation via Autophagy in SH-SY5Y Cells. Brain Sci. 2023, 13, 670. [Google Scholar] [CrossRef]
- Pensabene, D.; Martella, N.; Scavo, G.; Bisesto, E.; Cavicchia, F.; Colardo, M.; Varone, M.; Moreno, S.; Segatto, M. P75NTR Modulation by LM11A-31 Counteracts Oxidative Stress and Cholesterol Dysmetabolism in a Rotenone-Induced Cell Model of Parkinson’s Disease. Neurochem. Res. 2025, 50, 315. [Google Scholar] [CrossRef]
- Bastari, G.; Solar Fernandez, V.; Muzzi, M.; Moreno, S.; Marino, M.; Fiocchetti, M. Neuroglobin-Enriched Secretome Provides Neuroprotection against Hydrogen Peroxide and Mitochondrial Toxin-Induced Cellular Stress. Cell Stress 2024, 8, 99–111. [Google Scholar] [CrossRef]
- Yamamoto-Imoto, H.; Hara, E.; Nakamura, S.; Yoshimori, T. Measurement of Autophagy via LC3 Western Blotting Following DNA-Damage-Induced Senescence. STAR Protoc. 2022, 3, 101539. [Google Scholar] [CrossRef] [PubMed]
- Mazzoli, A.; Spagnuolo, M.S.; Nazzaro, M.; Gatto, C.; Iossa, S.; Cigliano, L. Fructose Removal from the Diet Reverses Inflammation, Mitochondrial Dysfunction, and Oxidative Stress in Hippocampus. Antioxidants 2021, 10, 487. [Google Scholar] [CrossRef] [PubMed]
- Mazzoli, A.; Porzio, A.D.; Gatto, C.; Crescenzo, R.; Nazzaro, M.; Spagnuolo, M.S.; Baccigalupi, L.; Ricca, E.; Amoresano, A.; Fontanarosa, C.; et al. Skeletal Muscle Insulin Resistance and Adipose Tissue Hypertrophy Persist beyond the Reshaping of Gut Microbiota in Young Rats Fed a Fructose-Rich Diet. J. Nutr. Biochem. 2023, 113, 109247. [Google Scholar] [CrossRef]
- Bettaieb, A.; Vazquez Prieto, M.A.; Rodriguez Lanzi, C.; Miatello, R.M.; Haj, F.G.; Fraga, C.G.; Oteiza, P.I. (−)-Epicatechin Mitigates High-Fructose-Associated Insulin Resistance by Modulating Redox Signaling and Endoplasmic Reticulum Stress. Free Radic. Biol. Med. 2014, 72, 247–256. [Google Scholar] [CrossRef] [PubMed]
- Greenamyre, J.T.; Betarbet, R.; Sherer, T.B. The Rotenone Model of Parkinson’s Disease: Genes, Environment and Mitochondria. Park. Relat. Disord. 2003, 9, 59–64. [Google Scholar] [CrossRef]
- Zhang, J.; Perry, G.; Smith, M.A.; Robertson, D.; Olson, S.J.; Graham, D.G.; Montine, T.J. Parkinson’s Disease Is Associated with Oxidative Damage to Cytoplasmic DNA and RNA in Substantia Nigra Neurons. Am. J. Pathol. 1999, 154, 1423–1429. [Google Scholar] [CrossRef]
- Sai, Y.; Wu, Q.; Le, W.; Ye, F.; Li, Y.; Dong, Z. Rotenone-Induced PC12 Cell Toxicity Is Caused by Oxidative Stress Resulting from Altered Dopamine Metabolism. Toxicol. Vitr. 2008, 22, 1461–1468. [Google Scholar] [CrossRef]
- Prasuhn, J.; Davis, R.L.; Kumar, K.R. Targeting Mitochondrial Impairment in Parkinson’s Disease: Challenges and Opportunities. Front. Cell Dev. Biol. 2021, 8, 615461. [Google Scholar] [CrossRef] [PubMed]
- Li, X.; Feng, Y.; Wang, X.-X.; Truong, D.; Wu, Y.-C. The Critical Role of SIRT1 in Parkinson’s Disease: Mechanism and Therapeutic Considerations. Aging Dis. 2020, 11, 1608. [Google Scholar] [CrossRef] [PubMed]
- Esteras, N.; Abramov, A.Y. Nrf2 as a Regulator of Mitochondrial Function: Energy Metabolism and Beyond. Free Radic. Biol. Med. 2022, 189, 136–153. [Google Scholar] [CrossRef] [PubMed]
- Agarwal, S.; Yadav, A.; Chaturvedi, R.K. Peroxisome Proliferator-Activated Receptors (PPARs) as Therapeutic Target in Neurodegenerative Disorders. Biochem. Biophys. Res. Commun. 2017, 483, 1166–1177. [Google Scholar] [CrossRef]
- Patel, H.; Truant, R.; Rachubinski, R.A.; Capone, J.P. Activity and Subcellular Compartmentalization of Peroxisome Proliferator-Activated Receptor α Are Altered by the Centrosome-Associated Protein CAP350. J. Cell Sci. 2005, 118, 175–186. [Google Scholar] [CrossRef]
- Strosznajder, A.K.; Wójtowicz, S.; Jeżyna, M.J.; Sun, G.Y.; Strosznajder, J.B. Recent Insights on the Role of PPAR-β/δ in Neuroinflammation and Neurodegeneration, and Its Potential Target for Therapy. NeuroMolecular Med. 2021, 23, 86–98. [Google Scholar] [CrossRef]
- Piccinin, E.; Sardanelli, A.M.; Seibel, P.; Moschetta, A.; Cocco, T.; Villani, G. PGC-1s in the Spotlight with Parkinson’s Disease. Int. J. Mol. Sci. 2021, 22, 3487. [Google Scholar] [CrossRef]
- Aquilano, K.; Vigilanza, P.; Baldelli, S.; Pagliei, B.; Rotilio, G.; Ciriolo, M.R. Peroxisome Proliferator-Activated Receptor γ Co-Activator 1α (PGC-1α) and Sirtuin 1 (SIRT1) Reside in Mitochondria. J. Biol. Chem. 2010, 285, 21590–21599. [Google Scholar] [CrossRef]
- Zheng, M.; Liu, Y.; Zhang, G.; Yang, Z.; Xu, W.; Chen, Q. The Applications and Mechanisms of Superoxide Dismutase in Medicine, Food, and Cosmetics. Antioxidants 2023, 12, 1675. [Google Scholar] [CrossRef]
- Trist, B.G.; Davies, K.M.; Cottam, V.; Genoud, S.; Ortega, R.; Roudeau, S.; Carmona, A.; De Silva, K.; Wasinger, V.; Lewis, S.J.G.; et al. Amyotrophic Lateral Sclerosis-like Superoxide Dismutase 1 Proteinopathy Is Associated with Neuronal Loss in Parkinson’s Disease Brain. Acta Neuropathol. 2017, 134, 113–127. [Google Scholar] [CrossRef]
- Nandi, A.; Yan, L.-J.; Jana, C.K.; Das, N. Role of Catalase in Oxidative Stress- and Age-Associated Degenerative Diseases. Oxid. Med. Cell Longev. 2019, 2019, 9613090. [Google Scholar] [CrossRef]
- Lubos, E.; Loscalzo, J.; Handy, D.E. Glutathione Peroxidase-1 in Health and Disease: From Molecular Mechanisms to Therapeutic Opportunities. Antioxid. Redox Signal 2011, 15, 1957–1997. [Google Scholar] [CrossRef] [PubMed]
- Pannala, V.R.; Bazil, J.N.; Camara, A.K.S.; Dash, R.K. A Biophysically Based Mathematical Model for the Catalytic Mechanism of Glutathione Reductase. Free Radic. Biol. Med. 2013, 65, 1385–1397. [Google Scholar] [CrossRef]
- Barker, J.E.; Heales, S.J.R.; Cassidy, A.; Bolaños, J.P.; Land, J.M.; Clark, J.B. Depletion of Brain Glutathione Results in a Decrease of Glutathione Reductase Activity; an Enzyme Susceptible to Oxidative Damage. Brain Res. 1996, 716, 118–122. [Google Scholar] [CrossRef] [PubMed]
- Xiong, Y.; Uys, J.D.; Tew, K.D.; Townsend, D.M. S-Glutathionylation: From Molecular Mechanisms to Health Outcomes. Antioxid. Redox Signal. 2011, 15, 233–270. [Google Scholar] [CrossRef]
- Shi, M.; Bradner, J.; Bammler, T.K.; Eaton, D.L.; Zhang, J.; Ye, Z.; Wilson, A.M.; Montine, T.J.; Pan, C.; Zhang, J. Identification of Glutathione S-Transferase Pi as a Protein Involved in Parkinson Disease Progression. Am. J. Pathol. 2009, 175, 54–65. [Google Scholar] [CrossRef]
- de Almeida, A.J.P.O.; de Oliveira, J.C.P.L.; da Silva Pontes, L.V.; de Souza Júnior, J.F.; Gonçalves, T.A.F.; Dantas, S.H.; de Almeida Feitosa, M.S.; Silva, A.O.; de Medeiros, I.A. ROS: Basic Concepts, Sources, Cellular Signaling, and Its Implications in Aging Pathways. Oxidative Med. Cell. Longev. 2022, 2022, 1225578. [Google Scholar] [CrossRef]
- Pal, R.; Bajaj, L.; Sharma, J.; Palmieri, M.; Di Ronza, A.; Lotfi, P.; Chaudhury, A.; Neilson, J.; Sardiello, M.; Rodney, G.G. NADPH Oxidase Promotes Parkinsonian Phenotypes by Impairing Autophagic Flux in an MTORC1-Independent Fashion in a Cellular Model of Parkinson’s Disease. Sci. Rep. 2016, 6, 22866. [Google Scholar] [CrossRef]
- Jafarpour, S.; Khoshnood, M.; Santoro, J.D. Child Neurology: Neurodegenerative Encephalomyelopathy Associated With ACOX1 Gain-of-Function Variation Partially Responsive to Immunotherapy. Neurology 2022, 99, 341–346. [Google Scholar] [CrossRef] [PubMed]
- Mader, B.J.; Pivtoraiko, V.N.; Flippo, H.M.; Klocke, B.J.; Roth, K.A.; Mangieri, L.R.; Shacka, J.J. Rotenone Inhibits Autophagic Flux Prior to Inducing Cell Death. ACS Chem. Neurosci. 2012, 3, 1063–1072. [Google Scholar] [CrossRef]
- Mauthe, M.; Orhon, I.; Rocchi, C.; Zhou, X.; Luhr, M.; Hijlkema, K.-J.; Coppes, R.P.; Engedal, N.; Mari, M.; Reggiori, F. Chloroquine Inhibits Autophagic Flux by Decreasing Autophagosome-Lysosome Fusion. Autophagy 2018, 14, 1435–1455. [Google Scholar] [CrossRef]
- Xu, Z.; Han, X.; Ou, D.; Liu, T.; Li, Z.; Jiang, G.; Liu, J.; Zhang, J. Targeting PI3K/AKT/MTOR-Mediated Autophagy for Tumor Therapy. Appl. Microbiol. Biotechnol. 2020, 104, 575–587. [Google Scholar] [CrossRef]
- Rosso, P.; Fioramonti, M.; Fracassi, A.; Marangoni, M.; Taglietti, V.; Siteni, S.; Segatto, M. AMPK in the Central Nervous System: Physiological Roles and Pathological Implications. Res. Rep. Biol. 2016, 7, 1–13. [Google Scholar] [CrossRef]
- Parekh, P.; Sharma, N.; Sharma, M.; Gadepalli, A.; Sayyed, A.A.; Chatterjee, S.; Kate, A.; Khairnar, A. AMPK-Dependent Autophagy Activation and Alpha-Synuclein Clearance: A Putative Mechanism behind Alpha-Mangostin’s Neuroprotection in a Rotenone-Induced Mouse Model of Parkinson’s Disease. Metab. Brain Dis. 2022, 37, 2853–2870. [Google Scholar] [CrossRef] [PubMed]
- Bräutigam, M.; Dreesen, R.; Flosbach, C.-W.; Herken, H. Mouse Neuroblastoma Clone N1E-115: A Suitable Model for Studying the Action of Dopamine Agonists on Tyrosine Hydroxylase Activity. Biochem. Pharmacol. 1982, 31, 1279–1282. [Google Scholar] [CrossRef] [PubMed]
- Li, X.; Liu, Z.; Tamashiro, K.; Shi, B.; Rudnicki, D.D.; Ross, C.A.; Moran, T.H.; Smith, W.W. Synphilin-1 Exhibits Trophic and Protective Effects against Rotenone Toxicity. Neuroscience 2010, 165, 455–462. [Google Scholar] [CrossRef]
- Lu, J.; Wu, M.; Yue, Z. Autophagy and Parkinson’s Disease. In Autophagy: Biology and Diseases: Clinical Science; Springer Nature: Berlin/Heidelberg, Germany, 2020; pp. 21–51. [Google Scholar]
- Minchev, D.; Kazakova, M.; Sarafian, V. Neuroinflammation and Autophagy in Parkinson’s Disease—Novel Perspectives. Int. J. Mol. Sci. 2022, 23, 14997. [Google Scholar] [CrossRef]
- Eischer, N.; Arnold, M.; Mayer, A. Emerging Roles of BET Proteins in Transcription and Co-transcriptional RNA Processing. WIREs RNA 2023, 14, e1734. [Google Scholar] [CrossRef]
- Taniguchi, Y. The Bromodomain and Extra-Terminal Domain (BET) Family: Functional Anatomy of BET Paralogous Proteins. Int. J. Mol. Sci. 2016, 17, 1849. [Google Scholar] [CrossRef]
- Huang, M.; Lou, D.; Charli, A.; Kong, D.; Jin, H.; Zenitsky, G.; Anantharam, V.; Kanthasamy, A.; Wang, Z.; Kanthasamy, A.G. Mitochondrial Dysfunction–Induced H3K27 Hyperacetylation Perturbs Enhancers in Parkinson’s Disease. JCI Insight 2021, 6, e138088. [Google Scholar] [CrossRef]
- Huang, M.; Jin, H.; Anantharam, V.; Kanthasamy, A.; Kanthasamy, A.G. Mitochondrial Stress-Induced H4K12 Hyperacetylation Dysregulates Transcription in Parkinson’s Disease. Front. Cell. Neurosci. 2024, 18, 1422362. [Google Scholar] [CrossRef]
- Choi, S.J.; Panhelainen, A.; Schmitz, Y.; Larsen, K.E.; Kanter, E.; Wu, M.; Sulzer, D.; Mosharov, E.V. Changes in Neuronal Dopamine Homeostasis Following 1-Methyl-4-Phenylpyridinium (MPP+) Exposure. J. Biol. Chem. 2015, 290, 6799–6809. [Google Scholar] [CrossRef] [PubMed]
- Vidyadhara, D.J.; Somayaji, M.; Wade, N.; Yücel, B.; Zhao, H.; Shashaank, N.; Ribaudo, J.; Gupta, J.; Lam, T.T.; Sames, D.; et al. Dopamine Transporter and Synaptic Vesicle Sorting Defects Underlie Auxilin-Associated Parkinson’s Disease. Cell Rep. 2023, 42, 112231. [Google Scholar] [CrossRef]
- Bucher, M.L.; Barrett, C.W.; Moon, C.J.; Mortimer, A.D.; Burton, E.A.; Greenamyre, J.T.; Hastings, T.G. Acquired Dysregulation of Dopamine Homeostasis Reproduces Features of Parkinson’s Disease. NPJ Park. Dis. 2020, 6, 34. [Google Scholar] [CrossRef] [PubMed]
- Sai, Y.; Chen, J.; Ye, F.; Zhao, Y.; Zou, Z.; Cao, J.; Dong, Z. Dopamine Release Suppression Dependent on an Increase of Intracellular Ca(2+)Contributed to Rotenone-Induced Neurotoxicity in PC12 Cells. J. Toxicol. Pathol. 2013, 26, 149–157. [Google Scholar] [CrossRef] [PubMed]
- Sackner-Bernstein, J. Rethinking Parkinson’s Disease: Could Dopamine Reduction Therapy Have Clinical Utility? J. Neurol. 2024, 271, 5687–5695. [Google Scholar] [CrossRef]
- Sackner-Bernstein, J. Estimates of Intracellular Dopamine in Parkinson’s Disease: A Systematic Review and Meta-Analysis. J. Park. Dis. 2021, 11, 1011–1018. [Google Scholar] [CrossRef]
- Quan, X.; Lim, S.-O.; Jung, G. Reactive Oxygen Species Downregulate Catalase Expression via Methylation of a CpG Island in the Oct-1 Promoter. FEBS Lett. 2011, 585, 3436–3441. [Google Scholar] [CrossRef]
- Eleutherio, E.C.A.; Silva Magalhães, R.S.; de Araújo Brasil, A.; Monteiro Neto, J.R.; de Holanda Paranhos, L. SOD1, More than Just an Antioxidant. Arch. Biochem. Biophys. 2021, 697, 108701. [Google Scholar] [CrossRef]
- Belarbi, K.; Cuvelier, E.; Destée, A.; Gressier, B.; Chartier-Harlin, M.-C. NADPH Oxidases in Parkinson’s Disease: A Systematic Review. Mol. Neurodegener. 2017, 12, 84. [Google Scholar] [CrossRef]
- Chao, P.; Lee, H.; Yin, M. Asiatic Acid Attenuated Apoptotic and Inflammatory Stress in the Striatum of MPTP-Treated Mice. Food Funct. 2016, 7, 1999–2005. [Google Scholar] [CrossRef]
- Jimenez-Moreno, N.; Lane, J.D. Autophagy and Redox Homeostasis in Parkinson’s: A Crucial Balancing Act. Oxid. Med. Cell. Longev. 2020, 2020, 1–38. [Google Scholar] [CrossRef]
- Kurimchak, A.M.; Shelton, C.; Duncan, K.E.; Johnson, K.J.; Brown, J.; O’Brien, S.; Gabbasov, R.; Fink, L.S.; Li, Y.; Lounsbury, N.; et al. Resistance to BET Bromodomain Inhibitors Is Mediated by Kinome Reprogramming in Ovarian Cancer. Cell Rep. 2016, 16, 1273–1286. [Google Scholar] [CrossRef]
- Hoyal, C.R.; Gutierrez, A.; Young, B.M.; Catz, S.D.; Lin, J.-H.; Tsichlis, P.N.; Babior, B.M. Modulation of P47PHOX Activity by Site-Specific Phosphorylation: Akt-Dependent Activation of the NADPH Oxidase. Proc. Natl. Acad. Sci. USA 2003, 100, 5130–5135. [Google Scholar] [CrossRef] [PubMed]
- Nakazawa, H.; Chang, K.; Shinozaki, S.; Yasukawa, T.; Ishimaru, K.; Yasuhara, S.; Yu, Y.-M.; Martyn, J.A.J.; Tompkins, R.G.; Shimokado, K.; et al. INOS as a Driver of Inflammation and Apoptosis in Mouse Skeletal Muscle after Burn Injury: Possible Involvement of Sirt1 S-Nitrosylation-Mediated Acetylation of P65 NF-ΚB and P53. PLoS ONE 2017, 12, e0170391. [Google Scholar] [CrossRef] [PubMed]
- Singh, P.; Hanson, P.S.; Morris, C.M. SIRT1 Ameliorates Oxidative Stress Induced Neural Cell Death and Is Down-Regulated in Parkinson’s Disease. BMC Neurosci. 2017, 18, 46. [Google Scholar] [CrossRef]
- Zhang, Q.; Zhang, P.; Qi, G.-J.; Zhang, Z.; He, F.; Lv, Z.-X.; Peng, X.; Cai, H.-W.; Li, T.-X.; Wang, X.-M.; et al. Cdk5 Suppression Blocks SIRT1 Degradation via the Ubiquitin-Proteasome Pathway in Parkinson’s Disease Models. Biochim. Biophys. Acta (BBA)-Gen. Subj. 2018, 1862, 1443–1451. [Google Scholar] [CrossRef] [PubMed]
- Price, N.L.; Gomes, A.P.; Ling, A.J.Y.; Duarte, F.V.; Martin-Montalvo, A.; North, B.J.; Agarwal, B.; Ye, L.; Ramadori, G.; Teodoro, J.S.; et al. SIRT1 Is Required for AMPK Activation and the Beneficial Effects of Resveratrol on Mitochondrial Function. Cell Metab. 2012, 15, 675–690. [Google Scholar] [CrossRef]
- Webb, J.L.; Ravikumar, B.; Atkins, J.; Skepper, J.N.; Rubinsztein, D.C. α-Synuclein Is Degraded by Both Autophagy and the Proteasome. J. Biol. Chem. 2003, 278, 25009–25013. [Google Scholar] [CrossRef]
- Vogiatzi, T.; Xilouri, M.; Vekrellis, K.; Stefanis, L. Wild Type α-Synuclein Is Degraded by Chaperone-Mediated Autophagy and Macroautophagy in Neuronal Cells. J. Biol. Chem. 2008, 283, 23542–23556. [Google Scholar] [CrossRef]
- Klemann, C.J.H.M.; Martens, G.J.M.; Sharma, M.; Martens, M.B.; Isacson, O.; Gasser, T.; Visser, J.E.; Poelmans, G. Integrated Molecular Landscape of Parkinson’s Disease. NPJ Park. Dis. 2017, 3, 14. [Google Scholar] [CrossRef]
- Zhang, K.; Zhu, S.; Li, J.; Jiang, T.; Feng, L.; Pei, J.; Wang, G.; Ouyang, L.; Liu, B. Targeting Autophagy Using Small-Molecule Compounds to Improve Potential Therapy of Parkinson’s Disease. Acta Pharm. Sin. B 2021, 11, 3015–3034. [Google Scholar] [CrossRef] [PubMed]
- Johnson, M.E.; Stecher, B.; Labrie, V.; Brundin, L.; Brundin, P. Triggers, Facilitators, and Aggravators: Redefining Parkinson’s Disease Pathogenesis. Trends Neurosci. 2019, 42, 4–13. [Google Scholar] [CrossRef] [PubMed]
- Alqahtani, A.; Choucair, K.; Ashraf, M.; Hammouda, D.M.; Alloghbi, A.; Khan, T.; Senzer, N.; Nemunaitis, J. Bromodomain and Extra-Terminal Motif Inhibitors: A Review of Preclinical and Clinical Advances in Cancer Therapy. Future Sci. OA 2019, 5, FSO372. [Google Scholar] [CrossRef] [PubMed]
- Ioghen, O.C.; Ceafalan, L.C.; Popescu, B.O. SH-SY5Y Cell Line In Vitro Models for Parkinson Disease Research—Old Practice for New Trends. J. Integr. Neurosci. 2023, 22, 20. [Google Scholar] [CrossRef]









Disclaimer/Publisher’s Note: The statements, opinions and data contained in all publications are solely those of the individual author(s) and contributor(s) and not of MDPI and/or the editor(s). MDPI and/or the editor(s) disclaim responsibility for any injury to people or property resulting from any ideas, methods, instructions or products referred to in the content. |
© 2026 by the authors. Licensee MDPI, Basel, Switzerland. This article is an open access article distributed under the terms and conditions of the Creative Commons Attribution (CC BY) license.
Share and Cite
Martella, N.; Pensabene, D.; Colardo, M.; Muzzi, M.; Bisesto, E.; Varone, M.; Caretti, G.; Di Porzio, A.; Barrella, V.; Mazzoli, A.; et al. Modulation of Bromo- and Extra-Terminal Domain (BET) Proteins Exerts Neuroprotective Effects in Cell Culture Models of Parkinson’s Disease. Biomedicines 2026, 14, 244. https://doi.org/10.3390/biomedicines14010244
Martella N, Pensabene D, Colardo M, Muzzi M, Bisesto E, Varone M, Caretti G, Di Porzio A, Barrella V, Mazzoli A, et al. Modulation of Bromo- and Extra-Terminal Domain (BET) Proteins Exerts Neuroprotective Effects in Cell Culture Models of Parkinson’s Disease. Biomedicines. 2026; 14(1):244. https://doi.org/10.3390/biomedicines14010244
Chicago/Turabian StyleMartella, Noemi, Daniele Pensabene, Mayra Colardo, Maurizio Muzzi, Emanuele Bisesto, Michela Varone, Giuseppina Caretti, Angela Di Porzio, Valentina Barrella, Arianna Mazzoli, and et al. 2026. "Modulation of Bromo- and Extra-Terminal Domain (BET) Proteins Exerts Neuroprotective Effects in Cell Culture Models of Parkinson’s Disease" Biomedicines 14, no. 1: 244. https://doi.org/10.3390/biomedicines14010244
APA StyleMartella, N., Pensabene, D., Colardo, M., Muzzi, M., Bisesto, E., Varone, M., Caretti, G., Di Porzio, A., Barrella, V., Mazzoli, A., Di Bartolomeo, S., Moreno, S., & Segatto, M. (2026). Modulation of Bromo- and Extra-Terminal Domain (BET) Proteins Exerts Neuroprotective Effects in Cell Culture Models of Parkinson’s Disease. Biomedicines, 14(1), 244. https://doi.org/10.3390/biomedicines14010244

