Emerging Mechanistic Insights and Therapeutic Strategies for Pulmonary Arterial Hypertension: A Focus on Right Ventricular Dysfunction and Novel Treatment Pathways
Abstract
1. Background
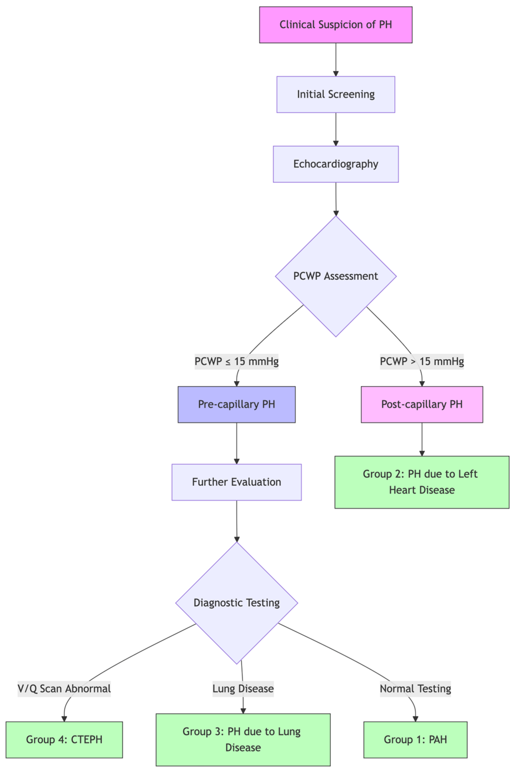
1.1. Classification of Pulmonary Hypertension
1.1.1. Group 1: Pulmonary Arterial Hypertension (PAH)
1.1.2. Group 2: PH Due to Left Heart Disease
1.1.3. Group 3: PH Associated with Lung Diseases and/or Hypoxia
1.1.4. Group 4: Chronic Thromboembolic Pulmonary Hypertension (CTEPH)
1.1.5. Group 5: PH with Unclear/Multifactorial Mechanisms
1.2. Recent Developments in PAH
2. Introduction
2.1. Gaps in Current Research and Treatment
- Right heart catheterization (RHC) remains the gold standard for distinguishing PAH from other PH types by measuring pulmonary arterial pressures and pulmonary capillary wedge pressure (PCWP) [22];
- Echocardiography is often the initial screening tool due to its advantages of cost-effectiveness, wide availability, and safety [23];
- Ventilation–perfusion (V/Q) scans and CT angiography are critical in identifying chronic thromboembolic pulmonary hypertension (CTEPH, Group 4) [24].
2.2. Objective of This Review
- Explore emerging molecular pathways involved in PAH pathogenesis;
- Discuss novel therapeutic strategies, including epigenetic interventions, targeted metabolic therapies, and right ventricle-specific treatments;
- Evaluate the potential for drug repurposing and future directions in PAH treatment.
3. Pathophysiology and Molecular Mechanisms of PAH
3.1. Endothelial Dysfunction and Vascular Remodeling
3.2. Pulmonary Arterial Smooth Muscle Cell Proliferation and Resistance to Apoptosis
3.3. Inflammatory and Immune Dysregulation
3.4. Epigenetics and Genetic Modifications in PAH
3.5. Metabolic Dysregulation and Mitochondrial Dysfunction
4. Emerging Therapeutic Strategies for Pulmonary Arterial Hypertension (PAH)
4.1. Targeting Pulmonary Vascular Remodeling
4.1.1. Natural Compounds
4.1.2. RNA-Based Interventions
4.1.3. Cell Signaling Pathway Modulation
4.2. Immunomodulatory and Anti-Inflammatory Therapies
4.3. Metabolic Modulation in PAH
4.4. Novel Pharmacological Interventions
4.5. Right Ventricular-Directed Therapies
4.5.1. Pathophysiology and Natural History of RV Dysfunction
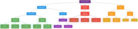
4.5.2. Current Diagnostic Methods for Assessing RV Dysfunction
4.5.3. Emerging Right Ventricle-Directed Therapies
5. Challenges in PAH Research
5.1. Heterogeneity of PAH Etiology
5.2. Lack of Early Diagnostic Biomarkers
5.3. Limited Translational Success
5.4. Right Ventricular Dysfunction Is Understudied
6. Future Research Directions
6.1. Precision Medicine Approaches
6.2. Novel Drug Discovery and Repurposing
6.2.1. Gene Therapy and RNA-Based Interventions
6.2.2. Stem Cell and Extracellular Vesicle (EV) Therapy
6.3. Advanced Imaging and Non-Invasive Diagnostics
6.4. Overcoming Barriers to Clinical Translation
7. Conclusions
7.1. Key Takeaways from This Review
7.1.1. Pathophysiology and Molecular Mechanisms
7.1.2. Emerging Therapies
7.1.3. Future Directions and Research Challenges
7.2. Final Remarks
Author Contributions
Funding
Institutional Review Board Statement
Informed Consent Statement
Data Availability Statement
Conflicts of Interest
Abbreviations
| PAH | Pulmonary Arterial Hypertension |
| RV | Right Ventricle |
| PVR | Pulmonary Vascular Resistance |
| PASMCs | Pulmonary Arterial Smooth Muscle Cells |
| BMPR2 | Bone Morphogenetic Protein Receptor Type 2 |
| ET-1 | Endothelin-1 |
| NO | Nitric Oxide |
| Jak-Stat | Janus-Kinase-Signal Transducer and Activator of Transcription |
| HDAC | Histone Deacetylase |
| TGF-β | Transforming Growth Factor-Beta |
| miRNA | MicroRNA |
| lncRNA | Long Non-Coding RNA |
| PDE5 | Phosphodiesterase Type 5 |
| cGMP | Cyclic Guanosine Monophosphate |
| PKG | Protein Kinase G |
| EVs | Extracellular Vesicles |
| MSC | Mesenchymal Stromal Cells |
| AI | Artificial Intelligence |
| scRNA-seq | Single-Cell RNA Sequencing |
| RHC | Right Heath Catheterization |
References
- Guignabert, C. From basic scientific research to the development of new drugs for pulmonary arterial hypertension: Insights from activin-targeting agents. Breathe 2025, 21, 240116. [Google Scholar] [CrossRef]
- Simonneau, G.; Gatzoulis, M.A.; Adatia, I.; Celermajer, D.; Denton, C.; Ghofrani, A.; Gomez, S.M.A.; Krishna, K.R.; Landzberg, M.; Machado, R.F.; et al. Updated Clinical Classification of Pulmonary Hypertension. J. Am. Coll. Cardiol. 2013, 62, D34–D41. [Google Scholar] [CrossRef]
- Ghofrani, H.-A.; Gomberg-Maitland, M.; Zhao, L.; Grimminger, F. Mechanisms and treatment of pulmonary arterial hypertension. Nat. Rev. Cardiol. 2025, 22, 105–120. [Google Scholar] [CrossRef] [PubMed]
- Guazzi, M.; Borlaug, B.A. Pulmonary Hypertension Due to Left Heart Disease. Circulation 2012, 126, 975–990. [Google Scholar] [CrossRef] [PubMed]
- Weitzenblum, E.; Chaouat, A.; Canuet, M.; Kessler, R. Pulmonary Hypertension in Chronic Obstructive Pulmonary Disease and Interstitial Lung Diseases. Semin. Respir. Crit. Care Med. 2009, 30, 458–470. [Google Scholar] [CrossRef] [PubMed]
- Jamieson, S.; Pretorius, G.V. Chronic Thromboembolic Pulmonary Hypertension. Semin. Interv. Radiol. 2018, 35, 136–142. [Google Scholar] [CrossRef][Green Version]
- Ghofrani, H.-A.; Humbert, M.; Langleben, D.; Schermuly, R.; Stasch, J.-P.; Wilkins, M.R.; Klinger, J.R. Riociguat: Mode of Action and Clinical Development in Pulmonary Hypertension. Chest 2017, 151, 468–480. [Google Scholar] [CrossRef] [PubMed]
- Benza, R.L.; Corris, P.A.; Ghofrani, H.-A.; Kanwar, M.; McLaughlin, V.V.; Raina, A.; Simonneau, G. Switching to riociguat: A potential treatment strategy for the management of CTEPH and PAH. Pulm. Circ. 2020, 10, 2045894019837849. [Google Scholar] [CrossRef] [PubMed]
- Huitema, M.P.; Grutters, J.C.; Rensing, B.J.W.M.; Reesink, H.J.; Post, M.C. Pulmonary hypertension complicating pulmonary sarcoidosis. Neth. Heart J. 2016, 24, 390–399. [Google Scholar] [CrossRef][Green Version]
- Zhang, Y.; Tian, X.; Chen, L.; Zhao, S.; Tang, X.; Liu, X.; Zhou, D.; Tang, C.; Geng, B.; Du, J.; et al. Endogenous hydrogen sulfide persulfidates endothelin type A receptor to inhibit pulmonary arterial smooth muscle cell proliferation. Redox Biol. 2025, 80, 103493. [Google Scholar] [CrossRef] [PubMed]
- Tian, X.; Peng, Z.; Wu, Y.; Cao, Y.; Li, X.; Li, Y.; Tang, S.; Chen, A.F.; Li, X. Loss of Type 2 Bone Morphogenetic Protein Receptor Activates NOD-Like Receptor Family Protein 3/Gasdermin E-Mediated Pyroptosis in Pulmonary Arterial Hypertension. J. Am. Heart Assoc. 2025, 14, e034726. [Google Scholar] [CrossRef] [PubMed]
- Hou, J.; Liu, K.; Zhang, M.-J.; Xu, X.-H.; Meng, F.-F.; Wang, C.-C.; Yang, O.; Zhao, L.-L.; Wang, M.-W.; Zhou, Y.-F.; et al. Integrated Transcriptomic and Metabolomic Analysis of Rat PASMCs Reveals the Underlying Mechanism for Pulmonary Arterial Hypertension. Am. J. Hypertens. 2025, hpaf015. [Google Scholar] [CrossRef]
- Wittig, C.; König, J.M.; Pan, X.; Aman, J.; Bogaard, H.-J.; Yu, P.B.; Kuebler, W.M.; Baum, K.; Szulcek, R. Shear stress unveils patient-specific transcriptional signatures in PAH: Towards personalized molecular diagnostics. Theranostics 2025, 15, 1589–1605. [Google Scholar] [CrossRef] [PubMed]
- Fujiwara, T.; Ishii, S.; Minatsuki, S.; Hatano, M.; Takeda, N. Exploring Novel Therapeutics for Pulmonary Arterial Hypertension. Int. Heart J. 2025, 66, 3–12. [Google Scholar] [CrossRef] [PubMed]
- Tan, J.; Cao, X.; Zheng, R.; Xie, S.; Yi, J.; Wang, F.; Li, X.; Song, L.; Zhang, W.; Fan, J.; et al. Celastrol Ameliorates Hypoxia-Induced Pulmonary Hypertension by Regulation of the PDE5-cGMP-PKG Signaling Pathway. Phytother. Res. 2025. [Google Scholar] [CrossRef] [PubMed]
- van de Veerdonk, M.C.; Bogaard, H.J.; Voelkel, N.F. The right ventricle and pulmonary hypertension. Heart Fail. Rev. 2016, 21, 259–271. [Google Scholar] [CrossRef] [PubMed]
- Rose-Jones, L.J.; Mclaughlin, V.V. Pulmonary Hypertension: Types and Treatments. Curr. Cardiol. Rev. 2015, 11, 73–79. [Google Scholar] [CrossRef] [PubMed]
- Rich, J.D.; Rich, S. Clinical Diagnosis of Pulmonary Hypertension. Circulation 2014, 130, 1820–1830. [Google Scholar] [CrossRef] [PubMed]
- McLaughlin, V.V.; Vachiery, J.-L.; Oudiz, R.J.; Rosenkranz, S.; Galiè, N.; Barberà, J.A.; Frost, A.E.; Ghofrani, H.-A.; Peacock, A.J.; Simonneau, G.; et al. Patients with pulmonary arterial hypertension with and without cardiovascular risk factors: Results from the AMBITION trial. J. Heart Lung Transplant. 2019, 38, 1286–1295. [Google Scholar] [CrossRef] [PubMed]
- Madonna, R.; Biondi, F.; Ghelardoni, S.; D’Alleva, A.; Quarta, S.; Massaro, M. Pulmonary hypertension associated to left heart disease: Phenotypes and treatment. Eur. J. Intern. Med. 2024, 129, 1–15. [Google Scholar] [CrossRef] [PubMed]
- Seeger, W.; Adir, Y.; Barberà, J.A.; Champion, H.; Coghlan, J.G.; Cottin, V.; De Marco, T.; Galiè, N.; Ghio, S.; Gibbs, S.; et al. Pulmonary Hypertension in Chronic Lung Diseases. J. Am. Coll. Cardiol. 2013, 62, D109–D116. [Google Scholar] [CrossRef]
- Gonzalez-Hermosillo, L.-M.; Cueto-Robledo, G.; Roldan-Valadez, E.; Graniel-Palafox, L.-E.; Garcia-Cesar, M.; Torres-Rojas, M.-B.; Romero-Martinez, B.; Castro-Escalante, K.-Y. Right Heart Catheterization (RHC): A Comprehensive Review of Provocation Tests and Hepatic Hemodynamics in Patients with Pulmonary Hypertension (PH). Curr. Probl. Cardiol. 2022, 47, 101351. [Google Scholar] [CrossRef]
- Bossone, E.; D’Andrea, A.; D’Alto, M.; Citro, R.; Argiento, P.; Ferrara, F.; Cittadini, A.; Rubenfire, M.; Naeije, R. Echocardiography in Pulmonary Arterial Hypertension: From Diagnosis to Prognosis. J. Am. Soc. Echocardiogr. 2013, 26, 1–14. [Google Scholar] [CrossRef]
- Ha, S.; Han, S. The Role of Lung Ventilation/Perfusion Scan in the Management of Chronic Thromboembolic Pulmonary Hypertension. Nucl. Med. Mol. Imaging 2024, 58, 449–458. [Google Scholar] [CrossRef]
- Spaczyńska, M.; Rocha, S.F.; Oliver, E. Pharmacology of Pulmonary Arterial Hypertension: An Overview of Current and Emerging Therapies. ACS Pharmacol. Transl. Sci. 2020, 3, 598–612. [Google Scholar] [CrossRef] [PubMed]
- Hudson, J.; Farkas, L. Epigenetic Regulation of Endothelial Dysfunction and Inflammation in Pulmonary Arterial Hypertension. Int. J. Mol. Sci. 2021, 22, 12098. [Google Scholar] [CrossRef]
- Ryan, J.J.; Archer, S.L. The Right Ventricle in Pulmonary Arterial Hypertension. Circ. Res. 2014, 115, 176–188. [Google Scholar] [CrossRef] [PubMed]
- Guignabert, C.; Aman, J.; Bonnet, S.; Dorfmüller, P.; Olschewski, A.J.; Pullamsetti, S.; Rabinovitch, M.; Schermuly, R.T.; Humbert, M.; Stenmark, K.R. Pathology and pathobiology of pulmonary hypertension: Current insights and future directions. Eur. Respir. J. 2024, 64, 2401095. [Google Scholar] [CrossRef] [PubMed]
- Hannemann, J.; Böger, R. Dysregulation of the Nitric Oxide/Dimethylarginine Pathway in Hypoxic Pulmonary Vasoconstriction—Molecular Mechanisms and Clinical Significance. Front. Med. 2022, 9, 835481. [Google Scholar] [CrossRef] [PubMed]
- Shen, Y.-H.; Ding, D.; Lian, T.-Y.; Qiu, B.-C.; Yan, Y.; Wang, P.-W.; Zhang, W.-H.; Jing, Z.-C. Panorama of artery endothelial cell dysfunction in pulmonary arterial hypertension. J. Mol. Cell. Cardiol. 2024, 197, 61–77. [Google Scholar] [CrossRef]
- Zhang, W.; Tao, Z.; Xu, F.; Diao, Q.; Li, J.; Zhou, L.; Miao, Y.; Xie, S.; Wan, J.; Xu, R. An Overview of miRNAs Involved in PASMC Phenotypic Switching in Pulmonary Hypertension. BioMed Res. Int. 2021, 2021, 5765029. [Google Scholar] [CrossRef] [PubMed]
- Sex Dimorphism in Pulmonary Arterial Hypertension Associated with Autoimmune Diseases. Arteriosclerosis, Thrombosis, and Vascular Biology. Available online: https://www.ahajournals.org/doi/10.1161/ATVBAHA.124.320886 (accessed on 4 February 2025).
- Liu, C.; Chen, J.; Huang, X.; Xia, Q.; Yang, L.; Guo, J.; Tian, J.; Wang, J.; Niu, Y.; Li, L.; et al. lncRNA VELRP Modulates Pulmonary Arterial Smooth Muscle Cell Proliferation and Promotes Vascular Remodeling in Pulmonary Hypertension. Arterioscler. Thromb. Vasc. Biol. 2024, 44, 2560–2576. [Google Scholar] [CrossRef] [PubMed]
- Bolayır, H.A.; Karasu, M.; Gelen, M.A.; Akın, Y.; Çeçen, E.; Küçük, U.; Bulu, A. Inflammatory and cardiac biomarkers in pulmonary arterial hypertension: The prognostic role of IL-34. Heart Lung 2025, 69, 202–207. [Google Scholar] [CrossRef] [PubMed]
- Yerabolu, D.; Weiss, A.; Kojonazarov, B.; Boehm, M.; Schlueter, B.C.; Ruppert, C.; Günther, A.; Jonigk, D.; Grimminger, F.; Ghofrani, H.-A.; et al. Targeting Jak–Stat Signaling in Experimental Pulmonary Hypertension. Am. J. Respir. Cell Mol. Biol. 2021, 64, 100–114. [Google Scholar] [CrossRef] [PubMed]
- Roger, I.; Milara, J.; Montero, P.; Cortijo, J. The Role of JAK/STAT Molecular Pathway in Vascular Remodeling Associated with Pulmonary Hypertension. Int. J. Mol. Sci. 2021, 22, 4980. [Google Scholar] [CrossRef]
- Kim, G.H.; Ryan, J.J.; Marsboom, G.; Archer, S.L. Epigenetic Mechanisms of Pulmonary Hypertension. Pulm. Circ. 2011, 1, 347–356. [Google Scholar] [CrossRef] [PubMed]
- Yang, Q.; Lu, Z.; Ramchandran, R.; Longo, L.D.; Raj, J.U. Pulmonary artery smooth muscle cell proliferation and migration in fetal lambs acclimatized to high-altitude long-term hypoxia: Role of histone acetylation. Am. J. Physiol. Lung Cell. Mol. Physiol. 2012, 303, L1001–L1010. [Google Scholar] [CrossRef] [PubMed]
- Gao, R.-J.; Aikeremu, N.; Cao, N.; Chen, C.; Ma, K.-T.; Li, L.; Zhang, A.-M.; Si, J.-Q. Quercetin regulates pulmonary vascular remodeling in pulmonary hypertension by downregulating TGF-β1-Smad2/3 pathway. BMC Cardiovasc. Disord. 2024, 24, 535. [Google Scholar] [CrossRef]
- Boucherat, O.; Chabot, S.; Paulin, R.; Trinh, I.; Bourgeois, A.; Potus, F.; Lampron, M.-C.; Lambert, C.; Breuils-Bonnet, S.; Nadeau, V.; et al. HDAC6: A Novel Histone Deacetylase Implicated in Pulmonary Arterial Hypertension. Sci. Rep. 2017, 7, 4546. [Google Scholar] [CrossRef]
- Xu, W.; Erzurum, S.C. Endothelial Cell Energy Metabolism, Proliferation, and Apoptosis in Pulmonary Hypertension. Compr. Physiol. 2011, 1, 357–372. [Google Scholar] [CrossRef]
- Ryan, J.; Dasgupta, A.; Huston, J.; Chen, K.-H.; Archer, S.L. Mitochondrial dynamics in pulmonary arterial hypertension. J. Mol. Med. 2015, 93, 229–242. [Google Scholar] [CrossRef] [PubMed]
- Gong, Y.; Xu, C.Y.; Wang, J.R.; Hu, X.H.; Hong, D.; Ji, X.; Shi, W.; Chen, H.X.; Wang, H.B.; Wu, X.M. Inhibition of phosphodiesterase 5 reduces bone mass by suppression of canonical Wnt signaling. Cell Death Dis. 2014, 5, e1544. [Google Scholar] [CrossRef][Green Version]
- Zhang, N.; Qiu, Q.; Chen, Y.; Sun, Z.; Lu, G.; Wang, L.; Kang, P.; Wang, H. Quercetin improves pulmonary arterial hypertension in rats by regulating the HMGB1/RAGE/NF-κB pathway. Nan Fang Yi Ke Da Xue Xue Bao 2023, 43, 1606–1612. [Google Scholar] [CrossRef]
- Jin, Q.; Zhao, Z.; Zhao, Q.; Yu, X.; Yan, L.; Zhang, Y.; Luo, Q.; Liu, Z. Long noncoding RNAs: Emerging roles in pulmonary hypertension. Heart Fail. Rev. 2020, 25, 795–815. [Google Scholar] [CrossRef]
- Liu, J.; Liu, Y.; Wang, F.; Liang, M. miR-204: Molecular Regulation and Role in Cardiovascular and Renal Diseases. Hypertension 2021, 78, 270–281. [Google Scholar] [CrossRef] [PubMed]
- Wang, L.; Moonen, J.-R.; Cao, A.; Isobe, S.; Li, C.G.; Tojais, N.F.; Taylor, S.; Marciano, D.P.; Chen, P.-I.; Gu, M.; et al. Dysregulated Smooth Muscle Cell BMPR2–ARRB2 Axis Causes Pulmonary Hypertension. Circ. Res. 2023, 132, 545–564. [Google Scholar] [CrossRef] [PubMed]
- Dunmore, B.J.; Jones, R.J.; Toshner, M.R.; Upton, P.D.; Morrell, N.W. Approaches to treat pulmonary arterial hypertension by targeting BMPR2: From cell membrane to nucleus. Cardiovasc. Res. 2021, 117, 2309–2325. [Google Scholar] [CrossRef]
- Andre, P.; Joshi, S.R.; Briscoe, S.D.; Alexander, M.J.; Li, G.; Kumar, R. Therapeutic Approaches for Treating Pulmonary Arterial Hypertension by Correcting Imbalanced TGF-β Superfamily Signaling. Front. Med. 2022, 8, 814222. [Google Scholar] [CrossRef]
- Full Article: Emerging Biologics for the Treatment of Pulmonary Arterial Hypertension. Available online: https://www.tandfonline.com/doi/full/10.1080/1061186X.2023.2199351 (accessed on 4 February 2025).
- Zhang, X.; Li, J.; Fu, M.; Geng, X.; Hu, J.; Tang, K.-J.; Chen, P.; Zou, J.; Liu, X.; Zeng, B. Dysfunction in mitochondrial electron transport chain drives the pathogenesis of pulmonary arterial hypertension: Insights from a multi-omics investigation. Respir. Res. 2025, 26, 29. [Google Scholar] [CrossRef]
- Legchenko, E.; Chouvarine, P.; Borchert, P.; Fernandez-Gonzalez, A.; Snay, E.; Meier, M.; Maegel, L.; Mitsialis, S.A.; Rog-Zielinska, E.A.; Kourembanas, S.; et al. PPARγ agonist pioglitazone reverses pulmonary hypertension and prevents right heart failure via fatty acid oxidation. Sci. Transl. Med. 2018, 10, eaao0303. [Google Scholar] [CrossRef] [PubMed]
- Goren, S.; Kidwai, N.; Aronow, W.S.; Lanier, G.M. The Role of Intravenous Selexipag in Managing PAH and Bridging Gaps in Oral Treatment: A Narrative Review. TCRM 2025, 21, 55–60. [Google Scholar] [CrossRef] [PubMed]
- Xiong, Y.; Wang, Y.; Yang, T.; Luo, Y.; Xu, S.; Li, L. Receptor Tyrosine Kinase: Still an Interesting Target to Inhibit the Proliferation of Vascular Smooth Muscle Cells. Am. J. Cardiovasc. Drugs 2023, 23, 497–518. [Google Scholar] [CrossRef] [PubMed]
- Kuntz, M.; Leiva-Juarez, M.M.; Luthra, S. Systematic Review of Randomized Controlled Trials of Endothelin Receptor Antagonists for Pulmonary Arterial Hypertension. Lung 2016, 194, 723–732. [Google Scholar] [CrossRef] [PubMed]
- Ren, X.; Johns, R.A.; Gao, W.D. Right heart in pulmonary hypertension: From adaptation to failure. Pulm. Circ. 2019, 9, 2045894019845611. [Google Scholar] [CrossRef]
- van der Bruggen, C.E.E. Phenotyping the Right Ventricle in Pulmonary Hypertension. Ph.D. Thesis, Vrije Universiteit, Amsterdam, The Netherlands, 2021. [Google Scholar]
- van der Bruggen, C.E.E.; Tedford, R.J.; Handoko, M.L.; van der Velden, J.; de Man, F.S. RV pressure overload: From hypertrophy to failure. Cardiovasc. Res. 2017, 113, 1423–1432. [Google Scholar] [CrossRef]
- Sharifi Kia, D.; Kim, K.; Simon, M.A. Current Understanding of the Right Ventricle Structure and Function in Pulmonary Arterial Hypertension. Front. Physiol. 2021, 12, 641310. [Google Scholar] [CrossRef]
- Kakaletsis, S.; Malinowski, M.; Snider, J.C.; Mathur, M.; Sugerman, G.P.; Luci, J.J.; Kostelnik, C.J.; Jazwiec, T.; Bersi, M.R.; Timek, T.A.; et al. Untangling the mechanisms of pulmonary arterial hypertension-induced right ventricular stiffening in a large animal model. Acta Biomater. 2023, 171, 155–165. [Google Scholar] [CrossRef]
- Pokharel, M.D.; Marciano, D.P.; Fu, P.; Franco, M.C.; Unwalla, H.; Tieu, K.; Fineman, J.R.; Wang, T.; Black, S.M. Metabolic reprogramming, oxidative stress, and pulmonary hypertension. Redox Biol. 2023, 64, 102797. [Google Scholar] [CrossRef]
- Rosenkranz, S.; Howard, L.S.; Gomberg-Maitland, M.; Hoeper, M.M. Systemic Consequences of Pulmonary Hypertension and Right-Sided Heart Failure. Circulation 2020, 141, 678–693. [Google Scholar] [CrossRef] [PubMed]
- Sandeep, B.; Cheng, H.; Yan, Y.; Huang, X.; Wu, Q.; Gao, K.; Xiao, Z. Right ventricle-pulmonary artery coupling in pulmonary artery hypertension its measurement and pharmacotherapy. Curr. Probl. Cardiol. 2024, 49, 102425. [Google Scholar] [CrossRef]
- Smolarek, D.; Gruchała, M.; Sobiczewski, W. Echocardiographic evaluation of right ventricular systolic function: The traditional and innovative approach. Cardiol. J. 2017, 24, 563–572. [Google Scholar] [CrossRef] [PubMed]
- Martini, L.; Lisi, M.; Pastore, M.C.; Righini, F.M.; Rubboli, A.; Henein, M.Y.; Cameli, M. The Role of Speckle Tracking Echocardiography in the Evaluation of Advanced-Heart-Failure Patients. J. Clin. Med. 2024, 13, 4037. [Google Scholar] [CrossRef] [PubMed]
- Alabed, S.; Shahin, Y.; Garg, P.; Alandejani, F.; Johns, C.S.; Lewis, R.A.; Condliffe, R.; Wild, J.M.; Kiely, D.G.; Swift, A.J. Cardiac-MRI Predicts Clinical Worsening and Mortality in Pulmonary Arterial Hypertension. JACC Cardiovasc. Imaging 2021, 14, 931–942. [Google Scholar] [CrossRef] [PubMed]
- Wininger, K.L. Physiological Relevance of Right Heart Catheterization. Radiol. Technol. 2023, 95, 43–54. [Google Scholar]
- Vanderpool, R.R.; Hunter, K.S.; Insel, M.; Garcia, J.G.N.; Bedrick, E.J.; Tedford, R.J.; Rischard, F.P. The Right Ventricular-Pulmonary Arterial Coupling and Diastolic Function Response to Therapy in Pulmonary Arterial Hypertension. Chest 2022, 161, 1048–1059. [Google Scholar] [CrossRef] [PubMed]
- Anand, V.; Weston, A.D.; Scott, C.G.; Kane, G.C.; Pellikka, P.A.; Carter, R.E. Machine Learning for Diagnosis of Pulmonary Hypertension by Echocardiography. Mayo Clin. Proc. 2024, 99, 260–270. [Google Scholar] [CrossRef]
- Ahmad, R.u.S.; Khan, M.S.; Hilal, M.E.; Khan, B.; Zhang, Y.; Khoo, B.L. Advancements in wearable heart sounds devices for the monitoring of cardiovascular diseases. SmartMat 2025, 6, e1311. [Google Scholar] [CrossRef]
- Appunni, S.; Rubens, M.; Ramamoorthy, V.; Saxena, A.; McGranaghan, P.; Khosla, A.; Doke, M.; Chaparro, S.; Jimenez, J. Molecular remodeling in comorbidities associated with heart failure: A current update. Mol. Biol. Rep. 2024, 51, 1092. [Google Scholar] [CrossRef] [PubMed]
- JCI—Cardioprotective GLP-1 Metabolite Prevents Ischemic Cardiac Injury by Inhibiting Mitochondrial Trifunctional Protein-α. Available online: https://www.jci.org/articles/view/99934 (accessed on 11 February 2025).
- Yue, Y.; Meng, K.; Pu, Y.; Zhang, X. Transforming growth factor beta (TGF-β) mediates cardiac fibrosis and induces diabetic cardiomyopathy. Diabetes Res. Clin. Pract. 2017, 133, 124–130. [Google Scholar] [CrossRef] [PubMed]
- Fernandes, A.A.; Ribeiro, R.F.; de Moura, V.G.C.; Siman, F.D.; Dias, F.M.V.; Zoghaib, J.; Vassallo, P.F.; Vassallo, D.V.; Stefanon, I. SERCA-2a is involved in the right ventricular function following myocardial infarction in rats. Life Sci. 2015, 124, 24–30. [Google Scholar] [CrossRef] [PubMed]
- Cannatà, A.; Ali, H.; Sinagra, G.; Giacca, M. Gene Therapy for the Heart Lessons Learned and Future Perspectives. Circ. Res. 2020, 126, 1394–1414. [Google Scholar] [CrossRef] [PubMed]
- Hambly, N.; Granton, J. Riociguat for the treatment of pulmonary hypertension. Expert Rev. Respir. Med. 2015, 9, 679–695. [Google Scholar] [CrossRef]
- Savale, L.; Benazzo, A.; Corris, P.; Keshavjee, S.; Levine, D.J.; Mercier, O.; Davis, R.D.; Granton, J.T. Transplantation, bridging, and support technologies in pulmonary hypertension. Eur. Respir. J. 2024, 64, 2401193. [Google Scholar] [CrossRef] [PubMed]
- Dave, J.; Jagana, V.; Janostiak, R.; Bisserier, M. Unraveling the epigenetic landscape of pulmonary arterial hypertension: Implications for personalized medicine development. J. Transl. Med. 2023, 21, 477. [Google Scholar] [CrossRef]
- Saha, S.; Majumdar, S.; Bhattacharyya, P. Pulmonary Hypertension. In Pulmonomics: Omics Approaches for Understanding Pulmonary Diseases; Saha, S., Majumdar, S., Bhattacharyya, P., Eds.; Springer Nature: Singapore, 2023; pp. 201–239. ISBN 978-981-9935-05-5. [Google Scholar]
- Weatherald, J.; Boucly, A.; Peters, A.; Montani, D.; Prasad, K.; Psotka, M.A.; Zannad, F.; Gomberg-Maitland, M.; McLaughlin, V.; Simonneau, G.; et al. The evolving landscape of pulmonary arterial hypertension clinical trials. Lancet 2022, 400, 1884–1898. [Google Scholar] [CrossRef] [PubMed]
- Baroutidou, A.; Arvanitaki, A.; Hatzidakis, A.; Pitsiou, G.; Ziakas, A.; Karvounis, H.; Giannakoulas, G. Haemoptysis in Pulmonary Arterial Hypertension Associated with Congenital Heart Disease: Insights on Pathophysiology, Diagnosis and Management. J. Clin. Med. 2022, 11, 633. [Google Scholar] [CrossRef] [PubMed]
- Rafikov, R.; de Jesus Perez, V.; Dekan, A.; Kudryashova, T.V.; Rafikova, O. Deciphering the Complexities of Pulmonary Hypertension: The Emergent Role of Single-Cell Omics. Am. J. Respir. Cell Mol. Biol. 2025, 72, 32–40. [Google Scholar] [CrossRef]
- Reem, E.K.; Antonella, A.S.; Olivier, B.; Sebastien, B.; Steeve, P.; Francois, P. Multiomics Integration for Identifying Treatment Targets, Drug Development, and Diagnostic Designs in PAH. Adv. Pulm. Hypertens. 2025, 23, 33–42. [Google Scholar] [CrossRef]
- Cuthbertson, I.; Morrell, N.W.; Caruso, P. BMPR2 Mutation and Metabolic Reprogramming in Pulmonary Arterial Hypertension. Circ. Res. 2023, 132, 109–126. [Google Scholar] [CrossRef]
- Hussain, Y.; Cui, J.-H.; Khan, H.; Makvandi, P.; Alam, W. Biomacromolecule-mediated pulmonary delivery of siRNA and anti-sense oligos: Challenges and possible solutions. Expert Rev. Mol. Med. 2021, 23, e22. [Google Scholar] [CrossRef] [PubMed]
- Guo, H.; Su, Y.; Deng, F. Effects of Mesenchymal Stromal Cell-Derived Extracellular Vesicles in Lung Diseases: Current Status and Future Perspectives. Stem Cell Rev. Rep. 2021, 17, 440–458. [Google Scholar] [CrossRef] [PubMed]
- Qu, Q.; Pang, Y.; Zhang, C.; Liu, L.; Bi, Y. Exosomes derived from human umbilical cord mesenchymal stem cells inhibit vein graft intimal hyperplasia and accelerate reendothelialization by enhancing endothelial function. Stem Cell Res. Ther. 2020, 11, 133. [Google Scholar] [CrossRef] [PubMed]
- Deng, L.; Blanco, F.J.; Stevens, H.; Lu, R.; Caudrillier, A.; McBride, M.; McClure, J.D.; Grant, J.; Thomas, M.; Frid, M.; et al. MicroRNA-143 Activation Regulates Smooth Muscle and Endothelial Cell Crosstalk in Pulmonary Arterial Hypertension. Circ. Res. 2015, 117, 870–883. [Google Scholar] [CrossRef] [PubMed]
- Kazanskiy, N.L.; Khonina, S.N.; Butt, M.A. A review on flexible wearables—Recent developments in non-invasive continuous health monitoring. Sens. Actuators A Phys. 2024, 366, 114993. [Google Scholar] [CrossRef]
- Weatherald, J.; Fleming, T.R.; Wilkins, M.R.; Cascino, T.M.; Psotka, M.A.; Zamanian, R.; Seeger, W.; Galiè, N.; Gomberg-Maitland, M. Clinical trial design, end-points, and emerging therapies in pulmonary arterial hypertension. Eur. Respir. J. 2024, 64, 2401205. [Google Scholar] [CrossRef]
- Fortin, M.C.; Szilagyi, J. In Vitro Toxicology: Next Generation Models and Methods to Improve Safety Evaluation. In Drug Discovery and Evaluation: Safety and Pharmacokinetic Assays; Hock, F.J., Pugsley, M.K., Eds.; Springer International Publishing: Cham, Switzerland, 2024; pp. 2529–2557. ISBN 978-3-031-35529-5. [Google Scholar]
- Napoli, C.; Benincasa, G.; Loscalzo, J. Epigenetic Inheritance Underlying Pulmonary Arterial Hypertension. Arterioscler. Thromb. Vasc. Biol. 2019, 39, 653–664. [Google Scholar] [CrossRef] [PubMed]
- Dhoble, S.; Patravale, V.; Weaver, E.; Lamprou, D.A.; Patravale, T. Comprehensive review on novel targets and emerging therapeutic modalities for pulmonary arterial Hypertension. Int. J. Pharm. 2022, 621, 121792. [Google Scholar] [CrossRef] [PubMed]
- Alves-Silva, J.M.; Zuzarte, M.; Marques, C.; Viana, S.; Preguiça, I.; Baptista, R.; Ferreira, C.; Cavaleiro, C.; Domingues, N.; Sardão, V.A.; et al. 1,8-Cineole ameliorates right ventricle dysfunction associated with pulmonary arterial hypertension by restoring connexin43 and mitochondrial homeostasis. Pharmacol. Res. 2022, 180, 106151. [Google Scholar] [CrossRef] [PubMed]
- Xu, J.-H.; Liang, J.-P.; Zhu, C.-J.; Lian, Y.-J. Mesenchymal Stem Cell-Derived Extracellular Vesicles Therapy for Pulmonary Hypertension: A Comprehensive Review of Preclinical Studies. J. Interv. Cardiol. 2022, 2022, 5451947. [Google Scholar] [CrossRef]
- Rhodes, C.J.; Sweatt, A.J.; Maron, B.A. Harnessing Big Data to Advance Treatment and Understanding of Pulmonary Hypertension. Circ. Res. 2022, 130, 1423–1444. [Google Scholar] [CrossRef] [PubMed]




| PH Group | Etiology | Pathophysiology | Key Diagnostic Features | Treatment Approach |
|---|---|---|---|---|
| Group 1: PAH | Idiopathic, heritable, drug-induced, connective tissue disease-associated | Endothelial dysfunction, vascular remodeling, increased pulmonary vascular resistance | Right heart catheterization: Mean PAP > 25 mmHg, PCWP < 15 mmHg | Vasodilators (prostacyclins, PDE5 inhibitors, ERAs), supportive care |
| Group 2: PH due to left heart disease | Heart failure (HFrEF, HFpEF), valvular disease | Passive pulmonary congestion, elevated left atrial pressures | PCWP > 15 mmHg, echocardiography showing left-sided dysfunction | Treat underlying heart disease, avoid PAH-specific vasodilators |
| Group 3: PH due to lung disease/hypoxia | COPD, interstitial lung disease, sleep apnea | Hypoxic vasoconstriction, vascular remodeling | Pulmonary function tests, high-resolution CT, V/Q scan | Oxygen therapy, treat underlying lung disease |
| Group 4: CTEPH | Chronic thromboembolic disease, recurrent PE | Pulmonary artery obstruction, secondary vascular remodeling | V/Q scan, CT angiography, pulmonary angiography | Pulmonary endarterectomy, riociguat, anticoagulation |
| Group 5: PH with unclear/multifactorial mechanisms | Sarcoidosis, hematologic disorders, metabolic diseases | Mixed pathophysiological mechanisms, unclear primary drivers | Variable diagnostic findings | Disease-specific management |
| Modality | Key Parameters | Advantages | Limitations |
|---|---|---|---|
| Echocardiography | TAPSE, FAC, RV longitudinal strain | Non-invasive, widely available | Limited sensitivity for early dysfunction |
| Cardiac MRI | RV ejection fraction, fibrosis assessment | Gold standard for RV function, precise imaging | Expensive, less accessible |
| Right Heart Catheterization | RV pressures, RV-PA coupling (Ea/Ees ratio) | Direct hemodynamic measurements, high prognostic value | Invasive, procedural risks |
| AI-Driven Echocardiography | Automated RV strain analysis | Emerging technology, improved accuracy | Requires further validation |
| Wearable Biosensors | Continuous hemodynamic monitoring | Potential for early detection | Experimental stage |
| Therapeutic Strategy | Mechanism of Action | Potential Benefits | Current Status |
|---|---|---|---|
| Metabolic Modulation (PPAR-γ agonists, GLP-1R agonists) | Restores RV fatty acid oxidation and mitochondrial function | Improves RV efficiency, delays dysfunction | Preclinical/early clinical trials |
| Fibrosis Inhibition (Pirfenidone, TGF-β inhibitors) | Reduces RV collagen deposition and stiffness | Prevents RV remodeling | Preclinical studies |
| Calcium Handling Modulation (SERCA2a enhancement) | Restores calcium cycling in RV myocytes | Improves contractility | Experimental |
| RV Afterload Reduction (inhaled vasodilators, riociguat) | Lowers pulmonary pressures selectively | Reduces RV workload, improves function | Clinical use |
| Mechanical Support (RV assist devices) | Provides temporary RV circulatory support | Bridge to recovery or transplant | Investigational |
Disclaimer/Publisher’s Note: The statements, opinions and data contained in all publications are solely those of the individual author(s) and contributor(s) and not of MDPI and/or the editor(s). MDPI and/or the editor(s) disclaim responsibility for any injury to people or property resulting from any ideas, methods, instructions or products referred to in the content. |
© 2025 by the authors. Licensee MDPI, Basel, Switzerland. This article is an open access article distributed under the terms and conditions of the Creative Commons Attribution (CC BY) license (https://creativecommons.org/licenses/by/4.0/).
Share and Cite
Mansoor, M.; Ibrahim, A.F. Emerging Mechanistic Insights and Therapeutic Strategies for Pulmonary Arterial Hypertension: A Focus on Right Ventricular Dysfunction and Novel Treatment Pathways. Biomedicines 2025, 13, 600. https://doi.org/10.3390/biomedicines13030600
Mansoor M, Ibrahim AF. Emerging Mechanistic Insights and Therapeutic Strategies for Pulmonary Arterial Hypertension: A Focus on Right Ventricular Dysfunction and Novel Treatment Pathways. Biomedicines. 2025; 13(3):600. https://doi.org/10.3390/biomedicines13030600
Chicago/Turabian StyleMansoor, Masab, and Andrew F. Ibrahim. 2025. "Emerging Mechanistic Insights and Therapeutic Strategies for Pulmonary Arterial Hypertension: A Focus on Right Ventricular Dysfunction and Novel Treatment Pathways" Biomedicines 13, no. 3: 600. https://doi.org/10.3390/biomedicines13030600
APA StyleMansoor, M., & Ibrahim, A. F. (2025). Emerging Mechanistic Insights and Therapeutic Strategies for Pulmonary Arterial Hypertension: A Focus on Right Ventricular Dysfunction and Novel Treatment Pathways. Biomedicines, 13(3), 600. https://doi.org/10.3390/biomedicines13030600

