Structural Disruption of Cilia and Increased Cytoplasmic Tubulin in Biliary Atresia—An Exploratory Study Focusing on Early Postoperative Prognosis Following Portoenterostomy
Abstract
1. Introduction
2. Materials and Methods
2.1. Patients and Samples
2.2. Clinical–Laboratory Data Collection
2.3. Immunofluorescence Staining
2.4. Image Analysis
2.4.1. Qualitative Analysis
2.4.2. Quantitative Analysis
HIF-1α Nuclear Positivity Analysis
TUBA4A Analysis—Cytoplasmic Expression
TUBA4A Analysis—Cilia Quantification
2.5. Correlation of Image Analysis Data with Postoperative Outcomes: Death, LTx, and Native Liver Survival After Portoenterostomy
2.6. Statistics
2.7. Ethics
3. Results
3.1. Clinical and Laboratory Data of the BA Patients
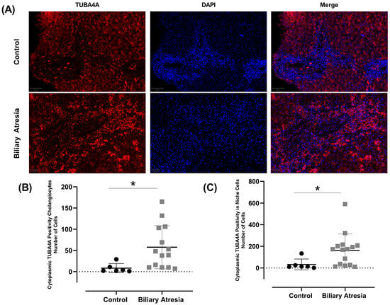
3.2. Detection and Immunolocalization of HIF-1α and TUBA4A by Qualitative Method
Qualitative vs. Quantitative Analysis
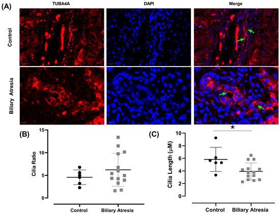
3.3. Quantitative Analysis of Ciliary Characteristics in Cholangiocytes of Biliary Atresia Patients
3.4. Relationship Between HIF-1α Expression and Ciliary Characteristics in BA
3.5. Effects of HIF-1α as Well as Ciliary and Cytoplasmic TUBA4A Morphometric Features on the Clinical–Laboratory Status and Native Liver Survival
3.5.1. Correlations Between Clinical–Laboratory, Image Morphometric, and Outcome Variables
3.5.2. Native Liver Survival
4. Discussion
4.1. Clinical Data of the BA Patients for a Prognostic Evaluation
4.2. Detection and Immunolocalization of HIF-1α and TUBA4A
4.3. Quantitative Analysis of Ciliary Characteristics in Cholangiocytes of Biliary Atresia Patients
4.4. Relationship Between HIF-1α Expression and Ciliary Characteristics in BA
4.5. Effects of Ciliary and Cytoplasmic TUBA4A Alterations on the Clinical–Laboratory Status and Native Liver Survival
4.5.1. Effects on Clinical–Laboratory Status
4.5.2. Effects on Native Liver Survival
4.6. Limitations of This Study
5. Conclusions
Supplementary Materials
Author Contributions
Funding
Institutional Review Board Statement
Informed Consent Statement
Data Availability Statement
Acknowledgments
Conflicts of Interest
References
- Bezerra, J.A.-O.; Wells, R.G.; Mack, C.L.; Karpen, S.J.; Hoofnagle, J.H.; Doo, E.; Sokol, R.J. Biliary Atresia: Clinical and Research Challenges for the Twenty-First Century. Hepatology 2018, 68, 1163–1173. [Google Scholar] [CrossRef]
- Tam, P.K.H.; Wells, R.G.; Tang, C.S.M.; Lui, V.C.H.; Hukkinen, M.; Luque, C.D.; De Coppi, P.; Mack, C.L.; Pakarinen, M.; Davenport, M. Biliary atresia. Nat. Rev. Dis. Primers 2024, 10, 47. [Google Scholar] [CrossRef]
- Nio, M.; Ohi, R.; Miyano, T.; Saeki, M.; Shiraki, K.; Tanaka, K. Five- and 10-year survival rates after surgery for biliary atresia: A report from the Japanese Biliary Atresia Registry. J. Pediatr. Surg. 2003, 38, 997–1000. [Google Scholar] [CrossRef]
- Xu, X.; Wang, X.; Ding, M.; Zhao, Y.; Zhao, L.; Zhao, L.; Li, M.; Zhao, F.; Sun, R.; Wang, Z.; et al. Development and post-Kasai procedure prognostic relevance of histological features for biliary atresia. BMC Pediatr. 2023, 23, 589. [Google Scholar] [CrossRef] [PubMed]
- Fanna, M.; Masson, G.; Capito, C.; Girard, M.; Guerin, F.; Hermeziu, B.; Lachaux, A.; Roquelaure, B.; Gottrand, F.; Broue, P.; et al. Management of Biliary Atresia in France 1986 to 2015: Long-term Results. J. Pediatr. Gastroenterol. Nutr. 2019, 69, 416–424. [Google Scholar] [CrossRef]
- Verkade, H.J.; Bezerra, J.A.; Davenport, M.; Schreiber, R.A.; Mieli-Vergani, G.; Hulscher, J.B.; Sokol, R.J.; Kelly, D.A.; Ure, B.; Whitington, P.F.; et al. Biliary atresia and other cholestatic childhood diseases: Advances and future challenges. J. Hepatol. 2016, 65, 631–642. [Google Scholar] [CrossRef] [PubMed]
- Trampert, D.C.; Beuers, U. A beneficial response of fetal wound healing gone bad in the bile duct: The overarching cause of biliary atresia? J. Hepatol. 2024, 80, 387–389. [Google Scholar] [CrossRef]
- Quelhas, P.; Cerski, C.; Dos Santos, J.L. Update on Etiology and Pathogenesis of Biliary Atresia. Curr. Pediatr. Rev. 2022, 19, 48–67. [Google Scholar] [CrossRef] [PubMed]
- Girard, M.; Panasyuk, G. Genetics in biliary atresia. Curr. Opin. Gastroenterol. 2019, 35, 73–81. [Google Scholar] [CrossRef] [PubMed]
- Wang, W.H.; Chiu, F.Y.; Kuo, T.T.; Shao, Y.J. Maternal Prenatal Infections and Biliary Atresia in Offspring. JAMA Netw. Open 2024, 7, e2350044. [Google Scholar] [CrossRef] [PubMed]
- dos Santos, J.L.; da Silveira, T.R.; da Silva, V.D.; Cerski, C.T.; Wagner, M.B. Medial thickening of hepatic artery branches in biliary atresia. A morphometric study. J. Pediatr. Surg. 2005, 40, 637–642. [Google Scholar] [CrossRef] [PubMed]
- Chang, X.; Chi, S.; Zhang, X.; Li, X.; Yu, C.; Zhou, Y.; Tang, S. Inhibition of Notch3/Hey1 ameliorates peribiliary hypoxia by preventing hypertrophic hepatic arteriopathy in biliary atresia progression. Histochem. Cell Biol. 2024, 161, 461–476. [Google Scholar] [CrossRef] [PubMed]
- Edom, P.T.; Meurer, L.; da Silveira, T.R.; Matte, U.; dos Santos, J.L. Immunolocalization of VEGF A and its receptors, VEGFR1 and VEGFR2, in the liver from patients with biliary atresia. Appl. Immunohistochem. Mol. Morphol. AIMM 2011, 19, 360–368. [Google Scholar] [CrossRef]
- Fratta, L.X.; Hoss, G.R.; Longo, L.; Uribe-Cruz, C.; da Silveira, T.R.; Vieira, S.M.; Kieling, C.O.; Dos Santos, J.L. Hypoxic-ischemic gene expression profile in the isolated variant of biliary atresia. J. Hepatobiliary Pancreat. Sci. 2015, 22, 846–854. [Google Scholar] [CrossRef] [PubMed]
- de Souza, A.F.; Meurer, L.; da Silveira, T.R.; Gregório, C.; Reus, N.; Uribe, C.; Matte, U.; dos Santos, J.L. Angiopoietin 1 and angiopoietin 2 are associated with medial thickening of hepatic arterial branches in biliary atresia. Pediatr. Res. 2014, 75, 22–28. [Google Scholar] [CrossRef]
- Quelhas, P.; Breton, M.C.; Oliveira, R.C.; Cipriano, M.A.; Teixeira, P.; Cerski, C.T.; Shivakumar, P.; Vieira, S.M.G.; Kieling, C.O.; Verde, I.; et al. HIF-1alpha-pathway activation in cholangiocytes of patients with biliary atresia: An immunohistochemical/molecular exploratory study. J. Pediatr. Surg. 2023, 58, 587–594. [Google Scholar] [CrossRef]
- Santos, J.L.; Kieling, C.O.; Meurer, L.; Vieira, S.; Ferreira, C.T.; Lorentz, A.; Silveira, T.R. The extent of biliary proliferation in liver biopsies from patients with biliary atresia at portoenterostomy is associated with the postoperative prognosis. J. Pediatr. Surg. 2009, 44, 695–701. [Google Scholar] [CrossRef] [PubMed]
- Deltenre, P.; Valla, D.C. Ischemic cholangiopathy. Semin. Liver Dis. 2008, 28, 235–246. [Google Scholar] [CrossRef]
- Min, J.; Ningappa, M.; So, J.; Shin, D.; Sindhi, R.; Subramaniam, S. Systems Analysis of Biliary Atresia Through Integration of High-Throughput Biological Data. Front. Physiol. 2020, 11, 966. [Google Scholar] [CrossRef]
- de Jong, I.E.M.; Hunt, M.L.; Chen, D.; Du, Y.; Llewellyn, J.; Gupta, K.; Li, D.; Erxleben, D.; Rivas, F.; Hall, A.R.; et al. A fetal wound healing program after intrauterine bile duct injury may contribute to biliary atresia. J. Hepatol. 2023, 79, 1396–1407. [Google Scholar] [CrossRef]
- Fitzsimons, L.A.-O.; Brewer, V.L.; Tucker, K.A.-O. Hedgehog Morphogens Act as Growth Factors Critical to Pre- and Postnatal Cardiac Development and Maturation: How Primary Cilia Mediate Their Signal Transduction. Cells 2022, 11, 1879. [Google Scholar] [CrossRef] [PubMed]
- Ott, C.M. Primary Cilia. In The Liver—Biology and Pathobiology, 6th ed.; Arias, I.M., Alter, H.J., Boyer, J.L., Cohen, D.E., Shafritz, D.A., Thorgeirsson, S.S., Wolkoff, A.W., Eds.; Wiley-Blackwell: Hoboken, NJ, USA, 2020; pp. 50–61. [Google Scholar]
- Mansini, A.P.; Peixoto, E.; Jin, S.; Richard, S.; Gradilone, S.A. The Chemosensory Function of Primary Cilia Regulates Cholangiocyte Migration, Invasion, and Tumor Growth. Hepatology 2019, 69, 1582–1598. [Google Scholar] [CrossRef] [PubMed]
- Chu, A.S.; Russo, P.A.; Wells, R.G. Cholangiocyte cilia are abnormal in syndromic and non-syndromic biliary atresia. Mod. Pathol. Off. J. United States Can. Acad. Pathol. 2012, 25, 751–757. [Google Scholar] [CrossRef]
- Karjoo, S.; Hand, N.J.; Loarca, L.; Russo, P.A.; Friedman, J.R.; Wells, R.G. Extrahepatic cholangiocyte cilia are abnormal in biliary atresia. J. Pediatr. Gastroenterol. Nutr. 2013, 57, 96–101. [Google Scholar] [CrossRef] [PubMed]
- Frassetto, R.; Parolini, F.; Marceddu, S.; Satta, G.; Papacciuoli, V.; Pinna, M.A.; Mela, A.; Secchi, G.; Galleri, G.; Manetti, R.; et al. Intrahepatic bile duct primary cilia in biliary atresia. Hepatol. Res. Off. J. Jpn. Soc. Hepatol. 2018, 48, 664–674. [Google Scholar] [CrossRef]
- Shepard, B.D.; Tuma, P.L. Alcohol-induced alterations of the hepatocyte cytoskeleton. World J. Gastroenterol. 2010, 16, 1358–1365. [Google Scholar] [CrossRef] [PubMed]
- Wawro, M.E.; Sobierajska, K.; Ciszewski, W.M.; Wagner, W.; Frontczak, M.; Wieczorek, K.; Niewiarowska, J. Tubulin beta 3 and 4 are involved in the generation of early fibrotic stages. Cell Signal 2017, 38, 26–38. [Google Scholar] [CrossRef]
- Bankhead, P.; Loughrey, M.B.; Fernández, J.A.; Dombrowski, Y.; McArt, D.G.; Dunne, P.A.-O.X.; McQuaid, S.; Gray, R.T.; Murray, L.J.; Coleman, H.G.; et al. QuPath: Open source software for digital pathology image analysis. Sci. Rep. 2017, 7, 16878. [Google Scholar] [CrossRef] [PubMed]
- Hansen, J.A.-O.; Rassmann, S.; Stüven, B.; Jurisch-Yaksi, N.A.-O.; Wachten, D.A.-O. CiliaQ: A simple, open-source software for automated quantification of ciliary morphology and fluorescence in 2D, 3D, and 4D images. Eur. Phys. J. E Soft Matter 2021, 44, 18. [Google Scholar] [CrossRef] [PubMed]
- Santos, J.L.; Almeida, H.; Cerski, C.T.; Silveira, T.R. Histopathological diagnosis of intra- and extrahepatic neonatal cholestasis. Braz. J. Med. Biol. Res. = Rev. Bras. Pesqui. Medicas E Biol. 1998, 31, 911–919. [Google Scholar] [CrossRef] [PubMed]
- Santos, J.L.; Choquette, M.; Bezerra, J.A. Cholestatic liver disease in children. Curr. Gastroenterol. Rep. 2010, 12, 30–39. [Google Scholar] [CrossRef]
- Glessner, J.T.; Ningappa, M.B.; Ngo, K.A.; Zahid, M.; So, J.; Higgs, B.W.; Sleiman, P.M.A.; Narayanan, T.; Ranganathan, S.; March, M.; et al. Biliary atresia is associated with polygenic susceptibility in ciliogenesis and planar polarity effector genes. J. Hepatol. 2023, 79, 1385–1395. [Google Scholar] [CrossRef] [PubMed]
- Plotnikova, O.V.; Golemis Ea Fau—Pugacheva, E.N.; Pugacheva, E.N. Cell cycle-dependent ciliogenesis and cancer. Cancer Res. 2008, 68, 2058–2061. [Google Scholar] [CrossRef]
- Mansini, A.P.; Peixoto, E.; Thelen, K.M.; Gaspari, C.; Jin, S.; Gradilone, S.A. The cholangiocyte primary cilium in health and disease. Biochim. Biophys. Acta Mol. Basis Dis. 2018, 1864 Pt B, 1245–1253. [Google Scholar] [CrossRef]
- Macarelli, V.; Leventea, E.; Merkle, F.T. Regulation of the length of neuronal primary cilia and its potential effects on signalling. Trends Cell Biol. 2023, 33, 979–990. [Google Scholar] [CrossRef]
- Proulx-Bonneau, S.; Annabi, B. The primary cilium as a biomarker in the hypoxic adaptation of bone marrow-derived mesenchymal stromal cells: A role for the secreted frizzled-related proteins. Biomark. Insights 2011, 6, 107–118. [Google Scholar] [CrossRef]
- Sharma, N.; Kosan, Z.A.; Stallworth, J.E.; Berbari, N.F.; Yoder, B.K. Soluble levels of cytosolic tubulin regulate ciliary length control. Mol. Biol. Cell 2011, 22, 806–816. [Google Scholar] [CrossRef]
- Resnick, A. HIF Stabilization Weakens Primary Cilia. PLoS ONE 2016, 11, e0165907. [Google Scholar] [CrossRef] [PubMed]
- Reich, M.; Deutschmann, K.; Sommerfeld, A.; Klindt, C.; Kluge, S.; Kubitz, R.; Ullmer, C.; Knoefel, W.T.; Herebian, D.; Mayatepek, E.; et al. TGR5 is essential for bile acid-dependent cholangiocyte proliferation in vivo and in vitro. Gut 2016, 65, 487–501. [Google Scholar] [CrossRef] [PubMed]
- Janke, C. The tubulin code: Molecular components, readout mechanisms, and functions. J. Cell Biol. 2014, 206, 461–472. [Google Scholar] [CrossRef] [PubMed]
- Groebner, J.L.; Tuma, P.L. The Altered Hepatic Tubulin Code in Alcoholic Liver Disease. Biomolecules 2015, 5, 2140–2159. [Google Scholar] [CrossRef] [PubMed]
- Kannarkat, G.T.; Tuma, D.J.; Tuma, P.L. Microtubules are more stable and more highly acetylated in ethanol-treated hepatic cells. J. Hepatol. 2006, 44, 963–970. [Google Scholar] [CrossRef] [PubMed]
- Kumar, M.; Gupta, A.; Mallik, R. Cytoskeletal Motors: Structure and Function in Hepatocytes. In The Liver—Biology and Pathobiology, 6th ed.; Arias, I.M., Alter, H.J., Boyer, J.L., Cohen, D.E., Shafritz, D.A., Thorgeirsson, S.S., Wolkoff, A.W., Eds.; Wiley-Blackwell: Hoboken, NJ, USA, 2020; pp. 27–35. [Google Scholar]
- Mackeh, R.; Lorin, S.; Ratier, A.; Mejdoubi-Charef, N.; Baillet, A.; Bruneel, A.; Hamaï, A.; Codogno, P.; Poüs, C.; Perdiz, D. Reactive oxygen species, AMP-activated protein kinase, and the transcription cofactor p300 regulate α-tubulin acetyltransferase-1 (αTAT-1/MEC-17)-dependent microtubule hyperacetylation during cell stress. J. Biol. Chem. 2014, 289, 11816–11828. [Google Scholar] [CrossRef] [PubMed]
- Adhikari, R.A.-O.; Mitra, R.A.-O.; Bennett, R.A.-O.; McVicker, B.A.-O.; Tuma, P.A.-O. Alcohol-induced tubulin post-translational modifications directly alter hepatic protein trafficking. Hepatol. Commun. 2023, 7, e0103. [Google Scholar] [CrossRef]
- Cohen, J. Statistical Power Analysis for the Behavioral Sciences, 2nd ed.; Lawrence Erlbaum: Mahwah, NJ, USA, 1988. [Google Scholar]







Intrahepatic neonatal cholestasis |
Total and direct-reacting bilirubin serum levels at exploratory laparotomy |
Age at death (days of life) Cause of liver transplantation Cause of death 1-year native liver survival |
HIF-1alpha nuclear positivity in intrahepatic cholangiocytes Objective (quantitative, morphometric) methods (portal biliary structures; cells of the portal, or septal/parenchymal interface; and areas of ductular reaction distributed externally to parenchymal zone 1)
|
| Patient ID | Diagnosis | Age PE (Days) | Age LTx (Days) | Age Death (Days) | Cause of LTx | Cause of Death | Total Bilirubin (mg/dL) | Direct Bilirubin (mg/dL) |
|---|---|---|---|---|---|---|---|---|
| BA1 | Isolated Biliary Atresia | 110 | 118 | Alive | Liver Failure | Alive | 9.5 | 7.5 |
| BA2 | 56 | No LTx | 208 | No LTx | Cirrhosis; liver failure; hemorrhage | 7 | 5.4 | |
| BA3 | 48 | No LTx | Alive | No LTx | Alive | 7.8 | 3.5 | |
| BA4 | 54 | No LTx | 285 | No LTx | Cirrhosis; liver failure | 6.7 | 5.3 | |
| BA5 | 59 | No LTx | 283 | No LTx | Cirrhosis; liver failure | 5.8 | 4.2 | |
| BA6 | 93 | No LTx | 165 | No LTx | Cirrhosis; liver failure | 10 | 6.7 | |
| BA7 | 59 | No LTx | Alive | No LTx | Alive | 12 | 8.8 | |
| BA8 | 92 | 2559 | Alive | Cirrhosis; liver failure | Alive | 12.9 | 9.6 | |
| BA9 | 69 | No LTx | Alive | No LTx | Alive | 7.5 | 6 | |
| BA10 | 65 | 114 | 122 | Liver failure | Cirrhosis; liver failure | 19.1 | 14.3 | |
| BA11 | 52 | 212 | Alive | Cirrhosis; liver failure | Alive | 11.6 | 8.6 | |
| BA12 | 56 | 1409 | Alive | Recurrent cholangitis; cirrhosis; liver failure | Alive | 16.6 | 11.8 | |
| BA13 | 32 | No LTx | Alive | No LTx | Alive | 4.7 | 3.5 | |
| BA14 | 43 | No LTx | Alive | No LTx | Alive | 4.6 | 4 | |
| C1 | Idiopathic Neonatal Cholestasis | 35 | No LTx | Alive | No LTx | Alive | 14.6 | 10 |
| C2 | 78 | No LTx | Alive | No LTx | Alive | 19.2 | 14.9 | |
| C3 | 62 | No LTx | Alive | No LTx | Alive | 12.1 | 8.8 | |
| C6 | Parenteral Nutrition-Associated Cholestasis | 62 | No LTx | Alive | No LTx | Alive | 14.6 | 10 |
| C4 | A1ATD | 40 | No LTx | Alive | No LTx | Alive | 9.2 | 6.4 |
| C5 | CMV Hepatitis | 35 | No LTx | Alive | No LTx | Alive | Not Available | Not Available |
| Variable Pair | Spearman’s Correlation (ρ) | p-Value | Significance |
|---|---|---|---|
| Clinical–laboratory status | |||
| Total Bilirubin vs. Cilia Length | −0.665 | 0.013 | * |
| Direct Bilirubin vs. Cilia Length | −0.758 | 0.003 | ** |
| Morphometric variables | |||
| Lower TUBA4A vs. CRs | 0.890 | <0.001 | ** |
| Outcomes | |||
| LTx vs. Direct Bilirubin | 0.624 | 0.023 | * |
| LTx vs. Cilia Length | −0.802 | 0.001 | ** |
| Death vs. HIF-1α Positive Nuclei | 0.692 | 0.009 | ** |
| Death vs. Higher TUBA4A | 0.626 | 0.022 | * |
Disclaimer/Publisher’s Note: The statements, opinions and data contained in all publications are solely those of the individual author(s) and contributor(s) and not of MDPI and/or the editor(s). MDPI and/or the editor(s) disclaim responsibility for any injury to people or property resulting from any ideas, methods, instructions or products referred to in the content. |
© 2025 by the authors. Licensee MDPI, Basel, Switzerland. This article is an open access article distributed under the terms and conditions of the Creative Commons Attribution (CC BY) license (https://creativecommons.org/licenses/by/4.0/).
Share and Cite
Quelhas, P.; Oliveira, R.; Kieling, C.; Vieira, S.; dos Santos, J. Structural Disruption of Cilia and Increased Cytoplasmic Tubulin in Biliary Atresia—An Exploratory Study Focusing on Early Postoperative Prognosis Following Portoenterostomy. Biomedicines 2025, 13, 87. https://doi.org/10.3390/biomedicines13010087
Quelhas P, Oliveira R, Kieling C, Vieira S, dos Santos J. Structural Disruption of Cilia and Increased Cytoplasmic Tubulin in Biliary Atresia—An Exploratory Study Focusing on Early Postoperative Prognosis Following Portoenterostomy. Biomedicines. 2025; 13(1):87. https://doi.org/10.3390/biomedicines13010087
Chicago/Turabian StyleQuelhas, Patrícia, Rui Oliveira, Carlos Kieling, Sandra Vieira, and Jorge dos Santos. 2025. "Structural Disruption of Cilia and Increased Cytoplasmic Tubulin in Biliary Atresia—An Exploratory Study Focusing on Early Postoperative Prognosis Following Portoenterostomy" Biomedicines 13, no. 1: 87. https://doi.org/10.3390/biomedicines13010087
APA StyleQuelhas, P., Oliveira, R., Kieling, C., Vieira, S., & dos Santos, J. (2025). Structural Disruption of Cilia and Increased Cytoplasmic Tubulin in Biliary Atresia—An Exploratory Study Focusing on Early Postoperative Prognosis Following Portoenterostomy. Biomedicines, 13(1), 87. https://doi.org/10.3390/biomedicines13010087

