SSL5-AnxA5 Fusion Protein Constructed Based on Human Atherosclerotic Plaque scRNA-Seq Data Preventing the Binding of Apoptotic Endothelial Cells, Platelets, and Inflammatory Cells
Abstract
1. Introduction
2. Materials and Methods
2.1. Public Data Collection
2.2. Single-Cell Transcriptome Analysis
2.3. Cell–Cell Communication Analysis
2.4. Preparation of SSL5-AnxA5
2.5. SSL5-AnxA5 and PSGL1 Binding Assay
2.6. Flow Cytometry
2.7. Determining the Ability of SSL5-AnxA5 to Bind Apoptotic Cells by Flow Cytometry
2.8. Endothelial Cell and Monocyte Cell-Binding Assay
2.9. Platelet–Leucocyte Interaction Assay
2.10. Statistical Analysis
3. Results
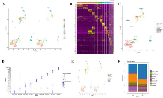
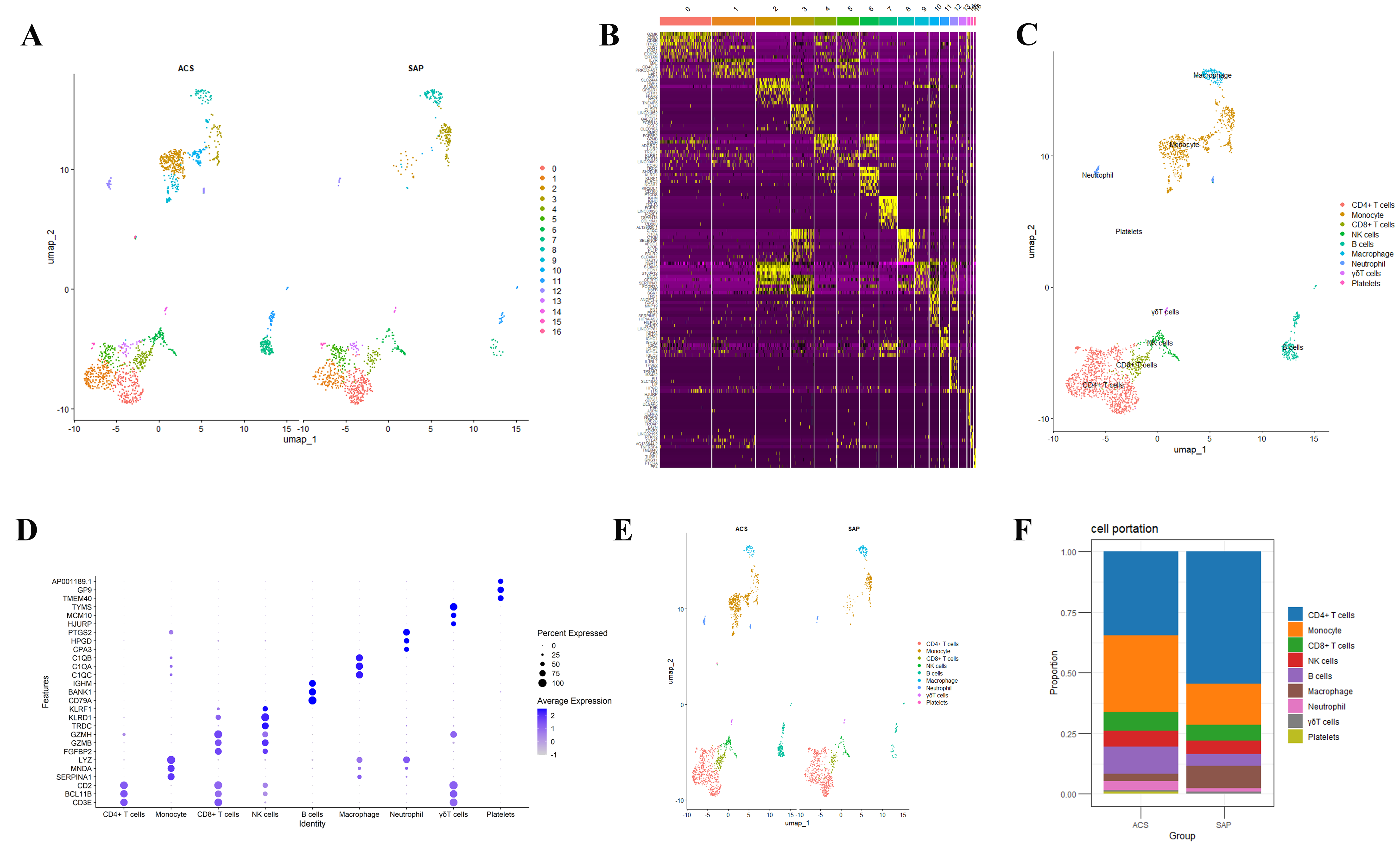
3.1. Identification of ACS and SAP Cell Clusters
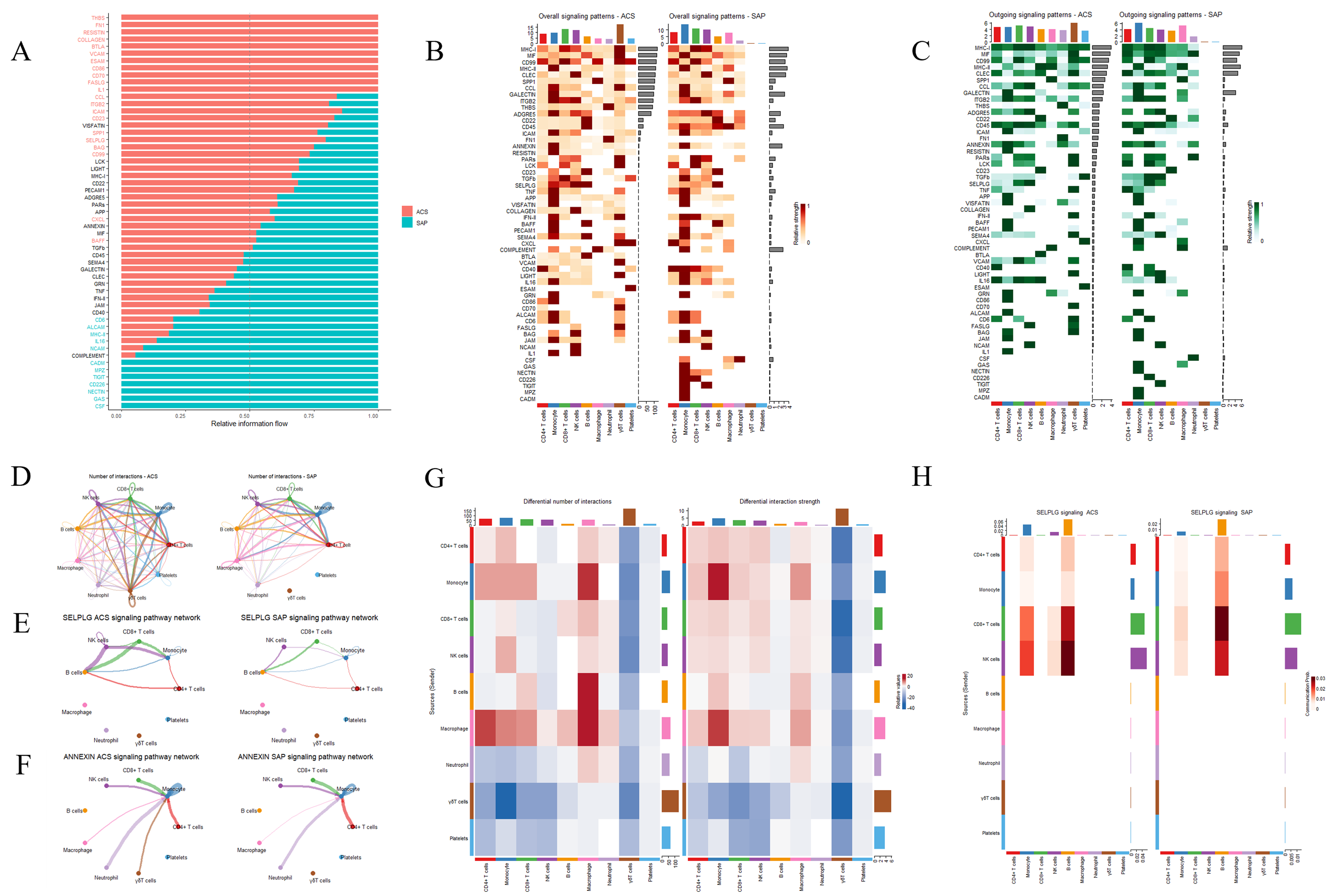
3.2. Differences in Intercellular Communication Between ACS and SAP Single-Cell Analysis
3.3. The Preparation of the SSL5-AnxA5 Fusion Protein
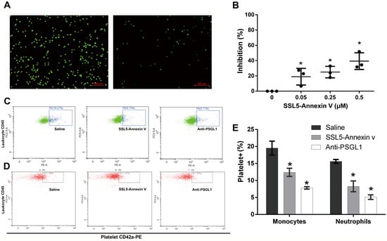
3.4. SSL5-AnxA5 Binds to PSGL1 and Inhibits Its Binding to P-Selectin
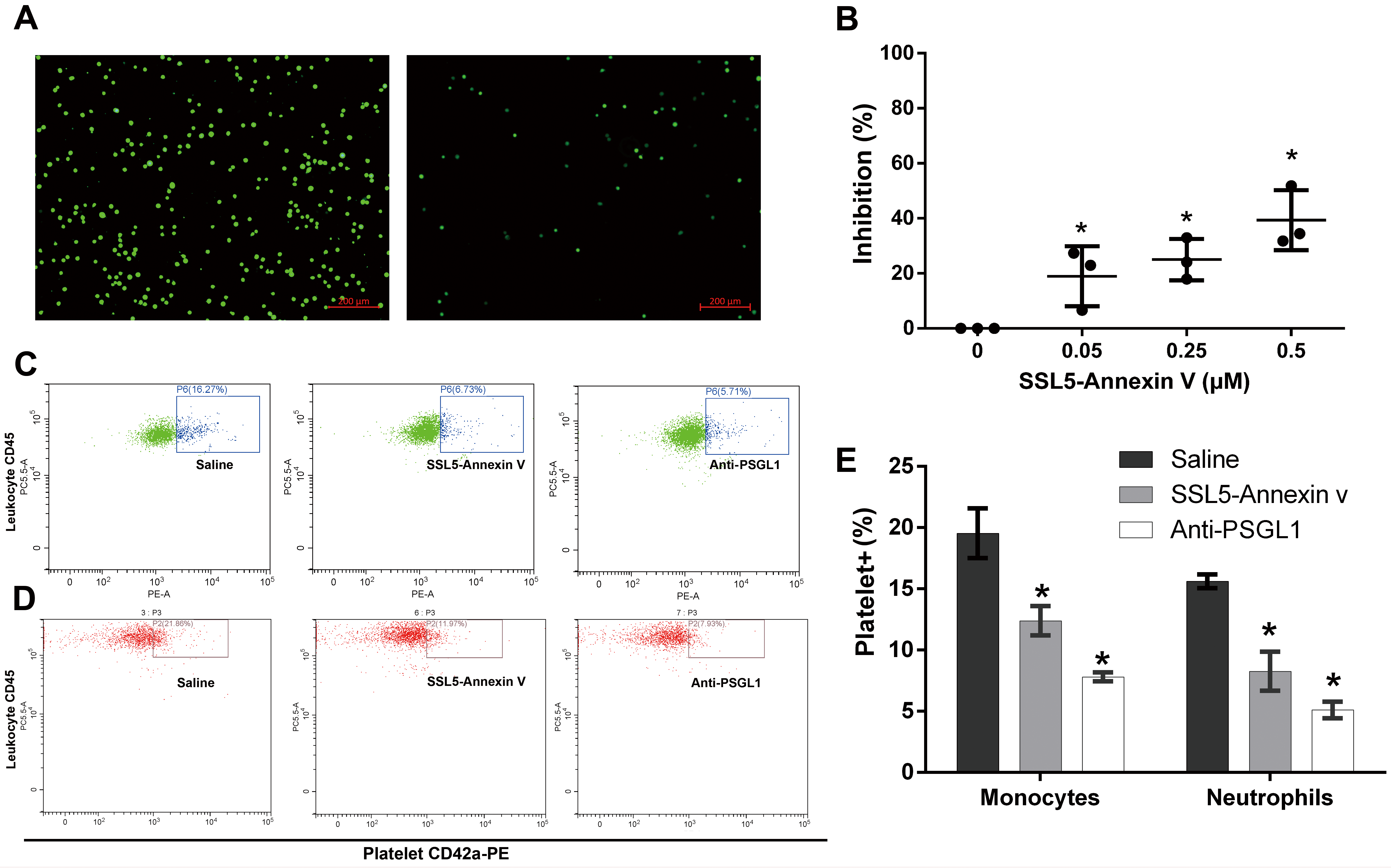
3.5. SSL5-AnxA5 Prevented Endothelial Cells and Platelets from Combining with Inflammatory Cells
4. Discussion
5. Conclusions
Supplementary Materials
Author Contributions
Funding
Institutional Review Board Statement
Informed Consent Statement
Data Availability Statement
Conflicts of Interest
References
- W.H.O. Cardiovascular Diseases. Available online: https://www.who.int/europe/news-room/fact-sheets/item/cardiovascular-diseases (accessed on 20 October 2024).
- Conrad, N.; Molenberghs, G.; Verbeke, G.; Zaccardi, F.; Lawson, C.; Friday, J.M.; Su, H.; Jhund, P.S.; Sattar, N.; Rahimi, K.; et al. Trends in cardiovascular disease incidence among 22 million people in the UK over 20 years: Population based study. Br. Med. J. 2024, 387, e078523, Correction in Br. Med. J. 2024, 387, q2381. [Google Scholar] [CrossRef]
- Chong, B.; Jayabaskaran, J.; Jauhari, S.M.; Chan, S.P.; Goh, R.; Kueh, M.T.W.; Li, H.; Chin, Y.H.; Kong, G.; Anand, V.V.; et al. Global burden of cardiovascular diseases: Projections from 2025 to 2050. Eur. J. Prev. Cardiol. 2024. [Google Scholar] [CrossRef] [PubMed]
- Sun, W.T.; Du, J.Y.; Wang, J.; Wang, Y.L.; Dong, E.D. Potential preservative mechanisms of cardiac rehabilitation pathways on endothelial function in coronary heart disease. Sci. China Life Sci. 2024. [Google Scholar] [CrossRef] [PubMed]
- He, L.; Chen, Q.; Wang, L.; Pu, Y.; Huang, J.; Cheng, C.K.; Luo, J.Y.; Kang, L.; Lin, X.; Xiang, L.; et al. Activation of Nrf2 inhibits atherosclerosis in ApoE(-/-) mice through suppressing endothelial cell inflammation and lipid peroxidation. Redox Biol. 2024, 74, 103–229. [Google Scholar] [CrossRef]
- Linden, M.D.; Jackson, D.E. Platelets: Pleiotropic roles in atherogenesis and atherothrombosis. Int. J. Biochem. Cell Biol. 2010, 42, 1762–1766. [Google Scholar] [CrossRef]
- Wagner, D.D. New links between inflammation and thrombosis. Arterioscler. Thromb. Vasc. Biol. 2005, 25, 1321–1324. [Google Scholar] [CrossRef]
- Massberg, S.; Enders, G.; Leiderer, R.; Eisenmenger, S.; Vestweber, D.; Krombach, F.; Messmer, K. Platelet-endothelial cell interactions during ischemia/reperfusion: The role of P-selectin. Blood J. Am. Soc. Hematol. 1998, 92, 507–515. [Google Scholar]
- Frenette, P.S.; Denis, C.V.; Weiss, L.; Jurk, K.; Subbarao, S.; Kehrel, B.; Hartwig, J.H.; Vestweber, D.; Wagner, D.D. P-Selectin glycoprotein ligand 1 (PSGL-1) is expressed on platelets and can mediate platelet–endothelial interactions in vivo. J. Exp. Med. 2000, 191, 1413–1422. [Google Scholar] [CrossRef]
- Bestebroer, J.; Poppelier, M.J.; Ulfman, L.H.; Lenting, P.J.; Denis, C.V.; van Kessel, K.P.; van Strijp, J.A.; de Haas, C.J. Staphylococcal superantigen-like 5 binds PSGL-1 and inhibits P-selectin-mediated neutrophil rolling. Blood 2007, 109, 2936–2943. [Google Scholar] [CrossRef] [PubMed]
- Alanko, I.; Sandberg, R.; Brockmann, E.C.; de Haas, C.J.C.; van Strijp, J.A.G.; Lamminmäki, U.; Salo-Ahen, O.M.H. Isolation and functional analysis of phage-displayed antibody fragments targeting the staphylococcal superantigen-like proteins. MicrobiologyOpen 2023, 12, e1371. [Google Scholar] [CrossRef] [PubMed]
- Sosnovik, D.E.; Garanger, E.; Aikawa, E.; Nahrendorf, M.; Figuiredo, J.-L.; Dai, G.; Reynolds, F.; Rosenzweig, A.; Weissleder, R.; Josephson, L. Molecular MRI of cardiomyocyte apoptosis with simultaneous delayed-enhancement MRI distinguishes apoptotic and necrotic myocytes in vivo: Potential for midmyocardial salvage in acute ischemia. Circ. Cardiovasc. Imaging 2009, 2, 460–467. [Google Scholar] [CrossRef]
- Leuschner, F.; Nahrendorf, M. Molecular imaging of coronary atherosclerosis and myocardial infarction: Considerations for the bench and perspectives for the clinic. Circ. Res. 2011, 108, 593–606. [Google Scholar] [CrossRef] [PubMed]
- Kramer, C.M.; Sinusas, A.J.; Sosnovik, D.E.; French, B.A.; Bengel, F.M. Multimodality imaging of myocardial injury and remodeling. J. Nucl. Med. 2010, 51 (Suppl. S1), 107S. [Google Scholar] [CrossRef] [PubMed]
- Chen, I.Y.; Wu, J.C. Cardiovascular molecular imaging: Focus on clinical translation. Circulation 2011, 123, 425–443. [Google Scholar] [CrossRef]
- Butler, A.; Hoffman, P.; Smibert, P.; Papalexi, E.; Satija, R. Integrating single-cell transcriptomic data across different conditions, technologies, and species. Nat. Biotechnol. 2018, 36, 411–420. [Google Scholar] [CrossRef] [PubMed]
- Lun, A.T.L.; Riesenfeld, S.; Andrews, T.; Dao, T.P.; Gomes, T.; Marioni, J.C. EmptyDrops: Distinguishing cells from empty droplets in droplet-based single-cell RNA sequencing data. Genome Biol. 2019, 20, 63. [Google Scholar] [CrossRef] [PubMed]
- Korsunsky, I.; Millard, N.; Fan, J.; Slowikowski, K.; Zhang, F.; Wei, K.; Baglaenko, Y.; Brenner, M.; Loh, P.-R.; Raychaudhuri, S. Fast, sensitive and accurate integration of single-cell data with Harmony. Nat. Methods 2019, 16, 1289–1296. [Google Scholar] [CrossRef]
- Aran, D.; Looney, A.P.; Liu, L.; Wu, E.; Fong, V.; Hsu, A.; Chak, S.; Naikawadi, R.P.; Wolters, P.J.; Abate, A.R.; et al. Reference-based analysis of lung single-cell sequencing reveals a transitional profibrotic macrophage. Nat. Immunol. 2019, 20, 163–172. [Google Scholar] [CrossRef]
- Jin, S.; Guerrero-Juarez, C.F.; Zhang, L.; Chang, I.; Ramos, R.; Kuan, C.-H.; Myung, P.; Plikus, M.V.; Nie, Q. Inference and analysis of cell-cell communication using CellChat. Nat. Commun. 2021, 12, 1088. [Google Scholar] [CrossRef]
- Huang, F.; Xia, T.; Li, J.; Li, C.; Zhao, Z.; Lei, W.; Chen, L.; Liao, Y.; Xiao, D.; Peng, Y.; et al. The bifunctional SDF-1-AnxA5 fusion protein protects cardiac function after myocardial infarction. J. Cell. Mol. Med. 2019, 23, 7673–7684. [Google Scholar] [CrossRef]
- Belhocine, T.Z.; Blankenberg, F.G.; Kartachova, M.S.; Stitt, L.W.; Vanderheyden, J.L.; Hoebers, F.J.; Van de Wiele, C. 99mTc-Annexin A5 quantification of apoptotic tumor response: A systematic review and meta-analysis of clinical imaging trials. Eur. J. Nucl. Med. Mol. Imaging 2015, 42, 2083–2097. [Google Scholar] [CrossRef] [PubMed]
- Su, G.; Zhang, D.; Li, T.; Pei, T.; Yang, J.; Tu, S.; Liu, S.; Ren, J.; Zhang, Y.; Duan, M.; et al. Annexin A5 derived from matrix vesicles protects against osteoporotic bone loss via mineralization. Bone Res. 2023, 11, 60. [Google Scholar] [CrossRef] [PubMed]
- D’Acquisto, F.; Perretti, M.; Flower, R.J. Annexin-A1: A pivotal regulator of the innate and adaptive immune systems. Br. J. Pharmacol. 2008, 155, 152–169. [Google Scholar] [CrossRef]
- Volcik, K.A.; Catellier, D.; Folsom, A.R.; Matijevic, N.; Wasserman, B.; Boerwinkle, E. SELP and SELPLG genetic variation is associated with cell surface measures of SELP and SELPLG: The Atherosclerosis Risk in Communities Carotid MRI Study. Clin. Chem. 2009, 55, 1076–1082. [Google Scholar] [CrossRef] [PubMed]
- Tregouet, D.A.; Barbaux, S.; Poirier, O.; Blankenberg, S.; Bickel, C.; Escolano, S.; Rupprecht, H.J.; Meyer, J.; Cambien, F.; Tiret, L.; et al. SELPLG gene polymorphisms in relation to plasma SELPLG levels and coronary artery disease. Ann. Hum. Genet. 2003, 67, 504–511. [Google Scholar] [CrossRef]
- Bugert, P.; Vosberg, M.; Entelmann, M.; Jahn, J.; Katus, H.A.; Klüter, H. Polymorphisms in the P-selectin (CD62P) and P-selectin glycoprotein ligand-1 (PSGL-1) genes and coronary heart disease. Clin. Chem. Lab. Med. 2004, 42, 997–1004. [Google Scholar] [CrossRef]
- Ozaki, Y.; Imanishi, T.; Teraguchi, I.; Nishiguchi, T.; Orii, M.; Shiono, Y.; Shimamura, K.; Ishibashi, K.; Tanimoto, T.; Yamano, T.; et al. Association between P-selectin glycoprotein ligand-1 and pathogenesis in acute coronary syndrome assessed by optical coherence tomography. Atherosclerosis 2014, 233, 697–703. [Google Scholar] [CrossRef] [PubMed]
- An, G.; Wang, H.; Tang, R.; Yago, T.; McDaniel, J.M.; McGee, S.; Huo, Y.; Xia, L. P-selectin glycoprotein ligand-1 is highly expressed on Ly-6Chi monocytes and a major determinant for Ly-6Chi monocyte recruitment to sites of atherosclerosis in mice. Circulation 2008, 117, 3227–3237. [Google Scholar] [CrossRef]
- Shen, L.; Yang, T.; Xia, K.; Yan, Z.; Tan, J.; Li, L.; Qin, Y.; Shi, W. P-selectin (CD62P) and soluble TREM-like transcript-1 (sTLT-1) are associated with coronary artery disease: A case control study. BMC Cardiovasc. Disord. 2020, 20, 387. [Google Scholar] [CrossRef]
- McEver, R.P.; Zhu, C. Rolling cell adhesion. Annu. Rev. Cell Dev. Biol. 2010, 26, 363–396. [Google Scholar] [CrossRef]
- McEver, R.P. Selectins: Initiators of leucocyte adhesion and signalling at the vascular wall. Cardiovasc. Res. 2015, 107, 331–339. [Google Scholar] [CrossRef] [PubMed]
- Bestebroer, J.; van Kessel, K.P.; Azouagh, H.; Walenkamp, A.M.; Boer, I.G.; Romijn, R.A.; van Strijp, J.A.; de Haas, C.J. Staphylococcal SSL5 inhibits leukocyte activation by chemokines and anaphylatoxins. Blood 2009, 113, 328–337. [Google Scholar] [CrossRef] [PubMed]
- Koymans, K.J.; Bisschop, A.; Vughs, M.M.; van Kessel, K.P.; de Haas, C.J.; van Strijp, J.A. Staphylococcal Superantigen-Like Protein 1 and 5 (SSL1 & SSL5) Limit Neutrophil Chemotaxis and Migration through MMP-Inhibition. Int. J. Mol. Sci. 2016, 17, 1072. [Google Scholar] [CrossRef] [PubMed]
- Xie, Z.; Ghosh, C.C.; Patel, R.; Iwaki, S.; Gaskins, D.; Nelson, C.; Jones, N.; Greipp, P.R.; Parikh, S.M.; Druey, K.M. Vascular endothelial hyperpermeability induces the clinical symptoms of Clarkson disease (the systemic capillary leak syndrome). Blood 2012, 119, 4321–4332. [Google Scholar] [CrossRef]
- De Haas, C.J.C.; Weeterings, C.; Vughs, M.M.; De Groot, P.G.; Van Strijp, J.A.; Lisman, T. Staphylococcal superantigen-like 5 activates platelets and supports platelet adhesion under flow conditions, which involves glycoprotein Ibα and αIIbβ3. J. Thromb. Haemost. 2009, 7, 1867–1874. [Google Scholar] [CrossRef]
- Kohno, K.; Itoh, S.; Hanai, A.; Takii, T.; Fujiwara, T.; Onozaki, K.; Tsuji, T.; Hida, S. Identification of matrix metalloproteinase 9-interacting sequences in staphylococcal superantigen-like protein 5. Biochem. Biophys. Res. Commun. 2018, 497, 713–718. [Google Scholar] [CrossRef] [PubMed]





Disclaimer/Publisher’s Note: The statements, opinions and data contained in all publications are solely those of the individual author(s) and contributor(s) and not of MDPI and/or the editor(s). MDPI and/or the editor(s) disclaim responsibility for any injury to people or property resulting from any ideas, methods, instructions or products referred to in the content. |
© 2024 by the authors. Licensee MDPI, Basel, Switzerland. This article is an open access article distributed under the terms and conditions of the Creative Commons Attribution (CC BY) license (https://creativecommons.org/licenses/by/4.0/).
Share and Cite
Zhao, Y.; He, X.; Hu, T.; Xia, T.; Huang, F.; Li, C.; Li, Y.; Chen, F.; Chen, M.; Ma, J.; et al. SSL5-AnxA5 Fusion Protein Constructed Based on Human Atherosclerotic Plaque scRNA-Seq Data Preventing the Binding of Apoptotic Endothelial Cells, Platelets, and Inflammatory Cells. Biomedicines 2025, 13, 8. https://doi.org/10.3390/biomedicines13010008
Zhao Y, He X, Hu T, Xia T, Huang F, Li C, Li Y, Chen F, Chen M, Ma J, et al. SSL5-AnxA5 Fusion Protein Constructed Based on Human Atherosclerotic Plaque scRNA-Seq Data Preventing the Binding of Apoptotic Endothelial Cells, Platelets, and Inflammatory Cells. Biomedicines. 2025; 13(1):8. https://doi.org/10.3390/biomedicines13010008
Chicago/Turabian StyleZhao, Yifei, Xingyu He, Teng Hu, Tianli Xia, Fangyang Huang, Changming Li, Yiming Li, Fei Chen, Mao Chen, Jun Ma, and et al. 2025. "SSL5-AnxA5 Fusion Protein Constructed Based on Human Atherosclerotic Plaque scRNA-Seq Data Preventing the Binding of Apoptotic Endothelial Cells, Platelets, and Inflammatory Cells" Biomedicines 13, no. 1: 8. https://doi.org/10.3390/biomedicines13010008
APA StyleZhao, Y., He, X., Hu, T., Xia, T., Huang, F., Li, C., Li, Y., Chen, F., Chen, M., Ma, J., & Peng, Y. (2025). SSL5-AnxA5 Fusion Protein Constructed Based on Human Atherosclerotic Plaque scRNA-Seq Data Preventing the Binding of Apoptotic Endothelial Cells, Platelets, and Inflammatory Cells. Biomedicines, 13(1), 8. https://doi.org/10.3390/biomedicines13010008

