Controversial Roles of Regenerating Family Proteins in Tissue Repair and Tumor Development
Abstract
1. Introduction
2. Trophic Effect and Auto-Immunogenicity of Reg Protein
2.1. Tissue Repair and Neogenesis Properties of Reg Proteins
2.1.1. Pancreas
2.1.2. Intestinal Tract
2.1.3. Other Tissues
2.2. Autoimmunity of Reg Proteins
2.2.1. Pancreas
2.2.2. Other Tissues
3. Carcinogenesis and Tumor Suppression Effects of Reg Proteins
3.1. Role of Reg Proteins in Tumor Promotion
3.2. Role of Reg Proteins in Tumor Suppression
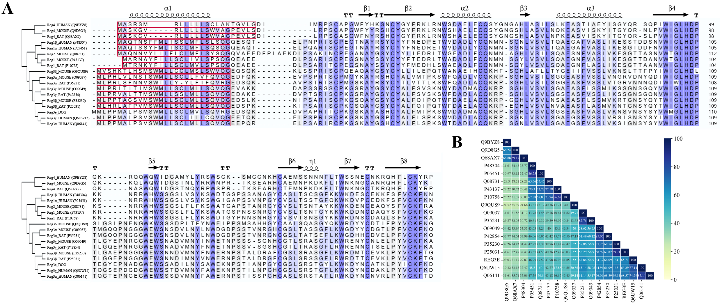
4. Structure-Based Activity Inversion in Reg Proteins
5. The Applications and Prospects of Reg Proteins
5.1. Reg Proteins as Novel Biomarkers
5.1.1. Infection
5.1.2. Tumor
5.1.3. Other Diseases
5.2. Reg Proteins as Therapeutic Targets
6. Conclusions
Author Contributions
Funding
Data Availability Statement
Acknowledgments
Conflicts of Interest
References
- Yonemura, Y.; Takashima, T.; Miwa, K.; Miyazaki, I.; Yamamoto, H.; Okamoto, H. Amelioration of diabetes mellitus in partially depancreatized rats by poly(ADP-ribose) synthetase inhibitors: Evidence of islet B-cell regeneration. Diabetes 1984, 33, 401–404. [Google Scholar] [CrossRef] [PubMed]
- Terazono, K.; Yamamoto, H.; Takasawa, S.; Shiga, K.; Yonemura, Y.; Tochino, Y.; Okamoto, H. A Novel Gene Activated in Regenerating Islets. J. Biol. Chem. 1988, 263, 2111–2114. [Google Scholar] [CrossRef] [PubMed]
- Watanabe, T.; Yonekura, H.; Terazono, K.; Yamamoto, H.; Okamoto, H. Complete Nucleotide-Sequence of Human Reg Gene and Its Expression in Normal and Tumoral Tissues—The Reg Protein, Pancreatic Stone Protein, and Pancreatic Thread Protein Are One and the Same Product of the Gene. J. Biol. Chem. 1990, 265, 7432–7439. [Google Scholar] [CrossRef] [PubMed]
- De Reggi, M.; Gharib, B. Protein-X, pancreatic stone-, pancreatic thread-, -protein, P19, lithostathine, and now what?: Characterization, structural analysis and putative function(s) of the major non-enzymatic protein of pancreatic secretions. Curr. Protein Pept. Sci. 2001, 2, 19–42. [Google Scholar] [CrossRef]
- Okamoto, H. The Reg gene family and Reg proteins: With special attention to the regeneration of pancreatic β-cells. J. Hepato-Biliary-Pancreat. Surg. 1999, 6, 254–262. [Google Scholar] [CrossRef]
- Hartupee, J.C.; Zhang, H.; Bonaldo, M.F.; Soares, M.B.; Dieckgraefe, B.K. Isolation and characterization of a cDNA encoding a novel member of the human regenerating protein family: Reg IV. Biochim. Biophys. Acta-Gene Struct. Expr. 2001, 1518, 287–293. [Google Scholar] [CrossRef]
- Kobayashi, S.; Akiyama, T.; Nata, K.; Abe, M.; Tajima, M.; Shervani, N.J.; Unno, M.; Matsuno, S.; Sasaki, H.; Takasawa, S.; et al. Identification of a receptor for reg (regenerating gene) protein, a pancreatic β-cell regeneration factor. J. Biol. Chem. 2000, 275, 10723–10726. [Google Scholar] [CrossRef]
- Kim, B.T.; Kitagawa, H.; Tamura, J.; Saito, T.; Kusche-Gullberg, M.; Lindahl, U.; Sugahara, K. Human tumor suppressor EXT gene family members EXTL1 and EXTL3 encode α1,4-N-acetylglucosaminyltransferases that likely are involved in heparan sulfate/heparin biosynthesis. Proc. Natl. Acad. Sci. USA 2001, 98, 7176–7181. [Google Scholar] [CrossRef]
- Peters, L.M.; Howard, J.; Leeb, T.; Mevissen, M.; Graf, R.; Graf, T.R. Identification of regenerating island-derived protein 3E in dogs. Front. Vet. Sci. 2022, 9, 1010809. [Google Scholar] [CrossRef]
- Peters, L.M.; Graf, T.R.; Giori, L.; Mevissen, M.; Graf, R.; Howard, J. Development and validation of an ELISA to measure regenerating island-derived protein 3E in canine blood. Vet. Clin. Path. 2024, 53, 261–272. [Google Scholar] [CrossRef]
- Lu, Y.; Herrera, P.L.; Guo, Y.; Sun, D.; Tang, Z.; LeRoith, D.; Liu, J.L. Pancreatic-specific inactivation of IGF-I gene causes enlarged pancreatic islets and significant resistance to diabetes. Diabetes 2004, 53, 3131–3141. [Google Scholar] [CrossRef] [PubMed]
- Lu, Y.; Ponton, A.; Okamoto, H.; Takasawa, S.; Herrera, P.L.; Liu, J.L. Activation of the Reg family genes by pancreatic-specific IGF-I gene deficiency and after streptozotocin-induced diabetes in mouse pancreas. Am. J. Physiol.-Endocrinol. Metab. 2006, 291, E50–E58. [Google Scholar] [CrossRef] [PubMed]
- Rosenberg, L.; Lipsett, M.; Yoon, J.W.; Prentki, M.; Wang, R.; Jun, H.S.; Pittenger, G.L.; Taylor-Fishwick, D.; Vinik, A.I. A pentadecapeptide fragment of islet neogenesis-associated protein increases beta-cell mass and reverses diabetes in C57BL/6J mice. Ann. Surg. 2004, 240, 875–884. [Google Scholar] [CrossRef]
- Okamoto, H.; Takasawa, S. Recent advances in the Okamoto model: The CD38-cyclic ADP-ribose signal system and the regenerating gene protein (Reg)-Reg receptor system in β-cells. Diabetes 2002, 51 (Suppl. 3), S462–S473. [Google Scholar] [CrossRef]
- Takasawa, S.; Ikeda, T.; Akiyama, T.; Nata, K.; Nakagawa, K.; Shervani, N.J.; Noguchi, N.; Murakami-Kawaguchi, S.; Yamauchi, A.; Takahashi, I.; et al. Cyclin D1 activation through ATF-2 in Reg-induced pancreatic β-cell regeneration. FEBS Lett. 2006, 580, 585–591. [Google Scholar] [CrossRef]
- Yu, L.; Li, L.; Liu, J.; Sun, H.; Li, X.; Xiao, H.; Alfred, M.O.; Wang, M.; Wu, X.; Gao, Y.; et al. Recombinant Reg3α Prevents Islet β-Cell Apoptosis and Promotes β-Cell Regeneration. Int. J. Mol. Sci. 2022, 23, 10584. [Google Scholar] [CrossRef]
- Dungan, K.M.; Buse, J.B.; Ratner, R.E. Effects of therapy in type 1 and type 2 diabetes mellitus with a peptide derived from islet neogenesis associated protein (INGAP). Diabetes-Metab. Res. Rev. 2009, 25, 558–565. [Google Scholar] [CrossRef]
- Levetan, C. Frederick Banting’s observations leading to the potential for islet neogenesis without transplantation. J. Diabetes 2022, 14, 104–110. [Google Scholar] [CrossRef]
- Yu, L.; Li, X.; Zhang, Z.; Du, P.; Liu, J.L.; Li, Y.; Yin, T.; Yu, W.; Sun, H.; Wang, M.; et al. Dimorphic autoantigenic and protective effects of Reg2 peptide in the treatment of diabetic β-cell loss. Diabetes Obes. Metab. 2019, 21, 1209–1222. [Google Scholar] [CrossRef]
- Yu, L.T.; Zhou, Y.H.; Sun, S.Z.; Wang, R.L.; Yu, W.H.; Xiao, H.Y.; Yu, Z.X.; Luo, C. Tumor-suppressive effect of Reg3A in COAD is mediated by T cell activation in nude mice. Biomed. Pharmacother. 2023, 169, 115922. [Google Scholar] [CrossRef]
- Wang, L.Y.; Quan, Y.C.; Zhu, Y.X.; Xie, X.L.; Wang, Z.Q.; Wang, L.; Wei, X.H.; Che, F.Y. The regenerating protein 3A: A crucial molecular with dual roles in cancer. Mol. Biol. Rep. 2022, 49, 1491–1500. [Google Scholar] [CrossRef] [PubMed]
- Takasawa, S. Regenerating gene (REG) product and its potential clinical usage. Expert Opin. Ther. Targets 2016, 20, 541–550. [Google Scholar] [CrossRef] [PubMed]
- Kryvalap, Y.; Lo, C.W.; Manuylova, E.; Baldzizhar, R.; Jospe, N.; Czyzyk, J. Antibody Response to Serpin B13 Induces Adaptive Changes in Mouse Pancreatic Islets and Slows Down the Decline in the Residual Beta Cell Function in Children with Recent Onset of Type 1 Diabetes Mellitus. J. Biol. Chem. 2016, 291, 266–278. [Google Scholar] [CrossRef] [PubMed]
- Liu, J.L.; Cui, W.; Li, B.; Lu, Y. Possible roles of reg family proteins in pancreatic islet cell growth. Endocr. Metab. Immune Disord.-Drug Targets 2008, 8, 1–10. [Google Scholar] [CrossRef]
- Barbosa, H.C.; Bordin, S.; Anhê, G.; Persaud, S.J.; Bowe, J.; Borelli, M.I.; Gagliardino, J.J.; Boschero, A.C. Islet neogenesis-associated protein signaling in neonatal pancreatic rat islets: Involvement of the cholinergic pathway. J. Endocrinol. 2008, 199, 299–306. [Google Scholar] [CrossRef]
- Jamal, A.M.; Lipsett, M.; Sladek, R.; Laganière, S.; Hanley, S.; Rosenberg, L. Morphogenetic plasticity of adult human pancreatic islets of Langerhans. Cell Death Differ. 2005, 12, 702–712. [Google Scholar] [CrossRef][Green Version]
- Luo, C.; Yu, L.T.; Yang, M.Q.; Li, X.; Zhang, Z.Y.; Alfred, M.O.; Liu, J.L.; Wang, M. Recombinant Reg3β protein protects against streptozotocin-induced β-cell damage and diabetes. Sci. Rep. 2016, 6, 35640. [Google Scholar] [CrossRef]
- Gurr, W.; Shaw, M.; Li, Y.; Sherwin, R. RegII is a β-cell protein and autoantigen in diabetes of NOD mice. Diabetes 2007, 56, 34–40. [Google Scholar] [CrossRef][Green Version]
- Planas, R.; Alba, A.; Carrillo, J.; Puertas, M.C.; Ampudia, R.; Pastor, X.; Okamoto, H.; Takasawa, S.; Gurr, W.; Pujol-Borrell, R.; et al. Reg (regenerating) gene overexpression in islets from non-obese diabetic mice with accelerated diabetes: Role of IFNβ. Diabetologia 2006, 49, 2379–2387. [Google Scholar] [CrossRef]
- Vives-Pi, M.; Takasawa, S.; Pujol-Autonell, I.; Planas, R.; Cabre, E.; Ojanguren, I.; Montraveta, M.; Santos, A.L.; Ruiz-Ortiz, E. Biomarkers for Diagnosis and Monitoring of Celiac Disease. J. Clin. Gastroenterol. 2013, 47, 308–313. [Google Scholar] [CrossRef]
- Yoshimoto, K.; Fujimoto, T.; Itaya-Hironaka, A.; Miyaoka, T.; Sakuramoto-Tsuchida, S.; Yamauchi, A.; Takeda, M.; Kasai, T.; Nakagawara, K.; Nonomura, A.; et al. Involvement of autoimmunity to REG, a regeneration factor, in patients with primary Sjogren’s syndrome. Clin. Exp. Immunol. 2013, 174, 1–9. [Google Scholar] [CrossRef] [PubMed]
- Jing, D.; Kehoe, D.E.; Tzanakakis, E.S. Expression of Reg family proteins in embryonic stem cells and its modulation by Wnt/β-catenin signaling. Stem Cells Dev. 2010, 19, 1307–1319. [Google Scholar] [CrossRef]
- Murakami, K.; Terakado, Y.; Saito, K.; Jomen, Y.; Takeda, H.; Oshima, M.; Barker, N. A genome-scale CRISPR screen reveals factors regulating Wnt-dependent renewal of mouse gastric epithelial cells. Proc. Natl. Acad. Sci. USA 2021, 118, e2016806118. [Google Scholar] [CrossRef] [PubMed]
- Bader, E.; Migliorini, A.; Gegg, M.; Moruzzi, N.; Gerdes, J.; Roscioni, S.S.; Bakhti, M.; Brandl, E.; Irmler, M.; Beckers, J.; et al. Identification of proliferative and mature β-cells in the islets of Langerhans. Nature 2016, 535, 430–434. [Google Scholar] [CrossRef] [PubMed]
- Siddique, T.; Awan, F.R. Effects of Reg3 Delta Bioactive Peptide on Blood Glucose Levels and Pancreatic Gene Expression in an Alloxan-Induced Mouse Model of Diabetes. Can. J. Diabetes 2016, 40, 198–203. [Google Scholar] [CrossRef] [PubMed]
- Jiang, Z.; Shi, D.; Tu, Y.; Tian, J.; Zhang, W.; Xing, B.; Wang, J.; Liu, S.; Lou, J.; Gustafsson, J.A.; et al. Human Proislet Peptide Promotes Pancreatic Progenitor Cells to Ameliorate Diabetes Through FOXO1/Menin-Mediated Epigenetic Regulation. Diabetes 2018, 67, 1345–1355. [Google Scholar] [CrossRef]
- Aida, K.; Kobayashi, T.; Takeshita, A.; Jimbo, E.; Nishida, Y.; Yagihashi, S.; Hosoi, M.; Fukui, T.; Sugawara, A.; Takasawa, S. Crucial role of Reg I from acinar-like cell cluster touching with islets (ATLANTIS) on mitogenesis of beta cells in EMC virus-induced diabetic mice. Biochem. Biophys. Res. Commun. 2018, 503, 963–969. [Google Scholar] [CrossRef]
- Lo, C.W.; Kryvalap, Y.; Sheu, T.J.; Chang, C.H.; Czyzyk, J. Cellular proliferation in mouse and human pancreatic islets is regulated by serpin B13 inhibition and downstream targeting of E-cadherin by cathepsin L. Diabetologia 2019, 62, 822–834. [Google Scholar] [CrossRef]
- Li, Q.; Li, B.; Miao, X.; Ramgattie, C.; Gao, Z.H.; Liu, J.L. Reg2 Expression Is Required for Pancreatic Islet Compensation in Response to Aging and High-Fat Diet-Induced Obesity. Endocrinology 2017, 158, 1634–1644. [Google Scholar] [CrossRef]
- Li, S.L.; Zhou, H.; Xie, M.Y.; Zhang, Z.J.; Gou, J.; Yang, J.; Tian, C.; Ma, K.; Wang, C.Y.; Lu, Y.; et al. Regenerating islet-derived protein 3 gamma (Reg3g) ameliorates tacrolimus-induced pancreatic β-cell dysfunction in mice by restoring mitochondrial function. Brit. J. Pharmacol. 2022, 179, 3078–3095. [Google Scholar] [CrossRef]
- Gonzalez, P.; Dos Santos, A.; Darnaud, M.; Moniaux, N.; Rapoud, D.; Lacoste, C.; Nguyen, T.S.; Moullé, V.S.; Deshayes, A.; Amouyal, G.; et al. Antimicrobial protein REG3A regulates glucose homeostasis and insulin resistance in obese diabetic mice. Commun. Biol. 2023, 6, 369. [Google Scholar] [CrossRef] [PubMed]
- Liu, L.; Chowdhury, S.; Fang, X.; Liu, J.L.; Srikant, C.B. Attenuation of unfolded protein response and apoptosis by mReg2 induced GRP78 in mouse insulinoma cells. FEBS Lett. 2014, 588, 2016–2024. [Google Scholar] [CrossRef]
- Sun, C.; Fukui, H.; Hara, K.; Kitayama, Y.; Eda, H.; Yang, M.; Yamagishi, H.; Tomita, T.; Oshima, T.; Watari, J.; et al. Expression of Reg family genes in the gastrointestinal tract of mice treated with indomethacin. Am. J. Physiol.-Gastr. Liver 2015, 308, G736–G744. [Google Scholar] [CrossRef] [PubMed]
- Xu, X.; Fukui, H.; Ran, Y.; Wang, X.; Inoue, Y.; Ebisudani, N.; Nishimura, H.; Tomita, T.; Oshima, T.; Watari, J.; et al. The Link between Type III Reg and STAT3-Associated Cytokines in Inflamed Colonic Tissues. Mediat. Inflamm. 2019, 2019, 7859460. [Google Scholar] [CrossRef]
- Tsuchida, C.; Sakuramoto-Tsuchida, S.; Taked, M.; Itaya-Hironaka, A.; Yamauchi, A.; Misu, M.; Shobatake, R.; Uchiyama, T.; Makino, M.; Pujol-Autonell, I.; et al. Expression of REG family genes in human inflammatory bowel diseases and its regulation. Biochem. Biophys. Rep. 2017, 12, 198–205. [Google Scholar] [CrossRef]
- Takasawa, S.; Tsuchida, C.; Sakuramoto-Tsuchida, S.; Takeda, M.; Itaya-Hironaka, A.; Yamauchi, A.; Misu, M.; Shobatake, R.; Uchiyama, T.; Makino, M.; et al. Expression of human family genes in inflammatory bowel disease and their molecular mechanism. Immunol. Res. 2018, 66, 800–805. [Google Scholar] [CrossRef]
- Takasawa, S.; Tsuchida, C.; Sakuramoto-Tsuchida, S.; Uchiyama, T.; Makino, M.; Yamauchi, A.; Itaya-Hironaka, A. Upregulation of REG IV gene in human intestinal epithelial cells by lipopolysaccharide via downregulation of microRNA-24. J. Cell. Mol. Med. 2022, 26, 4710–4720. [Google Scholar] [CrossRef]
- Bai, J.X.; Bai, J.Y.; Yang, M. Interleukin-22 Attenuates Acute Pancreatitis-Associated Intestinal Mucosa Injury in Mice via STAT3 Activation. Gut Liver 2021, 15, 771–781. [Google Scholar] [CrossRef]
- Guo, Y.J.; Ma, Y.; Ma, L.Y.; Guo, Z.X.; Xiao, Y.L.; Liu, Y.J.; Li, J.; Wang, S.N.; Liu, Y.X. Oleuropein Prevents OVA-Induced Food Allergy in Mice by Enhancing the Intestinal Epithelial Barrier and Remodeling the Intestinal Flora. Mol. Nutr. Food Res. 2022, 66, e2200455. [Google Scholar] [CrossRef]
- Turgeon, N.; Gagné, J.M.; Blais, M.; Gendron, F.P.; Boudreau, F.; Asselin, C. The acetylome regulators Hdac1 and Hdac2 differently modulate intestinal epithelial cell dependent homeostatic responses in experimental colitis. Am. J. Physiol.-Gastr. Liver 2014, 306, G594–G605. [Google Scholar] [CrossRef]
- Nandan, M.O.; Ghaleb, A.M.; Liu, Y.; Bialkowska, A.B.; McConnell, B.B.; Shroyer, K.R.; Robine, S.; Yang, V.W. Inducible intestine-specific deletion of Kruppel-like factor 5 is characterized by a regenerative response in adult mouse colon. Dev. Biol. 2014, 387, 191–202. [Google Scholar] [CrossRef] [PubMed][Green Version]
- Lepage, D.; Bruneau, J.; Brouillard, G.; Jones, C.; Lussier, C.R.; Rémillard, A.; Lemieux, É.; Asselin, C.; Boudreau, F. Identification of GATA-4 as a novel transcriptional regulatory component of regenerating islet-derived family members. Acta Gene Regul. Mech. 2015, 1849, 1411–1422. [Google Scholar] [CrossRef]
- Wang, L.; Fouts, D.E.; Starkel, P.; Hartmann, P.; Chen, P.; Llorente, C.; DePew, J.; Moncera, K.; Ho, S.B.; Brenner, D.A.; et al. Intestinal REG3 Lectins Protect against Alcoholic Steatohepatitis by Reducing Mucosa-Associated Microbiota and Preventing Bacterial Translocation. Cell Host Microbe 2016, 19, 227–239. [Google Scholar] [CrossRef]
- Mohandas, S.; Vairappan, B. Ginkgolide-A attenuates bacterial translocation through activating PXR and improving antimicrobial peptide Reg 3A in experimental cirrhosis. Life Sci. 2020, 257, 118111. [Google Scholar] [CrossRef]
- Nakanishi, T.; Fukui, H.; Wang, X.; Nishiumi, S.; Yokota, H.; Makizaki, Y.; Tanaka, Y.; Ohno, H.; Tomita, T.; Oshima, T.; et al. Effect of a High-Fat Diet on the Small-Intestinal Environment and Mucosal Integrity in the Gut-Liver Axis. Cells 2021, 10, 3168. [Google Scholar] [CrossRef]
- Otsuka, N.; Yoshioka, M.; Abe, Y.; Nakagawa, Y.; Uchinami, H.; Yamamoto, Y. Reg3α and Reg3β Expressions Followed by JAK2/STAT3 Activation Play a Pivotal Role in the Acceleration of Liver Hypertrophy in a Rat ALPPS Model. Int. J. Mol. Sci. 2020, 21, 4077. [Google Scholar] [CrossRef]
- Manhas, A.; Tripathi, D.; Jagavelu, K. Involvement of HIF1α/Reg protein in the regulation of HMGB3 in myocardial infarction. Vasc. Pharmacol. 2023, 152, 107197. [Google Scholar] [CrossRef]
- Takasawa, S.; Itaya-Hironaka, A.; Makino, M.; Yamauchi, A.; Sakuramoto-Tsuchida, S.; Uchiyama, T.; Shobatake, R.; Takeda, Y.; Ota, H. Upregulation of Reg IV and Hgf mRNAs by Intermittent Hypoxia via Downregulation of microRNA-499 in Cardiomyocytes. Int. J. Mol. Sci. 2022, 23, 12414. [Google Scholar] [CrossRef]
- Tian, K.W.; Zhang, F.; Jiang, H.; Wang, B.B.; Han, S. Role of C16, angiopoietin-1 and regeneration gene protein 2 in attenuating inflammation in an experimental rat model of autoimmune encephalomyelitis. J. Anat. 2017, 230, 30–46. [Google Scholar] [CrossRef]
- Jiang, H.; Tian, K.W.; Zhang, F.; Wang, B.B.; Han, S. Reg-2, A Downstream Signaling Protein in the Ciliary Neurotrophic Factor Survival Pathway, Alleviates Experimental Autoimmune Encephalomyelitis. Front. Neuroanat. 2016, 10, 50. [Google Scholar] [CrossRef][Green Version]
- Klasan, G.S.; Ivanac, D.; Erzen, D.J.; Picard, A.; Takasawa, S.; Peharec, S.; Arbanas, J.; Girotto, D.; Jerkovic, R. Reg3G gene expression in regenerating skeletal muscle and corresponding nerve. Muscle Nerve 2014, 49, 61–68. [Google Scholar] [CrossRef] [PubMed]
- Tohma, Y.; Dohi, Y.; Shobatake, R.; Uchiyama, T.; Takeda, M.; Takasawa, S.; Tanaka, Y.; Ohgushi, H. Gene Expression in Periosteum after Fracture and Its In Vitro Induction Triggered by IL-6. Int. J. Mol. Sci. 2017, 18, 2257. [Google Scholar] [CrossRef] [PubMed]
- Xia, F.; Cao, H.; Du, J.; Liu, X.; Liu, Y.; Xiang, M. Reg3g overexpression promotes β cell regeneration and induces immune tolerance in nonobese-diabetic mouse model. J. Leukoc. Biol. 2016, 99, 1131–1140. [Google Scholar] [CrossRef]
- Husseini, M.; Wang, G.S.; Patrick, C.; Crookshank, J.A.; MacFarlane, A.J.; Noel, J.A.; Strom, A.; Scott, F.W. Heme Oxygenase-1 Induction Prevents Autoimmune Diabetes in Association With Pancreatic Recruitment of M2-Like Macrophages, Mesenchymal Cells, and Fibrocytes. Endocrinology 2015, 156, 3937–3949. [Google Scholar] [CrossRef]
- Gurr, W.; Yavari, R.; Wen, L.; Shaw, M.; Mora, C.; Christa, L.; Sherwin, R.S. A Reg family protein is overexpressed in islets from a patient with new-onset type 1 diabetes and acts as T-cell autoantigen in NOD mice. Diabetes 2002, 51, 339–346. [Google Scholar] [CrossRef][Green Version]
- Shervani, N.J.; Takasawa, S.; Uchigata, Y.; Akiyama, T.; Nakagawa, K.; Noguchi, N.; Takada, H.; Takahashi, I.; Yamauchi, A.; Ikeda, T.; et al. Autoantibodies to REG, a beta-cell regeneration factor, in diabetic patients. Eur. J. Clin. Investig. 2004, 34, 752–758. [Google Scholar] [CrossRef]
- Rondas, D.; Crevecoeur, I.; D’Hertog, W.; Ferreira, G.B.; Staes, A.; Garg, A.D.; Eizirik, D.L.; Agostinis, P.; Gevaert, K.; Overbergh, L.; et al. Citrullinated glucose-regulated protein 78 is an autoantigen in type 1 diabetes. Diabetes 2015, 64, 573–586. [Google Scholar] [CrossRef]
- Zhou, Y.-H.; Yu, L.-T.; Wang, X.-N.; Li, Y.-J.; Xu, K.-Y.; Li, X.; Pu, C.-C.; Xie, F.-L.; Xie, B.-B.; Gao, Y.; et al. Reg2 treatment is protective but the induced Reg2 autoantibody is destructive to the islets in NOD mice. Biochem. Pharmacol. 2024, 227, 116444. [Google Scholar] [CrossRef]
- Fujimura, T.; Fujimoto, T.; Itaya-Hironaka, A.; Miyaoka, T.; Yoshimoto, K.; Sakuramoto-Tsuchida, S.; Yamauchi, A.; Takeda, M.; Tsujinaka, H.; Tanaka, Y.; et al. Significance of Interleukin-6/STAT Pathway for the Gene Expression of REG Iα, a New Autoantigen in Sjogren’s Syndrome Patients, in Salivary Duct Epithelial Cells. Clin. Rev. Allergy Immunol. 2017, 52, 351–363. [Google Scholar] [CrossRef]
- Shahramian, I.; Bazi, A.; Sargazi, A. An Overview of Celiac Disease in Childhood Type 1 Diabetes. Int. J. Endocrinol. Metab. 2018, 16, e66801. [Google Scholar] [CrossRef]
- Lorchner, H.; Hou, Y.; Adrian-Segarra, J.M.; Kulhei, J.; Detzer, J.; Gunther, S.; Gajawada, P.; Warnecke, H.; Niessen, H.W.; Poling, J.; et al. Reg proteins direct accumulation of functionally distinct macrophage subsets after myocardial infarction. Cardiovasc. Res. 2018, 114, 1667–1679. [Google Scholar] [CrossRef] [PubMed]
- Wang, G.; Cheng, L.; Chen, M.; Zhao, C.; Gao, M.; Huang, T.; Chu, P.; Xu, C. Comparative Analysis of Expression Profiles of Reg Signaling Pathways-Related Genes Between AHF and HCC. Biochem. Genet. 2019, 57, 382–402. [Google Scholar] [CrossRef] [PubMed]
- Saucedo, L.; Pfister, I.B.; Schild, C.; Garweg, J.G. Association of inflammation-related markers and diabetic retinopathy severity in the aqueous humor, but not serum of type 2 diabetic patients. PLoS ONE 2023, 18, e0293139. [Google Scholar] [CrossRef]
- Li, J.Y.; Shi, H.X.; Liu, H.; Dong, F.; Liu, Z.P.; Lu, Y.J.; Chen, L.N.; Bao, L.; Zhang, X. Nerve Injury-Induced Neuronal PAP-I Maintains Neuropathic Pain by Activating Spinal Microglia. J. Neurosci. 2020, 40, 297–310. [Google Scholar] [CrossRef]
- Cao, S.S.; Su, X.M.; Zeng, B.H.; Yan, H.; Huang, Y.G.; Wang, E.L.; Yun, H.; Zhang, Y.; Liu, F.F.; Li, W.X.; et al. The Gut Epithelial Receptor LRRC19 Promotes the Recruitment of Immune Cells and Gut Inflammation. Cell Rep. 2016, 14, 695–707. [Google Scholar] [CrossRef]
- He, Z.; Liu, J.J.; Liu, Y. Daphnetin attenuates intestinal inflammation, oxidative stress, and apoptosis in ulcerative colitis via inhibiting REG3A-dependent JAK2/STAT3 signaling pathway. Environ. Toxicol. 2023, 38, 2132–2142. [Google Scholar] [CrossRef]
- Hu, P.; Lu, Y.H.; Deng, W.; Li, Q.; Zhao, N.; Shao, Q.; Wu, L.; Wang, X.Z.; Qian, K.J.; Liu, F. The critical role of pancreatic stone protein/regenerating protein in sepsis-related multiorgan failure. Front. Med. 2023, 10, 1172529. [Google Scholar] [CrossRef]
- Xu, Q.Q.; Fu, R.; Yin, G.X.; Liu, X.L.; Liu, Y.; Xiang, M. Microarray-based gene expression profiling reveals genes and pathways involved in the oncogenic function of REG3A on pancreatic cancer cells. Gene 2015, 578, 263–273. [Google Scholar] [CrossRef]
- Zhang, M.Y.; Wang, J.; Guo, J. Role of Regenerating Islet-Derived Protein 3A in Gastrointestinal Cancer. Front. Oncol. 2019, 9, 1449. [Google Scholar] [CrossRef]
- Liu, X.; Wang, J.; Wang, H.; Yin, G.; Liu, Y.; Lei, X.; Xiang, M. REG3A accelerates pancreatic cancer cell growth under IL-6-associated inflammatory condition: Involvement of a REG3A-JAK2/STAT3 positive feedback loop. Cancer Lett. 2015, 362, 45–60. [Google Scholar] [CrossRef]
- Li, Q.; Wang, H.; Zogopoulos, G.; Shao, Q.; Dong, K.; Lv, F.; Nwilati, K.; Gui, X.Y.; Cuggia, A.; Liu, J.L.; et al. Reg proteins promote acinar-to-ductal metaplasia and act as novel diagnostic and prognostic markers in pancreatic ductal adenocarcinoma. Oncotarget 2016, 7, 77838–77853. [Google Scholar] [CrossRef] [PubMed]
- Ma, X.; Wu, D.; Zhou, S.; Wan, F.; Liu, H.; Xu, X.; Zhao, Y.; Tang, M. The pancreatic cancer secreted REG4 promotes macrophage polarization to M2 through EGFR/AKT/CREB pathway. Oncol. Rep. 2016, 35, 189–196. [Google Scholar] [CrossRef] [PubMed]
- Chai, D.D.; Du, H.F.; Li, K.S.; Zhang, X.L.; Li, X.Q.; Zhao, X.N.; Lian, X.W.; Xu, Y. CDX2 and Reg IV expression and correlation in gastric cancer. BMC Gastroenterol. 2021, 21, 92. [Google Scholar] [CrossRef] [PubMed]
- Hu, L.; Zang, M.D.; Wang, H.X.; Zhang, B.G.; Wang, Z.Q.; Fan, Z.Y.; Wu, H.; Li, J.F.; Su, L.P.; Yan, M.; et al. G9A promotes gastric cancer metastasis by upregulating ITGB3 in a SET domain-independent manner. Cell Death Dis. 2018, 9, 278. [Google Scholar] [CrossRef] [PubMed]
- Zhang, N.; Chai, D.; Du, H.; Li, K.; Xie, W.; Li, X.; Yang, R.; Lian, X.; Xu, Y. Expression of Reg IV and SOX9 and their correlation in human gastric cancer. BMC Cancer 2018, 18, 344. [Google Scholar] [CrossRef]
- Hara, K.; Fukui, H.; Sun, C.; Kitayama, Y.; Eda, H.; Yamasaki, T.; Kondo, T.; Tomita, T.; Oshima, T.; Watari, J.; et al. Effect of REG Iα protein on angiogenesis in gastric cancer tissues. Oncol. Rep. 2015, 33, 2183–2189. [Google Scholar] [CrossRef]
- Chen, Z.F.; Huang, Z.M.; Xue, H.B.; Lin, X.Q.; Chen, R.P.; Chen, M.J.; Jin, R.F. REG3A promotes the proliferation, migration, and invasion of gastric cancer cells. Oncotargets Ther. 2017, 10, 2017–2023. [Google Scholar] [CrossRef]
- Kawasaki, Y.; Matsumura, K.; Miyamoto, M.; Tsuji, S.; Okuno, M.; Suda, S.; Hiyoshi, M.; Kitayama, J.; Akiyama, T. REG4 is a transcriptional target of GATA6 and is essential for colorectal tumorigenesis. Sci. Rep. 2015, 5, 14291. [Google Scholar] [CrossRef]
- Li, W.S.; Chen, T.J.; Lee, S.W.; Yang, C.C.; Tian, Y.F.; Kuo, Y.H.; Tsai, H.H.; Wu, L.C.; Yeh, C.F.; Shiue, Y.L.; et al. REG3A overexpression functions as a negative predictive and prognostic biomarker in rectal cancer patients receiving CCRT. Histol. Histopathol. 2024, 39, 91–104. [Google Scholar] [CrossRef]
- Mikami, S.; Ota, I.; Masui, T.; Itaya-Hironaka, A.; Shobatake, R.; Okamoto, H.; Takasawa, S.; Kitahara, T. Effect of resveratrol on cancer progression through the REG expression pathway in head and neck cancer cells. Int. J. Oncol. 2016, 49, 1553–1560. [Google Scholar] [CrossRef]
- Aboshanif, M.; Kawasaki, Y.; Omori, Y.; Suzuki, S.; Honda, K.; Motoyama, S.; Ishikawa, K. Prognostic role of regenerating gene-I in patients with stage-IV head and neck squamous cell carcinoma. Diagn. Pathol. 2016, 11, 79. [Google Scholar] [CrossRef] [PubMed][Green Version]
- Koh, I.; Nosaka, S.; Sekine, M.; Sugimoto, J.; Hirata, E.; Kudo, Y. Regulation of REG4 Expression and Prediction of 5-Fluorouracil Sensitivity by CDX2 in Ovarian Mucinous Carcinoma. Cancer Genom. Proteom. 2019, 16, 481–490. [Google Scholar] [CrossRef] [PubMed]
- Jiang, L.L.; Liu, Y.L.; Liu, M.H.; Zheng, Y.L.; Chen, L.P.; Shan, F.; Ji, J.L.; Cao, Y.; Kai, H.L.; Kang, X.Y. REG3A promotes proliferation and DDP resistance of ovarian cancer cells by activating the PI3K/Akt signaling pathway. Environ. Toxicol. 2024, 39, 85–96. [Google Scholar] [CrossRef] [PubMed]
- Jin, X.X.; Yang, S.Y.; Lu, X.Y.; Chen, X.D.; Dai, W.C. Increased expression of REG3A promotes tumorigenic behavior in triple negative breast cancer cells. Breast Cancer Res. 2024, 26, 92. [Google Scholar] [CrossRef]
- Yin, G.X.; Du, J.; Cao, H.; Liu, X.L.; Xu, Q.Q.; Xiang, M. Reg3g Promotes Pancreatic Carcinogenesis in a Murine Model of Chronic Pancreatitis. Digest. Dis. Sci. 2015, 60, 3656–3668. [Google Scholar] [CrossRef]
- Wang, J.; Zhou, H.; Han, Y.; Liu, X.; Wang, M.; Wang, X.; Yin, G.; Li, X.; Xiang, M. SOCS3 methylation in synergy with Reg3A overexpression promotes cell growth in pancreatic cancer. J. Mol. Med. 2014, 92, 1257–1269. [Google Scholar] [CrossRef]
- Ye, Y.; Xiao, L.; Wang, S.J.; Yue, W.; Yin, Q.S.; Sun, M.Y.; Xia, W.; Shao, Z.Y.; Zhang, H. Up-regulation of REG3A in colorectal cancer cells confers proliferation and correlates with colorectal cancer risk. Oncotarget 2016, 7, 3921–3933. [Google Scholar] [CrossRef]
- Yari, H.; Jin, L.; Teng, L.; Wang, Y.F.; Wu, Y.Y.; Liu, G.Z.; Gao, W.; Liang, J.; Xi, Y.F.; Feng, Y.C.; et al. LncRNA REG1CP promotes tumorigenesis through an enhancer complex to recruit FANCJ helicase for REG3A transcription. Nat. Commun. 2019, 10, 5334. [Google Scholar] [CrossRef]
- Hu, Y.; Pan, C.; Hu, J.; Zhang, S. The role of Reg IV in colorectal cancer, as a potential therapeutic target. Wspolczesna Onkol. -Contemp. Oncol. 2015, 19, 261–264. [Google Scholar] [CrossRef]
- Jin, J.Y.; Lv, H.; Wu, J.Z.; Li, D.; Chen, K.Y.; Zhang, F.R.; Han, J.; Feng, J.G.; Zhang, N.; Yu, H.; et al. Regenerating Family Member 4 (Reg4) Enhances 5-Fluorouracil Resistance of Gastric Cancer Through Activating MAPK/Erk/Bim Signaling Pathway. Med. Sci. Monitor 2017, 23, 3715–3721. [Google Scholar] [CrossRef]
- Wang, H.; Hu, L.; Zang, M.; Zhang, B.; Duan, Y.; Fan, Z.; Li, J.; Su, L.; Yan, M.; Zhu, Z.; et al. REG4 promotes peritoneal metastasis of gastric cancer through GPR37. Oncotarget 2016, 7, 27874–27888. [Google Scholar] [CrossRef] [PubMed]
- Wakita, A.; Motoyama, S.; Sato, Y.; Koyota, S.; Usami, S.; Yoshino, K.; Sasaki, T.; Imai, K.; Saito, H.; Minamiya, Y. REG Iα activates c-Jun through MAPK pathways to enhance the radiosensitivity of squamous esophageal cancer cells. Tumor Biol. 2015, 36, 5249–5254. [Google Scholar] [CrossRef] [PubMed]
- Wang, L.; Tuo, H.F.; Song, Z.; Li, W.; Peng, Y.H. Reg3A (regenerating family member 3 alpha) acts as a tumor suppressor by targeting DMBT1 (deleted in malignant brain tumors 1) in gastric cancer. Bioengineered 2021, 12, 7644–7655. [Google Scholar] [CrossRef]
- Qiu, Y.S.; Liao, G.J.; Jiang, N.N. REG3A overexpression suppresses gastric cancer cell invasion, proliferation and promotes apoptosis through PI3K/Akt signaling pathway. Int. J. Mol. Med. 2018, 41, 3167–3174. [Google Scholar] [CrossRef]
- Mikami, S.; Ota, I.; Masui, T.; Uchiyama, T.; Okamoto, H.; Kimura, T.; Takasawa, S.; Kitahara, T. Resveratrol-induced REGIII expression enhances chemo- and radiosensitivity in head and neck cancer in xenograft mice. Oncol. Rep. 2019, 42, 436–442. [Google Scholar] [CrossRef]
- Masui, T.; Ota, I.; Itaya-Hironaka, A.; Takeda, M.; Kasai, T.; Yamauchi, A.; Sakuramoto-Tsuchida, S.; Mikami, S.; Yane, K.; Takasawa, S.; et al. Expression of REG III and prognosis in head and neck cancer. Oncol. Rep. 2013, 30, 573–578. [Google Scholar] [CrossRef]
- Kaprio, T.; Hagstrom, J.; Mustonen, H.; Koskensalo, S.; Andersson, L.C.; Haglund, C. REG4 independently predicts better prognosis in non-mucinous colorectal cancer. PLoS ONE 2014, 9, e109600. [Google Scholar] [CrossRef]
- Laurine, E.; Manival, X.; Montgelard, C.; Bideau, C.; Berge-Lefranc, J.L.; Erard, M.; Verdier, J.M. PAP IB, a new member of the Reg gene family: Cloning, expression, structural properties, and evolution by gene duplication. Biochim. Biophys. Acta-Gene Struct. Expr. 2005, 1727, 177–187. [Google Scholar] [CrossRef][Green Version]
- Drickamer, K.; Taylor, M.E. Biology of Animal Lectins. Annu. Rev. Cell Biol. 1993, 9, 237–264. [Google Scholar] [CrossRef]
- Parikh, A.; Stephan Af Fau—Tzanakakis, E.S.; Tzanakakis, E.S. Regenerating proteins and their expression, regulation and signaling. Biomol. Concepts 2012, 3, 57–70. [Google Scholar] [CrossRef]
- Unno, M.; Nata, K.; Noguchi, N.; Narushima, Y.; Akiyama, T.; Ikeda, T.; Nakagawa, K.; Takasawa, S.; Okamoto, H. Production and characterization of Reg knockout mice: Reduced proliferation of pancreatic β-cells in Reg knockout mice. Diabetes 2002, 51 (Suppl. 3), S478–S483. [Google Scholar] [CrossRef] [PubMed]
- Unno, M.; Yonekura, H.; Nakagawara, K.; Watanabe, T.; Miyashita, H.; Moriizumi, S.; Okamoto, H.; Itoh, T.; Teraoka, H. Structure, Chromosomal Localization, and Expression of Mouse Reg Genes, Reg-I and Reg-Ii—A Novel Type of Reg Gene, Reg-Ii, Exists in the Mouse Genome. J. Biol. Chem. 1993, 268, 15974–15982. [Google Scholar] [CrossRef] [PubMed]
- Konishi, H.; Matsumoto, S.; Namikawa, K.; Kiyama, H. N-terminal cleaved pancreatitis-associated protein-III (PAP-III) serves as a scaffold for neurites and promotes neurite outgrowth. J. Biol. Chem. 2013, 288, 10205–10213. [Google Scholar] [CrossRef]
- Varilh, M.; Van Ba, I.A.T.; Silhol, M.; Nieto-Lopez, F.; Moussaed, M.; Lebart, M.C.; Bovolenta, P.; Verdier, J.M.; Rossel, M.; Marcilhac, A.; et al. Reg-1α Promotes Differentiation of Cortical Progenitors via Its N-Terminal Active Domain. Front. Cell Dev. Biol. 2020, 8, 681. [Google Scholar] [CrossRef]
- Xie, Y.B.; Li, H.Q.; Luo, X.T.; Li, H.Y.; Gao, Q.Y.; Zhang, L.W.Y.; Teng, Y.Y.; Zhao, Q.; Zuo, Z.X.; Ren, J. IBS 2.0: An upgraded illustrator for the visualization of biological sequences. Nucleic Acids Res. 2022, 50, W420–W426. [Google Scholar] [CrossRef]
- Lebart, M.C.; Trousse, F.; Valette, G.; Torrent, J.; Denus, M.; Mestre-Frances, N.; Marcilhac, A. Reg-1α, a New Substrate of Calpain-2 Depending on Its Glycosylation Status. Int. J. Mol. Sci. 2022, 23, 8591. [Google Scholar] [CrossRef]
- Yang, J.; Li, L.; Raptis, D.; Li, X.; Li, F.; Chen, B.; He, J.; Graf, R.; Sun, Z. Pancreatic stone protein/regenerating protein (PSP/reg): A novel secreted protein up-regulated in type 2 diabetes mellitus. Endocrine 2015, 48, 856–862. [Google Scholar] [CrossRef]
- Stone, S.; Abreu, D.; Mahadevan, J.; Asada, R.; Kries, K.; Graf, R.; Marshall, B.A.; Hershey, T.; Urano, F. Pancreatic stone protein/regenerating protein is a potential biomarker for endoplasmic reticulum stress in beta cells. Sci. Rep. 2019, 9, 5199. [Google Scholar] [CrossRef]
- Zhu, H.M.; Zhu, X.Y.; Lin, H.; Liu, D.C.; Dai, Y.; Su, X.H.; Li, L. Association of Serum PSP/REG Iα with Renal Function in Type 2 Diabetes Mellitus. J. Diabetes Res. 2020, 2020, 9787839. [Google Scholar] [CrossRef]
- Zhu, X.Y.; Dong, B.B.; Reding, T.; Peng, Y.F.; Lin, H.; Zhi, M.M.; Han, M.M.; Graf, R.; Li, L. Association of Serum PSP/REG Iα with Renal Function in Pregnant Women. Biomed Res. Int. 2019, 2019, 6970890. [Google Scholar] [CrossRef]
- Li, L.; Jia, D.; Graf, R.; Yang, J. Elevated serum level of pancreatic stone protein/regenerating protein (PSP/reg) is observed in diabetic kidney disease. Oncotarget 2017, 8, 38145–38151. [Google Scholar] [CrossRef] [PubMed]
- Zuercher, P.; Moser, A.; de Guadiana-Romualdo, L.G.; Llewelyn, M.J.; Graf, R.; Reding, T.; Eggimann, P.; Que, Y.A.; Prazak, J. Discriminative performance of pancreatic stone protein in predicting ICU mortality and infection severity in adult patients with infection: A systematic review and individual patient level meta-analysis. Infection 2023, 51, 1797–1807. [Google Scholar] [CrossRef] [PubMed]
- Prazak, J.; Irincheeva, I.; Llewelyn, M.J.; Stolz, D.; Romualdo, L.G.D.; Graf, R.; Reding, T.; Klein, H.J.; Eggimann, P.; Que, Y.A. Accuracy of pancreatic stone protein for the diagnosis of infection in hospitalized adults: A systematic review and individual patient level meta-analysis. Crit. Care 2021, 25, 182. [Google Scholar] [CrossRef] [PubMed]
- Jirí, Z.; Kyr, M.; Vavrina, M.; Fedora, M. Pancreatic stone protein—A possible biomarker of multiorgan failure and mortality in children sepsis. Cytokine 2014, 66, 106–111. [Google Scholar] [CrossRef]
- Brun, R.; Vonzun, L.; Cliffe, B.; Gadient-Limani, N.; Schneider, M.A.; Reding, T.; Graf, R.; Limani, P.; Ochsenbein-Kölble, N. The Role of Pancreatic Stone Protein (PSP) as a Biomarker of Pregnancy-Related Diseases. J. Clin. Med. 2023, 12, 4428. [Google Scholar] [CrossRef]
- Robert, J.; Webber, R.M.S.; Webber, D.S. Inducible Nitric Oxide Synthase in Circulating Microvesicles: Discovery, Evolution, and Evidence as a Novel Biomarker and the Probable Causative Agent for Sepsis. J. Appl. Lab. Med. 2019, 3, 698–711. [Google Scholar] [CrossRef]
- Porterfield, M.; Zhao, P.; Han, H.; Cunningham, J.; Aoki, K.; Von Hoff, D.D.; Demeure, M.J.; Pierce, J.M.; Tiemeyer, M.; Wells, L. Discrimination between adenocarcinoma and normal pancreatic ductal fluid by proteomic and glycomic analysis. J. Proteome Res. 2014, 13, 395–407. [Google Scholar] [CrossRef]
- Yamuç, E.; Barisik, N.Ö.; Sensu, S.; Tarhan, F.; Barisik, C.C. Correlation of REG1A, Claudin 7 and Ki67 expressions with tumor recurrence and prognostic factors in superficial urothelial urinary bladder carcinomas. Indian J. Pathol. Microbiol. 2022, 65, 355–361. [Google Scholar] [CrossRef]
- Zhang, Y.M.; Yuan, X.L.; Zhu, X.Y.; Wang, Q.; Yu, X.B.; Wei, Q.; Li, L. Serum REG Iα as a potential novel biomarker in cancer: An observational study. Medicine 2020, 99, e22281. [Google Scholar] [CrossRef]
- Ding, X.; Liu, S.X.; Zhu, S.C.; Zhou, B.; Ma, H.B. A Pilot Study on Human Circulating System Indicated That Regenerating Islet-Derived Protein 3 Gamma (REG3A) is a Potential Prognostic Biomarker for Sepsis. Am. J. Cardiol. 2023, 190, 90–95. [Google Scholar] [CrossRef]
- Yin, F.; Battiwalla, M.; Ito, S.; Feng, X.M.; Chinian, F.; Melenhorst, J.J.; Koklanaris, E.; Sabatino, M.; Stroncek, D.; Samsel, L.; et al. Bone Marrow Mesenchymal Stromal Cells to Treat Tissue Damage in Allogeneic Stem Cell Transplant Recipients: Correlation of Biological Markers with Clinical Responses. Stem Cells 2014, 32, 1278–1288. [Google Scholar] [CrossRef] [PubMed]
- Weber, D.; Weber, M.; Meedt, E.; Ghimire, S.; Wölff, D.; Edinger, M.; Poeck, H.; Hiergeist, A.; Gessner, A.; Ayuk, F.; et al. Reg3α concentrations at day of allogeneic stem cell transplantation predict outcome and correlate with early antibiotic use. Blood Adv. 2023, 7, 1326–1335. [Google Scholar] [CrossRef] [PubMed]
- Liu, C.; Yang, Y.; Qian, D.; Tian, Y.; Li, M.L.; Pu, X.Y.; You, Y.Q.; Zhang, L.Q. The Efficacy of REG Proteins as a Diagnostic Biomarker for Pancreatic Cancer: A Meta-Analysis. Clin. Lab. 2023, 69, 1622–1631. [Google Scholar] [CrossRef]
- Bottari, G.; Caruso, M.; Paionni, E.; De Luca, M.; Romani, L.; Pisani, M.; Grandin, A.; Gargiullo, L.; Zampini, G.; Gagliardi, C.; et al. Accuracy of Pancreatic Stone Protein for diagnosis of sepsis in children admitted to pediatric intensive care or high-dependency care: A pilot study. Ital. J. Pediatr. 2023, 49, 134. [Google Scholar] [CrossRef]
- Mai, B.W.; Zhou, L.R.; Wang, Q.; Ding, B.; Zhan, Y.F.; Qin, S.Q.; Zhu, N.Y.; Li, Z.X.; Lei, Z.X. Diagnostic accuracy of pancreatic stone protein in patients with sepsis: A systematic review and meta-analysis. BMC Infect. Dis. 2024, 24, 472. [Google Scholar] [CrossRef]
- Bonner, C. PSP/reg: A potent and enigmatic trophic factor, which is upregulated during the pathogenesis of diabetes. Endocrine 2015, 48, 725–727. [Google Scholar] [CrossRef][Green Version]
- Yu, L.T.; Yang, M.Q.; Liu, J.L.; Alfred, M.O.; Li, X.; Zhang, X.Q.; Zhang, J.; Wu, M.Y.; Wang, M.; Luo, C. Recombinant Reg3α protein protects against experimental acute pancreatitis in mice. Mol. Cell. Endocrinol. 2016, 422, 150–159. [Google Scholar] [CrossRef]
- Moussaed, M.; Huc-Brandt, S.; Cubedo, N.; Silhol, M.; Murat, S.; Lebart, M.C.; Kovacs, G.; Verdier, J.M.; Trousse, F.; Rossel, M.; et al. Regenerating islet-derived 1α (REG-1α) protein increases tau phosphorylation in cell and animal models of tauopathies. Neurobiol. Dis. 2018, 119, 136–148. [Google Scholar] [CrossRef]
- Wang, H.; Vatamaniuk, M.Z.; Zhao, Z.P.; Lei, X.G. Interdependencies of Gene Expression and Function between Two Redox Enzymes and REG Family Proteins in Murine Pancreatic Islets and Human Pancreatic Cells. Antioxidants 2023, 12, 849. [Google Scholar] [CrossRef]
- Xiong, X.; Li, Q.; Cui, W.; Gao, Z.H.; Liu, J.L. Deteriorated high-fat diet-induced diabetes caused by pancreatic β-cell-specific overexpression of Reg3β gene in mice. Endocrine 2016, 54, 360–370. [Google Scholar] [CrossRef]
- Chen, W.; Imasaka, M.; Lee, M.; Fukui, H.; Nishiura, H.; Ohmuraya, M. Reg family proteins contribute to infammation and pancreatic stellate cells activation in chronic pancreatitis. Sci. Rep. 2023, 13, 12201. [Google Scholar] [CrossRef]
- Zhang, X.Q.; Yu, L.T.; Du, P.; Yin, T.Q.; Zhang, Z.Y.; Xu, Y.; Li, X.; Li, Y.J.; Wang, M.; Luo, C. Single-chain antibody against Reg4 suppresses gastric cancer cell growth and enhances 5-FU-induced cell death in vitro. Anti-Cancer Agents Med. Chem. 2018, 19, 610–619. [Google Scholar] [CrossRef] [PubMed]
- Du, P.; Wang, X.; Yin, T.; Zhang, X.; Zhang, Z.; Yu, W.; Wang, M.; Luo, C.; Yu, L. Anti-tumor effect of single-chain antibody to Reg3a in colorectal cancer. Exp. Cell Res. 2020, 396, 112278. [Google Scholar] [CrossRef]
- Zhang, M.Y.; Zhou, W.P.; Zhao, S.Q.; Li, S.L.; Yan, D.; Wang, J. Eckol inhibits Reg3A-induced proliferation of human SW1990 pancreatic cancer cells. Exp. Ther. Med. 2019, 18, 2825–2832. [Google Scholar] [CrossRef]
- Wang, Y.W.; Liu, X.; Liu, J.S.; Zhang, T. Knockdown of REG Iα Enhances the Sensitivity to 5-Fluorouracil of Colorectal Cancer Cells via Cyclin D1/CDK4 Pathway and BAX/BCL-2 Pathways. Cancer Biother. Radiopharm. 2019, 34, 362–370. [Google Scholar] [CrossRef]



| Biological Effects | Affected Tissues or Organs | Involved Biological Processes | Involved Family Members |
|---|---|---|---|
| Proliferation-promoting | Pancreas, liver, GI, nerve, brain, skin, tumor | Mitogenic process, cell proliferation, tissue regeneration (neogenesis and injury repair), tumorigenesis and progression | All family members |
| Anti-apoptosis and anti-necrosis | Pancreas, liver, GI, nerve, brain, skin, tumor | Injury repair, anti-inflammatory response, tumor promotion | All family members |
| Antibacterial activity | GI | Modulating gut microbiota, maintaining gut homeostasis | Reg3 subfamily members |
| Pro-metastatic effects | Tumor | Tumor metastasis | Reg1, Reg3, Reg4 |
| Immunogenicity | Pancreas, GI, salivary glands | The onset of autoimmune diseases | Reg1, Reg2, Reg3 |
| Type | Disease | Detection Site | References |
|---|---|---|---|
| Reg1 | T2DM | Serum | [117,118] |
| Reg1 | Diabetic kidney disease | Serum | [119,120,121] |
| Reg1 | Infection, especially in emergency rooms (ER), burn and intensive care units (ICUs) | Whole blood | [122,123] |
| Reg1 | Sepsis-related multiorgan failure and mortality | Serum | [77,124] |
| Reg1 | Preterm premature rupture of membranes (PPROM), preeclampsia (PE) | Peripheral blood | [125] |
| Reg1 | Patients with stage-IV head and neck squamous cell carcinoma | Biopsy specimens | [91] |
| Reg1 | Inflammatory bowel disease | Biopsy specimens | [46] |
| Reg1α | Sepsis | Plasma | [126] |
| Reg1α | Pancreatic cancer | Ductal fluid | [127] |
| Reg1α | Superficial urothelial urinary bladder carcinomas | Histologic section | [128] |
| Reg1α | Gastrointestinal cancers, breast cancer, pulmonary cancer | Serum | [129] |
| Reg1α | Pancreatic adenocarcinoma | Ductal fluid | [127] |
| Reg1α | Celiac disease | Blood | [70] |
| Reg1β | Pancreatic adenocarcinoma | Ductal fluid | [127] |
| Reg3α | Pancreatic adenocarcinoma | Ductal fluid | [127] |
| Reg3α | Ovarian cancer | Tumor tissue | [93] |
| Reg3α | Rectal cancer | Histologic section | [89] |
| Reg3α | Triple negative breast cancer | Histologic section | [94] |
| Reg3α | Sepsis | Serum | [130] |
| Reg3α | GVHD or tissue injury | Plasma | [131] |
| Reg3α | Diabetic retinopathy | Aqueous humor | [73] |
| Reg3α | Transplant-related mortality | Serum | [132] |
| Reg4 | Gastric cancer | Histologic section | [83,85] |
| Reg4 | Pancreatic cancer | N/A | [133] |
| Reg4 | Inflammatory bowel disease | Biopsy specimens | [46] |
Disclaimer/Publisher’s Note: The statements, opinions and data contained in all publications are solely those of the individual author(s) and contributor(s) and not of MDPI and/or the editor(s). MDPI and/or the editor(s) disclaim responsibility for any injury to people or property resulting from any ideas, methods, instructions or products referred to in the content. |
© 2024 by the authors. Licensee MDPI, Basel, Switzerland. This article is an open access article distributed under the terms and conditions of the Creative Commons Attribution (CC BY) license (https://creativecommons.org/licenses/by/4.0/).
Share and Cite
Yu, L.; Wu, Q.; Jiang, S.; Liu, J.; Liu, J.; Chen, G. Controversial Roles of Regenerating Family Proteins in Tissue Repair and Tumor Development. Biomedicines 2025, 13, 24. https://doi.org/10.3390/biomedicines13010024
Yu L, Wu Q, Jiang S, Liu J, Liu J, Chen G. Controversial Roles of Regenerating Family Proteins in Tissue Repair and Tumor Development. Biomedicines. 2025; 13(1):24. https://doi.org/10.3390/biomedicines13010024
Chicago/Turabian StyleYu, Luting, Qingyun Wu, Shenglong Jiang, Jia Liu, Junli Liu, and Guoguang Chen. 2025. "Controversial Roles of Regenerating Family Proteins in Tissue Repair and Tumor Development" Biomedicines 13, no. 1: 24. https://doi.org/10.3390/biomedicines13010024
APA StyleYu, L., Wu, Q., Jiang, S., Liu, J., Liu, J., & Chen, G. (2025). Controversial Roles of Regenerating Family Proteins in Tissue Repair and Tumor Development. Biomedicines, 13(1), 24. https://doi.org/10.3390/biomedicines13010024

