LncRNA Taurine Up-Regulated 1 Knockout Provides Neuroprotection in Ischemic Stroke Rats by Inhibiting Nuclear-Cytoplasmic Shuttling of HuR
Abstract
1. Introduction
2. Materials and Methods
2.1. Animal
2.2. Middle Cerebral Artery Occlusion (MCAO)
2.3. HT22 Cell Culture and Oxygen–Glucose Deprivation (OGD)
2.4. Modified Neurological Severity Score (mNSS)
2.5. Triphenyltetrazolium Chloride (TTC) Staining
2.6. CRISPR-Cas9
2.7. DNA and Quantitative Real-Time Reverse Transcription PCR (qPCR)
2.8. Immunostaining
2.9. Confocal Imaging of Cytoplasmic Transfer
2.10. Hematoxylin and Eosin (HE)
2.11. TdT-Mediated Biotin-16-dUTP Nick-End Labeling (TUNEL) Assay
2.12. Fluorescence In Situ Hybridization (FISH)
2.13. Statistical Analysis
3. Results
3.1. Generating and Validating TUG1 Knockout Rats Using CRISPR/Cas9
3.2. TUG1 Knockout Could Inhibit Apoptosis in Rats
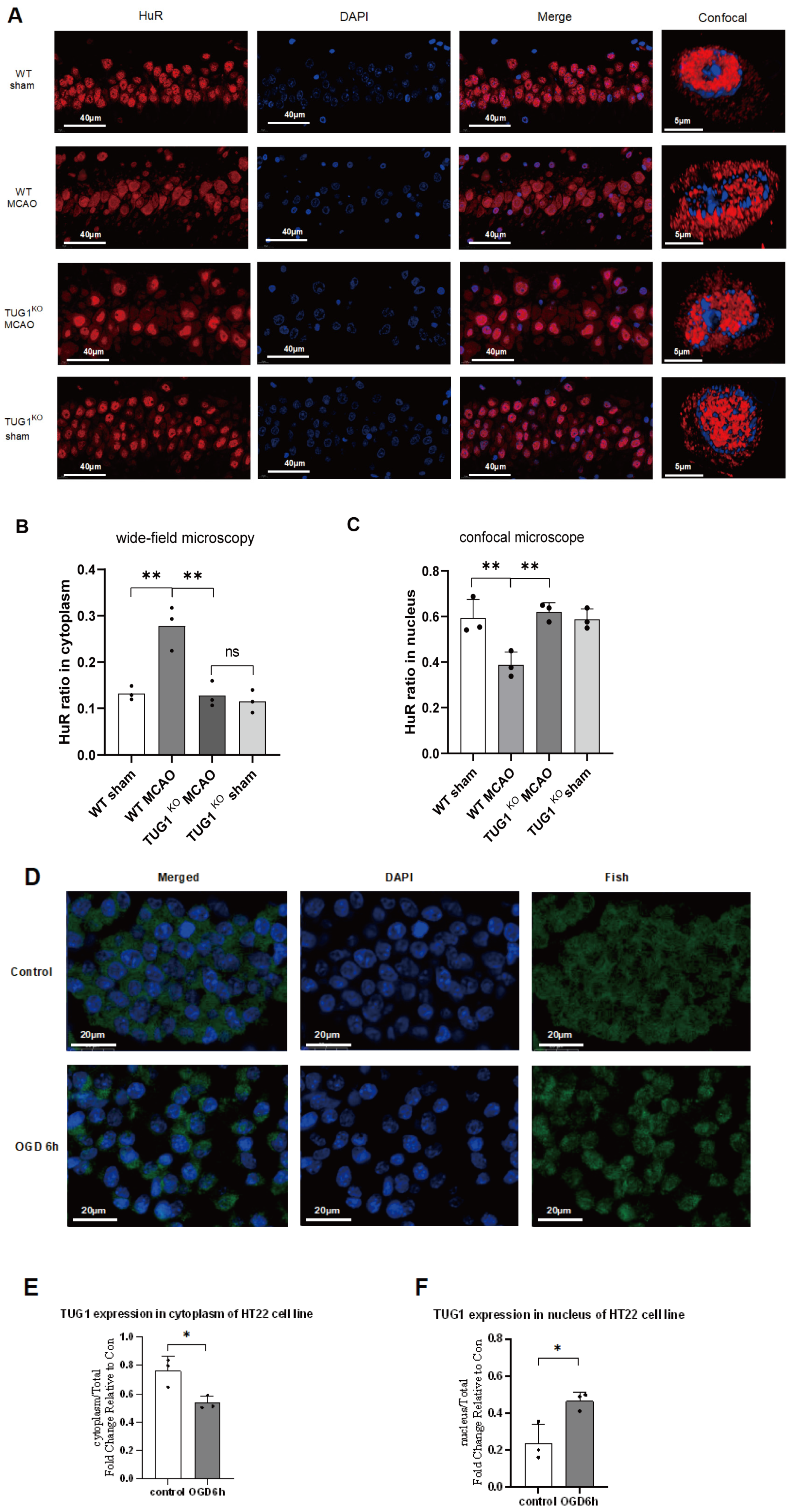
3.3. TUG1 Mediates Subcellular Translocation of HuR
3.4. TUG1 Was the Key lncRNA for HuR Cytoplasmic Translocation and Regulation of Apoptotic Protein Expression in Hypoxia
4. Discussion
5. Conclusions
Author Contributions
Funding
Institutional Review Board Statement
Informed Consent Statement
Data Availability Statement
Conflicts of Interest
Abbreviations
| Abbreviation | Full Term |
| Bax | BCL2-associated X |
| COX-2 | cyclooxygenase-2 |
| mNSS | modified neurological severity score |
| IF | immunofluorescence staining |
| MCAO | middle cerebral artery occlusion |
| qPCR | real-time quantitative PCR |
| TUNEL | terminal deoxynucleotidyl transferase-mediated dUTP-biotin nick-end labeling |
| WB | Western blot |
| BCL2 | B-cell lymphoma 2 |
| HE | hematoxylin and eosin |
| HuR | human antigen R |
| I/R | cerebral ischemia/reperfusion |
| OGD | oxygen–glucose deprivation |
| TTC | triphenyltetrazolium chloride |
| TUG1 | taurine-upregulated gene 1 |
References
- Mendelson, S.J.; Prabhakaran, S. Diagnosis and Management of Transient Ischemic Attack and Acute Ischemic Stroke: A Review. JAMA 2021, 325, 1088–1098. [Google Scholar] [CrossRef] [PubMed]
- Chen, H.S.; Cui, Y.; Li, X.Q.; Wang, X.H.; Ma, Y.T.; Zhao, Y.; Han, J.; Deng, C.-Q.; Hong, M.; Bao, Y.; et al. Effect of Remote Ischemic Conditioning vs. Usual Care on Neurologic Function in Patients with Acute Moderate Ischemic Stroke: The RICAMIS Randomized Clinical Trial. JAMA 2022, 328, 627–636. [Google Scholar] [CrossRef] [PubMed]
- Tuo, Q.; Zhang, S.; Lei, P. Mechanisms of neuronal cell death in ischemic stroke and their therapeutic implications. Med. Res. Rev. 2022, 42, 259–305. [Google Scholar] [CrossRef]
- Qin, C.; Yang, S.; Chu, Y.-H.; Zhang, H.; Pang, X.-W.; Chen, L.; Zhou, L.-Q.; Chen, M.; Tian, D.-S.; Wang, W. Signaling pathways involved in ischemic stroke: Molecular mechanisms and therapeutic interventions. Signal Transduct. Target. Ther. 2022, 7, 215. [Google Scholar] [CrossRef]
- Bao, M.-H.; Szeto, V.; Yang, B.B.; Zhu, S.-Z.; Sun, H.-S.; Feng, Z.-P. Long non-coding RNAs in ischemic stroke. Cell Death Dis. 2018, 9, 281. [Google Scholar] [CrossRef] [PubMed]
- Maida, C.D.; Norrito, R.L.; Rizzica, S.; Mazzola, M.; Scarantino, E.R.; Tuttolomondo, A. Molecular Pathogenesis of Ischemic and Hemorrhagic Strokes: Background and Therapeutic Approaches. Int. J. Mol. Sci. 2024, 25, 6297. [Google Scholar] [CrossRef]
- Zhang, J. Non-coding RNAs and angiogenesis in cardiovascular diseases: A comprehensive review. Mol. Cell. Biochem. 2024, 479, 2921–2953. [Google Scholar] [CrossRef]
- Nojima, T.; Proudfoot, N.J. Mechanisms of lncRNA biogenesis as revealed by nascent transcriptomics. Nat. Rev. Mol. Cell Biol. 2022, 23, 389–406. [Google Scholar] [CrossRef]
- Cao, Y.; Liu, J.; Lu, Q.; Huang, K.; Yang, B.; Reilly, J.; Jiang, N.; Shu, X.; Shang, L. An update on the functional roles of long non-coding RNAs in ischemic injury (Review). Int. J. Mol. Med. 2022, 50, 91. [Google Scholar] [CrossRef]
- Mohammed, A.; Shaker, O.G.; Khalil, M.A.F.; Gomaa, M.; Fathy, S.A.; Abu-El-Azayem, A.K.; Samy, A.; Aboelnor, M.I.; Gomaa, M.S.; Zaki, O.M.; et al. Long non-coding RNA NBAT1, TUG1, miRNA-335, and miRNA-21 as potential biomarkers for acute ischemic stroke and their possible correlation to thyroid hormones. Front. Mol. Biosci. 2022, 9, 914506. [Google Scholar] [CrossRef]
- Wei, Y.; Yang, J.; He, Y.; Shi, X.; Zeng, Z. A functional polymorphism in the promoter of TUG1 is associated with an increased risk of ischaemic stroke. J. Cell. Mol. Med. 2019, 23, 6173–6181. [Google Scholar] [CrossRef] [PubMed]
- Xiang, P.; Hu, J.; Wang, H.; Luo, Y.; Gu, C.; Tan, X.; Tu, Y.; Guo, W.; Chen, L.; Gao, L.; et al. miR-204-5p is sponged by TUG1 to aggravate neuron damage induced by focal cerebral ischemia and reperfusion injury through upregulating COX2. Cell Death Discov. 2022, 8, 89. [Google Scholar] [CrossRef] [PubMed]
- Shan, W.; Chen, W.; Zhao, X.; Pei, A.; Chen, M.; Yu, Y.; Zheng, Y.; Zhu, S. Long noncoding RNA TUG1 contributes to cerebral ischaemia/reperfusion injury by sponging mir-145 to up-regulate AQP4 expression. J. Cell. Mol. Med. 2020, 24, 250–259. [Google Scholar] [CrossRef]
- Yao, Z.; Yang, Y.; Sun, M.; He, Y.; Liao, L.; Chen, K.; Li, B. New insights into the interplay between long non-coding RNAs and RNA-binding proteins in cancer. Cancer Commun. 2022, 42, 117–140. [Google Scholar] [CrossRef]
- Shaath, H.; Vishnubalaji, R.; Elango, R.; Kardousha, A.; Islam, Z.; Qureshi, R.; Alam, T.; Kolatkar, P.R.; Alajez, N.M. Long non-coding RNA and RNA-binding protein interactions in cancer: Experimental and machine learning approaches. Semin. Cancer Biol. 2022, 86 Pt 3, 325–345. [Google Scholar] [CrossRef]
- Simion, V.; Zhou, H.; Haemmig, S.; Pierce, J.B.; Mendes, S.; Tesmenitsky, Y.; Pérez-Cremades, D.; Lee, J.F.; Chen, A.F.; Ronda, N.; et al. A macrophage-specific lncRNA regulates apoptosis and atherosclerosis by tethering HuR in the nucleus. Nat. Commun. 2020, 11, 6135. [Google Scholar] [CrossRef]
- Hu, Y.; Jin, Y.; Wu, X.; Yang, Y.; Li, Y.; Li, H.; Xiang, S.; Song, X.; Jiang, L.; Zhang, Y.; et al. LncRNA-HGBC stabilized by HuR promotes gallbladder cancer progression by regulating miR-502-3p/SET/AKT axis. Mol. Cancer 2019, 18, 167. [Google Scholar] [CrossRef]
- Finan, J.M.; Sutton, T.L.; Dixon, D.A.; Brody, J.R. Targeting the RNA-Binding Protein HuR in Cancer. Cancer Res. 2023, 83, 3507–3516. [Google Scholar] [CrossRef] [PubMed]
- Grammatikakis, I.; Abdelmohsen, K.; Gorospe, M. Posttranslational control of HuR function. Wiley Interdiscip. Rev. RNA 2017, 8, e1372. [Google Scholar] [CrossRef]
- DeGracia, D.J. Disease of mRNA Regulation: Relevance for Ischemic Brain Injury. Transl. Stroke Res. 2018, 9, 251–257. [Google Scholar] [CrossRef]
- Torun, A.; Enayat, S.; Sheraj, I.; Tunçer, S.; Ülgen, D.H.; Banerjee, S. Butyrate mediated regulation of RNA binding proteins in the post-transcriptional regulation of inflammatory gene expression. Cell Signal. 2019, 64, 109410. [Google Scholar] [CrossRef] [PubMed]
- Chen, Y.; Zhang, R.; Yang, L.; Zhang, P.; Wang, F.; Lin, G.; Zhang, J.; Zhu, Y. Eltrombopag Inhibits Metastasis in Breast Carcinoma by Targeting HuR Protein. Int. J. Mol. Sci. 2023, 24, 3164. [Google Scholar] [CrossRef] [PubMed]
- Guo, H.; Zhang, L.; Wang, Y.; He, X. Mechanisms of HuR in regulation of epithelial cell apoptosis in rat ulcerative colitis. Cell Signal. 2021, 82, 109957. [Google Scholar] [CrossRef]
- Li, Q.; Tong, D.; Guo, C.; Wu, F.; Li, F.; Wang, X.; Jiang, Q.; Wei, Y.; Liu, L.; Ni, L.; et al. MicroRNA-145 suppresses gastric cancer progression by targeting Hu-antigen R. Am. J. Physiol. Physiol. 2020, 318, C605–C614. [Google Scholar] [CrossRef]
- Borgonetti, V.; Coppi, E.; Galeotti, N. Targeting the RNA-Binding Protein HuR as Potential Thera-Peutic Approach for Neurological Disorders: Focus on Amyo-Trophic Lateral Sclerosis (ALS), Spinal Muscle Atrophy (SMA) and Multiple Sclerosis. Int. J. Mol. Sci. 2021, 22, 10394. [Google Scholar] [CrossRef]
- Matsye, P.; Zheng, L.; Si, Y.; Kim, S.; Luo, W.; Crossman, D.K.; Bratcher, P.E.; King, P.H. HuR promotes the molecular signature and phenotype of activated microglia: Implications for amyotrophic lateral sclerosis and other neurodegenerative diseases. Glia 2017, 65, 945–963. [Google Scholar] [CrossRef] [PubMed]
- Wang, X.; Zhao, M.; Lu, X.; Du, P.; Feng, S.; Gong, R.; Chen, H.; Qi, G.; Yang, F. HuR deficiency abrogated the enhanced NLRP3 signaling in experimental ischemic stroke. FASEB J. 2024, 38, e23342. [Google Scholar] [CrossRef]
- Ardelt, A.A.; Carpenter, R.S.; Iwuchukwu, I.; Zhang, A.; Lin, W.; Kosciuczuk, E.; Hinkson, C.; Rebeiz, T.; Reitz, S.; King, P.H. Transgenic expression of HuR increases vasogenic edema and impedes functional recovery in rodent ischemic stroke. Neurosci. Lett. 2017, 661, 126–131. [Google Scholar] [CrossRef]
- Tian, Y.; Wang, Y.; Li, F.; Yang, J.; Xu, Y.; Ouyang, M. LncRNA TUG1 regulates the balance of HuR and miR-29b-3p and inhibits intestinal epithelial cell apoptosis in a mouse model of ulcerative colitis. Hum. Cell 2021, 34, 37–48. [Google Scholar] [CrossRef]
- Carelli, S.; Giallongo, T.; Rey, F.; Latorre, E.; Bordoni, M.; Mazzucchelli, S.; Gorio, M.C.; Pansarasa, O.; Provenzani, A.; Cereda, C.; et al. HuR interacts with lincBRN1a and lincBRN1b during neuronal stem cells differentiation. RNA Biol. 2019, 16, 1471–1485. [Google Scholar] [CrossRef]
- Shi, X.; Wei, W.; Zou, Y.; Dong, L.; Wu, H.; Jiang, J.; Li, X.; Chen, J. LncRNA Taurine Up-Regulated 1 plays a proapoptotic role by regulating nuclear-cytoplasmic shuttle of HuR under the condition of neuronal ischemia. NeuroReport 2022, 33, 799–811. [Google Scholar] [CrossRef] [PubMed]
- Li, R.; Yan, X.; Xiao, C.; Wang, T.; Li, X.; Hu, Z.; Liang, J.; Zhang, J.; Cai, J.; Sui, X.; et al. FTO deficiency in older livers exacerbates ferroptosis during ischaemia/reperfusion injury by upregulating ACSL4 and TFRC. Nat. Commun. 2024, 15, 4760. [Google Scholar] [CrossRef] [PubMed]
- Wu, R.; Wu, T.; Wang, Q.; Shi, Y.; Dong, Q.; Rong, X.; Chen, M.; He, Z.; Fu, Y.; Liu, L.; et al. The ischemia-enhanced myocardial infarction protection-related lncRNA protects against acute myocardial infarction. Medcomm 2024, 5, e632. [Google Scholar] [CrossRef] [PubMed]
- Pawletko, K.; Jędrzejowska-Szypułka, H.; Bogus, K.; Pascale, A.; Fahmideh, F.; Marchesi, N.; Grajoszek, A.; de Carrillo, D.G.; Barski, J.J. After Ischemic Stroke, Minocycline Promotes a Protective Response in Neurons via the RNA-Binding Protein HuR, with a Positive Impact on Motor Performance. Int. J. Mol. Sci. 2023, 24, 9446. [Google Scholar] [CrossRef]
- Huang, Y.; Zhang, Z.; Xu, Y.; Peng, Y.; Xu, R.; Luan, Y.; Bie, X.; Jia, J.; Zhang, C.; Han, T.; et al. ARMC10 regulates mitochondrial dynamics and affects mitochondrial function via the Wnt/beta-catenin signalling pathway involved in ischaemic stroke. J. Cell. Mol. Med. 2024, 28, e18449. [Google Scholar] [CrossRef]
- Gao, L.; Yang, J.; Li, Y.; Liu, K.; Sun, H.; Tang, J.; Xia, Z.; Zhang, L.; Hu, Z. Long Noncoding RNA SCIRT Promotes HUVEC Angiogenesis via Stabilizing VEGFA mRNA Induced by Hypoxia. Oxidative Med. Cell. Longev. 2022, 2022, 9102978. [Google Scholar] [CrossRef]
- Majumder, M.; Chakraborty, P.; Mohan, S.; Mehrotra, S.; Palanisamy, V. HuR as a molecular target for cancer therapeutics and immune-related disorders. Adv. Drug Deliv. Rev. 2022, 188, 114442. [Google Scholar] [CrossRef]
- Hasegawa, H.; Kakuguchi, W.; Kuroshima, T.; Kitamura, T.; Tanaka, S.; Kitagawa, Y.; Totsuka, Y.; Shindoh, M.; Higashino, F. HuR is exported to the cytoplasm in oral cancer cells in a different manner from that of normal cells. Br. J. Cancer 2009, 100, 1943–1948. [Google Scholar] [CrossRef]
- Sureban, S.M.; Murmu, N.; Rodriguez, P.; May, R.; Maheshwari, R.; Dieckgraefe, B.K.; Houchen, C.W.; Anant, S. Functional Antagonism Between RNA Binding Proteins HuR and CUGBP2 Determines the Fate of COX-2 mRNA Translation. Gastroenterology 2007, 132, 1055–1065. [Google Scholar] [CrossRef]
- Huang, Z.; Liu, S.; Tang, A.; Wu, X.; Aube, J.; Xu, L.; Huang, Y. Targeting RNA-binding protein HuR to inhibit the progression of renal tubular fibrosis. J. Transl. Med. 2023, 21, 428. [Google Scholar] [CrossRef]
- Lin, H.Y.; Tang, H.Y.; Davis, F.B.; Davis, P.J. Resveratrol and apoptosis. Ann. N. Y. Acad. Sci. 2011, 1215, 79–88. [Google Scholar] [CrossRef] [PubMed]
- Neamatallah, T.; El-Shitany, N.A.; Abbas, A.T.; Ali, S.S.; Eid, B.G. Honey protects against cisplatin-induced hepatic and renal toxicity through inhibition of NF-kappaB-mediated COX-2 expression and the oxidative stress dependent BAX/Bcl-2/caspase-3 apoptotic pathway. Food Funct. 2018, 9, 3743–3754. [Google Scholar] [CrossRef] [PubMed]
- Haupt, M.; Gerner, S.T.; Bähr, M.; Doeppner, T.R. Neuroprotective Strategies for Ischemic Stroke—Future Perspectives. Int. J. Mol. Sci. 2023, 24, 4334. [Google Scholar] [CrossRef] [PubMed]
- Lewandowski, J.P.; Dumbović, G.; Watson, A.R.; Hwang, T.; Jacobs-Palmer, E.; Chang, N.; Much, C.; Turner, K.M.; Kirby, C.; Rubinstein, N.D.; et al. The Tug1 lncRNA locus is essential for male fertility. Genome Biol. 2020, 21, 237. [Google Scholar] [CrossRef]
- Wang, J.; Niu, Y.; Tao, H.; Xue, M.; Wan, C. Knockdown of lncRNA TUG1 inhibits hippocampal neuronal apoptosis and participates in aerobic exercise-alleviated vascular cognitive impairment. Biol. Res. 2020, 53, 53. [Google Scholar] [CrossRef]




| gRNA | Sequence |
|---|---|
| gRNA1 | TCTCGTACGCAGAACTCGGGCGG |
| gRNA2 | CTAACGTTTGCAATGCAATCAGG |
| Primer Name | Sequence |
|---|---|
| TUG1-F | ACGTGACCGGATCTTGTTTAGCC |
| TUG1-R | GCTTAGACTGCTTGAATCTTCGCCA |
| TUG1-F1 | AGCAATTCTAAGGTGGCACTGTGGTAG |
| TUG1-R1 | ACACTGGGTTAAATGAAGTCTTGCTGC |
| TUG1-He/Wt-F | TTAAAGTGACGGCTACTAAATCCTGATTG |
| TUG1-He/Wt-R | TCGTCGGATCGCAAAGGCATA |
| Region | F | R | Wild Type | Heterozygous (TUG1+/−) | Homozygous (TUG1−/−) |
|---|---|---|---|---|---|
| 1 | TUG1-F | TUG1-R | 10263 bp | None | None |
| 2 | TUG1-F | TUG1-R TUG1-He/Wt-R | 427 bp | 777 bp and 427 bp | 777 bp |
| 3 | TUG1-F TUG1-He/Wt-F | TUG1-R | 424 bp | 777 bp and 424 bp | 777 bp |
| 4 | TUG1-F1 | TUG1-R1 | 531 bp | 531 bp | 0 bp |
Disclaimer/Publisher’s Note: The statements, opinions and data contained in all publications are solely those of the individual author(s) and contributor(s) and not of MDPI and/or the editor(s). MDPI and/or the editor(s) disclaim responsibility for any injury to people or property resulting from any ideas, methods, instructions or products referred to in the content. |
© 2024 by the authors. Licensee MDPI, Basel, Switzerland. This article is an open access article distributed under the terms and conditions of the Creative Commons Attribution (CC BY) license (https://creativecommons.org/licenses/by/4.0/).
Share and Cite
Shi, X.; Liu, S.; Zou, Y.; Wu, H.; Ma, J.; Lin, J.; Zhang, X. LncRNA Taurine Up-Regulated 1 Knockout Provides Neuroprotection in Ischemic Stroke Rats by Inhibiting Nuclear-Cytoplasmic Shuttling of HuR. Biomedicines 2024, 12, 2520. https://doi.org/10.3390/biomedicines12112520
Shi X, Liu S, Zou Y, Wu H, Ma J, Lin J, Zhang X. LncRNA Taurine Up-Regulated 1 Knockout Provides Neuroprotection in Ischemic Stroke Rats by Inhibiting Nuclear-Cytoplasmic Shuttling of HuR. Biomedicines. 2024; 12(11):2520. https://doi.org/10.3390/biomedicines12112520
Chicago/Turabian StyleShi, Xiaocheng, Sha Liu, Yichun Zou, Hengping Wu, Jinyang Ma, Junbin Lin, and Xin Zhang. 2024. "LncRNA Taurine Up-Regulated 1 Knockout Provides Neuroprotection in Ischemic Stroke Rats by Inhibiting Nuclear-Cytoplasmic Shuttling of HuR" Biomedicines 12, no. 11: 2520. https://doi.org/10.3390/biomedicines12112520
APA StyleShi, X., Liu, S., Zou, Y., Wu, H., Ma, J., Lin, J., & Zhang, X. (2024). LncRNA Taurine Up-Regulated 1 Knockout Provides Neuroprotection in Ischemic Stroke Rats by Inhibiting Nuclear-Cytoplasmic Shuttling of HuR. Biomedicines, 12(11), 2520. https://doi.org/10.3390/biomedicines12112520
