Cognitive Impairment and Synaptic Dysfunction in Cardiovascular Disorders: The New Frontiers of the Heart–Brain Axis
Abstract
1. Introduction
2. The Ionic Mechanisms of Learning and Memory: The Unexpected Targets of Cardiovascular Disorders
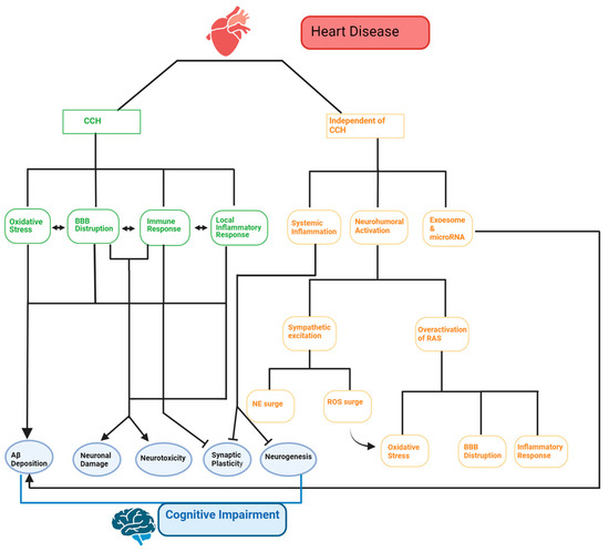
3. Heart Failure and Cognitive Impairment
4. Metabolic Syndrome and Cognitive Impairment
4.1. Hypertension
4.2. Obesity
4.3. Hyperglycemia and Insulin Resistance
4.4. Dysregulated Endothelial Ion Signaling
5. Arrhythmias
6. Conclusions
Author Contributions
Funding
Data Availability Statement
Conflicts of Interest
References
- Tahsili-Fahadan, P.; Geocadin, R.G. Heart-Brain Axis: Effects of Neurologic Injury on Cardiovascular Function. Circ. Res. 2017, 120, 559–572. [Google Scholar] [CrossRef] [PubMed]
- Liu, J.; Xiao, G.; Liang, Y.; He, S.; Lyu, M.; Zhu, Y. Heart-brain interaction in cardiogenic dementia: Pathophysiology and therapeutic potential. Front. Cardiovasc. Med. 2024, 11, 1304864. [Google Scholar] [CrossRef] [PubMed]
- Saeed, A.; Lopez, O.; Cohen, A.; Reis, S.E. Cardiovascular Disease and Alzheimer’s Disease: The Heart-Brain Axis. J. Am. Heart. Assoc. 2023, 12, e030780. [Google Scholar] [CrossRef] [PubMed]
- Osteraas, N.D.; Lee, V.H. Neurocardiology. Handb. Clin. Neurol. 2017, 140, 49–65. [Google Scholar] [CrossRef] [PubMed]
- Chen, Z.; Venkat, P.; Seyfried, D.; Chopp, M.; Yan, T.; Chen, J. Brain-Heart Interaction: Cardiac Complications After Stroke. Circ. Res. 2017, 121, 451–468. [Google Scholar] [CrossRef]
- Fang, S.; Zhang, W. Heart-Brain Axis: A Narrative Review of the Interaction between Depression and Arrhythmia. Biomedicines 2024, 12, 1719. [Google Scholar] [CrossRef]
- Chen, X.; Gu, J.; Zhang, X. Brain-Heart Axis and the Inflammatory Response: Connecting Stroke and Cardiac Dysfunction. Cardiology 2024, 149, 369–382. [Google Scholar] [CrossRef]
- Armando, I.; Seltzer, A.; Bregonzio, C.; Saavedra, J.M. Stress and angiotensin II: Novel therapeutic opportunities. Curr. Drug Targets CNS Neurol. Disord. 2003, 2, 413–419. [Google Scholar] [CrossRef]
- Lionetti, V.; Bollini, S.; Coppini, R.; Gerbino, A.; Ghigo, A.; Iaccarino, G.; Madonna, R.; Mangiacapra, F.; Miragoli, M.; Moccia, F.; et al. Understanding the heart-brain axis response in COVID-19 patients: A suggestive perspective for therapeutic development. Pharmacol. Res. 2021, 168, 105581. [Google Scholar] [CrossRef]
- Kelley, R.E.; Kelley, B.P. Heart-Brain Relationship in Stroke. Biomedicines 2021, 9, 1835. [Google Scholar] [CrossRef]
- Yang, M.; Sun, D.; Wang, Y.; Yan, M.; Zheng, J.; Ren, J. Cognitive Impairment in Heart Failure: Landscape, Challenges, and Future Directions. Front. Cardiovasc. Med. 2021, 8, 831734. [Google Scholar] [CrossRef] [PubMed]
- Doehner, W.; Celutkiene, J.; Yilmaz, M.B.; Coats, A.J.S. Heart failure and the heart-brain axis. QJM 2023, 116, 897–902. [Google Scholar] [CrossRef]
- Polidori, M.C.; Marvardi, M.; Cherubini, A.; Senin, U.; Mecocci, P. Heart disease and vascular risk factors in the cognitively impaired elderly: Implications for Alzheimer’s dementia. Aging 2001, 13, 231–239. [Google Scholar] [CrossRef]
- Cardiogenic Dementia. Lancet 1977, 1, 27–28.
- Malenka, R.C.; Bear, M.F. LTP and LTD: An embarrassment of riches. Neuron 2004, 44, 5–21. [Google Scholar] [CrossRef]
- Hagena, H.; Manahan-Vaughan, D. Interplay of hippocampal long-term potentiation and long-term depression in enabling memory representations. Philos. Trans. R. Soc. Lond. B Biol. Sci. 2024, 379, 20230229. [Google Scholar] [CrossRef]
- Luscher, C.; Malenka, R.C. NMDA receptor-dependent long-term potentiation and long-term depression (LTP/LTD). Cold Spring Harb. Perspect. Biol. 2012, 4, a005710. [Google Scholar] [CrossRef]
- Sgritta, M.; Locatelli, F.; Soda, T.; Prestori, F.; D’Angelo, E.U. Hebbian Spike-Timing Dependent Plasticity at the Cerebellar Input Stage. J. Neurosci. 2017, 37, 2809–2823. [Google Scholar] [CrossRef]
- D’Angelo, E. The organization of plasticity in the cerebellar cortex: From synapses to control. Prog. Brain Res. 2014, 210, 31–58. [Google Scholar] [CrossRef] [PubMed]
- Bliss, T.V.; Collingridge, G.L. Expression of NMDA receptor-dependent LTP in the hippocampus: Bridging the divide. Mol. Brain 2013, 6, 5. [Google Scholar] [CrossRef] [PubMed]
- Ezra-Nevo, G.; Prestori, F.; Locatelli, F.; Soda, T.; Ten Brinke, M.M.; Engel, M.; Boele, H.J.; Botta, L.; Leshkowitz, D.; Ramot, A.; et al. Cerebellar Learning Properties Are Modulated by the CRF Receptor. J. Neurosci. 2018, 38, 6751–6765. [Google Scholar] [CrossRef] [PubMed]
- Locatelli, F.; Soda, T.; Montagna, I.; Tritto, S.; Botta, L.; Prestori, F.; D’Angelo, E. Calcium Channel-Dependent Induction of Long-Term Synaptic Plasticity at Excitatory Golgi Cell Synapses of Cerebellum. J. Neurosci. 2021, 41, 3307–3319. [Google Scholar] [CrossRef] [PubMed]
- Yong, J.; Song, J. CaMKII activity and metabolic imbalance-related neurological diseases: Focus on vascular dysfunction, synaptic plasticity, amyloid beta accumulation, and lipid metabolism. Biomed. Pharmacother. 2024, 175, 116688. [Google Scholar] [CrossRef]
- Yasuda, R.; Hayashi, Y.; Hell, J.W. CaMKII: A central molecular organizer of synaptic plasticity, learning and memory. Nat. Rev. Neurosci. 2022, 23, 666–682. [Google Scholar] [CrossRef]
- Brunetti, V.; Soda, T.; Berra-Romani, R.; De Sarro, G.; Guerra, G.; Scarpellino, G.; Moccia, F. Two Signaling Modes Are Better than One: Flux-Independent Signaling by Ionotropic Glutamate Receptors Is Coming of Age. Biomedicines 2024, 12, 880. [Google Scholar] [CrossRef]
- Traynelis, S.F.; Wollmuth, L.P.; McBain, C.J.; Menniti, F.S.; Vance, K.M.; Ogden, K.K.; Hansen, K.B.; Yuan, H.; Myers, S.J.; Dingledine, R. Glutamate receptor ion channels: Structure, regulation, and function. Pharmacol. Rev. 2010, 62, 405–496. [Google Scholar] [CrossRef]
- Hansen, K.B.; Yi, F.; Perszyk, R.E.; Furukawa, H.; Wollmuth, L.P.; Gibb, A.J.; Traynelis, S.F. Structure, function, and allosteric modulation of NMDA receptors. J. Gen. Physiol. 2018, 150, 1081–1105. [Google Scholar] [CrossRef]
- Kerchner, G.A.; Nicoll, R.A. Silent synapses and the emergence of a postsynaptic mechanism for LTP. Nat. Rev. Neurosci. 2008, 9, 813–825. [Google Scholar] [CrossRef]
- Newpher, T.M.; Ehlers, M.D. Spine microdomains for postsynaptic signaling and plasticity. Trends. Cell Biol. 2009, 19, 218–227. [Google Scholar] [CrossRef]
- Grosshans, D.R.; Clayton, D.A.; Coultrap, S.J.; Browning, M.D. LTP leads to rapid surface expression of NMDA but not AMPA receptors in adult rat CA1. Nat. Neurosci. 2002, 5, 27–33. [Google Scholar] [CrossRef]
- Harney, S.C.; Rowan, M.; Anwyl, R. Long-term depression of NMDA receptor-mediated synaptic transmission is dependent on activation of metabotropic glutamate receptors and is altered to long-term potentiation by low intracellular calcium buffering. J. Neurosci. 2006, 26, 1128–1132. [Google Scholar] [CrossRef] [PubMed]
- Harney, S.C.; Jane, D.E.; Anwyl, R. Extrasynaptic NR2D-containing NMDARs are recruited to the synapse during LTP of NMDAR-EPSCs. J. Neurosci. 2008, 28, 11685–11694. [Google Scholar] [CrossRef]
- Harnett, M.T.; Bernier, B.E.; Ahn, K.C.; Morikawa, H. Burst-timing-dependent plasticity of NMDA receptor-mediated transmission in midbrain dopamine neurons. Neuron 2009, 62, 826–838. [Google Scholar] [CrossRef] [PubMed]
- Rebola, N.; Lujan, R.; Cunha, R.A.; Mulle, C. Adenosine A2A receptors are essential for long-term potentiation of NMDA-EPSCs at hippocampal mossy fiber synapses. Neuron 2008, 57, 121–134. [Google Scholar] [CrossRef]
- Kwon, H.B.; Castillo, P.E. Role of glutamate autoreceptors at hippocampal mossy fiber synapses. Neuron 2008, 60, 1082–1094. [Google Scholar] [CrossRef] [PubMed]
- O’Connor, J.J.; Rowan, M.J.; Anwyl, R. Tetanically induced LTP involves a similar increase in the AMPA and NMDA receptor components of the excitatory postsynaptic current: Investigations of the involvement of mGlu receptors. J. Neurosci. 1995, 15, 2013–2020. [Google Scholar] [CrossRef]
- Montgomery, J.M.; Madison, D.V. State-dependent heterogeneity in synaptic depression between pyramidal cell pairs. Neuron 2002, 33, 765–777. [Google Scholar] [CrossRef]
- Selig, D.K.; Hjelmstad, G.O.; Herron, C.; Nicoll, R.A.; Malenka, R.C. Independent mechanisms for long-term depression of AMPA and NMDA responses. Neuron 1995, 15, 417–426. [Google Scholar] [CrossRef][Green Version]
- Gean, P.W.; Lin, J.H. D-2-amino-5-phosphonovaleate blocks induction of long-term depression of the NMDA receptor-mediated synaptic component in rat hippocampus. Neurosci. Lett. 1993, 158, 170–172. [Google Scholar] [CrossRef]
- Xiao, M.Y.; Wigstrom, H.; Gustafsson, B. Long-term depression in the hippocampal CA1 region is associated with equal changes in AMPA and NMDA receptor-mediated synaptic potentials. Eur. J. Neurosci. 1994, 6, 1055–1057. [Google Scholar] [CrossRef]
- Feldman, D.E. The spike-timing dependence of plasticity. Neuron 2012, 75, 556–571. [Google Scholar] [CrossRef] [PubMed]
- Andrade-Talavera, Y.; Fisahn, A.; Rodriguez-Moreno, A. Timing to be precise? An overview of spike timing-dependent plasticity, brain rhythmicity, and glial cells interplay within neuronal circuits. Mol. Psychiatry 2023, 28, 2177–2188. [Google Scholar] [CrossRef] [PubMed]
- Appelbaum, L.G.; Shenasa, M.A.; Stolz, L.; Daskalakis, Z. Synaptic plasticity and mental health: Methods, challenges and opportunities. Neuropsychopharmacology 2023, 48, 113–120. [Google Scholar] [CrossRef] [PubMed]
- Zhang, H.; Bramham, C.R. Bidirectional Dysregulation of AMPA Receptor-Mediated Synaptic Transmission and Plasticity in Brain Disorders. Front. Synaptic. Neurosci. 2020, 12, 26. [Google Scholar] [CrossRef]
- Cuestas Torres, D.M.; Cardenas, F.P. Synaptic plasticity in Alzheimer’s disease and healthy aging. Rev. Neurosci. 2020, 31, 245–268. [Google Scholar] [CrossRef]
- Soda, T.; Mapelli, L.; Locatelli, F.; Botta, L.; Goldfarb, M.; Prestori, F.; D’Angelo, E. Hyperexcitability and Hyperplasticity Disrupt Cerebellar Signal Transfer in the IB2 KO Mouse Model of Autism. J. Neurosci. 2019, 39, 2383–2397. [Google Scholar] [CrossRef]
- Mapelli, L.; Soda, T.; D’Angelo, E.; Prestori, F. The Cerebellar Involvement in Autism Spectrum Disorders: From the Social Brain to Mouse Models. Int. J. Mol. Sci. 2022, 23, 3894. [Google Scholar] [CrossRef] [PubMed]
- Bozkurt, B.; Coats, A.J.S.; Tsutsui, H.; Abdelhamid, C.M.; Adamopoulos, S.; Albert, N.; Anker, S.D.; Atherton, J.; Bohm, M.; Butler, J.; et al. Universal definition and classification of heart failure: A report of the Heart Failure Society of America, Heart Failure Association of the European Society of Cardiology, Japanese Heart Failure Society and Writing Committee of the Universal Definition of Heart Failure: Endorsed by the Canadian Heart Failure Society, Heart Failure Association of India, Cardiac Society of Australia and New Zealand, and Chinese Heart Failure Association. Eur. J. Heart Fail. 2021, 23, 352–380. [Google Scholar] [CrossRef]
- Savarese, G.; Becher, P.M.; Lund, L.H.; Seferovic, P.; Rosano, G.M.C.; Coats, A.J.S. Global burden of heart failure: A comprehensive and updated review of epidemiology. Cardiovasc. Res. 2023, 118, 3272–3287. [Google Scholar] [CrossRef]
- Mene-Afejuku, T.O.; Pernia, M.; Ibebuogu, U.N.; Chaudhari, S.; Mushiyev, S.; Visco, F.; Pekler, G. Heart Failure and Cognitive Impairment: Clinical Relevance and Therapeutic Considerations. Curr. Cardiol. Rev. 2019, 15, 291–303. [Google Scholar] [CrossRef]
- Sauve, M.J.; Lewis, W.R.; Blankenbiller, M.; Rickabaugh, B.; Pressler, S.J. Cognitive impairments in chronic heart failure: A case controlled study. J. Card. Fail. 2009, 15, 1–10. [Google Scholar] [CrossRef] [PubMed]
- Lossnitzer, N.; Herzog, W.; Stork, S.; Wild, B.; Muller-Tasch, T.; Lehmkuhl, E.; Zugck, C.; Regitz-Zagrosek, V.; Pankuweit, S.; Maisch, B.; et al. Incidence rates and predictors of major and minor depression in patients with heart failure. Int. J. Cardiol. 2013, 167, 502–507. [Google Scholar] [CrossRef] [PubMed]
- David, H.; Ughetto, A.; Gaudard, P.; Plawecki, M.; Paiyabhroma, N.; Zub, E.; Colson, P.; Richard, S.; Marchi, N.; Sicard, P. Experimental Myocardial Infarction Elicits Time-Dependent Patterns of Vascular Hypoxia in Peripheral Organs and in the Brain. Front. Cardiovasc. Med. 2020, 7, 615507. [Google Scholar] [CrossRef]
- Vallabhajosyula, S.; Dunlay, S.M.; Prasad, A.; Kashani, K.; Sakhuja, A.; Gersh, B.J.; Jaffe, A.S.; Holmes, D.R., Jr.; Barsness, G.W. Acute Noncardiac Organ Failure in Acute Myocardial Infarction with Cardiogenic Shock. J. Am. Coll. Cardiol. 2019, 73, 1781–1791. [Google Scholar] [CrossRef]
- Toledo, C.; Andrade, D.C.; Diaz, H.S.; Inestrosa, N.C.; Del Rio, R. Neurocognitive Disorders in Heart Failure: Novel Pathophysiological Mechanisms Underpinning Memory Loss and Learning Impairment. Mol. Neurobiol. 2019, 56, 8035–8051. [Google Scholar] [CrossRef]
- Diaz, H.S.; Toledo, C.; Andrade, D.C.; Marcus, N.J.; Del Rio, R. Neuroinflammation in heart failure: New insights for an old disease. J. Physiol. 2020, 598, 33–59. [Google Scholar] [CrossRef]
- Woo, M.A.; Macey, P.M.; Fonarow, G.C.; Hamilton, M.A.; Harper, R.M. Regional brain gray matter loss in heart failure. J. Appl. Physiol. 2003, 95, 677–684. [Google Scholar] [CrossRef] [PubMed]
- Lu, Z.; Teng, Y.; Wang, L.; Jiang, Y.; Li, T.; Chen, S.; Wang, B.; Li, Y.; Yang, J.; Wu, X.; et al. Abnormalities of hippocampus and frontal lobes in heart failure patients and animal models with cognitive impairment or depression: A systematic review. PLoS ONE 2022, 17, e0278398. [Google Scholar] [CrossRef]
- Negri, S.; Faris, P.; Soda, T.; Moccia, F. Endothelial signaling at the core of neurovascular coupling: The emerging role of endothelial inward-rectifier K+ (Kir2.1) channels and N-methyl-d-aspartate receptors in the regulation of cerebral blood flow. Int. J. Biochem. Cell Biol. 2021, 135, 105983. [Google Scholar] [CrossRef]
- Engl, E.; Attwell, D. Non-signalling energy use in the brain. J. Physiol. 2015, 593, 3417–3429. [Google Scholar] [CrossRef]
- Hofmeijer, J.; van Putten, M.J. Ischemic cerebral damage: An appraisal of synaptic failure. Stroke 2012, 43, 607–615. [Google Scholar] [CrossRef] [PubMed]
- Cui, C.; Jiang, X.; Wang, Y.; Li, C.; Lin, Z.; Wei, Y.; Ni, Q. Cerebral Hypoxia-Induced Molecular Alterations and Their Impact on the Physiology of Neurons and Dendritic Spines: A Comprehensive Review. Cell. Mol. Neurobiol. 2024, 44, 58. [Google Scholar] [CrossRef] [PubMed]
- Hofmeijer, J.; Mulder, A.T.; Farinha, A.C.; van Putten, M.J.; le Feber, J. Mild hypoxia affects synaptic connectivity in cultured neuronal networks. Brain Res. 2014, 1557, 180–189. [Google Scholar] [CrossRef] [PubMed]
- le Feber, J.; Erkamp, N.; van Putten, M.; Hofmeijer, J. Loss and recovery of functional connectivity in cultured cortical networks exposed to hypoxia. J. Neurophysiol. 2017, 118, 394–403. [Google Scholar] [CrossRef]
- Althammer, F.; Roy, R.K.; Kirchner, M.K.; Campos-Lira, E.; Whitley, K.E.; Davis, S.; Montanez, J.; Ferreira-Neto, H.C.; Danh, J.; Feresin, R.; et al. Angiotensin II-Mediated Neuroinflammation in the Hippocampus Contributes to Neuronal Deficits and Cognitive Impairment in Heart Failure Rats. Hypertension 2023, 80, 1258–1273. [Google Scholar] [CrossRef] [PubMed]
- Zhou, Z.; Orchard, S.G.; Nelson, M.R.; Fravel, M.A.; Ernst, M.E. Angiotensin Receptor Blockers and Cognition: A Scoping Review. Curr. Hypertens. Rep. 2024, 26, 1–19. [Google Scholar] [CrossRef]
- Wayner, M.J.; Armstrong, D.L.; Polan-Curtain, J.L.; Denny, J.B. Role of angiotensin II and AT1 receptors in hippocampal LTP. Pharmacol. Biochem. Behav. 1993, 45, 455–464. [Google Scholar] [CrossRef]
- Scheinman, S.B.; Tseng, K.Y.; Alford, S.; Tai, L.M. Higher Neuronal Facilitation and Potentiation with APOE4 Suppressed by Angiotensin II. Mol. Neurobiol. 2024, 61, 120–131. [Google Scholar] [CrossRef]
- Tucsek, Z.; Noa Valcarcel-Ares, M.; Tarantini, S.; Yabluchanskiy, A.; Fulop, G.; Gautam, T.; Orock, A.; Csiszar, A.; Deak, F.; Ungvari, Z. Hypertension-induced synapse loss and impairment in synaptic plasticity in the mouse hippocampus mimics the aging phenotype: Implications for the pathogenesis of vascular cognitive impairment. Geroscience 2017, 39, 385–406. [Google Scholar] [CrossRef]
- Chen, J.; Wei, X.; Wu, X.; Zhang, Q.; Xia, G.; Xia, H.; Shang, H.; Lin, S. Disorder of neuroplasticity aggravates cognitive impairment via neuroinflammation associated with intestinal flora dysbiosis in chronic heart failure. Aging 2024, 16, 10882–10904. [Google Scholar] [CrossRef]
- Song, J. BDNF Signaling in Vascular Dementia and Its Effects on Cerebrovascular Dysfunction, Synaptic Plasticity, and Cholinergic System Abnormality. J. Lipid Atheroscler. 2024, 13, 122–138. [Google Scholar] [CrossRef] [PubMed]
- Guo, W.; Nagappan, G.; Lu, B. Differential effects of transient and sustained activation of BDNF-TrkB signaling. Dev. Neurobiol. 2018, 78, 647–659. [Google Scholar] [CrossRef] [PubMed]
- Johnstone, A.; Mobley, W. Local TrkB signaling: Themes in development and neural plasticity. Cell Tissue Res. 2020, 382, 101–111. [Google Scholar] [CrossRef]
- Parent, M.B.; Ferreira-Neto, H.C.; Kruemmel, A.R.; Althammer, F.; Patel, A.A.; Keo, S.; Whitley, K.E.; Cox, D.N.; Stern, J.E. Heart failure impairs mood and memory in male rats and down-regulates the expression of numerous genes important for synaptic plasticity in related brain regions. Behav. Brain Res. 2021, 414, 113452. [Google Scholar] [CrossRef]
- Wang, L.; Lu, Z.; Teng, Y.; Pan, W.; Li, Y.; Su, S.; Chang, J.; Zhao, M. Cognitive impairment is associated with BDNF-TrkB signaling mediating synaptic damage and reduction of amino acid neurotransmitters in heart failure. FASEB J. 2024, 38, e23351. [Google Scholar] [CrossRef]
- Potapenko, E.S.; Biancardi, V.C.; Florschutz, R.M.; Ryu, P.D.; Stern, J.E. Inhibitory-excitatory synaptic balance is shifted toward increased excitation in magnocellular neurosecretory cells of heart failure rats. J. Neurophysiol. 2011, 106, 1545–1557. [Google Scholar] [CrossRef][Green Version]
- Manolis, A.A.; Manolis, T.A.; Manolis, A.S. Neurohumoral Activation in Heart Failure. Int. J. Mol. Sci. 2023, 24, 15472. [Google Scholar] [CrossRef]
- Zhang, W.; Xiong, B.R.; Zhang, L.Q.; Huang, X.; Yuan, X.; Tian, Y.K.; Tian, X.B. The Role of the GABAergic System in Diseases of the Central Nervous System. Neuroscience 2021, 470, 88–99. [Google Scholar] [CrossRef] [PubMed]
- Vico Varela, E.; Etter, G.; Williams, S. Excitatory-inhibitory imbalance in Alzheimer’s disease and therapeutic significance. Neurobiol. Dis. 2019, 127, 605–615. [Google Scholar] [CrossRef]
- Allen, P.; Sommer, I.E.; Jardri, R.; Eysenck, M.W.; Hugdahl, K. Extrinsic and default mode networks in psychiatric conditions: Relationship to excitatory-inhibitory transmitter balance and early trauma. Neurosci. Biobehav. Rev. 2019, 99, 90–100. [Google Scholar] [CrossRef]
- Rojas, M.; Chavez-Castillo, M.; Pirela, D.; Parra, H.; Nava, M.; Chacin, M.; Angarita, L.; Anez, R.; Salazar, J.; Ortiz, R.; et al. Metabolic Syndrome: Is It Time to Add the Central Nervous System? Nutrients 2021, 13, 2254. [Google Scholar] [CrossRef] [PubMed]
- Kouvari, M.; D’Cunha, N.M.; Travica, N.; Sergi, D.; Zec, M.; Marx, W.; Naumovski, N. Metabolic Syndrome, Cognitive Impairment and the Role of Diet: A Narrative Review. Nutrients 2022, 14, 333. [Google Scholar] [CrossRef]
- Alberti, K.G.; Zimmet, P.; Shaw, J. Metabolic syndrome--a new world-wide definition. A Consensus Statement from the International Diabetes Federation. Diabet. Med. 2006, 23, 469–480. [Google Scholar] [CrossRef]
- Saklayen, M.G. The Global Epidemic of the Metabolic Syndrome. Curr. Hypertens. Rep. 2018, 20, 12. [Google Scholar] [CrossRef] [PubMed]
- Engin, A. The Definition and Prevalence of Obesity and Metabolic Syndrome. Adv. Exp. Med. Biol. 2017, 960, 1–17. [Google Scholar] [CrossRef] [PubMed]
- Song, J. Amygdala activity and amygdala-hippocampus connectivity: Metabolic diseases, dementia, and neuropsychiatric issues. Biomed. Pharmacother. 2023, 162, 114647. [Google Scholar] [CrossRef]
- Iadecola, C. The pathobiology of vascular dementia. Neuron 2013, 80, 844–866. [Google Scholar] [CrossRef]
- Pacholko, A.; Iadecola, C. Hypertension, Neurodegeneration, and Cognitive Decline. Hypertension 2024, 81, 991–1007. [Google Scholar] [CrossRef]
- Baggeroer, C.E.; Cambronero, F.E.; Savan, N.A.; Jefferson, A.L.; Santisteban, M.M. Basic Mechanisms of Brain Injury and Cognitive Decline in Hypertension. Hypertension 2024, 81, 34–44. [Google Scholar] [CrossRef]
- Mone, P.; Pansini, A.; Calabro, F.; De Gennaro, S.; Esposito, M.; Rinaldi, P.; Colin, A.; Minicucci, F.; Coppola, A.; Frullone, S.; et al. Global cognitive function correlates with P-wave dispersion in frail hypertensive older adults. J. Clin. Hypertens. 2022, 24, 638–643. [Google Scholar] [CrossRef]
- Ungvari, Z.; Toth, P.; Tarantini, S.; Prodan, C.I.; Sorond, F.; Merkely, B.; Csiszar, A. Hypertension-induced cognitive impairment: From pathophysiology to public health. Nat. Rev. Nephrol. 2021, 17, 639–654. [Google Scholar] [CrossRef] [PubMed]
- Moccia, F.; Negri, S.; Faris, P.; Angelone, T. Targeting endothelial ion signalling to rescue cerebral blood flow in cerebral disorders. Vascul. Pharmacol. 2022, 145, 106997. [Google Scholar] [CrossRef] [PubMed]
- Westhoff, T.H.; Schubert, F.; Wirth, C.; Joppke, M.; Klar, A.A.; Zidek, W.; Gallinat, J. The impact of blood pressure on hippocampal glutamate and mnestic function. J. Hum. Hypertens. 2011, 25, 256–261. [Google Scholar] [CrossRef] [PubMed][Green Version]
- Kelly, A.; Conroy, S.; Lynch, M.A. Evidence that nerve growth factor plays a role in long-term potentiation in the rat dentate gyrus. Neuropharmacology 1998, 37, 561–570. [Google Scholar] [CrossRef]
- Kelly, A.; Mullany, P.M.; Lynch, M.A. Protein synthesis in entorhinal cortex and long-term potentiation in dentate gyrus. Hippocampus 2000, 10, 431–437. [Google Scholar] [CrossRef]
- Hennigan, A.; Callaghan, C.K.; Kealy, J.; Rouine, J.; Kelly, A.M. Deficits in LTP and recognition memory in the genetically hypertensive rat are associated with decreased expression of neurotrophic factors and their receptors in the dentate gyrus. Behav. Brain Res. 2009, 197, 371–377. [Google Scholar] [CrossRef]
- Dai, H.L.; Hu, W.Y.; Jiang, L.H.; Li, L.; Gaung, X.F.; Xiao, Z.C. p38 MAPK Inhibition Improves Synaptic Plasticity and Memory in Angiotensin II-dependent Hypertensive Mice. Sci. Rep. 2016, 6, 27600. [Google Scholar] [CrossRef] [PubMed]
- Noriega-Prieto, J.A.; Maglio, L.E.; Perez-Domper, P.; Davila, J.C.; Gutierrez, A.; Torres-Aleman, I.; Fernandez de Sevilla, D. Bidirectional modulation of synaptic transmission by insulin-like growth factor-I. Front. Cell. Neurosci. 2024, 18, 1390663. [Google Scholar] [CrossRef]
- Aleman, A.; Torres-Aleman, I. Circulating insulin-like growth factor I and cognitive function: Neuromodulation throughout the lifespan. Prog. Neurobiol. 2009, 89, 256–265. [Google Scholar] [CrossRef]
- O’Riordan, K.; Gerstein, H.; Hullinger, R.; Burger, C. The role of Homer1c in metabotropic glutamate receptor-dependent long-term potentiation. Hippocampus 2014, 24, 1–6. [Google Scholar] [CrossRef][Green Version]
- Bridi, M.; Schoch, H.; Florian, C.; Poplawski, S.G.; Banerjee, A.; Hawk, J.D.; Porcari, G.S.; Lejards, C.; Hahn, C.G.; Giese, K.P.; et al. Transcriptional corepressor SIN3A regulates hippocampal synaptic plasticity via Homer1/mGluR5 signaling. JCI Insight 2020, 5, e92385. [Google Scholar] [CrossRef] [PubMed]
- Ramsey, M.M.; Weiner, J.L.; Moore, T.P.; Carter, C.S.; Sonntag, W.E. Growth hormone treatment attenuates age-related changes in hippocampal short-term plasticity and spatial learning. Neuroscience 2004, 129, 119–127. [Google Scholar] [CrossRef] [PubMed]
- Thornton, P.L.; Ingram, R.L.; Sonntag, W.E. Chronic [D-Ala2]-growth hormone-releasing hormone administration attenuates age-related deficits in spatial memory. J. Gerontol. A Biol. Sci. Med. Sci. 2000, 55, B106–B112. [Google Scholar] [CrossRef][Green Version]
- Correa, S.A.; Eales, K.L. The Role of p38 MAPK and Its Substrates in Neuronal Plasticity and Neurodegenerative Disease. J. Signal Transduct. 2012, 2012, 649079. [Google Scholar] [CrossRef]
- Jensen, V.; Rinholm, J.E.; Johansen, T.J.; Medin, T.; Storm-Mathisen, J.; Sagvolden, T.; Hvalby, O.; Bergersen, L.H. N-methyl-D-aspartate receptor subunit dysfunction at hippocampal glutamatergic synapses in an animal model of attention-deficit/hyperactivity disorder. Neuroscience 2009, 158, 353–364. [Google Scholar] [CrossRef]
- Medin, T.; Rinholm, J.E.; Owe, S.G.; Sagvolden, T.; Gjedde, A.; Storm-Mathisen, J.; Bergersen, L.H. Low dopamine D5 receptor density in hippocampus in an animal model of attention-deficit/hyperactivity disorder (ADHD). Neuroscience 2013, 242, 11–20. [Google Scholar] [CrossRef]
- Lee, C.C.; Wu, D.Y.; Chen, S.Y.; Lin, Y.P.; Lee, T.M. Exercise intensities modulate cognitive function in spontaneously hypertensive rats through oxidative mediated synaptic plasticity in hippocampus. J. Cell. Mol. Med. 2021, 25, 8546–8557. [Google Scholar] [CrossRef]
- Perry, G.M.; Sagvolden, T.; Faraone, S.V. Intraindividual variability (IIV) in an animal model of ADHD—The Spontaneously Hypertensive Rat. Behav. Brain Funct. 2010, 6, 56. [Google Scholar] [CrossRef] [PubMed]
- Sagvolden, T.; Johansen, E.B.; Woien, G.; Walaas, S.I.; Storm-Mathisen, J.; Bergersen, L.H.; Hvalby, O.; Jensen, V.; Aase, H.; Russell, V.A.; et al. The spontaneously hypertensive rat model of ADHD—The importance of selecting the appropriate reference strain. Neuropharmacology 2009, 57, 619–626. [Google Scholar] [CrossRef]
- Eckernas, D.; Hieronymus, F.; Carlsson, T.; Bergquist, F. Acoustic white noise ameliorates reduced regional brain expression of CaMKII and DeltaFosB in the spontaneously hypertensive rat model of ADHD. IBRO Rep. 2019, 6, 31–39. [Google Scholar] [CrossRef]
- Marques, D.M.; Almeida, A.S.; Oliveira, C.B.A.; Machado, A.C.L.; Lara, M.V.S.; Porciuncula, L.O. Delayed Outgrowth in Response to the BDNF and Altered Synaptic Proteins in Neurons From SHR Rats. Neurochem. Res. 2023, 48, 2424–2435. [Google Scholar] [CrossRef] [PubMed]
- Zhang-James, Y.; DasBanerjee, T.; Sagvolden, T.; Middleton, F.A.; Faraone, S.V. SLC9A9 mutations, gene expression, and protein-protein interactions in rat models of attention-deficit/hyperactivity disorder. Am. J. Med. Genet. B Neuropsychiatr. Genet. 2011, 156B, 835–843. [Google Scholar] [CrossRef] [PubMed]
- Zhang-James, Y.; Middleton, F.A.; Sagvolden, T.; Faraone, S.V. Differential expression of SLC9A9 and interacting molecules in the hippocampus of rat models for attention deficit/hyperactivity disorder. Dev. Neurosci. 2012, 34, 218–227. [Google Scholar] [CrossRef]
- Park, M.; Penick, E.C.; Edwards, J.G.; Kauer, J.A.; Ehlers, M.D. Recycling endosomes supply AMPA receptors for LTP. Science. 2004, 305, 1972–1975. [Google Scholar] [CrossRef]
- Foster, W.J.; Taylor, H.B.C.; Padamsey, Z.; Jeans, A.F.; Galione, A.; Emptage, N.J. Hippocampal mGluR1-dependent long-term potentiation requires NAADP-mediated acidic store Ca2+ signaling. Sci. Signal 2018, 11, eaat9093. [Google Scholar] [CrossRef]
- Zuccolo, E.; Kheder, D.A.; Lim, D.; Perna, A.; Nezza, F.D.; Botta, L.; Scarpellino, G.; Negri, S.; Martinotti, S.; Soda, T.; et al. Glutamate triggers intracellular Ca2+ oscillations and nitric oxide release by inducing NAADP- and InsP3 -dependent Ca2+ release in mouse brain endothelial cells. J. Cell. Physiol. 2019, 234, 3538–3554. [Google Scholar] [CrossRef]
- Pan, X.; Jiang, T.; Zhang, L.; Zheng, H.; Luo, J.; Hu, X. Physical Exercise Promotes Novel Object Recognition Memory in Spontaneously Hypertensive Rats after Ischemic Stroke by Promoting Neural Plasticity in the Entorhinal Cortex. Front. Behav. Neurosci. 2017, 11, 185. [Google Scholar] [CrossRef]
- Cheng, M.; Cong, J.; Wu, Y.; Xie, J.; Wang, S.; Zhao, Y.; Zang, X. Chronic Swimming Exercise Ameliorates Low-Soybean-Oil Diet-Induced Spatial Memory Impairment by Enhancing BDNF-Mediated Synaptic Potentiation in Developing Spontaneously Hypertensive Rats. Neurochem. Res. 2018, 43, 1047–1057. [Google Scholar] [CrossRef] [PubMed]
- Rossier, B.C.; Bochud, M.; Devuyst, O. The Hypertension Pandemic: An Evolutionary Perspective. Physiology 2017, 32, 112–125. [Google Scholar] [CrossRef]
- Barber, T.M.; Kyrou, I.; Randeva, H.S.; Weickert, M.O. Mechanisms of Insulin Resistance at the Crossroad of Obesity with Associated Metabolic Abnormalities and Cognitive Dysfunction. Int. J. Mol. Sci. 2021, 22, 546. [Google Scholar] [CrossRef]
- Hanson, P.; Weickert, M.O.; Barber, T.M. Obesity: Novel and unusual predisposing factors. Ther. Adv. Endocrinol. Metab. 2020, 11, 2042018820922018. [Google Scholar] [CrossRef] [PubMed]
- Beilharz, J.E.; Maniam, J.; Morris, M.J. Diet-Induced Cognitive Deficits: The Role of Fat and Sugar, Potential Mechanisms and Nutritional Interventions. Nutrients 2015, 7, 6719–6738. [Google Scholar] [CrossRef] [PubMed]
- Favieri, F.; Forte, G.; Casagrande, M. The Executive Functions in Overweight and Obesity: A Systematic Review of Neuropsychological Cross-Sectional and Longitudinal Studies. Front. Psychol. 2019, 10, 2126. [Google Scholar] [CrossRef] [PubMed]
- Trevino, S.; Aguilar-Alonso, P.; Flores Hernandez, J.A.; Brambila, E.; Guevara, J.; Flores, G.; Lopez-Lopez, G.; Munoz-Arenas, G.; Morales-Medina, J.C.; Toxqui, V.; et al. A high calorie diet causes memory loss, metabolic syndrome and oxidative stress into hippocampus and temporal cortex of rats. Synapse 2015, 69, 421–433. [Google Scholar] [CrossRef] [PubMed]
- Kendig, M.D. Cognitive and behavioural effects of sugar consumption in rodents. A review. Appetite 2014, 80, 41–54. [Google Scholar] [CrossRef]
- Jauch-Chara, K.; Oltmanns, K.M. Obesity--a neuropsychological disease? Systematic review and neuropsychological model. Prog. Neurobiol. 2014, 114, 84–101. [Google Scholar] [CrossRef]
- Yeomans, M.R. Adverse effects of consuming high fat-sugar diets on cognition: Implications for understanding obesity. Proc. Nutr. Soc. 2017, 76, 455–465. [Google Scholar] [CrossRef]
- Mackey-Alfonso, S.E.; Butler, M.J.; Taylor, A.M.; Williams-Medina, A.R.; Muscat, S.M.; Fu, H.; Barrientos, R.M. Short-term high fat diet impairs memory, exacerbates the neuroimmune response, and evokes synaptic degradation via a complement-dependent mechanism in a mouse model of Alzheimer’s disease. Brain Behav. Immun. 2024, 121, 56–69. [Google Scholar] [CrossRef]
- Abbott, K.N.; Arnott, C.K.; Westbrook, R.F.; Tran, D.M.D. The effect of high fat, high sugar, and combined high fat-high sugar diets on spatial learning and memory in rodents: A meta-analysis. Neurosci. Biobehav. Rev. 2019, 107, 399–421. [Google Scholar] [CrossRef]
- Paulo, S.L.; Miranda-Lourenco, C.; Belo, R.F.; Rodrigues, R.S.; Fonseca-Gomes, J.; Tanqueiro, S.R.; Geraldes, V.; Rocha, I.; Sebastiao, A.M.; Xapelli, S.; et al. High Caloric Diet Induces Memory Impairment and Disrupts Synaptic Plasticity in Aged Rats. Curr. Issues Mol. Biol. 2021, 43, 2305–2319. [Google Scholar] [CrossRef]
- Grant, W.B. A Brief History of the Progress in Our Understanding of Genetics and Lifestyle, Especially Diet, in the Risk of Alzheimer’s Disease. J. Alzheimer’s. Dis. 2024, 100, S165–S178. [Google Scholar] [CrossRef] [PubMed]
- Le Thuc, O.; Garcia-Caceres, C. Obesity-induced inflammation: Connecting the periphery to the brain. Nat. Metab. 2024, 6, 1237–1252. [Google Scholar] [CrossRef]
- Naomi, R.; Teoh, S.H.; Embong, H.; Balan, S.S.; Othman, F.; Bahari, H.; Yazid, M.D. The Role of Oxidative Stress and Inflammation in Obesity and Its Impact on Cognitive Impairments-A Narrative Review. Antioxidants 2023, 12, 1071. [Google Scholar] [CrossRef]
- Moccia, F.; Negri, S.; Faris, P.; Berra-Romani, R. Targeting the endothelial Ca2+ toolkit to rescue endothelial dysfunction in obesity associated-hypertension. Curr. Med. Chem. 2019, 27, 240–257. [Google Scholar] [CrossRef]
- Porter, D.; Faivre, E.; Flatt, P.R.; Holscher, C.; Gault, V.A. Actions of incretin metabolites on locomotor activity, cognitive function and in vivo hippocampal synaptic plasticity in high fat fed mice. Peptides 2012, 35, 1–8. [Google Scholar] [CrossRef]
- Valladolid-Acebes, I.; Merino, B.; Principato, A.; Fole, A.; Barbas, C.; Lorenzo, M.P.; Garcia, A.; Del Olmo, N.; Ruiz-Gayo, M.; Cano, V. High-fat diets induce changes in hippocampal glutamate metabolism and neurotransmission. Am. J. Physiol. Endocrinol. Metab. 2012, 302, E396–E402. [Google Scholar] [CrossRef] [PubMed]
- Tarantini, S.; Valcarcel-Ares, M.N.; Yabluchanskiy, A.; Tucsek, Z.; Hertelendy, P.; Kiss, T.; Gautam, T.; Zhang, X.A.; Sonntag, W.E.; de Cabo, R.; et al. Nrf2 Deficiency Exacerbates Obesity-Induced Oxidative Stress, Neurovascular Dysfunction, Blood-Brain Barrier Disruption, Neuroinflammation, Amyloidogenic Gene Expression, and Cognitive Decline in Mice, Mimicking the Aging Phenotype. J. Gerontol. A Biol. Sci. Med. Sci. 2018, 73, 853–863. [Google Scholar] [CrossRef]
- Negri, S.; Faris, P.; Moccia, F. Reactive Oxygen Species and Endothelial Ca2+ Signaling: Brothers in Arms or Partners in Crime? Int. J. Mol. Sci. 2021, 22, 9821. [Google Scholar] [CrossRef] [PubMed]
- Moccia, F.; Montagna, D. Transient Receptor Potential Ankyrin 1 (TRPA1) Channel as a Sensor of Oxidative Stress in Cancer Cells. Cells 2023, 12, 1261. [Google Scholar] [CrossRef]
- Morrison, C.D.; Pistell, P.J.; Ingram, D.K.; Johnson, W.D.; Liu, Y.; Fernandez-Kim, S.O.; White, C.L.; Purpera, M.N.; Uranga, R.M.; Bruce-Keller, A.J.; et al. High fat diet increases hippocampal oxidative stress and cognitive impairment in aged mice: Implications for decreased Nrf2 signaling. J. Neurochem. 2010, 114, 1581–1589. [Google Scholar] [CrossRef]
- Valcarcel-Ares, M.N.; Tucsek, Z.; Kiss, T.; Giles, C.B.; Tarantini, S.; Yabluchanskiy, A.; Balasubramanian, P.; Gautam, T.; Galvan, V.; Ballabh, P.; et al. Obesity in Aging Exacerbates Neuroinflammation, Dysregulating Synaptic Function-Related Genes and Altering Eicosanoid Synthesis in the Mouse Hippocampus: Potential Role in Impaired Synaptic Plasticity and Cognitive Decline. J. Gerontol. A Biol. Sci. Med. Sci. 2019, 74, 290–298. [Google Scholar] [CrossRef] [PubMed]
- Karimi, S.A.; Komaki, A.; Salehi, I.; Sarihi, A.; Shahidi, S. Role of group II metabotropic glutamate receptors (mGluR2/3) blockade on long-term potentiation in the dentate gyrus region of hippocampus in rats fed with high-fat diet. Neurochem. Res. 2015, 40, 811–817. [Google Scholar] [CrossRef] [PubMed]
- Alzoubi, K.H.; Aleisa, A.M.; Alkadhi, K.A. Impairment of long-term potentiation in the CA1, but not dentate gyrus, of the hippocampus in Obese Zucker rats: Role of calcineurin and phosphorylated CaMKII. J. Mol. Neurosci. 2005, 27, 337–346. [Google Scholar] [CrossRef] [PubMed]
- Sasaki-Hamada, S.; Hojyo, Y.; Mizumoto, R.; Koyama, H.; Yanagisawa, S.; Oka, J.I. Cognitive and hippocampal synaptic profiles in monosodium glutamate-induced obese mice. Neurosci. Res. 2021, 170, 201–207. [Google Scholar] [CrossRef] [PubMed]
- Sasaki-Hamada, S.; Hojo, Y.; Koyama, H.; Otsuka, H.; Oka, J. Changes in hippocampal synaptic functions and protein expression in monosodium glutamate-treated obese mice during development of glucose intolerance. Eur. J. Neurosci. 2015, 41, 1393–1401. [Google Scholar] [CrossRef]
- Vouimba, R.M.; Bakoyiannis, I.; Ducourneau, E.G.; Maroun, M.; Ferreira, G. Bidirectional modulation of hippocampal and amygdala synaptic plasticity by post-weaning obesogenic diet intake in male rats: Influence of the duration of diet exposure. Hippocampus 2021, 31, 117–121. [Google Scholar] [CrossRef]
- Lopez-Taboada, I.; Gonzalez-Pardo, H.; Conejo, N.M. Western Diet: Implications for Brain Function and Behavior. Front. Psychol. 2020, 11, 564413. [Google Scholar] [CrossRef]
- Boitard, C.; Maroun, M.; Tantot, F.; Cavaroc, A.; Sauvant, J.; Marchand, A.; Laye, S.; Capuron, L.; Darnaudery, M.; Castanon, N.; et al. Juvenile obesity enhances emotional memory and amygdala plasticity through glucocorticoids. J. Neurosci. 2015, 35, 4092–4103. [Google Scholar] [CrossRef]
- Hernandez-Ramirez, S.; Osorio-Gomez, D.; Escobar, M.L.; Rodriguez-Duran, L.; Velasco, M.; Bermudez-Rattoni, F.; Hiriart, M.; Guzman-Ramos, K.R. Catecholaminergic stimulation restores high-sucrose diet-induced hippocampal dysfunction. Psychoneuroendocrinology 2021, 127, 105178. [Google Scholar] [CrossRef]
- Wang, M.; Yoon, G.; Song, J.; Jo, J. Exendin-4 improves long-term potentiation and neuronal dendritic growth in vivo and in vitro obesity condition. Sci. Rep. 2021, 11, 8326. [Google Scholar] [CrossRef]
- Chellammal, H.S.J.; Hasan, M.H.; Kshirsagar, R.P.; Musukula, V.K.R.; Ramachandran, D.; Diwan, P.V. Metformin inhibits cardiometabolic syndrome associated cognitive deficits in high fat diet rats. J. Diabetes Metab. Disord. 2022, 21, 1415–1426. [Google Scholar] [CrossRef] [PubMed]
- Gonzalez Olmo, B.M.; Bettes, M.N.; DeMarsh, J.W.; Zhao, F.; Askwith, C.; Barrientos, R.M. Short-term high-fat diet consumption impairs synaptic plasticity in the aged hippocampus via IL-1 signaling. NPJ Sci. Food. 2023, 7, 35. [Google Scholar] [CrossRef]
- Kharroubi, A.T.; Darwish, H.M. Diabetes mellitus: The epidemic of the century. World J. Diabetes 2015, 6, 850–867. [Google Scholar] [CrossRef] [PubMed]
- Nagayach, A.; Bhaskar, R.; Ghosh, S.; Singh, K.K.; Han, S.S.; Sinha, J.K. Advancing the understanding of diabetic encephalopathy through unravelling pathogenesis and exploring future treatment perspectives. Ageing Res. Rev. 2024, 100, 102450. [Google Scholar] [CrossRef]
- Trudeau, F.; Gagnon, S.; Massicotte, G. Hippocampal synaptic plasticity and glutamate receptor regulation: Influences of diabetes mellitus. Eur. J. Pharmacol. 2004, 490, 177–186. [Google Scholar] [CrossRef]
- Reyes Bueno, J.A.; Sanchez-Guijo, G.; Raez, P.D.; Garcia-Arnes, J.A.; Garzon-Maldonado, F.J.; Castro, V.S.; de la Cruz-Cosme, C.; Alba-Linero, C.; Gutierrez-Bedmar, M.; Garcia-Casares, N. Effects of Type 2 Diabetes on the Neuropsychological Profile in Mild Cognitive Impairment. J. Alzheimer’s Dis. 2024, 99, 887–897. [Google Scholar] [CrossRef]
- Majimbi, M.; McLenachan, S.; Nesbit, M.; Chen, F.K.; Lam, V.; Mamo, J.; Takechi, R. In vivo retinal imaging is associated with cognitive decline, blood-brain barrier disruption and neuroinflammation in type 2 diabetic mice. Front. Endocrinol. 2023, 14, 1224418. [Google Scholar] [CrossRef] [PubMed]
- Nowaczewska, M.; Kaminska, A.; Kukulska-Pawluczuk, B.; Junik, R.; Pawlak-Osinska, K. Effect of hyperglycemia on cerebral blood flow in patients with diabetes. Diabetes Res. Clin. Pract. 2019, 153, 1–5. [Google Scholar] [CrossRef]
- Ansari, M.A.; Rao, M.S.; Al-Jarallah, A.; Babiker, F.M. Early time course of oxidative stress in hippocampal synaptosomes and cognitive loss following impaired insulin signaling in rats: Development of sporadic Alzheimer’s disease. Brain Res. 2023, 1798, 148134. [Google Scholar] [CrossRef]
- Ishrat, T.; Khan, M.B.; Hoda, M.N.; Yousuf, S.; Ahmad, M.; Ansari, M.A.; Ahmad, A.S.; Islam, F. Coenzyme Q10 modulates cognitive impairment against intracerebroventricular injection of streptozotocin in rats. Behav. Brain Res. 2006, 171, 9–16. [Google Scholar] [CrossRef]
- Ishrat, T.; Parveen, K.; Hoda, M.N.; Khan, M.B.; Yousuf, S.; Ansari, M.A.; Saleem, S.; Islam, F. Effects of Pycnogenol and vitamin E on cognitive deficits and oxidative damage induced by intracerebroventricular streptozotocin in rats. Behav. Pharmacol. 2009, 20, 567–575. [Google Scholar] [CrossRef]
- Shoham, S.; Bejar, C.; Kovalev, E.; Weinstock, M. Intracerebroventricular injection of streptozotocin causes neurotoxicity to myelin that contributes to spatial memory deficits in rats. Exp. Neurol. 2003, 184, 1043–1052. [Google Scholar] [CrossRef]
- Hristov, M.; Nankova, A.; Andreeva-Gateva, P. Alterations of the glutamatergic system in diabetes mellitus. Metab. Brain Dis. 2024, 39, 321–333. [Google Scholar] [CrossRef]
- Zhang, S.; Zhang, Y.; Wen, Z.; Yang, Y.; Bu, T.; Bu, X.; Ni, Q. Cognitive dysfunction in diabetes: Abnormal glucose metabolic regulation in the brain. Front. Endocrinol. 2023, 14, 1192602. [Google Scholar] [CrossRef]
- Ortiz, G.G.; Huerta, M.; Gonzalez-Usigli, H.A.; Torres-Sanchez, E.D.; Delgado-Lara, D.L.; Pacheco-Moises, F.P.; Mireles-Ramirez, M.A.; Torres-Mendoza, B.M.; Moreno-Cih, R.I.; Velazquez-Brizuela, I.E. Cognitive disorder and dementia in type 2 diabetes mellitus. World J. Diabetes 2022, 13, 319–337. [Google Scholar] [CrossRef]
- Biessels, G.J.; Kamal, A.; Ramakers, G.M.; Urban, I.J.; Spruijt, B.M.; Erkelens, D.W.; Gispen, W.H. Place learning and hippocampal synaptic plasticity in streptozotocin-induced diabetic rats. Diabetes 1996, 45, 1259–1266. [Google Scholar] [CrossRef]
- Chabot, C.; Massicotte, G.; Milot, M.; Trudeau, F.; Gagne, J. Impaired modulation of AMPA receptors by calcium-dependent processes in streptozotocin-induced diabetic rats. Brain Res. 1997, 768, 249–256. [Google Scholar] [CrossRef]
- Kamal, A.; Biessels, G.J.; Urban, I.J.; Gispen, W.H. Hippocampal synaptic plasticity in streptozotocin-diabetic rats: Impairment of long-term potentiation and facilitation of long-term depression. Neuroscience 1999, 90, 737–745. [Google Scholar] [CrossRef]
- Artola, A.; Kamal, A.; Ramakers, G.M.; Biessels, G.J.; Gispen, W.H. Diabetes mellitus concomitantly facilitates the induction of long-term depression and inhibits that of long-term potentiation in hippocampus. Eur. J. Neurosci. 2005, 22, 169–178. [Google Scholar] [CrossRef]
- Biessels, G.J.; Kamal, A.; Urban, I.J.; Spruijt, B.M.; Erkelens, D.W.; Gispen, W.H. Water maze learning and hippocampal synaptic plasticity in streptozotocin-diabetic rats: Effects of insulin treatment. Brain Res. 1998, 800, 125–135. [Google Scholar] [CrossRef]
- Ansari, M.A.; Al-Jarallah, A.; Babiker, F.A. Impaired Insulin Signaling Alters Mediators of Hippocampal Synaptic Dynamics/Plasticity: A Possible Mechanism of Hyperglycemia-Induced Cognitive Impairment. Cells 2023, 12, 1728. [Google Scholar] [CrossRef] [PubMed]
- Sasaki-Hamada, S.; Sacai, H.; Oka, J.I. Diabetes onset influences hippocampal synaptic plasticity in streptozotocin-treated rats. Neuroscience 2012, 227, 293–304. [Google Scholar] [CrossRef] [PubMed]
- Iwai, T.; Suzuki, M.; Kobayashi, K.; Mori, K.; Mogi, Y.; Oka, J. The influences of juvenile diabetes on memory and hippocampal plasticity in rats: Improving effects of glucagon-like peptide-1. Neurosci. Res. 2009, 64, 67–74. [Google Scholar] [CrossRef] [PubMed]
- Otsuka, H.; Sasaki-Hamada, S.; Ishibashi, H.; Oka, J.I. Hippocampal acetylcholine receptor activation-dependent long-term depression in streptozotocin-induced diabetic rats. Neurosci. Lett. 2024, 822, 137650. [Google Scholar] [CrossRef] [PubMed]
- Wang, Y.; Yang, Y.; Liu, Y.; Guo, A.; Zhang, Y. Cognitive impairments in type 1 diabetes mellitus model mice are associated with synaptic protein disorders. Neurosci. Lett. 2022, 777, 136587. [Google Scholar] [CrossRef]
- Di Luca, M.; Ruts, L.; Gardoni, F.; Cattabeni, F.; Biessels, G.J.; Gispen, W.H. NMDA receptor subunits are modified transcriptionally and post-translationally in the brain of streptozotocin-diabetic rats. Diabetologia 1999, 42, 693–701. [Google Scholar] [CrossRef]
- Gardoni, F.; Kamal, A.; Bellone, C.; Biessels, G.J.; Ramakers, G.M.; Cattabeni, F.; Gispent, W.H.; Di Luca, M. Effects of streptozotocin-diabetes on the hippocampal NMDA receptor complex in rats. J. Neurochem. 2002, 80, 438–447. [Google Scholar] [CrossRef]
- Kamal, A.; Biessels, G.J.; Gispen, W.H.; Ramakers, G.M. Synaptic transmission changes in the pyramidal cells of the hippocampus in streptozotocin-induced diabetes mellitus in rats. Brain Res. 2006, 1073–1074, 276–280. [Google Scholar] [CrossRef]
- Kamal, A.; Artola, A.; Biessels, G.J.; Gispen, W.H.; Ramakers, G.M. Increased spike broadening and slow afterhyperpolarization in CA1 pyramidal cells of streptozotocin-induced diabetic rats. Neuroscience 2003, 118, 577–583. [Google Scholar] [CrossRef]
- Franzon, R.; Chiarani, F.; Mendes, R.H.; Bello-Klein, A.; Wyse, A.T. Dietary soy prevents brain Na+, K(+)-ATPase reduction in streptozotocin diabetic rats. Diabetes Res. Clin. Pract. 2005, 69, 107–112. [Google Scholar] [CrossRef]
- Tapella, L.; Soda, T.; Mapelli, L.; Bortolotto, V.; Bondi, H.; Ruffinatti, F.A.; Dematteis, G.; Stevano, A.; Dionisi, M.; Ummarino, S.; et al. Deletion of calcineurin from GFAP-expressing astrocytes impairs excitability of cerebellar and hippocampal neurons through astroglial Na+/K+ ATPase. Glia 2020, 68, 543–560. [Google Scholar] [CrossRef] [PubMed]
- Valastro, B.; Cossette, J.; Lavoie, N.; Gagnon, S.; Trudeau, F.; Massicotte, G. Up-regulation of glutamate receptors is associated with LTP defects in the early stages of diabetes mellitus. Diabetologia 2002, 45, 642–650. [Google Scholar] [CrossRef] [PubMed][Green Version]
- Yang, J.; Song, Y.; Wang, H.; Liu, C.; Li, Z.; Liu, Y.; Kong, Y. Insulin treatment prevents the increase in D-serine in hippocampal CA1 area of diabetic rats. Am. J. Alzheimer’s Dis. Other Demen. 2015, 30, 201–208. [Google Scholar] [CrossRef] [PubMed]
- Li, J.; Zhang, S.; Zhang, L.; Wang, R.; Wang, M. Effects of L-3-n-butylphthalide on cognitive dysfunction and NR2B expression in hippocampus of streptozotocin (STZ)-induced diabetic rats. Cell Biochem. Biophys. 2015, 71, 315–322. [Google Scholar] [CrossRef]
- Kalalian-Moghaddam, H.; Baluchnejadmojarad, T.; Roghani, M.; Goshadrou, F.; Ronaghi, A. Hippocampal synaptic plasticity restoration and anti-apoptotic effect underlie berberine improvement of learning and memory in streptozotocin-diabetic rats. Eur. J. Pharmacol. 2013, 698, 259–266. [Google Scholar] [CrossRef]
- Ghaderi, S.; Gholipour, P.; Komaki, A.; Shahidi, S.; Seif, F.; Bahrami-Tapehebur, M.; Salehi, I.; Zarei, M.; Sarihi, A.; Rashno, M. Underlying mechanisms behind the neuroprotective effect of vanillic acid against diabetes-associated cognitive decline: An in vivo study in a rat model. Phytother. Res. 2024, 38, 1262–1277. [Google Scholar] [CrossRef]
- Davari, S.; Talaei, S.A.; Alaei, H.; Salami, M. Probiotics treatment improves diabetes-induced impairment of synaptic activity and cognitive function: Behavioral and electrophysiological proofs for microbiome-gut-brain axis. Neuroscience 2013, 240, 287–296. [Google Scholar] [CrossRef]
- Momeni, Z.; Bautista, M.; Neapetung, J.; Urban, R.; Yamamoto, Y.; Krishnan, A.; Campanucci, V.A. RAGE signaling is required for AMPA receptor dysfunction in the hippocampus of hyperglycemic mice. Physiol. Behav. 2021, 229, 113255. [Google Scholar] [CrossRef]
- Reisi, P.; Babri, S.; Alaei, H.; Sharifi, M.R.; Mohaddes, G.; Noorbakhsh, S.M.; Lashgari, R. Treadmill running improves long-term potentiation (LTP) defects in streptozotocin-induced diabetes at dentate gyrus in rats. Pathophysiology 2010, 17, 33–38. [Google Scholar] [CrossRef]
- Poorgholam, P.; Yaghmaei, P.; Noureddini, M.; Hajebrahimi, Z. Artemisin and human endometrial-derived stem cells improve cognitive function and synaptic plasticity in a rat model of Alzheimer disease and diabetes. Metab. Brain. Dis. 2023, 38, 1925–1936. [Google Scholar] [CrossRef]
- Gerges, N.Z.; Aleisa, A.M.; Alkadhi, K.A. Impaired long-term potentiation in obese zucker rats: Possible involvement of presynaptic mechanism. Neuroscience 2003, 120, 535–539. [Google Scholar] [CrossRef]
- Stranahan, A.M.; Norman, E.D.; Lee, K.; Cutler, R.G.; Telljohann, R.S.; Egan, J.M.; Mattson, M.P. Diet-induced insulin resistance impairs hippocampal synaptic plasticity and cognition in middle-aged rats. Hippocampus 2008, 18, 1085–1088. [Google Scholar] [CrossRef]
- Ismail, T.R.; Yap, C.G.; Naidu, R.; Pamidi, N. Environmental Enrichment and Metformin Improve Metabolic Functions, Hippocampal Neuron Survival, and Hippocampal-Dependent Memory in High-Fat/High-Sucrose Diet-Induced Type 2 Diabetic Rats. Biology 2023, 12, 480. [Google Scholar] [CrossRef]
- Min, J.A.; Lee, H.R.; Kim, J.I.; Ju, A.; Kim, D.J.; Kaang, B.K. Impairment of long-term potentiation in the hippocampus of alcohol-treated OLETF rats. Neurosci. Lett. 2011, 500, 52–56. [Google Scholar] [CrossRef] [PubMed]
- Krishnan, B.; Sallam, H.S.; Tumurbataar, B.; Saieva, S.; Baymon, D.; Tuvdendorj, D.; Micci, M.A.; Abate, N.; Taglialatela, G. Amelioration of hippocampal dysfunction by adipose tissue-targeted stem cell transplantation in a mouse model of type 2 diabetes. J. Neurochem. 2020, 153, 51–62. [Google Scholar] [CrossRef]
- Gao, M.; Ji, S.; Li, J.; Zhang, S. DL-3-n-butylphthalide (NBP) ameliorates cognitive deficits and CaMKII-mediated long-term potentiation impairment in the hippocampus of diabetic db/db mice. Neurol. Res. 2019, 41, 1024–1033. [Google Scholar] [CrossRef]
- Tu, L.L.; Sun, Q.; Wei, L.L.; Shi, J.; Li, J.P. Upregulation of GABA receptor promotes long-term potentiation and depotentiation in the hippocampal CA1 region of mice with type 2 diabetes mellitus. Exp. Ther. Med. 2019, 18, 2429–2436. [Google Scholar] [CrossRef]
- Yin, H.; Wang, W.; Yu, W.; Li, J.; Feng, N.; Wang, L.; Wang, X. Changes in Synaptic Plasticity and Glutamate Receptors in Type 2 Diabetic KK-Ay Mice. J. Alzheimer’s. Dis. 2017, 57, 1207–1220. [Google Scholar] [CrossRef]
- Nistico, R.; Cavallucci, V.; Piccinin, S.; Macri, S.; Pignatelli, M.; Mehdawy, B.; Blandini, F.; Laviola, G.; Lauro, D.; Mercuri, N.B.; et al. Insulin receptor beta-subunit haploinsufficiency impairs hippocampal late-phase LTP and recognition memory. Neuromolecular. Med. 2012, 14, 262–269. [Google Scholar] [CrossRef] [PubMed]
- Abbas, T.; Faivre, E.; Holscher, C. Impairment of synaptic plasticity and memory formation in GLP-1 receptor KO mice: Interaction between type 2 diabetes and Alzheimer’s disease. Behav. Brain Res. 2009, 205, 265–271. [Google Scholar] [CrossRef] [PubMed]
- Khaledi, N.; Jeddi, S.; Abbasi, S.; Eftekharzadeh, M.; Khodadadi, H.; Namdari, M.; Noye Tuplin, E. The impact of early-life exercise on CREB-signaling pathway and hippocampus neuroplasticity in diabetic adult male rats; the study of developmental model. Neurol. Res. 2024, 46, 835–847. [Google Scholar] [CrossRef]
- Wang, H.; Chen, F.; Du, Y.F.; Long, Y.; Reed, M.N.; Hu, M.; Suppiramaniam, V.; Hong, H.; Tang, S.S. Targeted inhibition of RAGE reduces amyloid-beta influx across the blood-brain barrier and improves cognitive deficits in db/db mice. Neuropharmacology 2018, 131, 143–153. [Google Scholar] [CrossRef] [PubMed]
- Youn, Y.J.; Kim, S.; Jeong, H.J.; Ah, Y.M.; Yu, Y.M. Sodium-glucose cotransporter-2 inhibitors and their potential role in dementia onset and cognitive function in patients with diabetes mellitus: A systematic review and meta-analysis. Front. Neuroendocrinol. 2024, 73, 101131. [Google Scholar] [CrossRef]
- Mei, J.; Li, Y.; Niu, L.; Liang, R.; Tang, M.; Cai, Q.; Xu, J.; Zhang, D.; Yin, X.; Liu, X.; et al. SGLT2 inhibitors: A novel therapy for cognitive impairment via multifaceted effects on the nervous system. Transl. Neurodegener. 2024, 13, 41. [Google Scholar] [CrossRef] [PubMed]
- Mone, P.; Lombardi, A.; Gambardella, J.; Pansini, A.; Macina, G.; Morgante, M.; Frullone, S.; Santulli, G. Empagliflozin Improves Cognitive Impairment in Frail Older Adults With Type 2 Diabetes and Heart Failure With Preserved Ejection Fraction. Diabetes Care 2022, 45, 1247–1251. [Google Scholar] [CrossRef]
- Mone, P.; Guerra, G.; Lombardi, A.; Illario, M.; Pansini, A.; Marro, A.; Frullone, S.; Taurino, A.; Sorriento, D.; Verri, V.; et al. Effects of SGLT2 inhibition via empagliflozin on cognitive and physical impairment in frail diabetic elders with chronic kidney disease. Pharmacol. Res. 2024, 200, 107055. [Google Scholar] [CrossRef]
- Sa-Nguanmoo, P.; Tanajak, P.; Kerdphoo, S.; Jaiwongkam, T.; Pratchayasakul, W.; Chattipakorn, N.; Chattipakorn, S.C. SGLT2-inhibitor and DPP-4 inhibitor improve brain function via attenuating mitochondrial dysfunction, insulin resistance, inflammation, and apoptosis in HFD-induced obese rats. Toxicol. Appl. Pharmacol. 2017, 333, 43–50. [Google Scholar] [CrossRef]
- Guerra, G.; Lucariello, A.; Perna, A.; Botta, L.; De Luca, A.; Moccia, F. The Role of Endothelial Ca2+ Signaling in Neurovascular Coupling: A View from the Lumen. Int. J. Mol. Sci. 2018, 19, 938. [Google Scholar] [CrossRef]
- Longden, T.A.; Mughal, A.; Hennig, G.W.; Harraz, O.F.; Shui, B.; Lee, F.K.; Lee, J.C.; Reining, S.; Kotlikoff, M.I.; Konig, G.M.; et al. Local IP3 receptor-mediated Ca2+ signals compound to direct blood flow in brain capillaries. Sci. Adv. 2021, 7, eabh0101. [Google Scholar] [CrossRef] [PubMed]
- Freeman, K.; Sackheim, A.; Mughal, A.; Koide, M.; Bonson, G.; Ebner, G.; Hennig, G.; Lockette, W.; Nelson, M.T. Pathogenic soluble tau peptide disrupts endothelial calcium signaling and vasodilation in the brain microvasculature. bioRxiv 2023. [Google Scholar] [CrossRef]
- Longden, T.A.; Dabertrand, F.; Koide, M.; Gonzales, A.L.; Tykocki, N.R.; Brayden, J.E.; Hill-Eubanks, D.; Nelson, M.T. Capillary K+-sensing initiates retrograde hyperpolarization to increase local cerebral blood flow. Nat. Neurosci. 2017, 20, 717–726. [Google Scholar] [CrossRef]
- Negri, S.; Faris, P.; Pellavio, G.; Botta, L.; Orgiu, M.; Forcaia, G.; Sancini, G.; Laforenza, U.; Moccia, F. Group 1 metabotropic glutamate receptors trigger glutamate-induced intracellular Ca2+ signals and nitric oxide release in human brain microvascular endothelial cells. Cell. Mol. Life Sci. 2020, 77, 2235–2253. [Google Scholar] [CrossRef]
- Peters, E.C.; Gee, M.T.; Pawlowski, L.N.; Kath, A.M.; Polk, F.D.; Vance, C.J.; Sacoman, J.L.; Pires, P.W. Amyloid-beta disrupts unitary calcium entry through endothelial NMDA receptors in mouse cerebral arteries. J. Cereb. Blood Flow Metab. 2021, 42, 145–161. [Google Scholar] [CrossRef]
- LeMaistre, J.L.; Sanders, S.A.; Stobart, M.J.; Lu, L.; Knox, J.D.; Anderson, H.D.; Anderson, C.M. Coactivation of NMDA receptors by glutamate and D-serine induces dilation of isolated middle cerebral arteries. J. Cereb. Blood Flow Metab. 2012, 32, 537–547. [Google Scholar] [CrossRef]
- Negri, S.; Faris, P.; Maniezzi, C.; Pellavio, G.; Spaiardi, P.; Botta, L.; Laforenza, U.; Biella, G.; Moccia, D.F. NMDA receptors elicit flux-independent intracellular Ca2+ signals via metabotropic glutamate receptors and flux-dependent nitric oxide release in human brain microvascular endothelial cells. Cell Calcium 2021, 99, 102454. [Google Scholar] [CrossRef]
- Moccia, F.; Brunetti, V.; Soda, T.; Berra-Romani, R.; Scarpellino, G. Cracking the Endothelial Calcium (Ca2+) Code: A Matter of Timing and Spacing. Int. J. Mol. Sci. 2023, 24, 16765. [Google Scholar] [CrossRef]
- Wilson, C.; Zhang, X.; Lee, M.D.; MacDonald, M.; Heathcote, H.R.; Alorfi, N.M.N.; Buckley, C.; Dolan, S.; McCarron, J.G. Disrupted Endothelial Cell Heterogeneity and Network Organization Impair Vascular Function in Prediabetic Obesity. Metabolism 2020, 111, 154340. [Google Scholar] [CrossRef]
- Berra-Romani, R.; Guzman-Silva, A.; Vargaz-Guadarrama, A.; Flores-Alonso, J.C.; Alonso-Romero, J.; Trevino, S.; Sanchez-Gomez, J.; Coyotl-Santiago, N.; Garcia-Carrasco, M.; Moccia, F. Type 2 Diabetes Alters Intracellular Ca2+ Handling in Native Endothelium of Excised Rat Aorta. Int. J. Mol. Sci. 2019, 21, 250. [Google Scholar] [CrossRef]
- Alaaeddine, R.; Elkhatib, M.A.W.; Mroueh, A.; Fouad, H.; Saad, E.I.; El-Sabban, M.E.; Plane, F.; El-Yazbi, A.F. Impaired Endothelium-Dependent Hyperpolarization Underlies Endothelial Dysfunction during Early Metabolic Challenge: Increased ROS Generation and Possible Interference with NO Function. J. Pharmacol. Exp. Ther. 2019, 371, 567–582. [Google Scholar] [CrossRef]
- Matsumoto, T.; Kobayashi, S.; Ando, M.; Watanabe, S.; Iguchi, M.; Taguchi, K.; Kobayashi, T. Impaired endothelium-derived hyperpolarization-type relaxation in superior mesenteric arteries isolated from female Otsuka Long-Evans Tokushima Fatty rats. Eur. J. Pharmacol. 2017, 807, 151–158. [Google Scholar] [CrossRef]
- Moccia, F.; Brunetti, V.; Perna, A.; Guerra, G.; Soda, T.; Berra-Romani, R. The Molecular Heterogeneity of Store-Operated Ca2+ Entry in Vascular Endothelial Cells: The Different roles of Orai1 and TRPC1/TRPC4 Channels in the Transition from Ca2+-Selective to Non-Selective Cation Currents. Int. J. Mol. Sci. 2023, 24, 3259. [Google Scholar] [CrossRef]
- Hakim, M.A.; Behringer, E.J. Methyl-Beta-Cyclodextrin Restores KIR Channel Function in Brain Endothelium of Female Alzheimer’s Disease Mice. J. Alzheimer’s. Dis. Rep. 2021, 5, 693–703. [Google Scholar] [CrossRef]
- Hakim, M.A.; Behringer, E.J. K(IR) channel regulation of electrical conduction along cerebrovascular endothelium: Enhanced modulation during Alzheimer’s disease. Microcirculation 2023, 30, e12797. [Google Scholar] [CrossRef]
- Lacalle-Aurioles, M.; Trigiani, L.J.; Bourourou, M.; Lecrux, C.; Hamel, E. Alzheimer’s disease and cerebrovascular pathology alter brain endothelial inward rectifier potassium (KIR 2.1) channels. Br. J. Pharmacol. 2022, 179, 2259–2274. [Google Scholar] [CrossRef]
- Taylor, J.L.; Martin-Aragon Baudel, M.; Nieves-Cintron, M.; Navedo, M.F. Vascular Function and Ion Channels in Alzheimer’s Disease. Microcirculation 2024, 31, e12881. [Google Scholar] [CrossRef]
- Hopper, R.A.; Garthwaite, J. Tonic and phasic nitric oxide signals in hippocampal long-term potentiation. J. Neurosci. 2006, 26, 11513–11521. [Google Scholar] [CrossRef]
- Garthwaite, G.; Bartus, K.; Malcolm, D.; Goodwin, D.; Kollb-Sielecka, M.; Dooldeniya, C.; Garthwaite, J. Signaling from blood vessels to CNS axons through nitric oxide. J. Neurosci. 2006, 26, 7730–7740. [Google Scholar] [CrossRef]
- Wang, H.Y.; Takagi, H.; Stoney, P.N.; Echeverria, A.; Kuhn, B.; Hsu, K.S.; Takahashi, T. Anoxia-induced hippocampal LTP is regeneratively produced by glutamate and nitric oxide from the neuro-glial-endothelial axis. iScience 2024, 27, 109515. [Google Scholar] [CrossRef]
- Soda, T.; Brunetti, V.; Berra-Romani, R.; Moccia, F. The Emerging Role of N-Methyl-D-Aspartate (NMDA) Receptors in the Cardiovascular System: Physiological Implications, Pathological Consequences, and Therapeutic Perspectives. Int. J. Mol. Sci. 2023, 24, 3914. [Google Scholar] [CrossRef] [PubMed]
- Doreulee, N.; Sergeeva, O.A.; Yanovsky, Y.; Chepkova, A.N.; Selbach, O.; Godecke, A.; Schrader, J.; Haas, H.L. Cortico-striatal synaptic plasticity in endothelial nitric oxide synthase deficient mice. Brain Res. 2003, 964, 159–163. [Google Scholar] [CrossRef] [PubMed]
- Fekete, M.; Liotta, E.M.; Molnar, T.; Fulop, G.A.; Lehoczki, A. The role of atrial fibrillation in vascular cognitive impairment and dementia: Epidemiology, pathophysiology, and preventive strategies. GeroScience 2024. [Google Scholar] [CrossRef] [PubMed]
- Varrias, D.; Saralidze, T.; Borkowski, P.; Pargaonkar, S.; Spanos, M.; Bazoukis, G.; Kokkinidis, D. Atrial Fibrillation and Dementia: Pathophysiological Mechanisms and Clinical Implications. Biomolecules 2024, 14, 455. [Google Scholar] [CrossRef] [PubMed]
- Kogelschatz, B.; Zenger, B.; Steinberg, B.A.; Ranjan, R.; Jared Bunch, T. Atrial fibrillation and the risk of early-onset dementia and cognitive decline: An updated review. Trends Cardiovasc. Med. 2024, 34, 236–241. [Google Scholar] [CrossRef]
- Srinivas, S.; Vignesh Rk, B.; Ayinapudi, V.N.; Govindarajan, A.; Sundaram, S.S.; Priyathersini, N. Neurological Consequences of Cardiac Arrhythmias: Relationship Between Stroke, Cognitive Decline, and Heart Rhythm Disorders. Cureus 2024, 16, e57159. [Google Scholar] [CrossRef]
- Lions, S.; Dragu, R.; Carsenty, Y.; Zukermann, R.; Aronson, D. Determinants of cardiac repolarization and risk for ventricular arrhythmias during mild therapeutic hypothermia. J. Crit. Care 2018, 46, 151–156. [Google Scholar] [CrossRef]
- Keefe, J.A.; Hulsurkar, M.M.; Reilly, S.; Wehrens, X.H.T. Mouse models of spontaneous atrial fibrillation. Mamm. Genome 2023, 34, 298–311. [Google Scholar] [CrossRef]
- Nguyen, M.N.; Kiriazis, H.; Gao, X.M.; Du, X.J. Cardiac Fibrosis and Arrhythmogenesis. Compr. Physiol. 2017, 7, 1009–1049. [Google Scholar] [CrossRef] [PubMed]
- Moccia, F.; Lodola, F.; Stadiotti, I.; Pilato, C.A.; Bellin, M.; Carugo, S.; Pompilio, G.; Sommariva, E.; Maione, A.S. Calcium as a Key Player in Arrhythmogenic Cardiomyopathy: Adhesion Disorder or Intracellular Alteration? Int. J. Mol. Sci. 2019, 20, 3986. [Google Scholar] [CrossRef]
- Maione, A.S.; Faris, P.; Iengo, L.; Catto, V.; Bisonni, L.; Lodola, F.; Negri, S.; Casella, M.; Guarino, A.; Polvani, G.; et al. Ca2+ dysregulation in cardiac stromal cells sustains fibro-adipose remodeling in Arrhythmogenic Cardiomyopathy and can be modulated by flecainide. J. Transl. Med. 2022, 20, 522. [Google Scholar] [CrossRef]
- Moccia, F.; Brunetti, V.; Soda, T.; Faris, P.; Scarpellino, G.; Berra-Romani, R. Store-Operated Ca2+ Entry as a Putative Target of Flecainide for the Treatment of Arrhythmogenic Cardiomyopathy. J. Clin. Med. 2023, 12, 5295. [Google Scholar] [CrossRef]
- Marks, A.R. Targeting ryanodine receptors to treat human diseases. J. Clin. Investig. 2023, 133, e16289. [Google Scholar] [CrossRef] [PubMed]
- Splawski, I.; Timothy, K.W.; Sharpe, L.M.; Decher, N.; Kumar, P.; Bloise, R.; Napolitano, C.; Schwartz, P.J.; Joseph, R.M.; Condouris, K.; et al. Ca(V)1.2 calcium channel dysfunction causes a multisystem disorder including arrhythmia and autism. Cell 2004, 119, 19–31. [Google Scholar] [CrossRef] [PubMed]
- Eisner, D.A.; Caldwell, J.L.; Kistamas, K.; Trafford, A.W. Calcium and Excitation-Contraction Coupling in the Heart. Circ. Res. 2017, 121, 181–195. [Google Scholar] [CrossRef] [PubMed]
- Bhat, S.; Dao, D.T.; Terrillion, C.E.; Arad, M.; Smith, R.J.; Soldatov, N.M.; Gould, T.D. CACNA1C (Cav1.2) in the pathophysiology of psychiatric disease. Prog. Neurobiol. 2012, 99, 1–14. [Google Scholar] [CrossRef]
- Kamijo, S.; Ishii, Y.; Horigane, S.I.; Suzuki, K.; Ohkura, M.; Nakai, J.; Fujii, H.; Takemoto-Kimura, S.; Bito, H. A Critical Neurodevelopmental Role for L-Type Voltage-Gated Calcium Channels in Neurite Extension and Radial Migration. J. Neurosci. 2018, 38, 5551–5566. [Google Scholar] [CrossRef]
- Sanderson, J.L.; Freund, R.K.; Castano, A.M.; Benke, T.A.; Dell’Acqua, M.L. The Ca(V)1.2 G406R mutation decreases synaptic inhibition and alters L-type Ca2+ channel-dependent LTP at hippocampal synapses in a mouse model of Timothy Syndrome. Neuropharmacology 2022, 220, 109271. [Google Scholar] [CrossRef]
- Servili, E.; Trus, M.; Sajman, J.; Sherman, E.; Atlas, D. Elevated basal transcription can underlie timothy channel association with autism related disorders. Prog. Neurobiol. 2020, 191, 101820. [Google Scholar] [CrossRef]
- Servili, E.; Trus, M.; Atlas, D. Ion occupancy of the channel pore is critical for triggering excitation-transcription (ET) coupling. Cell Calcium 2019, 84, 102102. [Google Scholar] [CrossRef]
- Moccia, F.; Fiorio Pla, A.; Lim, D.; Lodola, F.; Gerbino, A. Intracellular Ca2+ signalling: Unexpected new roles for the usual suspect. Front. Physiol. 2023, 14, 1210085. [Google Scholar] [CrossRef]
- Greer, P.L.; Greenberg, M.E. From synapse to nucleus: Calcium-dependent gene transcription in the control of synapse development and function. Neuron 2008, 59, 846–860. [Google Scholar] [CrossRef]
- Wild, A.R.; Sinnen, B.L.; Dittmer, P.J.; Kennedy, M.J.; Sather, W.A.; Dell’Acqua, M.L. Synapse-to-Nucleus Communication through NFAT Is Mediated by L-type Ca2+ Channel Ca2+ Spike Propagation to the Soma. Cell Rep. 2019, 26, 3537–3550.e3534. [Google Scholar] [CrossRef] [PubMed]
- Rajgor, D.; Purkey, A.M.; Sanderson, J.L.; Welle, T.M.; Garcia, J.D.; Dell’Acqua, M.L.; Smith, K.R. Local miRNA-Dependent Translational Control of GABA(A)R Synthesis during Inhibitory Long-Term Potentiation. Cell Rep. 2020, 31, 107785. [Google Scholar] [CrossRef] [PubMed]
- Horigane, S.I.; Ozawa, Y.; Zhang, J.; Todoroki, H.; Miao, P.; Haijima, A.; Yanagawa, Y.; Ueda, S.; Nakamura, S.; Kakeyama, M.; et al. A mouse model of Timothy syndrome exhibits altered social competitive dominance and inhibitory neuron development. FEBS Open Bio 2020, 10, 1436–1446. [Google Scholar] [CrossRef]
- Li, G.; Wang, J.; Liao, P.; Bartels, P.; Zhang, H.; Yu, D.; Liang, M.C.; Poh, K.K.; Yu, C.Y.; Jiang, F.; et al. Exclusion of alternative exon 33 of Ca(V)1.2 calcium channels in heart is proarrhythmogenic. Proc. Natl. Acad. Sci. USA 2017, 114, E4288–E4295. [Google Scholar] [CrossRef]
- Navakkode, S.; Zhai, J.; Wong, Y.P.; Li, G.; Soong, T.W. Enhanced long-term potentiation and impaired learning in mice lacking alternative exon 33 of Ca(V)1.2 calcium channel. Transl. Psychiatry 2022, 12, 1. [Google Scholar] [CrossRef]
- Lim, X.R.; Abd-Alhaseeb, M.M.; Ippolito, M.; Koide, M.; Senatore, A.J.; Plante, C.; Hariharan, A.; Weir, N.; Longden, T.A.; Laprade, K.A.; et al. Endothelial Piezo1 channel mediates mechano-feedback control of brain blood flow. Nat. Commun. 2024, 15, 8686. [Google Scholar] [CrossRef]
- Testai, F.D.; Gorelick, P.B.; Chuang, P.Y.; Dai, X.; Furie, K.L.; Gottesman, R.F.; Iturrizaga, J.C.; Lazar, R.M.; Russo, A.M.; Seshadri, S.; et al. Cardiac Contributions to Brain Health: A Scientific Statement From the American Heart Association. Stroke 2024, 55. [Google Scholar] [CrossRef] [PubMed]
- Xu, P.; Chen, A.; Li, Y.; Xing, X.; Lu, H. Medial prefrontal cortex in neurological diseases. Physiol. Genom. 2019, 51, 432–442. [Google Scholar] [CrossRef]
- Ku, P.H.; Yang, Y.R.; Yeh, N.C.; Li, P.Y.; Lu, C.F.; Wang, R.Y. Prefrontal activity and heart rate variability during cognitive tasks may show different changes in young and older adults with and without mild cognitive impairment. Front. Aging Neurosci. 2024, 16, 1392304. [Google Scholar] [CrossRef]
- Badaly, D.; Beers, S.R.; Ceschin, R.; Lee, V.K.; Sulaiman, S.; Zahner, A.; Wallace, J.; Berdaa-Sahel, A.; Burns, C.; Lo, C.W.; et al. Cerebellar and Prefrontal Structures Associated With Executive Functioning in Pediatric Patients With Congenital Heart Defects. Front. Neurol. 2022, 13, 827780. [Google Scholar] [CrossRef]
- Sahel, A.; Ceschin, R.; Badaly, D.; Lewis, M.; Lee, V.K.; Wallace, J.; Weinberg, J.; Schmithorst, V.; Lo, C.; Panigrahy, A. Increased Cerebello-Prefrontal Connectivity Predicts Poor Executive Function in Congenital Heart Disease. J. Clin. Med. 2023, 12, 5264. [Google Scholar] [CrossRef] [PubMed]
- Ichijo, Y.; Kono, S.; Yoshihisa, A.; Misaka, T.; Kaneshiro, T.; Oikawa, M.; Miura, I.; Yabe, H.; Takeishi, Y. Impaired Frontal Brain Activity in Patients With Heart Failure Assessed by Near-Infrared Spectroscopy. J. Am. Heart Assoc. 2020, 9, e014564. [Google Scholar] [CrossRef] [PubMed]
- Woo, M.A.; Palomares, J.A.; Macey, P.M.; Fonarow, G.C.; Harper, R.M.; Kumar, R. Global and regional brain mean diffusivity changes in patients with heart failure. J. Neurosci. Res. 2015, 93, 678–685. [Google Scholar] [CrossRef] [PubMed]
- Bermudez, C.; Kerley, C.I.; Ramadass, K.; Farber-Eger, E.H.; Lin, Y.C.; Kang, H.; Taylor, W.D.; Wells, Q.S.; Landman, B.A. Volumetric brain MRI signatures of heart failure with preserved ejection fraction in the setting of dementia. Magn. Reson. Imaging 2024, 109, 49–55. [Google Scholar] [CrossRef]
- Cui, Y.; Tang, T.Y.; Lu, C.Q.; Ju, S. Insulin Resistance and Cognitive Impairment: Evidence From Neuroimaging. J. Magn. Reson. Imaging 2022, 56, 1621–1649. [Google Scholar] [CrossRef]
- Gomez-Apo, E.; Mondragon-Maya, A.; Ferrari-Diaz, M.; Silva-Pereyra, J. Structural Brain Changes Associated with Overweight and Obesity. J. Obes. 2021, 2021, 6613385. [Google Scholar] [CrossRef] [PubMed]
- Kitzbichler, M.G.; Martins, D.; Bethlehem, R.A.I.; Dear, R.; Romero-Garcia, R.; Warrier, V.; Seidlitz, J.; Dipasquale, O.; Turkheimer, F.; Cercignani, M.; et al. Two human brain systems micro-structurally associated with obesity. Elife 2023, 12, e85175. [Google Scholar] [CrossRef]
- Solis-Urra, P.; Rodriguez-Ayllon, M.; Verdejo-Roman, J.; Erickson, K.I.; Verdejo-Garcia, A.; Catena, A.; Ortega, F.B.; Esteban-Cornejo, I. Early life factors and structural brain network in children with overweight/obesity: The ActiveBrains project. Pediatr. Res. 2024, 95, 1812–1817. [Google Scholar] [CrossRef]
- Silva, D.S.; Caseli, B.G.; de Campos, B.M.; Avelar, W.M.; Lino, A.; Balthazar, M.L.F.; Figueiredo, M.J.O.; Cendes, F.; Pegoraro, L.F.L.; Coan, A.C. Cerebral Structure and Function in Stroke-free Patients with Atrial Fibrillation. J. Stroke Cerebrovasc. Dis. 2021, 30, 105887. [Google Scholar] [CrossRef]
- Zhuang, Y.; Shi, Y.; Zhang, J.; Kong, D.; Guo, L.; Bo, G.; Feng, Y. Neurologic Factors in Patients with Vascular Mild Cognitive Impairment Based on fMRI. World Neurosurg. 2021, 149, 461–469. [Google Scholar] [CrossRef]
- Sachdev, P.S.; Chen, X.; Joscelyne, A.; Wen, W.; Brodaty, H. Amygdala in stroke/transient ischemic attack patients and its relationship to cognitive impairment and psychopathology: The Sydney Stroke Study. Am. J. Geriatr. Psychiatry 2007, 15, 487–496. [Google Scholar] [CrossRef] [PubMed]


Disclaimer/Publisher’s Note: The statements, opinions and data contained in all publications are solely those of the individual author(s) and contributor(s) and not of MDPI and/or the editor(s). MDPI and/or the editor(s) disclaim responsibility for any injury to people or property resulting from any ideas, methods, instructions or products referred to in the content. |
© 2024 by the authors. Licensee MDPI, Basel, Switzerland. This article is an open access article distributed under the terms and conditions of the Creative Commons Attribution (CC BY) license (https://creativecommons.org/licenses/by/4.0/).
Share and Cite
Soda, T.; Pasqua, T.; De Sarro, G.; Moccia, F. Cognitive Impairment and Synaptic Dysfunction in Cardiovascular Disorders: The New Frontiers of the Heart–Brain Axis. Biomedicines 2024, 12, 2387. https://doi.org/10.3390/biomedicines12102387
Soda T, Pasqua T, De Sarro G, Moccia F. Cognitive Impairment and Synaptic Dysfunction in Cardiovascular Disorders: The New Frontiers of the Heart–Brain Axis. Biomedicines. 2024; 12(10):2387. https://doi.org/10.3390/biomedicines12102387
Chicago/Turabian StyleSoda, Teresa, Teresa Pasqua, Giovambattista De Sarro, and Francesco Moccia. 2024. "Cognitive Impairment and Synaptic Dysfunction in Cardiovascular Disorders: The New Frontiers of the Heart–Brain Axis" Biomedicines 12, no. 10: 2387. https://doi.org/10.3390/biomedicines12102387
APA StyleSoda, T., Pasqua, T., De Sarro, G., & Moccia, F. (2024). Cognitive Impairment and Synaptic Dysfunction in Cardiovascular Disorders: The New Frontiers of the Heart–Brain Axis. Biomedicines, 12(10), 2387. https://doi.org/10.3390/biomedicines12102387

