Oral Spore-Based Probiotic Supplementation Alters Post-Prandial Expression of mRNA Associated with Gastrointestinal Health
Abstract
1. Introduction
2. Materials and Methods
2.1. Institutional Review Board Approval
2.2. Participants, Sample Size, and Inclusion/Exclusion Criteria
2.3. Supplementation Conditions
2.4. Experimental Meal Challenge
2.5. Blood Collection and RNA Extraction
2.6. Nanostring mRNA Expression Analysis
2.7. mRNA Expression Normalization and Identification
2.8. Data Processing and False Discovery Control
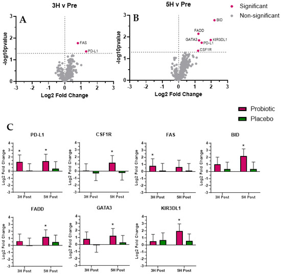
3. Results
3.1. Overview of Findings
3.2. Gastrointestinal Tract Barrier Function
3.3. Gastrointestinal Tract Immunity
3.4. Future Risk of IBD
4. Discussion
4.1. Gastrointestinal Tract Barrier Function
4.2. Gastrointestinal Tract Immunity
4.3. Future Risk of IBD
4.4. Study Limitations
5. Conclusions
Author Contributions
Funding
Institutional Review Board Statement
Informed Consent Statement
Data Availability Statement
Acknowledgments
Conflicts of Interest
References
- McFarlin, B.K.; Tanner, E.A.; Hill, D.W.; Vingren, J.L. Prebiotic/probiotic supplementation resulted in reduced visceral fat and mRNA expression associated with adipose tissue inflammation, systemic inflammation, and chronic disease risk. Genes Nutr. 2022, 17, 15. [Google Scholar] [CrossRef] [PubMed]
- McFarlin, B.K.; Henning, A.L.; Bowman, E.M.; Gary, M.A.; Carbajal, K.M. Oral spore-based probiotic supplementation was associated with reduced incidence of post-prandial dietary endotoxin, triglycerides, and disease risk biomarkers. World J. Gastrointest. Pathophysiol. 2017, 8, 117–126. [Google Scholar] [CrossRef] [PubMed]
- Liberopoulos, E.N.; Elisaf, M.S. Diagnosis of the metabolic syndrome: Which definition should we use? Hell. J. Cardiol. 2005, 46, 258–262. [Google Scholar]
- Shen, Z.; Zhang, M.; Liu, Y.; Ge, C.; Lu, Y.; Shen, H.; Zhu, L. Prevalence of metabolic syndrome in patients with inflammatory bowel disease: A systematic review and meta-analysis. BMJ Open 2024, 14, e074659. [Google Scholar] [CrossRef]
- Halpin, S.J.; Ford, A.C. Prevalence of symptoms meeting criteria for irritable bowel syndrome in inflammatory bowel disease: Systematic review and meta-analysis. Am. J. Gastroenterol. 2012, 107, 1474–1482. [Google Scholar] [CrossRef]
- Chen, Y.; Chen, L.; Xing, C.; Deng, G.; Zeng, F.; Xie, T.; Gu, L.; Yang, H. The risk of rheumatoid arthritis among patients with inflammatory bowel disease: A systematic review and meta-analysis. BMC Gastroenterol. 2020, 20, 192. [Google Scholar] [CrossRef]
- Estevinho, M.M.; Yuan, Y.; Rodriguez-Lago, I.; Sousa-Pimenta, M.; Dias, C.C.; Barreiro-de Acosta, M.; Jairath, V.; Magro, F. Efficacy and safety of probiotics in IBD: An overview of systematic reviews and updated meta-analysis of randomized controlled trials. United Eur. Gastroenterol. J. 2024, 12, 960–981. [Google Scholar] [CrossRef]
- Goldin, B.R.; Gorbach, S.L. Clinical indications for probiotics: An overview. Clin. Infect. Dis. 2008, 46 (Suppl. S2), S96–S100; discussion S144–S151. [Google Scholar] [CrossRef]
- Lira, F.S.; Rosa, J.C.; Pimentel, G.D.; Souza, H.A.; Caperuto, E.C.; Carnevali, L.C., Jr.; Seelaender, M.; Damaso, A.R.; Oyama, L.M.; de Mello, M.T.; et al. Endotoxin levels correlate positively with a sedentary lifestyle and negatively with highly trained subjects. Lipids Health Dis. 2010, 9, 82. [Google Scholar] [CrossRef]
- Gravina, A.G.; Pellegrino, R.; Palladino, G.; Imperio, G.; Ventura, A.; Cipullo, M.; Coppola, A.; Federico, A. Profiling the patient with inflammatory bowel disease in the relationship between physical activity and partner/social network status: A post hoc patient-tailored analysis of the “BE-FIT-IBD” study. Gastroenterol. Hepatol. 2024, in press. [Google Scholar] [CrossRef]
- Stafie, R.; Singeap, A.M.; Rotaru, A.; Stanciu, C.; Trifan, A. Bridging the gap: Unveiling the crisis of physical inactivity in inflammatory bowel diseases. World J. Gastroenterol. 2024, 30, 1261–1265. [Google Scholar] [CrossRef] [PubMed]
- Berni Canani, R.; Cucchiara, S.; Cuomo, R.; Pace, F.; Papale, F. Saccharomyces boulardii: A summary of the evidence for gastroenterology clinical practice in adults and children. Eur. Rev. Med. Pharmacol. Sci. 2011, 15, 809–822. [Google Scholar] [PubMed]
- Gravina, A.G.; Pellegrino, R.; Palladino, G.; Coppola, A.; Brandimarte, G.; Tuccillo, C.; Ciardiello, F.; Romano, M.; Federico, A. Hericium erinaceus, in combination with natural flavonoid/alkaloid and B(3)/B(8) vitamins, can improve inflammatory burden in Inflammatory bowel diseases tissue: An ex vivo study. Front. Immunol. 2023, 14, 1215329. [Google Scholar] [CrossRef] [PubMed]
- Weidle, E.G. Clinical and ultrastructural classification of Reis-Buckler corneal dystrophy. Klin. Monatsblatter Augenheilkd. 1989, 194, 217–226. [Google Scholar] [CrossRef]
- McFarlin, B.K.; Hill, D.W.; Vingren, J.L.; Curtis, J.H.; Tanner, E.A. Dietary Polyphenol and Methylsulfonylmethane Supplementation Improves Immune, DAMP Signaling, and Inflammatory Responses During Recovery From All-Out Running Efforts. Front. Physiol. 2021, 12, 712731. [Google Scholar] [CrossRef]
- Tanner, E.A.; Gary, M.A.; Michalik, S.; Davis, A.A.; McFarlin, B.K. Optimized Curcumin, Pomegranate Extract, and Methylsulfonylmethane Reduce Acute, Systemic Inflammatory Response to a Half-marathon Race. Altern. Ther. Health Med. 2022, 28, 72–81. [Google Scholar]
- McFarlin, B.K.; Bridgeman, E.A.; Vingren, J.L.; Hill, D.W. Dry blood spot samples to monitor immune-associated mRNA expression in intervention studies: Impact of Baker’s yeast beta glucan. Methods 2023, 219, 39–47. [Google Scholar] [CrossRef]
- McFarlin, B.K.; Bridgeman, E.A.; Curtis, J.H.; Vingren, J.L.; Hill, D.W. Baker’s yeast beta glucan supplementation was associated with an improved innate immune mRNA expression response after exercise. Methods 2024, 230, 68–79. [Google Scholar] [CrossRef]
- McFarlin, B.K.; Sass, T.N.; Bridgeman, E.A. Optimization of RNA Extraction from Dry Blood Spots for Nanostring Analysis. Curr. Protoc. 2023, 3, e708. [Google Scholar] [CrossRef]
- Hamade, H.; Stamps, J.T.; Stamps, D.T.; More, S.K.; Thomas, L.S.; Blackwood, A.Y.; Lahcene, N.L.; Castanon, S.L.; Salumbides, B.C.; Shimodaira, Y.; et al. BATF3 Protects Against Metabolic Syndrome and Maintains Intestinal Epithelial Homeostasis. Front. Immunol. 2022, 13, 841065. [Google Scholar] [CrossRef]
- Gribonika, I.; Stromberg, A.; Chandode, R.K.; Schon, K.; Lahl, K.; Bemark, M.; Lycke, N. Migratory CD103(+)CD11b(+) cDC2s in Peyer’s patches are critical for gut IgA responses following oral immunization. Mucosal Immunol. 2024, 17, 509–523. [Google Scholar] [CrossRef] [PubMed]
- Wang, W.; Song, X.W.; Bu, X.M.; Zhang, N.; Zhao, C.H. PDCD2 and NCoR1 as putative tumor suppressors in gastric gastrointestinal stromal tumors. Cell. Oncol. 2016, 39, 129–137. [Google Scholar] [CrossRef] [PubMed]
- McCutcheon, S.R.; Swartz, A.M.; Brown, M.C.; Barrera, A.; McRoberts Amador, C.; Siklenka, K.; Humayun, L.; Ter Weele, M.A.; Isaacs, J.M.; Reddy, T.E.; et al. Transcriptional and epigenetic regulators of human CD8(+) T cell function identified through orthogonal CRISPR screens. Nat. Genet. 2023, 55, 2211–2223. [Google Scholar] [CrossRef] [PubMed]
- Wacleche, V.S.; Landay, A.; Routy, J.P.; Ancuta, P. The Th17 Lineage: From Barrier Surfaces Homeostasis to Autoimmunity, Cancer, and HIV-1 Pathogenesis. Viruses 2017, 9, 303. [Google Scholar] [CrossRef]
- Godefroy, E.; Alameddine, J.; Montassier, E.; Mathe, J.; Desfrancois-Noel, J.; Marec, N.; Bossard, C.; Jarry, A.; Bridonneau, C.; Le Roy, A.; et al. Expression of CCR6 and CXCR6 by Gut-Derived CD4(+)/CD8alpha(+) T-Regulatory Cells, Which Are Decreased in Blood Samples From Patients With Inflammatory Bowel Diseases. Gastroenterology 2018, 155, 1205–1217. [Google Scholar] [CrossRef]
- Sung, P.S.; Chang, W.C.; Hsieh, S.L. CLEC5A: A Promiscuous Pattern Recognition Receptor to Microbes and Beyond. Adv. Exp. Med. Biol. 2020, 1204, 57–73. [Google Scholar]
- Tosiek, M.J.; Groesser, K.; Pekcec, A.; Zwirek, M.; Murugesan, G.; Borges, E. Activation of the Innate Immune Checkpoint CLEC5A on Myeloid Cells in the Absence of Danger Signals Modulates Macrophages’ Function but Does Not Trigger the Adaptive T Cell Immune Response. J. Immunol. Res. 2022, 2022, 9926305. [Google Scholar] [CrossRef]
- Cimbro, R.; Vassena, L.; Arthos, J.; Cicala, C.; Kehrl, J.H.; Park, C.; Sereti, I.; Lederman, M.M.; Fauci, A.S.; Lusso, P. IL-7 induces expression and activation of integrin alpha4beta7 promoting naive T-cell homing to the intestinal mucosa. Blood 2012, 120, 2610–2619. [Google Scholar] [CrossRef]
- Danne, C.; Lamas, B.; Lavelle, A.; Michel, M.L.; Da Costa, G.; Pham, H.P.; Lefevre, A.; Bridonneau, C.; Bredon, M.; Planchais, J.; et al. Dissecting the respective roles of microbiota and host genetics in the susceptibility of Card9(-/-) mice to colitis. Microbiome 2024, 12, 76. [Google Scholar] [CrossRef]
- Danne, C.; Michaudel, C.; Skerniskyte, J.; Planchais, J.; Magniez, A.; Agus, A.; Michel, M.L.; Lamas, B.; Da Costa, G.; Spatz, M.; et al. CARD9 in neutrophils protects from colitis and controls mitochondrial metabolism and cell survival. Gut 2023, 72, 1081–1092. [Google Scholar] [CrossRef]
- Huang, C.; Zhu, W.; Li, Q.; Lei, Y.; Chen, X.; Liu, S.; Chen, D.; Zhong, L.; Gao, F.; Fu, S.; et al. Antibody Fc-receptor FcepsilonR1gamma stabilizes cell surface receptors in group 3 innate lymphoid cells and promotes anti-infection immunity. Nat. Commun. 2024, 15, 5981. [Google Scholar] [CrossRef] [PubMed]
- Joseph, A.M.; Ahmed, A.; Goc, J.; Horn, V.; Fiedler, B.; Garone, D.; Grigg, J.B.; Uddin, J.; Teng, F.; Fritsch, M.; et al. RIPK3 and caspase-8 interpret cytokine signals to regulate ILC3 survival in the gut. Mucosal Immunol. 2024, in press. [Google Scholar] [CrossRef] [PubMed]
- Terasaki, A.; Ahmed, F.; Okuno, A.; Peng, Z.; Cao, D.Y.; Saito, S. Neutrophils Expressing Programmed Death-Ligand 1 Play an Indispensable Role in Effective Bacterial Elimination and Resolving Inflammation in Methicillin-Resistant Staphylococcus aureus Infection. Pathogens 2024, 13, 401. [Google Scholar] [CrossRef] [PubMed]
- Yamamoto, Y.; Carreras, J.; Shimizu, T.; Kakizaki, M.; Kikuti, Y.Y.; Roncador, G.; Nakamura, N.; Kotani, A. Anti-HBV drug entecavir ameliorates DSS-induced colitis through PD-L1 induction. Pharmacol. Res. 2022, 179, 105918. [Google Scholar] [CrossRef]
- O’Brien, C.L.; Summers, K.M.; Martin, N.M.; Carter-Cusack, D.; Yang, Y.; Barua, R.; Dixit, O.V.A.; Hume, D.A.; Pavli, P. The relationship between extreme inter-individual variation in macrophage gene expression and genetic susceptibility to inflammatory bowel disease. Hum. Genet. 2024, 143, 233–261. [Google Scholar] [CrossRef]
- Alexander, R.J.; Panja, A.; Kaplan-Liss, E.; Mayer, L.; Raicht, R.F. Expression of growth factor receptor-encoded mRNA by colonic epithelial cells is altered in inflammatory bowel disease. Dig. Dis. Sci. 1995, 40, 485–494. [Google Scholar] [CrossRef]
- Schafer, M.J.; Zhang, X.; Kumar, A.; Atkinson, E.J.; Zhu, Y.; Jachim, S.; Mazula, D.L.; Brown, A.K.; Berning, M.; Aversa, Z.; et al. The senescence-associated secretome as an indicator of age and medical risk. JCI Insight 2020, 5, e133668. [Google Scholar] [CrossRef]
- Dharmapuri, G.; Kotha, A.K.; Kalangi, S.K.; Reddanna, P. Mangiferin, A Naturally Occurring Glucosylxanthone, Induces Apoptosis in Caco-2 Cells In Vitro and Exerts Protective Effects on Acetic Acid-Induced Ulcerative Colitis in Mice through the Regulation of NLRP3. ACS Pharmacol. Transl. Sci. 2024, 7, 1270–1277. [Google Scholar] [CrossRef]
- Croker, B.A.; O’Donnell, J.A.; Nowell, C.J.; Metcalf, D.; Dewson, G.; Campbell, K.J.; Rogers, K.L.; Hu, Y.; Smyth, G.K.; Zhang, J.G.; et al. Fas-mediated neutrophil apoptosis is accelerated by Bid, Bak, and Bax and inhibited by Bcl-2 and Mcl-1. Proc. Natl. Acad. Sci. USA 2011, 108, 13135–13140. [Google Scholar] [CrossRef]
- Wicki, S.; Gurzeler, U.; Corazza, N.; Genitsch, V.; Wong, W.W.; Kaufmann, T. Loss of BID Delays FASL-Induced Cell Death of Mouse Neutrophils and Aggravates DSS-Induced Weight Loss. Int. J. Mol. Sci. 2018, 19, 684. [Google Scholar] [CrossRef]
- Hindryckx, P.; De Vos, M.; Jacques, P.; Ferdinande, L.; Peeters, H.; Olievier, K.; Bogaert, S.; Brinkman, B.; Vandenabeele, P.; Elewaut, D.; et al. Hydroxylase inhibition abrogates TNF-alpha-induced intestinal epithelial damage by hypoxia-inducible factor-1-dependent repression of FADD. J. Immunol. 2010, 185, 6306–6316. [Google Scholar] [CrossRef] [PubMed]
- Imam, T.; Park, S.; Kaplan, M.H.; Olson, M.R. Effector T Helper Cell Subsets in Inflammatory Bowel Diseases. Front. Immunol. 2018, 9, 1212. [Google Scholar] [CrossRef] [PubMed]
- Alhassan Mohammed, H.; Saboor-Yaraghi, A.A.; Vahedi, H.; Panahi, G.; Hemmasi, G.; Yekaninejad, M.S.; Mirshafiey, A. Immunotherapeutic Effects of beta-D Mannuronic Acid on IL-4, GATA3, IL-17 and RORC Gene Expression in the PBMC of Patients with Inflammatory Bowel Diseases. Iran. J. Allergy Asthma Immunol. 2018, 17, 308–317. [Google Scholar] [PubMed]
- Rezaei-Tavirani, S.; Asri, N.; Emamhadi, M.; Jahani-Sherafat, S.; Seyed Salehi, A.; Gholamrezaei, Z.; Lak, E. Introducing GATA3 as a prominent player in Crohn’s disease. Gastroenterol. Hepatol. Bed Bench 2020, 13, S53–S59. [Google Scholar] [PubMed]
- Beigmohammadi, F.; Mahmoudi, M.; Karami, J.; Ahmadzadeh, N.; Ebrahimi-Daryani, N.; Rezaei, N. Analysis of Killer Cell Immunoglobulin-Like Receptor Genes and Their HLA Ligands in Inflammatory Bowel Diseases. J. Immunol. Res. 2020, 2020, 4873648. [Google Scholar] [CrossRef]




Disclaimer/Publisher’s Note: The statements, opinions and data contained in all publications are solely those of the individual author(s) and contributor(s) and not of MDPI and/or the editor(s). MDPI and/or the editor(s) disclaim responsibility for any injury to people or property resulting from any ideas, methods, instructions or products referred to in the content. |
© 2024 by the authors. Licensee MDPI, Basel, Switzerland. This article is an open access article distributed under the terms and conditions of the Creative Commons Attribution (CC BY) license (https://creativecommons.org/licenses/by/4.0/).
Share and Cite
McFarlin, B.K.; Deemer, S.E.; Bridgeman, E.A. Oral Spore-Based Probiotic Supplementation Alters Post-Prandial Expression of mRNA Associated with Gastrointestinal Health. Biomedicines 2024, 12, 2386. https://doi.org/10.3390/biomedicines12102386
McFarlin BK, Deemer SE, Bridgeman EA. Oral Spore-Based Probiotic Supplementation Alters Post-Prandial Expression of mRNA Associated with Gastrointestinal Health. Biomedicines. 2024; 12(10):2386. https://doi.org/10.3390/biomedicines12102386
Chicago/Turabian StyleMcFarlin, Brian K., Sarah E. Deemer, and Elizabeth A. Bridgeman. 2024. "Oral Spore-Based Probiotic Supplementation Alters Post-Prandial Expression of mRNA Associated with Gastrointestinal Health" Biomedicines 12, no. 10: 2386. https://doi.org/10.3390/biomedicines12102386
APA StyleMcFarlin, B. K., Deemer, S. E., & Bridgeman, E. A. (2024). Oral Spore-Based Probiotic Supplementation Alters Post-Prandial Expression of mRNA Associated with Gastrointestinal Health. Biomedicines, 12(10), 2386. https://doi.org/10.3390/biomedicines12102386

