Comprehensive Analysis Identifies PKP3 Overexpression in Pancreatic Cancer Related to Unfavorable Prognosis
Abstract
:1. Introduction
2. Materials and Methods
2.1. Data Downloading and Processing
2.2. PKP3-Related Functional Analysis
2.3. Gene Set Enrichment Analysis (GSEA) of PKP3
2.4. Immune Infiltration Correlation Analysis
2.5. Patients and Cell Lines
2.6. RNA Extraction and qRT-PCR
2.7. Cell Phenotypic Assay
2.8. Immunohistochemical Assay
2.9. Statistical Analysis
3. Results
3.1. PKP3 Relative mRNA Expression Was Found to Be Increased in PC
3.2. The Expression Levels of PKP3 mRNA Are Connected to the Clinical Characteristics
3.3. PKP3 Is a Potential Prognostic Marker in PC Individuals
3.4. PKP3 Protein Is Upregulated in PC and Connected with a Negative Prognosis
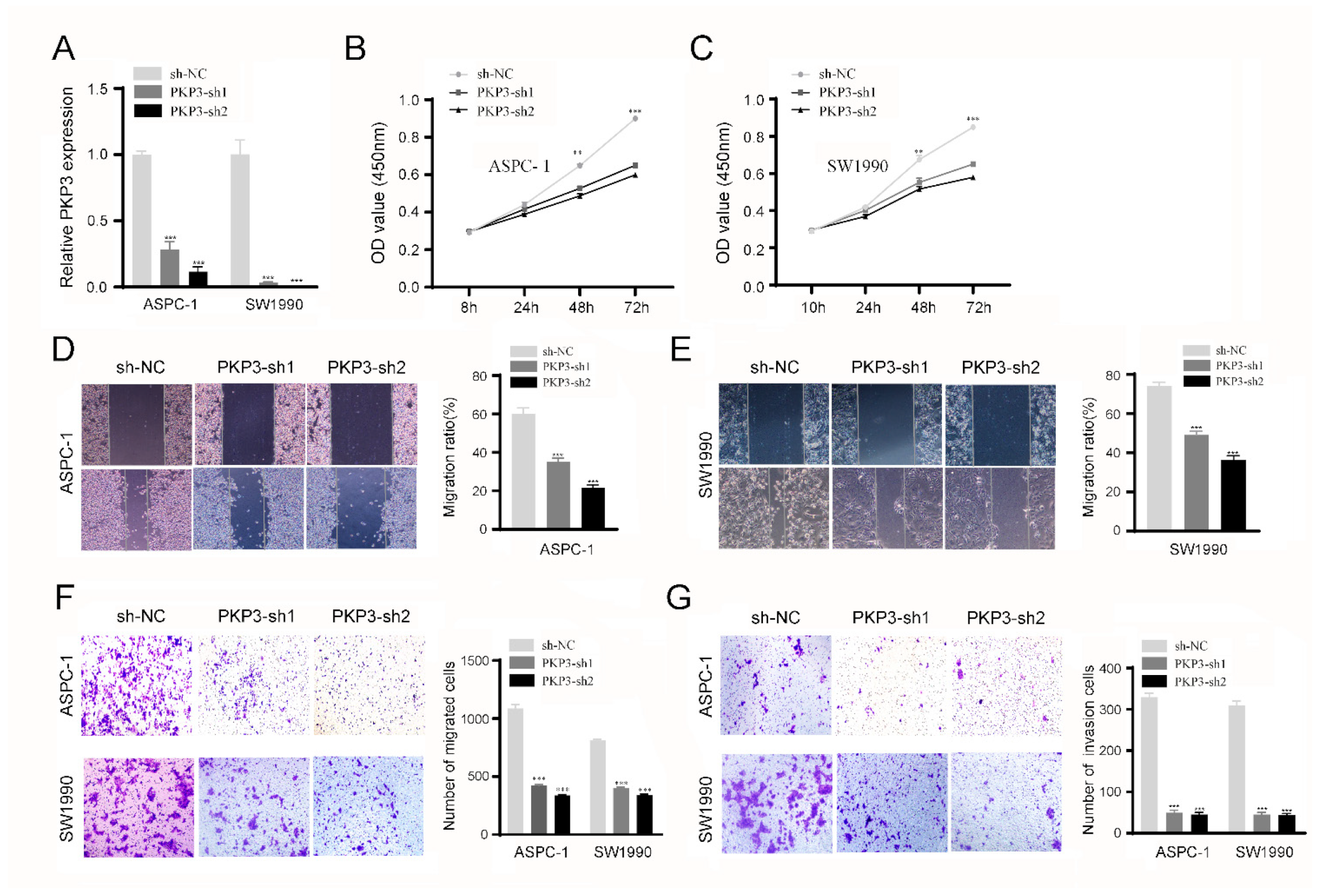
3.5. Silencing PKP3 Inhibits PC Cell Progression
3.6. The Function of PKP3 Is Involved in Tumor and Immune-Related Pathways
3.7. PKP3 Inhibits TIC Infiltration and Immune Gene Expression in PC
4. Discussion
5. Conclusions
Author Contributions
Funding
Institutional Review Board Statement
Informed Consent Statement
Data Availability Statement
Conflicts of Interest
References
- Grossberg, A.J.; Chu, L.C.; Deig, C.R.; Fishman, E.K.; Hwang, W.L.; Maitra, A.; Marks, D.L.; Mehta, A.; Nabavizadeh, N.; Simeone, D.M.; et al. Multidisciplinary standards of care and recent progress in pancreatic ductal adenocarcinoma. CA Cancer J. Clin. 2020, 70, 375–403. [Google Scholar] [CrossRef] [PubMed]
- Siegel, R.L.; Miller, K.D.; Fuchs, H.E.; Jemal, A. Cancer statistics, 2022. CA Cancer J. Clin. 2022, 72, 7–33. [Google Scholar] [CrossRef] [PubMed]
- Werner, J.; Combs, S.E.; Springfeld, C.; Hartwig, W.; Hackert, T.; Büchler, M.W. Advanced-stage pancreatic cancer: Therapy options. Nat. Rev. Clin. Oncol. 2013, 10, 323–333. [Google Scholar] [CrossRef]
- Gbolahan, O.B.; Tong, Y.; Sehdev, A.; O’Neil, B.; Shahda, S. Overall survival of patients with recurrent pancreatic cancer treated with systemic therapy: A retrospective study. BMC Cancer 2019, 19, 468. [Google Scholar] [CrossRef] [PubMed]
- Looi, C.K.; Chung, F.F.; Leong, C.O.; Wong, S.F.; Rosli, R.; Mai, C.W. Therapeutic challenges and current immunomodulatory strategies in targeting the immunosuppressive pancreatic tumor microenvironment. J. Exp. Clin. Cancer Res. CR 2019, 38, 162. [Google Scholar] [CrossRef] [PubMed]
- Bass-Zubek, A.E.; Godsel, L.M.; Delmar, M.; Green, K.J. Plakophilins: Multifunctional scaffolds for adhesion and signaling. Curr. Opin. Cell Biol. 2009, 21, 708–716. [Google Scholar] [CrossRef] [PubMed]
- Brooke, M.A.; Nitoiu, D.; Kelsell, D.P. Cell-cell connectivity: Desmosomes and disease. J. Pathol. 2012, 226, 158–171. [Google Scholar] [CrossRef]
- Hobbs, R.P.; Green, K.J. Desmoplakin regulates desmosome hyperadhesion. J. Investig. Dermatol. 2012, 132, 482–485. [Google Scholar] [CrossRef]
- Roberts, B.J.; Pashaj, A.; Johnson, K.R.; Wahl, J.K., 3rd. Desmosome dynamics in migrating epithelial cells requires the actin cytoskeleton. Exp. Cell Res. 2011, 317, 2814–2822. [Google Scholar] [CrossRef]
- Munoz, W.A.; Lee, M.; Miller, R.K.; Ahmed, Z.; Ji, H.; Link, T.M.; Lee, G.R.; Kloc, M.; Ladbury, J.E.; McCrea, P.D. Plakophilin-3 catenin associates with the ETV1/ER81 transcription factor to positively modulate gene activity. PLoS ONE 2014, 9, e86784. [Google Scholar] [CrossRef]
- Rietscher, K.; Keil, R.; Jordan, A.; Hatzfeld, M. 14-3-3 proteins regulate desmosomal adhesion via plakophilins. J. Cell Sci. 2018, 131, jcs212191. [Google Scholar] [CrossRef] [PubMed]
- Breuninger, S.; Reidenbach, S.; Sauer, C.G.; Ströbel, P.; Pfitzenmaier, J.; Trojan, L.; Hofmann, I. Desmosomal plakophilins in the prostate and prostatic adenocarcinomas: Implications for diagnosis and tumor progression. Am. J. Pathol. 2010, 176, 2509–2519. [Google Scholar] [CrossRef] [PubMed]
- Gosavi, P.; Kundu, S.T.; Khapare, N.; Sehgal, L.; Karkhanis, M.S.; Dalal, S.N. E-cadherin and plakoglobin recruit plakophilin3 to the cell border to initiate desmosome assembly. Cell. Mol. Life Sci. CMLS 2011, 68, 1439–1454. [Google Scholar] [CrossRef] [PubMed]
- Kundu, S.T.; Gosavi, P.; Khapare, N.; Patel, R.; Hosing, A.S.; Maru, G.B.; Ingle, A.; Decaprio, J.A.; Dalal, S.N. Plakophilin3 downregulation leads to a decrease in cell adhesion and promotes metastasis. Int. J. Cancer 2008, 123, 2303–2314. [Google Scholar] [CrossRef]
- Raghavan, R.; Koyande, N.; Beher, R.; Chetlangia, N.; Ramadwar, M.; Pawade, S.; Thorat, R.; van Hengel, J.; Sklyarova, T.; van Roy, F.; et al. Plakophilin3 loss leads to increased adenoma formation and rectal prolapse in APC (min) mice. Biochem. Biophys. Res. Commun. 2022, 586, 14–19. [Google Scholar] [CrossRef] [PubMed]
- Basu, S.; Thorat, R.; Dalal, S.N. MMP7 is required to mediate cell invasion and tumor formation upon Plakophilin3 loss. PLoS ONE 2015, 10, e0123979. [Google Scholar] [CrossRef] [PubMed]
- Zhang, T.; Wang, Y.; Dong, Y.; Liu, L.; Han, Y.; Wang, H.; Wei, Q.; Xia, P.; Ma, W.; Li, L. Identification of Novel Diagnostic Biomarkers in Prostate Adenocarcinoma Based on the Stromal-Immune Score and Analysis of the WGCNA and ceRNA Network. Dis. Markers 2022, 2022, 1909196. [Google Scholar] [CrossRef]
- Liu, Z.; Wang, T.; She, Y.; Wu, K.; Gu, S.; Li, L.; Dong, C.; Chen, C.; Zhou, Y. N (6)-methyladenosine-modified circIGF2BP3 inhibits CD8(+) T-cell responses to facilitate tumor immune evasion by promoting the deubiquitination of PD-L1 in non-small cell lung cancer. Mol. Cancer 2021, 20, 105. [Google Scholar] [CrossRef]
- Hong, J.Y.; Zapata, J.; Blackburn, A.; Baumert, R.; Bae, S.M.; Ji, H.; Nam, H.J.; Miller, R.K.; McCrea, P.D. A catenin of the plakophilin-subfamily, Pkp3, responds to canonical-Wnt pathway components and signals. Biochem. Biophys. Res. Commun. 2021, 563, 31–39. [Google Scholar] [CrossRef]
- Demirag, G.G.; Sullu, Y.; Yucel, I. Expression of Plakophilins (PKP1, PKP2, and PKP3) in breast cancers. Med. Oncol. Northwood Lond. Engl. 2012, 29, 1518–1522. [Google Scholar] [CrossRef]
- Goldman, M.J.; Craft, B.; Hastie, M.; Repečka, K.; McDade, F.; Kamath, A.; Banerjee, A.; Luo, Y.; Rogers, D.; Brooks, A.N.; et al. Visualizing and interpreting cancer genomics data via the Xena platform. Nat. Biotechnol. 2020, 38, 675–678. [Google Scholar] [CrossRef]
- Edgar, R.; Domrachev, M.; Lash, A.E. Gene Expression Omnibus: NCBI gene expression and hybridization array data repository. Nucleic Acids Res. 2002, 30, 207–210. [Google Scholar] [CrossRef] [PubMed]
- Vasaikar, S.V.; Straub, P.; Wang, J.; Zhang, B. LinkedOmics: Analyzing multi-omics data within and across 32 cancer types. Nucleic Acids Res. 2018, 46, D956–D963. [Google Scholar] [CrossRef] [PubMed]
- Subramanian, A.; Tamayo, P.; Mootha, V.K.; Mukherjee, S.; Ebert, B.L.; Gillette, M.A.; Paulovich, A.; Pomeroy, S.L.; Golub, T.R.; Lander, E.S.; et al. Gene set enrichment analysis: A knowledge-based approach for interpreting genome-wide expression profiles. Proc. Natl. Acad. Sci. USA 2005, 102, 15545–15550. [Google Scholar] [CrossRef] [PubMed]
- Bindea, G.; Mlecnik, B.; Tosolini, M.; Kirilovsky, A.; Waldner, M.; Obenauf, A.C.; Angell, H.; Fredriksen, T.; Lafontaine, L.; Berger, A.; et al. Spatiotemporal dynamics of intratumoral immune cells reveal the immune landscape in human cancer. Immunity 2013, 39, 782–795. [Google Scholar] [CrossRef] [PubMed]
- Green, K.J.; Roth-Carter, Q.; Niessen, C.M.; Nichols, S.A. Tracing the Evolutionary Origin of Desmosomes. Curr. Biol. CB 2020, 30, R535–R543. [Google Scholar] [CrossRef]
- Valladares-Ayerbes, M.; Díaz-Prado, S.; Reboredo, M.; Medina, V.; Lorenzo-Patiño, M.J.; Iglesias-Díaz, P.; Haz, M.; Pértega, S.; Santamarina, I.; Blanco, M.; et al. Evaluation of plakophilin-3 mRNA as a biomarker for detection of circulating tumor cells in gastrointestinal cancer patients. Cancer Epidemiol. Biomark. Prev. 2010, 19, 1432–1440. [Google Scholar] [CrossRef]
- Müller, L.; Keil, R.; Hatzfeld, M. Plakophilin 3 facilitates G1/S phase transition and enhances proliferation by capturing RB protein in the cytoplasm and promoting EGFR signaling. Cell Rep. 2023, 42, 112031. [Google Scholar] [CrossRef]
- Papa, A.; Pandolfi, P.P. The PTEN⁻PI3K Axis in Cancer. Biomolecules 2019, 9, 153. [Google Scholar] [CrossRef]
- Braicu, C.; Buse, M.; Busuioc, C.; Drula, R.; Gulei, D.; Raduly, L.; Rusu, A.; Irimie, A.; Atanasov, A.G.; Slaby, O.; et al. A Comprehensive Review on MAPK: A Promising Therapeutic Target in Cancer. Cancers 2019, 11, 1618. [Google Scholar] [CrossRef]
- Stanciu, S.; Ionita-Radu, F.; Stefani, C.; Miricescu, D.; Stanescu, S., II; Greabu, M.; Ripszky Totan, A.; Jinga, M. Targeting PI3K/AKT/mTOR Signaling Pathway in Pancreatic Cancer: From Molecular to Clinical Aspects. Int. J. Mol. Sci. 2022, 23, 10132. [Google Scholar] [CrossRef]
- Kumar, S.; Singh, S.K.; Srivastava, P.; Suresh, S.; Rana, B.; Rana, A. Interplay between MAP kinases and tumor microenvironment: Opportunity for immunotherapy in pancreatic cancer. Adv. Cancer Res. 2023, 159, 113–143. [Google Scholar]
- Yin, L.; Lu, Y.; Cao, C.; Lu, Z.; Wei, J.; Zhu, X.; Chen, J.; Guo, F.; Tu, M.; Xi, C.; et al. CA9-Related Acidic Microenvironment Mediates CD8+ T Cell Related Immunosuppression in Pancreatic Cancer. Front. Oncol. 2021, 11, 832315. [Google Scholar] [CrossRef]
- Mirlekar, B.; Michaud, D.; Lee, S.J.; Kren, N.P.; Harris, C.; Greene, K.; Goldman, E.C.; Gupta, G.P.; Fields, R.C.; Hawkins, W.G.; et al. B cell-Derived IL35 Drives STAT3-Dependent CD8(+) T-cell Exclusion in Pancreatic Cancer. Cancer Immunol. Res. 2020, 8, 292–308. [Google Scholar] [CrossRef] [PubMed]
- Lutz, V.; Hellmund, V.M.; Picard, F.S.R.; Raifer, H.; Ruckenbrod, T.; Klein, M.; Bopp, T.; Savai, R.; Duewell, P.; Keber, C.U.; et al. IL18 Receptor Signaling Regulates Tumor-Reactive CD8+ T-cell Exhaustion via Activation of the IL2/STAT5/mTOR Pathway in a Pancreatic Cancer Model. Cancer Immunol. Res. 2023, 11, 421–434. [Google Scholar] [CrossRef] [PubMed]
- Chen, D.S.; Mellman, I. Elements of cancer immunity and the cancer-immune set point. Nature 2017, 541, 321–330. [Google Scholar] [CrossRef] [PubMed]
- Ochoa de Olza, M.; Navarro Rodrigo, B.; Zimmermann, S.; Coukos, G. Turning up the heat on non-immunoreactive tumours: Opportunities for clinical development. Lancet Oncol. 2020, 21, e419–e430. [Google Scholar] [CrossRef] [PubMed]







| Characteristic | Levels | PKP3 mRNA Expression | p Value | |
|---|---|---|---|---|
| High | Low | |||
| Age, n (%) | ≤65 | 43 (48.31%) | 50 (56.18%) | 0.3679 |
| >65 | 46 (51.69%) | 39 (43.82%) | ||
| Gender, n (%) | Female | 32 (35.96%) | 48 (53.93%) | 0.0238 |
| Male | 57 (64.04%) | 41 (46.07%) | ||
| Chronic pancreatitis, n (%) | No | 61 (85.92%) | 67 (95.71%) | 0.0855 |
| Yes | 10 (14.08%) | 3 (4.29%) | ||
| Diabetes, n (%) | No | 55 (73.33%) | 53 (74.65%) | 1 |
| Yes | 20 (26.67%) | 18 (25.35%) | ||
| Histologic grade, n (%) | G1 | 8 (8.99%) | 23 (26.44%) | 0.0036 |
| G2 | 49 (55.06%) | 46 (52.87%) | ||
| G3/4 | 32 (35.96%) | 18 (20.69%) | ||
| M stage, n (%) | M0 | 34 (89.47%) | 45 (97.83%) | 0.2513 |
| M1 | 4 (10.53%) | 1 (2.17%) | ||
| N stage, n (%) | N0 | 28 (31.82%) | 22 (25.88%) | 0.4881 |
| N1 | 60 (68.18%) | 63 (74.12%) | ||
| T stage, n (%) | T1 | 3 (3.37%) | 4 (4.6%) | 0.1635 |
| T2 | 8 (8.99%) | 16 (18.39%) | ||
| T3/4 | 78 (87.64%) | 67 (77.01%) | ||
| Therapy outcome, n (%) | CR | 26 (43.33%) | 32 (61.54%) | 0.0724 |
| PD | 28 (46.67%) | 12 (23.08%) | ||
| PR | 3 (5%) | 5 (9.62%) | ||
| SD | 3 (5%) | 3 (5.77%) | ||
| Surgery type, n (%) | DP | 16 (17.98%) | 7 (7.87%) | 0.0799 |
| Other Method | 11 (12.36%) | 8 (8.99%) | ||
| Whipple | 62 (69.66%) | 74 (83.15%) | ||
| Pathologic stage, n (%) | Stage 1 | 7 (7.95%) | 14 (16.09%) | 0.215 |
| Stage 2 | 76 (86.36%) | 70 (80.46%) | ||
| Stage 3/4 | 5 (5.68%) | 3 (3.45%) | ||
| OS state, n (%) | 0 | 36 (40.45%) | 50 (56.18%) | 0.0512 |
| 1 | 53 (59.55%) | 39 (43.82%) | ||
| Characteristics | Patients (n) | Odds Ratio (OR) | p Value |
|---|---|---|---|
| Survival state (dead vs. alive) | 178 | 1.887 (1.041–3.423) | 0.037 |
| Gender (male vs. female) | 178 | 2.085 (1.143–3.803) | 0.017 |
| Histologic grade (G3/4 vs. G1/2) | 176 | 2.152 (1.095–4.23) | 0.026 |
| T stage (T3/4 vs. T1/2) | 176 | 2.117 (0.946–4.734) | 0.068 |
| Characteristics | PKP3 Expression | p Value | ||
|---|---|---|---|---|
| Low, No. of Cases (n = 35) | High, No. of Cases (n = 49) | |||
| Age | ≤65 | 23 (65.7%) | 36 (73.5%) | 0.443 |
| >65 | 12 (34.3%) | 13 (26.5%) | ||
| Gender | Female | 11 (31.4%) | 14 (28.6%) | 0.778 |
| Male | 24 (68.6%) | 35 (71.4%) | ||
| Histologic grade | G1 | 10 (28.6%) | 15 (30.6%) | 0.84 |
| G2/3 | 25 (71.4%) | 34 (69.4%) | ||
| Pathologic stage | Stage1/2 | 29 (82.9%) | 40 (81.6%) | 0.885 |
| Stage3/4 | 6 (17.1%) | 9 (18.4%) | ||
| T stage | T1/2 | 27 (77.1%) | 35 (71.4%) | 0.557 |
| T3/4 | 8 (22.9%) | 14 (28.6%) | ||
| N stage | N0 | 18 (51.4%) | 21 (42.9%) | 0.437 |
| N1 | 17 (48.6%) | 28 (57.1%) | ||
| M stage | M0 | 33 (94.3%) | 45 (91.8%) | 0.667 |
| M1 | 2 (5.7%) | 4 (8.2%) | ||
| CA199 | ≤35 | 5 (14.3%) | 13 (26.5%) | 0.178 |
| >35 | 30 (85.7%) | 36 (73.5%) | ||
| CEA | ≤5.2 | 28 (80%) | 38 (77.6%) | 0.787 |
| >5.2 | 7 (20%) | 11 (22.4%) | ||
Disclaimer/Publisher’s Note: The statements, opinions and data contained in all publications are solely those of the individual author(s) and contributor(s) and not of MDPI and/or the editor(s). MDPI and/or the editor(s) disclaim responsibility for any injury to people or property resulting from any ideas, methods, instructions or products referred to in the content. |
© 2023 by the authors. Licensee MDPI, Basel, Switzerland. This article is an open access article distributed under the terms and conditions of the Creative Commons Attribution (CC BY) license (https://creativecommons.org/licenses/by/4.0/).
Share and Cite
Du, Y.; Hou, S.; Chen, Z.; Li, W.; Li, X.; Zhou, W. Comprehensive Analysis Identifies PKP3 Overexpression in Pancreatic Cancer Related to Unfavorable Prognosis. Biomedicines 2023, 11, 2472. https://doi.org/10.3390/biomedicines11092472
Du Y, Hou S, Chen Z, Li W, Li X, Zhou W. Comprehensive Analysis Identifies PKP3 Overexpression in Pancreatic Cancer Related to Unfavorable Prognosis. Biomedicines. 2023; 11(9):2472. https://doi.org/10.3390/biomedicines11092472
Chicago/Turabian StyleDu, Yan, Shuang Hou, Zhou Chen, Wancheng Li, Xin Li, and Wence Zhou. 2023. "Comprehensive Analysis Identifies PKP3 Overexpression in Pancreatic Cancer Related to Unfavorable Prognosis" Biomedicines 11, no. 9: 2472. https://doi.org/10.3390/biomedicines11092472
APA StyleDu, Y., Hou, S., Chen, Z., Li, W., Li, X., & Zhou, W. (2023). Comprehensive Analysis Identifies PKP3 Overexpression in Pancreatic Cancer Related to Unfavorable Prognosis. Biomedicines, 11(9), 2472. https://doi.org/10.3390/biomedicines11092472

