A New Cu/Fe Layer Double Hydroxide Nanocomposite Exerts Anticancer Effects against PC-3 Cells by Inducing Cell Cycle Arrest and Apoptosis
Abstract
:1. Introduction
2. Materials and Methods
2.1. Chemicals
2.2. Synthesis of the Binary Cu/Fe LDH
2.3. Characterization of the Prepared LDH
2.4. Cell Culture
2.5. MTT Assay
2.6. Scratch Assay
2.7. Cell Cycle and Apoptosis Assay
2.8. ROS Production Assay
2.9. Statistics
3. Results and Discussion
3.1. Cu/Fe LDH Characterization
3.2. Effect of the Cu/Fe LDH on PC-3 and WI-38 Cell Viability
3.3. Effect of the Cu/Fe LDH on PC-3 Migration
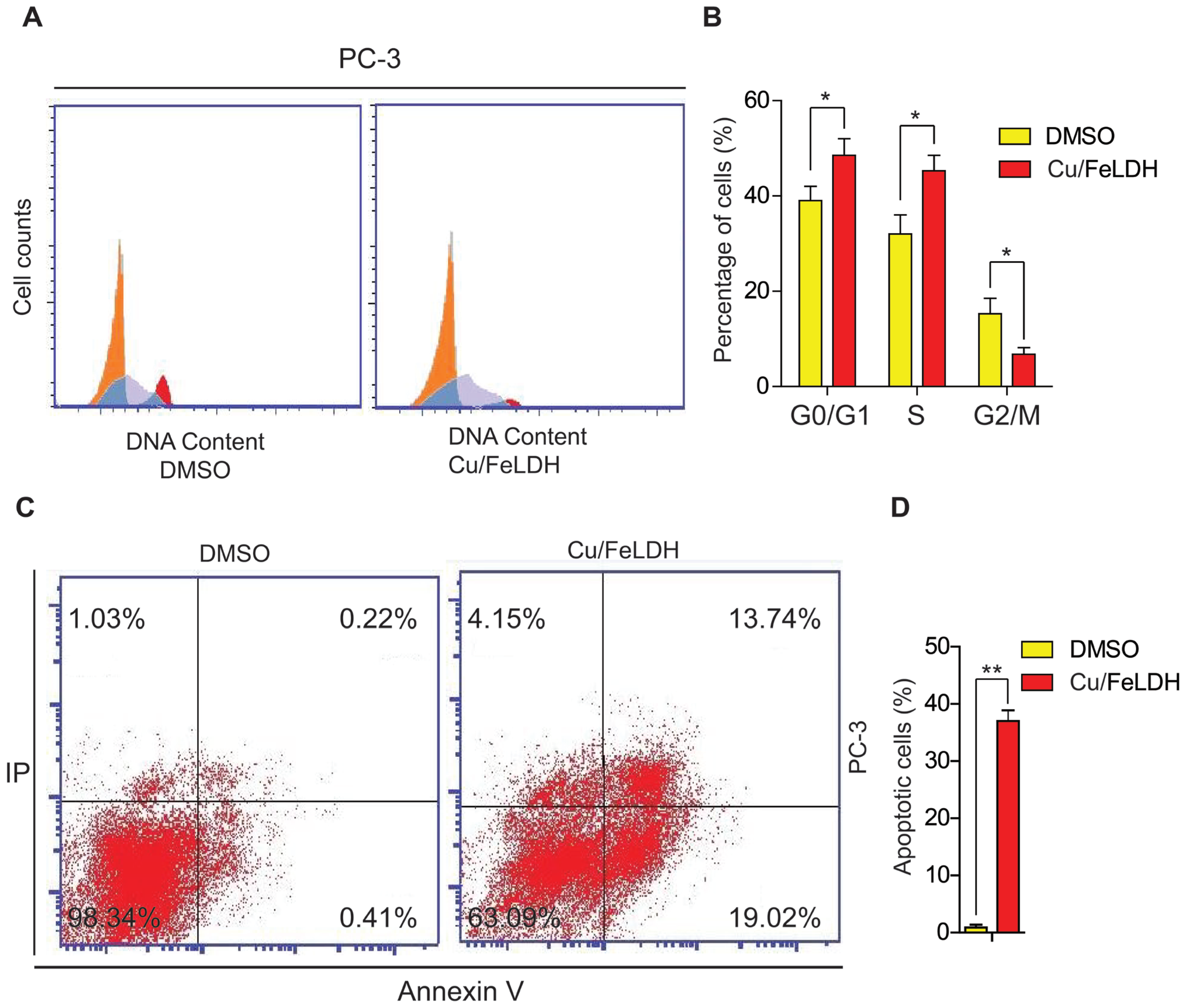
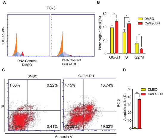
3.4. Effect of the Cu/Fe LDH on PC-3 Cell Cycle Arrest and Apoptosis
3.5. Effect of the Cu/Fe LDH on ROS Production
4. Conclusions
Author Contributions
Funding
Institutional Review Board Statement
Informed Consent Statement
Data Availability Statement
Acknowledgments
Conflicts of Interest
References
- Malvezzi, M.; Carioli, G.; Bertuccio, P.; Rosso, T.; Boffetta, P.; Levi, F.; La Vecchia, C.; Negri, E. European cancer mortality predictions for the year 2016 with focus on leukaemias. Ann. Oncol. 2016, 27, 725–731. [Google Scholar] [CrossRef]
- Siegel, R.L.; Miller, K.D.; Fuchs, H.E.; Jemal, A. Cancer statistics. CA Cancer J. Clin. 2021, 71, 7–33. [Google Scholar] [CrossRef] [PubMed]
- Zhang, X.; Li, G.; Wu, D.; Li, X.; Hu, N.; Chen, J.; Chen, G.; Wu, Y. Recent progress in the design fabrication of metal-organic frame-works-based nanozymes and their applications to sensing and cancer therapy. Biosensors Bioelectron. 2019, 137, 178–198. [Google Scholar] [CrossRef] [PubMed]
- Sahu, A.; Kwon, I.; Tae, G. Improving cancer therapy through the nanomaterials-assisted alleviation of hypoxia. Biomaterials 2019, 228, 119578. [Google Scholar] [CrossRef]
- Cheng, L.; Wang, C.; Feng, L.; Yang, K.; Liu, Z. Functional Nanomaterials for Phototherapies of Cancer. Chem. Rev. 2014, 114, 10869–10939. [Google Scholar] [CrossRef] [PubMed]
- Wang, X.; Zhong, X.; Li, J.; Liu, Z.; Cheng, L. Inorganic nanomaterials with rapid clearance for biomedical applications. Chem. Soc. Rev. 2021, 50, 8669–8742. [Google Scholar] [CrossRef]
- Zhong, X.; Wang, X.; Li, J.; Hu, J.; Cheng, L.; Yang, X. ROS-based dynamic therapy synergy with modulating tumor cell-microenvironment mediated by inorganic nanomedicine. Coord. Chem. Rev. 2021, 437, 213828. [Google Scholar] [CrossRef]
- Zhuang, Y.; Han, S.; Fang, Y.; Huang, H.; Wu, J. Multidimensional transitional metal-actuated nanoplatforms for cancer chemo-dynamic modulation. Coord. Chem. Rev. 2022, 455, 214360. [Google Scholar] [CrossRef]
- Dong, C.; Feng, W.; Xu, W.; Yu, L.; Xiang, H.; Chen, Y.; Zhou, J. The Coppery Age: Copper (Cu)-Involved Nanotheranostics. Adv. Sci. 2020, 7, 2001549. [Google Scholar] [CrossRef]
- Yang, N.; Li, W.; Gong, F.; Cheng, L.; Dong, Z.; Bai, S.; Xiao, Z.; Ni, C.; Liu, Z. Injectable Nonmagnetic Liquid Metal for Eddy-Thermal Ablation of Tumors under Alternating Magnetic Field. Small Methods 2020, 4, 2000147. [Google Scholar] [CrossRef]
- Ren, X.; Huang, X.; Wu, Q.; Tan, L.; Fu, C.; Chen, Y.; Meng, X. Nanoscale metal organic frameworks inhibition of pyruvate kinase of M2. Chin. Chem. Lett. 2021, 32, 3087–3089. [Google Scholar] [CrossRef]
- Ruan, J.; Qian, H. Recent Development on Controlled Synthesis of Mn-Based Nanostructures for Bioimaging and Cancer Therapy. Adv. Ther. 2021, 4, 202100018. [Google Scholar] [CrossRef]
- Ravichandiran, P.; Jegan, A.; Premnath, D.; Periasamy, V.S.; Vasanthkumar, S. Design, synthesis, molecular docking as histone deacetylase (HDAC8) inhibitors, cytotoxicity and antibacterial evaluation of novel 6-(4-(4-aminophenylsulfonyl) phenyla-mino)-5 H-benzo [a] phenoxazin-5-one derivatives. Med. Chem. Res. 2015, 24, 197–208. [Google Scholar] [CrossRef]
- Ravichandiran, P.; Sivakumar, A.S.; SeonYoung, K.; Jong Soo, K.; Byung-Hyun, P.; Kwan Seob, S.; Dong Jin, Y. Synthesis and an-ticancer evaluation of 1, 4-naphthoquinone derivatives containing a phenylaminosulfanyl moiety. ChemMedChem 2019, 14, 532–544. [Google Scholar] [CrossRef] [PubMed]
- Tan, C.; Zhang, H. Epitaxial growth of hetero-nanostructures based on ultrathin two-dimensional nanosheets. J. Am. Chem. Soc. 2015, 137, 12162–12174. [Google Scholar] [CrossRef]
- Li, Y.; Bi, H.Y.; Shi, X.Q. Simultaneous adsorption of heavy metal and organic pollutant onto citrate-modified layered double hy-droxides with dodecylbenzenesulfonate. Environ. Eng. Sci. 2015, 32, 666–675. [Google Scholar] [CrossRef]
- Goh, K.-H.; Lim, T.-T.; Dong, Z. Application of layered double hydroxides for removal of oxyanions: A review. Water Res. 2008, 42, 1343–1368. [Google Scholar] [CrossRef]
- Yan, L.; Gonca, S.; Zhu, G.; Zhang, W.; Chen, X. Layered double hydroxide nanostructures and nanocomposites for biomedical applications. J. Mater. Chem. B 2019, 7, 5583–5601. [Google Scholar] [CrossRef] [PubMed]
- Chatterjee, A.; Bharadiya, P.; Hansora, D. Layered double hydroxide based bionanocomposites. Appl. Clay Sci. 2019, 177, 19–36. [Google Scholar] [CrossRef]
- Chimene, D.; Alge, D.L.; Gaharwar, A.K. Two-Dimensional Nanomaterials for Biomedical Applications: Emerging Trends and Future Prospects. Adv. Mater. 2015, 27, 7261–7284. [Google Scholar] [CrossRef]
- El-Shahawy, A.A.; El-Ela, F.I.; Mohamed, N.A.; Eldine, Z.E.; El Rouby, W.M. Synthesis and evaluation of layered double hydrox-ide/doxycycline and cobalt ferrite/chitosan nanohybrid efficacy on gram positive and gram negative bacteria. Mater. Sci. Eng. C 2018, 91, 361–371. [Google Scholar] [CrossRef] [PubMed]
- Moaty, S.A.; Farghali, A.; Khaled, R. Preparation, characterization and antimicrobial applications of Zn-Fe LDH against MRSA. Mater. Sci. Eng. C 2016, 68, 184–193. [Google Scholar] [CrossRef] [PubMed]
- El-Ela, F.I.A.; Farghali, A.A.; Mahmoud, R.K.; Mohamed, N.A.; Moaty, S.A.A. New Approach in Ulcer Prevention and Wound Healing Treatment using Doxycycline and Amoxicillin/LDH Nanocomposites. Sci. Rep. 2019, 9, 6418. [Google Scholar] [CrossRef] [PubMed]
- Yasaei, M.; Khakbiz, M.; Ghasemi, E.; Zamanian, A. Synthesis and characterization of ZnAl-NO3(-CO3) layered double hydroxide: A novel structure for intercalation and release of simvastatin. Appl. Surf. Sci. 2019, 467, 782–791. [Google Scholar] [CrossRef]
- Bhattacharjee, A.; Rahaman, S.H.; Saha, S.; Chakraborty, M.; Chakraborty, J. Determination of half maximal inhibitory concentration of CaAl layered double hydroxide on cancer cells and its role in the apoptotic pathway. Appl. Clay Sci. 2019, 168, 31–35. [Google Scholar] [CrossRef]
- Jayakumar, A.; Surendranath, A.; Mohanan, P.V. 2D materials for next generation healthcare applications. Int. J. Pharm. 2018, 551, 309–321. [Google Scholar] [CrossRef]
- Zhong, X.; Xingliang, D.; Yan, W.; Hua, W.; Haisheng, Q.; Xianwen, W. Copper-based nanomaterials for cancer theranostics. Wiley Interdiscip. Rev. Nanomed. Nanobiotechnol. 2022, 14, e1797. [Google Scholar] [CrossRef] [PubMed]
- Liu, K.; Liu, K.; Liu, J.; Ren, Q.; Zhao, Z.; Wu, X.; Li, D.; Yuan, F.; Ye, K.; Li, B. Copper chalcogenide materials as photothermal agents for cancer treatment. Nanoscale 2020, 12, 2902–2913. [Google Scholar] [CrossRef]
- Acilan, C.; Cevatemre, B.; Adiguzel, Z.; Karakas, D.; Ulukaya, E.; Ribeiro, N.; Correia, I.; Pessoa, J.C. Synthesis, biological characteri-zation and evaluation of molecular mechanisms of novel copper complexes as anticancer agents. Biochim. Biophys. Acta Gen. Subj. 2017, 1861, 218–234. [Google Scholar] [CrossRef]
- Mosmann, T. Rapid colorimetric assay for cellular growth and survival: Application to proliferation and cytotoxicity assays. J. Immunol. Methods 1983, 65, 55–63. [Google Scholar] [CrossRef]
- Banjerdpongchai, R.; Suwannachot, K.; Rattanapanone, V.; Sripanidkulchai, B. Ethanolic rhizome extract from Kaempferia par-viflora Wall. ex. Baker induces apoptosis in HL-60 cells. Asian Pac. J. Cancer Prev. 2008, 9, 595–600. [Google Scholar]
- Alarifi, S.; Ali, D.; Suliman, A.; Ahamed, M.; Siddiqui, M.A.; Al-Khedhairy, A.A. Oxidative stress contributes to cobalt oxide na-noparticles-induced cytotoxicity and DNA damage in human hepatocarcinoma cells. Int. J. Nanomed. 2013, 8, 189–199. [Google Scholar]
- Younes, H.A.; Khaled, R.; Mahmoud, H.M.; Nassar, H.F.; Abdelrahman, M.M.; El-Ela, F.I.; Taha, M. Computational and experimental studies on the efficient removal of diclofenac from water using ZnFe-layered double hydroxide as an environmentally benign absorbent. J. Taiwan Inst. Chem. Eng. 2019, 102, 297–311. [Google Scholar] [CrossRef]
- Abo El-Reesh, G.Y.; Farghali, A.A.; Taha, M.; Mahmoud, R.K. Novel synthesis of Ni/Fe layered double hydroxides using urea and glycerol and their enhanced adsorption behavior for Cr (VI) removal. Sci. Rep. 2020, 10, 587. [Google Scholar] [CrossRef]
- Aguirre, J.M.; Adamo, G.; Oscar, G. Simple route for the synthesis of copper hydroxy salts. J. Braz. Chem. Soc. 2011, 22, 546–551. [Google Scholar] [CrossRef]
- Zaher, A.; Taha, M.; Farghali, A.A.; Mahmoud, R.K. Zn/Fe LDH as a clay-like adsorbent for the removal of oxytetracycline from water: Combining experimental results and molecular simulations to understand the removal mechanism. Environ. Sci. Pollut. Res. 2020, 27, 12256–12269. [Google Scholar] [CrossRef]
- Mahgoub, S.M.; Shehata, M.R.; Zaher, A.; El-Ela, F.I.A.; Farghali, A.; Amin, R.M.; Mahmoud, R. Cellulose-based activated carbon/layered double hydroxide for efficient removal of Clarithromycin residues and efficient role in the treatment of stomach ulcers and acidity problems. Int. J. Biol. Macromol. 2022, 215, 705–728. [Google Scholar] [CrossRef]
- Rodeghiero, E.D.; Chisaki, J.; Giannelis, E.P. In situ microstructural control of Ni/Al2O3 and Ni/NiAl2O4 composites from layered double hydroxides. Chem. Mater. 1997, 9, 478–484. [Google Scholar] [CrossRef]
- Kokila, T.; Ramesh, P.S.; Geetha, D. Biosynthesis of silver nanoparticles from Cavendish banana peel extract and its antibacterial and free radical scavenging assay: A novel biological approach. Appl. Nanosci. 2015, 5, 911–920. [Google Scholar] [CrossRef]
- Mikolajczyk, A.; Gajewicz, A.; Rasulev, B.; Schaeublin, N.; Maurer-Gardner, E.; Hussain, S.; Leszczynski, J.; Puzyn, T. Zeta Potential for Metal Oxide Nanoparticles: A Predictive Model Developed by a Nano-Quantitative Structure–Property Relationship Approach. Chem. Mater. 2015, 27, 2400–2407. [Google Scholar] [CrossRef]
- Grover, I.S.; Singh, S.; Pal, B. The preparation, surface structure, zeta potential, surface charge density and photocatalytic activity of TiO2 nanostructures of different shapes. Appl. Surf. Sci. 2013, 280, 366–372. [Google Scholar] [CrossRef]
- Pandi, P.; Gopinathan, C. Synthesis and characterization of TiO2–NiO and TiO2–WO3 nanocomposites. J. Mater. Sci. Mater. Electron. 2017, 28, 5222–5234. [Google Scholar] [CrossRef]
- Awes, H.; Zaki, Z.; Abbas, S.; Dessoukii, H.; Zaher, A.; Abd-El Moaty, S.A.; Shehata, N.; Farghali, A.; Mahmoud, R.K. Removal of Cu2+ metal ions from water using Mg-Fe layered double hydroxide and Mg-Fe LDH/5-(3-nitrophenyllazo)-6-aminouracil nano-composite for enhancing adsorption properties. Environ. Sci. Pollut. Res. 2021, 28, 47651–47667. [Google Scholar] [CrossRef] [PubMed]
- Saha, S.; Ray, S.; Ghosh, S.; Chakraborty, J. pH-dependent facile synthesis of CaAl-layered double hydroxides and its effect on the growth inhibition of cancer cells. J. Am. Ceram. Soc. 2018, 101, 3924–3935. [Google Scholar] [CrossRef]
- Chakravarti, B.; Maurya, R.; Siddiqui, J.A.; Bid, H.K.; Rajendran, S.; Yadav, P.P.; Konwar, R. In vitro anti-breast cancer activity of ethanolic extract of Wrightia tomentosa: Role of pro-apoptotic effects of oleanolic acid and urosolic acid. J. Ethnopharmacol. 2012, 142, 72–79. [Google Scholar] [CrossRef] [PubMed]
- You, C.; Han, C.; Wang, X.; Zheng, Y.; Li, Q.; Hu, X.; Sun, H. The progress of silver nanoparticles in the antibacterial mechanism, clinical application and cytotoxicity. Mol. Biol. Rep. 2012, 39, 9193–9201. [Google Scholar] [CrossRef] [PubMed]
- Sauer, H.; Wartenberg, M.; Hescheler, J. Reactive Oxygen Species as Intracellular Messengers during Cell Growth and Differentiation. Cell. Physiol. Biochem. 2001, 11, 173–186. [Google Scholar] [CrossRef]
- Bossis, G.; Sarry, J.-E.; Kifagi, C.; Ristic, M.; Saland, E.; Vergez, F.; Salem, T.; Boutzen, H.; Baik, H.; Brockly, F.; et al. The ROS/SUMO Axis Contributes to the Response of Acute Myeloid Leukemia Cells to Chemotherapeutic Drugs. Cell Rep. 2014, 7, 1815–1823. [Google Scholar] [CrossRef]
- Ivanova, D.; Zhelev, Z.; Aoki, I.; Bakalova, R.; Higashi, T. Overproduction of reactive oxygen species—Obligatory or not for induction of apoptosis by anticancer drugs. Chin. J. Cancer Res. 2016, 28, 383–396. [Google Scholar] [CrossRef]
- Wang, X.; Lu, X.; Zhu, R.; Zhang, K.; Li, S.; Chen, Z.; Li, L. Betulinic Acid Induces Apoptosis in Differentiated PC12 Cells Via ROS-Mediated Mitochondrial Pathway. Neurochem. Res. 2017, 42, 1130–1140. [Google Scholar] [CrossRef]
- Marchi, S.; Giorgi, C.; Suski, J.M.; Agnoletto, C.; Bononi, A.; Bonora, M.; De Marchi, E.; Missiroli, S.; Patergnani, S.; Poletti, F.; et al. Mitochondria-Ros Crosstalk in the Control of Cell Death and Aging. J. Signal Transduct. 2012, 2012, 329635. [Google Scholar] [CrossRef] [PubMed]
- Magnano, S.; Barroeta, P.H.; Duffy, R.; O’Sullivan, J.; Zisterer, D.M. Cisplatin induces autophagy-associated apoptosis in human oral squamous cell carcinoma (OSCC) mediated in part through reactive oxygen species. Toxicol. Appl. Pharmacol. 2021, 427, 115646. [Google Scholar] [CrossRef] [PubMed]
- Zhang, W.; Zhu, Y.; Yu, H.; Liu, X.; Jiao, B.; Lu, X.; Libertellenone, H. A Natural Pimarane Diterpenoid, Inhibits Thioredoxin System and Induces ROS-Mediated Apoptosis in Human Pancreatic Cancer Cells. Molecules 2021, 26, 315. [Google Scholar] [CrossRef] [PubMed]










Disclaimer/Publisher’s Note: The statements, opinions and data contained in all publications are solely those of the individual author(s) and contributor(s) and not of MDPI and/or the editor(s). MDPI and/or the editor(s) disclaim responsibility for any injury to people or property resulting from any ideas, methods, instructions or products referred to in the content. |
© 2023 by the authors. Licensee MDPI, Basel, Switzerland. This article is an open access article distributed under the terms and conditions of the Creative Commons Attribution (CC BY) license (https://creativecommons.org/licenses/by/4.0/).
Share and Cite
Zaky, M.Y.; Mahmoud, R.; Farghali, A.A.; Abd El-Raheem, H.; Hassaballa, A.; Mohany, M.; Alkhalifah, D.H.M.; Hozzein, W.N.; Mohamed, A. A New Cu/Fe Layer Double Hydroxide Nanocomposite Exerts Anticancer Effects against PC-3 Cells by Inducing Cell Cycle Arrest and Apoptosis. Biomedicines 2023, 11, 2386. https://doi.org/10.3390/biomedicines11092386
Zaky MY, Mahmoud R, Farghali AA, Abd El-Raheem H, Hassaballa A, Mohany M, Alkhalifah DHM, Hozzein WN, Mohamed A. A New Cu/Fe Layer Double Hydroxide Nanocomposite Exerts Anticancer Effects against PC-3 Cells by Inducing Cell Cycle Arrest and Apoptosis. Biomedicines. 2023; 11(9):2386. https://doi.org/10.3390/biomedicines11092386
Chicago/Turabian StyleZaky, Mohamed Y., Rehab Mahmoud, Ahmed A. Farghali, Hany Abd El-Raheem, Ahmed Hassaballa, Mohamed Mohany, Dalal Hussien M. Alkhalifah, Wael N. Hozzein, and Abdelrahman Mohamed. 2023. "A New Cu/Fe Layer Double Hydroxide Nanocomposite Exerts Anticancer Effects against PC-3 Cells by Inducing Cell Cycle Arrest and Apoptosis" Biomedicines 11, no. 9: 2386. https://doi.org/10.3390/biomedicines11092386
APA StyleZaky, M. Y., Mahmoud, R., Farghali, A. A., Abd El-Raheem, H., Hassaballa, A., Mohany, M., Alkhalifah, D. H. M., Hozzein, W. N., & Mohamed, A. (2023). A New Cu/Fe Layer Double Hydroxide Nanocomposite Exerts Anticancer Effects against PC-3 Cells by Inducing Cell Cycle Arrest and Apoptosis. Biomedicines, 11(9), 2386. https://doi.org/10.3390/biomedicines11092386

