Cardiac Involvement in Patients with Multisystem Inflammatory Syndrome in Children (MIS-C) in Poland
Abstract
1. Introduction
2. Materials and Methods
2.1. Study Sample
- (1)
- Fulfilled the criteria for MIS-C adapted from the WHO;
- (2)
- Did not have any previous cardiovascular comorbidities (including congenital heart defects or hypertension);
- (3)
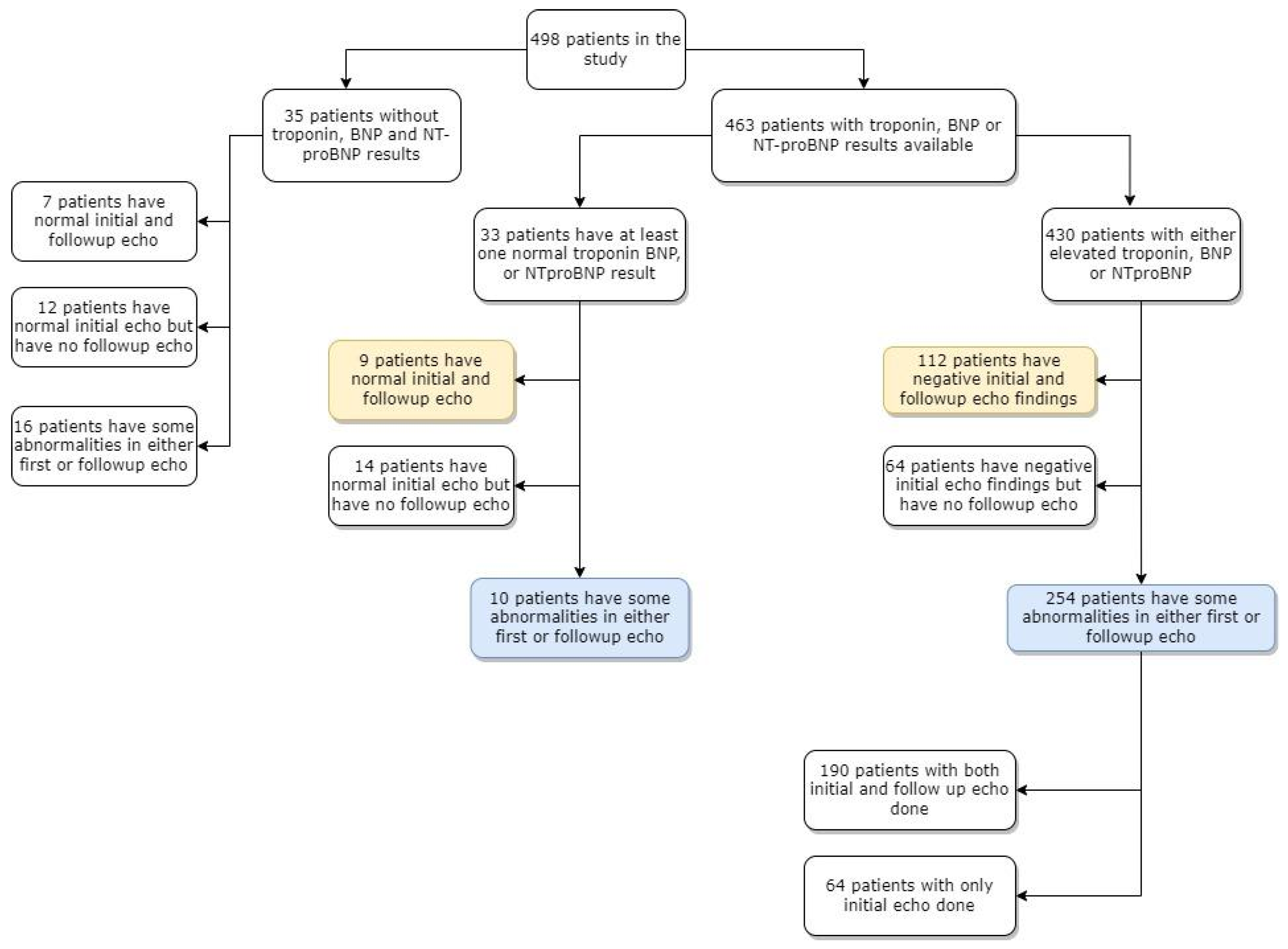
- Had at least one echocardiography (echo) result available (Figure 1).
2.2. Study Design and Definitions
- (1)
- Contractility abnormalities—the presence of any contractility dysfunction described by the cardiologist.
- (2)
- Valvular insufficiency—graded based on the interpreting physician’s qualitative assessment.
- (3)
- Left ventricular ejection fraction (LVEF)—evaluated using Simpson’s biplane method as normal (LVEF ≥ 55%) or decreased (LVEF < 55%).
- (4)
- Pericardial effusion—as graded by the interpreting physician’s assessment.
- (5)
- Coronary arteries abnormalities (CAAs)—CAAs were further categorised based on the Z-scores according to Dallaire [42] into dilation (a Z-score between 2 and 2.5), small aneurysms (a Z-score between 2.5 and 5), medium aneurysms (a Z-score between 5 and 10 and absolute dimension less than 8 mm) and large aneurysms (a Z-score ≥ 10 or absolute dimension ≥ 8 mm) [43]. If there were no precise measurements of the coronary artery diameter, but a CAA was diagnosed, it was categorised either as dilation or an aneurysm according to the description.
- A.
- Laboratory findings for heart involvement—the presence of any of the listed abnormalities during the course of the hospitalisation:
- ○
- Elevated troponin (in respect to the type of troponin measured and the laboratory norm of the reporting site);
- ○
- Concentration of brain natriuretic peptide (BNP) ≥ 100 pg/mL;
- ○
- Concentration of N-terminal prohormone for brain natriuretic peptide (NT-proBNP) ≥ 300 pg/mL.
- B.
- Echocardiological findings for heart involvement—the presence of any of the listed abnormalities in any of the available echo results during hospitalisation:
- ○
- CAAs;
- ○
- Decreased LVEF;
- ○
- Contractility abnormalities;
- ○
- Valvular insufficiency (aortic valve insufficiency, IAoV; mitral valve insufficiency, IMV; pulmonary valve insufficiency, IPV; or tricuspid valve insufficiency, ITV);
- ○
- Pericardial effusion.
2.3. Statistical Methods
2.4. Ethical Statement
3. Results
3.1. Study Sample
3.2. Laboratory Markers for Cardiovascular Involvement
3.3. Echocardiography Findings
4. Discussion
5. Limitations
6. Conclusions
Supplementary Materials
Author Contributions
Funding
Institutional Review Board Statement
Informed Consent Statement
Data Availability Statement
Acknowledgments
Conflicts of Interest
References
- Wu, L.; O’Kane, A.M.; Peng, H.; Bi, Y.; Motriuk-Smith, D.; Ren, J. SARS-CoV-2 and cardiovascular complications: From molecular mechanisms to pharmaceutical management. Biochem. Pharmacol. 2020, 178, 114114. [Google Scholar] [CrossRef]
- Richardson, S.; Hirsch, J.S.; Narasimhan, M.; Crawford, J.M.; McGinn, T.; Davidson, K.W.; The Northwell COVID-19 Research Consortium. Presenting Characteristics, Comorbidities, and Outcomes among 5700 Patients Hospitalized with COVID-19 in the New York City Area. JAMA 2020, 323, 2052. [Google Scholar] [CrossRef]
- Madjid, M.; Safavi-Naeini, P.; Solomon, S.D.; Vardeny, O. Potential Effects of Coronaviruses on the Cardiovascular System: A Review. JAMA Cardiol. 2020, 5, 831–840. [Google Scholar] [CrossRef]
- Shi, S.; Qin, M.; Shen, B.; Cai, Y.; Liu, T.; Yang, F.; Gong, W.; Liu, X.; Liang, J.; Zhao, Q.; et al. Association of Cardiac Injury with Mortality in Hospitalized Patients with COVID-19 in Wuhan, China. JAMA Cardiol. 2020, 5, 802–810. [Google Scholar] [CrossRef]
- Guo, T.; Fan, Y.; Chen, M.; Wu, X.; Zhang, L.; He, T.; Wang, H.; Wan, J.; Wang, X.; Lu, Z. Cardiovascular Implications of Fatal Outcomes of Patients with Coronavirus Disease 2019 (COVID-19). JAMA Cardiol. 2020, 5, 811–818. [Google Scholar] [CrossRef]
- Xu, Z.; Shi, L.; Wang, Y.; Zhang, J.; Huang, L.; Zhang, C.; Liu, S.; Zhao, P.; Liu, H.; Zhu, L.; et al. Pathological findings of COVID-19 associated with acute respiratory distress syndrome. Lancet Respir. Med. 2020, 8, 420–422. [Google Scholar] [CrossRef] [PubMed]
- Lindner, D.; Fitzek, A.; Bräuninger, H.; Aleshcheva, G.; Edler, C.; Meissner, K.; Scherschel, K.; Kirchhof, P.; Escher, F.; Schultheiss, H.-P.; et al. Association of Cardiac Infection with SARS-CoV-2 in Confirmed COVID-19 Autopsy Cases. JAMA Cardiol. 2020, 5, 1281–1285. [Google Scholar] [CrossRef] [PubMed]
- Chen, C.; Zhou, Y.; Wang, D.W. SARS-CoV-2: A potential novel etiology of fulminant myocarditis. Herz 2020, 45, 230–232. [Google Scholar] [CrossRef] [PubMed]
- Inciardi, R.M.; Lupi, L.; Zaccone, G.; Italia, L.; Raffo, M.; Tomasoni, D.; Cani, D.S.; Cerini, M.; Farina, D.; Gavazzi, E.; et al. Cardiac Involvement in a Patient with Coronavirus Disease 2019 (COVID-19). JAMA Cardiol. 2020, 5, 819–824. [Google Scholar] [CrossRef]
- Sokolski, M.; Sokolska, J.M.; Zymliński, R.; Biegus, J.; Banasiak, W.; Reczuch, K.; Ponikowski, P. Cardiac emergencies during the coronavirus disease 2019 pandemic in the light of the current evidence. Kardiol. Pol. (Pol. Heart J.) 2020, 78, 818–824. [Google Scholar] [CrossRef]
- Sokolski, M.; Trenson, S.; Sokolska, J.M.; D’Amario, D.; Meyer, P.; Poku, N.K.; Biering-Sørensen, T.; Lassen, M.C.H.; Skaarup, K.G.; Barge-Caballero, E.; et al. Heart failure in COVID-19: The multicentre, multinational PCHF-COVICAV registry. ESC Heart Fail. 2021, 17, 45. [Google Scholar] [CrossRef]
- Alsaied, T.; Tremoulet, A.H.; Burns, J.C.; Saidi, A.; Dionne, A.; Lang, S.M.; Newburger, J.W.; De Ferranti, S.; Friedman, K.G. Review of Cardiac Involvement in Multisystem Inflammatory Syndrome in Children. Circulation 2021, 143, 78–88. [Google Scholar] [CrossRef] [PubMed]
- McMurray, J.C.; May, J.W.; Cunningham, M.W.; Jones, O.Y. Multisystem Inflammatory Syndrome in Children (MIS-C), a Post-viral Myocarditis and Systemic Vasculitis—A Critical Review of Its Pathogenesis and Treatment. Front. Pediatr. 2020, 8, 626182. [Google Scholar] [CrossRef]
- Belhadjer, Z.; Méot, M.; Bajolle, F.; Khraiche, D.; Legendre, A.; Abakka, S.; Auriau, J.; Grimaud, M.; Oualha, M.; Beghetti, M.; et al. Acute heart failure in multisystem inflammatory syndrome in children (MIS-C) in the context of global SARS-CoV-2 pandemic. Circulation 2020, 142, 429–436. [Google Scholar] [CrossRef] [PubMed]
- Whittaker, E.; Bamford, A.; Kenny, J.; Kaforou, M.; Jones, C.; Shah, P.; Ramnarayan, P.; Fraisse, A.; Miller, O.; Davies, P.; et al. Clinical Characteristics of 58 Children with a Pediatric Inflammatory Multisystem Syndrome Temporally Associated with SARS-CoV-2. JAMA 2020, 324, 259–269. [Google Scholar] [CrossRef]
- Verdoni, L.; Mazza, A.; Gervasoni, A.; Martelli, L.; Ruggeri, M.; Ciuffreda, M.; Bonanomi, E.; D’Antiga, L. An outbreak of severe Kawasaki-like disease at the Italian epicentre of the SARS-CoV-2 epidemic: An observational cohort study. Lancet 2020, 395, 1771–1778. [Google Scholar] [CrossRef] [PubMed]
- Feldstein, L.R.; Rose, E.B.; Horwitz, S.M.; Collins, J.P.; Newhams, M.M.; Son, M.B.F.; Newburger, J.W.; Kleinman, L.C.; Heidemann, S.M.; Martin, A.A.; et al. Multisystem Inflammatory Syndrome in U.S. Children and Adolescents. N. Engl. J. Med. 2020, 383, 334–346. [Google Scholar] [CrossRef]
- Sokolovsky, S.; Soni, P.; Hoffman, T.; Kahn, P.; Scheers-Masters, J. COVID-19 associated Kawasaki-like multisystem inflammatory disease in an adult. Am. J. Emerg. Med. 2021, 39, 253.e1–253.e2. [Google Scholar] [CrossRef]
- Kofman, A.D.; Sizemore, E.K.; Detelich, J.F.; Albrecht, B.; Piantadosi, A.L. A young adult with COVID-19 and multisystem inflammatory syndrome in children (MIS-C)-like illness: A case report. BMC Infect. Dis. 2020, 20, 716. [Google Scholar] [CrossRef] [PubMed]
- Morris, S.B.; Schwartz, N.G.; Patel, P.; Abbo, L.; Beauchamps, L.; Balan, S.; Lee, E.H.; Paneth-Pollak, R.; Geevarughese, A.; Lash, M.K.; et al. Case Series of Multisystem Inflammatory Syndrome in Adults Associated with SARS-CoV-2 Infection—United Kingdom and United States, March–August 2020. MMWR Morb. Mortal. Wkly. Rep. 2020, 69, 1450–1456. [Google Scholar] [CrossRef]
- Payne, A.B.; Gilani, Z.; Godfred-Cato, S.; Belay, E.D.; Feldstein, L.R.; Patel, M.M.; Randolph, A.G.; Newhams, M.; Thomas, D.; Magleby, R.; et al. Incidence of Multisystem Inflammatory Syndrome in Children among US Persons Infected with SARS-CoV-2. JAMA Netw. Open 2021, 4, e2116420. [Google Scholar] [CrossRef] [PubMed]
- Feleszko, W.; Okarska-Napierała, M.; Buddingh, E.P.; Bloomfield, M.; Sediva, A.; Bautista-Rodriguez, C.; Brough, H.A.; Eigenmann, P.A.; Eiwegger, T.; Eljaszewicz, A.; et al. Pathogenesis, immunology, and immune-targeted management of the multisystem inflammatory syndrome in children (MIS-C) or pediatric inflammatory multisystem syndrome (PIMS): EAACI Position Paper. Pediatr. Allergy Immunol. 2023, 34, e13900. [Google Scholar] [CrossRef]
- Belot, A.; Antona, D.; Renolleau, S.; Javouhey, E.; Hentgen, V.; Angoulvant, F.; Delacourt, C.; Iriart, X.; Ovaert, C.; Bader-Meunier, B.; et al. SARS-CoV-2-related paediatric inflammatory multisystem syndrome, an epidemiological study, France, 1 March to 17 May 2020. Eurosurveillance 2020, 25, 2001010. [Google Scholar] [CrossRef] [PubMed]
- Loomba, R.S.; Villarreal, E.G.; Flores, S. COVID-19 and Hyperinflammatory Syndrome in Children: Kawasaki Disease with Macrophage Activation Syndrome in Disguise? Cureus 2020, 12, e9515. [Google Scholar] [CrossRef] [PubMed]
- Buonsenso, D.; Riitano, F.; Valentini, P. Pediatric Inflammatory Multisystem Syndrome Temporally Related with SARS-CoV-2: Immunological Similarities with Acute Rheumatic Fever and Toxic Shock Syndrome. Front. Pediatr. 2020, 8, 574. [Google Scholar] [CrossRef] [PubMed]
- Gruber, C.N.; Patel, R.S.; Trachtman, R.; Lepow, L.; Amanat, F.; Krammer, F.; Wilson, K.M.; Onel, K.; Geanon, D.; Tuballes, K.; et al. Mapping Systemic Inflammation and Antibody Responses in Multisystem Inflammatory Syndrome in Children (MIS-C). Cell 2020, 183, 982–995.e14. [Google Scholar] [CrossRef]
- ESC. Takotsubo Cardiomyopathy. Available online: https://www.escardio.org/Journals/E-Journal-of-Cardiology-Practice/Volume-8/Takotsubo-cardiomyopathy (accessed on 10 February 2021).
- Sendi, P.; Martinez, P.; Chegondi, M.; Totapally, B.R. Takotsubo cardiomyopathy in children. Cardiol. Young 2020, 30, 1711–1715. [Google Scholar] [CrossRef]
- Ludwikowska, K.M.; Tracewski, P.; Kusa, J. Takotsubo syndrome as a cardiac manifestation of multisystem inflammatory syndrome in children. Cardiol. Young 2022, 32, 1341–1343. [Google Scholar] [CrossRef]
- Patel, T.; Kelleman, M.; West, Z.; Peter, A.; Dove, M.; Butto, A.; Oster, M.E. Comparison of Multisystem Inflammatory Syndrome in Children—Related Myocarditis, Classic Viral Myocarditis, and COVID-19 Vaccine-Related Myocarditis in Children. J. Am. Heart Assoc. 2022, 11, e024393. [Google Scholar] [CrossRef]
- Blondiaux, E.; Parisot, P.; Redheuil, A.; Tzaroukian, L.; Levy, Y.; Sileo, C.; Schnuriger, A.; Lorrot, M.; Guedj, R.; Le Pointe, H.D. Cardiac MRI in children with multisystem inflammatory syndrome associated with COVID-19. Radiology 2020, 297, E283–E288. [Google Scholar] [CrossRef]
- Karabulut, M.; Aktas, D.; Yasar, B.; Petmezci, E.; Karabulut, N.D. Cardiac Evaluation in Children with Multisystem Inflammatory Syndrome Associated with SARS-CoV-2. Med. Bull. Sisli Etfal Hosp. 2022, 56, 461. [Google Scholar] [CrossRef]
- Mannarino, S.; Raso, I.; Garbin, M.; Ghidoni, E.; Corti, C.; Goletto, S.; Nespoli, L.; Santacesaria, S.; Zoia, E.; Camporesi, A.; et al. Cardiac dysfunction in Multisystem Inflammatory Syndrome in Children: An Italian single-center study. Ital. J. Pediatr. 2022, 48, 25. [Google Scholar] [CrossRef] [PubMed]
- Matsubara, D.; Kauffman, H.L.; Wang, Y.; Calderon-Anyosa, R.; Nadaraj, S.; Elias, M.D.; White, T.J.; Torowicz, D.L.; Yubbu, P.; Giglia, T.M.; et al. Echocardiographic Findings in Pediatric Multisystem Inflammatory Syndrome Associated with COVID-19 in the United States. J. Am. Coll. Cardiol. 2020, 76, 1947. [Google Scholar] [CrossRef]
- Niaz, T.; Hope, K.; Fremed, M.; Misra, N.; Altman, C.; Glickstein, J.; Sanchez-De-Toledo, J.; Fraisse, A.; Miller, J.; Snyder, C.; et al. Role of a Pediatric Cardiologist in the COVID-19 Pandemic. Pediatr. Cardiol. 2020, 1, 1. [Google Scholar] [CrossRef]
- MOIS CoR. Rejestr PIMS » Strona Głowna. Available online: https://pimsudzieci.pl/ (accessed on 1 February 2022).
- Ludwikowska, K.M.; Okarska-Napierała, M.; Dudek, N.; Tracewski, P.; Kusa, J.; Piwoński, K.P.; Afelt, A.; Cysewski, D.; Biela, M.; Werner, B.; et al. Distinct characteristics of multisystem inflammatory syndrome in children in Poland. Sci. Rep. 2021, 11, 23562. [Google Scholar] [CrossRef] [PubMed]
- WHO. Multisystem Inflammatory Syndrome in Children and Adolescents Temporally Related to COVID-19. Available online: https://www.who.int/news-room/commentaries/detail/multisystem-inflammatory-syndrome-in-children-and-adolescents-with-covid-19 (accessed on 22 September 2021).
- NIL—Informacje Statystyczne. Available online: https://nil.org.pl/rejestry/centralny-rejestr-lekarzy/informacje-statystyczne (accessed on 13 February 2023).
- WHO. Body Mass Index-for-Age (BMI-for-Age). Available online: https://www.who.int/toolkits/child-growth-standards/standards/body-mass-index-for-age-bmi-for-age (accessed on 15 February 2023).
- Kułaga, Z.; Litwin, M.; Tkaczyk, M.; Palczewska, I.; Zajączkowska, M.; Zwolińska, D.; Krynicki, T.; Wasilewska, A.; Moczulska, A.; Morawiec-Knysak, A.; et al. Polish 2010 growth references for school-aged children and adolescents. Eur. J. Pediatr. 2011, 170, 599–609. [Google Scholar] [CrossRef] [PubMed]
- Dallaire, F.; Dahdah, N. New equations and a critical appraisal of coronary artery Z scores in healthy children. J. Am. Soc. Echocardiogr. 2011, 24, 60–74. [Google Scholar] [CrossRef]
- McCrindle, B.W.; Rowley, A.H.; Newburger, J.W.; Burns, J.C.; Bolger, A.F.; Gewitz, M.; Baker, A.L.; Jackson, M.A.; Takahashi, M.; Shah, P.B.; et al. Diagnosis, treatment, and long-term management of Kawasaki disease: A scientific statement for health professionals from the American Heart Association. Circulation 2017, 135, e927–e999. [Google Scholar] [CrossRef]
- CDC. Multisystem Inflammatory Syndrome in Children (MIS-C)|CDC. Available online: https://www.cdc.gov/mis-c/ (accessed on 10 February 2021).
- Royal College of Paediatrics and Child Health. Paediatric Multisystem Inflammatory Syndrome Temporally Associated with COVID-19 (PIMS)—Guidance for Clinicians|RCPCH. Available online: https://www.rcpch.ac.uk/resources/paediatric-multisystem-inflammatory-syndrome-temporally-associated-covid-19-pims-guidance (accessed on 4 November 2022).
- Godfred-Cato, S.; Bryant, B.; Leung, J.; Oster, M.E.; Conklin, L.; Abrams, J.; Roguski, K.; Wallace, B.; Prezzato, E.; Koumans, E.H.; et al. COVID-19–Associated Multisystem Inflammatory Syndrome in Children—United States, March–July 2020. MMWR Morb. Mortal. Wkly. Rep. 2020, 69, 1074–1080. [Google Scholar] [CrossRef]
- Yasuhara, J.; Masuda, K.; Watanabe, K.; Shirasu, T.; Takagi, H.; Sumitomo, N.; Lee, S.; Kuno, T. Longitudinal Cardiac Outcomes of Multisystem Inflammatory Syndrome in Children: A Systematic Review and Meta-Analysis. Pediatr. Cardiol. 2023, 44, 892–907. [Google Scholar] [CrossRef]
- Valverde, I.; Singh, Y.; Sanchez-De-Toledo, J.; Theocharis, P.; Chikermane, A.; Di Filippo, S.; Kuciñska, B.; Mannarino, S.; Tamariz-Martel, A.; Gutierrez-Larraya, F.; et al. Acute Cardiovascular Manifestations in 286 Children with Multisystem Inflammatory Syndrome Associated with COVID-19 Infection in Europe. Circulation 2021, 143, 21–32. [Google Scholar] [CrossRef] [PubMed]
- Abrams, J.Y.; Oster, M.E.; Godfred-Cato, S.E.; Bryant, B.; Datta, S.D.; Campbell, A.P.; Leung, J.W.; Tsang, C.A.; Pierce, T.J.; Kennedy, J.L.; et al. Factors linked to severe outcomes in multisystem inflammatory syndrome in children (MIS-C) in the USA: A retrospective surveillance study. Lancet Child Adolesc. Health 2021, 5, 323. [Google Scholar] [CrossRef] [PubMed]
- Davies, P.; Evans, C.; Kanthimathinathan, H.K.; Lillie, J.; Brierley, J.; Waters, G.; Johnson, M.; Griffiths, B.; du Pré, P.; Mohammad, Z.; et al. Intensive care admissions of children with paediatric inflammatory multisystem syndrome temporally associated with SARS-CoV-2 (PIMS-TS) in the UK: A multicentre observational study. Lancet Child Adolesc. Health 2020, 4, 669–677. [Google Scholar] [CrossRef] [PubMed]
- Chakraborty, A.; Philip, R.; Santoso, M.; Naik, R.; Merlocco, A.; Johnson, J.N. Cardiovascular Magnetic Resonance in Children with Multisystem Inflammatory Syndrome in Children (MIS-C) Associated with COVID-19: Institutional Protocol-Based Medium-Term Follow-up Study. Pediatr. Cardiol. 2022, 43, 1879–1887. [Google Scholar] [CrossRef] [PubMed]
- Dove, M.L.; Oster, M.E.; Hashemi, S.; Slesnick, T.C. Cardiac Magnetic Resonance Findings after Multisystem Inflammatory Syndrome in Children. J. Pediatr. 2022, 245, 95–101. [Google Scholar] [CrossRef] [PubMed]
- Farooqi, K.M.; Chan, A.; Weller, R.J.; Mi, J.; Jiang, P.; Abrahams, E.; Ferris, A.; Krishnan, U.S.; Pasumarti, N.; Suh, S.; et al. Longitudinal outcomes for multisystem inflammatory syndrome in children. Pediatrics 2021, 148, e2021051155. [Google Scholar] [CrossRef] [PubMed]
- Capone, C.A.; Misra, N.; Ganigara, M.; Epstein, S.; Rajan, S.; Acharya, S.S.; Hayes, D.A.; Kearney, M.B.; Romano, A.; Friedman, R.A.; et al. Six Month Follow-Up of Patients with Multi-System Inflammatory Syndrome in Children. Pediatrics 2021, 148, e2021050973. [Google Scholar] [CrossRef]
- Campanello, C.; Mercuri, C.; Derchi, M.; Trocchio, G.; Consolaro, A.; Caorsi, R.; Ravelli, A.; Rimini, A.; Marasini, M.; Gattorno, M. Cardiovascular Manifestations in Multisystem Inflammatory Syndrome in Children (MIS-C) Associated with COVID-19 According to Age. Children 2022, 9, 583. [Google Scholar] [CrossRef]
- Centers for Disease Control and Prevention. CDC COVID Data Tracker: Multisystem Inflammatory Syndrome in Children (MIS-C). Available online: https://covid.cdc.gov/covid-data-tracker/#mis-national-surveillance (accessed on 4 November 2022).
- Tibi, R.; Hadash, A.; Khoury, A.; Butbul-Aviel, Y.; Ben-Ari, J.; Shavit, I. Emergency department levels of NT-proBNP and inotropic/vasoactive support in multi-inflammatory syndrome in children (MIS-C). Am. J. Emerg Med. 2022, 56, 296. [Google Scholar] [CrossRef]
- Raynor, A.; Vallée, C.; Belkarfa, A.-L.; Lunte, K.; Laney, M.; Belhadjer, Z.; Vicca, S.; Boutten, A.; Bonnet, D.; Nivet-Antoine, V. Multisystem inflammatory syndrome in children: Inputs of BNP, NT-proBNP and Galectin-3. Clin. Chim. Acta 2022, 529, 109–113. [Google Scholar] [CrossRef] [PubMed]
- Fridman, M.D.; Tsoukas, P.; Jeewa, A.; Yeung, R.S.M.; Gamulka, B.D.; McCrindle, B.W. Differentiation of COVID-19–Associated Multisystem Inflammatory Syndrome from Kawasaki Disease with the Use of Cardiac Biomarkers. Can. J. Cardiol. 2022, 1, S0828-282X(22)01049-2. [Google Scholar] [CrossRef] [PubMed]
- Giustino, G.; Croft, L.B.; Oates, C.P.; Rahman, K.; Lerakis, S.; Reddy, V.Y.; Goldman, M. Takotsubo Cardiomyopathy in COVID-19. J. Am. Coll. Cardiol. 2020, 76, 628–629. [Google Scholar] [CrossRef] [PubMed]
- Roca, E.; Lombardi, C.; Campana, M.; Vivaldi, O.; Bigni, B.; Bertozzi, B.; Passalacqua, G. Takotsubo Syndrome Associated with COVID-19. Eur. J. Case Rep. Intern. Med. 2020, 7, 1. [Google Scholar] [CrossRef] [PubMed]
- Topal, Y.; Topal, H.; Doğan, C.; Tiryaki, S.B.; Biteker, M. Takotsubo (stress) cardiomyopathy in childhood. Eur. J. Pediatr. 2020, 179, 619–625. [Google Scholar] [CrossRef] [PubMed]
- Consiglio, C.R.; Cotugno, N.; Sardh, F.; Pou, C.; Amodio, D.; Rodriguez, L.; Tan, Z.; Zicari, S.; Ruggiero, A.; Pascucci, G.R.; et al. The Immunology of Multisystem Inflammatory Syndrome in Children with COVID-19 Equal Contribution; Cold Spring Harbor Laboratory Press: Cold Spring Harbor, NY, USA, 2020. [Google Scholar] [CrossRef]
- Brodin, P. Immune determinants of COVID-19 disease presentation and severity. Nat. Med. 2021, 27, 28–33. [Google Scholar] [CrossRef]



| Overall Cohort | <5 Years | 5–11 Years | 12–18 Years | p-Value | ||
|---|---|---|---|---|---|---|
| Counts (%) or Median (25th–75th percentile) | 498 (100%) | 137 (28%) | 251 (50%) | 110 (22%) | ||
| Demographical features | ||||||
| Male sex | 314 (64%) | 76 (56%) | 159 (64%) | 79 (73%) | 0.02 | |
| Age | 8.3 (4.7–11.6) | 3.2 (1.9–4.2) | 8.60 (6.7–10.5) | 13.8 (13.0–15.2) | - | |
| Race | White | 496 (99.6%) | 135 (99%) | 251 (100%) | 110 (100%) | 0.12 |
| Asian | 2 (0.4%) | 2 (1%) | 0 (0%) | 0 (0%) | ||
| BMI | kg/m2 | 16.6 (14.9–19.6) | 15.2 (14.4–16.5) | 16.1 (14.7–19.0) | 20.6 (18.3–23.1) | 0.00 |
| BMI centiles | 51.9 (21.1–80.7) | 40.9 (17.4–77.0) | 50.7 (20.6–82.6) | 65.9 (30.8–83.9) | 0.01 | |
| Obesity | 33 (7%) | 7 (6%) | 18 (8.%) | 8 (8%) | 0.19 | |
| Comorbidities * | ||||||
| None | 447 (93%) | 126 (95%) | 223 (93%) | 98 (91%) | 0.47 | |
| Signs and symptoms | ||||||
| Days of fever | 7 (6–9) | 7 (6–8) | 7 (6–9) | 7 (6–9) | 0.12 | |
| Gastrointestinal symptoms | 436 (89%) | 110 (83%) | 224 (90%) | 102 (94%) | 0.03 | |
| Mucocutaneous involvement | 475 (96%) | 130 (96%) | 243 (97%) | 102 (94%) | 0.42 | |
| Upper respiratory symptoms | 173 (37%) | 48 (39%) | 80 (33%) | 45 (42%) | 0.23 | |
| Lower respiratory symptoms | 217 (46%) | 46 (36%) | 105 (44%) | 66 (63%) | 0.00 | |
| Neurological symptoms | 383 (91%) | 111 (93%) | 188 (89%) | 86 (92%) | 0.41 | |
| Osteoarticular and muscle involvement | 172 (37%) | 32 (27%) | 94 (39%) | 46 (44%) | 0.02 | |
| Systemic oedema | 2 (2%) | 0 (0%) | 1 (2%) | 1 (4%) | 0.70 | |
| Vital signs at peak of disease | ||||||
| AVPU other than A | 61 (14%) | 18 (15%) | 28 (12%) | 15 (15%) | 0.71 | |
| Heartrate (beats/min) | Max | 135 (120–150) | 145 (130–160) | 130 (120–141) | 128 (110–140) | 0.00 |
| Min | 69 (57–81) | 80 (68–96) | 68 (56–80) | 62 (50–70) | 0.00 | |
| Prolonged CRT (>2 s) | 53 (14%) | 12 (12%) | 25 (14%) | 16 (20%) | 0.30 | |
| Systolic blood pressure (mmHg) | 85 (76–93) | 85 (75–93) | 84 (78–92) | 84 (75–95) | 0.59 | |
| Hypotension | 206 (49%) | 27 (25%) | 118 (56%) | 61 (62%) | 0.00 | |
| Max. respiratory rate (breaths/min) | 25 (20–30) | 28 (22–37) | 25 (20–30) | 25 (20–30) | 0.08 | |
| Min. SatO2 (%) | 96 (93–97) | 96 (94–98) | 96 (93–98) | 95 (92–97) | 0.02 | |
| Laboratory test results at the peak of disease | ||||||
| WBC max (103/μL) | 15.4 (11.1–20.6) | 16.8 (12.3–21.8) | 14.9 (10.9–20.3) | 14.7 (11.5–20.0) | 0.09 | |
| Neutrophils max (103/μL) | 10.1 (7.3–14.9) | 9.6 (6.4–14.6) | 9.9 (7.3–14.5) | 12.3 (8.8–16.2) | 0.05 | |
| Lymphocytes min (103/μL) | 1.0 (0.6–1.7) | 1.7 (1.0–3.0) | 0.9 (0.6–1.4) | 0.6 (0.5–1.0) | 0.00 | |
| Hb min (g/dL) | 10.4 (9.5–11.2) | 9.7 (9.0–10.4) | 10.5 (9.7–11.2) | 10.9 (10.1–11.9) | 0.00 | |
| PLT min (103/μL) | 163 (109–228) | 174 (111–265) | 164 (110–224) | 148 (107–203) | 0.09 | |
| CRP max (mg/L) | 169 (98–242) | 139 (88–208) | 169 (100–242) | 209 (121–289) | 0.00 | |
| ESR max (mm/h) | 57.0 (35.0–77.0) | 60.0 (36.0–72.0) | 58.0 (35.0–81.0) | 50.0 (33.0–77.0) | 0.73 | |
| Fibrinogen max (g/L) | 5.7 (4.6–7) | 5.5 (4.5–6.7) | 5.6 (4.5–6.9) | 6.3 (5.3–7.3) | 0.03 | |
| Procalcitonin max (ng/mL) | 4.1 (1.4–12.8) | 4.9 (2.2–10.4) | 3.7 (1.3–12.3) | 3.4 (1.1–13.4) | 0.61 | |
| Ferritin max (ug/L) | 387 (216–645) | 270 (156–421) | 413 (249–644) | 511 (238–929) | 0.00 | |
| Albumins min (g/dL) | 2.9 (2.6–3.4) | 2.9 (2.6–3.4) | 2.9 (2.5–3.4) | 3.0 (2.6–3.5) | 0.29 | |
| Sodium min (mmol/L) | 133 (130–135) | 134 (132–136) | 133 (130–135) | 133 (129–135) | 0.03 | |
| D-dimer max (mg/L) | 3.7 (2.0–5.6) | 3.8 (1.7–5.3) | 3.7 (2.1–6.1) | 3.5 (2.2–5.4) | 0.51 | |
| eGFR min (mL/min/1.73 m2) | 105 (85–126) | 112 (90–137) | 107 (88–125) | 88 (65–118) | 0.00 | |
| BNP max (pg/mL) | 1070 (264–5245) | 329 (87–1458) | 1577 (342–5580) | 2551 (448–11,480) | 0.00 | |
| NT-proBNP max (pg/mL) | 4744 (1462–11,479) | 4737 (1166–15,005) | 4136 (1592–9679) | 6340 (2718–16,000) | 0.14 | |
| Troponin elevated | 97 (50%) | 5 (16%) | 53 (51%) | 39 (64%) | 0.00 | |
| Echocardiography features | ||||||
| Any CAA | 36 (11%) | 17 (18%) | 12 (7%) | 7 (8%) | 0.04 | |
| Any contractility | 155 (41%) | 27 (28%) | 75 (40%) | 53 (59%) | 0.00 | |
| Any pericardial effusion | 47 (13%) | 13 (13%) | 23 (14%) | 11 (13%) | 1.00 | |
| Any valvular insufficiency | 190 (48%) | 45 (43%) | 104 (53%) | 41 (45%) | 0.15 | |
| Decreased LVEF (%) | 132 (36%) | 22 (23%) | 65 (39%) | 45 (51%) | 0.00 | |
| LVEF in initial echo (%) | 55.0 (46.0–64.0) | 55.0 (46.0–64.0) | 54.0 (46.0–63.2) | 55.0 (46.0–65.0) | 0.38 | |
| LVEF in follow-up echo (%) | 55.8 (49.0–66.0) | 55.0 (45.0–66.0) | 58.0 (49.0–67.0) | 51.0 (48.0–58.0) | 0.12 | |
| Management | ||||||
| PICU treatment | 32 (7%) | 3 (2%) | 17 (7%) | 12 (11%) | 0.02 | |
| IVIG administered | 447 (91%) | 128 (94%) | 223 (90%) | 96 (91%) | 0.31 | |
| GCS administered | 344 (72%) | 86 (64%) | 170 (72%) | 88 (81%) | 0.01 | |
| ASA administered | 438 (100%) | 125 (100%) | 224 (100%) | 89 (100%) | - | |
| Heparin administered | 128 (38%) | 28 (30%) | 61 (37%) | 39 (47%) | 0.07 | |
| Patients with Both Initial and Follow-up Echo (n = 337) | ||||
|---|---|---|---|---|
| Feature Counts (%) or Median (25th–75th Percentile) | Initial Echo | Follow-up Echo | p-Value | |
| Coronary artery abnormality * | ||||
| None | 315 (94.3%) | 315 (94.3%) | 1.00 | |
| Dilation | 5 (1.5%) | 6 (1.8%) | ||
| Aneurysms | 14 (4.2%) | 13 (3.9%) | ||
| Contractility | ||||
| Contractility described as abnormal | 97 (29.0%) | 63 (18.8%) | 0.00 | |
| Heart apex rounding or segmental contraction disfunction | 11 (3.3%) | 20 (5.9%) | 0.08 | |
| LVEF (%) | First | 55.5 (47–64) | 56.5 (49.5–68.5) | 0.02 |
| Follow-up | ||||
| Decreased LVEF # | 87 (25.8%) | 47 (13.9%) | 0.00 | |
| Valves | ||||
| Any valve insufficiency described | 102 (30.4%) | 82 (24.4%) | 0.04 | |
| Pericardial effusion | ||||
| Pericardial effusion | 26 (7.7%) | 15 (4.5%) | 0.09 | |
| Whole Cohort | Patients with No Abnormalities on First and Follow-Up Echo | Patients with Abnormalities on First or Follow-Up Echo | p-Value | ||
|---|---|---|---|---|---|
| Feature Counts (%) or Median (25th–75th percentile) | n = 498 | n = 121 | n = 264 | ||
| Demographical features | |||||
| Male sex | Male | 314 (64%) | 69 (58%) | 175 (67%) | 0.09 |
| Age | 8.3 (4.7–11.6) | 8.3 (4.4–11.1) | 8.7 (5.0–12.1) | 0.16 | |
| BMI (kg/m2) | 16.6 (14.9–20.0) | 16.6 (14.8–19.4) | 16.83813 (1503.8%) | 0.10 | |
| Comorbidities | 34 (7%) | 7 (6%) | 0.00 (0.00–0.00) | 0.53 | |
| Signs and symptoms | |||||
| Days of fever | 7 (6–9) | 7 (6–9) | 7 (6–8) | 0.43 | |
| Gastrointestinal symptoms | 436 (89%) | 108 (91%) | 25 (10%) | 1.00 | |
| Mucocutaneous involvement | 475 (96%) | 117 (98%) | 233 (90%) | 0.51 | |
| Upper respiratory symptoms | 173 (37%) | 40 (36%) | 9 (3%) | 0.91 | |
| Lower respiratory symptoms | 217 (46%) | 45 (42%) | 253 (97%) | 0.09 | |
| Neurological symptoms | 383 (91%) | 91 (83%) | 166 (65%) | 0.00 | |
| Osteoarticular and muscle involvement | 172 (37%) | 44 (38%) | 91 (35%) | 0.91 | |
| Systemic oedema | 2 (2%) | 0 (0%) | 124 (48%) | 1.00 | |
| Breathing effort | 101 (21%) | 17 (15%) | 70 (27.0%) | 0.01 | |
| Vital signs at admission | |||||
| AVPU other than A | 23 (5%) | 2 (2%) | 16 (7%) | 0.07 | |
| Heartrate (beats/min) | 120 (105–138) | 120 (100–140) | 124 (110–140) | 0.14 | |
| Prolonged CRT (>2 s) | 50 (13%) | 15 (16%) | 27 (13%) | 0.59 | |
| Systolic blood pressure (mmHg) | 99 (89–109) | 101 (93–110) | 98 (87–108) | 0.03 | |
| Hypotension | 64 (17%) | 9 (9%) | 46 (22.1%) | 0.01 | |
| Respiratory rate (breaths/min) | 20 (18–26) | 20 (18–26) | 22 (18–28) | 0.04 | |
| SatO2 (%) | 98 (96–99) | 98 (96–99) | 98 (97–99) | 0.61 | |
| Laboratory test results at admission | |||||
| WBC (103/μL) | 9.6 (6.7–13.0) | 9.7 (6.5–12.7) | 9.71 (6.65–13.66) | 0.87 | |
| Neutrophils (103/μL) | 7.6 (4.9–10.4) | 7.8 (5.0–10.0) | 7.9 (4.8–11.0) | 0.90 | |
| Lymphocytes (103/μL) | 1.0 (0.7–1.8) | 1.2 (0.7–1.8) | 0.9 (0.6–1.5) | 0.15 | |
| Hb (g/dL) | 11.7 (10.7–12.7) | 11.7 (10.6–12.6) | 11.7 (10.7–12.7) | 0.91 | |
| PLT (103/μL) | 179 (130–248) | 190 (139–250) | 175 (122–238) | 0.21 | |
| CRP (mg/L) | 144 (84–206) | 141 (84–188) | 150 (87–223) | 0.12 | |
| Procalcitonin (ng/mL) | 2.8 (1.1–7.6) | 1.8 (0.8–5.1) | 3.5 (1.3–12.8) | 0.00 | |
| Ferritin (ug/L) | 331 (198–567) | 316 (177–532) | 401 (212–708) | 0.07 | |
| Albumins (g/dL) | 3.4 (3.0–3.8) | 3.4 (2.8–3.7) | 3.4 (2.9–3.7) | 0.88 | |
| Sodium (mmol/L) | 134 (132–136) | 135 (132–137) | 133 (131–136) | 0.00 | |
| D-dimer (mg/L) | 2.6 (1.5–4.5) | 2.4 (1.4–4.4) | 2.9 (1.7–4.8) | 0.08 | |
| eGFR (mL/min/1.73 m2) | 109 (86–132) | 113 (95–135) | 104 (82–132) | 0.23 | |
| BNP (pg/mL) | 287 (114–1006) | 449 (155–865) | 302 (94–1657) | 0.36 | |
| NT-proBNP (pg/mL) | 2176 (486–7426) | 2010 (651–5372) | 3399 (641–10,317) | 0.08 | |
| Troponin elevated | 63 (26%) | 12 (16%) | 46 (35%) | 0.00 | |
| Management | |||||
| PICU treatment | 32 (7%) | 6 (5%) | 25 (10%) | 0.16 | |
| IVIG administered | 447 (91%) | 111 (93%) | 253 (97%) | 0.12 | |
| GCS administered | 344 (72%) | 82 (72%) | 202 (78%) | 0.19 | |
| Patients with CAAs at Any Time | Patients with No CAAs at Any Time | p | Patients with Contractility Abnormalities at Any Time | Patients with No Contractility Abnormalities at Any Time | p | Patients with Pericardial Effusion at Any Time | Patients with no Pericardial Effusion at Any Time | p | ||
|---|---|---|---|---|---|---|---|---|---|---|
| Feature Counts (%) or Median (25th–75th percentile) | n = 36 | n = 307 | n = 155 | n = 219 | n = 47 | n = 305 | ||||
| Demographical features | ||||||||||
| Male sex | 25 (69%) | 186 (61%) | 0.37 | 105 (69%) | 131 (60%) | 0.08 | 35 (76%) | 183 (60%) | 0.05 | |
| Age (years) | 5 (3–12) | 9 (5–12) | 0.03 | 10 (6–13) | 7 (4–11) | 0.00 | 8.2 (4.6–11.5) | 8.3 (4.9–11.9) | 0.86 | |
| BMI (kg/m2) | 16.5 (15.4–18.1) | 16.6 (14.9–20.0) | 0.93 | 17.7 (15.6–20.9) | 16.0 (14.7–18.8) | 0.00 | 17.3 (15.3–20.5) | 16.4 (14.9–19.6) | 0.11 | |
| Comorbidities | ||||||||||
| None | 34 (97%) | 268 (92%) | 0.34 | 138 (91%) | 193 (93%) | 0.69 | 45 (98%) | 266 (91%) | 0.23 | |
| Signs and symptoms | ||||||||||
| Days of fever | 7 (7–9) | 7 (6–9) | 0.22 | 7 (6–8) | 7 (7–9) | 0.03 | 7 (6–9) | 7 (6–9) | 0.97 | |
| Gastrointestinal symptoms | 29 (83%) | 276 (91%) | 0.12 | 139 (92%) | 194 (90%) | 0.58 | 42 (89%) | 270 (90%) | 0.80 | |
| Mucocutaneous involvement | 33 (94%) | 294 (97%) | 0.36 | 148 (96%) | 209 (97%) | 0.78 | 45 (96%) | 290 (96%) | 0.69 | |
| Upper respiratory symptoms | 13 (38%) | 111 (38%) | 1.00 | 49 (32%) | 78 (38%) | 0.27 | 18 (40%) | 105 (36%) | 0.62 | |
| Lower respiratory symptoms | 17 (50%) | 144 (50%) | 1.00 | 82 (54%) | 90 (45%) | 0.09 | 28 (61%) | 136 (48%) | 0.11 | |
| Neurological symptoms | 24 (86%) | 249 (90%) | 0.51 | 124 (95%) | 169 (87%) | 0.01 | 38 (97%) | 242 (89%) | 0.15 | |
| Osteoarticular and muscle involvement | 12 (36%) | 118 (41%) | 0.71 | 51 (34%) | 86 (42%) | 0.19 | 17 (38%) | 117 (40%) | 0.87 | |
| Systemic oedema | 0 (0%) | 2 (3%) | 1.00 | 2 (6%) | 0 (0%) | 0.21 | 0 (0%) | 2 (3%) | 1.00 | |
| Particular symptoms | ||||||||||
| Arthritis | 5 (14%) | 11 (4%) | 0.02 | 5 (3%) | 12 (6%) | 0.32 | 3 (7%) | 13 (4%) | 0.46 | |
| Conjunctivitis | 22 (61%) | 242 (81%) | 0.02 | 122 (80%) | 168 (79%) | 0.90 | 28 (61%) | 243 (81%) | 0.00 | |
| Eyelid swelling | 1 (7%) | 34 (36%) | 0.03 | 32 (39%) | 15 (26%) | 0.15 | 9 (47%) | 31 (31%) | 0.19 | |
| Rhinitis | 8 (23%) | 32 (11%) | 0.05 | 13 (8%) | 24 (12%) | 0.38 | 6 (13%) | 32 (11%) | 0.63 | |
| Oral inflammation | 20 (57%) | 210 (71%) | 0.12 | 104 (69%) | 144 (69%) | 1.00 | 26 (55%) | 207 (71%) | 0.04 | |
| Breathing effort | 9 (25%) | 70 (24%) | 0.84 | 46 (30%) | 40 (19.%) | 0.02 | 16 (35%) | 66 (22%) | 0.09 | |
| Chest pain | 3 (9%) | 49 (17%) | 0.32 | 33 (22%) | 22 (11%) | 0.01 | 7 (16%) | 45 (16%) | 1.00 | |
| Abdominal pain | 22 (67%) | 247 (83%) | 0.03 | 129 (85%) | 167 (80%) | 0.17 | 35 (76%) | 240 (82%) | 0.42 | |
| Nausea | 14 (41%) | 188 (63%) | 0.02 | 91 (62%) | 130 (61%) | 1.00 | 28 (61%) | 180 (61%) | 1.00 | |
| Diarrhoea | 23 (64%) | 181 (60%) | 0.72 | 87 (57%) | 127 (59%) | 0.75 | 20 (43%) | 184 (61%) | 0.02 | |
| Vital signs at admission | ||||||||||
| Systolic blood pressure (mmHg) | 102 (87–119) | 100 (89–109) | 0.32 | 92 (84–104) | 101 (92–110) | 0.00 | 98 (89–103) | 100 (89–110) | 0.62 | |
| Hypotension | 3 (11%) | 42 (17%) | 0.59 | 40 (32%) | 15 (9%) | 0.00 | 5 (13%) | 41 (17%) | 0.65 | |
| Respiratory rate (breaths/min) | 24 (20–30) | 20 (18–26) | 0.34 | 22 (20–30) | 20 (18–25) | 0.00 | 22 (19–28) | 20 (18–26) | 0.13 | |
| SatO2 (%) | 98 (97–99) | 98 (96–99) | 0.59 | 98 (96–99) | 98 (97–99) | 0.04 | 97 (96–98) | 98 (96–99) | 0.01 | |
| Laboratory test results at admission | ||||||||||
| Lymphocytes (103/μL) | 1.3 (0.7–2.7) | 1.0 (0.7–1.6) | 0.00 | 0.8 (0.6–1.2) | 1.2 (0.7–2.0) | 0.00 | 1.0 (0.7–1.7) | 1.0 (0.7–1.7) | 0.69 | |
| PLT (103/μL) | 191 (151–325) | 172 (122–244) | 0.01 | 167 (122–216) | 186 (127–273) | 0.00 | 158 (114–239) | 180 (127–248) | 0.89 | |
| CRP (mg/L) | 121 (55–173) | 145 (91–205) | 0.07 | 171 (102–240) | 137 (84–188) | 0.00 | 164 (86–232) | 143 (87–196) | 0.23 | |
| Procalcitonin (ng/mL) | 3.2 (0.9–6.8) | 2.8 (1.1–8.6) | 0.78 | 4.6 (1.7–16.0) | 2.0 (0.8–6.2) | 0.00 | 3.8 (1.3–10.6) | 2.5 (1.0–8.3) | 0.23 | |
| Ferritin (ug/L) | 354 (150–771) | 341 (197–567) | 0.87 | 435.70 (235.10–760.20) | 318 (181–532) | 0.015 | 368 (237–581) | 336 (186–576) | 0.67 | |
| Sodium (mmol/L) | 136 (132–138) | 134 (131–136) | 0.10 | 133 (130–136) | 134 (132–136) | 0.00 | 135 (131–136) | 134 (132–136) | 0.67 | |
| eGFR (mL/min/1.73 m2) | 100 (83–130) | 112 (88–134) | 0.30 | 99 (78–120) | 116 (95–137) | 0.00 | 98 (80.0–140) | 110 (89–134) | 0.96 | |
| BNP (pg/mL) | 138 (39–695) | 578 (143–1381) | 0.03 | 1197 (328–2814) | 211 (135–798) | 0.01 | 818 (660–2814) | 282 (135–1012) | 0.22 | |
| NT-proBNP (pg/mL) | 387 (220–4956) | 2845 (651–7791) | 0.04 | 5053 (1183–13,597) | 1589 (424–5381) | 0.00 | 3058 (368–15,995) | 2128 (544–7400) | 0.58 | |
| Troponin elevated | 5 (31%) | 43 (25%) | 0.56 | 35 (49%) | 18 (15%) | 0.00 | 8 (27.6%) | 42 (269%) | 0.82 | |
| Management | ||||||||||
| PICU treatment | 3 (8%) | 24 (8%) | 1.00 | 20 (13%) | 10 (5%) | 0.00 | 7 (15%) | 22 (7%) | 0.08 | |
| IVIG administered | 34 (97%) | 288 (94%) | 1.00 | 153 (99%) | 202 (93%) | 0.01 | 46 (98%) | 287 (957%) | 0.71 | |
| GCS administered | 26 (74%) | 219 (74%) | 1.00 | 129 (85%) | 143 (68%) | 0.00 | 34 (76%) | 216 (74%) | 0.86 | |
Disclaimer/Publisher’s Note: The statements, opinions and data contained in all publications are solely those of the individual author(s) and contributor(s) and not of MDPI and/or the editor(s). MDPI and/or the editor(s) disclaim responsibility for any injury to people or property resulting from any ideas, methods, instructions or products referred to in the content. |
© 2023 by the authors. Licensee MDPI, Basel, Switzerland. This article is an open access article distributed under the terms and conditions of the Creative Commons Attribution (CC BY) license (https://creativecommons.org/licenses/by/4.0/).
Share and Cite
Ludwikowska, K.M.; Moksud, N.; Tracewski, P.; Sokolski, M.; Szenborn, L. Cardiac Involvement in Patients with Multisystem Inflammatory Syndrome in Children (MIS-C) in Poland. Biomedicines 2023, 11, 1251. https://doi.org/10.3390/biomedicines11051251
Ludwikowska KM, Moksud N, Tracewski P, Sokolski M, Szenborn L. Cardiac Involvement in Patients with Multisystem Inflammatory Syndrome in Children (MIS-C) in Poland. Biomedicines. 2023; 11(5):1251. https://doi.org/10.3390/biomedicines11051251
Chicago/Turabian StyleLudwikowska, Kamila M., Nafeesa Moksud, Paweł Tracewski, Mateusz Sokolski, and Leszek Szenborn. 2023. "Cardiac Involvement in Patients with Multisystem Inflammatory Syndrome in Children (MIS-C) in Poland" Biomedicines 11, no. 5: 1251. https://doi.org/10.3390/biomedicines11051251
APA StyleLudwikowska, K. M., Moksud, N., Tracewski, P., Sokolski, M., & Szenborn, L. (2023). Cardiac Involvement in Patients with Multisystem Inflammatory Syndrome in Children (MIS-C) in Poland. Biomedicines, 11(5), 1251. https://doi.org/10.3390/biomedicines11051251

