Abstract
Osteonecrosis of the femoral head (ONFH) is a common disabling disease. Copper has positive effects on cells that regulate bone metabolism. However, the relationship between copper metabolism (CM) and steroid-induced ONFH (SONFH) remains unclear. The GSE123568 dataset was downloaded from the Gene Expression Omnibus. The differentially expressed CM-related SONFH genes (DE-CMR-SONFHGs) were identified via differential analysis and weighted gene coexpression network analysis (WGCNA). Receiver operating characteristic (ROC) analysis was performed for the predictive accuracy of key genes. Targeting drugs and the copper death-related genes (CDRGs) relevant to key genes were investigated. The bioinformatics results were confirmed via quantitative real-time polymerase chain reaction (qRT–PCR) and Western blot (WB) analysis. Two out of 106 DE-CMR-SONFHGs were identified as key genes (PNP and SLC2A1), which had diagnostic value in distinguishing SONFH from control samples and were related to various immune cell infiltrations. Eleven PMP-targeting drugs and five SLC2A1-targeting drugs were identified. The qRT–PCR, as well as WB, results confirmed the downregulation PNP and SLC2A1 and high expression of the CDRGs DLD, PDHB, and MTF1, which are closely related to these two key genes. In conclusion, PNP and SLC2A1 were identified as key genes related to SONFH and may provide insights for SONFH treatment.
1. Introduction
Osteonecrosis of the femoral head (ONFH) is a common disabling disease [1]. Approximately 150,000–200,000 new cases per year are reported in China [2], and approximately 20,000 to 30,000 new patients per year are diagnosed in the USA [3]. Nontraumatic ONFH is mainly the result of glucocorticoid use and chronic alcohol consumption [4]. Significant osteonecrosis results in the collapse of the articular cartilage of the femoral head, followed by early osteoarthritis (OA) of the hip. In clinical practice, individuals who are affected by steroid-induced osteonecrosis of the femoral head (SONFH) are usually young and middle-aged individuals [5]; the exact pathogenesis is still unclear, and effective prevention and early treatment options are scarce. Hence, it is vital to investigate the exact pathogenesis of SONFH and to discover ideal methods for the early diagnosis and treatment of SONFH.
Copper is a double-edged sword in cells. Copper is an indispensable co-factor for all organisms, and active homeostatic mechanisms work across copper concentration gradients to maintain very low intracellular copper concentrations in order to avoid the intracellular accumulation of free copper that can be hazardous to cells. Copper levels in mammals are tightly controlled through intracellular or systemic homeostatic mechanisms. However, excessive levels of intracellular copper ions cause damage because these copper ions produce free radicals and induce oxidative stress [6]. Copper metabolism includes copper uptake, distribution, sequestration, and excretion at the cellular and systemic levels in multicellular organisms. Excessive copper intake can cause undesired modulation of the immune response [7]. Chen et al. [8] showed that prolonged exposure of cells and tissues to excessive copper levels could activate p53-dependent or p53-independent pathways that lead to “programmed cell death” or “apoptosis”. Copper-induced “apoptosis” has been verified in spleen cells, thymocytes, and hepatocytes [9,10]. Copper (Cu) ions stabilize the expression of hypoxia-inducible factor-1α (HIF-1α) and upregulate vascular endothelial growth factor (VEGF) expression; high VEGF expression induces neovascularization to further promote bone development [11,12]. However, it has also been demonstrated that higher concentrations of copper significantly reduce the value-added of osteogenic precursor cells and decrease new bone formation [13]. Physically, steroid hormone application can lead to a disturbance in copper metabolism, causing changes in serum copper levels [14,15]. However, the relationship between disorders of copper metabolism and SONFH has not yet been revealed.
With the development of bioinformatics in recent years, microarray analysis using high-throughput platforms has been applied as effective means in exploring the molecular mechanisms of disease and identifying biomarkers [16]. Based on the microarray data in GSE123568 datasets, as did the previous literature [17,18], this study mainly focused on identifying the key genes in SONFH from the perspective of copper metabolism on the basis of bioinformatics and supplemented by the experimental verification of gene expression; this study aimed to provide new ideas for the treatment and prevention of SONFH.
2. Materials and Methods
2.1. Data Source
The SONFH-related dataset GSE123568 (30 SONFH blood samples and 10 control blood samples) was extracted from the Gene Expression Omnibus (GEO) database (https://www.ncbi.nlm.nih.gov/, accessed on 10 May 2022). Furthermore, 2062 copper metabolism-related genes (CMRGs) were derived from the GeneCards database (https://www.genecards.org/, accessed on 10 May 2022) with the search term “Copper metabolism”.
2.2. Differential Gene Expression Analysis
The differential gene expression analysis between SONFH samples and control samples in the GSE123568 dataset was performed using the R package “limma” [19]. Multiple testing correction was implemented using the method described by Benjamini and Hochberg, and criteria for identifying the differentially expressed SONFH genes (DE-SONFHGs) were an adjusted p value < 0.05 and |log2fold change (FC)| > 0.5.
2.3. Weighted Gene Coexpression Network Analysis (WGCNA)
To identify genes of which expression is highly correlated with SONFH in the GSE123568 dataset, WGCNA [20] was performed. The samples were clustered to determine the overall correlation of all samples and to exclude outliers in order to ensure the accuracy of the analysis. To ensure that the interactions between genes fit the scale-free distribution to the greatest extent, a soft threshold was determined. The minimal number of genes in each module was fixed at 30. The modules that positively and negatively correlated with SONFH were selected as key modules. Then, the module members (MMs) and gene significance (GS) were estimated, and a scatter plot was generated to identify the key module genes according to the criteria |MM| > 0.8 and |GS| > 0.2.
The DE-SONFHGs, CMRGs, and the key module genes that were identified were intersected with the jvenn tool to identify the differentially expressed CM-related SONFH genes (DE-CMR-SONFHGs).
2.4. Functional Enrichment Analysis of DE-CMR-ONFHGs
The DAVID database (https://david-d.ncifcrf.gov/, accessed on 10 May 2022) [21] was utilized to conduct Gene Ontology (GO) and Kyoto Encyclopedia of Genes and Genomes (KEGG) pathway enrichment analyses on the DE-CMR-SONFHGs [22,23,24]. A significance threshold of p < 0.05 and a number of enrichments (counts) of at least 2 were considered to indicate significantly enriched results.
2.5. PPI Network Construction
To investigate the interactions among DE-CMR-SONFHGs, a protein–protein interaction (PPI) network was developed with the Search Tool for the Retrieval of Interacting Genes (STRING) database. The confidence level was 0.4, and discrete proteins were eliminated to identify interaction relationship pairs.
2.6. Screening for Key Genes using a Machine Learning Algorithm
Least-Absolute Shrinkage and Selection Operator (LASSO) logistic regression and Support Vector Machine (SVM) algorithms were used to screen the key DE-CMR-SONFHGs. The R software “glmnet” package (version 4.0-2) [25] was used to perform 10-fold cross-validation, and the error rate was calculated under different features to select strongly correlated genes. Similarly, the SVM algorithm in “e1071” (version 1.7-9) [26] was utilized to sort the DE-CMR-SONFHGs. The recursive feature elimination (RFE) method was used to determine the importance and importance ranking of each gene, and the error rate and accuracy rate were calculated. The lowest point of the error rate was selected as the best combination, and the corresponding genes were considered candidate genes. The genes that intersected with the candidate genes that were identified via the LASSO analysis and SVM analysis were obtained using the jVenn tool. Additionally, to further explore the diagnostic value of key genes in the discrimination of SONFH samples and control samples, the R package “pROC” [27] was used to plot the receiver operating characteristic (ROC) curves of key genes in the GSE123568 dataset [28].
2.7. Single-Gene Gene Set Enrichment Analysis (GSEA)
To study the molecular mechanisms associated with the diagnostic key genes, GSEA software (V4.0.3) [29] was utilized to perform single-gene GSEA [30]. When the parameter “c2.cp.kegg.v7.4.symbols.gmt” was set, the KEGG pathway gene set was used as the enrichment background [22,23,24]; when the parameter “c5.go.bp.v7.4.symbols.Gmt” was set, the GO biological process gene set was set as the enrichment background; when the parameter “Phenopyte labels: Use a gene as the phenotype” was used, the expression values of two key genes were considered the phenotype file. Then, all other genes, separately in the gene sets, were used to calculate the correlation with each key gene. Arranged according to the correlation coefficient from high to low, these genes were used as the new gene sets to be tested. The enrichment of the GO and KEGG terms in the tested gene sets was examined, and the significant enrichment threshold was set as an NOM p value < 0.05.
2.8. Immune Cell Infiltration Analysis
The single-sample Gene Set Enrichment Analysis (ssGSEA) algorithm was used to analyze the abundance of 28 infiltrating immune cell populations in all samples in the GSE123568 dataset. Then, the R package “ggplot2” [31] was used to reveal the immune cell populations with differential abundance between SONFH samples and control samples using the Wilcoxon test method. The correlation between differential immune cell infiltration was calculated with “corrplot”. The correlation between key genes and differential immune cell infiltration was calculated via Spearman analysis.
2.9. Drug Predictive Analysis
According to the previous literature, I drugs that target the key genes were identified with The Drug Gene Interaction Database (DGIdb; www.dgidb.org, accessed on 10 May 2022), and Cytoscape software [32] was used to build a drug targeting network.
2.10. Analysis of the Relevance of Copper Death-Related Genes and Differentially Expressed Genes in Disease
Based on the 10 copper death-related genes (FDX1, LIPT1, LIAS, DLD, PDHA1, DLAT, PDHB, GLS, MTF1, and CDKN2A) that have been reported in the literature [33,34], the expression of 2 key genes (PNP and SLC2A1) and 10 copper death-related genes were extracted from the GSE123568 dataset, and the Pearson correlation coefficient between the key genes and the copper death-related genes was calculated.
Moreover, the expression of 10 copper death-related genes was extracted from the GSE123568 dataset and combined with the grouping information of the samples, and the R package “ggplot2” was used with the Wilcox test method to generate graphs showing copper death-related gene expression in the disease and control samples.
2.11. Verification of the Expression of Key Genes in Clinical Samples
Human samples were acquired from the Department of Orthopaedics of the 920th Hospital of the People’s Liberation Army Joint Security Force. A total of 13 peripheral blood samples were collected, 6 of which were collected from SONFH patients and 7 were collected from healthy participants [35]. Eight bone tissue samples (including 4 hormonal osteonecrosis and 4 normal femoral head bone tissue) were obtained from femoral head removed during surgery [36]. The Ethics Committee of the 920th Hospital of the Chinese Pe’ple’s Liberation Army Joint Security Force approved this study, and the individuals who participated in the study provided written informed consent.
Preoperatively, 3 mL of fasting peripheral anticoagulated blood was collected, and lymphocytes were separated using lymphocyte isolation solution. Total RNA was extracted with the TRIzol reagent (Invitrogen, Carlsbad, CA, USA) following the protocol. cDNA synthesis was performed using a reverse transcription kit (Takara, Tokyo, Japan) according to the manufacturer’s instructions. The thermal procedure of polymerase chain reaction (PCR) used in this study was initial denaturation at 95 °C for 1 min, denaturation at 95 °C for 20 s, annealing at 55 °C for 20 s, and extension at 72 °C for 30 s. The PCR was performed for 40 cycles. GAPDH was used as the positive control for this reaction, and each sample was calculated using the comparative Ct method (Table 1).
Table 1.
Specific sequences of the primers used in the polymerase chain reaction (PCR) assay.
Bone tissue samples (including 4 hormonal osteonecrosis and 4 normal femoral head bone tissue) were collected. An appropriate amount of RIPA cracking solution was added, and the tissues was cracked on ice for 30 min. Total protein was conducted using a BCA protein concentration assay kit (Biyuntian, Shanghai, China) according to regulations. Samples with equal amounts of proteins were separated by performing electrophoresis and were probed with primary antibodies against DLD, PDHB, MTF1, SLC2A1, and PNP (Affinity or Proteintech). Membranes were then incubated with a horseradish peroxidase-conjugated secondary antibody, and proteins were visualized with enhanced chemiluminescence reagents. The target protein abundance was normalized to actin.
2.12. Statistical Analysis
All bioinformatics analyses were performed in R language. The Wilcoxon test was used to compare the data from different groups. The qRT–PCR and WB data were analyzed using the 2−△△Ct method. Student’s t test was utilized to compare the differences in the RT–qPCR and WB data. If not otherwise stated, a p value smaller than 0.05 indicates significance.
3. Results
3.1. Screening of Differentially Expressed Genes
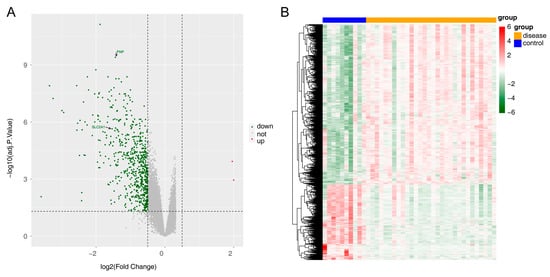
The workflow diagram (Figure 1) clearly shows the major steps of this paper. A total of 2036 DE-SONFHGs between the SONFH samples and control samples were identified, and these DE-SONFHGs included 1383 upregulated and 653 downregulated genes. The distribution of these DE-SONFHGs is presented Figure 2.
Figure 1.
Workflow diagram clearly showing the major steps of this study.
Figure 2.
Identification of a total of 2036 differential expressed SONFH genes (DE-SONFHGs) between SONFH samples and control samples in the GSE123568 dataset. Volcano map (A) and heatmap (B) of 2036 DEGs.
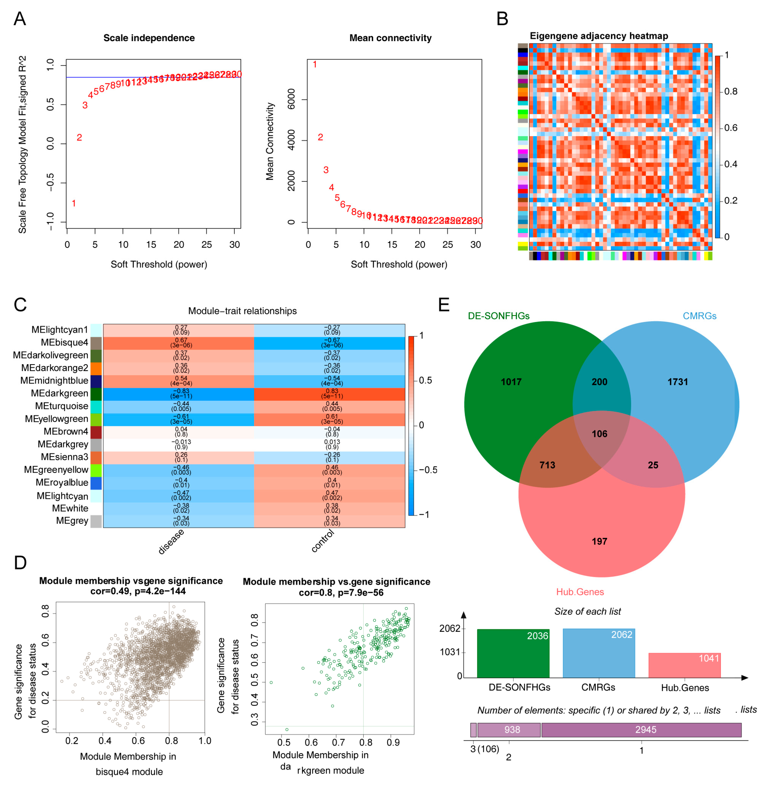
3.2. WGCNA
The overall clustering of the dataset samples was good, so no samples were removed (Figure S1A). Then, the traits of the samples were classified, and sample clusters and clinical feature heatmaps were generated (Figure S1B). According to the position of the blue line, the power threshold was determined to be 24 (R2 = 0.85), and 48 modules were obtained (Figure 3A,B and Figure S1C,D). Subsequently, similar modules were analyzed and merged with the dynamic cutting tree algorithm with a MEDissThres equal to 0.2, and 16 modules remained after merging (Figure 3C). The module with the strongest positive correlation (bisque4 module, cor = 0.67, p = 3 × 10−6) and the module with the strongest negative correlation (dark-green module, cor = −0.83, p = 5 × 10−11) were selected as key modules; the bisque4 module included 2382 genes, and the dark-green module included 245 genes (Figure 3C). Furthermore, 896 hub genes were authenticated in the bisque4 module, and 145 hub genes were authenticated in the dark-green module (Figure 3D). Finally, a grand total of 1041 hub genes were identified. Moreover, 106 DE-CMR-SONFHGs were identified by taking the intersection of 1041 hub genes, 2036 DE-SONFHGs and 2062 CMRGs (Figure 3E).
Figure 3.
Identification of 106 differentially expressed CM-related SONFH genes (DE-CMR-SONFHGs) through the Weighted Gene Coexpression Network Analysis (WGCNA). (A) Analysis of the scale-free index for various soft-threshold powers (β); (B) HeatmapI of the association among identified modules. (C) Heatmap of the correlations between modules and clinical traits (disease and control). (D) Scatter plots of correlation between module members (MMs) and gene significance (GS) in two key modules. (E) Venn diagram of a total of 106 identified DE-CMR-SONFHGs.
3.3. Functional Enrichment Analysis of DE-CMR-ONFHGs
The 106 DE-CMR-SONFHGs were enriched in 143 GO-Biological Process (GO-BP), 50 GO-Cellular Component (GO-CC), and 34 GO-Molecular Function (GO-MF) terms, and 51 KEGG pathways (Figure 4A,B). These genes were mainly enriched in various GO terms related to protein binding, the membrane, and stimulus response, such as identical protein binding, plasma membrane, and inflammatory response. Furthermore, these DE-CMR-SONFHGs were mainly enriched in phagosomes, the PI3K-Akt signaling pathway, and neutrophil extracellular trap formation.
Figure 4.
Gene Ontology (GO) and Kyoto Encyclopedia of Genes and Genomes (KEGG) enrichment of 106 DE-CMR-SONFHGs (A,B).
3.4. Linkage between Proteins
A PPI network was constructed to explore the interactions of 106 DE-CMR-SONFHGs using the STRING website; 387 protein interaction pairs, including 92 nodes, were identified (Figure 5). TLR4 had the greatest connectivity in the PPI network. In addition, 15 downregulated genes were included in the PPI network.
Figure 5.
A protein–protein interaction (PPI) network consisting of 106 DE-CMR-SONFHGs was constructed. Red circles represent up-regulated genes, and green circles represent down-regulated genes.
3.5. Screening for Key Genes using a Machine Learning Algorithm
LASSO logistic regression and the SVM algorithm were utilized to identify key DE-CMR-SONFHGs. When lambda.min was 0.1073883, the error rate was the lowest, and two candidate genes, namely PNP and SLC2A1, were identified via LASSO (Figure 6A,B). Additionally, eight candidate genes, including RNASET2, PNP, SLC2A1, REXO2, CYBA, SOAT1, TFDP1, and LYZ, were selected using SVM (Figure 6C and Table 2). Finally, two genes (PNP and SLC2A1) were identified in the results of both LASSO and SVM (Figure 6D). The ROC curves revealed that the area under the curve (AUC) values of PNP and SLC2A1 in the GSE123568 dataset were both above 0.9, indicating that each key gene had diagnostic value in distinguishing between SONFH samples and control samples (Figure 7).
Figure 6.
Least-Absolute Shrinkage and Selection Operator (LASSO) logistic regression and the Support Vector Machine (SVM) algorithm were utilized to screen key genes. (A,B) PNP and SLC2A1 were identified with LASSO; (C) RNASET2, PNP, SLC2A1, REXO2, CYBA, SOAT1, TFDP1, and LYZ were identified using SVM; (D) PNP and SLC2A1 were identified in the results of both LASSO and SVM.
Table 2.
Eight candidate genes (RNASET2, PNP, SLC2A1, REXO2, CYBA, SOAT1, TFDP1, and LYZ) screened via Support Vector Machine (SVM).
Figure 7.
Receiver operating characteristic (ROC) curves of PNP and SLC2A1 in the GSE123568 dataset. The area under the curve (AUC) value of PNP was 0.97, and the AUC value of SLC2A1 was 0.96.
3.6. Single Gene Enrichment Analysis
To investigate the underlying functions of PNP and SLC2A1, GSEA was performed. PNP was mainly enriched in “positive regulation of smoothened signaling pathway”, “positive regulation of cytokine production involved in immune response”, “Glycosphingolipid biosynthesis lacto and neolacto series”, and “B-cell receptor signaling pathway” (Figure 8A,B and Tables S1–S4). SLC2A1 was mainly enriched in “cgmp metabolic process”, “vacuolar acidification”, and “glycosphingolipid biosynthesis lacto and neolacto series” (Figure 8C,D and Tables S5–S8).
Figure 8.
Single-gene GSEA of PNP and SLC2A1. (A,B) GO-BP and KEGG enrichment of PNP. (C,D) GO-BP and KEGG enrichment of SLC2A1. The threshold for enrichment significance was a NOM p value < 0.05. A positive enrichment score (ES) indicates that the tested gene set is enriched at the top of the pre-defined gene set, and a negative ES indicates that the tested gene set is enriched at the bottom of the pre-defined gene set. The ranked list matrix exhibits the correlation of the key gene with all other genes separately in the gene sets.
3.7. Immune Cell Infiltration Analysis
To explore the abundance of 28 infiltrating immune cell populations in all the samples, ssGSEA was performed between the SONFH and control samples. Twenty immune cell populations, such as MDSCs, eosinophils, and CD56bright NK cells, were significantly different between the SONFH and control samples (Figure S2A). Among these differentially abundant cell populations, the abundance of immature dendritic cells was strongly negatively correlated with the abundance of activated B cells, and the abundance of CD56bright natural killer cells was strongly positively correlated with the abundance of activated B cells (Figure S2B). PNP expression had a significant and the strongest negative association with the abundance of plasmacytoid dendritic cells, and PNP expression had a significant and the strongest positive association with the abundance of CD56bright natural killer cells (Figure S2C). SLC2A1 expression had a significant and the strongest negative association with the abundance of T follicular helper cells, and SLC2A1 expression had the strongest positive association with the abundance of T helper 17 cells (Figure S2D).
3.8. Drug Prediction Analysis
After the drug prediction analysis, 16 drugs in the DGIdb database were predicted to target PNP and SLC2A1; of these drugs, 11 drugs were predicted to target SLC2A1, and five drugs were predicted to target PNP (Figure S3).
3.9. Relevance of Copper Death-Related Genes and Differentially Expressed Genes to Disease
To investigate the correlation between copper death-related genes and differentially expressed genes in femoral head necrosis, we calculated correlations based on the expression of the two key genes that were identified and the expression of 10 copper death-related genes, and we determined the corresponding p values and correlation coefficients, r. Significantly correlated relationship pairs were identified based on the correlation threshold p value < 0.05 and |r| > 0.3 (Table S9). The correlation results were visualized through the R package ‘ggplot2’ (Figure 9) according to the correlation ranking, where a significant and the strongest positive correlation was observed among SLC2A1, PNP, and CDKN2A, and a significant and the strongest negative correlation was observed among SLC2A1, PNP, and PDHB.
Figure 9.
Heatmap of Pearson correlations between key genes and copper-death related genes; red represents a positive correlation, and blue represents a negative correlation.
The expression of the 10 copper death-related genes was extracted from the GSE123568 dataset and combined with the sample grouping information. The expression of copper death-related genes in the disease samples and control samples was evaluated via the wilcox.test method (Figure 10). The results showed that four copper death-related genes (LIPT1, DLD, PDHB, and MTF1) were significantly different and were differentially upregulated in the disease samples.
Figure 10.
Boxplot of copper death-related gene expression between the disease samples and control samples (* p < 0.05).
3.10. Verification of the Expression of Key Targets through qRT–PCR and WB
qRT–PCR was performed on human blood samples to analyze the expression of PNP and SLC2A1. Compared to that in the normal group, the expression of PNP (p = 0.0362) and SLC2A1 (p = 0.0094) was notably reduced in the SONFH group (Figure 11A).
Figure 11.
Expression vavification of the key genes, as well as the vital copper death-related genes. (A). PNP, SLC2A1, LIPT1, DLD, PDHB, and MTF1 expression levels were verified via quantitative real-time polymerase chain reaction (qRT–PCR) (n = 13). (B,C). DLD, PDHB, MTF1, PNP, and SLC2A1 expression levels were verified via Western blot (WB) analysis with quantification (n = 8), indicating the expression of DLD, PDHB, and MTF1 was notably increased in the SONFH group; the expression of PNP and SLC2A1 was notably reduced in the SONFH group. ns, no significant difference, * p < 0.05, ** p < 0.01, *** p < 0.001,**** p < 0.0001.
Compared to that in the normal group, the expression of LIPT1 (p = 0.4129) showed no significant difference, but DLD (p < 0.0001), PDHB (p = 0.0149), and MTF1 (p = 0.0326) was increased in the SONFH group (Figure 11A).
The results of WB were similar to those of qRT–PCR. Compared to that in the normal group, the expression of PNP (p = 0.0005) and SLC2A1 (p = 0.0025) was notably reduced in the SONFH group (Figure 11B,C).
Compared to that in the normal group, the expressions of DLD (p = 0.0279), PDHB (p = 0.0391), and MTF1 (p = 0.0009) was notably increased in the SONFH group (Figure 11B,C).
4. Discussion
Several in vitro investigations have shown the positive effects of copper on cells that regulate bone metabolism. Li and Yu [37] showed that copper ions can suppress the resorption of osteoclasts. Several investigators have confirmed that copper exerts positive effects in a dose-dependent manner. Low concentrations (0.1% w/w) of copper increased the viability and growth of osteoblasts, while higher concentrations (2.5 and 1% w/w) were shown to be toxic to cells [38]. In addition, the existence of copper stimulates the differentiation of MSCs toward the osteogenic lineage [39]. The copper content of femoral head necrosis tissues reported in previous studies varied. Milachowski [40] observed a decrease in copper levels in his study of the relationship between idiopathic femoral head ischemic necrosis and trace element metabolism. Y’mazaki’s [41] study showed the exact opposite results, with an increase in copper levels in subchondral bone and cartilage in ischemic femoral head necrosis. Therefore, we speculate that SONFH may be accompanied by an imbalance in copper metabolism. A study by Gonzalez-Reimers et al. [42] confirmed, through experiments in rats, that steroids increase muscle copper, iron, and zinc levels, as well as bone copper levels. In conclusion, we hypothesize that disorders of copper metabolism may be one of the mechanisms underlying the pathogenesis of SONFH. To test our hypothesis, we searched for SONFH-related and copper metabolism-related genes in public databases and identified PNP and SLC2A1 as DE-SONFHGs that are associated with copper metabolism through a series of analyses, such as GO and KEGG analyses. We also discovered a significant and the strongest negative correlation between PNP expression and plasmacytoid dendritic cell infiltration. The strongest negative correlations were found between PNP expression and plasmacytoid dendritic cell infiltration, between SLC2A1 expression and T follicular helper cell infiltration, between PNP expression and CD56 bright natural killer cell infiltration, and between SLC2A1 expression and T helper 17 cell infiltration. It was experimentally verified that both PNP and SLC2A1 were significantly downregulated in the peripheral blood of SONFH patients, as well as in the hormonal osteonecrosis samples, which was consistent with the results of our bioinformatics analysis.
Purine nucleoside phosphorylase (PNP) is a vital enzyme in purine metabolism. A missense SNP (rs1049564) in the PNP gene was found to be associated with high IFN levels in SLE. The rs1049564 T allele of PNP is a loss-of-function variant that triggers blockade of the S phase and activation of the IFN pathway in lymphocytes [43]. PNP deficiency induces apoptosis mediated by the p53 pathway in human pluripotent stem cell-derived neurons [44]. In our study, it was firstly determined that the down-regulation of PNP at the mRNA and protein levels resonated with the activation of the p53-mediated endogenous apoptotic signaling pathway in SONFH patients. We speculate that PNP downregulation in SONFH may mediate femoral head necrosis through the P53 pathway.
SLC2A1 is a gene that encodes a glucose transporter protein (GLUT1) that controls glucose uptake and is encoded on 1p34.2 [45]. This gene is essential for glucose metabolism, is involved in normal and tumor cell glycolysis, and can play a key role in the cell growth and proliferation of many tumor cells [46,47,48]. One study confirmed that in mice deficient in SLC2A1, the Wnt7b-induced bone anabolic function is blocked and bone formation is affected [49]. SLC2A1 (GLUT1) is one of the targets of miR-140-5p [50], and miR-140-5p may promote the development of femoral head necrosis through the ubiquitin proteasome system [51]. This study confirmed that SLC2A1 is downregulated in SONFH tissues as did the previous literature [52], suggesting that the biological process through which miR-140-5p targets SLC2A1 may be closely related to the development of SONFH.
Both PNP and SLC2A1 were enriched in signaling pathways associated with SONFH pathogenesis. The PNP gene was mainly enriched in “positive regulation of smoothened signaling pathway”, “positive regulation of cytokine production involved in immune response”, “glycosphingolipid biosynthesis lacto and neolacto series”, and “B-cell receptor signaling pathway”. SLC2A1 was mainly enriched in “cgmp metabolic process”, “vacuolar acidification”, and “glycosphingolipid biosynthesis lacto and neolacto series”. The main pathways clearly associated with SONFH in this study included “neutrophil extracellular trap formation”, “PI3k-Akt signaling pathway”, “mTOR signaling pathway”, “TNF signaling pathway”, and “HIF-1 signaling pathway”. Drug-induced glucocorticoid administration is considered to be a risk factor for femoral head necrosis. It has been proposed that glucocorticoid-induced platelet activation leads to disruptions in the local blood flow in the femoral head. Activated platelets can trigger neutrophil extracellular trap (NET) formation, leading to the ischemic necrosis of bone cells [53]. AKT/mTOR signaling pathway components are upregulated in a glucocorticoid-induced ONFH model, and human umbilical cord MSCs reduce macrophage polarization by inhibiting the AKT/mTOR signaling pathway and thus ameliorate necrosis and osteoclast apoptosis in a GC-induced model of ONFH [54]. In contrast to that in normal tissues, the expression of TNF-α in ONFH bone tissues was notably upregulated, and autophagy, apoptosis, and the p38 MAPK/NF-κB signaling pathway were significantly activated, suggesting a significant effect of the TNF signaling pathway in the pathogenesis of femoral head necrosis [55]. Some scholars have also confirmed the involvement of the HIF-1 signaling pathway in the pathogenesis of hormonal osteonecrosis. Animal experiments have confirmed that bone health supplements can expedite the formation of new bone, promote the resorption of damaged bone, inhibit the inflammatory response, and ultimately ameliorate SONFH through the HIF-1α/BNIP3 pathway [56].
Many studies have confirmed that copper plays a vital role in the function of the mammalian immune system; for example, animals with copper deficiency are more vulnerable to infections, whereas animals that consume an oral diet that is rich in copper are more resistant [57]; oral copper supplementation helps to maintain T-cell function in rats with acute spinal cord injury [58]. From the perspective of the immune system, the body needs balanced copper intake; moderate copper intake is sufficient for optimal immune function, while too much may be harmful to the organism [59]. Our study also found that the pathogenesis of SONFH is associated with multiple immune regulatory pathways. Therefore, we hypothesize that in the pathogenesis of SONFH, an imbalance in copper metabolism may cause disordered immune regulation in the body and thus induce femoral head necrosis. Recently, studies have shown that immune cell infiltration is associated with the progression of SONFH [35,60,61]. In the present study, we concluded that PNP expression had a notable and the strongest negative association with plasmacytoid dendritic cell infiltration, while PNP expression had a notable and the strongest positive association with CD56 bright natural killer cell infiltration. SLC2A1 had a notable and the strongest negative association with T follicular helper cell infiltration, and SLC2A1 had the strongest positive association with T helper 17 (Th17) cell infiltration. T follicular helper cells (Tfhs) are currently a research hotspot in basic immunology. Tfhs may contribute to the bone destruction that is associated with osteoporosis [62]. The balance between Treg and Th17-cell activity directly affects osteoclastogenesis and osteoblast/osteoblast coupling regulation [63]. In summary, immune cells may influence osteoblasts and osteoclasts in the pathogenesis of SONFH. Therefore, assessing the differences in the proportions of infiltrating immune cells in SONFH is valuable for elucidating the molecular mechanisms underlying SONFH and verifying molecular markers that are associated with immune infiltration.
Among the drugs predicted to target the key genes in this study and thus to affect SLC2A1, genistein (genistein) may be one of the most promising drugs. Genistein is an isoflavone that is also known as genistein, and it is an estrogen-like compound that is widely found in legumes [64]. It can prevent bone loss in human and rat models of osteoporosis directly by acting through estrogen receptors (ERs) on bone cells and indirectly by affecting thyroid follicular cell activity [65]. Phytoestrogens prevent methylprednisolone-induced femoral head necrosis and secondary osteoporosis in rats [66] The specific mechanism by which genistein ameliorates SONFH requires further investigation.
In the present study, we found notable differences in the expression levels of three copper death-related genes (DLD, PDHB, and MTF1) that are associated with PNP and SLC2A1 in SONFH. Dihydrothioctanamide dehydrogenase (DLD), which is also referred to as the E3 subunit of pyruvate dehydrogenase complex (PDHC) EC 1.6.4.3, is the third catalytic enzyme of PDHC, and it is a multifunctional mitochondrial matrix enzyme [67]. It has been demonstrated that DLD gene silencing prevents lipid peroxidation and iron-related death in vitro and in vivo [68]. Pyruvate dehydrogenase B (PDHB) encodes pyruvate dehydrogenase, which is a constituent enzyme of the pyruvate dehydrogenase multienzyme complex in mitochondria [69]. Recessive PDHB mutations cause pyruvate dehydrogenase complex (PDC) deficiency, which mainly affects the nervous system, such as developmental delays, seizures, and peripheral neuropathy [69]. Recent studies have found that DLD and PDHB positively regulate copper-related death [34]. Similarly, the current study revealed for the first time the high expression of DLD and PDHB in SONFH patients at the mRNA and protein levels, and we hypothesize that these gene alterations may disrupt pyruvate metabolism and thus induce the copper-related death of osteoblasts in the pathogenesis of SONFH. Further experimental studies are needed to elucidate the related mechanisms. Metal-regulated transcription factor 1 (MTF1) is a highly conserved zinc (Zn)-binding transcription factor in eukaryotes that responds to both metal overload and metal deficiency to protect cells from oxidative and hypoxic stress. A comparable Cu+-binding center was confirmed to be present in mammalian MTF1, suggesting that it may also respond to Cu [70]; however, in vitro experiments also confirmed that copper ions enhance MTF1 expression in myogenic cells [71]. The application of hormones can increase copper contents in muscle, bone, and even femurs [41,42]. Recent studies have confirmed that MTF1 is a negative regulator of copper-related death [34]. MTF-1 is one of the targets of miR-148-3p, which inversely regulates MTF-1 transcriptional activity [72]. Moreover, miR-148-3p is downregulated in bone marrow mesenchymal stem cells of mice with steroid-induced femoral head necrosis [73], which echoed the over-expression results of MTF in SONFH patients in this study. Thus, we speculate that low miR-148-3p might -increase the MTF-1 transcriptional level in the pathogenesis of SONFH. It is highly likely that MTF-1 is closely related to SONFH.
There were some limitations in the current study. For example, the number of peripheral blood samples and femoral head tissue samples is not large enough, and meanwhile, more in-depth functional analyses combining key genes with potential functions and processes, as well as vital copper death-related genes, are exigent for SONFH, which needs to be verified by collecting more clinical samples in the future.
5. Conclusions
In summary, this study offers new perspectives on the relationship between copper metabolism and SONFH. Steroids may target PNP and SLC2A1 to induce cuproptosis in osteoblasts and thus trigger femoral head necrosis; PNP and SLC2A1 may be potential drug targets and biomarkers for the diagnosis of SONFH. In the future, we will further study the specific mechanism by which these genes are involved in SONFH. In-depth studies on genistein as an effective agent for the treatment of hormonal femoral head necrosis should be continued. The present study also had the following limitations. First, the data used in this study were extracted from a single source, and the results may be biased to a certain extent. Second, functional experiments should be carried out to further elucidate the potential molecular mechanisms underlying hormonal femoral head necrosis.
Supplementary Materials
The following supporting information can be downloaded at: https://www.mdpi.com/article/10.3390/biomedicines11030873/s1. Figure S1: WGCNA analysis. (A) Overall clustering of the samples from the dataset; (B) the samples were classified, and heatmaps showing the sample clustering and clinical characteristics were constructed; (C) cluster dendrogram of genes in the coexpression network; (D) cluster dendrogram of samples. Figure S2: Abundance of infiltrating immune cell populations in all samples between the SONFH and control groups. (A) Twenty immune cell populations had significantly different abundances between the SONFH and control samples. (B) The correlation among differentially abundant cells was calculated. (C) The correlation between PNP expression and differential cell population abundance. (D) The correlation between SLC2A1 expression and differential cell population abundance. Figure S3: Sixteen drugs in the DGIdb database were predicted to target PNP and SLC2A1. A red circle represents a key gene, and a green diamond represents targeted drugs. Table S1: Detailed enrichment results of the single-gene GSEA-GO of PNP with negative enrichment scores (ES). Table S2: Detailed enrichment results of the single-gene GSEA-GO of PNP with positive ES. Table S3: Detailed enrichment results of the single-gene GSEA-KEGG of PNP with negative ES. Table S4: Detailed enrichment results of the single-gene GSEA-KEGG of PNP with positive ES. Table S5: Detailed enrichment results of the single-gene GSEA-GO of SLC2A1 with negative ES. Table S6: Detailed enrichment results of the single-gene GSEA-GO of SLC2A1 with positive ES. Table S7: Detailed enrichment results of the single-gene GSEA-KEGG of SLC2A1 with negative ES. Table S8: Detailed enrichment results of the single-gene GSEA-KEGG of SLC2A1 with positive ES. Table S9: Pearson correlation analysis of copper death-related genes and two key genes.
Author Contributions
All the authors participated in the work, have assumed public responsibility for the appropriate portions of the content, and have agreed to take responsibility for all the aspects of the work to ensure that issues related to the accuracy or completeness of any part of the work are properly investigated and resolved. B.Q., Y.X. and C.L. designed the study. B.Q. and X.C. performed the bioinformatics analysis. P.B. and L.P. performed the experimental validation. B.Q. and M.G. performed the statistical analysis. B.Q., Z.T. and X.C. wrote the manuscript. Y.X., M.G. and L.P. provided valuable input during the writing process. Y.X. and C.L. revised the manuscript. All authors have read and agreed to the published version of the manuscript.
Funding
This work was supported by Yunnan Orthopaedic Trauma Clinical Medical Center (No. ZX20191001) and Yunnan Orthopedics and Sports Rehabilitation Clinical Medicine Research Center (No. 202102AA310068).
Institutional Review Board Statement
This study was approved by the Ethics Committee of the 920th Hospital of Joint Logistics Support Force (approval number: 2022-040(科)-03). All participants signed the informed consent form. The study was carried out according to the tenets of the Declaration of Helsinki and the Good Clinical Practices.
Informed Consent Statement
Not applicable.
Data Availability Statement
The datasets used and/or analyzed during the current study are available from the corresponding author upon reasonable request.
Acknowledgments
We thank the GEO database for sharing the data.
Conflicts of Interest
The authors declare that the research was conducted in the absence of any commercial or financial relationships that could be construed as a potential conflict of interest.
Abbreviations
| PPI | Protein–protein interaction |
| SONFH | Steroid-induced osteonecrosis of the femoral head |
| ONFH | Osteonecrosis of the femoral head |
| PNP | Purine nucleoside phosphorylase |
| qRT–PCR | Quantitative real-time polymerase chain reaction |
| SONFH | Steroid-induced osteonecrosis of the femoral head |
| GEO | Gene Expression Omnibus |
| DE-CMR-SONFHGs | Differentially expressed copper metabolism-related SONFH genes |
| WGCNA | Weighted gene co-expression network analysis |
| CMRGs | Copper metabolism-related genes |
| LASSO | Least-Absolute Shrinkage and Selection Operator |
| SVM | Support Vector Machine |
| ROC | Receiver operating characteristic |
| DGIdb | The Drug Gene Interaction Database |
| OA | Osteoarthritis |
| MM | Module members |
| GS | Gene significance |
| Cu | Copper |
| HIF-1α | Hypoxia-inducible factor-1α |
| VEGF | Vascular endothelial growth factor |
| GO | Gene ontology |
| KEGG | Kyoto Encyclopedia of Genes and Genome |
| STRING | Search Tool for the Retrieval of Interacting Genes |
| PPI | Protein–protein interaction |
| GSEA | Gene Set Enrichment Analysis |
| ssGSEA | Single sample Gene Set Enrichment Analysis |
References
- Ikeuchi, K.; Hasegawa, Y.; Seki, T.; Takegami, Y.; Amano, T.; Ishiguro, N. Epidemiology of nontraumatic osteonecrosis of the femoral head in Japan. Mod. Rheumatol. 2015, 25, 278–281. [Google Scholar] [CrossRef] [PubMed]
- Song, Y.; Du, Z.; Ren, M.; Yang, Q.; Wang, Q.; Chen, G.; Zhao, H.; Li, Z.; Wang, J.; Zhang, G. Association of gene variants of transcription factors PPARgamma, RUNX2, Osterix genes and COL2A1, IGFBP3 genes with the development of osteonecrosis of the femoral head in Chinese population. Bone 2017, 101, 104–112. [Google Scholar] [CrossRef] [PubMed]
- Moya-Angeler, J.; Gianakos, A.L.; Villa, J.C.; Ni, A.; Lane, J.M. Current concepts on osteonecrosis of the femoral head. World J. Orthop. 2015, 6, 590–601. [Google Scholar] [CrossRef] [PubMed]
- Petek, D.; Hannouche, D.; Suva, D. Osteonecrosis of the femoral head: Pathophysiology and current concepts of treaI. EFORT Open Rev. 2019, 4, 85–97. [Google Scholar] [CrossRef]
- Cui, L.; Zhuang, Q.; Lin, J.; Jin, J.; Zhang, K.; Cao, L.; Lin, J.; Yan, S.; Guo, W.; He, W.; et al. Multicentric epidemiologic study on six thousand three hundred and ninety five cases of femoral head osteonecrosis in China. Int. Orthop. 2016, 40, 267–276. [Google Scholar] [CrossRef]
- Chen, J.; Jiang, Y.; Shi, H.; Peng, Y.; Fan, X.; Li, C. The molecular mechanisms of copper metabolism and its roles in human diseases. Pflug. Arch. 2020, 472, 1415–1429. [Google Scholar] [CrossRef]
- Tulinska, J.; Mikusova, M.L.; Liskova, A.; Busova, M.; Masanova, V.; Uhnakova, I.; Rollerova, E.; Alacova, R.; Krivosikova, Z.; Wsolova, L.; et al. Copper oxide nanoparticles stimulate the immune response and decrease antioxidant defense in mice after six-week inhalation. Front. Immunol. 2022, 13, 874253. [Google Scholar] [CrossRef]
- Chen, C.H.; Chou, Y.T.; Yang, Y.W.; Lo, K.Y. High-dose copper activates p53-independent apoptosis through the induction of nucleolar stress in human cell lines. Apoptosis. 2021, 26, 612–627. [Google Scholar] [CrossRef]
- Mitra, S.; Keswani, T.; Ghosh, N.; Goswami, S.; Datta, A.; Das, S.; Maity, S.; Bhattacharyya, A. Copper induced immunotoxicity promote differential apoptotic pathways in spleen and thymus. Toxicology 2013, 306, 74–84. [Google Scholar] [CrossRef]
- Keswani, T.; Mitra, S.; Bhattacharyya, A. Copper-induced immunotoxicity involves cell cycle arrest and cell death in the liver. Environ. Toxicol. 2015, 30, 411–421. [Google Scholar] [CrossRef]
- Li, B.; Lei, Y.; Hu, Q.; Li, D.; Zhao, H.; Kang, P. Porous copper- and lithium-doped nano-hydroxyapatite composite scaffold promotes angiogenesis and bone regeneration in the repair of glucocorticoids-induced osteonecrosis of the femoral head. Biomed. Mater. 2021, 16, 065012. [Google Scholar] [CrossRef]
- Wang, L.; Chen, L.; Wang, J.; Wang, L.; Gao, C.; Li, B.; Wang, Y.; Wu, J.; Quan, C. Bioactive gelatin cryogels with BMP-2 biomimetic peptide and VEGF: A potential scaffold for synergistically induced osteogenesis. Chin. Chem. Lett. 2022, 33, 1956–1962. [Google Scholar] [CrossRef]
- Lin, Y.; Xiao, W.; Bal, B.S.; Rahaman, M.N. Effect of copper-doped silicate 13-93 bioactive glass scaffolds on the response of MC3T3-E1 cells in vitro and on bone regeneration and angiogenesis in rat calvarial defects in vivo. Mater. Sci. Eng. C Mater. Biol. Appl. 2016, 67, 440–452. [Google Scholar] [CrossRef]
- Ekin, S.; Berber, I.; Kiymaz, N. Effects of dexamethasone on trace elements and serum protein patterns following brain trauma in rats. Biol. Trace Elem. Res. 2005, 107, 53–60. [Google Scholar] [CrossRef]
- Jasim, N.H.; Kareem, D.A.; Al Ali, M.F.M.; Abbas, B.A. Effect of long-term treatment with dexamethasone on the liver and kidney histopathology, as well as blood biochemistry in male rabbits (Lepus cuniculus). Arch. Razi Inst. 2022, 77, 333–343. [Google Scholar] [CrossRef]
- Kang, S.; Song, J. Robust gene selection methods using weighting schemes for microarray data analysis. BMC Bioinform. 2017, 18, 389. [Google Scholar] [CrossRef]
- Zhang, J.; Huang, C.; Liu, Z.; Ren, S.; Shen, Z.; Han, K.; Xin, W.; He, G.; Liu, J. Screening of Potential Biomarkers in the Peripheral Serum for Steroid-Induced Osteonecrosis of the Femoral Head Based on WGCNA and Machine Learning Algorithms. Dis. Markers. 2022, 2022, 2639470. [Google Scholar] [CrossRef]
- Liang, X.Z.; Luo, D.; Chen, Y.R.; Li, J.C.; Yan, B.Z.; Guo, Y.B.; Wen, M.T.; Xu, B.; Li, G. Identification of potential autophagy-related genes in steroid-induced osteonecrosis of the femoral head via bioinformatics analysis and experimental verification. J. Orthop. Surg. Res. 2022, 17, 86. [Google Scholar] [CrossRef]
- Smyth, G.K. Limma: Linear models for microarray data. In Bioinformatics and Computational Biology Solutions Using R and Bioconductor; Gentleman, R., Carey, V.J., Huber, W., Irizarry, R.A., Dudoit, S., Eds.; Springer: New York, NY, USA, 2005; pp. 397–420. [Google Scholar]
- Langfelder, P.; Horvath, S. WGCNA: An R package for weighted correlation network analysis. BMC Bioinform. 2008, 9, 559. [Google Scholar] [CrossRef]
- Dennis, G., Jr.; Sherman, B.T.; Hosack, D.A.; Yang, J.; Gao, W.; Lane, H.C.; Lempicki, R.A. DAVID: Database for annotation, visualization, and integrated discovery. Genome Biol. 2003, 4, P3. [Google Scholar] [CrossRef]
- Kanehisa, M.; Goto, S. KEGG: Kyoto encyclopedia of genes and genomes. Nucleic Acids Res. 2000, 28, 27–30. [Google Scholar] [CrossRef] [PubMed]
- Kanehisa, M. Toward understanding the origin and evolution of cellular organisms. Protein Sci. 2019, 28, 1947–1951. [Google Scholar] [CrossRef] [PubMed]
- Kanehisa, M.; Furumichi, M.; Sato, Y.; Ishiguro-Watanabe, M.; Tanabe, M. KEGG: Integrating viruses and cellular organisms. Nucleic Acids Res. 2021, 49, D545–D551. [Google Scholar] [CrossRef] [PubMed]
- Yuan, G.X.; Ho, C.H.; Lin, C.J. An improved glmnet for l1-regularized logistic regression. J. Mach. Learn. Res. 2012, 13, 1999–2030. [Google Scholar]
- Meyer, D.; Dimitriadou, E.; Hornik, K.; Weingessel, A.; Leisch, F.; Chang, C.C.; Lin, C.C. E1071: MISC functions of the department of statistics (e1071), TU Wien. R Package Version 2014, 1, 9. [Google Scholar]
- Hanley, J.A.; McNeil, B.J. The meaning and use of the area under a receiver operating characteristic (ROC) curve. Radiology 1982, 143, 29–36. [Google Scholar] [CrossRef]
- Lei, L.; Bai, Y.; Fan, Y.; Li, Y.; Jiang, H.; Wang, J. Comprehensive Diagnostics of Diabetic Nephropathy by Transcriptome RNA Sequencing. Diabetes Metab. Syndr. Obes. 2022, 15, 3069–3080. [Google Scholar] [CrossRef]
- Suarez-Farinas, M.; Lowes, M.A.; Zaba, L.C.; Krueger, J.G. Evaluation of the psoriasis transcriptome across different studies by gene set enrichment analysis (GSEA). PLoS ONE 2010, 5, e10247. [Google Scholar] [CrossRef]
- Jiang, H.; Zhang, X.; Wu, Y.; Zhang, B.; Wei, J.; Li, J.; Huang, Y.; Chen, L.; He, X. Bioinformatics identification and validation of biomarkers and infiltrating immune cells in endometriosis. Front. Immunol. 2022, 13, 944683. [Google Scholar] [CrossRef]
- Wickham, H. Ggplot2: Elegant Graphics for Data Analysis; Springer: New York, NY, USA, 2016. [Google Scholar]
- Shannon, P.; Markiel, A.; Ozier, O.; Baliga, N.S.; Wang, J.T.; Ramage, D.; Amin, N.; Schwikowski, B.; Ideker, T. Cytoscape: A software environment for integrated models of biomolecular interaction networks. Genome Res. 2003, 13, 2498–2504. [Google Scholar] [CrossRef]
- Kahlson, M.A.; Dixon, S.J. Copper-induced cell death. Science 2022, 375, 1231–1232. [Google Scholar] [CrossRef]
- Tsvetkov, P.; Coy, S.; Petrova, B.; Dreishpoon, M.; Verma, A.; Abdusamad, M.; Rossen, J.; Joesch-Cohen, L.; Humeidi, R.; Spangler, R.D.; et al. Copper induces cell death by targeting lipoylated TCA cycle proteins. Science 2022, 375, 1254–1261. [Google Scholar] [CrossRef]
- Liang, X.Z.; Liu, X.C.; Li, S.; Wen, M.T.; Chen, Y.R.; Luo, D.; Xu, B.; Li, N.H.; Li, G. IRF8 and its related molecules as potential diagnostic biomarkers or therapeutic candidates and immune cell infiltration characteristics in steroid-induced osteonecrosis of the femoral head. J. Orthop. Surg. Res. 2023, 18, 27. [Google Scholar] [CrossRef]
- Chen, D.; Zhong, D.; Mei, R.; Qian, S.; Wang, P.; Chen, K.; Yu, X. Screening and identification of potential key biomarkers for glucocorticoid-induced osteonecrosis of the femoral head. J. Orthop. Surg. Res. 2023, 18, 28. [Google Scholar] [CrossRef]
- Li, B.B.; Yu, S.F. In vitro study of the effects of copper ion on osteoclastic resorption in various dental mineralized tissues. Zhonghua Kou Qiang Yi Xue Za Zhi 2007, 42, 110–113. [Google Scholar]
- Milkovic, L.; Hoppe, A.; Detsch, R.; Boccaccini, A.R.; Zarkovic, N. Effects of Cu-doped 45S5 bioactive glass on the lipid peroxidation-associated growth of human osteoblast-like cells in vitro. J. Biomed. Mater. Res. A 2014, 102, 3556–3561. [Google Scholar] [CrossRef]
- Rodriguez, J.P.; Rios, S.; Gonzalez, M. Modulation of the proliferation and differentiation of human mesenchymal stem cells by copper. J. Cell. Biochem. 2002, 85, 92–100. [Google Scholar] [CrossRef]
- Milachowski, K.A. Investigation of ischaemic necrosis of the femoral head with trace elements. Int. Orthop. 1988, 12, 323–330. [Google Scholar] [CrossRef]
- Yamazaki, J. Experimental study on the development of aseptic necrosis of femoral head--with comparison of osteoarthritis of the hip in collagen metabolism. Hokkaido Igaku Zasshi 1985, 60, 544–554. [Google Scholar]
- Gonzalez-Reimers, E.; Santolaria-Fernandez, F.; Garrido-Benedicto, P.; Duran-Castellon, M.C.; Galindo-Martin, L.; Martinez-Riera, A.; Vina-Rodriguez, J.; de la Vega-Prieto, M.J. Combined effects of steroids, ethanol and protein deficiency on tissue content and urinary and faecal excretion of zinc, copper and iron. Alcohol Alcohol. 2002, 37, 132–137. [Google Scholar] [CrossRef]
- Ghodke-Puranik, Y.; Dorschner, J.M.; Vsetecka, D.M.; Amin, S.; Makol, A.; Ernste, F.; Osborn, T.; Moder, K.; Chowdhary, V.; Eliopoulos, E.; et al. Lupus-associated functional polymorphism in PNP causes cell cycle abnormalities and interferon pathway activation in human immune cells. Arthritis Rheumatol. 2017, 69, 2328–2337. [Google Scholar] [CrossRef] [PubMed]
- Tsui, M.; Biro, J.; Chan, J.; Min, W.; Dobbs, K.; Notarangelo, L.D.; Grunebaum, E. Purine nucleoside phosphorylase deficiency induces p53-mediated intrinsic apoptosis in human induced pluripotent stem cell-derived neurons. Sci. Rep. 2022, 12, 9084. [Google Scholar] [CrossRef] [PubMed]
- Uldry, M.; Thorens, B. The SLC2 family of facilitated hexose and polyol transporters. Pflug. Arch. 2004, 447, 480–489. [Google Scholar] [CrossRef] [PubMed]
- Avanzato, D.; Pupo, E.; Ducano, N.; Isella, C.; Bertalot, G.; Luise, C.; Pece, S.; Bruna, A.; Rueda, O.M.; Caldas, C.; et al. High USP6NL levels in breast cancer sustain chronic AKT phosphorylation and GLUT1 stability fueling aerobic glycolysis. Cancer Res. 2018, 78, 3432–3444. [Google Scholar] [CrossRef]
- Shen, C.; Xuan, B.; Yan, T.; Ma, Y.; Xu, P.; Tian, X.; Zhang, X.; Cao, Y.; Ma, D.; Zhu, X.; et al. m6A-dependent glycolysis enhances colorectal cancer progression. Mol. Cancer 2020, 19, 72. [Google Scholar] [CrossRef]
- Min, K.W.; Kim, D.H.; Son, B.K.; Moon, K.M.; Kim, S.M.; Intazur Rahaman, M.; Kim, S.W.; Kim, E.K.; Kwon, M.J.; Koh, Y.W.; et al. High SLC2A1 expression associated with suppressing CD8 T cells and B cells promoted cancer survival in gastric cancer. PLoS ONE 2021, 16, e0245075. [Google Scholar] [CrossRef]
- Chen, H.; Ji, X.; Lee, W.C.; Shi, Y.; Li, B.; Abel, E.D.; Jiang, D.; Huang, W.; Long, F. Increased glycolysis mediates Wnt7b-induced bone formation. FASEB J. 2019, 33, 7810–7821. [Google Scholar] [CrossRef]
- Yang, M.; Li, H.; Rong, M.; Zhang, H.; Hou, L.; Zhang, C. Dysregulated GLUT1 may be involved in the pathogenesis of preeclampsia by impairing decidualization. Mol. Cell. Endocrinol. 2022, 540, 111509. [Google Scholar] [CrossRef]
- Chen, N.; Xiao, B.; Wang, S.; Wei, B. Bioinformatics analysis of microRNA linked to ubiquitin proteasome system in traumatic osteonecrosis of the femoral head. Medicine 2020, 99, e21706. [Google Scholar] [CrossRef]
- Wu, Z.; Wen, Y.; Fan, G.; He, H.; Zhou, S.; Chen, L. HEMGN and SLC2A1 might be potential diagnostic biomarkers of steroid-induced osteonecrosis of femoral head: STUDY based on WGCNA and DEGs screening. BMC Musculoskelet Disord. 2021, 22, 85. [Google Scholar] [CrossRef]
- Nonokawa, M.; Shimizu, T.; Yoshinari, M.; Hashimoto, Y.; Nakamura, Y.; Takahashi, D.; Asano, T.; Nishibata, Y.; Masuda, S.; Nakazawa, D.; et al. Association of neutrophil extracellular traps with the development of idiopathic osteonecrosis of the femoral head. Am. J. Pathol. 2020, 190, 2282–2289. [Google Scholar] [CrossRef]
- Tian, G.; Liu, C.; Gong, Q.; Yu, Z.; Wang, H.; Zhang, D.; Cong, H. Human umbilical cord mesenchymal stem cells improve the necrosis and osteocyte apoptosis in glucocorticoid-induced osteonecrosis of the femoral head model through reducing the macrophage polarization. Int. J. Stem Cells. 2022, 15, 195–202. [Google Scholar] [CrossRef]
- Zheng, L.W.; Wang, W.C.; Mao, X.Z.; Luo, Y.H.; Tong, Z.Y.; Li, D. TNF-alpha regulates the early development of avascular necrosis of the femoral head by mediating osteoblast autophagy and apoptosis via the p38 MAPK/NF-kappaB signaling pathway. Cell Biol. Int. 2020, 44, 1881–1889. [Google Scholar] [CrossRef]
- Han, J.; Chai, Y.; Zhang, X.Y.; Chen, F.; Xu, Z.W.; Feng, Z.; Yan, Q.; Wen, S.B.; Wu, Y.K. Gujiansan ameliorates avascular necrosis of the femoral head by regulating autophagy via the HIF-1alpha/BNIP3 pathway. Evid. Based Complement. Altern. Med. 2021, 2021, 6683007. [Google Scholar] [CrossRef]
- Focarelli, F.; Giachino, A.; Waldron, K.J. Copper microenvironments in the human body define patterns of copper adaptation in pathogenic bacteria. PLoS Pathog. 2022, 18, e1010617. [Google Scholar] [CrossRef]
- Garcia, E.; Hernandez-Ayvar, F.; Rodriguez-Barrera, R.; Flores-Romero, A.; Borlongan, C.; Ibarra, A. Supplementation with vitamin E, Zinc, Selenium, and copper re-establishes T-cell function and improves motor recovery in a rat model of spinal cord injury. Cell Transplant. 2022, 31, 9636897221109884. [Google Scholar] [CrossRef]
- Besold, A.N.; Culbertson, E.M.; Culotta, V.C. The Yin and Yang of copper during infection. J. Biol. Inorg. Chem. 2016, 21, 137–144. [Google Scholar] [CrossRef]
- Zhao, J.; Zhang, X.; Guan, J.; Su, Y.; Jiang, J. Identification of key biomarkers in steroid-induced osteonecrosis of the femoral head and their correlation with immune infiltration by bioinformatics analysis. BMC Musculoskelet. Disord. 2022, 23, 67. [Google Scholar] [CrossRef]
- Yu, R.; Zhang, J.; Zhuo, Y.; Hong, X.; Ye, J.; Tang, S.; Liu, N.; Zhang, Y. ARG2, MAP4K5 and TSTA3 as Diagnostic Markers of Steroid-Induced Osteonecrosis of the Femoral Head and Their Correlation with Immune Infiltration. Front. Genet. 2021, 12, 691465. [Google Scholar] [CrossRef]
- Huang, F.; Wong, P.; Li, J.; Lv, Z.; Xu, L.; Zhu, G.; He, M.; Luo, Y. Osteoimmunology, The correlation between osteoclasts and the Th17/Treg balance in osteoporosis. J. Cell. Mol. Med. 2022, 26, 3591–3597. [Google Scholar] [CrossRef]
- Zhu, L.; Hua, F.; Ding, W.; Ding, K.; Zhang, Y.; Xu, C. The correlation between the Th17/Treg cell balance and bone health. Immun. Ageing 2020, 17, 30. [Google Scholar] [CrossRef] [PubMed]
- Yang, S.E.; Lien, J.C.; Tsai, C.W.; Wu, C.R. Therapeutic Potential and Mechanisms of Novel Simple O-Substituted Isoflavones against Cerebral Ischemia Reperfusion. Int. J. Mol. Sci. 2022, 23, 10394. [Google Scholar] [CrossRef] [PubMed]
- Filipovic, B.; Sosic-Jurjevic, B.; Ajdzanovic, V.; Zivanovic, J.; Manojlovic-Stojanoski, M.; Nestorovic, N.; Ristic, N.; Trifunovic, S.; Milosevic, V. The phytoestrogen genistein prevents trabecular bone loss and affects thyroid follicular cells in a male rat model of osteoporosis. J. Anat. 2018, 233, 204–212. [Google Scholar] [CrossRef] [PubMed]
- Bitto, A.; Polito, F.; Burnett, B.; Levy, R.; Di Stefano, V.; Armbruster, M.A.; Marini, H.; Minutoli, L.; Altavilla, D.; Squadrito, F. Protective effect of genistein aglycone on the development of osteonecrosis of the femoral head and secondary osteoporosis induced by methylprednisolone in rats. J. Endocrinol. 2009, 201, 321–328. [Google Scholar] [CrossRef]
- Staretz-Chacham, O.; Pode-Shakked, B.; Kristal, E.; Abraham, S.Y.; Porper, K.; Wormser, O.; Shelef, I.; Anikster, Y. The effects of a ketogenic diet on patients with dihydrolipoamide dehydrogenase deficiency. Nutrients 2021, 13, 3523. [Google Scholar] [CrossRef]
- Shin, D.; Lee, J.; You, J.H.; Kim, D.; Roh, J.L. Dihydrolipoamide dehydrogenase regulates cystine deprivation-induced ferroptosis in head and neck cancer. Redox Biol. 2020, 30, 101418. [Google Scholar] [CrossRef]
- DeBrosse, S.D.; Okajima, K.; Zhang, S.; Nakouzi, G.; Schmotzer, C.L.; Lusk-Kopp, M.; Frohnapfel, M.B.; Grahame, G.; Kerr, D.S. Spectrum of neurological and survival outcomes in pyruvate dehydrogenase complex (PDC) deficiency: Lack of correlation with genotype. Mol. Genet. Metab. 2012, 107, 394–402. [Google Scholar] [CrossRef]
- Chen, X.; Hua, H.; Balamurugan, K.; Kong, X.; Zhang, L.; George, G.N.; Georgiev, O.; Schaffner, W.; Giedroc, D.P. Copper sensing function of Drosophila metal-responsive transcription factor-1 is mediated by a tetranuclear Cu(I) cluster. Nucleic Acids Res. 2008, 36, 3128–3138. [Google Scholar] [CrossRef]
- Tavera-Montanez, C.; Hainer, S.J.; Cangussu, D.; Gordon, S.J.V.; Xiao, Y.; Reyes-Gutierrez, P.; Imbalzano, A.N.; Navea, J.G.; Fazzio, T.G.; Padilla-Benavides, T. The classic metal-sensing transcription factor MTF1 promotes myogenesis in response to copper. FASEB J. 2019, 33, 14556–14574. [Google Scholar] [CrossRef]
- Lyu, Z.; Yang, M.; Yang, T.; Ma, M.; Yang, Z. Metal-regulatory transcription factor-1 targeted by miR-148a-3p is implicated in human hepatocellular carcinoma progression. Front. Oncol. 2021, 11, 700649. [Google Scholar] [CrossRef]
- Wang, B.; Yu, P.; Li, T.; Bian, Y.; Weng, X. MicroRNA expression in bone marrow mesenchymal stem cells from mice with steroid-induced osteonecrosis of the femoral head. Mol. Med. Rep. 2015, 12, 7447–7454. [Google Scholar] [CrossRef]
Disclaimer/Publisher’s Note: The statements, opinions and data contained in all publications are solely those of the individual author(s) and contributor(s) and not of MDPI and/or the editor(s). MDPI and/or the editor(s) disclaim responsibility for any injury to people or property resulting from any ideas, methods, instructions or products referred to in the content. |
© 2023 by the authors. Licensee MDPI, Basel, Switzerland. This article is an open access article distributed under the terms and conditions of the Creative Commons Attribution (CC BY) license (https://creativecommons.org/licenses/by/4.0/).










